| 
    ILIAS
    release_10 Revision v10.1-43-ga1241a92c2f
    
   | 
  
A result encapsulates a value or an error and simplifies the handling of those. More...
 Inheritance diagram for ILIAS\Data\Result:
 Collaboration diagram for ILIAS\Data\Result:Public Member Functions | |
| isOK () | |
| Get to know if the result is ok.  More... | |
| value () | |
| Get the encapsulated value.  More... | |
| isError () | |
| Get to know if the result is an error.  More... | |
| error () | |
| Get the encapsulated error.  More... | |
| valueOr ($default) | |
| Get the encapsulated value or the supplied default if result is an error.  More... | |
| map (callable $f) | |
| Create a new result where the contained value is modified with $f.  More... | |
| then (callable $f) | |
| Get a new result from the callable or do nothing if this is an error.  More... | |
| except (callable $f) | |
| Feed the error into a callable and replace this with the result or do nothing if this is a value.  More... | |
A result encapsulates a value or an error and simplifies the handling of those.
To be implemented as immutable object.
Definition at line 14 of file Result.php.
| ILIAS\Data\Result::error | ( | ) | 
Get the encapsulated error.
Implemented in ILIAS\Data\Result\Error, and ILIAS\Data\Result\Ok.
Referenced by ilScormAiccImporter\importXmlRepresentation(), and ilLegalDocumentsAdministrationGUI\returnWithResult().
 Here is the caller graph for this function:| ILIAS\Data\Result::except | ( | callable | $f | ) | 
Feed the error into a callable and replace this with the result or do nothing if this is a value.
If null is returned from $f, the error in the result is not touched.
Does nothing if !isError.
| callable | $f | string| -> Result|null | 
Implemented in ILIAS\Data\Result\Ok, and ILIAS\Data\Result\Error.
Referenced by ilObjTestAccess\findMatch().
 Here is the caller graph for this function:| ILIAS\Data\Result::isError | ( | ) | 
Get to know if the result is an error.
Implemented in ILIAS\Data\Result\Error, and ILIAS\Data\Result\Ok.
| ILIAS\Data\Result::isOK | ( | ) | 
Get to know if the result is ok.
Implemented in ILIAS\Data\Result\Error, and ILIAS\Data\Result\Ok.
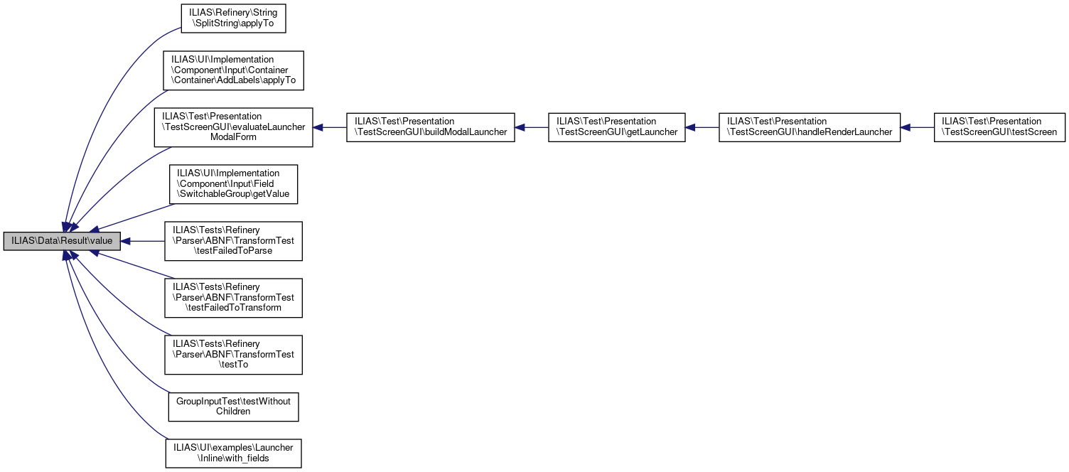
Referenced by ILIAS\Test\Presentation\TestScreenGUI\evaluateLauncherModalForm(), ILIAS\UI\Implementation\Component\Input\Field\SwitchableGroup\getValue(), ILIAS\Tests\Refinery\Parser\ABNF\TransformTest\testFailedToParse(), ILIAS\Tests\Refinery\Parser\ABNF\TransformTest\testFailedToTransform(), and ILIAS\UI\examples\Launcher\Inline\with_fields().
 Here is the caller graph for this function:| ILIAS\Data\Result::map | ( | callable | $f | ) | 
Create a new result where the contained value is modified with $f.
Does nothing if !isOK.
| callable | $f | mixed -> mixed | 
Implemented in ILIAS\Data\Result\Error, and ILIAS\Data\Result\Ok.
Referenced by ILIAS\Tests\Refinery\Parser\ABNF\TransformTest\testAs().
 Here is the caller graph for this function:| ILIAS\Data\Result::then | ( | callable | $f | ) | 
Get a new result from the callable or do nothing if this is an error.
If null is returned from $f, the result is not touched.
Does nothing if !isOK. This is monadic bind.
| callable | $f | mixed -> Result|null | 
Implemented in ILIAS\Data\Result\Error, and ILIAS\Data\Result\Ok.
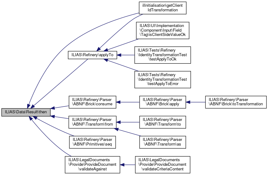
Referenced by ILIAS\Refinery\applyTo(), ILIAS\Refinery\Parser\ABNF\Brick\consume(), ILIAS\Refinery\Parser\ABNF\Transform\from(), ilInitialisation\getClientIdTransformation(), ILIAS\Refinery\Parser\ABNF\Primitives\seq(), and ILIAS\LegalDocuments\Provide\ProvideDocument\validateAgainst().
 Here is the caller graph for this function:| ILIAS\Data\Result::value | ( | ) | 
Get the encapsulated value.
Implemented in ILIAS\Data\Result\Error, and ILIAS\Data\Result\Ok.
Referenced by ILIAS\Refinery\String\SplitString\applyTo(), ILIAS\UI\Implementation\Component\Input\Container\Container\AddLabels\applyTo(), ILIAS\Test\Presentation\TestScreenGUI\evaluateLauncherModalForm(), ILIAS\UI\Implementation\Component\Input\Field\SwitchableGroup\getValue(), ILIAS\Tests\Refinery\Parser\ABNF\TransformTest\testFailedToParse(), ILIAS\Tests\Refinery\Parser\ABNF\TransformTest\testFailedToTransform(), ILIAS\Tests\Refinery\Parser\ABNF\TransformTest\testTo(), GroupInputTest\testWithoutChildren(), and ILIAS\UI\examples\Launcher\Inline\with_fields().
 Here is the caller graph for this function:| ILIAS\Data\Result::valueOr | ( | $default | ) | 
Get the encapsulated value or the supplied default if result is an error.
| mixed | $default | 
Implemented in ILIAS\Data\Result\Error, and ILIAS\Data\Result\Ok.