ILIAS  release_10 Revision v10.1-43-ga1241a92c2f
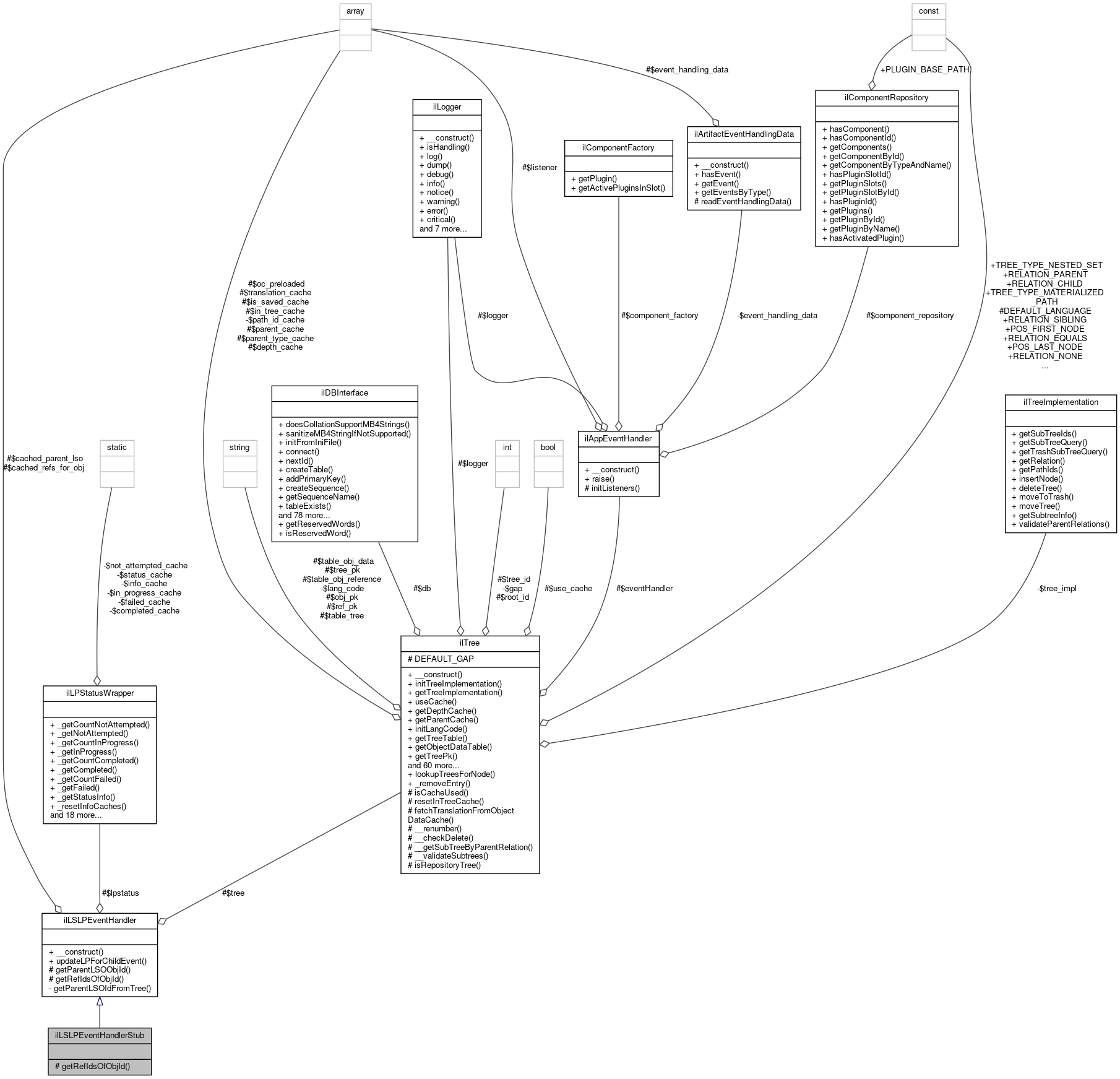
ilLSLPEventHandlerStub Class Reference
+ Inheritance diagram for ilLSLPEventHandlerStub:
+ Collaboration diagram for ilLSLPEventHandlerStub:

Protected Member Functions

 getRefIdsOfObjId (int $triggerer_obj_id)
 
- Protected Member Functions inherited from ilLSLPEventHandler
 getParentLSOObjId (int $child_ref_id)
 get the LSO up from $child_ref_if More...
 
 getRefIdsOfObjId (int $triggerer_obj_id)
 

Additional Inherited Members

- Public Member Functions inherited from ilLSLPEventHandler
 __construct (ilTree $tree, ilLPStatusWrapper $lp_status_wrapper)
 
 updateLPForChildEvent (array $parameter)
 
- Protected Attributes inherited from ilLSLPEventHandler
ilTree $tree
 
ilLPStatusWrapper $lpstatus
 
array $cached_parent_lso = []
 
array $cached_refs_for_obj = []
 

Detailed Description

Definition at line 35 of file ilLSLPEventHandlerTest.php.

Member Function Documentation

◆ getRefIdsOfObjId()

ilLSLPEventHandlerStub::getRefIdsOfObjId ( int  $triggerer_obj_id)
protected
Returns
int[]

Definition at line 40 of file ilLSLPEventHandlerTest.php.

40  : array
41  {
42  return [14, 20];
43  }

The documentation for this class was generated from the following file: