|
ILIAS
release_10 Revision v10.1-43-ga1241a92c2f
|
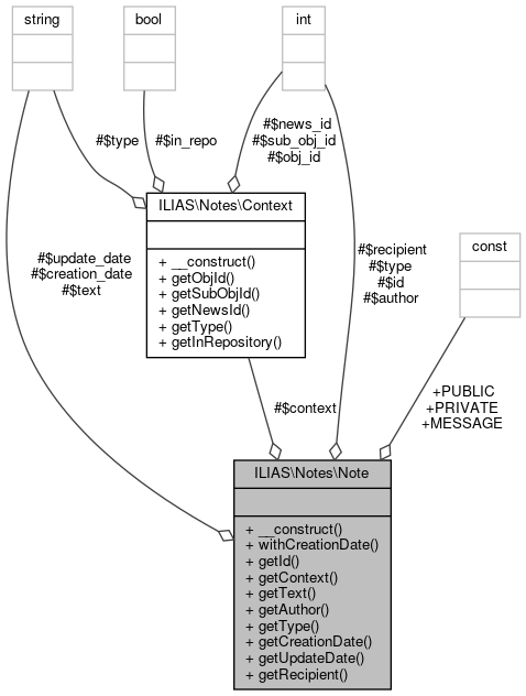
Collaboration diagram for ILIAS\Notes\Note:Public Member Functions | |
| __construct (int $id, Context $context, string $text, int $author, int $type=self::PRIVATE, ?string $creation_date=null, ?string $update_date=null, ?int $recipient=0) | |
| withCreationDate (string $creation_date) | |
| getId () | |
| getContext () | |
| getText () | |
| getAuthor () | |
| getType () | |
| getCreationDate () | |
| getUpdateDate () | |
| getRecipient () | |
Data Fields | |
| const | PRIVATE = 1 |
| const | PUBLIC = 2 |
| const | MESSAGE = 3 |
Protected Attributes | |
| int | $id = 0 |
| string | $update_date |
| string | $creation_date |
| int | $author = 0 |
| int | $type = 0 |
| string | $text = "" |
| int | $recipient = 0 |
| Context | $context |
Definition at line 26 of file class.Note.php.
| ILIAS\Notes\Note::__construct | ( | int | $id, |
| Context | $context, | ||
| string | $text, | ||
| int | $author, | ||
| int | $type = self::PRIVATE, |
||
| ?string | $creation_date = null, |
||
| ?string | $update_date = null, |
||
| ?int | $recipient = 0 |
||
| ) |
Definition at line 41 of file class.Note.php.
References ILIAS\Notes\Note\$author, ILIAS\Notes\Note\$context, ILIAS\Notes\Note\$creation_date, ILIAS\Notes\Note\$id, ILIAS\Notes\Note\$recipient, ILIAS\Notes\Note\$text, ILIAS\Notes\Note\$type, and ILIAS\Notes\Note\$update_date.
| ILIAS\Notes\Note::getAuthor | ( | ) |
Definition at line 83 of file class.Note.php.
References ILIAS\Notes\Note\$author.
Referenced by ILIAS\Notes\AccessManager\canDelete(), ILIAS\Notes\AccessManager\canEdit(), ILIAS\Notes\NoteDBRepository\createNote(), ilNoteGUI\exportNotesHTML(), ilNoteGUI\getItemForNote(), ilMessageGUI\getItemTitle(), ilCommentGUI\getItemTitle(), and ilNoteGUI\getItemTitle().
Here is the caller graph for this function:| ILIAS\Notes\Note::getContext | ( | ) |
Definition at line 73 of file class.Note.php.
References ILIAS\Notes\Note\$context.
Referenced by ILIAS\Notes\AccessManager\canDelete(), ILIAS\Notes\NoteDBRepository\createNote(), and ilNoteGUI\getTarget().
Here is the caller graph for this function:| ILIAS\Notes\Note::getCreationDate | ( | ) |
Definition at line 93 of file class.Note.php.
References ILIAS\Notes\Note\$creation_date.
Referenced by ilCommentGUI\addItemProperties(), ilMessageGUI\addItemProperties(), ilNoteGUI\addItemProperties(), ILIAS\Notes\NoteDBRepository\createNote(), ilNoteGUI\getItemForNote(), and ilNoteGUI\getItemTitle().
Here is the caller graph for this function:| ILIAS\Notes\Note::getId | ( | ) |
Definition at line 68 of file class.Note.php.
References ILIAS\Notes\Note\$id.
Referenced by ILIAS\Notes\NotesManager\deleteNote(), ilNoteGUI\getItemForNote(), ilNoteGUI\getNoteTextPlaceholder(), and ilNoteGUI\getTarget().
Here is the caller graph for this function:| ILIAS\Notes\Note::getRecipient | ( | ) |
Definition at line 103 of file class.Note.php.
References ILIAS\Notes\Note\$recipient.
Referenced by ILIAS\Notes\NoteDBRepository\createNote().
Here is the caller graph for this function:| ILIAS\Notes\Note::getText | ( | ) |
Definition at line 78 of file class.Note.php.
References ILIAS\Notes\Note\$text.
Referenced by ILIAS\Notes\NoteDBRepository\createNote(), and ilNoteGUI\getNoteText().
Here is the caller graph for this function:| ILIAS\Notes\Note::getType | ( | ) |
Definition at line 88 of file class.Note.php.
References ILIAS\Notes\Note\$type.
Referenced by ilNoteGUI\addItemProperties(), ILIAS\Notes\AccessManager\canDelete(), ILIAS\Notes\NoteDBRepository\createNote(), ilNoteGUI\getItemForNote(), and ilNoteGUI\getItemTitle().
Here is the caller graph for this function:| ILIAS\Notes\Note::getUpdateDate | ( | ) |
Definition at line 98 of file class.Note.php.
References ILIAS\Notes\Note\$update_date.
Referenced by ilNoteGUI\getItemForNote().
Here is the caller graph for this function:| ILIAS\Notes\Note::withCreationDate | ( | string | $creation_date | ) |
Definition at line 61 of file class.Note.php.
References ILIAS\Notes\Note\$creation_date.
Referenced by ILIAS\Notes\NotesManager\createNote().
Here is the caller graph for this function:
|
protected |
Definition at line 35 of file class.Note.php.
Referenced by ILIAS\Notes\Note\__construct(), and ILIAS\Notes\Note\getAuthor().
|
protected |
Definition at line 39 of file class.Note.php.
Referenced by ILIAS\Notes\Note\__construct(), and ILIAS\Notes\Note\getContext().
|
protected |
Definition at line 34 of file class.Note.php.
Referenced by ILIAS\Notes\Note\__construct(), ILIAS\Notes\Note\getCreationDate(), and ILIAS\Notes\Note\withCreationDate().
|
protected |
Definition at line 32 of file class.Note.php.
Referenced by ILIAS\Notes\Note\__construct(), and ILIAS\Notes\Note\getId().
|
protected |
Definition at line 38 of file class.Note.php.
Referenced by ILIAS\Notes\Note\__construct(), and ILIAS\Notes\Note\getRecipient().
|
protected |
Definition at line 37 of file class.Note.php.
Referenced by ILIAS\Notes\Note\__construct(), and ILIAS\Notes\Note\getText().
|
protected |
Definition at line 36 of file class.Note.php.
Referenced by ILIAS\Notes\Note\__construct(), and ILIAS\Notes\Note\getType().
|
protected |
Definition at line 33 of file class.Note.php.
Referenced by ILIAS\Notes\Note\__construct(), and ILIAS\Notes\Note\getUpdateDate().
| const ILIAS\Notes\Note::MESSAGE = 3 |
Definition at line 30 of file class.Note.php.
| const ILIAS\Notes\Note::PRIVATE = 1 |
Definition at line 28 of file class.Note.php.
Referenced by ILIAS\Notes\AccessManager\canDelete(), ILIAS\Notes\NoteDBRepository\countNotesAndCommentsMultipleObjects(), ILIAS\Notes\Export\NotesHtmlExport\exportPage(), ILIAS\Notes\DomainService\getNrOfNotesForContext(), and ILIAS\Notes\NotificationsManager\sendNotifications().
| const ILIAS\Notes\Note::PUBLIC = 2 |
Definition at line 29 of file class.Note.php.
Referenced by ILIAS\Notes\AccessManager\canDelete(), ILIAS\Notes\NoteDBRepository\countNotesAndCommentsMultipleObjects(), ILIAS\Notes\DomainService\getAllCommentsForObjId(), ILIAS\Notes\DomainService\getNrOfCommentsForContext(), and ILIAS\Notes\NotesManager\getRelatedObjectsOfUser().