ILIAS  release_4-4 Revision
Parser Class Reference
+ Inheritance diagram for Parser:
+ Collaboration diagram for Parser:

Public Member Functions

 Parser ()
 #- More...
 
 firstCallInit ()
 Do various kinds of initialisation on the first call of the parser. More...
 
 setOutputType ( $ot)
 
 uniqPrefix ()
 Accessor for mUniqPrefix. More...
 
 parse ( $text, &$title, $options, $linestart=true, $clearState=true, $revid=null)
 Convert wikitext to HTML Do not call this function recursively. More...
 
 recursiveTagParse ( $text)
 Recursive parser entry point that can be called from an extension tag hook. More...
 
 preprocess ( $text, $title, $options)
 Expand templates and variables in the text, producing valid, static wikitext. More...
 
getTitle ()
 
 getOptions ()
 
 getFunctionLang ()
 
 unstripForHTML ( $text)
 
 magicLinkCallback ( $m)
 
 makeLinkHolder (&$nt, $text='', $query='', $trail='', $prefix='')
 Make a link placeholder. More...
 
 makeKnownLinkHolder ( $nt, $text='', $query='', $trail='', $prefix='')
 Render a forced-blue link inline; protect against double expansion of URLs if we're in a mode that prepends full URL prefixes to internal links. More...
 
 armorLinks ( $text)
 Insert a NOPARSE hacky thing into any inline links in a chunk that's going to go through further parsing steps before inline URL expansion. More...
 
 areSubpagesAllowed ()
 Return true if subpage links should be expanded on this page. More...
 
 getCommon ( $st1, $st2)
 
 openList ( $char)
 
 nextItem ( $char)
 
 closeList ( $char)
 
 findColonNoLinks ($str, &$before, &$after)
 Split up a string on ':', ignoring any occurences inside tags to prevent illegal overlapping. More...
 
 fetchTemplate ( $title)
 Fetch the unparsed text of a template and register a reference to it. More...
 
 interwikiTransclude ( $title, $action)
 Transclude an interwiki link. More...
 
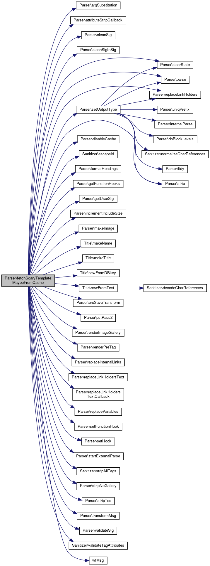
 fetchScaryTemplateMaybeFromCache ($url)
 
 incrementIncludeSize ( $type, $size)
 Increment an include size counter. More...
 
 stripNoGallery (&$text)
 Detect NOGALLERY magic word and set a placeholder. More...
 
 stripToc ( $text)
 Detect TOC magic word and set a placeholder. More...
 
 preSaveTransform ( $text, &$title, $user, $options, $clearState=true)
 Transform wiki markup when saving a page by doing
->
conversion, substitting signatures, {{subst:}} templates, etc. More...
 
 validateSig ( $text)
 Check that the user's signature contains no bad XML. More...
 
 cleanSig ( $text, $parsing=false)
 Clean up signature text. More...
 
 cleanSigInSig ( $text)
 Strip ~~~, ~~~~ and ~~~~~ out of signatures. More...
 
 startExternalParse (&$title, $options, $outputType, $clearState=true)
 Set up some variables which are usually set up in parse() so that an external function can call some class members with confidence. More...
 
 transformMsg ( $text, $options)
 Transform a MediaWiki message by replacing magic variables. More...
 
 setHook ( $tag, $callback)
 Create an HTML-style tag, e.g. More...
 
 setFunctionHook ( $id, $callback, $flags=0)
 Create a function, e.g. More...
 
 getFunctionHooks ()
 Get all registered function hook identifiers. More...
 
 replaceLinkHolders (&$text, $options=0)
 Replace link placeholders with actual links, in the buffer Placeholders created in Skin::makeLinkObj() Returns an array of links found, indexed by PDBK: 0 - broken 1 - normal link 2 - stub $options is a bit field, RLH_FOR_UPDATE to select for update. More...
 
 replaceLinkHoldersText ( $text)
 Replace link placeholders with plain text of links (not HTML-formatted). More...
 
 renderPreTag ( $text, $attribs)
 Tag hook handler for 'pre'. More...
 
 renderImageGallery ( $text, $params)
 Renders an image gallery from a text with one line per image. More...
 
 makeImage ( $nt, $options)
 Parse image options text and use it to make an image. More...
 
 disableCache ()
 Set a flag in the output object indicating that the content is dynamic and shouldn't be cached. More...
 
 Title ( $x=NULL)
 #- More...
 
 Options ( $x=NULL)
 
 OutputType ( $x=NULL)
 
 getTags ()
 #- More...
 
 getSection ( $text, $section, $deftext='')
 This function returns the text of a section, specified by a number ($section). More...
 
 replaceSection ( $oldtext, $section, $text)
 
 getRevisionTimestamp ()
 Get the timestamp associated with the current revision, adjusted for the default server-local timestamp. More...
 
 setDefaultSort ( $sort)
 Mutator for $mDefaultSort. More...
 
 getDefaultSort ()
 Accessor for $mDefaultSort Will use the title/prefixed title if none is set. More...
 

Static Public Member Functions

 tidy ( $text)
 Interface with html tidy, used if $wgUseTidy = true. More...
 
static replaceUnusualEscapes ( $url)
 Replace unusual URL escape codes with their equivalent characters. More...
 
static createAssocArgs ( $args)
 Clean up argument array - refactored in 1.9 so parserfunctions can use it, too. More...
 

Data Fields

const VERSION = MW_PARSER_VERSION
 
 $mFunctionHooks
 
 $mFunctionSynonyms
 
 $mVariables
 
 $mOutput
 
 $mAutonumber
 
 $mDTopen
 
 $mStripState
 
 $mIncludeCount
 
 $mArgStack
 
 $mLastSection
 
 $mInPre
 
 $mInterwikiLinkHolders
 
 $mLinkHolders
 
 $mUniqPrefix
 
 $mIncludeSizes
 
 $mDefaultSort
 
 $mTemplates
 
 $mTemplatePath
 
 $mOptions
 
 $mTitle
 
 $mOutputType
 
 $ot
 
 $mRevisionId
 
 $mRevisionTimestamp
 
 $mRevIdForTs
 

Private Member Functions

 clearState ()
 Clear Parser state. More...
 
 strip ( $text, $state, $stripcomments=false, $dontstrip=array())
 Strips and renders nowiki, pre, math, hiero If $render is set, performs necessary rendering operations on plugins Returns the text, and fills an array with data needed in unstrip() More...
 
 unstrip ( $text, $state)
 Restores pre, math, and other extensions removed by strip() More...
 
 unstripNoWiki ( $text, $state)
 Always call this after unstrip() to preserve the order. More...
 
 insertStripItem ( $text, &$state)
 Add an item to the strip state Returns the unique tag which must be inserted into the stripped text The tag will be replaced with the original text in unstrip() More...
 
 doTableStuff ( $text)
 parse the wiki syntax used to render tables More...
 
 internalParse ( $text)
 Helper function for parse() that transforms wiki markup into HTML. More...
 
doMagicLinks (&$text)
 Replace special strings like "ISBN xxx" and "RFC xxx" with magic external links. More...
 
 doHeadings ( $text)
 Parse headers and return html. More...
 
 doAllQuotes ( $text)
 Replace single quotes with HTML markup. More...
 
 doQuotes ( $text)
 Helper function for doAllQuotes() More...
 
 replaceExternalLinks ( $text)
 Replace external links. More...
 
 replaceFreeExternalLinks ( $text)
 Replace anything that looks like a URL with a link. More...
 
 maybeMakeExternalImage ( $url)
 make an image if it's allowed, either through the global option or through the exception More...
 
 replaceInternalLinks ( $s)
 Process [[ ]] wikilinks. More...
 
 maybeDoSubpageLink ($target, &$text)
 Handle link to subpage if necessary. More...
 
 closeParagraph ()
 #+ Used by doBlockLevels() More...
 
 doBlockLevels ( $text, $linestart)
 #- More...
 
 getVariableValue ( $index)
 Return value of a magic variable (like PAGENAME) More...
 
 initialiseVariables ()
 initialise the magic variables (like CURRENTMONTHNAME) More...
 
 replace_callback ($text, $callbacks)
 parse any parentheses in format ((title|part|part)) and call callbacks to get a replacement text for any found piece More...
 
 replaceVariables ( $text, $args=array(), $argsOnly=false)
 Replace magic variables, templates, and template arguments with the appropriate text. More...
 
 variableSubstitution ( $matches)
 Replace magic variables. More...
 
 braceSubstitution ( $piece)
 Return the text of a template, after recursively replacing any variables or templates within the template. More...
 
 argSubstitution ( $matches)
 Triple brace replacement – used for template arguments. More...
 
 formatHeadings ( $text, $isMain=true)
 This function accomplishes several tasks: 1) Auto-number headings if that option is enabled 2) Add an [edit] link to sections for logged in users who have enabled the option 3) Add a Table of contents on the top for users who have enabled the option 4) Auto-anchor headings. More...
 
 pstPass2 ( $text, &$stripState, $user)
 Pre-save transform helper function. More...
 
 getUserSig (&$user)
 Fetch the user's signature text, if any, and normalize to validated, ready-to-insert wikitext. More...
 
 replaceLinkHoldersTextCallback ( $matches)
 
 attributeStripCallback (&$text, $args)
 #+ Callback from the Sanitizer for expanding items found in HTML attribute values, so they can be safely tested and escaped. More...
 
 extractSections ( $text, $section, $mode, $newtext='')
 #- More...
 

Static Private Member Functions

 getRandomString ()
 Get a random string. More...
 
 extractTagsAndParams ($elements, $text, &$matches, $uniq_prefix='')
 Replaces all occurrences of HTML-style comments and the given tags in the text with a random marker and returns teh next text. More...
 
 externalTidy ( $text)
 Spawn an external HTML tidy process and get corrected markup back from it. More...
 
 internalTidy ( $text)
 Use the HTML tidy PECL extension to use the tidy library in-process, saving the overhead of spawning a new process. More...
 
static replaceUnusualEscapesCallback ( $matches)
 Callback function used in replaceUnusualEscapes(). More...
 

Private Attributes

 $mTagHooks
 #+ More...
 

Detailed Description

Definition at line 90 of file Parser.php.

Member Function Documentation

◆ areSubpagesAllowed()

Parser::areSubpagesAllowed ( )

Return true if subpage links should be expanded on this page.

Returns
bool

Definition at line 1896 of file Parser.php.

Referenced by magicLinkCallback().

1897  {
1898  # Some namespaces don't allow subpages
1899  global $wgNamespacesWithSubpages;
1900  return !empty($wgNamespacesWithSubpages[$this->mTitle->getNamespace()]);
+ Here is the caller graph for this function:

◆ argSubstitution()

Parser::argSubstitution (   $matches)
private

Triple brace replacement – used for template arguments.

Definition at line 3333 of file Parser.php.

Referenced by fetchScaryTemplateMaybeFromCache().

3334  {
3335  $arg = trim( $matches['title'] );
3336  $text = $matches['text'];
3337  $inputArgs = end( $this->mArgStack );
3338 
3339  if ( array_key_exists( $arg, $inputArgs ) ) {
3340  $text = $inputArgs[$arg];
3341  } else if (($this->mOutputType == OT_HTML || $this->mOutputType == OT_PREPROCESS ) &&
3342  null != $matches['parts'] && count($matches['parts']) > 0) {
3343  $text = $matches['parts'][0];
3344  }
3345  if ( !$this->incrementIncludeSize( 'arg', strlen( $text ) ) ) {
3346  $text = $matches['text'] .
3347  '<!-- WARNING: argument omitted, expansion size too large -->';
3348  }
3349 
3350  return $text;
const OT_PREPROCESS
Definition: Parser.php:21
const OT_HTML
Definition: Parser.php:18
incrementIncludeSize( $type, $size)
Increment an include size counter.
Definition: Parser.php:3359
+ Here is the caller graph for this function:

◆ armorLinks()

Parser::armorLinks (   $text)

Insert a NOPARSE hacky thing into any inline links in a chunk that's going to go through further parsing steps before inline URL expansion.

In particular this is important when using action=render, which causes full URLs to be included.

Oh man I hate our multi-layer parser!

Parameters
stringmore-or-less HTML
Returns
string less-or-more HTML with NOPARSE bits

Definition at line 1887 of file Parser.php.

Referenced by magicLinkCallback().

1888  {
1889  return preg_replace( '/\b(' . wfUrlProtocols() . ')/',
1890  "{$this->mUniqPrefix}NOPARSE$1", $text );
wfUrlProtocols()
Returns a regular expression of url protocols.
+ Here is the caller graph for this function:

◆ attributeStripCallback()

Parser::attributeStripCallback ( $text,
  $args 
)
private

#+ Callback from the Sanitizer for expanding items found in HTML attribute values, so they can be safely tested and escaped.

Parameters
string$text
array$args
Returns
string

Definition at line 4502 of file Parser.php.

Referenced by fetchScaryTemplateMaybeFromCache().

4503  {
4504  $text = $this->replaceVariables( $text, $args );
4505  $text = $this->mStripState->unstripBoth( $text );
4506  return $text;
replaceVariables( $text, $args=array(), $argsOnly=false)
Replace magic variables, templates, and template arguments with the appropriate text.
Definition: Parser.php:2784
+ Here is the caller graph for this function:

◆ braceSubstitution()

Parser::braceSubstitution (   $piece)
private

Return the text of a template, after recursively replacing any variables or templates within the template.

Parameters
array$pieceThe parts of the template $piece['text']: matched text $piece['title']: the title, i.e. the part before the | $piece['parts']: the parameter array
Returns
string the text of the template

Definition at line 2897 of file Parser.php.

Referenced by closeList().

2898  {
2899  global $wgContLang, $wgLang, $wgAllowDisplayTitle, $wgNonincludableNamespaces;
2900  $fname = __METHOD__ /*. '-L' . count( $this->mArgStack )*/;
2901  wfProfileIn( $fname );
2902  wfProfileIn( __METHOD__.'-setup' );
2903 
2904  # Flags
2905  $found = false; # $text has been filled
2906  $nowiki = false; # wiki markup in $text should be escaped
2907  $noparse = false; # Unsafe HTML tags should not be stripped, etc.
2908  $noargs = false; # Don't replace triple-brace arguments in $text
2909  $replaceHeadings = false; # Make the edit section links go to the template not the article
2910  $headingOffset = 0; # Skip headings when number, to account for those that weren't transcluded.
2911  $isHTML = false; # $text is HTML, armour it against wikitext transformation
2912  $forceRawInterwiki = false; # Force interwiki transclusion to be done in raw mode not rendered
2913 
2914  # Title object, where $text came from
2915  $title = NULL;
2916 
2917  $linestart = '';
2918 
2919 
2920  # $part1 is the bit before the first |, and must contain only title characters
2921  # $args is a list of arguments, starting from index 0, not including $part1
2922 
2923  $titleText = $part1 = $piece['title'];
2924  # If the third subpattern matched anything, it will start with |
2925 
2926  if (null == $piece['parts']) {
2927  $replaceWith = $this->variableSubstitution (array ($piece['text'], $piece['title']));
2928  if ($replaceWith != $piece['text']) {
2929  $text = $replaceWith;
2930  $found = true;
2931  $noparse = true;
2932  $noargs = true;
2933  }
2934  }
2935 
2936  $args = (null == $piece['parts']) ? array() : $piece['parts'];
2937  wfProfileOut( __METHOD__.'-setup' );
2938 
2939  # SUBST
2940  wfProfileIn( __METHOD__.'-modifiers' );
2941  if ( !$found ) {
2942  $mwSubst =& MagicWord::get( 'subst' );
2943  if ( $mwSubst->matchStartAndRemove( $part1 ) xor $this->ot['wiki'] ) {
2944  # One of two possibilities is true:
2945  # 1) Found SUBST but not in the PST phase
2946  # 2) Didn't find SUBST and in the PST phase
2947  # In either case, return without further processing
2948  $text = $piece['text'];
2949  $found = true;
2950  $noparse = true;
2951  $noargs = true;
2952  }
2953  }
2954 
2955  # MSG, MSGNW and RAW
2956  if ( !$found ) {
2957  # Check for MSGNW:
2958  $mwMsgnw =& MagicWord::get( 'msgnw' );
2959  if ( $mwMsgnw->matchStartAndRemove( $part1 ) ) {
2960  $nowiki = true;
2961  } else {
2962  # Remove obsolete MSG:
2963  $mwMsg =& MagicWord::get( 'msg' );
2964  $mwMsg->matchStartAndRemove( $part1 );
2965  }
2966 
2967  # Check for RAW:
2968  $mwRaw =& MagicWord::get( 'raw' );
2969  if ( $mwRaw->matchStartAndRemove( $part1 ) ) {
2970  $forceRawInterwiki = true;
2971  }
2972  }
2973  wfProfileOut( __METHOD__.'-modifiers' );
2974 
2975  //save path level before recursing into functions & templates.
2976  $lastPathLevel = $this->mTemplatePath;
2977 
2978  # Parser functions
2979  if ( !$found ) {
2980  wfProfileIn( __METHOD__ . '-pfunc' );
2981 
2982  $colonPos = strpos( $part1, ':' );
2983  if ( $colonPos !== false ) {
2984  # Case sensitive functions
2985  $function = substr( $part1, 0, $colonPos );
2986  if ( isset( $this->mFunctionSynonyms[1][$function] ) ) {
2987  $function = $this->mFunctionSynonyms[1][$function];
2988  } else {
2989  # Case insensitive functions
2990  $function = strtolower( $function );
2991  if ( isset( $this->mFunctionSynonyms[0][$function] ) ) {
2992  $function = $this->mFunctionSynonyms[0][$function];
2993  } else {
2994  $function = false;
2995  }
2996  }
2997  if ( $function ) {
2998  $funcArgs = array_map( 'trim', $args );
2999  $funcArgs = array_merge( array( &$this, trim( substr( $part1, $colonPos + 1 ) ) ), $funcArgs );
3000  $result = call_user_func_array( $this->mFunctionHooks[$function], $funcArgs );
3001  $found = true;
3002 
3003  // The text is usually already parsed, doesn't need triple-brace tags expanded, etc.
3004  //$noargs = true;
3005  //$noparse = true;
3006 
3007  if ( is_array( $result ) ) {
3008  if ( isset( $result[0] ) ) {
3009  $text = $linestart . $result[0];
3010  unset( $result[0] );
3011  }
3012 
3013  // Extract flags into the local scope
3014  // This allows callers to set flags such as nowiki, noparse, found, etc.
3015  extract( $result );
3016  } else {
3017  $text = $linestart . $result;
3018  }
3019  }
3020  }
3021  wfProfileOut( __METHOD__ . '-pfunc' );
3022  }
3023 
3024  # Template table test
3025 
3026  # Did we encounter this template already? If yes, it is in the cache
3027  # and we need to check for loops.
3028  if ( !$found && isset( $this->mTemplates[$piece['title']] ) ) {
3029  $found = true;
3030 
3031  # Infinite loop test
3032  if ( isset( $this->mTemplatePath[$part1] ) ) {
3033  $noparse = true;
3034  $noargs = true;
3035  $found = true;
3036  $text = $linestart .
3037  "[[$part1]]<!-- WARNING: template loop detected -->";
3038  wfDebug( __METHOD__.": template loop broken at '$part1'\n" );
3039  } else {
3040  # set $text to cached message.
3041  $text = $linestart . $this->mTemplates[$piece['title']];
3042  #treat title for cached page the same as others
3043  $ns = NS_TEMPLATE;
3044  $subpage = '';
3045  $part1 = $this->maybeDoSubpageLink( $part1, $subpage );
3046  if ($subpage !== '') {
3047  $ns = $this->mTitle->getNamespace();
3048  }
3049  $title = Title::newFromText( $part1, $ns );
3050  //used by include size checking
3051  $titleText = $title->getPrefixedText();
3052  //used by edit section links
3053  $replaceHeadings = true;
3054 
3055  }
3056  }
3057 
3058  # Load from database
3059  if ( !$found ) {
3060  wfProfileIn( __METHOD__ . '-loadtpl' );
3061  $ns = NS_TEMPLATE;
3062  # declaring $subpage directly in the function call
3063  # does not work correctly with references and breaks
3064  # {{/subpage}}-style inclusions
3065  $subpage = '';
3066  $part1 = $this->maybeDoSubpageLink( $part1, $subpage );
3067  if ($subpage !== '') {
3068  $ns = $this->mTitle->getNamespace();
3069  }
3070  $title = Title::newFromText( $part1, $ns );
3071 
3072 
3073  if ( !is_null( $title ) ) {
3074  $titleText = $title->getPrefixedText();
3075  # Check for language variants if the template is not found
3076  if($wgContLang->hasVariants() && $title->getArticleID() == 0){
3077  $wgContLang->findVariantLink($part1, $title);
3078  }
3079 
3080  if ( !$title->isExternal() ) {
3081  if ( $title->getNamespace() == NS_SPECIAL && $this->mOptions->getAllowSpecialInclusion() && $this->ot['html'] ) {
3082  $text = SpecialPage::capturePath( $title );
3083  if ( is_string( $text ) ) {
3084  $found = true;
3085  $noparse = true;
3086  $noargs = true;
3087  $isHTML = true;
3088  $this->disableCache();
3089  }
3090  } else if ( $wgNonincludableNamespaces && in_array( $title->getNamespace(), $wgNonincludableNamespaces ) ) {
3091  $found = false; //access denied
3092  wfDebug( "$fname: template inclusion denied for " . $title->getPrefixedDBkey() );
3093  } else {
3094  $articleContent = $this->fetchTemplate( $title );
3095  if ( $articleContent !== false ) {
3096  $found = true;
3097  $text = $articleContent;
3098  $replaceHeadings = true;
3099  }
3100  }
3101 
3102  # If the title is valid but undisplayable, make a link to it
3103  if ( !$found && ( $this->ot['html'] || $this->ot['pre'] ) ) {
3104  $text = "[[:$titleText]]";
3105  $found = true;
3106  }
3107  } elseif ( $title->isTrans() ) {
3108  // Interwiki transclusion
3109  if ( $this->ot['html'] && !$forceRawInterwiki ) {
3110  $text = $this->interwikiTransclude( $title, 'render' );
3111  $isHTML = true;
3112  $noparse = true;
3113  } else {
3114  $text = $this->interwikiTransclude( $title, 'raw' );
3115  $replaceHeadings = true;
3116  }
3117  $found = true;
3118  }
3119 
3120  # Template cache array insertion
3121  # Use the original $piece['title'] not the mangled $part1, so that
3122  # modifiers such as RAW: produce separate cache entries
3123  if( $found ) {
3124  if( $isHTML ) {
3125  // A special page; don't store it in the template cache.
3126  } else {
3127  $this->mTemplates[$piece['title']] = $text;
3128  }
3129  $text = $linestart . $text;
3130  }
3131  }
3132  wfProfileOut( __METHOD__ . '-loadtpl' );
3133  }
3134 
3135  if ( $found && !$this->incrementIncludeSize( 'pre-expand', strlen( $text ) ) ) {
3136  # Error, oversize inclusion
3137  $text = $linestart .
3138  "[[$titleText]]<!-- WARNING: template omitted, pre-expand include size too large -->";
3139  $noparse = true;
3140  $noargs = true;
3141  }
3142 
3143  # Recursive parsing, escaping and link table handling
3144  # Only for HTML output
3145  if ( $nowiki && $found && ( $this->ot['html'] || $this->ot['pre'] ) ) {
3146  $text = wfEscapeWikiText( $text );
3147  } elseif ( !$this->ot['msg'] && $found ) {
3148  if ( $noargs ) {
3149  $assocArgs = array();
3150  } else {
3151  # Clean up argument array
3152  $assocArgs = self::createAssocArgs($args);
3153  # Add a new element to the templace recursion path
3154  $this->mTemplatePath[$part1] = 1;
3155  }
3156 
3157  if ( !$noparse ) {
3158  # If there are any <onlyinclude> tags, only include them
3159  if ( in_string( '<onlyinclude>', $text ) && in_string( '</onlyinclude>', $text ) ) {
3160  $replacer = new OnlyIncludeReplacer;
3161  StringUtils::delimiterReplaceCallback( '<onlyinclude>', '</onlyinclude>',
3162  array( &$replacer, 'replace' ), $text );
3163  $text = $replacer->output;
3164  }
3165  # Remove <noinclude> sections and <includeonly> tags
3166  $text = StringUtils::delimiterReplace( '<noinclude>', '</noinclude>', '', $text );
3167  $text = strtr( $text, array( '<includeonly>' => '' , '</includeonly>' => '' ) );
3168 
3169  if( $this->ot['html'] || $this->ot['pre'] ) {
3170  # Strip <nowiki>, <pre>, etc.
3171  $text = $this->strip( $text, $this->mStripState );
3172  if ( $this->ot['html'] ) {
3173  $text = Sanitizer::removeHTMLtags( $text, array( &$this, 'replaceVariables' ), $assocArgs );
3174  } elseif ( $this->ot['pre'] && $this->mOptions->getRemoveComments() ) {
3175  $text = Sanitizer::removeHTMLcomments( $text );
3176  }
3177  }
3178  $text = $this->replaceVariables( $text, $assocArgs );
3179 
3180  # If the template begins with a table or block-level
3181  # element, it should be treated as beginning a new line.
3182  if (!$piece['lineStart'] && preg_match('/^(?:{\\||:|;|#|\*)/', $text)) /*}*/{
3183  $text = "\n" . $text;
3184  }
3185  } elseif ( !$noargs ) {
3186  # $noparse and !$noargs
3187  # Just replace the arguments, not any double-brace items
3188  # This is used for rendered interwiki transclusion
3189  $text = $this->replaceVariables( $text, $assocArgs, true );
3190  }
3191  }
3192  # Prune lower levels off the recursion check path
3193  $this->mTemplatePath = $lastPathLevel;
3194 
3195  if ( $found && !$this->incrementIncludeSize( 'post-expand', strlen( $text ) ) ) {
3196  # Error, oversize inclusion
3197  $text = $linestart .
3198  "[[$titleText]]<!-- WARNING: template omitted, post-expand include size too large -->";
3199  $noparse = true;
3200  $noargs = true;
3201  }
3202 
3203  if ( !$found ) {
3204  wfProfileOut( $fname );
3205  return $piece['text'];
3206  } else {
3207  wfProfileIn( __METHOD__ . '-placeholders' );
3208  if ( $isHTML ) {
3209  # Replace raw HTML by a placeholder
3210  # Add a blank line preceding, to prevent it from mucking up
3211  # immediately preceding headings
3212  $text = "\n\n" . $this->insertStripItem( $text, $this->mStripState );
3213  } else {
3214  # replace ==section headers==
3215  # XXX this needs to go away once we have a better parser.
3216  if ( !$this->ot['wiki'] && !$this->ot['pre'] && $replaceHeadings ) {
3217  if( !is_null( $title ) )
3218  $encodedname = base64_encode($title->getPrefixedDBkey());
3219  else
3220  $encodedname = base64_encode("");
3221  $m = preg_split('/(^={1,6}.*?={1,6}\s*?$)/m', $text, -1,
3222  PREG_SPLIT_DELIM_CAPTURE);
3223  $text = '';
3224  $nsec = $headingOffset;
3225  for( $i = 0; $i < count($m); $i += 2 ) {
3226  $text .= $m[$i];
3227  if (!isset($m[$i + 1]) || $m[$i + 1] == "") continue;
3228  $hl = $m[$i + 1];
3229  if( strstr($hl, "<!--MWTEMPLATESECTION") ) {
3230  $text .= $hl;
3231  continue;
3232  }
3233  $m2 = array();
3234  preg_match('/^(={1,6})(.*?)(={1,6})\s*?$/m', $hl, $m2);
3235  $text .= $m2[1] . $m2[2] . "<!--MWTEMPLATESECTION="
3236  . $encodedname . "&" . base64_encode("$nsec") . "-->" . $m2[3];
3237 
3238  $nsec++;
3239  }
3240  }
3241  }
3242  wfProfileOut( __METHOD__ . '-placeholders' );
3243  }
3244 
3245  # Prune lower levels off the recursion check path
3246  $this->mTemplatePath = $lastPathLevel;
3247 
3248  if ( !$found ) {
3249  wfProfileOut( $fname );
3250  return $piece['text'];
3251  } else {
3252  wfProfileOut( $fname );
3253  return $text;
3254  }
insertStripItem( $text, &$state)
Add an item to the strip state Returns the unique tag which must be inserted into the stripped text T...
Definition: Parser.php:673
$result
$mTemplatePath
Definition: Parser.php:104
maybeDoSubpageLink($target, &$text)
Handle link to subpage if necessary.
Definition: Parser.php:1909
interwikiTransclude( $title, $action)
Transclude an interwiki link.
Definition: Parser.php:3290
replaceVariables( $text, $args=array(), $argsOnly=false)
Replace magic variables, templates, and template arguments with the appropriate text.
Definition: Parser.php:2784
disableCache()
Set a flag in the output object indicating that the content is dynamic and shouldn&#39;t be cached...
Definition: Parser.php:4489
variableSubstitution( $matches)
Replace magic variables.
Definition: Parser.php:2830
strip( $text, $state, $stripcomments=false, $dontstrip=array())
Strips and renders nowiki, pre, math, hiero If $render is set, performs necessary rendering operation...
Definition: Parser.php:533
incrementIncludeSize( $type, $size)
Increment an include size counter.
Definition: Parser.php:3359
static removeHTMLcomments( $text)
Remove &#39;&#39;, and everything between.
Definition: Sanitizer.php:526
fetchTemplate( $title)
Fetch the unparsed text of a template and register a reference to it.
Definition: Parser.php:3259
static removeHTMLtags( $text, $processCallback=null, $args=array())
Cleans up HTML, removes dangerous tags and attributes, and removes HTML comments. ...
Definition: Sanitizer.php:340
static newFromText( $text, $defaultNamespace=NS_MAIN)
Create a new Title from text, such as what one would find in a link.
Definition: Title.php:114
+ Here is the caller graph for this function:

◆ cleanSig()

Parser::cleanSig (   $text,
  $parsing = false 
)

Clean up signature text.

1) Strip ~~~, ~~~~ and ~~~~~ out of signatures

See also
cleanSigInSig 2) Substitute all transclusions
Parameters
string$text
$parsingWhether we're cleaning (preferences save) or parsing
Returns
string Signature text

Definition at line 3807 of file Parser.php.

Referenced by fetchScaryTemplateMaybeFromCache().

3808  {
3809  global $wgTitle;
3810  $this->startExternalParse( $wgTitle, new ParserOptions(), $parsing ? OT_WIKI : OT_MSG );
3811 
3812  $substWord = MagicWord::get( 'subst' );
3813  $substRegex = '/\{\{(?!(?:' . $substWord->getBaseRegex() . '))/x' . $substWord->getRegexCase();
3814  $substText = '{{' . $substWord->getSynonym( 0 );
3815 
3816  $text = preg_replace( $substRegex, $substText, $text );
3817  $text = $this->cleanSigInSig( $text );
3818  $text = $this->replaceVariables( $text );
3819 
3820  $this->clearState();
3821  return $text;
cleanSigInSig( $text)
Strip ~~~, ~~~~ and ~~~~~ out of signatures.
Definition: Parser.php:3828
const OT_MSG
Definition: Parser.php:20
clearState()
Clear Parser state.
Definition: Parser.php:190
startExternalParse(&$title, $options, $outputType, $clearState=true)
Set up some variables which are usually set up in parse() so that an external function can call some ...
Definition: Parser.php:3838
replaceVariables( $text, $args=array(), $argsOnly=false)
Replace magic variables, templates, and template arguments with the appropriate text.
Definition: Parser.php:2784
const OT_WIKI
Definition: Parser.php:19
+ Here is the caller graph for this function:

◆ cleanSigInSig()

Parser::cleanSigInSig (   $text)

Strip ~~~, ~~~~ and ~~~~~ out of signatures.

Parameters
string$text
Returns
string Signature text with /~{3,5}/ removed

Definition at line 3828 of file Parser.php.

Referenced by fetchScaryTemplateMaybeFromCache().

3829  {
3830  $text = preg_replace( '/~{3,5}/', '', $text );
3831  return $text;
+ Here is the caller graph for this function:

◆ clearState()

Parser::clearState ( )
private

Clear Parser state.

Prefix for temporary replacement strings for the multipass parser. should never appear in input as it's disallowed in XML. Using it at the front also gives us a little extra robustness since it shouldn't match when butted up against identifier-like string constructs.

Definition at line 190 of file Parser.php.

Referenced by fetchScaryTemplateMaybeFromCache(), and setOutputType().

191  {
192  wfProfileIn( __METHOD__ );
193  if ( $this->mFirstCall ) {
194  $this->firstCallInit();
195  }
196  $this->mOutput = new ParserOutput;
197  $this->mAutonumber = 0;
198  $this->mLastSection = '';
199  $this->mDTopen = false;
200  $this->mIncludeCount = array();
201  $this->mStripState = new StripState;
202  $this->mArgStack = array();
203  $this->mInPre = false;
204  $this->mInterwikiLinkHolders = array(
205  'texts' => array(),
206  'titles' => array()
207  );
208  $this->mLinkHolders = array(
209  'namespaces' => array(),
210  'dbkeys' => array(),
211  'queries' => array(),
212  'texts' => array(),
213  'titles' => array()
214  );
215  $this->mRevisionTimestamp = $this->mRevisionId = null;
216 
224  $this->mUniqPrefix = "\x07UNIQ" . Parser::getRandomString();
225 
226  # Clear these on every parse, bug 4549
227  $this->mTemplates = array();
228  $this->mTemplatePath = array();
229 
230  $this->mShowToc = true;
231  $this->mForceTocPosition = false;
232  $this->mIncludeSizes = array(
233  'pre-expand' => 0,
234  'post-expand' => 0,
235  'arg' => 0
236  );
237  $this->mDefaultSort = false;
238 
239  wfRunHooks( 'ParserClearState', array( &$this ) );
240  wfProfileOut( __METHOD__ );
firstCallInit()
Do various kinds of initialisation on the first call of the parser.
Definition: Parser.php:136
getRandomString()
Get a random string.
Definition: Parser.php:424
+ Here is the caller graph for this function:

◆ closeList()

Parser::closeList (   $char)

Definition at line 2034 of file Parser.php.

References $mRevisionId, $mTemplatePath, $result, $ret, $t, braceSubstitution(), closeParagraph(), createAssocArgs(), disableCache(), doBlockLevels(), fetchScaryTemplateMaybeFromCache(), fetchTemplate(), findColonNoLinks(), getCommon(), getRevisionTimestamp(), getVariableValue(), incrementIncludeSize(), initialiseVariables(), insertStripItem(), interwikiTransclude(), maybeDoSubpageLink(), MW_COLON_STATE_CLOSETAG, MW_COLON_STATE_COMMENT, MW_COLON_STATE_COMMENTDASH, MW_COLON_STATE_COMMENTDASHDASH, MW_COLON_STATE_TAG, MW_COLON_STATE_TAGSLASH, MW_COLON_STATE_TAGSTART, MW_COLON_STATE_TEXT, Title\newFromRedirect(), Title\newFromText(), nextItem(), openList(), OT_MSG, OT_WIKI, Sanitizer\removeHTMLcomments(), Sanitizer\removeHTMLtags(), replace_callback(), replaceVariables(), strip(), variableSubstitution(), and wfMsg().

2035  {
2036  if ( '*' == $char ) { $text = '</li></ul>'; }
2037  else if ( '#' == $char ) { $text = '</li></ol>'; }
2038  else if ( ':' == $char ) {
2039  if ( $this->mDTopen ) {
2040  $this->mDTopen = false;
2041  $text = '</dt></dl>';
2042  } else {
2043  $text = '</dd></dl>';
2044  }
2045  }
2046  else { return '<!-- ERR 3 -->'; }
2047  return $text."\n";
+ Here is the call graph for this function:

◆ closeParagraph()

Parser::closeParagraph ( )
private

#+ Used by doBlockLevels()

Definition at line 1978 of file Parser.php.

Referenced by closeList(), magicLinkCallback(), and openList().

1979  {
1980  $result = '';
1981  if ( '' != $this->mLastSection ) {
1982  $result = '</' . $this->mLastSection . ">\n";
1983  }
1984  $this->mInPre = false;
1985  $this->mLastSection = '';
1986  return $result;
$result
+ Here is the caller graph for this function:

◆ createAssocArgs()

static Parser::createAssocArgs (   $args)
static

Clean up argument array - refactored in 1.9 so parserfunctions can use it, too.

Definition at line 2864 of file Parser.php.

Referenced by closeList().

2865  {
2866  $assocArgs = array();
2867  $index = 1;
2868  foreach( $args as $arg ) {
2869  $eqpos = strpos( $arg, '=' );
2870  if ( $eqpos === false ) {
2871  $assocArgs[$index++] = $arg;
2872  } else {
2873  $name = trim( substr( $arg, 0, $eqpos ) );
2874  $value = trim( substr( $arg, $eqpos+1 ) );
2875  if ( $value === false ) {
2876  $value = '';
2877  }
2878  if ( $name !== false ) {
2879  $assocArgs[$name] = $value;
2880  }
2881  }
2882  }
2883 
2884  return $assocArgs;
+ Here is the caller graph for this function:

◆ disableCache()

Parser::disableCache ( )

Set a flag in the output object indicating that the content is dynamic and shouldn't be cached.

Definition at line 4489 of file Parser.php.

Referenced by closeList(), and fetchScaryTemplateMaybeFromCache().

4490  {
4491  wfDebug( "Parser output marked as uncacheable.\n" );
4492  $this->mOutput->mCacheTime = -1;
+ Here is the caller graph for this function:

◆ doAllQuotes()

Parser::doAllQuotes (   $text)
private

Replace single quotes with HTML markup.

Returns
string the altered text

Definition at line 1119 of file Parser.php.

Referenced by magicLinkCallback().

1120  {
1121  $fname = 'Parser::doAllQuotes';
1122  wfProfileIn( $fname );
1123  $outtext = '';
1124  $lines = explode( "\n", $text );
1125  foreach ( $lines as $line ) {
1126  $outtext .= $this->doQuotes ( $line ) . "\n";
1127  }
1128  $outtext = substr($outtext, 0,-1);
1129  wfProfileOut( $fname );
1130  return $outtext;
doQuotes( $text)
Helper function for doAllQuotes()
Definition: Parser.php:1136
+ Here is the caller graph for this function:

◆ doBlockLevels()

Parser::doBlockLevels (   $text,
  $linestart 
)
private

#-

Make lists from lines starting with ':', '*', '#', etc.

Returns
string the lists rendered as HTML

Definition at line 2056 of file Parser.php.

Referenced by closeList(), and setOutputType().

2057  {
2058  $fname = 'Parser::doBlockLevels';
2059  wfProfileIn( $fname );
2060 
2061  # Parsing through the text line by line. The main thing
2062  # happening here is handling of block-level elements p, pre,
2063  # and making lists from lines starting with * # : etc.
2064  #
2065  $textLines = explode( "\n", $text );
2066 
2067  $lastPrefix = $output = '';
2068  $this->mDTopen = $inBlockElem = false;
2069  $prefixLength = 0;
2070  $paragraphStack = false;
2071 
2072  if ( !$linestart ) {
2073  $output .= array_shift( $textLines );
2074  }
2075  foreach ( $textLines as $oLine ) {
2076  $lastPrefixLength = strlen( $lastPrefix );
2077  $preCloseMatch = preg_match('/<\\/pre/i', $oLine );
2078  $preOpenMatch = preg_match('/<pre/i', $oLine );
2079  if ( !$this->mInPre ) {
2080  # Multiple prefixes may abut each other for nested lists.
2081  $prefixLength = strspn( $oLine, '*#:;' );
2082  $pref = substr( $oLine, 0, $prefixLength );
2083 
2084  # eh?
2085  $pref2 = str_replace( ';', ':', $pref );
2086  $t = substr( $oLine, $prefixLength );
2087  $this->mInPre = !empty($preOpenMatch);
2088  } else {
2089  # Don't interpret any other prefixes in preformatted text
2090  $prefixLength = 0;
2091  $pref = $pref2 = '';
2092  $t = $oLine;
2093  }
2094 
2095  # List generation
2096  if( $prefixLength && 0 == strcmp( $lastPrefix, $pref2 ) ) {
2097  # Same as the last item, so no need to deal with nesting or opening stuff
2098  $output .= $this->nextItem( substr( $pref, -1 ) );
2099  $paragraphStack = false;
2100 
2101  if ( substr( $pref, -1 ) == ';') {
2102  # The one nasty exception: definition lists work like this:
2103  # ; title : definition text
2104  # So we check for : in the remainder text to split up the
2105  # title and definition, without b0rking links.
2106  $term = $t2 = '';
2107  if ($this->findColonNoLinks($t, $term, $t2) !== false) {
2108  $t = $t2;
2109  $output .= $term . $this->nextItem( ':' );
2110  }
2111  }
2112  } elseif( $prefixLength || $lastPrefixLength ) {
2113  # Either open or close a level...
2114  $commonPrefixLength = $this->getCommon( $pref, $lastPrefix );
2115  $paragraphStack = false;
2116 
2117  while( $commonPrefixLength < $lastPrefixLength ) {
2118  $output .= $this->closeList( $lastPrefix{$lastPrefixLength-1} );
2119  --$lastPrefixLength;
2120  }
2121  if ( $prefixLength <= $commonPrefixLength && $commonPrefixLength > 0 ) {
2122  $output .= $this->nextItem( $pref{$commonPrefixLength-1} );
2123  }
2124  while ( $prefixLength > $commonPrefixLength ) {
2125  $char = substr( $pref, $commonPrefixLength, 1 );
2126  $output .= $this->openList( $char );
2127 
2128  if ( ';' == $char ) {
2129  # FIXME: This is dupe of code above
2130  if ($this->findColonNoLinks($t, $term, $t2) !== false) {
2131  $t = $t2;
2132  $output .= $term . $this->nextItem( ':' );
2133  }
2134  }
2135  ++$commonPrefixLength;
2136  }
2137  $lastPrefix = $pref2;
2138  }
2139  if( 0 == $prefixLength ) {
2140  wfProfileIn( "$fname-paragraph" );
2141  # No prefix (not in list)--go to paragraph mode
2142  // XXX: use a stack for nestable elements like span, table and div
2143  $openmatch = preg_match('/(?:<table|<blockquote|<h1|<h2|<h3|<h4|<h5|<h6|<pre|<tr|<p|<ul|<ol|<li|<\\/tr|<\\/td|<\\/th)/iS', $t );
2144  $closematch = preg_match(
2145  '/(?:<\\/table|<\\/blockquote|<\\/h1|<\\/h2|<\\/h3|<\\/h4|<\\/h5|<\\/h6|'.
2146  '<td|<th|<\\/?div|<hr|<\\/pre|<\\/p|'.$this->mUniqPrefix.'-pre|<\\/li|<\\/ul|<\\/ol|<\\/?center)/iS', $t );
2147  if ( $openmatch or $closematch ) {
2148  $paragraphStack = false;
2149  # TODO bug 5718: paragraph closed
2150  $output .= $this->closeParagraph();
2151  if ( $preOpenMatch and !$preCloseMatch ) {
2152  $this->mInPre = true;
2153  }
2154  if ( $closematch ) {
2155  $inBlockElem = false;
2156  } else {
2157  $inBlockElem = true;
2158  }
2159  } else if ( !$inBlockElem && !$this->mInPre ) {
2160  if ( ' ' == $t{0} and ( $this->mLastSection == 'pre' or trim($t) != '' ) ) {
2161  // pre
2162  if ($this->mLastSection != 'pre') {
2163  $paragraphStack = false;
2164  $output .= $this->closeParagraph().'<pre>';
2165  $this->mLastSection = 'pre';
2166  }
2167  $t = substr( $t, 1 );
2168  } else {
2169  // paragraph
2170  if ( '' == trim($t) ) {
2171  if ( $paragraphStack ) {
2172  $output .= $paragraphStack.'<br />';
2173  $paragraphStack = false;
2174  $this->mLastSection = 'p';
2175  } else {
2176  if ($this->mLastSection != 'p' ) {
2177  $output .= $this->closeParagraph();
2178  $this->mLastSection = '';
2179  $paragraphStack = '<p>';
2180  } else {
2181  $paragraphStack = '</p><p>';
2182  }
2183  }
2184  } else {
2185  if ( $paragraphStack ) {
2186  $output .= $paragraphStack;
2187  $paragraphStack = false;
2188  $this->mLastSection = 'p';
2189  } else if ($this->mLastSection != 'p') {
2190  $output .= $this->closeParagraph().'<p>';
2191  $this->mLastSection = 'p';
2192  }
2193  }
2194  }
2195  }
2196  wfProfileOut( "$fname-paragraph" );
2197  }
2198  // somewhere above we forget to get out of pre block (bug 785)
2199  if($preCloseMatch && $this->mInPre) {
2200  $this->mInPre = false;
2201  }
2202  if ($paragraphStack === false) {
2203  $output .= $t."\n";
2204  }
2205  }
2206  while ( $prefixLength ) {
2207  $output .= $this->closeList( $pref2{$prefixLength-1} );
2208  --$prefixLength;
2209  }
2210  if ( '' != $this->mLastSection ) {
2211  $output .= '</' . $this->mLastSection . '>';
2212  $this->mLastSection = '';
2213  }
2214 
2215  wfProfileOut( $fname );
2216  return $output;
closeList( $char)
Definition: Parser.php:2034
openList( $char)
Definition: Parser.php:2003
findColonNoLinks($str, &$before, &$after)
Split up a string on &#39;:&#39;, ignoring any occurences inside tags to prevent illegal overlapping.
Definition: Parser.php:2226
getCommon( $st1, $st2)
Definition: Parser.php:1990
nextItem( $char)
Definition: Parser.php:2018
closeParagraph()
#+ Used by doBlockLevels()
Definition: Parser.php:1978
+ Here is the caller graph for this function:

◆ doHeadings()

Parser::doHeadings (   $text)
private

Parse headers and return html.

Definition at line 1102 of file Parser.php.

Referenced by magicLinkCallback().

1103  {
1104  $fname = 'Parser::doHeadings';
1105  wfProfileIn( $fname );
1106  for ( $i = 6; $i >= 1; --$i ) {
1107  $h = str_repeat( '=', $i );
1108  $text = preg_replace( "/^{$h}(.+){$h}\\s*$/m",
1109  "<h{$i}>\\1</h{$i}>\\2", $text );
1110  }
1111  wfProfileOut( $fname );
1112  return $text;
+ Here is the caller graph for this function:

◆ doMagicLinks()

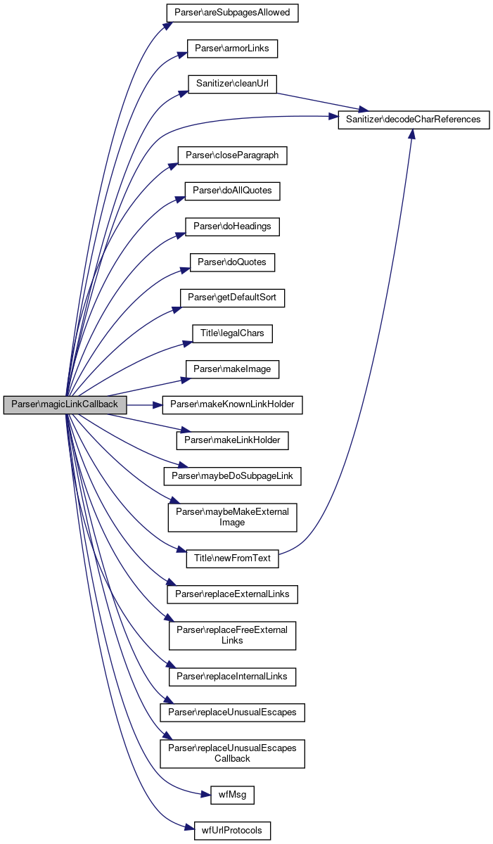
& Parser::doMagicLinks ( $text)
private

Replace special strings like "ISBN xxx" and "RFC xxx" with magic external links.

Definition at line 1043 of file Parser.php.

1044  {
1045  wfProfileIn( __METHOD__ );
1046  $text = preg_replace_callback(
1047  '!(?: # Start cases
1048  <a.*?</a> | # Skip link text
1049  <.*?> | # Skip stuff inside HTML elements
1050  (?:RFC|PMID)\s+([0-9]+) | # RFC or PMID, capture number as m[1]
1051  ISBN\s+(\b # ISBN, capture number as m[2]
1052  (?: 97[89] [\ \-]? )? # optional 13-digit ISBN prefix
1053  (?: [0-9] [\ \-]? ){9} # 9 digits with opt. delimiters
1054  [0-9Xx] # check digit
1055  \b)
1056  )!x', array( &$this, 'magicLinkCallback' ), $text );
1057  wfProfileOut( __METHOD__ );
1058  return $text;

◆ doQuotes()

Parser::doQuotes (   $text)
private

Helper function for doAllQuotes()

Definition at line 1136 of file Parser.php.

Referenced by magicLinkCallback().

1137  {
1138  $arr = preg_split( "/(''+)/", $text, -1, PREG_SPLIT_DELIM_CAPTURE );
1139  if ( count( $arr ) == 1 )
1140  return $text;
1141  else
1142  {
1143  # First, do some preliminary work. This may shift some apostrophes from
1144  # being mark-up to being text. It also counts the number of occurrences
1145  # of bold and italics mark-ups.
1146  $i = 0;
1147  $numbold = 0;
1148  $numitalics = 0;
1149  foreach ( $arr as $r )
1150  {
1151  if ( ( $i % 2 ) == 1 )
1152  {
1153  # If there are ever four apostrophes, assume the first is supposed to
1154  # be text, and the remaining three constitute mark-up for bold text.
1155  if ( strlen( $arr[$i] ) == 4 )
1156  {
1157  $arr[$i-1] .= "'";
1158  $arr[$i] = "'''";
1159  }
1160  # If there are more than 5 apostrophes in a row, assume they're all
1161  # text except for the last 5.
1162  else if ( strlen( $arr[$i] ) > 5 )
1163  {
1164  $arr[$i-1] .= str_repeat( "'", strlen( $arr[$i] ) - 5 );
1165  $arr[$i] = "'''''";
1166  }
1167  # Count the number of occurrences of bold and italics mark-ups.
1168  # We are not counting sequences of five apostrophes.
1169  if ( strlen( $arr[$i] ) == 2 ) { $numitalics++; }
1170  else if ( strlen( $arr[$i] ) == 3 ) { $numbold++; }
1171  else if ( strlen( $arr[$i] ) == 5 ) { $numitalics++; $numbold++; }
1172  }
1173  $i++;
1174  }
1175 
1176  # If there is an odd number of both bold and italics, it is likely
1177  # that one of the bold ones was meant to be an apostrophe followed
1178  # by italics. Which one we cannot know for certain, but it is more
1179  # likely to be one that has a single-letter word before it.
1180  if ( ( $numbold % 2 == 1 ) && ( $numitalics % 2 == 1 ) )
1181  {
1182  $i = 0;
1183  $firstsingleletterword = -1;
1184  $firstmultiletterword = -1;
1185  $firstspace = -1;
1186  foreach ( $arr as $r )
1187  {
1188  if ( ( $i % 2 == 1 ) and ( strlen( $r ) == 3 ) )
1189  {
1190  $x1 = substr ($arr[$i-1], -1);
1191  $x2 = substr ($arr[$i-1], -2, 1);
1192  if ($x1 == ' ') {
1193  if ($firstspace == -1) $firstspace = $i;
1194  } else if ($x2 == ' ') {
1195  if ($firstsingleletterword == -1) $firstsingleletterword = $i;
1196  } else {
1197  if ($firstmultiletterword == -1) $firstmultiletterword = $i;
1198  }
1199  }
1200  $i++;
1201  }
1202 
1203  # If there is a single-letter word, use it!
1204  if ($firstsingleletterword > -1)
1205  {
1206  $arr [ $firstsingleletterword ] = "''";
1207  $arr [ $firstsingleletterword-1 ] .= "'";
1208  }
1209  # If not, but there's a multi-letter word, use that one.
1210  else if ($firstmultiletterword > -1)
1211  {
1212  $arr [ $firstmultiletterword ] = "''";
1213  $arr [ $firstmultiletterword-1 ] .= "'";
1214  }
1215  # ... otherwise use the first one that has neither.
1216  # (notice that it is possible for all three to be -1 if, for example,
1217  # there is only one pentuple-apostrophe in the line)
1218  else if ($firstspace > -1)
1219  {
1220  $arr [ $firstspace ] = "''";
1221  $arr [ $firstspace-1 ] .= "'";
1222  }
1223  }
1224 
1225  # Now let's actually convert our apostrophic mush to HTML!
1226  $output = '';
1227  $buffer = '';
1228  $state = '';
1229  $i = 0;
1230  foreach ($arr as $r)
1231  {
1232  if (($i % 2) == 0)
1233  {
1234  if ($state == 'both')
1235  $buffer .= $r;
1236  else
1237  $output .= $r;
1238  }
1239  else
1240  {
1241  if (strlen ($r) == 2)
1242  {
1243  if ($state == 'i')
1244  { $output .= '</i>'; $state = ''; }
1245  else if ($state == 'bi')
1246  { $output .= '</i>'; $state = 'b'; }
1247  else if ($state == 'ib')
1248  { $output .= '</b></i><b>'; $state = 'b'; }
1249  else if ($state == 'both')
1250  { $output .= '<b><i>'.$buffer.'</i>'; $state = 'b'; }
1251  else # $state can be 'b' or ''
1252  { $output .= '<i>'; $state .= 'i'; }
1253  }
1254  else if (strlen ($r) == 3)
1255  {
1256  if ($state == 'b')
1257  { $output .= '</b>'; $state = ''; }
1258  else if ($state == 'bi')
1259  { $output .= '</i></b><i>'; $state = 'i'; }
1260  else if ($state == 'ib')
1261  { $output .= '</b>'; $state = 'i'; }
1262  else if ($state == 'both')
1263  { $output .= '<i><b>'.$buffer.'</b>'; $state = 'i'; }
1264  else # $state can be 'i' or ''
1265  { $output .= '<b>'; $state .= 'b'; }
1266  }
1267  else if (strlen ($r) == 5)
1268  {
1269  if ($state == 'b')
1270  { $output .= '</b><i>'; $state = 'i'; }
1271  else if ($state == 'i')
1272  { $output .= '</i><b>'; $state = 'b'; }
1273  else if ($state == 'bi')
1274  { $output .= '</i></b>'; $state = ''; }
1275  else if ($state == 'ib')
1276  { $output .= '</b></i>'; $state = ''; }
1277  else if ($state == 'both')
1278  { $output .= '<i><b>'.$buffer.'</b></i>'; $state = ''; }
1279  else # ($state == '')
1280  { $buffer = ''; $state = 'both'; }
1281  }
1282  }
1283  $i++;
1284  }
1285  # Now close all remaining tags. Notice that the order is important.
1286  if ($state == 'b' || $state == 'ib')
1287  $output .= '</b>';
1288  if ($state == 'i' || $state == 'bi' || $state == 'ib')
1289  $output .= '</i>';
1290  if ($state == 'bi')
1291  $output .= '</b>';
1292  # There might be lonely ''''', so make sure we have a buffer
1293  if ($state == 'both' && $buffer)
1294  $output .= '<b><i>'.$buffer.'</i></b>';
1295  return $output;
1296  }
$r
+ Here is the caller graph for this function:

◆ doTableStuff()

Parser::doTableStuff (   $text)
private

parse the wiki syntax used to render tables

Definition at line 792 of file Parser.php.

793  {
794  $fname = 'Parser::doTableStuff';
795  wfProfileIn( $fname );
796 
797  $lines = explode ( "\n" , $text );
798  $td_history = array (); // Is currently a td tag open?
799  $last_tag_history = array (); // Save history of last lag activated (td, th or caption)
800  $tr_history = array (); // Is currently a tr tag open?
801  $tr_attributes = array (); // history of tr attributes
802  $has_opened_tr = array(); // Did this table open a <tr> element?
803  $indent_level = 0; // indent level of the table
804  foreach ( $lines as $key => $line )
805  {
806  $line = trim ( $line );
807 
808  if( $line == '' ) { // empty line, go to next line
809  continue;
810  }
811  $first_character = $line{0};
812  $matches = array();
813 
814  if ( preg_match( '/^(:*)\{\|(.*)$/' , $line , $matches ) ) {
815  // First check if we are starting a new table
816  $indent_level = strlen( $matches[1] );
817 
818  $attributes = $this->mStripState->unstripBoth( $matches[2] );
819  $attributes = Sanitizer::fixTagAttributes ( $attributes , 'table' );
820 
821  $lines[$key] = str_repeat( '<dl><dd>' , $indent_level ) . "<table{$attributes}>";
822  array_push ( $td_history , false );
823  array_push ( $last_tag_history , '' );
824  array_push ( $tr_history , false );
825  array_push ( $tr_attributes , '' );
826  array_push ( $has_opened_tr , false );
827  } else if ( count ( $td_history ) == 0 ) {
828  // Don't do any of the following
829  continue;
830  } else if ( substr ( $line , 0 , 2 ) == '|}' ) {
831  // We are ending a table
832  $line = '</table>' . substr ( $line , 2 );
833  $last_tag = array_pop ( $last_tag_history );
834 
835  if ( !array_pop ( $has_opened_tr ) ) {
836  $line = "<tr><td></td></tr>{$line}";
837  }
838 
839  if ( array_pop ( $tr_history ) ) {
840  $line = "</tr>{$line}";
841  }
842 
843  if ( array_pop ( $td_history ) ) {
844  $line = "</{$last_tag}>{$line}";
845  }
846  array_pop ( $tr_attributes );
847  $lines[$key] = $line . str_repeat( '</dd></dl>' , $indent_level );
848  } else if ( substr ( $line , 0 , 2 ) == '|-' ) {
849  // Now we have a table row
850  $line = preg_replace( '#^\|-+#', '', $line );
851 
852  // Whats after the tag is now only attributes
853  $attributes = $this->mStripState->unstripBoth( $line );
854  $attributes = Sanitizer::fixTagAttributes ( $attributes , 'tr' );
855  array_pop ( $tr_attributes );
856  array_push ( $tr_attributes , $attributes );
857 
858  $line = '';
859  $last_tag = array_pop ( $last_tag_history );
860  array_pop ( $has_opened_tr );
861  array_push ( $has_opened_tr , true );
862 
863  if ( array_pop ( $tr_history ) ) {
864  $line = '</tr>';
865  }
866 
867  if ( array_pop ( $td_history ) ) {
868  $line = "</{$last_tag}>{$line}";
869  }
870 
871  $lines[$key] = $line;
872  array_push ( $tr_history , false );
873  array_push ( $td_history , false );
874  array_push ( $last_tag_history , '' );
875  }
876  else if ( $first_character == '|' || $first_character == '!' || substr ( $line , 0 , 2 ) == '|+' ) {
877  // This might be cell elements, td, th or captions
878  if ( substr ( $line , 0 , 2 ) == '|+' ) {
879  $first_character = '+';
880  $line = substr ( $line , 1 );
881  }
882 
883  $line = substr ( $line , 1 );
884 
885  if ( $first_character == '!' ) {
886  $line = str_replace ( '!!' , '||' , $line );
887  }
888 
889  // Split up multiple cells on the same line.
890  // FIXME : This can result in improper nesting of tags processed
891  // by earlier parser steps, but should avoid splitting up eg
892  // attribute values containing literal "||".
893  $cells = StringUtils::explodeMarkup( '||' , $line );
894 
895  $lines[$key] = '';
896 
897  // Loop through each table cell
898  foreach ( $cells as $cell )
899  {
900  $previous = '';
901  if ( $first_character != '+' )
902  {
903  $tr_after = array_pop ( $tr_attributes );
904  if ( !array_pop ( $tr_history ) ) {
905  $previous = "<tr{$tr_after}>\n";
906  }
907  array_push ( $tr_history , true );
908  array_push ( $tr_attributes , '' );
909  array_pop ( $has_opened_tr );
910  array_push ( $has_opened_tr , true );
911  }
912 
913  $last_tag = array_pop ( $last_tag_history );
914 
915  if ( array_pop ( $td_history ) ) {
916  $previous = "</{$last_tag}>{$previous}";
917  }
918 
919  if ( $first_character == '|' ) {
920  $last_tag = 'td';
921  } else if ( $first_character == '!' ) {
922  $last_tag = 'th';
923  } else if ( $first_character == '+' ) {
924  $last_tag = 'caption';
925  } else {
926  $last_tag = '';
927  }
928 
929  array_push ( $last_tag_history , $last_tag );
930 
931  // A cell could contain both parameters and data
932  $cell_data = explode ( '|' , $cell , 2 );
933 
934  // Bug 553: Note that a '|' inside an invalid link should not
935  // be mistaken as delimiting cell parameters
936  if ( strpos( $cell_data[0], '[[' ) !== false ) {
937  $cell = "{$previous}<{$last_tag}>{$cell}";
938  } else if ( count ( $cell_data ) == 1 )
939  $cell = "{$previous}<{$last_tag}>{$cell_data[0]}";
940  else {
941  $attributes = $this->mStripState->unstripBoth( $cell_data[0] );
942  $attributes = Sanitizer::fixTagAttributes( $attributes , $last_tag );
943  $cell = "{$previous}<{$last_tag}{$attributes}>{$cell_data[1]}";
944  }
945 
946  $lines[$key] .= $cell;
947  array_push ( $td_history , true );
948  }
949  }
950  }
951 
952  // Closing open td, tr && table
953  while ( count ( $td_history ) > 0 )
954  {
955  if ( array_pop ( $td_history ) ) {
956  $lines[] = '</td>' ;
957  }
958  if ( array_pop ( $tr_history ) ) {
959  $lines[] = '</tr>' ;
960  }
961  if ( !array_pop ( $has_opened_tr ) ) {
962  $lines[] = "<tr><td></td></tr>" ;
963  }
964 
965  $lines[] = '</table>' ;
966  }
967 
968  $output = implode ( "\n" , $lines ) ;
969 
970  // special case: don't return empty table
971  if( $output == "<table>\n<tr><td></td></tr>\n</table>" ) {
972  $output = '';
973  }
974 
975  wfProfileOut( $fname );
976 
977  return $output;
static fixTagAttributes( $text, $element)
Take a tag soup fragment listing an HTML element&#39;s attributes and normalize it to well-formed XML...
Definition: Sanitizer.php:651

◆ externalTidy()

Parser::externalTidy (   $text)
staticprivate

Spawn an external HTML tidy process and get corrected markup back from it.

Definition at line 716 of file Parser.php.

717  {
718  global $wgTidyConf, $wgTidyBin, $wgTidyOpts;
719  $fname = 'Parser::externalTidy';
720  wfProfileIn( $fname );
721 
722  $cleansource = '';
723  $opts = ' -utf8';
724 
725  $descriptorspec = array(
726  0 => array('pipe', 'r'),
727  1 => array('pipe', 'w'),
728  2 => array('file', '/dev/null', 'a') // FIXME: this line in UNIX-specific, it generates a warning on Windows, because /dev/null is not a valid Windows file.
729  );
730  $pipes = array();
731  $process = proc_open("$wgTidyBin -config $wgTidyConf $wgTidyOpts$opts", $descriptorspec, $pipes);
732  if (is_resource($process)) {
733  // Theoretically, this style of communication could cause a deadlock
734  // here. If the stdout buffer fills up, then writes to stdin could
735  // block. This doesn't appear to happen with tidy, because tidy only
736  // writes to stdout after it's finished reading from stdin. Search
737  // for tidyParseStdin and tidySaveStdout in console/tidy.c
738  fwrite($pipes[0], $text);
739  fclose($pipes[0]);
740  while (!feof($pipes[1])) {
741  $cleansource .= fgets($pipes[1], 1024);
742  }
743  fclose($pipes[1]);
744  proc_close($process);
745  }
746 
747  wfProfileOut( $fname );
748 
749  if( $cleansource == '' && $text != '') {
750  // Some kind of error happened, so we couldn't get the corrected text.
751  // Just give up; we'll use the source text and append a warning.
752  return null;
753  } else {
754  return $cleansource;
755  }

◆ extractSections()

Parser::extractSections (   $text,
  $section,
  $mode,
  $newtext = '' 
)
private

#-

Break wikitext input into sections, and either pull or replace some particular section's text.

External callers should use the getSection and replaceSection methods.

Parameters
$textPage wikitext
$sectionNumbered section. 0 pulls the text before the first heading; other numbers will pull the given section along with its lower-level subsections.
$modeOne of "get" or "replace"
$newtextReplacement text for section data.
Returns
string for "get", the extracted section text. for "replace", the whole page with the section replaced.

Definition at line 4540 of file Parser.php.

Referenced by OutputType(), and replaceSection().

4541  {
4542  # strip NOWIKI etc. to avoid confusion (true-parameter causes HTML
4543  # comments to be stripped as well)
4544  $stripState = new StripState;
4545 
4546  $oldOutputType = $this->mOutputType;
4547  $oldOptions = $this->mOptions;
4548  $this->mOptions = new ParserOptions();
4549  $this->setOutputType( OT_WIKI );
4550 
4551  $striptext = $this->strip( $text, $stripState, true );
4552 
4553  $this->setOutputType( $oldOutputType );
4554  $this->mOptions = $oldOptions;
4555 
4556  # now that we can be sure that no pseudo-sections are in the source,
4557  # split it up by section
4558  $uniq = preg_quote( $this->uniqPrefix(), '/' );
4559  $comment = "(?:$uniq-!--.*?QINU)";
4560  $secs = preg_split(
4561  "/
4562  (
4563  ^
4564  (?:$comment|<\/?noinclude>)* # Initial comments will be stripped
4565  (=+) # Should this be limited to 6?
4566  .+? # Section title...
4567  \\2 # Ending = count must match start
4568  (?:$comment|<\/?noinclude>|[ \\t]+)* # Trailing whitespace ok
4569  $
4570  |
4571  <h([1-6])\b.*?>
4572  .*?
4573  <\/h\\3\s*>
4574  )
4575  /mix",
4576  $striptext, -1,
4577  PREG_SPLIT_DELIM_CAPTURE);
4578 
4579  if( $mode == "get" ) {
4580  if( $section == 0 ) {
4581  // "Section 0" returns the content before any other section.
4582  $rv = $secs[0];
4583  } else {
4584  //track missing section, will replace if found.
4585  $rv = $newtext;
4586  }
4587  } elseif( $mode == "replace" ) {
4588  if( $section == 0 ) {
4589  $rv = $newtext . "\n\n";
4590  $remainder = true;
4591  } else {
4592  $rv = $secs[0];
4593  $remainder = false;
4594  }
4595  }
4596  $count = 0;
4597  $sectionLevel = 0;
4598  for( $index = 1; $index < count( $secs ); ) {
4599  $headerLine = $secs[$index++];
4600  if( $secs[$index] ) {
4601  // A wiki header
4602  $headerLevel = strlen( $secs[$index++] );
4603  } else {
4604  // An HTML header
4605  $index++;
4606  $headerLevel = intval( $secs[$index++] );
4607  }
4608  $content = $secs[$index++];
4609 
4610  $count++;
4611  if( $mode == "get" ) {
4612  if( $count == $section ) {
4613  $rv = $headerLine . $content;
4614  $sectionLevel = $headerLevel;
4615  } elseif( $count > $section ) {
4616  if( $sectionLevel && $headerLevel > $sectionLevel ) {
4617  $rv .= $headerLine . $content;
4618  } else {
4619  // Broke out to a higher-level section
4620  break;
4621  }
4622  }
4623  } elseif( $mode == "replace" ) {
4624  if( $count < $section ) {
4625  $rv .= $headerLine . $content;
4626  } elseif( $count == $section ) {
4627  $rv .= $newtext . "\n\n";
4628  $sectionLevel = $headerLevel;
4629  } elseif( $count > $section ) {
4630  if( $headerLevel <= $sectionLevel ) {
4631  // Passed the section's sub-parts.
4632  $remainder = true;
4633  }
4634  if( $remainder ) {
4635  $rv .= $headerLine . $content;
4636  }
4637  }
4638  }
4639  }
4640  if (is_string($rv))
4641  # reinsert stripped tags
4642  $rv = trim( $stripState->unstripBoth( $rv ) );
4643 
4644  return $rv;
uniqPrefix()
Accessor for mUniqPrefix.
Definition: Parser.php:258
$mOutputType
Definition: Parser.php:111
$section
Definition: Utf8Test.php:84
setOutputType( $ot)
Definition: Parser.php:242
strip( $text, $state, $stripcomments=false, $dontstrip=array())
Strips and renders nowiki, pre, math, hiero If $render is set, performs necessary rendering operation...
Definition: Parser.php:533
$comment
Definition: buildRTE.php:83
$mOptions
Definition: Parser.php:111
const OT_WIKI
Definition: Parser.php:19
+ Here is the caller graph for this function:

◆ extractTagsAndParams()

Parser::extractTagsAndParams (   $elements,
  $text,
$matches,
  $uniq_prefix = '' 
)
staticprivate

Replaces all occurrences of HTML-style comments and the given tags in the text with a random marker and returns teh next text.

The output parameter $matches will be an associative array filled with data in the form: 'UNIQ-xxxxx' => array( 'element', 'tag content', array( 'param' => 'x' ), '<element param="x">tag content</element>' ) )

Parameters
$elementslist of element names. Comments are always extracted.
$textSource text string.
$uniq_prefix

Definition at line 454 of file Parser.php.

455  {
456  static $n = 1;
457  $stripped = '';
458  $matches = array();
459 
460  $taglist = implode( '|', $elements );
461  $start = "/<($taglist)(\\s+[^>]*?|\\s*?)(\/?>)|<(!--)/i";
462 
463  while ( '' != $text ) {
464  $p = preg_split( $start, $text, 2, PREG_SPLIT_DELIM_CAPTURE );
465  $stripped .= $p[0];
466  if( count( $p ) < 5 ) {
467  break;
468  }
469  if( count( $p ) > 5 ) {
470  // comment
471  $element = $p[4];
472  $attributes = '';
473  $close = '';
474  $inside = $p[5];
475  } else {
476  // tag
477  $element = $p[1];
478  $attributes = $p[2];
479  $close = $p[3];
480  $inside = $p[4];
481  }
482 
483  $marker = "$uniq_prefix-$element-" . sprintf('%08X', $n++) . '-QINU';
484  $stripped .= $marker;
485 
486  if ( $close === '/>' ) {
487  // Empty element tag, <tag />
488  $content = null;
489  $text = $inside;
490  $tail = null;
491  } else {
492  if( $element == '!--' ) {
493  $end = '/(-->)/';
494  } else {
495  $end = "/(<\\/$element\\s*>)/i";
496  }
497  $q = preg_split( $end, $inside, 2, PREG_SPLIT_DELIM_CAPTURE );
498  $content = $q[0];
499  if( count( $q ) < 3 ) {
500  # No end tag -- let it run out to the end of the text.
501  $tail = '';
502  $text = '';
503  } else {
504  $tail = $q[1];
505  $text = $q[2];
506  }
507  }
508 
509  $matches[$marker] = array( $element,
510  $content,
511  Sanitizer::decodeTagAttributes( $attributes ),
512  "<$element$attributes$close$content$tail" );
513  }
514  return $stripped;
static decodeTagAttributes( $text)
Return an associative array of attribute names and values from a partial tag string.
Definition: Sanitizer.php:784
$n
Definition: RandomTest.php:80

◆ fetchScaryTemplateMaybeFromCache()

Parser::fetchScaryTemplateMaybeFromCache (   $url)

Definition at line 3303 of file Parser.php.

References $d, $options, $query, $res, $size, $t, argSubstitution(), attributeStripCallback(), cleanSig(), cleanSigInSig(), clearState(), disableCache(), Sanitizer\escapeId(), formatHeadings(), getFunctionHooks(), getUserSig(), incrementIncludeSize(), makeImage(), Title\makeName(), Title\makeTitle(), Title\newFromDBkey(), Title\newFromText(), OT_HTML, OT_MSG, OT_PREPROCESS, OT_WIKI, parse(), preSaveTransform(), pstPass2(), renderImageGallery(), renderPreTag(), replaceInternalLinks(), replaceLinkHolders(), replaceLinkHoldersText(), replaceLinkHoldersTextCallback(), replaceVariables(), RLH_FOR_UPDATE, setFunctionHook(), setHook(), setOutputType(), SFH_NO_HASH, startExternalParse(), strip(), Sanitizer\stripAllTags(), stripNoGallery(), stripToc(), transformMsg(), validateSig(), Sanitizer\validateTagAttributes(), and wfMsg().

Referenced by closeList().

3304  {
3305  global $wgTranscludeCacheExpiry;
3306  $dbr = wfGetDB(DB_SLAVE);
3307  $obj = $dbr->selectRow('transcache', array('tc_time', 'tc_contents'),
3308  array('tc_url' => $url));
3309  if ($obj) {
3310  $time = $obj->tc_time;
3311  $text = $obj->tc_contents;
3312  if ($time && time() < $time + $wgTranscludeCacheExpiry ) {
3313  return $text;
3314  }
3315  }
3316 
3317  $text = Http::get($url);
3318  if (!$text)
3319  return wfMsg('scarytranscludefailed', $url);
3320 
3321  $dbw = wfGetDB(DB_MASTER);
3322  $dbw->replace('transcache', array('tc_url'), array(
3323  'tc_url' => $url,
3324  'tc_time' => time(),
3325  'tc_contents' => $text));
3326  return $text;
wfMsg($x)
Definition: RandomTest.php:60
+ Here is the call graph for this function:
+ Here is the caller graph for this function:

◆ fetchTemplate()

Parser::fetchTemplate (   $title)

Fetch the unparsed text of a template and register a reference to it.

Definition at line 3259 of file Parser.php.

Referenced by closeList().

3260  {
3261  $text = false;
3262  // Loop to fetch the article, with up to 1 redirect
3263  for ( $i = 0; $i < 2 && is_object( $title ); $i++ ) {
3264  $rev = Revision::newFromTitle( $title );
3265  $this->mOutput->addTemplate( $title, $title->getArticleID() );
3266  if ( $rev ) {
3267  $text = $rev->getText();
3268  } elseif( $title->getNamespace() == NS_MEDIAWIKI ) {
3269  global $wgLang;
3270  $message = $wgLang->lcfirst( $title->getText() );
3271  $text = wfMsgForContentNoTrans( $message );
3272  if( wfEmptyMsg( $message, $text ) ) {
3273  $text = false;
3274  break;
3275  }
3276  } else {
3277  break;
3278  }
3279  if ( $text === false ) {
3280  break;
3281  }
3282  // Redirect?
3283  $title = Title::newFromRedirect( $text );
3284  }
3285  return $text;
static newFromRedirect( $text)
Create a new Title for a redirect.
Definition: Title.php:276
+ Here is the caller graph for this function:

◆ findColonNoLinks()

Parser::findColonNoLinks (   $str,
$before,
$after 
)

Split up a string on ':', ignoring any occurences inside tags to prevent illegal overlapping.

Parameters
string$strthe string to split
string&$beforeset to everything before the ':'
string&$afterset to everything after the ':' return string the position of the ':', or false if none found

Definition at line 2226 of file Parser.php.

Referenced by closeList().

2227  {
2228  $fname = 'Parser::findColonNoLinks';
2229  wfProfileIn( $fname );
2230 
2231  $pos = strpos( $str, ':' );
2232  if( $pos === false ) {
2233  // Nothing to find!
2234  wfProfileOut( $fname );
2235  return false;
2236  }
2237 
2238  $lt = strpos( $str, '<' );
2239  if( $lt === false || $lt > $pos ) {
2240  // Easy; no tag nesting to worry about
2241  $before = substr( $str, 0, $pos );
2242  $after = substr( $str, $pos+1 );
2243  wfProfileOut( $fname );
2244  return $pos;
2245  }
2246 
2247  // Ugly state machine to walk through avoiding tags.
2248  $state = MW_COLON_STATE_TEXT;
2249  $stack = 0;
2250  $len = strlen( $str );
2251  for( $i = 0; $i < $len; $i++ ) {
2252  $c = $str{$i};
2253 
2254  switch( $state ) {
2255  // (Using the number is a performance hack for common cases)
2256  case 0: // MW_COLON_STATE_TEXT:
2257  switch( $c ) {
2258  case "<":
2259  // Could be either a <start> tag or an </end> tag
2260  $state = MW_COLON_STATE_TAGSTART;
2261  break;
2262  case ":":
2263  if( $stack == 0 ) {
2264  // We found it!
2265  $before = substr( $str, 0, $i );
2266  $after = substr( $str, $i + 1 );
2267  wfProfileOut( $fname );
2268  return $i;
2269  }
2270  // Embedded in a tag; don't break it.
2271  break;
2272  default:
2273  // Skip ahead looking for something interesting
2274  $colon = strpos( $str, ':', $i );
2275  if( $colon === false ) {
2276  // Nothing else interesting
2277  wfProfileOut( $fname );
2278  return false;
2279  }
2280  $lt = strpos( $str, '<', $i );
2281  if( $stack === 0 ) {
2282  if( $lt === false || $colon < $lt ) {
2283  // We found it!
2284  $before = substr( $str, 0, $colon );
2285  $after = substr( $str, $colon + 1 );
2286  wfProfileOut( $fname );
2287  return $i;
2288  }
2289  }
2290  if( $lt === false ) {
2291  // Nothing else interesting to find; abort!
2292  // We're nested, but there's no close tags left. Abort!
2293  break 2;
2294  }
2295  // Skip ahead to next tag start
2296  $i = $lt;
2297  $state = MW_COLON_STATE_TAGSTART;
2298  }
2299  break;
2300  case 1: // MW_COLON_STATE_TAG:
2301  // In a <tag>
2302  switch( $c ) {
2303  case ">":
2304  $stack++;
2305  $state = MW_COLON_STATE_TEXT;
2306  break;
2307  case "/":
2308  // Slash may be followed by >?
2309  $state = MW_COLON_STATE_TAGSLASH;
2310  break;
2311  default:
2312  // ignore
2313  }
2314  break;
2315  case 2: // MW_COLON_STATE_TAGSTART:
2316  switch( $c ) {
2317  case "/":
2318  $state = MW_COLON_STATE_CLOSETAG;
2319  break;
2320  case "!":
2321  $state = MW_COLON_STATE_COMMENT;
2322  break;
2323  case ">":
2324  // Illegal early close? This shouldn't happen D:
2325  $state = MW_COLON_STATE_TEXT;
2326  break;
2327  default:
2328  $state = MW_COLON_STATE_TAG;
2329  }
2330  break;
2331  case 3: // MW_COLON_STATE_CLOSETAG:
2332  // In a </tag>
2333  if( $c == ">" ) {
2334  $stack--;
2335  if( $stack < 0 ) {
2336  wfDebug( "Invalid input in $fname; too many close tags\n" );
2337  wfProfileOut( $fname );
2338  return false;
2339  }
2340  $state = MW_COLON_STATE_TEXT;
2341  }
2342  break;
2344  if( $c == ">" ) {
2345  // Yes, a self-closed tag <blah/>
2346  $state = MW_COLON_STATE_TEXT;
2347  } else {
2348  // Probably we're jumping the gun, and this is an attribute
2349  $state = MW_COLON_STATE_TAG;
2350  }
2351  break;
2352  case 5: // MW_COLON_STATE_COMMENT:
2353  if( $c == "-" ) {
2354  $state = MW_COLON_STATE_COMMENTDASH;
2355  }
2356  break;
2358  if( $c == "-" ) {
2360  } else {
2361  $state = MW_COLON_STATE_COMMENT;
2362  }
2363  break;
2365  if( $c == ">" ) {
2366  $state = MW_COLON_STATE_TEXT;
2367  } else {
2368  $state = MW_COLON_STATE_COMMENT;
2369  }
2370  break;
2371  default:
2372  throw new MWException( "State machine error in $fname" );
2373  }
2374  }
2375  if( $stack > 0 ) {
2376  wfDebug( "Invalid input in $fname; not enough close tags (stack $stack, state $state)\n" );
2377  return false;
2378  }
2379  wfProfileOut( $fname );
2380  return false;
const MW_COLON_STATE_COMMENTDASHDASH
Definition: Parser.php:55
const MW_COLON_STATE_TEXT
Definition: Parser.php:48
const MW_COLON_STATE_COMMENTDASH
Definition: Parser.php:54
const MW_COLON_STATE_COMMENT
Definition: Parser.php:53
const MW_COLON_STATE_CLOSETAG
Definition: Parser.php:51
const MW_COLON_STATE_TAGSTART
Definition: Parser.php:50
const MW_COLON_STATE_TAG
Definition: Parser.php:49
const MW_COLON_STATE_TAGSLASH
Definition: Parser.php:52
+ Here is the caller graph for this function:

◆ firstCallInit()

Parser::firstCallInit ( )

Do various kinds of initialisation on the first call of the parser.

Definition at line 136 of file Parser.php.

137  {
138  if ( !$this->mFirstCall ) {
139  return;
140  }
141 
142  wfProfileIn( __METHOD__ );
143  global $wgAllowDisplayTitle, $wgAllowSlowParserFunctions;
144 
145  $this->setHook( 'pre', array( $this, 'renderPreTag' ) );
146 
147  $this->setFunctionHook( 'int', array( 'CoreParserFunctions', 'intFunction' ), SFH_NO_HASH );
148  $this->setFunctionHook( 'ns', array( 'CoreParserFunctions', 'ns' ), SFH_NO_HASH );
149  $this->setFunctionHook( 'urlencode', array( 'CoreParserFunctions', 'urlencode' ), SFH_NO_HASH );
150  $this->setFunctionHook( 'lcfirst', array( 'CoreParserFunctions', 'lcfirst' ), SFH_NO_HASH );
151  $this->setFunctionHook( 'ucfirst', array( 'CoreParserFunctions', 'ucfirst' ), SFH_NO_HASH );
152  $this->setFunctionHook( 'lc', array( 'CoreParserFunctions', 'lc' ), SFH_NO_HASH );
153  $this->setFunctionHook( 'uc', array( 'CoreParserFunctions', 'uc' ), SFH_NO_HASH );
154  $this->setFunctionHook( 'localurl', array( 'CoreParserFunctions', 'localurl' ), SFH_NO_HASH );
155  $this->setFunctionHook( 'localurle', array( 'CoreParserFunctions', 'localurle' ), SFH_NO_HASH );
156  $this->setFunctionHook( 'fullurl', array( 'CoreParserFunctions', 'fullurl' ), SFH_NO_HASH );
157  $this->setFunctionHook( 'fullurle', array( 'CoreParserFunctions', 'fullurle' ), SFH_NO_HASH );
158  $this->setFunctionHook( 'formatnum', array( 'CoreParserFunctions', 'formatnum' ), SFH_NO_HASH );
159  $this->setFunctionHook( 'grammar', array( 'CoreParserFunctions', 'grammar' ), SFH_NO_HASH );
160  $this->setFunctionHook( 'plural', array( 'CoreParserFunctions', 'plural' ), SFH_NO_HASH );
161  $this->setFunctionHook( 'numberofpages', array( 'CoreParserFunctions', 'numberofpages' ), SFH_NO_HASH );
162  $this->setFunctionHook( 'numberofusers', array( 'CoreParserFunctions', 'numberofusers' ), SFH_NO_HASH );
163  $this->setFunctionHook( 'numberofarticles', array( 'CoreParserFunctions', 'numberofarticles' ), SFH_NO_HASH );
164  $this->setFunctionHook( 'numberoffiles', array( 'CoreParserFunctions', 'numberoffiles' ), SFH_NO_HASH );
165  $this->setFunctionHook( 'numberofadmins', array( 'CoreParserFunctions', 'numberofadmins' ), SFH_NO_HASH );
166  $this->setFunctionHook( 'numberofedits', array( 'CoreParserFunctions', 'numberofedits' ), SFH_NO_HASH );
167  $this->setFunctionHook( 'language', array( 'CoreParserFunctions', 'language' ), SFH_NO_HASH );
168  $this->setFunctionHook( 'padleft', array( 'CoreParserFunctions', 'padleft' ), SFH_NO_HASH );
169  $this->setFunctionHook( 'padright', array( 'CoreParserFunctions', 'padright' ), SFH_NO_HASH );
170  $this->setFunctionHook( 'anchorencode', array( 'CoreParserFunctions', 'anchorencode' ), SFH_NO_HASH );
171  $this->setFunctionHook( 'special', array( 'CoreParserFunctions', 'special' ) );
172  $this->setFunctionHook( 'defaultsort', array( 'CoreParserFunctions', 'defaultsort' ), SFH_NO_HASH );
173 
174  if ( $wgAllowDisplayTitle ) {
175  $this->setFunctionHook( 'displaytitle', array( 'CoreParserFunctions', 'displaytitle' ), SFH_NO_HASH );
176  }
177  if ( $wgAllowSlowParserFunctions ) {
178  $this->setFunctionHook( 'pagesinnamespace', array( 'CoreParserFunctions', 'pagesinnamespace' ), SFH_NO_HASH );
179  }
180 
181  $this->initialiseVariables();
182  $this->mFirstCall = false;
183  wfProfileOut( __METHOD__ );
initialiseVariables()
initialise the magic variables (like CURRENTMONTHNAME)
Definition: Parser.php:2581
setHook( $tag, $callback)
Create an HTML-style tag, e.g.
Definition: Parser.php:3899
setFunctionHook( $id, $callback, $flags=0)
Create a function, e.g.
Definition: Parser.php:3931
const SFH_NO_HASH
Definition: Parser.php:24

◆ formatHeadings()

Parser::formatHeadings (   $text,
  $isMain = true 
)
private

This function accomplishes several tasks: 1) Auto-number headings if that option is enabled 2) Add an [edit] link to sections for logged in users who have enabled the option 3) Add a Table of contents on the top for users who have enabled the option 4) Auto-anchor headings.

It loops through all headlines, collects the necessary data, then splits up the string and re-inserts the newly formatted headlines.

Parameters
string$text
boolean$isMain

Definition at line 3417 of file Parser.php.

Referenced by fetchScaryTemplateMaybeFromCache().

3418  {
3419  global $wgMaxTocLevel, $wgContLang;
3420 
3421  $doNumberHeadings = $this->mOptions->getNumberHeadings();
3422  if( !$this->mTitle->quickUserCan( 'edit' ) ) {
3423  $showEditLink = 0;
3424  } else {
3425  $showEditLink = $this->mOptions->getEditSection();
3426  }
3427 
3428  # Inhibit editsection links if requested in the page
3429  $esw =& MagicWord::get( 'noeditsection' );
3430  if( $esw->matchAndRemove( $text ) ) {
3431  $showEditLink = 0;
3432  }
3433 
3434  # Get all headlines for numbering them and adding funky stuff like [edit]
3435  # links - this is for later, but we need the number of headlines right now
3436  $matches = array();
3437  $numMatches = preg_match_all( '/<H(?P<level>[1-6])(?P<attrib>.*?'.'>)(?P<header>.*?)<\/H[1-6] *>/i', $text, $matches );
3438 
3439  # if there are fewer than 4 headlines in the article, do not show TOC
3440  # unless it's been explicitly enabled.
3441  $enoughToc = $this->mShowToc &&
3442  (($numMatches >= 4) || $this->mForceTocPosition);
3443 
3444  # Allow user to stipulate that a page should have a "new section"
3445  # link added via __NEWSECTIONLINK__
3446  $mw =& MagicWord::get( 'newsectionlink' );
3447  if( $mw->matchAndRemove( $text ) )
3448  $this->mOutput->setNewSection( true );
3449 
3450  # if the string __FORCETOC__ (not case-sensitive) occurs in the HTML,
3451  # override above conditions and always show TOC above first header
3452  $mw =& MagicWord::get( 'forcetoc' );
3453  if ($mw->matchAndRemove( $text ) ) {
3454  $this->mShowToc = true;
3455  $enoughToc = true;
3456  }
3457 
3458  # Never ever show TOC if no headers
3459  if( $numMatches < 1 ) {
3460  $enoughToc = false;
3461  }
3462 
3463  # We need this to perform operations on the HTML
3464  $sk = $this->mOptions->getSkin();
3465 
3466  # headline counter
3467  $headlineCount = 0;
3468  $sectionCount = 0; # headlineCount excluding template sections
3469 
3470  # Ugh .. the TOC should have neat indentation levels which can be
3471  # passed to the skin functions. These are determined here
3472  $toc = '';
3473  $full = '';
3474  $head = array();
3475  $sublevelCount = array();
3476  $levelCount = array();
3477  $toclevel = 0;
3478  $level = 0;
3479  $prevlevel = 0;
3480  $toclevel = 0;
3481  $prevtoclevel = 0;
3482 
3483  foreach( $matches[3] as $headline ) {
3484  $istemplate = 0;
3485  $templatetitle = '';
3486  $templatesection = 0;
3487  $numbering = '';
3488  $mat = array();
3489  if (preg_match("/<!--MWTEMPLATESECTION=([^&]+)&([^_]+)-->/", $headline, $mat)) {
3490  $istemplate = 1;
3491  $templatetitle = base64_decode($mat[1]);
3492  $templatesection = 1 + (int)base64_decode($mat[2]);
3493  $headline = preg_replace("/<!--MWTEMPLATESECTION=([^&]+)&([^_]+)-->/", "", $headline);
3494  }
3495 
3496  if( $toclevel ) {
3497  $prevlevel = $level;
3498  $prevtoclevel = $toclevel;
3499  }
3500  $level = $matches[1][$headlineCount];
3501 
3502  if( $doNumberHeadings || $enoughToc ) {
3503 
3504  if ( $level > $prevlevel ) {
3505  # Increase TOC level
3506  $toclevel++;
3507  $sublevelCount[$toclevel] = 0;
3508  if( $toclevel<$wgMaxTocLevel ) {
3509  $toc .= $sk->tocIndent();
3510  }
3511  }
3512  elseif ( $level < $prevlevel && $toclevel > 1 ) {
3513  # Decrease TOC level, find level to jump to
3514 
3515  if ( $toclevel == 2 && $level <= $levelCount[1] ) {
3516  # Can only go down to level 1
3517  $toclevel = 1;
3518  } else {
3519  for ($i = $toclevel; $i > 0; $i--) {
3520  if ( $levelCount[$i] == $level ) {
3521  # Found last matching level
3522  $toclevel = $i;
3523  break;
3524  }
3525  elseif ( $levelCount[$i] < $level ) {
3526  # Found first matching level below current level
3527  $toclevel = $i + 1;
3528  break;
3529  }
3530  }
3531  }
3532  if( $toclevel<$wgMaxTocLevel ) {
3533  $toc .= $sk->tocUnindent( $prevtoclevel - $toclevel );
3534  }
3535  }
3536  else {
3537  # No change in level, end TOC line
3538  if( $toclevel<$wgMaxTocLevel ) {
3539  $toc .= $sk->tocLineEnd();
3540  }
3541  }
3542 
3543  $levelCount[$toclevel] = $level;
3544 
3545  # count number of headlines for each level
3546  @$sublevelCount[$toclevel]++;
3547  $dot = 0;
3548  for( $i = 1; $i <= $toclevel; $i++ ) {
3549  if( !empty( $sublevelCount[$i] ) ) {
3550  if( $dot ) {
3551  $numbering .= '.';
3552  }
3553  $numbering .= $wgContLang->formatNum( $sublevelCount[$i] );
3554  $dot = 1;
3555  }
3556  }
3557  }
3558 
3559  # The canonized header is a version of the header text safe to use for links
3560  # Avoid insertion of weird stuff like <math> by expanding the relevant sections
3561  $canonized_headline = $this->mStripState->unstripBoth( $headline );
3562 
3563  # Remove link placeholders by the link text.
3564  # <!--LINK number-->
3565  # turns into
3566  # link text with suffix
3567  $canonized_headline = preg_replace( '/<!--LINK ([0-9]*)-->/e',
3568  "\$this->mLinkHolders['texts'][\$1]",
3569  $canonized_headline );
3570  $canonized_headline = preg_replace( '/<!--IWLINK ([0-9]*)-->/e',
3571  "\$this->mInterwikiLinkHolders['texts'][\$1]",
3572  $canonized_headline );
3573 
3574  # strip out HTML
3575  $canonized_headline = preg_replace( '/<.*?' . '>/','',$canonized_headline );
3576  $tocline = trim( $canonized_headline );
3577  # Save headline for section edit hint before it's escaped
3578  $headline_hint = trim( $canonized_headline );
3579  $canonized_headline = Sanitizer::escapeId( $tocline );
3580  $refers[$headlineCount] = $canonized_headline;
3581 
3582  # count how many in assoc. array so we can track dupes in anchors
3583  isset( $refers[$canonized_headline] ) ? $refers[$canonized_headline]++ : $refers[$canonized_headline] = 1;
3584  $refcount[$headlineCount]=$refers[$canonized_headline];
3585 
3586  # Don't number the heading if it is the only one (looks silly)
3587  if( $doNumberHeadings && count( $matches[3] ) > 1) {
3588  # the two are different if the line contains a link
3589  $headline=$numbering . ' ' . $headline;
3590  }
3591 
3592  # Create the anchor for linking from the TOC to the section
3593  $anchor = $canonized_headline;
3594  if($refcount[$headlineCount] > 1 ) {
3595  $anchor .= '_' . $refcount[$headlineCount];
3596  }
3597  if( $enoughToc && ( !isset($wgMaxTocLevel) || $toclevel<$wgMaxTocLevel ) ) {
3598  $toc .= $sk->tocLine($anchor, $tocline, $numbering, $toclevel);
3599  }
3600  # give headline the correct <h#> tag
3601  if( $showEditLink && ( !$istemplate || $templatetitle !== "" ) ) {
3602  if( $istemplate )
3603  $editlink = $sk->editSectionLinkForOther($templatetitle, $templatesection);
3604  else
3605  $editlink = $sk->editSectionLink($this->mTitle, $sectionCount+1, $headline_hint);
3606  } else {
3607  $editlink = '';
3608  }
3609  $head[$headlineCount] = $sk->makeHeadline( $level, $matches['attrib'][$headlineCount], $anchor, $headline, $editlink );
3610 
3611  $headlineCount++;
3612  if( !$istemplate )
3613  $sectionCount++;
3614  }
3615 
3616  if( $enoughToc ) {
3617  if( $toclevel<$wgMaxTocLevel ) {
3618  $toc .= $sk->tocUnindent( $toclevel - 1 );
3619  }
3620  $toc = $sk->tocList( $toc );
3621  }
3622 
3623  # split up and insert constructed headlines
3624 
3625  $blocks = preg_split( '/<H[1-6].*?' . '>.*?<\/H[1-6]>/i', $text );
3626  $i = 0;
3627 
3628  foreach( $blocks as $block ) {
3629  if( $showEditLink && $headlineCount > 0 && $i == 0 && $block != "\n" ) {
3630  # This is the [edit] link that appears for the top block of text when
3631  # section editing is enabled
3632 
3633  # Disabled because it broke block formatting
3634  # For example, a bullet point in the top line
3635  # $full .= $sk->editSectionLink(0);
3636  }
3637  $full .= $block;
3638  if( $enoughToc && !$i && $isMain && !$this->mForceTocPosition ) {
3639  # Top anchor now in skin
3640  $full = $full.$toc;
3641  }
3642 
3643  if( !empty( $head[$i] ) ) {
3644  $full .= $head[$i];
3645  }
3646  $i++;
3647  }
3648  if( $this->mForceTocPosition ) {
3649  return str_replace( '<!--MWTOC-->', $toc, $full );
3650  } else {
3651  return $full;
3652  }
static escapeId( $id)
Given a value escape it so that it can be used in an id attribute and return it, this does not valida...
Definition: Sanitizer.php:736
+ Here is the caller graph for this function:

◆ getCommon()

Parser::getCommon (   $st1,
  $st2 
)

Definition at line 1990 of file Parser.php.

Referenced by closeList().

1991  {
1992  $fl = strlen( $st1 );
1993  $shorter = strlen( $st2 );
1994  if ( $fl < $shorter ) { $shorter = $fl; }
1995 
1996  for ( $i = 0; $i < $shorter; ++$i ) {
1997  if ( $st1{$i} != $st2{$i} ) { break; }
1998  }
1999  return $i;
+ Here is the caller graph for this function:

◆ getDefaultSort()

Parser::getDefaultSort ( )

Accessor for $mDefaultSort Will use the title/prefixed title if none is set.

Returns
string

Definition at line 4712 of file Parser.php.

Referenced by magicLinkCallback(), and replaceSection().

4713  {
4714  if( $this->mDefaultSort !== false ) {
4715  return $this->mDefaultSort;
4716  } else {
4717  return $this->mTitle->getNamespace() == NS_CATEGORY
4718  ? $this->mTitle->getText()
4719  : $this->mTitle->getPrefixedText();
4720  }
$mDefaultSort
Definition: Parser.php:103
+ Here is the caller graph for this function:

◆ getFunctionHooks()

Parser::getFunctionHooks ( )

Get all registered function hook identifiers.

Returns
array

Definition at line 3966 of file Parser.php.

Referenced by fetchScaryTemplateMaybeFromCache().

3967  {
3968  return array_keys( $this->mFunctionHooks );
+ Here is the caller graph for this function:

◆ getFunctionLang()

Parser::getFunctionLang ( )

Definition at line 431 of file Parser.php.

432  {
433  global $wgLang, $wgContLang;
434  return $this->mOptions->getInterfaceMessage() ? $wgLang : $wgContLang;

◆ getOptions()

Parser::getOptions ( )

Definition at line 429 of file Parser.php.

429 { return $this->mTitle; }
$mTitle
Definition: Parser.php:111

◆ getRandomString()

Parser::getRandomString ( )
staticprivate

Get a random string.

Definition at line 424 of file Parser.php.

425  {
426  return dechex(mt_rand(0, 0x7fffffff)) . dechex(mt_rand(0, 0x7fffffff));

◆ getRevisionTimestamp()

Parser::getRevisionTimestamp ( )

Get the timestamp associated with the current revision, adjusted for the default server-local timestamp.

Definition at line 4670 of file Parser.php.

Referenced by closeList(), and replaceSection().

4671  {
4672  if ( is_null( $this->mRevisionTimestamp ) ) {
4673  wfProfileIn( __METHOD__ );
4674  global $wgContLang;
4675  $dbr = wfGetDB( DB_SLAVE );
4676  $timestamp = $dbr->selectField( 'revision', 'rev_timestamp',
4677  array( 'rev_id' => $this->mRevisionId ), __METHOD__ );
4678 
4679  // Normalize timestamp to internal MW format for timezone processing.
4680  // This has the added side-effect of replacing a null value with
4681  // the current time, which gives us more sensible behavior for
4682  // previews.
4683  $timestamp = wfTimestamp( TS_MW, $timestamp );
4684 
4685  // The cryptic '' timezone parameter tells to use the site-default
4686  // timezone offset instead of the user settings.
4687  //
4688  // Since this value will be saved into the parser cache, served
4689  // to other users, and potentially even used inside links and such,
4690  // it needs to be consistent for all visitors.
4691  $this->mRevisionTimestamp = $wgContLang->userAdjust( $timestamp, '' );
4692 
4693  wfProfileOut( __METHOD__ );
4694  }
$mRevisionTimestamp
Definition: Parser.php:111
foreach($mandatory_scripts as $file) $timestamp
Definition: buildRTE.php:81
+ Here is the caller graph for this function:

◆ getSection()

Parser::getSection (   $text,
  $section,
  $deftext = '' 
)

This function returns the text of a section, specified by a number ($section).

A section is text under a heading like == Heading == or <h1>Heading</h1>, or the first section before any such heading (section 0).

If a section contains subsections, these are also returned.

Parameters
$textString: text to look in
$sectionInteger: section number
$deftextdefault to return if section is not found
Returns
string text of the requested section

Definition at line 4658 of file Parser.php.

Referenced by OutputType().

4659  {
4660  return $this->extractSections( $text, $section, "get", $deftext );
$section
Definition: Utf8Test.php:84
extractSections( $text, $section, $mode, $newtext='')
#-
Definition: Parser.php:4540
+ Here is the caller graph for this function:

◆ getTags()

Parser::getTags ( )

#-

#+ Accessor

Definition at line 4521 of file Parser.php.

Referenced by OutputType().

4522 { return array_keys( $this->mTagHooks ); }
+ Here is the caller graph for this function:

◆ getTitle()

& Parser::getTitle ( )

Definition at line 428 of file Parser.php.

429 { return $this->mTitle; }
$mTitle
Definition: Parser.php:111

◆ getUserSig()

Parser::getUserSig ( $user)
private

Fetch the user's signature text, if any, and normalize to validated, ready-to-insert wikitext.

Parameters
User$user
Returns
string

Definition at line 3762 of file Parser.php.

Referenced by fetchScaryTemplateMaybeFromCache().

3763  {
3764  $username = $user->getName();
3765  $nickname = $user->getOption( 'nickname' );
3766  $nickname = $nickname === '' ? $username : $nickname;
3767 
3768  if( $user->getBoolOption( 'fancysig' ) !== false ) {
3769  # Sig. might contain markup; validate this
3770  if( $this->validateSig( $nickname ) !== false ) {
3771  # Validated; clean up (if needed) and return it
3772  return $this->cleanSig( $nickname, true );
3773  } else {
3774  # Failed to validate; fall back to the default
3775  $nickname = $username;
3776  wfDebug( "Parser::getUserSig: $username has bad XML tags in signature.\n" );
3777  }
3778  }
3779 
3780  // Make sure nickname doesnt get a sig in a sig
3781  $nickname = $this->cleanSigInSig( $nickname );
3782 
3783  # If we're still here, make it a link to the user page
3784  $userpage = $user->getUserPage();
3785  return( '[[' . $userpage->getPrefixedText() . '|' . wfEscapeWikiText( $nickname ) . ']]' );
cleanSigInSig( $text)
Strip ~~~, ~~~~ and ~~~~~ out of signatures.
Definition: Parser.php:3828
cleanSig( $text, $parsing=false)
Clean up signature text.
Definition: Parser.php:3807
validateSig( $text)
Check that the user&#39;s signature contains no bad XML.
Definition: Parser.php:3793
+ Here is the caller graph for this function:

◆ getVariableValue()

Parser::getVariableValue (   $index)
private

Return value of a magic variable (like PAGENAME)

Some of these require message or data lookups and can be expensive to check many times.

Definition at line 2387 of file Parser.php.

Referenced by closeList().

2388  {
2389  global $wgContLang, $wgSitename, $wgServer, $wgServerName, $wgScriptPath;
2390 
2395  static $varCache = array();
2396  if ( wfRunHooks( 'ParserGetVariableValueVarCache', array( &$this, &$varCache ) ) ) {
2397  if ( isset( $varCache[$index] ) ) {
2398  return $varCache[$index];
2399  }
2400  }
2401 
2402  $ts = time();
2403  wfRunHooks( 'ParserGetVariableValueTs', array( &$this, &$ts ) );
2404 
2405  # Use the time zone
2406  global $wgLocaltimezone;
2407  if ( isset( $wgLocaltimezone ) ) {
2408  $oldtz = getenv( 'TZ' );
2409  putenv( 'TZ='.$wgLocaltimezone );
2410  }
2411  $localTimestamp = date( 'YmdHis', $ts );
2412  $localMonth = date( 'm', $ts );
2413  $localMonthName = date( 'n', $ts );
2414  $localDay = date( 'j', $ts );
2415  $localDay2 = date( 'd', $ts );
2416  $localDayOfWeek = date( 'w', $ts );
2417  $localWeek = date( 'W', $ts );
2418  $localYear = date( 'Y', $ts );
2419  $localHour = date( 'H', $ts );
2420  if ( isset( $wgLocaltimezone ) ) {
2421  putenv( 'TZ='.$oldtz );
2422  }
2423 
2424  switch ( $index ) {
2425  case 'currentmonth':
2426  return $varCache[$index] = $wgContLang->formatNum( date( 'm', $ts ) );
2427  case 'currentmonthname':
2428  return $varCache[$index] = $wgContLang->getMonthName( date( 'n', $ts ) );
2429  case 'currentmonthnamegen':
2430  return $varCache[$index] = $wgContLang->getMonthNameGen( date( 'n', $ts ) );
2431  case 'currentmonthabbrev':
2432  return $varCache[$index] = $wgContLang->getMonthAbbreviation( date( 'n', $ts ) );
2433  case 'currentday':
2434  return $varCache[$index] = $wgContLang->formatNum( date( 'j', $ts ) );
2435  case 'currentday2':
2436  return $varCache[$index] = $wgContLang->formatNum( date( 'd', $ts ) );
2437  case 'localmonth':
2438  return $varCache[$index] = $wgContLang->formatNum( $localMonth );
2439  case 'localmonthname':
2440  return $varCache[$index] = $wgContLang->getMonthName( $localMonthName );
2441  case 'localmonthnamegen':
2442  return $varCache[$index] = $wgContLang->getMonthNameGen( $localMonthName );
2443  case 'localmonthabbrev':
2444  return $varCache[$index] = $wgContLang->getMonthAbbreviation( $localMonthName );
2445  case 'localday':
2446  return $varCache[$index] = $wgContLang->formatNum( $localDay );
2447  case 'localday2':
2448  return $varCache[$index] = $wgContLang->formatNum( $localDay2 );
2449  case 'pagename':
2450  return $this->mTitle->getText();
2451  case 'pagenamee':
2452  return $this->mTitle->getPartialURL();
2453  case 'fullpagename':
2454  return $this->mTitle->getPrefixedText();
2455  case 'fullpagenamee':
2456  return $this->mTitle->getPrefixedURL();
2457  case 'subpagename':
2458  return $this->mTitle->getSubpageText();
2459  case 'subpagenamee':
2460  return $this->mTitle->getSubpageUrlForm();
2461  case 'basepagename':
2462  return $this->mTitle->getBaseText();
2463  case 'basepagenamee':
2464  return wfUrlEncode( str_replace( ' ', '_', $this->mTitle->getBaseText() ) );
2465  case 'talkpagename':
2466  if( $this->mTitle->canTalk() ) {
2467  $talkPage = $this->mTitle->getTalkPage();
2468  return $talkPage->getPrefixedText();
2469  } else {
2470  return '';
2471  }
2472  case 'talkpagenamee':
2473  if( $this->mTitle->canTalk() ) {
2474  $talkPage = $this->mTitle->getTalkPage();
2475  return $talkPage->getPrefixedUrl();
2476  } else {
2477  return '';
2478  }
2479  case 'subjectpagename':
2480  $subjPage = $this->mTitle->getSubjectPage();
2481  return $subjPage->getPrefixedText();
2482  case 'subjectpagenamee':
2483  $subjPage = $this->mTitle->getSubjectPage();
2484  return $subjPage->getPrefixedUrl();
2485  case 'revisionid':
2486  return $this->mRevisionId;
2487  case 'revisionday':
2488  return intval( substr( $this->getRevisionTimestamp(), 6, 2 ) );
2489  case 'revisionday2':
2490  return substr( $this->getRevisionTimestamp(), 6, 2 );
2491  case 'revisionmonth':
2492  return intval( substr( $this->getRevisionTimestamp(), 4, 2 ) );
2493  case 'revisionyear':
2494  return substr( $this->getRevisionTimestamp(), 0, 4 );
2495  case 'revisiontimestamp':
2496  return $this->getRevisionTimestamp();
2497  case 'namespace':
2498  return str_replace('_',' ',$wgContLang->getNsText( $this->mTitle->getNamespace() ) );
2499  case 'namespacee':
2500  return wfUrlencode( $wgContLang->getNsText( $this->mTitle->getNamespace() ) );
2501  case 'talkspace':
2502  return $this->mTitle->canTalk() ? str_replace('_',' ',$this->mTitle->getTalkNsText()) : '';
2503  case 'talkspacee':
2504  return $this->mTitle->canTalk() ? wfUrlencode( $this->mTitle->getTalkNsText() ) : '';
2505  case 'subjectspace':
2506  return $this->mTitle->getSubjectNsText();
2507  case 'subjectspacee':
2508  return( wfUrlencode( $this->mTitle->getSubjectNsText() ) );
2509  case 'currentdayname':
2510  return $varCache[$index] = $wgContLang->getWeekdayName( date( 'w', $ts ) + 1 );
2511  case 'currentyear':
2512  return $varCache[$index] = $wgContLang->formatNum( date( 'Y', $ts ), true );
2513  case 'currenttime':
2514  return $varCache[$index] = $wgContLang->time( wfTimestamp( TS_MW, $ts ), false, false );
2515  case 'currenthour':
2516  return $varCache[$index] = $wgContLang->formatNum( date( 'H', $ts ), true );
2517  case 'currentweek':
2518  // @bug 4594 PHP5 has it zero padded, PHP4 does not, cast to
2519  // int to remove the padding
2520  return $varCache[$index] = $wgContLang->formatNum( (int)date( 'W', $ts ) );
2521  case 'currentdow':
2522  return $varCache[$index] = $wgContLang->formatNum( date( 'w', $ts ) );
2523  case 'localdayname':
2524  return $varCache[$index] = $wgContLang->getWeekdayName( $localDayOfWeek + 1 );
2525  case 'localyear':
2526  return $varCache[$index] = $wgContLang->formatNum( $localYear, true );
2527  case 'localtime':
2528  return $varCache[$index] = $wgContLang->time( $localTimestamp, false, false );
2529  case 'localhour':
2530  return $varCache[$index] = $wgContLang->formatNum( $localHour, true );
2531  case 'localweek':
2532  // @bug 4594 PHP5 has it zero padded, PHP4 does not, cast to
2533  // int to remove the padding
2534  return $varCache[$index] = $wgContLang->formatNum( (int)$localWeek );
2535  case 'localdow':
2536  return $varCache[$index] = $wgContLang->formatNum( $localDayOfWeek );
2537  case 'numberofarticles':
2538  return $varCache[$index] = $wgContLang->formatNum( SiteStats::articles() );
2539  case 'numberoffiles':
2540  return $varCache[$index] = $wgContLang->formatNum( SiteStats::images() );
2541  case 'numberofusers':
2542  return $varCache[$index] = $wgContLang->formatNum( SiteStats::users() );
2543  case 'numberofpages':
2544  return $varCache[$index] = $wgContLang->formatNum( SiteStats::pages() );
2545  case 'numberofadmins':
2546  return $varCache[$index] = $wgContLang->formatNum( SiteStats::admins() );
2547  case 'numberofedits':
2548  return $varCache[$index] = $wgContLang->formatNum( SiteStats::edits() );
2549  case 'currenttimestamp':
2550  return $varCache[$index] = wfTimestampNow();
2551  case 'localtimestamp':
2552  return $varCache[$index] = $localTimestamp;
2553  case 'currentversion':
2554  return $varCache[$index] = SpecialVersion::getVersion();
2555  case 'sitename':
2556  return $wgSitename;
2557  case 'server':
2558  return $wgServer;
2559  case 'servername':
2560  return $wgServerName;
2561  case 'scriptpath':
2562  return $wgScriptPath;
2563  case 'directionmark':
2564  return $wgContLang->getDirMark();
2565  case 'contentlanguage':
2566  global $wgContLanguageCode;
2567  return $wgContLanguageCode;
2568  default:
2569  $ret = null;
2570  if ( wfRunHooks( 'ParserGetVariableValueSwitch', array( &$this, &$varCache, &$index, &$ret ) ) )
2571  return $ret;
2572  else
2573  return null;
2574  }
$mRevisionId
Definition: Parser.php:111
getRevisionTimestamp()
Get the timestamp associated with the current revision, adjusted for the default server-local timesta...
Definition: Parser.php:4670
+ Here is the caller graph for this function:

◆ incrementIncludeSize()

Parser::incrementIncludeSize (   $type,
  $size 
)

Increment an include size counter.

Parameters
string$typeThe type of expansion
integer$sizeThe size of the text
Returns
boolean False if this inclusion would take it over the maximum, true otherwise

Definition at line 3359 of file Parser.php.

Referenced by closeList(), and fetchScaryTemplateMaybeFromCache().

3360  {
3361  if ( $this->mIncludeSizes[$type] + $size > $this->mOptions->getMaxIncludeSize() ) {
3362  return false;
3363  } else {
3364  $this->mIncludeSizes[$type] += $size;
3365  return true;
3366  }
$size
Definition: RandomTest.php:79
+ Here is the caller graph for this function:

◆ initialiseVariables()

Parser::initialiseVariables ( )
private

initialise the magic variables (like CURRENTMONTHNAME)

Definition at line 2581 of file Parser.php.

Referenced by closeList().

2582  {
2583  $fname = 'Parser::initialiseVariables';
2584  wfProfileIn( $fname );
2585  $variableIDs = MagicWord::getVariableIDs();
2586 
2587  $this->mVariables = array();
2588  foreach ( $variableIDs as $id ) {
2589  $mw =& MagicWord::get( $id );
2590  $mw->addToArray( $this->mVariables, $id );
2591  }
2592  wfProfileOut( $fname );
+ Here is the caller graph for this function:

◆ insertStripItem()

Parser::insertStripItem (   $text,
$state 
)
private

Add an item to the strip state Returns the unique tag which must be inserted into the stripped text The tag will be replaced with the original text in unstrip()

Definition at line 673 of file Parser.php.

Referenced by closeList().

674  {
675  $rnd = $this->mUniqPrefix . '-item' . Parser::getRandomString();
676  $state->general->setPair( $rnd, $text );
677  return $rnd;
getRandomString()
Get a random string.
Definition: Parser.php:424
+ Here is the caller graph for this function:

◆ internalParse()

Parser::internalParse (   $text)
private

Helper function for parse() that transforms wiki markup into HTML.

Only called for $mOutputType == OT_HTML.

Definition at line 985 of file Parser.php.

Referenced by setOutputType().

986  {
987  $args = array();
988  $isMain = true;
989  $fname = 'Parser::internalParse';
990  wfProfileIn( $fname );
991 
992  # Hook to suspend the parser in this state
993  if ( !wfRunHooks( 'ParserBeforeInternalParse', array( &$this, &$text, &$this->mStripState ) ) ) {
994  wfProfileOut( $fname );
995  return $text ;
996  }
997 
998  # Remove <noinclude> tags and <includeonly> sections
999  $text = strtr( $text, array( '<onlyinclude>' => '' , '</onlyinclude>' => '' ) );
1000  $text = strtr( $text, array( '<noinclude>' => '', '</noinclude>' => '') );
1001  $text = StringUtils::delimiterReplace( '<includeonly>', '</includeonly>', '', $text );
1002 
1003  $text = Sanitizer::removeHTMLtags( $text, array( &$this, 'attributeStripCallback' ) );
1004 
1005  $text = $this->replaceVariables( $text, $args );
1006  wfRunHooks( 'InternalParseBeforeLinks', array( &$this, &$text, &$this->mStripState ) );
1007 
1008  // Tables need to come after variable replacement for things to work
1009  // properly; putting them before other transformations should keep
1010  // exciting things like link expansions from showing up in surprising
1011  // places.
1012  $text = $this->doTableStuff( $text );
1013 
1014  $text = preg_replace( '/(^|\n)-----*/', '\\1<hr />', $text );
1015 
1016  $text = $this->stripToc( $text );
1017  $this->stripNoGallery( $text );
1018  $text = $this->doHeadings( $text );
1019  if($this->mOptions->getUseDynamicDates()) {
1020  $df =& DateFormatter::getInstance();
1021  $text = $df->reformat( $this->mOptions->getDateFormat(), $text );
1022  }
1023  $text = $this->doAllQuotes( $text );
1024  $text = $this->replaceInternalLinks( $text );
1025  $text = $this->replaceExternalLinks( $text );
1026 
1027  # replaceInternalLinks may sometimes leave behind
1028  # absolute URLs, which have to be masked to hide them from replaceExternalLinks
1029  $text = str_replace($this->mUniqPrefix."NOPARSE", "", $text);
1030 
1031  $text = $this->doMagicLinks( $text );
1032  $text = $this->formatHeadings( $text, $isMain );
1033 
1034  wfProfileOut( $fname );
1035  return $text;
& doMagicLinks(&$text)
Replace special strings like "ISBN xxx" and "RFC xxx" with magic external links.
Definition: Parser.php:1043
doHeadings( $text)
Parse headers and return html.
Definition: Parser.php:1102
stripNoGallery(&$text)
Detect NOGALLERY magic word and set a placeholder.
Definition: Parser.php:3371
replaceExternalLinks( $text)
Replace external links.
Definition: Parser.php:1306
stripToc( $text)
Detect TOC magic word and set a placeholder.
Definition: Parser.php:3381
replaceVariables( $text, $args=array(), $argsOnly=false)
Replace magic variables, templates, and template arguments with the appropriate text.
Definition: Parser.php:2784
replaceInternalLinks( $s)
Process [[ ]] wikilinks.
Definition: Parser.php:1529
doTableStuff( $text)
parse the wiki syntax used to render tables
Definition: Parser.php:792
doAllQuotes( $text)
Replace single quotes with HTML markup.
Definition: Parser.php:1119
static removeHTMLtags( $text, $processCallback=null, $args=array())
Cleans up HTML, removes dangerous tags and attributes, and removes HTML comments. ...
Definition: Sanitizer.php:340
formatHeadings( $text, $isMain=true)
This function accomplishes several tasks: 1) Auto-number headings if that option is enabled 2) Add an...
Definition: Parser.php:3417
+ Here is the caller graph for this function:

◆ internalTidy()

Parser::internalTidy (   $text)
staticprivate

Use the HTML tidy PECL extension to use the tidy library in-process, saving the overhead of spawning a new process.

Currently written to the PHP 4.3.x version of the extension, may not work on PHP 5.

'pear install tidy' should be able to compile the extension module.

Definition at line 767 of file Parser.php.

768  {
769  global $wgTidyConf;
770  $fname = 'Parser::internalTidy';
771  wfProfileIn( $fname );
772 
773  tidy_load_config( $wgTidyConf );
774  tidy_set_encoding( 'utf8' );
775  tidy_parse_string( $text );
776  tidy_clean_repair();
777  if( tidy_get_status() == 2 ) {
778  // 2 is magic number for fatal error
779  // http://www.php.net/manual/en/function.tidy-get-status.php
780  $cleansource = null;
781  } else {
782  $cleansource = tidy_get_output();
783  }
784  wfProfileOut( $fname );
785  return $cleansource;

◆ interwikiTransclude()

Parser::interwikiTransclude (   $title,
  $action 
)

Transclude an interwiki link.

Definition at line 3290 of file Parser.php.

Referenced by closeList().

3291  {
3292  global $wgEnableScaryTranscluding;
3293 
3294  if (!$wgEnableScaryTranscluding)
3295  return wfMsg('scarytranscludedisabled');
3296 
3297  $url = $title->getFullUrl( "action=$action" );
3298 
3299  if (strlen($url) > 255)
3300  return wfMsg('scarytranscludetoolong');
3301  return $this->fetchScaryTemplateMaybeFromCache($url);
fetchScaryTemplateMaybeFromCache($url)
Definition: Parser.php:3303
wfMsg($x)
Definition: RandomTest.php:60
+ Here is the caller graph for this function:

◆ magicLinkCallback()

Parser::magicLinkCallback (   $m)

Definition at line 1060 of file Parser.php.

References $img, $query, $r, $result, $ret, areSubpagesAllowed(), armorLinks(), Sanitizer\cleanUrl(), closeParagraph(), Sanitizer\decodeCharReferences(), doAllQuotes(), doHeadings(), doQuotes(), EXT_IMAGE_REGEX, EXT_LINK_BRACKETED, EXT_LINK_URL_CLASS, getDefaultSort(), Title\legalChars(), makeImage(), makeKnownLinkHolder(), makeLinkHolder(), maybeDoSubpageLink(), maybeMakeExternalImage(), Title\newFromText(), replaceExternalLinks(), replaceFreeExternalLinks(), replaceInternalLinks(), replaceUnusualEscapes(), replaceUnusualEscapesCallback(), wfMsg(), and wfUrlProtocols().

1061  {
1062  if ( substr( $m[0], 0, 1 ) == '<' ) {
1063  # Skip HTML element
1064  return $m[0];
1065  } elseif ( substr( $m[0], 0, 4 ) == 'ISBN' ) {
1066  $isbn = $m[2];
1067  $num = strtr( $isbn, array(
1068  '-' => '',
1069  ' ' => '',
1070  'x' => 'X',
1071  ));
1072  $titleObj = SpecialPage::getTitleFor( 'Booksources' );
1073  $text = '<a href="' .
1074  $titleObj->escapeLocalUrl( "isbn=$num" ) .
1075  "\" class=\"internal\">ISBN $isbn</a>";
1076  } else {
1077  if ( substr( $m[0], 0, 3 ) == 'RFC' ) {
1078  $keyword = 'RFC';
1079  $urlmsg = 'rfcurl';
1080  $id = $m[1];
1081  } elseif ( substr( $m[0], 0, 4 ) == 'PMID' ) {
1082  $keyword = 'PMID';
1083  $urlmsg = 'pubmedurl';
1084  $id = $m[1];
1085  } else {
1086  throw new MWException( __METHOD__.': unrecognised match type "' .
1087  substr($m[0], 0, 20 ) . '"' );
1088  }
1089 
1090  $url = wfMsg( $urlmsg, $id);
1091  $sk = $this->mOptions->getSkin();
1092  $la = $sk->getExternalLinkAttributes( $url, $keyword.$id );
1093  $text = "<a href=\"{$url}\"{$la}>{$keyword} {$id}</a>";
1094  }
1095  return $text;
wfMsg($x)
Definition: RandomTest.php:60
+ Here is the call graph for this function:

◆ makeImage()

Parser::makeImage (   $nt,
  $options 
)

Parse image options text and use it to make an image.

Definition at line 4390 of file Parser.php.

Referenced by fetchScaryTemplateMaybeFromCache(), and magicLinkCallback().

4391  {
4392  # @TODO: let the MediaHandler specify its transform parameters
4393  #
4394  # Check if the options text is of the form "options|alt text"
4395  # Options are:
4396  # * thumbnail make a thumbnail with enlarge-icon and caption, alignment depends on lang
4397  # * left no resizing, just left align. label is used for alt= only
4398  # * right same, but right aligned
4399  # * none same, but not aligned
4400  # * ___px scale to ___ pixels width, no aligning. e.g. use in taxobox
4401  # * center center the image
4402  # * framed Keep original image size, no magnify-button.
4403  # vertical-align values (no % or length right now):
4404  # * baseline
4405  # * sub
4406  # * super
4407  # * top
4408  # * text-top
4409  # * middle
4410  # * bottom
4411  # * text-bottom
4412 
4413 
4414  $part = array_map( 'trim', explode( '|', $options) );
4415 
4416  $mwAlign = array();
4417  $alignments = array( 'left', 'right', 'center', 'none', 'baseline', 'sub', 'super', 'top', 'text-top', 'middle', 'bottom', 'text-bottom' );
4418  foreach ( $alignments as $alignment ) {
4419  $mwAlign[$alignment] =& MagicWord::get( 'img_'.$alignment );
4420  }
4421  $mwThumb =& MagicWord::get( 'img_thumbnail' );
4422  $mwManualThumb =& MagicWord::get( 'img_manualthumb' );
4423  $mwWidth =& MagicWord::get( 'img_width' );
4424  $mwFramed =& MagicWord::get( 'img_framed' );
4425  $mwPage =& MagicWord::get( 'img_page' );
4426  $caption = '';
4427 
4428  $params = array();
4429  $framed = $thumb = false;
4430  $manual_thumb = '' ;
4431  $align = $valign = '';
4432  $sk = $this->mOptions->getSkin();
4433 
4434  foreach( $part as $val ) {
4435  if ( !is_null( $mwThumb->matchVariableStartToEnd($val) ) ) {
4436  $thumb=true;
4437  } elseif ( ! is_null( $match = $mwManualThumb->matchVariableStartToEnd($val) ) ) {
4438  # use manually specified thumbnail
4439  $thumb=true;
4440  $manual_thumb = $match;
4441  } else {
4442  foreach( $alignments as $alignment ) {
4443  if ( ! is_null( $mwAlign[$alignment]->matchVariableStartToEnd($val) ) ) {
4444  switch ( $alignment ) {
4445  case 'left': case 'right': case 'center': case 'none':
4446  $align = $alignment; break;
4447  default:
4448  $valign = $alignment;
4449  }
4450  continue 2;
4451  }
4452  }
4453  if ( ! is_null( $match = $mwPage->matchVariableStartToEnd($val) ) ) {
4454  # Select a page in a multipage document
4455  $params['page'] = $match;
4456  } elseif ( !isset( $params['width'] ) && ! is_null( $match = $mwWidth->matchVariableStartToEnd($val) ) ) {
4457  wfDebug( "img_width match: $match\n" );
4458  # $match is the image width in pixels
4459  $m = array();
4460  if ( preg_match( '/^([0-9]*)x([0-9]*)$/', $match, $m ) ) {
4461  $params['width'] = intval( $m[1] );
4462  $params['height'] = intval( $m[2] );
4463  } else {
4464  $params['width'] = intval($match);
4465  }
4466  } elseif ( ! is_null( $mwFramed->matchVariableStartToEnd($val) ) ) {
4467  $framed=true;
4468  } else {
4469  $caption = $val;
4470  }
4471  }
4472  }
4473  # Strip bad stuff out of the alt text
4474  $alt = $this->replaceLinkHoldersText( $caption );
4475 
4476  # make sure there are no placeholders in thumbnail attributes
4477  # that are later expanded to html- so expand them now and
4478  # remove the tags
4479  $alt = $this->mStripState->unstripBoth( $alt );
4480  $alt = Sanitizer::stripAllTags( $alt );
4481 
4482  # Linker does the rest
4483  return $sk->makeImageLinkObj( $nt, $caption, $alt, $align, $params, $framed, $thumb, $manual_thumb, $valign );
static stripAllTags( $text)
Take a fragment of (potentially invalid) HTML and return a version with any tags removed, encoded as plain text.
Definition: Sanitizer.php:1201
if(!is_array($argv)) $options
replaceLinkHoldersText( $text)
Replace link placeholders with plain text of links (not HTML-formatted).
Definition: Parser.php:4268
+ Here is the caller graph for this function:

◆ makeKnownLinkHolder()

Parser::makeKnownLinkHolder (   $nt,
  $text = '',
  $query = '',
  $trail = '',
  $prefix = '' 
)

Render a forced-blue link inline; protect against double expansion of URLs if we're in a mode that prepends full URL prefixes to internal links.

Since this little disaster has to split off the trail text to avoid breaking URLs in the following text without breaking trails on the wiki links, it's been made into a horrible function.

Parameters
Title$nt
string$text
string$query
string$trail
string$prefix
Returns
string HTML-wikitext mix oh yuck

Definition at line 1868 of file Parser.php.

Referenced by magicLinkCallback().

1869  {
1870  list( $inside, $trail ) = Linker::splitTrail( $trail );
1871  $sk = $this->mOptions->getSkin();
1872  $link = $sk->makeKnownLinkObj( $nt, $text, $query, $inside, $prefix );
1873  return $this->armorLinks( $link ) . $trail;
armorLinks( $text)
Insert a NOPARSE hacky thing into any inline links in a chunk that&#39;s going to go through further pars...
Definition: Parser.php:1887
+ Here is the caller graph for this function:

◆ makeLinkHolder()

Parser::makeLinkHolder ( $nt,
  $text = '',
  $query = '',
  $trail = '',
  $prefix = '' 
)

Make a link placeholder.

The text returned can be later resolved to a real link with replaceLinkHolders(). This is done for two reasons: firstly to avoid further parsing of interwiki links, and secondly to allow all existence checks and article length checks (for stub links) to be bundled into a single query.

Definition at line 1827 of file Parser.php.

Referenced by magicLinkCallback().

1828  {
1829  wfProfileIn( __METHOD__ );
1830  if ( ! is_object($nt) ) {
1831  # Fail gracefully
1832  $retVal = "<!-- ERROR -->{$prefix}{$text}{$trail}";
1833  } else {
1834  # Separate the link trail from the rest of the link
1835  list( $inside, $trail ) = Linker::splitTrail( $trail );
1836 
1837  if ( $nt->isExternal() ) {
1838  $nr = array_push( $this->mInterwikiLinkHolders['texts'], $prefix.$text.$inside );
1839  $this->mInterwikiLinkHolders['titles'][] = $nt;
1840  $retVal = '<!--IWLINK '. ($nr-1) ."-->{$trail}";
1841  } else {
1842  $nr = array_push( $this->mLinkHolders['namespaces'], $nt->getNamespace() );
1843  $this->mLinkHolders['dbkeys'][] = $nt->getDBkey();
1844  $this->mLinkHolders['queries'][] = $query;
1845  $this->mLinkHolders['texts'][] = $prefix.$text.$inside;
1846  $this->mLinkHolders['titles'][] = $nt;
1847 
1848  $retVal = '<!--LINK '. ($nr-1) ."-->{$trail}";
1849  }
1850  }
1851  wfProfileOut( __METHOD__ );
1852  return $retVal;
+ Here is the caller graph for this function:

◆ maybeDoSubpageLink()

Parser::maybeDoSubpageLink (   $target,
$text 
)
private

Handle link to subpage if necessary.

Parameters
string$targetthe source of the link
string&$textthe link text, modified as necessary
Returns
string the full name of the link

Definition at line 1909 of file Parser.php.

Referenced by closeList(), and magicLinkCallback().

1910  {
1911  # Valid link forms:
1912  # Foobar -- normal
1913  # :Foobar -- override special treatment of prefix (images, language links)
1914  # /Foobar -- convert to CurrentPage/Foobar
1915  # /Foobar/ -- convert to CurrentPage/Foobar, strip the initial / from text
1916  # ../ -- convert to CurrentPage, from CurrentPage/CurrentSubPage
1917  # ../Foobar -- convert to CurrentPage/Foobar, from CurrentPage/CurrentSubPage
1918 
1919  $fname = 'Parser::maybeDoSubpageLink';
1920  wfProfileIn( $fname );
1921  $ret = $target; # default return value is no change
1922 
1923  # bug 7425
1924  $target = trim( $target );
1925 
1926  # Some namespaces don't allow subpages,
1927  # so only perform processing if subpages are allowed
1928  if( $this->areSubpagesAllowed() ) {
1929  # Look at the first character
1930  if( $target != '' && $target{0} == '/' ) {
1931  # / at end means we don't want the slash to be shown
1932  $trailingSlashes = preg_match_all( '%(/+)$%', $target, $m );
1933  if( $trailingSlashes ) {
1934  $noslash = $target = substr( $target, 1, -strlen($m[0][0]) );
1935  } else {
1936  $noslash = substr( $target, 1 );
1937  }
1938 
1939  $ret = $this->mTitle->getPrefixedText(). '/' . trim($noslash);
1940  if( '' === $text ) {
1941  $text = $target;
1942  } # this might be changed for ugliness reasons
1943  } else {
1944  # check for .. subpage backlinks
1945  $dotdotcount = 0;
1946  $nodotdot = $target;
1947  while( strncmp( $nodotdot, "../", 3 ) == 0 ) {
1948  ++$dotdotcount;
1949  $nodotdot = substr( $nodotdot, 3 );
1950  }
1951  if($dotdotcount > 0) {
1952  $exploded = explode( '/', $this->mTitle->GetPrefixedText() );
1953  if( count( $exploded ) > $dotdotcount ) { # not allowed to go below top level page
1954  $ret = implode( '/', array_slice( $exploded, 0, -$dotdotcount ) );
1955  # / at the end means don't show full path
1956  if( substr( $nodotdot, -1, 1 ) == '/' ) {
1957  $nodotdot = substr( $nodotdot, 0, -1 );
1958  if( '' === $text ) {
1959  $text = $nodotdot;
1960  }
1961  }
1962  $nodotdot = trim( $nodotdot );
1963  if( $nodotdot != '' ) {
1964  $ret .= '/' . $nodotdot;
1965  }
1966  }
1967  }
1968  }
1969  }
1970 
1971  wfProfileOut( $fname );
1972  return $ret;
areSubpagesAllowed()
Return true if subpage links should be expanded on this page.
Definition: Parser.php:1896
+ Here is the caller graph for this function:

◆ maybeMakeExternalImage()

Parser::maybeMakeExternalImage (   $url)
private

make an image if it's allowed, either through the global option or through the exception

Definition at line 1509 of file Parser.php.

Referenced by magicLinkCallback().

1510  {
1511  $sk = $this->mOptions->getSkin();
1512  $imagesfrom = $this->mOptions->getAllowExternalImagesFrom();
1513  $imagesexception = !empty($imagesfrom);
1514  $text = false;
1515  if ( $this->mOptions->getAllowExternalImages()
1516  || ( $imagesexception && strpos( $url, $imagesfrom ) === 0 ) ) {
1517  if ( preg_match( EXT_IMAGE_REGEX, $url ) ) {
1518  # Image found
1519  $text = $sk->makeExternalImage( htmlspecialchars( $url ) );
1520  }
1521  }
1522  return $text;
const EXT_IMAGE_REGEX
Definition: Parser.php:42
+ Here is the caller graph for this function:

◆ nextItem()

Parser::nextItem (   $char)

Definition at line 2018 of file Parser.php.

Referenced by closeList().

2019  {
2020  if ( '*' == $char || '#' == $char ) { return '</li><li>'; }
2021  else if ( ':' == $char || ';' == $char ) {
2022  $close = '</dd>';
2023  if ( $this->mDTopen ) { $close = '</dt>'; }
2024  if ( ';' == $char ) {
2025  $this->mDTopen = true;
2026  return $close . '<dt>';
2027  } else {
2028  $this->mDTopen = false;
2029  return $close . '<dd>';
2030  }
2031  }
2032  return '<!-- ERR 2 -->';
+ Here is the caller graph for this function:

◆ openList()

Parser::openList (   $char)

Definition at line 2003 of file Parser.php.

References $result, and closeParagraph().

Referenced by closeList().

2004  {
2005  $result = $this->closeParagraph();
2006 
2007  if ( '*' == $char ) { $result .= '<ul><li>'; }
2008  else if ( '#' == $char ) { $result .= '<ol><li>'; }
2009  else if ( ':' == $char ) { $result .= '<dl><dd>'; }
2010  else if ( ';' == $char ) {
2011  $result .= '<dl><dt>';
2012  $this->mDTopen = true;
2013  }
2014  else { $result = '<!-- ERR 1 -->'; }
2015 
2016  return $result;
$result
closeParagraph()
#+ Used by doBlockLevels()
Definition: Parser.php:1978
+ Here is the call graph for this function:
+ Here is the caller graph for this function:

◆ Options()

Parser::Options (   $x = NULL)

Definition at line 4514 of file Parser.php.

4514 { return wfSetVar( $this->mTitle, $x ); }

◆ OutputType()

Parser::OutputType (   $x = NULL)

Definition at line 4515 of file Parser.php.

References $comment, $mOptions, $mOutputType, $section, extractSections(), getSection(), getTags(), OT_WIKI, setOutputType(), strip(), and uniqPrefix().

4515 { return wfSetVar( $this->mOptions, $x ); }
+ Here is the call graph for this function:

◆ parse()

Parser::parse (   $text,
$title,
  $options,
  $linestart = true,
  $clearState = true,
  $revid = null 
)

Convert wikitext to HTML Do not call this function recursively.

Parameters
string$textText we want to parse
Title&$titleA title object
array$options
boolean$linestart
boolean$clearState
int$revidnumber to pass in {{REVISIONID}}
Returns
ParserOutput a ParserOutput

First pass–just handle <nowiki> sections, pass the rest off to internalParse() which does all the real work.

Definition at line 274 of file Parser.php.

Referenced by fetchScaryTemplateMaybeFromCache(), and setOutputType().

275  {
281  global $wgUseTidy, $wgAlwaysUseTidy, $wgContLang;
282  $fname = 'Parser::parse-' . wfGetCaller();
283  wfProfileIn( __METHOD__ );
284  wfProfileIn( $fname );
285 
286  if ( $clearState ) {
287  $this->clearState();
288  }
289 
290  $this->mOptions = $options;
291  $this->mTitle =& $title;
292  $oldRevisionId = $this->mRevisionId;
293  $oldRevisionTimestamp = $this->mRevisionTimestamp;
294  if( $revid !== null ) {
295  $this->mRevisionId = $revid;
296  $this->mRevisionTimestamp = null;
297  }
298  $this->setOutputType( OT_HTML );
299  wfRunHooks( 'ParserBeforeStrip', array( &$this, &$text, &$this->mStripState ) );
300  $text = $this->strip( $text, $this->mStripState );
301  wfRunHooks( 'ParserAfterStrip', array( &$this, &$text, &$this->mStripState ) );
302  $text = $this->internalParse( $text );
303  $text = $this->mStripState->unstripGeneral( $text );
304 
305  # Clean up special characters, only run once, next-to-last before doBlockLevels
306  $fixtags = array(
307  # french spaces, last one Guillemet-left
308  # only if there is something before the space
309  '/(.) (?=\\?|:|;|!|\\302\\273)/' => '\\1&nbsp;\\2',
310  # french spaces, Guillemet-right
311  '/(\\302\\253) /' => '\\1&nbsp;',
312  );
313  $text = preg_replace( array_keys($fixtags), array_values($fixtags), $text );
314 
315  # only once and last
316  $text = $this->doBlockLevels( $text, $linestart );
317 
318  $this->replaceLinkHolders( $text );
319 
320  # the position of the parserConvert() call should not be changed. it
321  # assumes that the links are all replaced and the only thing left
322  # is the <nowiki> mark.
323  # Side-effects: this calls $this->mOutput->setTitleText()
324  $text = $wgContLang->parserConvert( $text, $this );
325 
326  $text = $this->mStripState->unstripNoWiki( $text );
327 
328  wfRunHooks( 'ParserBeforeTidy', array( &$this, &$text ) );
329 
330  $text = Sanitizer::normalizeCharReferences( $text );
331 
332  if (($wgUseTidy and $this->mOptions->mTidy) or $wgAlwaysUseTidy) {
333  $text = Parser::tidy($text);
334  } else {
335  # attempt to sanitize at least some nesting problems
336  # (bug #2702 and quite a few others)
337  $tidyregs = array(
338  # ''Something [http://www.cool.com cool''] -->
339  # <i>Something</i><a href="http://www.cool.com"..><i>cool></i></a>
340  '/(<([bi])>)(<([bi])>)?([^<]*)(<\/?a[^<]*>)([^<]*)(<\/\\4>)?(<\/\\2>)/' =>
341  '\\1\\3\\5\\8\\9\\6\\1\\3\\7\\8\\9',
342  # fix up an anchor inside another anchor, only
343  # at least for a single single nested link (bug 3695)
344  '/(<a[^>]+>)([^<]*)(<a[^>]+>[^<]*)<\/a>(.*)<\/a>/' =>
345  '\\1\\2</a>\\3</a>\\1\\4</a>',
346  # fix div inside inline elements- doBlockLevels won't wrap a line which
347  # contains a div, so fix it up here; replace
348  # div with escaped text
349  '/(<([aib]) [^>]+>)([^<]*)(<div([^>]*)>)(.*)(<\/div>)([^<]*)(<\/\\2>)/' =>
350  '\\1\\3&lt;div\\5&gt;\\6&lt;/div&gt;\\8\\9',
351  # remove empty italic or bold tag pairs, some
352  # introduced by rules above
353  '/<([bi])><\/\\1>/' => '',
354  );
355 
356  $text = preg_replace(
357  array_keys( $tidyregs ),
358  array_values( $tidyregs ),
359  $text );
360  }
361 
362  wfRunHooks( 'ParserAfterTidy', array( &$this, &$text ) );
363 
364  # Information on include size limits, for the benefit of users who try to skirt them
365  if ( max( $this->mIncludeSizes ) > 1000 ) {
366  $max = $this->mOptions->getMaxIncludeSize();
367  $text .= "<!-- \n" .
368  "Pre-expand include size: {$this->mIncludeSizes['pre-expand']} bytes\n" .
369  "Post-expand include size: {$this->mIncludeSizes['post-expand']} bytes\n" .
370  "Template argument size: {$this->mIncludeSizes['arg']} bytes\n" .
371  "Maximum: $max bytes\n" .
372  "-->\n";
373  }
374  $this->mOutput->setText( $text );
375  $this->mRevisionId = $oldRevisionId;
376  $this->mRevisionTimestamp = $oldRevisionTimestamp;
377  wfProfileOut( $fname );
378  wfProfileOut( __METHOD__ );
379 
380  return $this->mOutput;
tidy( $text)
Interface with html tidy, used if $wgUseTidy = true.
Definition: Parser.php:693
clearState()
Clear Parser state.
Definition: Parser.php:190
$mRevisionId
Definition: Parser.php:111
internalParse( $text)
Helper function for parse() that transforms wiki markup into HTML.
Definition: Parser.php:985
$mRevisionTimestamp
Definition: Parser.php:111
if(!is_array($argv)) $options
setOutputType( $ot)
Definition: Parser.php:242
static normalizeCharReferences( $text)
Ensure that any entities and character references are legal for XML and XHTML specifically.
Definition: Sanitizer.php:883
const OT_HTML
Definition: Parser.php:18
strip( $text, $state, $stripcomments=false, $dontstrip=array())
Strips and renders nowiki, pre, math, hiero If $render is set, performs necessary rendering operation...
Definition: Parser.php:533
replaceLinkHolders(&$text, $options=0)
Replace link placeholders with actual links, in the buffer Placeholders created in Skin::makeLinkObj(...
Definition: Parser.php:3979
doBlockLevels( $text, $linestart)
#-
Definition: Parser.php:2056
+ Here is the caller graph for this function:

◆ Parser()

Parser::Parser ( )

#-

Constructor

Definition at line 126 of file Parser.php.

127  {
128  $this->mTagHooks = array();
129  $this->mFunctionHooks = array();
130  $this->mFunctionSynonyms = array( 0 => array(), 1 => array() );
131  $this->mFirstCall = true;

◆ preprocess()

Parser::preprocess (   $text,
  $title,
  $options 
)

Expand templates and variables in the text, producing valid, static wikitext.

Also removes comments.

Definition at line 400 of file Parser.php.

401  {
402  wfProfileIn( __METHOD__ );
403  $this->clearState();
404  $this->setOutputType( OT_PREPROCESS );
405  $this->mOptions = $options;
406  $this->mTitle = $title;
407  wfRunHooks( 'ParserBeforeStrip', array( &$this, &$text, &$this->mStripState ) );
408  $text = $this->strip( $text, $this->mStripState );
409  wfRunHooks( 'ParserAfterStrip', array( &$this, &$text, &$this->mStripState ) );
410  if ( $this->mOptions->getRemoveComments() ) {
411  $text = Sanitizer::removeHTMLcomments( $text );
412  }
413  $text = $this->replaceVariables( $text );
414  $text = $this->mStripState->unstripBoth( $text );
415  wfProfileOut( __METHOD__ );
416  return $text;
const OT_PREPROCESS
Definition: Parser.php:21
clearState()
Clear Parser state.
Definition: Parser.php:190
replaceVariables( $text, $args=array(), $argsOnly=false)
Replace magic variables, templates, and template arguments with the appropriate text.
Definition: Parser.php:2784
if(!is_array($argv)) $options
setOutputType( $ot)
Definition: Parser.php:242
strip( $text, $state, $stripcomments=false, $dontstrip=array())
Strips and renders nowiki, pre, math, hiero If $render is set, performs necessary rendering operation...
Definition: Parser.php:533
static removeHTMLcomments( $text)
Remove &#39;&#39;, and everything between.
Definition: Sanitizer.php:526

◆ preSaveTransform()

Parser::preSaveTransform (   $text,
$title,
  $user,
  $options,
  $clearState = true 
)

Transform wiki markup when saving a page by doing
->
conversion, substitting signatures, {{subst:}} templates, etc.

Parameters
string$textthe text to transform
Title&$titlethe Title object for the current article
User&$userthe User object describing the current user
ParserOptions$optionsparsing options
bool$clearStatewhether to clear the parser state first
Returns
string the altered wiki markup

Definition at line 3666 of file Parser.php.

Referenced by fetchScaryTemplateMaybeFromCache().

3667  {
3668  $this->mOptions = $options;
3669  $this->mTitle =& $title;
3670  $this->setOutputType( OT_WIKI );
3671 
3672  if ( $clearState ) {
3673  $this->clearState();
3674  }
3675 
3676  $stripState = new StripState;
3677  $pairs = array(
3678  "\r\n" => "\n",
3679  );
3680  $text = str_replace( array_keys( $pairs ), array_values( $pairs ), $text );
3681  $text = $this->strip( $text, $stripState, true, array( 'gallery' ) );
3682  $text = $this->pstPass2( $text, $stripState, $user );
3683  $text = $stripState->unstripBoth( $text );
3684  return $text;
pstPass2( $text, &$stripState, $user)
Pre-save transform helper function.
Definition: Parser.php:3690
clearState()
Clear Parser state.
Definition: Parser.php:190
if(!is_array($argv)) $options
setOutputType( $ot)
Definition: Parser.php:242
strip( $text, $state, $stripcomments=false, $dontstrip=array())
Strips and renders nowiki, pre, math, hiero If $render is set, performs necessary rendering operation...
Definition: Parser.php:533
const OT_WIKI
Definition: Parser.php:19
+ Here is the caller graph for this function:

◆ pstPass2()

Parser::pstPass2 (   $text,
$stripState,
  $user 
)
private

Pre-save transform helper function.

Definition at line 3690 of file Parser.php.

Referenced by fetchScaryTemplateMaybeFromCache().

3691  {
3692  global $wgContLang, $wgLocaltimezone;
3693 
3694  /* Note: This is the timestamp saved as hardcoded wikitext to
3695  * the database, we use $wgContLang here in order to give
3696  * everyone the same signature and use the default one rather
3697  * than the one selected in each user's preferences.
3698  */
3699  if ( isset( $wgLocaltimezone ) ) {
3700  $oldtz = getenv( 'TZ' );
3701  putenv( 'TZ='.$wgLocaltimezone );
3702  }
3703  $d = $wgContLang->timeanddate( date( 'YmdHis' ), false, false) .
3704  ' (' . date( 'T' ) . ')';
3705  if ( isset( $wgLocaltimezone ) ) {
3706  putenv( 'TZ='.$oldtz );
3707  }
3708 
3709  # Variable replacement
3710  # Because mOutputType is OT_WIKI, this will only process {{subst:xxx}} type tags
3711  $text = $this->replaceVariables( $text );
3712 
3713  # Strip out <nowiki> etc. added via replaceVariables
3714  $text = $this->strip( $text, $stripState, false, array( 'gallery' ) );
3715 
3716  # Signatures
3717  $sigText = $this->getUserSig( $user );
3718  $text = strtr( $text, array(
3719  '~~~~~' => $d,
3720  '~~~~' => "$sigText $d",
3721  '~~~' => $sigText
3722  ) );
3723 
3724  # Context links: [[|name]] and [[name (context)|]]
3725  #
3726  global $wgLegalTitleChars;
3727  $tc = "[$wgLegalTitleChars]";
3728  $nc = '[ _0-9A-Za-z\x80-\xff]'; # Namespaces can use non-ascii!
3729 
3730  $p1 = "/\[\[(:?$nc+:|:|)($tc+?)( \\($tc+\\))\\|]]/"; # [[ns:page (context)|]]
3731  $p3 = "/\[\[(:?$nc+:|:|)($tc+?)( \\($tc+\\)|)(, $tc+|)\\|]]/"; # [[ns:page (context), context|]]
3732  $p2 = "/\[\[\\|($tc+)]]/"; # [[|page]]
3733 
3734  # try $p1 first, to turn "[[A, B (C)|]]" into "[[A, B (C)|A, B]]"
3735  $text = preg_replace( $p1, '[[\\1\\2\\3|\\2]]', $text );
3736  $text = preg_replace( $p3, '[[\\1\\2\\3\\4|\\2]]', $text );
3737 
3738  $t = $this->mTitle->getText();
3739  $m = array();
3740  if ( preg_match( "/^($nc+:|)$tc+?( \\($tc+\\))$/", $t, $m ) ) {
3741  $text = preg_replace( $p2, "[[$m[1]\\1$m[2]|\\1]]", $text );
3742  } elseif ( preg_match( "/^($nc+:|)$tc+?(, $tc+|)$/", $t, $m ) && '' != "$m[1]$m[2]" ) {
3743  $text = preg_replace( $p2, "[[$m[1]\\1$m[2]|\\1]]", $text );
3744  } else {
3745  # if there's no context, don't bother duplicating the title
3746  $text = preg_replace( $p2, '[[\\1]]', $text );
3747  }
3748 
3749  # Trim trailing whitespace
3750  $text = rtrim( $text );
3751 
3752  return $text;
replaceVariables( $text, $args=array(), $argsOnly=false)
Replace magic variables, templates, and template arguments with the appropriate text.
Definition: Parser.php:2784
getUserSig(&$user)
Fetch the user&#39;s signature text, if any, and normalize to validated, ready-to-insert wikitext...
Definition: Parser.php:3762
strip( $text, $state, $stripcomments=false, $dontstrip=array())
Strips and renders nowiki, pre, math, hiero If $render is set, performs necessary rendering operation...
Definition: Parser.php:533
+ Here is the caller graph for this function:

◆ recursiveTagParse()

Parser::recursiveTagParse (   $text)

Recursive parser entry point that can be called from an extension tag hook.

Definition at line 386 of file Parser.php.

387  {
388  wfProfileIn( __METHOD__ );
389  wfRunHooks( 'ParserBeforeStrip', array( &$this, &$text, &$this->mStripState ) );
390  $text = $this->strip( $text, $this->mStripState );
391  wfRunHooks( 'ParserAfterStrip', array( &$this, &$text, &$this->mStripState ) );
392  $text = $this->internalParse( $text );
393  wfProfileOut( __METHOD__ );
394  return $text;
internalParse( $text)
Helper function for parse() that transforms wiki markup into HTML.
Definition: Parser.php:985
strip( $text, $state, $stripcomments=false, $dontstrip=array())
Strips and renders nowiki, pre, math, hiero If $render is set, performs necessary rendering operation...
Definition: Parser.php:533

◆ renderImageGallery()

Parser::renderImageGallery (   $text,
  $params 
)

Renders an image gallery from a text with one line per image.

text labels may be given by using |-style alternative text. E.g. Image:one.jpg|The number "1" Image:tree.jpg|A tree given as text will return the HTML of a gallery with two images, labeled 'The number "1"' and 'A tree'.

Definition at line 4323 of file Parser.php.

Referenced by fetchScaryTemplateMaybeFromCache().

4324  {
4325  $ig = new ImageGallery();
4326  $ig->setContextTitle( $this->mTitle );
4327  $ig->setShowBytes( false );
4328  $ig->setShowFilename( false );
4329  $ig->setParsing();
4330  $ig->useSkin( $this->mOptions->getSkin() );
4331 
4332  if( isset( $params['caption'] ) ) {
4333  $caption = $params['caption'];
4334  $caption = htmlspecialchars( $caption );
4335  $caption = $this->replaceInternalLinks( $caption );
4336  $ig->setCaptionHtml( $caption );
4337  }
4338  if( isset( $params['perrow'] ) ) {
4339  $ig->setPerRow( $params['perrow'] );
4340  }
4341  if( isset( $params['widths'] ) ) {
4342  $ig->setWidths( $params['widths'] );
4343  }
4344  if( isset( $params['heights'] ) ) {
4345  $ig->setHeights( $params['heights'] );
4346  }
4347 
4348  $lines = explode( "\n", $text );
4349  foreach ( $lines as $line ) {
4350  # match lines like these:
4351  # Image:someimage.jpg|This is some image
4352  $matches = array();
4353  preg_match( "/^([^|]+)(\\|(.*))?$/", $line, $matches );
4354  # Skip empty lines
4355  if ( count( $matches ) == 0 ) {
4356  continue;
4357  }
4358  $tp = Title::newFromText( $matches[1] );
4359  $nt =& $tp;
4360  if( is_null( $nt ) ) {
4361  # Bogus title. Ignore these so we don't bomb out later.
4362  continue;
4363  }
4364  if ( isset( $matches[3] ) ) {
4365  $label = $matches[3];
4366  } else {
4367  $label = '';
4368  }
4369 
4370  $pout = $this->parse( $label,
4371  $this->mTitle,
4372  $this->mOptions,
4373  false, // Strip whitespace...?
4374  false // Don't clear state!
4375  );
4376  $html = $pout->getText();
4377 
4378  $ig->add( new Image( $nt ), $html );
4379 
4380  # Only add real images (bug #5586)
4381  if ( $nt->getNamespace() == NS_IMAGE ) {
4382  $this->mOutput->addImage( $nt->getDBkey() );
4383  }
4384  }
4385  return $ig->toHTML();
parse( $text, &$title, $options, $linestart=true, $clearState=true, $revid=null)
Convert wikitext to HTML Do not call this function recursively.
Definition: Parser.php:274
replaceInternalLinks( $s)
Process [[ ]] wikilinks.
Definition: Parser.php:1529
static newFromText( $text, $defaultNamespace=NS_MAIN)
Create a new Title from text, such as what one would find in a link.
Definition: Title.php:114
+ Here is the caller graph for this function:

◆ renderPreTag()

Parser::renderPreTag (   $text,
  $attribs 
)

Tag hook handler for 'pre'.

Definition at line 4304 of file Parser.php.

Referenced by fetchScaryTemplateMaybeFromCache().

4305  {
4306  // Backwards-compatibility hack
4307  $content = StringUtils::delimiterReplace( '<nowiki>', '</nowiki>', '$1', $text, 'i' );
4308 
4309  $attribs = Sanitizer::validateTagAttributes( $attribs, 'pre' );
4310  return wfOpenElement( 'pre', $attribs ) .
4311  Xml::escapeTagsOnly( $content ) .
4312  '</pre>';
static validateTagAttributes( $attribs, $element)
Take an array of attribute names and values and normalize or discard illegal values for the given ele...
Definition: Sanitizer.php:575
+ Here is the caller graph for this function:

◆ replace_callback()

Parser::replace_callback (   $text,
  $callbacks 
)
private

parse any parentheses in format ((title|part|part)) and call callbacks to get a replacement text for any found piece

Parameters
string$textThe text to parse
array$callbacksrules in form: '{' => array( # opening parentheses 'end' => '}', # closing parentheses 'cb' => array(2 => callback, # replacement callback to call if {{..}} is found 3 => callback # replacement callback to call if {{{..}}} is found ) ) 'min' => 2, # Minimum parenthesis count in cb 'max' => 3, # Maximum parenthesis count in cb

Definition at line 2610 of file Parser.php.

Referenced by closeList().

2611  {
2612  wfProfileIn( __METHOD__ );
2613  $openingBraceStack = array(); # this array will hold a stack of parentheses which are not closed yet
2614  $lastOpeningBrace = -1; # last not closed parentheses
2615 
2616  $validOpeningBraces = implode( '', array_keys( $callbacks ) );
2617 
2618  $i = 0;
2619  while ( $i < strlen( $text ) ) {
2620  # Find next opening brace, closing brace or pipe
2621  if ( $lastOpeningBrace == -1 ) {
2622  $currentClosing = '';
2623  $search = $validOpeningBraces;
2624  } else {
2625  $currentClosing = $openingBraceStack[$lastOpeningBrace]['braceEnd'];
2626  $search = $validOpeningBraces . '|' . $currentClosing;
2627  }
2628  $rule = null;
2629  $i += strcspn( $text, $search, $i );
2630  if ( $i < strlen( $text ) ) {
2631  if ( $text[$i] == '|' ) {
2632  $found = 'pipe';
2633  } elseif ( $text[$i] == $currentClosing ) {
2634  $found = 'close';
2635  } elseif ( isset( $callbacks[$text[$i]] ) ) {
2636  $found = 'open';
2637  $rule = $callbacks[$text[$i]];
2638  } else {
2639  # Some versions of PHP have a strcspn which stops on null characters
2640  # Ignore and continue
2641  ++$i;
2642  continue;
2643  }
2644  } else {
2645  # All done
2646  break;
2647  }
2648 
2649  if ( $found == 'open' ) {
2650  # found opening brace, let's add it to parentheses stack
2651  $piece = array('brace' => $text[$i],
2652  'braceEnd' => $rule['end'],
2653  'title' => '',
2654  'parts' => null);
2655 
2656  # count opening brace characters
2657  $piece['count'] = strspn( $text, $piece['brace'], $i );
2658  $piece['startAt'] = $piece['partStart'] = $i + $piece['count'];
2659  $i += $piece['count'];
2660 
2661  # we need to add to stack only if opening brace count is enough for one of the rules
2662  if ( $piece['count'] >= $rule['min'] ) {
2663  $lastOpeningBrace ++;
2664  $openingBraceStack[$lastOpeningBrace] = $piece;
2665  }
2666  } elseif ( $found == 'close' ) {
2667  # lets check if it is enough characters for closing brace
2668  $maxCount = $openingBraceStack[$lastOpeningBrace]['count'];
2669  $count = strspn( $text, $text[$i], $i, $maxCount );
2670 
2671  # check for maximum matching characters (if there are 5 closing
2672  # characters, we will probably need only 3 - depending on the rules)
2673  $matchingCount = 0;
2674  $matchingCallback = null;
2675  $cbType = $callbacks[$openingBraceStack[$lastOpeningBrace]['brace']];
2676  if ( $count > $cbType['max'] ) {
2677  # The specified maximum exists in the callback array, unless the caller
2678  # has made an error
2679  $matchingCount = $cbType['max'];
2680  } else {
2681  # Count is less than the maximum
2682  # Skip any gaps in the callback array to find the true largest match
2683  # Need to use array_key_exists not isset because the callback can be null
2684  $matchingCount = $count;
2685  while ( $matchingCount > 0 && !array_key_exists( $matchingCount, $cbType['cb'] ) ) {
2686  --$matchingCount;
2687  }
2688  }
2689 
2690  if ($matchingCount <= 0) {
2691  $i += $count;
2692  continue;
2693  }
2694  $matchingCallback = $cbType['cb'][$matchingCount];
2695 
2696  # let's set a title or last part (if '|' was found)
2697  if (null === $openingBraceStack[$lastOpeningBrace]['parts']) {
2698  $openingBraceStack[$lastOpeningBrace]['title'] =
2699  substr($text, $openingBraceStack[$lastOpeningBrace]['partStart'],
2700  $i - $openingBraceStack[$lastOpeningBrace]['partStart']);
2701  } else {
2702  $openingBraceStack[$lastOpeningBrace]['parts'][] =
2703  substr($text, $openingBraceStack[$lastOpeningBrace]['partStart'],
2704  $i - $openingBraceStack[$lastOpeningBrace]['partStart']);
2705  }
2706 
2707  $pieceStart = $openingBraceStack[$lastOpeningBrace]['startAt'] - $matchingCount;
2708  $pieceEnd = $i + $matchingCount;
2709 
2710  if( is_callable( $matchingCallback ) ) {
2711  $cbArgs = array (
2712  'text' => substr($text, $pieceStart, $pieceEnd - $pieceStart),
2713  'title' => trim($openingBraceStack[$lastOpeningBrace]['title']),
2714  'parts' => $openingBraceStack[$lastOpeningBrace]['parts'],
2715  'lineStart' => (($pieceStart > 0) && ($text[$pieceStart-1] == "\n")),
2716  );
2717  # finally we can call a user callback and replace piece of text
2718  $replaceWith = call_user_func( $matchingCallback, $cbArgs );
2719  $text = substr($text, 0, $pieceStart) . $replaceWith . substr($text, $pieceEnd);
2720  $i = $pieceStart + strlen($replaceWith);
2721  } else {
2722  # null value for callback means that parentheses should be parsed, but not replaced
2723  $i += $matchingCount;
2724  }
2725 
2726  # reset last opening parentheses, but keep it in case there are unused characters
2727  $piece = array('brace' => $openingBraceStack[$lastOpeningBrace]['brace'],
2728  'braceEnd' => $openingBraceStack[$lastOpeningBrace]['braceEnd'],
2729  'count' => $openingBraceStack[$lastOpeningBrace]['count'],
2730  'title' => '',
2731  'parts' => null,
2732  'startAt' => $openingBraceStack[$lastOpeningBrace]['startAt']);
2733  $openingBraceStack[$lastOpeningBrace--] = null;
2734 
2735  if ($matchingCount < $piece['count']) {
2736  $piece['count'] -= $matchingCount;
2737  $piece['startAt'] -= $matchingCount;
2738  $piece['partStart'] = $piece['startAt'];
2739  # do we still qualify for any callback with remaining count?
2740  $currentCbList = $callbacks[$piece['brace']]['cb'];
2741  while ( $piece['count'] ) {
2742  if ( array_key_exists( $piece['count'], $currentCbList ) ) {
2743  $lastOpeningBrace++;
2744  $openingBraceStack[$lastOpeningBrace] = $piece;
2745  break;
2746  }
2747  --$piece['count'];
2748  }
2749  }
2750  } elseif ( $found == 'pipe' ) {
2751  # lets set a title if it is a first separator, or next part otherwise
2752  if (null === $openingBraceStack[$lastOpeningBrace]['parts']) {
2753  $openingBraceStack[$lastOpeningBrace]['title'] =
2754  substr($text, $openingBraceStack[$lastOpeningBrace]['partStart'],
2755  $i - $openingBraceStack[$lastOpeningBrace]['partStart']);
2756  $openingBraceStack[$lastOpeningBrace]['parts'] = array();
2757  } else {
2758  $openingBraceStack[$lastOpeningBrace]['parts'][] =
2759  substr($text, $openingBraceStack[$lastOpeningBrace]['partStart'],
2760  $i - $openingBraceStack[$lastOpeningBrace]['partStart']);
2761  }
2762  $openingBraceStack[$lastOpeningBrace]['partStart'] = ++$i;
2763  }
2764  }
2765 
2766  wfProfileOut( __METHOD__ );
2767  return $text;
+ Here is the caller graph for this function:

◆ replaceExternalLinks()

Parser::replaceExternalLinks (   $text)
private

Replace external links.

Note: this is all very hackish and the order of execution matters a lot. Make sure to run maintenance/parserTests.php if you change this code.

Definition at line 1306 of file Parser.php.

Referenced by magicLinkCallback().

1307  {
1308  global $wgContLang;
1309  $fname = 'Parser::replaceExternalLinks';
1310  wfProfileIn( $fname );
1311 
1312  $sk = $this->mOptions->getSkin();
1313 
1314  $bits = preg_split( EXT_LINK_BRACKETED, $text, -1, PREG_SPLIT_DELIM_CAPTURE );
1315 
1316  $s = $this->replaceFreeExternalLinks( array_shift( $bits ) );
1317 
1318  $i = 0;
1319  while ( $i<count( $bits ) ) {
1320  $url = $bits[$i++];
1321  $protocol = $bits[$i++];
1322  $text = $bits[$i++];
1323  $trail = $bits[$i++];
1324 
1325  # The characters '<' and '>' (which were escaped by
1326  # removeHTMLtags()) should not be included in
1327  # URLs, per RFC 2396.
1328  $m2 = array();
1329  if (preg_match('/&(lt|gt);/', $url, $m2, PREG_OFFSET_CAPTURE)) {
1330  $text = substr($url, $m2[0][1]) . ' ' . $text;
1331  $url = substr($url, 0, $m2[0][1]);
1332  }
1333 
1334  # If the link text is an image URL, replace it with an <img> tag
1335  # This happened by accident in the original parser, but some people used it extensively
1336  $img = $this->maybeMakeExternalImage( $text );
1337  if ( $img !== false ) {
1338  $text = $img;
1339  }
1340 
1341  $dtrail = '';
1342 
1343  # Set linktype for CSS - if URL==text, link is essentially free
1344  $linktype = ($text == $url) ? 'free' : 'text';
1345 
1346  # No link text, e.g. [http://domain.tld/some.link]
1347  if ( $text == '' ) {
1348  # Autonumber if allowed. See bug #5918
1349  if ( strpos( wfUrlProtocols(), substr($protocol, 0, strpos($protocol, ':')) ) !== false ) {
1350  $text = '[' . ++$this->mAutonumber . ']';
1351  $linktype = 'autonumber';
1352  } else {
1353  # Otherwise just use the URL
1354  $text = htmlspecialchars( $url );
1355  $linktype = 'free';
1356  }
1357  } else {
1358  # Have link text, e.g. [http://domain.tld/some.link text]s
1359  # Check for trail
1360  list( $dtrail, $trail ) = Linker::splitTrail( $trail );
1361  }
1362 
1363  $text = $wgContLang->markNoConversion($text);
1364 
1365  $url = Sanitizer::cleanUrl( $url );
1366 
1367  # Process the trail (i.e. everything after this link up until start of the next link),
1368  # replacing any non-bracketed links
1369  $trail = $this->replaceFreeExternalLinks( $trail );
1370 
1371  # Use the encoded URL
1372  # This means that users can paste URLs directly into the text
1373  # Funny characters like &ouml; aren't valid in URLs anyway
1374  # This was changed in August 2004
1375  $s .= $sk->makeExternalLink( $url, $text, false, $linktype, $this->mTitle->getNamespace() ) . $dtrail . $trail;
1376 
1377  # Register link in the output object.
1378  # Replace unnecessary URL escape codes with the referenced character
1379  # This prevents spammers from hiding links from the filters
1380  $pasteurized = Parser::replaceUnusualEscapes( $url );
1381  $this->mOutput->addExternalLink( $pasteurized );
1382  }
1383 
1384  wfProfileOut( $fname );
1385  return $s;
static replaceUnusualEscapes( $url)
Replace unusual URL escape codes with their equivalent characters.
Definition: Parser.php:1479
static cleanUrl( $url, $hostname=true)
Definition: Sanitizer.php:1232
const EXT_LINK_BRACKETED
Definition: Parser.php:40
maybeMakeExternalImage( $url)
make an image if it&#39;s allowed, either through the global option or through the exception ...
Definition: Parser.php:1509
replaceFreeExternalLinks( $text)
Replace anything that looks like a URL with a link.
Definition: Parser.php:1391
wfUrlProtocols()
Returns a regular expression of url protocols.
+ Here is the caller graph for this function:

◆ replaceFreeExternalLinks()

Parser::replaceFreeExternalLinks (   $text)
private

Replace anything that looks like a URL with a link.

Definition at line 1391 of file Parser.php.

Referenced by magicLinkCallback().

1392  {
1393  global $wgContLang;
1394 
1395  $fname = 'Parser::replaceFreeExternalLinks';
1396  wfProfileIn( $fname );
1397 
1398  $bits = preg_split( '/(\b(?:' . wfUrlProtocols() . '))/S', $text, -1, PREG_SPLIT_DELIM_CAPTURE );
1399  $s = array_shift( $bits );
1400  $i = 0;
1401 
1402  $sk = $this->mOptions->getSkin();
1403 
1404  while ( $i < count( $bits ) ){
1405  $protocol = $bits[$i++];
1406  $remainder = $bits[$i++];
1407 
1408  $m = array();
1409  if ( preg_match( '/^('.EXT_LINK_URL_CLASS.'+)(.*)$/s', $remainder, $m ) ) {
1410  # Found some characters after the protocol that look promising
1411  $url = $protocol . $m[1];
1412  $trail = $m[2];
1413 
1414  # special case: handle urls as url args:
1415  # http://www.example.com/foo?=http://www.example.com/bar
1416  if(strlen($trail) == 0 &&
1417  isset($bits[$i]) &&
1418  preg_match('/^'. wfUrlProtocols() . '$/S', $bits[$i]) &&
1419  preg_match( '/^('.EXT_LINK_URL_CLASS.'+)(.*)$/s', $bits[$i + 1], $m ))
1420  {
1421  # add protocol, arg
1422  $url .= $bits[$i] . $m[1]; # protocol, url as arg to previous link
1423  $i += 2;
1424  $trail = $m[2];
1425  }
1426 
1427  # The characters '<' and '>' (which were escaped by
1428  # removeHTMLtags()) should not be included in
1429  # URLs, per RFC 2396.
1430  $m2 = array();
1431  if (preg_match('/&(lt|gt);/', $url, $m2, PREG_OFFSET_CAPTURE)) {
1432  $trail = substr($url, $m2[0][1]) . $trail;
1433  $url = substr($url, 0, $m2[0][1]);
1434  }
1435 
1436  # Move trailing punctuation to $trail
1437  $sep = ',;\.:!?';
1438  # If there is no left bracket, then consider right brackets fair game too
1439  if ( strpos( $url, '(' ) === false ) {
1440  $sep .= ')';
1441  }
1442 
1443  $numSepChars = strspn( strrev( $url ), $sep );
1444  if ( $numSepChars ) {
1445  $trail = substr( $url, -$numSepChars ) . $trail;
1446  $url = substr( $url, 0, -$numSepChars );
1447  }
1448 
1449  $url = Sanitizer::cleanUrl( $url );
1450  # Is this an external image?
1451  $text = $this->maybeMakeExternalImage( $url );
1452  if ( $text === false ) {
1453  # Not an image, make a link
1454  $text = $sk->makeExternalLink( $url, $wgContLang->markNoConversion($url), true, 'free', $this->mTitle->getNamespace() );
1455  # Register it in the output object...
1456  # Replace unnecessary URL escape codes with their equivalent characters
1457  $pasteurized = Parser::replaceUnusualEscapes( $url );
1458 
1459  $this->mOutput->addExternalLink( $pasteurized );
1460  }
1461  $s .= $text . $trail;
1462  } else {
1463  $s .= $protocol . $remainder;
1464  }
1465  }
1466  wfProfileOut( $fname );
1467  return $s;
const EXT_LINK_URL_CLASS
Definition: Parser.php:35
static replaceUnusualEscapes( $url)
Replace unusual URL escape codes with their equivalent characters.
Definition: Parser.php:1479
static cleanUrl( $url, $hostname=true)
Definition: Sanitizer.php:1232
maybeMakeExternalImage( $url)
make an image if it&#39;s allowed, either through the global option or through the exception ...
Definition: Parser.php:1509
wfUrlProtocols()
Returns a regular expression of url protocols.
+ Here is the caller graph for this function:

◆ replaceInternalLinks()

Parser::replaceInternalLinks (   $s)
private

Process [[ ]] wikilinks.

Strip the whitespace Category links produce, see bug 87

Todo:
We might want to use trim($tmp, "\n") here.

Definition at line 1529 of file Parser.php.

Referenced by fetchScaryTemplateMaybeFromCache(), and magicLinkCallback().

1530  {
1531  global $wgContLang;
1532  static $fname = 'Parser::replaceInternalLinks' ;
1533 
1534  wfProfileIn( $fname );
1535 
1536  wfProfileIn( $fname.'-setup' );
1537  static $tc = FALSE;
1538  # the % is needed to support urlencoded titles as well
1539  if ( !$tc ) { $tc = Title::legalChars() . '#%'; }
1540 
1541  $sk = $this->mOptions->getSkin();
1542 
1543  #split the entire text string on occurences of [[
1544  $a = explode( '[[', ' ' . $s );
1545  #get the first element (all text up to first [[), and remove the space we added
1546  $s = array_shift( $a );
1547  $s = substr( $s, 1 );
1548 
1549  # Match a link having the form [[namespace:link|alternate]]trail
1550  static $e1 = FALSE;
1551  if ( !$e1 ) { $e1 = "/^([{$tc}]+)(?:\\|(.+?))?]](.*)\$/sD"; }
1552  # Match cases where there is no "]]", which might still be images
1553  static $e1_img = FALSE;
1554  if ( !$e1_img ) { $e1_img = "/^([{$tc}]+)\\|(.*)\$/sD"; }
1555  # Match the end of a line for a word that's not followed by whitespace,
1556  # e.g. in the case of 'The Arab al[[Razi]]', 'al' will be matched
1557  $e2 = wfMsgForContent( 'linkprefix' );
1558 
1559  $useLinkPrefixExtension = $wgContLang->linkPrefixExtension();
1560  if( is_null( $this->mTitle ) ) {
1561  throw new MWException( __METHOD__.": \$this->mTitle is null\n" );
1562  }
1563  $nottalk = !$this->mTitle->isTalkPage();
1564 
1565  if ( $useLinkPrefixExtension ) {
1566  $m = array();
1567  if ( preg_match( $e2, $s, $m ) ) {
1568  $first_prefix = $m[2];
1569  } else {
1570  $first_prefix = false;
1571  }
1572  } else {
1573  $prefix = '';
1574  }
1575 
1576  if($wgContLang->hasVariants()) {
1577  $selflink = $wgContLang->convertLinkToAllVariants($this->mTitle->getPrefixedText());
1578  } else {
1579  $selflink = array($this->mTitle->getPrefixedText());
1580  }
1581  $useSubpages = $this->areSubpagesAllowed();
1582  wfProfileOut( $fname.'-setup' );
1583 
1584  # Loop for each link
1585  for ($k = 0; isset( $a[$k] ); $k++) {
1586  $line = $a[$k];
1587  if ( $useLinkPrefixExtension ) {
1588  wfProfileIn( $fname.'-prefixhandling' );
1589  if ( preg_match( $e2, $s, $m ) ) {
1590  $prefix = $m[2];
1591  $s = $m[1];
1592  } else {
1593  $prefix='';
1594  }
1595  # first link
1596  if($first_prefix) {
1597  $prefix = $first_prefix;
1598  $first_prefix = false;
1599  }
1600  wfProfileOut( $fname.'-prefixhandling' );
1601  }
1602 
1603  $might_be_img = false;
1604 
1605  wfProfileIn( "$fname-e1" );
1606  if ( preg_match( $e1, $line, $m ) ) { # page with normal text or alt
1607  $text = $m[2];
1608  # If we get a ] at the beginning of $m[3] that means we have a link that's something like:
1609  # [[Image:Foo.jpg|[http://example.com desc]]] <- having three ] in a row fucks up,
1610  # the real problem is with the $e1 regex
1611  # See bug 1300.
1612  #
1613  # Still some problems for cases where the ] is meant to be outside punctuation,
1614  # and no image is in sight. See bug 2095.
1615  #
1616  if( $text !== '' &&
1617  substr( $m[3], 0, 1 ) === ']' &&
1618  strpos($text, '[') !== false
1619  )
1620  {
1621  $text .= ']'; # so that replaceExternalLinks($text) works later
1622  $m[3] = substr( $m[3], 1 );
1623  }
1624  # fix up urlencoded title texts
1625  if( strpos( $m[1], '%' ) !== false ) {
1626  # Should anchors '#' also be rejected?
1627  $m[1] = str_replace( array('<', '>'), array('&lt;', '&gt;'), urldecode($m[1]) );
1628  }
1629  $trail = $m[3];
1630  } elseif( preg_match($e1_img, $line, $m) ) { # Invalid, but might be an image with a link in its caption
1631  $might_be_img = true;
1632  $text = $m[2];
1633  if ( strpos( $m[1], '%' ) !== false ) {
1634  $m[1] = urldecode($m[1]);
1635  }
1636  $trail = "";
1637  } else { # Invalid form; output directly
1638  $s .= $prefix . '[[' . $line ;
1639  wfProfileOut( "$fname-e1" );
1640  continue;
1641  }
1642  wfProfileOut( "$fname-e1" );
1643  wfProfileIn( "$fname-misc" );
1644 
1645  # Don't allow internal links to pages containing
1646  # PROTO: where PROTO is a valid URL protocol; these
1647  # should be external links.
1648  if (preg_match('/^\b(?:' . wfUrlProtocols() . ')/', $m[1])) {
1649  $s .= $prefix . '[[' . $line ;
1650  continue;
1651  }
1652 
1653  # Make subpage if necessary
1654  if( $useSubpages ) {
1655  $link = $this->maybeDoSubpageLink( $m[1], $text );
1656  } else {
1657  $link = $m[1];
1658  }
1659 
1660  $noforce = (substr($m[1], 0, 1) != ':');
1661  if (!$noforce) {
1662  # Strip off leading ':'
1663  $link = substr($link, 1);
1664  }
1665 
1666  wfProfileOut( "$fname-misc" );
1667  wfProfileIn( "$fname-title" );
1668  $nt = Title::newFromText( $this->mStripState->unstripNoWiki($link) );
1669  if( !$nt ) {
1670  $s .= $prefix . '[[' . $line;
1671  wfProfileOut( "$fname-title" );
1672  continue;
1673  }
1674 
1675  $ns = $nt->getNamespace();
1676  $iw = $nt->getInterWiki();
1677  wfProfileOut( "$fname-title" );
1678 
1679  if ($might_be_img) { # if this is actually an invalid link
1680  wfProfileIn( "$fname-might_be_img" );
1681  if ($ns == NS_IMAGE && $noforce) { #but might be an image
1682  $found = false;
1683  while (isset ($a[$k+1]) ) {
1684  #look at the next 'line' to see if we can close it there
1685  $spliced = array_splice( $a, $k + 1, 1 );
1686  $next_line = array_shift( $spliced );
1687  $m = explode( ']]', $next_line, 3 );
1688  if ( count( $m ) == 3 ) {
1689  # the first ]] closes the inner link, the second the image
1690  $found = true;
1691  $text .= "[[{$m[0]}]]{$m[1]}";
1692  $trail = $m[2];
1693  break;
1694  } elseif ( count( $m ) == 2 ) {
1695  #if there's exactly one ]] that's fine, we'll keep looking
1696  $text .= "[[{$m[0]}]]{$m[1]}";
1697  } else {
1698  #if $next_line is invalid too, we need look no further
1699  $text .= '[[' . $next_line;
1700  break;
1701  }
1702  }
1703  if ( !$found ) {
1704  # we couldn't find the end of this imageLink, so output it raw
1705  #but don't ignore what might be perfectly normal links in the text we've examined
1706  $text = $this->replaceInternalLinks($text);
1707  $s .= "{$prefix}[[$link|$text";
1708  # note: no $trail, because without an end, there *is* no trail
1709  wfProfileOut( "$fname-might_be_img" );
1710  continue;
1711  }
1712  } else { #it's not an image, so output it raw
1713  $s .= "{$prefix}[[$link|$text";
1714  # note: no $trail, because without an end, there *is* no trail
1715  wfProfileOut( "$fname-might_be_img" );
1716  continue;
1717  }
1718  wfProfileOut( "$fname-might_be_img" );
1719  }
1720 
1721  $wasblank = ( '' == $text );
1722  if( $wasblank ) $text = $link;
1723 
1724  # Link not escaped by : , create the various objects
1725  if( $noforce ) {
1726 
1727  # Interwikis
1728  wfProfileIn( "$fname-interwiki" );
1729  if( $iw && $this->mOptions->getInterwikiMagic() && $nottalk && $wgContLang->getLanguageName( $iw ) ) {
1730  $this->mOutput->addLanguageLink( $nt->getFullText() );
1731  $s = rtrim($s . $prefix);
1732  $s .= trim($trail, "\n") == '' ? '': $prefix . $trail;
1733  wfProfileOut( "$fname-interwiki" );
1734  continue;
1735  }
1736  wfProfileOut( "$fname-interwiki" );
1737 
1738  if ( $ns == NS_IMAGE ) {
1739  wfProfileIn( "$fname-image" );
1740  if ( !wfIsBadImage( $nt->getDBkey(), $this->mTitle ) ) {
1741  # recursively parse links inside the image caption
1742  # actually, this will parse them in any other parameters, too,
1743  # but it might be hard to fix that, and it doesn't matter ATM
1744  $text = $this->replaceExternalLinks($text);
1745  $text = $this->replaceInternalLinks($text);
1746 
1747  # cloak any absolute URLs inside the image markup, so replaceExternalLinks() won't touch them
1748  $s .= $prefix . $this->armorLinks( $this->makeImage( $nt, $text ) ) . $trail;
1749  $this->mOutput->addImage( $nt->getDBkey() );
1750 
1751  wfProfileOut( "$fname-image" );
1752  continue;
1753  } else {
1754  # We still need to record the image's presence on the page
1755  $this->mOutput->addImage( $nt->getDBkey() );
1756  }
1757  wfProfileOut( "$fname-image" );
1758 
1759  }
1760 
1761  if ( $ns == NS_CATEGORY ) {
1762  wfProfileIn( "$fname-category" );
1763  $s = rtrim($s . "\n"); # bug 87
1764 
1765  if ( $wasblank ) {
1766  $sortkey = $this->getDefaultSort();
1767  } else {
1768  $sortkey = $text;
1769  }
1770  $sortkey = Sanitizer::decodeCharReferences( $sortkey );
1771  $sortkey = str_replace( "\n", '', $sortkey );
1772  $sortkey = $wgContLang->convertCategoryKey( $sortkey );
1773  $this->mOutput->addCategory( $nt->getDBkey(), $sortkey );
1774 
1779  $s .= trim($prefix . $trail, "\n") == '' ? '': $prefix . $trail;
1780 
1781  wfProfileOut( "$fname-category" );
1782  continue;
1783  }
1784  }
1785 
1786  # Self-link checking
1787  if( $nt->getFragment() === '' ) {
1788  if( in_array( $nt->getPrefixedText(), $selflink, true ) ) {
1789  $s .= $prefix . $sk->makeSelfLinkObj( $nt, $text, '', $trail );
1790  continue;
1791  }
1792  }
1793 
1794  # Special and Media are pseudo-namespaces; no pages actually exist in them
1795  if( $ns == NS_MEDIA ) {
1796  $link = $sk->makeMediaLinkObj( $nt, $text );
1797  # Cloak with NOPARSE to avoid replacement in replaceExternalLinks
1798  $s .= $prefix . $this->armorLinks( $link ) . $trail;
1799  $this->mOutput->addImage( $nt->getDBkey() );
1800  continue;
1801  } elseif( $ns == NS_SPECIAL ) {
1802  $s .= $this->makeKnownLinkHolder( $nt, $text, '', $trail, $prefix );
1803  continue;
1804  } elseif( $ns == NS_IMAGE ) {
1805  $img = new Image( $nt );
1806  if( $img->exists() ) {
1807  // Force a blue link if the file exists; may be a remote
1808  // upload on the shared repository, and we want to see its
1809  // auto-generated page.
1810  $s .= $this->makeKnownLinkHolder( $nt, $text, '', $trail, $prefix );
1811  $this->mOutput->addLink( $nt );
1812  continue;
1813  }
1814  }
1815  $s .= $this->makeLinkHolder( $nt, $text, '', $trail, $prefix );
1816  }
1817  wfProfileOut( $fname );
1818  return $s;
replaceExternalLinks( $text)
Replace external links.
Definition: Parser.php:1306
makeImage( $nt, $options)
Parse image options text and use it to make an image.
Definition: Parser.php:4390
armorLinks( $text)
Insert a NOPARSE hacky thing into any inline links in a chunk that&#39;s going to go through further pars...
Definition: Parser.php:1887
maybeDoSubpageLink($target, &$text)
Handle link to subpage if necessary.
Definition: Parser.php:1909
makeLinkHolder(&$nt, $text='', $query='', $trail='', $prefix='')
Make a link placeholder.
Definition: Parser.php:1827
replaceInternalLinks( $s)
Process [[ ]] wikilinks.
Definition: Parser.php:1529
areSubpagesAllowed()
Return true if subpage links should be expanded on this page.
Definition: Parser.php:1896
static decodeCharReferences( $text)
Decode any character references, numeric or named entities, in the text and return a UTF-8 string...
Definition: Sanitizer.php:973
static legalChars()
Get a regex character class describing the legal characters in a link.
Definition: Title.php:326
makeKnownLinkHolder( $nt, $text='', $query='', $trail='', $prefix='')
Render a forced-blue link inline; protect against double expansion of URLs if we&#39;re in a mode that pr...
Definition: Parser.php:1868
getDefaultSort()
Accessor for $mDefaultSort Will use the title/prefixed title if none is set.
Definition: Parser.php:4712
wfUrlProtocols()
Returns a regular expression of url protocols.
static newFromText( $text, $defaultNamespace=NS_MAIN)
Create a new Title from text, such as what one would find in a link.
Definition: Title.php:114
+ Here is the caller graph for this function:

◆ replaceLinkHolders()

Parser::replaceLinkHolders ( $text,
  $options = 0 
)

Replace link placeholders with actual links, in the buffer Placeholders created in Skin::makeLinkObj() Returns an array of links found, indexed by PDBK: 0 - broken 1 - normal link 2 - stub $options is a bit field, RLH_FOR_UPDATE to select for update.

Definition at line 3979 of file Parser.php.

Referenced by fetchScaryTemplateMaybeFromCache(), and setOutputType().

3980  {
3981  global $wgUser;
3982  global $wgContLang;
3983 
3984  $fname = 'Parser::replaceLinkHolders';
3985  wfProfileIn( $fname );
3986 
3987  $pdbks = array();
3988  $colours = array();
3989  $sk = $this->mOptions->getSkin();
3990  $linkCache =& LinkCache::singleton();
3991 
3992  if ( !empty( $this->mLinkHolders['namespaces'] ) ) {
3993  wfProfileIn( $fname.'-check' );
3994  $dbr = wfGetDB( DB_SLAVE );
3995  $page = $dbr->tableName( 'page' );
3996  $threshold = $wgUser->getOption('stubthreshold');
3997 
3998  # Sort by namespace
3999  asort( $this->mLinkHolders['namespaces'] );
4000 
4001  # Generate query
4002  $query = false;
4003  $current = null;
4004  foreach ( $this->mLinkHolders['namespaces'] as $key => $ns ) {
4005  # Make title object
4006  $title = $this->mLinkHolders['titles'][$key];
4007 
4008  # Skip invalid entries.
4009  # Result will be ugly, but prevents crash.
4010  if ( is_null( $title ) ) {
4011  continue;
4012  }
4013  $pdbk = $pdbks[$key] = $title->getPrefixedDBkey();
4014 
4015  # Check if it's a static known link, e.g. interwiki
4016  if ( $title->isAlwaysKnown() ) {
4017  $colours[$pdbk] = 1;
4018  } elseif ( ( $id = $linkCache->getGoodLinkID( $pdbk ) ) != 0 ) {
4019  $colours[$pdbk] = 1;
4020  $this->mOutput->addLink( $title, $id );
4021  } elseif ( $linkCache->isBadLink( $pdbk ) ) {
4022  $colours[$pdbk] = 0;
4023  } else {
4024  # Not in the link cache, add it to the query
4025  if ( !isset( $current ) ) {
4026  $current = $ns;
4027  $query = "SELECT page_id, page_namespace, page_title";
4028  if ( $threshold > 0 ) {
4029  $query .= ', page_len, page_is_redirect';
4030  }
4031  $query .= " FROM $page WHERE (page_namespace=$ns AND page_title IN(";
4032  } elseif ( $current != $ns ) {
4033  $current = $ns;
4034  $query .= ")) OR (page_namespace=$ns AND page_title IN(";
4035  } else {
4036  $query .= ', ';
4037  }
4038 
4039  $query .= $dbr->addQuotes( $this->mLinkHolders['dbkeys'][$key] );
4040  }
4041  }
4042  if ( $query ) {
4043  $query .= '))';
4044  if ( $options & RLH_FOR_UPDATE ) {
4045  $query .= ' FOR UPDATE';
4046  }
4047 
4048  $res = $dbr->query( $query, $fname );
4049 
4050  # Fetch data and form into an associative array
4051  # non-existent = broken
4052  # 1 = known
4053  # 2 = stub
4054  while ( $s = $dbr->fetchObject($res) ) {
4055  $title = Title::makeTitle( $s->page_namespace, $s->page_title );
4056  $pdbk = $title->getPrefixedDBkey();
4057  $linkCache->addGoodLinkObj( $s->page_id, $title );
4058  $this->mOutput->addLink( $title, $s->page_id );
4059 
4060  if ( $threshold > 0 ) {
4061  $size = $s->page_len;
4062  if ( $s->page_is_redirect || $s->page_namespace != 0 || $size >= $threshold ) {
4063  $colours[$pdbk] = 1;
4064  } else {
4065  $colours[$pdbk] = 2;
4066  }
4067  } else {
4068  $colours[$pdbk] = 1;
4069  }
4070  }
4071  }
4072  wfProfileOut( $fname.'-check' );
4073 
4074  # Do a second query for different language variants of links and categories
4075  if($wgContLang->hasVariants()){
4076  $linkBatch = new LinkBatch();
4077  $variantMap = array(); // maps $pdbkey_Variant => $keys (of link holders)
4078  $categoryMap = array(); // maps $category_variant => $category (dbkeys)
4079  $varCategories = array(); // category replacements oldDBkey => newDBkey
4080 
4081  $categories = $this->mOutput->getCategoryLinks();
4082 
4083  // Add variants of links to link batch
4084  foreach ( $this->mLinkHolders['namespaces'] as $key => $ns ) {
4085  $title = $this->mLinkHolders['titles'][$key];
4086  if ( is_null( $title ) )
4087  continue;
4088 
4089  $pdbk = $title->getPrefixedDBkey();
4090  $titleText = $title->getText();
4091 
4092  // generate all variants of the link title text
4093  $allTextVariants = $wgContLang->convertLinkToAllVariants($titleText);
4094 
4095  // if link was not found (in first query), add all variants to query
4096  if ( !isset($colours[$pdbk]) ){
4097  foreach($allTextVariants as $textVariant){
4098  if($textVariant != $titleText){
4099  $variantTitle = Title::makeTitle( $ns, $textVariant );
4100  if(is_null($variantTitle)) continue;
4101  $linkBatch->addObj( $variantTitle );
4102  $variantMap[$variantTitle->getPrefixedDBkey()][] = $key;
4103  }
4104  }
4105  }
4106  }
4107 
4108  // process categories, check if a category exists in some variant
4109  foreach( $categories as $category){
4110  $variants = $wgContLang->convertLinkToAllVariants($category);
4111  foreach($variants as $variant){
4112  if($variant != $category){
4113  $variantTitle = Title::newFromDBkey( Title::makeName(NS_CATEGORY,$variant) );
4114  if(is_null($variantTitle)) continue;
4115  $linkBatch->addObj( $variantTitle );
4116  $categoryMap[$variant] = $category;
4117  }
4118  }
4119  }
4120 
4121 
4122  if(!$linkBatch->isEmpty()){
4123  // construct query
4124  $titleClause = $linkBatch->constructSet('page', $dbr);
4125 
4126  $variantQuery = "SELECT page_id, page_namespace, page_title";
4127  if ( $threshold > 0 ) {
4128  $variantQuery .= ', page_len, page_is_redirect';
4129  }
4130 
4131  $variantQuery .= " FROM $page WHERE $titleClause";
4132  if ( $options & RLH_FOR_UPDATE ) {
4133  $variantQuery .= ' FOR UPDATE';
4134  }
4135 
4136  $varRes = $dbr->query( $variantQuery, $fname );
4137 
4138  // for each found variants, figure out link holders and replace
4139  while ( $s = $dbr->fetchObject($varRes) ) {
4140 
4141  $variantTitle = Title::makeTitle( $s->page_namespace, $s->page_title );
4142  $varPdbk = $variantTitle->getPrefixedDBkey();
4143  $vardbk = $variantTitle->getDBkey();
4144 
4145  $holderKeys = array();
4146  if(isset($variantMap[$varPdbk])){
4147  $holderKeys = $variantMap[$varPdbk];
4148  $linkCache->addGoodLinkObj( $s->page_id, $variantTitle );
4149  $this->mOutput->addLink( $variantTitle, $s->page_id );
4150  }
4151 
4152  // loop over link holders
4153  foreach($holderKeys as $key){
4154  $title = $this->mLinkHolders['titles'][$key];
4155  if ( is_null( $title ) ) continue;
4156 
4157  $pdbk = $title->getPrefixedDBkey();
4158 
4159  if(!isset($colours[$pdbk])){
4160  // found link in some of the variants, replace the link holder data
4161  $this->mLinkHolders['titles'][$key] = $variantTitle;
4162  $this->mLinkHolders['dbkeys'][$key] = $variantTitle->getDBkey();
4163 
4164  // set pdbk and colour
4165  $pdbks[$key] = $varPdbk;
4166  if ( $threshold > 0 ) {
4167  $size = $s->page_len;
4168  if ( $s->page_is_redirect || $s->page_namespace != 0 || $size >= $threshold ) {
4169  $colours[$varPdbk] = 1;
4170  } else {
4171  $colours[$varPdbk] = 2;
4172  }
4173  }
4174  else {
4175  $colours[$varPdbk] = 1;
4176  }
4177  }
4178  }
4179 
4180  // check if the object is a variant of a category
4181  if(isset($categoryMap[$vardbk])){
4182  $oldkey = $categoryMap[$vardbk];
4183  if($oldkey != $vardbk)
4184  $varCategories[$oldkey]=$vardbk;
4185  }
4186  }
4187 
4188  // rebuild the categories in original order (if there are replacements)
4189  if(count($varCategories)>0){
4190  $newCats = array();
4191  $originalCats = $this->mOutput->getCategories();
4192  foreach($originalCats as $cat => $sortkey){
4193  // make the replacement
4194  if( array_key_exists($cat,$varCategories) )
4195  $newCats[$varCategories[$cat]] = $sortkey;
4196  else $newCats[$cat] = $sortkey;
4197  }
4198  $this->mOutput->setCategoryLinks($newCats);
4199  }
4200  }
4201  }
4202 
4203  # Construct search and replace arrays
4204  wfProfileIn( $fname.'-construct' );
4205  $replacePairs = array();
4206  foreach ( $this->mLinkHolders['namespaces'] as $key => $ns ) {
4207  $pdbk = $pdbks[$key];
4208  $searchkey = "<!--LINK $key-->";
4209  $title = $this->mLinkHolders['titles'][$key];
4210  if ( empty( $colours[$pdbk] ) ) {
4211  $linkCache->addBadLinkObj( $title );
4212  $colours[$pdbk] = 0;
4213  $this->mOutput->addLink( $title, 0 );
4214  $replacePairs[$searchkey] = $sk->makeBrokenLinkObj( $title,
4215  $this->mLinkHolders['texts'][$key],
4216  $this->mLinkHolders['queries'][$key] );
4217  } elseif ( $colours[$pdbk] == 1 ) {
4218  $replacePairs[$searchkey] = $sk->makeKnownLinkObj( $title,
4219  $this->mLinkHolders['texts'][$key],
4220  $this->mLinkHolders['queries'][$key] );
4221  } elseif ( $colours[$pdbk] == 2 ) {
4222  $replacePairs[$searchkey] = $sk->makeStubLinkObj( $title,
4223  $this->mLinkHolders['texts'][$key],
4224  $this->mLinkHolders['queries'][$key] );
4225  }
4226  }
4227  $replacer = new HashtableReplacer( $replacePairs, 1 );
4228  wfProfileOut( $fname.'-construct' );
4229 
4230  # Do the thing
4231  wfProfileIn( $fname.'-replace' );
4232  $text = preg_replace_callback(
4233  '/(<!--LINK .*?-->)/',
4234  $replacer->cb(),
4235  $text);
4236 
4237  wfProfileOut( $fname.'-replace' );
4238  }
4239 
4240  # Now process interwiki link holders
4241  # This is quite a bit simpler than internal links
4242  if ( !empty( $this->mInterwikiLinkHolders['texts'] ) ) {
4243  wfProfileIn( $fname.'-interwiki' );
4244  # Make interwiki link HTML
4245  $replacePairs = array();
4246  foreach( $this->mInterwikiLinkHolders['texts'] as $key => $link ) {
4247  $title = $this->mInterwikiLinkHolders['titles'][$key];
4248  $replacePairs[$key] = $sk->makeLinkObj( $title, $link );
4249  }
4250  $replacer = new HashtableReplacer( $replacePairs, 1 );
4251 
4252  $text = preg_replace_callback(
4253  '/<!--IWLINK (.*?)-->/',
4254  $replacer->cb(),
4255  $text );
4256  wfProfileOut( $fname.'-interwiki' );
4257  }
4258 
4259  wfProfileOut( $fname );
4260  return $colours;
$size
Definition: RandomTest.php:79
static makeName( $ns, $title)
Definition: Title.php:369
const RLH_FOR_UPDATE
Definition: Parser.php:15
if(!is_array($argv)) $options
static & makeTitle( $ns, $title)
Create a new Title from a namespace index and a DB key.
Definition: Title.php:231
static newFromDBkey( $key)
Create a new Title from a prefixed DB key.
Definition: Title.php:94
+ Here is the caller graph for this function:

◆ replaceLinkHoldersText()

Parser::replaceLinkHoldersText (   $text)

Replace link placeholders with plain text of links (not HTML-formatted).

Parameters
string$text
Returns
string

Definition at line 4268 of file Parser.php.

Referenced by fetchScaryTemplateMaybeFromCache().

4269  {
4270  $fname = 'Parser::replaceLinkHoldersText';
4271  wfProfileIn( $fname );
4272 
4273  $text = preg_replace_callback(
4274  '/<!--(LINK|IWLINK) (.*?)-->/',
4275  array( &$this, 'replaceLinkHoldersTextCallback' ),
4276  $text );
4277 
4278  wfProfileOut( $fname );
4279  return $text;
+ Here is the caller graph for this function:

◆ replaceLinkHoldersTextCallback()

Parser::replaceLinkHoldersTextCallback (   $matches)
private
Parameters
array$matches
Returns
string

Definition at line 4286 of file Parser.php.

Referenced by fetchScaryTemplateMaybeFromCache().

4287  {
4288  $type = $matches[1];
4289  $key = $matches[2];
4290  if( $type == 'LINK' ) {
4291  if( isset( $this->mLinkHolders['texts'][$key] ) ) {
4292  return $this->mLinkHolders['texts'][$key];
4293  }
4294  } elseif( $type == 'IWLINK' ) {
4295  if( isset( $this->mInterwikiLinkHolders['texts'][$key] ) ) {
4296  return $this->mInterwikiLinkHolders['texts'][$key];
4297  }
4298  }
4299  return $matches[0];
+ Here is the caller graph for this function:

◆ replaceSection()

Parser::replaceSection (   $oldtext,
  $section,
  $text 
)

Definition at line 4662 of file Parser.php.

References $mDefaultSort, $mRevisionTimestamp, $section, $timestamp, extractSections(), getDefaultSort(), getRevisionTimestamp(), and setDefaultSort().

4663  {
4664  return $this->extractSections( $oldtext, $section, "replace", $text );
$section
Definition: Utf8Test.php:84
extractSections( $text, $section, $mode, $newtext='')
#-
Definition: Parser.php:4540
+ Here is the call graph for this function:

◆ replaceUnusualEscapes()

static Parser::replaceUnusualEscapes (   $url)
static

Replace unusual URL escape codes with their equivalent characters.

Parameters
string
Returns
string
Todo:
This can merge genuinely required bits in the path or query string, breaking legit URLs. A proper fix would treat the various parts of the URL differently; as a workaround, just use the output for statistical records, not for actual linking/output.

Definition at line 1479 of file Parser.php.

Referenced by magicLinkCallback().

1480  {
1481  return preg_replace_callback( '/%[0-9A-Fa-f]{2}/',
1482  array( 'Parser', 'replaceUnusualEscapesCallback' ), $url );
+ Here is the caller graph for this function:

◆ replaceUnusualEscapesCallback()

static Parser::replaceUnusualEscapesCallback (   $matches)
staticprivate

Callback function used in replaceUnusualEscapes().

Replaces unusual URL escape codes with their equivalent character

Definition at line 1490 of file Parser.php.

Referenced by magicLinkCallback().

1491  {
1492  $char = urldecode( $matches[0] );
1493  $ord = ord( $char );
1494 
1495  // Is it an unsafe or HTTP reserved character according to RFC 1738?
1496  if ( $ord > 32 && $ord < 127 && strpos( '<>"#{}|\^~[]`;/?', $char ) === false ) {
1497  // No, shouldn't be escaped
1498  return $char;
1499  } else {
1500  // Yes, leave it escaped
1501  return $matches[0];
1502  }
+ Here is the caller graph for this function:

◆ replaceVariables()

Parser::replaceVariables (   $text,
  $args = array(),
  $argsOnly = false 
)
private

Replace magic variables, templates, and template arguments with the appropriate text.

Templates are substituted recursively, taking care to avoid infinite loops.

Note that the substitution depends on value of $mOutputType: OT_WIKI: only {{subst:}} templates OT_MSG: only magic variables OT_HTML: all templates and magic variables

Parameters
string$texThe text to transform
array$argsKey-value pairs representing template parameters to substitute
bool$argsOnlyOnly do argument (triple-brace) expansion, not double-brace expansion

Definition at line 2784 of file Parser.php.

Referenced by closeList(), and fetchScaryTemplateMaybeFromCache().

2785  {
2786  # Prevent too big inclusions
2787  if( strlen( $text ) > $this->mOptions->getMaxIncludeSize() ) {
2788  return $text;
2789  }
2790 
2791  $fname = __METHOD__ /*. '-L' . count( $this->mArgStack )*/;
2792  wfProfileIn( $fname );
2793 
2794  # This function is called recursively. To keep track of arguments we need a stack:
2795  array_push( $this->mArgStack, $args );
2796 
2797  $braceCallbacks = array();
2798  if ( !$argsOnly ) {
2799  $braceCallbacks[2] = array( &$this, 'braceSubstitution' );
2800  }
2801  if ( $this->mOutputType != OT_MSG ) {
2802  $braceCallbacks[3] = array( &$this, 'argSubstitution' );
2803  }
2804  if ( $braceCallbacks ) {
2805  $callbacks = array(
2806  '{' => array(
2807  'end' => '}',
2808  'cb' => $braceCallbacks,
2809  'min' => $argsOnly ? 3 : 2,
2810  'max' => isset( $braceCallbacks[3] ) ? 3 : 2,
2811  ),
2812  '[' => array(
2813  'end' => ']',
2814  'cb' => array(2=>null),
2815  'min' => 2,
2816  'max' => 2,
2817  )
2818  );
2819  $text = $this->replace_callback ($text, $callbacks);
2820 
2821  array_pop( $this->mArgStack );
2822  }
2823  wfProfileOut( $fname );
2824  return $text;
replace_callback($text, $callbacks)
parse any parentheses in format ((title|part|part)) and call callbacks to get a replacement text for ...
Definition: Parser.php:2610
const OT_MSG
Definition: Parser.php:20
+ Here is the caller graph for this function:

◆ setDefaultSort()

Parser::setDefaultSort (   $sort)

Mutator for $mDefaultSort.

Parameters
$sortNew value

Definition at line 4702 of file Parser.php.

Referenced by replaceSection().

4703  {
4704  $this->mDefaultSort = $sort;
+ Here is the caller graph for this function:

◆ setFunctionHook()

Parser::setFunctionHook (   $id,
  $callback,
  $flags = 0 
)

Create a function, e.g.

{{sum:1|2|3}} The callback function should have the form: function myParserFunction( &$parser, $arg1, $arg2, $arg3 ) { ... }

The callback may either return the text result of the function, or an array with the text in element 0, and a number of flags in the other elements. The names of the flags are specified in the keys. Valid flags are: found The text returned is valid, stop processing the template. This is on by default. nowiki Wiki markup in the return value should be escaped noparse Unsafe HTML tags should not be stripped, etc. noargs Don't replace triple-brace arguments in the return value isHTML The returned text is HTML, armour it against wikitext transformation

Parameters
string$idThe magic word ID
mixed$callbackThe callback function (and object) to use
integer$flagsa combination of the following flags: SFH_NO_HASH No leading hash, i.e. {{plural:...}} instead of {{if:...}}
Returns
The old callback function for this name, if any

Definition at line 3931 of file Parser.php.

Referenced by fetchScaryTemplateMaybeFromCache().

3932  {
3933  $oldVal = isset( $this->mFunctionHooks[$id] ) ? $this->mFunctionHooks[$id] : null;
3934  $this->mFunctionHooks[$id] = $callback;
3935 
3936  # Add to function cache
3937  $mw = MagicWord::get( $id );
3938  if( !$mw )
3939  throw new MWException( 'Parser::setFunctionHook() expecting a magic word identifier.' );
3940 
3941  $synonyms = $mw->getSynonyms();
3942  $sensitive = intval( $mw->isCaseSensitive() );
3943 
3944  foreach ( $synonyms as $syn ) {
3945  # Case
3946  if ( !$sensitive ) {
3947  $syn = strtolower( $syn );
3948  }
3949  # Add leading hash
3950  if ( !( $flags & SFH_NO_HASH ) ) {
3951  $syn = '#' . $syn;
3952  }
3953  # Remove trailing colon
3954  if ( substr( $syn, -1, 1 ) == ':' ) {
3955  $syn = substr( $syn, 0, -1 );
3956  }
3957  $this->mFunctionSynonyms[$sensitive][$syn] = $id;
3958  }
3959  return $oldVal;
const SFH_NO_HASH
Definition: Parser.php:24
+ Here is the caller graph for this function:

◆ setHook()

Parser::setHook (   $tag,
  $callback 
)

Create an HTML-style tag, e.g.

<yourtag>special text</yourtag> The callback should have the following form: function myParserHook( $text, $params, &$parser ) { ... }

Transform and return $text. Use $parser for any required context, e.g. use $parser->getTitle() and $parser->getOptions() not $wgTitle or $wgOut->mParserOptions

Parameters
mixed$tagThe tag to use, e.g. 'hook' for <hook>
mixed$callbackThe callback function (and object) to use for the tag
Returns
The old value of the mTagHooks array associated with the hook

Definition at line 3899 of file Parser.php.

Referenced by fetchScaryTemplateMaybeFromCache().

3900  {
3901  $tag = strtolower( $tag );
3902  $oldVal = isset( $this->mTagHooks[$tag] ) ? $this->mTagHooks[$tag] : null;
3903  $this->mTagHooks[$tag] = $callback;
3904 
3905  return $oldVal;
+ Here is the caller graph for this function:

◆ setOutputType()

Parser::setOutputType (   $ot)

Definition at line 242 of file Parser.php.

References $mRevisionId, $mRevisionTimestamp, $mUniqPrefix, $options, $ot, clearState(), doBlockLevels(), internalParse(), Sanitizer\normalizeCharReferences(), OT_HTML, OT_MSG, OT_PREPROCESS, OT_WIKI, parse(), replaceLinkHolders(), strip(), tidy(), and uniqPrefix().

Referenced by fetchScaryTemplateMaybeFromCache(), and OutputType().

243  {
244  $this->mOutputType = $ot;
245  // Shortcut alias
246  $this->ot = array(
247  'html' => $ot == OT_HTML,
248  'wiki' => $ot == OT_WIKI,
249  'msg' => $ot == OT_MSG,
250  'pre' => $ot == OT_PREPROCESS,
251  );
const OT_PREPROCESS
Definition: Parser.php:21
const OT_MSG
Definition: Parser.php:20
const OT_HTML
Definition: Parser.php:18
const OT_WIKI
Definition: Parser.php:19
+ Here is the call graph for this function:
+ Here is the caller graph for this function:

◆ startExternalParse()

Parser::startExternalParse ( $title,
  $options,
  $outputType,
  $clearState = true 
)

Set up some variables which are usually set up in parse() so that an external function can call some class members with confidence.

Definition at line 3838 of file Parser.php.

Referenced by fetchScaryTemplateMaybeFromCache().

3839  {
3840  $this->mTitle =& $title;
3841  $this->mOptions = $options;
3842  $this->setOutputType( $outputType );
3843  if ( $clearState ) {
3844  $this->clearState();
3845  }
clearState()
Clear Parser state.
Definition: Parser.php:190
if(!is_array($argv)) $options
setOutputType( $ot)
Definition: Parser.php:242
+ Here is the caller graph for this function:

◆ strip()

Parser::strip (   $text,
  $state,
  $stripcomments = false,
  $dontstrip = array () 
)
private

Strips and renders nowiki, pre, math, hiero If $render is set, performs necessary rendering operations on plugins Returns the text, and fills an array with data needed in unstrip()

Parameters
StripState$state
bool$stripcommentswhen set, HTML comments will be stripped in addition to other tags. This is important for section editing, where these comments cause confusion when counting the sections in the wikisource
arraydontstrip contains tags which should not be stripped; used to prevent stipping of <gallery> when saving (fixes bug 2700)

Definition at line 533 of file Parser.php.

Referenced by closeList(), fetchScaryTemplateMaybeFromCache(), OutputType(), and setOutputType().

534  {
535  global $wgContLang;
536  wfProfileIn( __METHOD__ );
537  $render = ($this->mOutputType == OT_HTML);
538 
539  $uniq_prefix = $this->mUniqPrefix;
540  $commentState = new ReplacementArray;
541  $nowikiItems = array();
542  $generalItems = array();
543 
544  $elements = array_merge(
545  array( 'nowiki', 'gallery' ),
546  array_keys( $this->mTagHooks ) );
547  global $wgRawHtml;
548  if( $wgRawHtml ) {
549  $elements[] = 'html';
550  }
551  if( $this->mOptions->getUseTeX() ) {
552  $elements[] = 'math';
553  }
554 
555  # Removing $dontstrip tags from $elements list (currently only 'gallery', fixing bug 2700)
556  foreach ( $elements AS $k => $v ) {
557  if ( !in_array ( $v , $dontstrip ) ) continue;
558  unset ( $elements[$k] );
559  }
560 
561  $matches = array();
562  $text = Parser::extractTagsAndParams( $elements, $text, $matches, $uniq_prefix );
563 
564  foreach( $matches as $marker => $data ) {
565  list( $element, $content, $params, $tag ) = $data;
566  if( $render ) {
567  $tagName = strtolower( $element );
568  wfProfileIn( __METHOD__."-render-$tagName" );
569  switch( $tagName ) {
570  case '!--':
571  // Comment
572  if( substr( $tag, -3 ) == '-->' ) {
573  $output = $tag;
574  } else {
575  // Unclosed comment in input.
576  // Close it so later stripping can remove it
577  $output = "$tag-->";
578  }
579  break;
580  case 'html':
581  if( $wgRawHtml ) {
582  $output = $content;
583  break;
584  }
585  // Shouldn't happen otherwise. :)
586  case 'nowiki':
587  $output = Xml::escapeTagsOnly( $content );
588  break;
589  case 'math':
590  $output = $wgContLang->armourMath( MathRenderer::renderMath( $content ) );
591  break;
592  case 'gallery':
593  $output = $this->renderImageGallery( $content, $params );
594  break;
595  default:
596  if( isset( $this->mTagHooks[$tagName] ) ) {
597  $output = call_user_func_array( $this->mTagHooks[$tagName],
598  array( $content, $params, $this ) );
599  } else {
600  throw new MWException( "Invalid call hook $element" );
601  }
602  }
603  wfProfileOut( __METHOD__."-render-$tagName" );
604  } else {
605  // Just stripping tags; keep the source
606  $output = $tag;
607  }
608 
609  // Unstrip the output, to support recursive strip() calls
610  $output = $state->unstripBoth( $output );
611 
612  if( !$stripcomments && $element == '!--' ) {
613  $commentState->setPair( $marker, $output );
614  } elseif ( $element == 'html' || $element == 'nowiki' ) {
615  $nowikiItems[$marker] = $output;
616  } else {
617  $generalItems[$marker] = $output;
618  }
619  }
620  # Add the new items to the state
621  # We do this after the loop instead of during it to avoid slowing
622  # down the recursive unstrip
623  $state->nowiki->mergeArray( $nowikiItems );
624  $state->general->mergeArray( $generalItems );
625 
626  # Unstrip comments unless explicitly told otherwise.
627  # (The comments are always stripped prior to this point, so as to
628  # not invoke any extension tags / parser hooks contained within
629  # a comment.)
630  if ( !$stripcomments ) {
631  // Put them all back and forget them
632  $text = $commentState->replace( $text );
633  }
634 
635  wfProfileOut( __METHOD__ );
636  return $text;
$mUniqPrefix
Definition: Parser.php:102
renderImageGallery( $text, $params)
Renders an image gallery from a text with one line per image.
Definition: Parser.php:4323
const OT_HTML
Definition: Parser.php:18
while($lm_rec=$ilDB->fetchAssoc($lm_set)) $data
extractTagsAndParams($elements, $text, &$matches, $uniq_prefix='')
Replaces all occurrences of HTML-style comments and the given tags in the text with a random marker a...
Definition: Parser.php:454
+ Here is the caller graph for this function:

◆ stripNoGallery()

Parser::stripNoGallery ( $text)

Detect NOGALLERY magic word and set a placeholder.

Definition at line 3371 of file Parser.php.

Referenced by fetchScaryTemplateMaybeFromCache().

3372  {
3373  # if the string __NOGALLERY__ (not case-sensitive) occurs in the HTML,
3374  # do not add TOC
3375  $mw = MagicWord::get( 'nogallery' );
3376  $this->mOutput->mNoGallery = $mw->matchAndRemove( $text ) ;
+ Here is the caller graph for this function:

◆ stripToc()

Parser::stripToc (   $text)

Detect TOC magic word and set a placeholder.

Definition at line 3381 of file Parser.php.

Referenced by fetchScaryTemplateMaybeFromCache().

3382  {
3383  # if the string __NOTOC__ (not case-sensitive) occurs in the HTML,
3384  # do not add TOC
3385  $mw = MagicWord::get( 'notoc' );
3386  if( $mw->matchAndRemove( $text ) ) {
3387  $this->mShowToc = false;
3388  }
3389 
3390  $mw = MagicWord::get( 'toc' );
3391  if( $mw->match( $text ) ) {
3392  $this->mShowToc = true;
3393  $this->mForceTocPosition = true;
3394 
3395  // Set a placeholder. At the end we'll fill it in with the TOC.
3396  $text = $mw->replace( '<!--MWTOC-->', $text, 1 );
3397 
3398  // Only keep the first one.
3399  $text = $mw->replace( '', $text );
3400  }
3401  return $text;
+ Here is the caller graph for this function:

◆ tidy()

Parser::tidy (   $text)
static

Interface with html tidy, used if $wgUseTidy = true.

If tidy isn't able to correct the markup, the original will be returned in all its glory with a warning comment appended.

Either the external tidy program or the in-process tidy extension will be used depending on availability. Override the default $wgTidyInternal setting to disable the internal if it's not working.

Parameters
string$textHideous HTML input
Returns
string Corrected HTML output

Definition at line 693 of file Parser.php.

Referenced by setOutputType().

694  {
695  global $wgTidyInternal;
696  $wrappedtext = '<!DOCTYPE html PUBLIC "-//W3C//DTD XHTML 1.0 Transitional//EN"'.
697 ' "http://www.w3.org/TR/xhtml1/DTD/xhtml1-transitional.dtd"><html>'.
698 '<head><title>test</title></head><body>'.$text.'</body></html>';
699  if( $wgTidyInternal ) {
700  $correctedtext = Parser::internalTidy( $wrappedtext );
701  } else {
702  $correctedtext = Parser::externalTidy( $wrappedtext );
703  }
704  if( is_null( $correctedtext ) ) {
705  wfDebug( "Tidy error detected!\n" );
706  return $text . "\n<!-- Tidy found serious XHTML errors -->\n";
707  }
708  return $correctedtext;
externalTidy( $text)
Spawn an external HTML tidy process and get corrected markup back from it.
Definition: Parser.php:716
internalTidy( $text)
Use the HTML tidy PECL extension to use the tidy library in-process, saving the overhead of spawning ...
Definition: Parser.php:767
+ Here is the caller graph for this function:

◆ Title()

Parser::Title (   $x = NULL)

#-

#+ Accessor/mutator

Definition at line 4513 of file Parser.php.

4514 { return wfSetVar( $this->mTitle, $x ); }

◆ transformMsg()

Parser::transformMsg (   $text,
  $options 
)

Transform a MediaWiki message by replacing magic variables.

Parameters
string$textthe text to transform
ParserOptions$optionsoptions
Returns
string the text with variables substituted

Definition at line 3855 of file Parser.php.

Referenced by fetchScaryTemplateMaybeFromCache().

3856  {
3857  global $wgTitle;
3858  static $executing = false;
3859 
3860  $fname = "Parser::transformMsg";
3861 
3862  # Guard against infinite recursion
3863  if ( $executing ) {
3864  return $text;
3865  }
3866  $executing = true;
3867 
3868  wfProfileIn($fname);
3869 
3870  if ( $wgTitle && !( $wgTitle instanceof FakeTitle ) ) {
3871  $this->mTitle = $wgTitle;
3872  } else {
3873  $this->mTitle = Title::newFromText('msg');
3874  }
3875  $this->mOptions = $options;
3876  $this->setOutputType( OT_MSG );
3877  $this->clearState();
3878  $text = $this->replaceVariables( $text );
3879 
3880  $executing = false;
3881  wfProfileOut($fname);
3882  return $text;
const OT_MSG
Definition: Parser.php:20
clearState()
Clear Parser state.
Definition: Parser.php:190
replaceVariables( $text, $args=array(), $argsOnly=false)
Replace magic variables, templates, and template arguments with the appropriate text.
Definition: Parser.php:2784
if(!is_array($argv)) $options
setOutputType( $ot)
Definition: Parser.php:242
static newFromText( $text, $defaultNamespace=NS_MAIN)
Create a new Title from text, such as what one would find in a link.
Definition: Title.php:114
+ Here is the caller graph for this function:

◆ uniqPrefix()

Parser::uniqPrefix ( )

Accessor for mUniqPrefix.

Definition at line 258 of file Parser.php.

Referenced by OutputType(), and setOutputType().

259  {
260  return $this->mUniqPrefix;
$mUniqPrefix
Definition: Parser.php:102
+ Here is the caller graph for this function:

◆ unstrip()

Parser::unstrip (   $text,
  $state 
)
private

Restores pre, math, and other extensions removed by strip()

always call unstripNoWiki() after this one

Deprecated:
use $this->mStripState->unstrip()

Definition at line 645 of file Parser.php.

646  {
647  return $state->unstripGeneral( $text );

◆ unstripForHTML()

Parser::unstripForHTML (   $text)
Deprecated:
use $this->mStripState->unstripBoth()

Definition at line 662 of file Parser.php.

663  {
664  return $this->mStripState->unstripBoth( $text );

◆ unstripNoWiki()

Parser::unstripNoWiki (   $text,
  $state 
)
private

Always call this after unstrip() to preserve the order.

Deprecated:
use $this->mStripState->unstrip()

Definition at line 655 of file Parser.php.

656  {
657  return $state->unstripNoWiki( $text );

◆ validateSig()

Parser::validateSig (   $text)

Check that the user's signature contains no bad XML.

Parameters
string$text
Returns
mixed An expanded string, or false if invalid.

Definition at line 3793 of file Parser.php.

Referenced by fetchScaryTemplateMaybeFromCache().

3794  {
3795  return( wfIsWellFormedXmlFragment( $text ) ? $text : false );
+ Here is the caller graph for this function:

◆ variableSubstitution()

Parser::variableSubstitution (   $matches)
private

Replace magic variables.

Definition at line 2830 of file Parser.php.

Referenced by closeList().

2831  {
2832  global $wgContLang;
2833  $fname = 'Parser::variableSubstitution';
2834  $varname = $wgContLang->lc($matches[1]);
2835  wfProfileIn( $fname );
2836  $skip = false;
2837  if ( $this->mOutputType == OT_WIKI ) {
2838  # Do only magic variables prefixed by SUBST
2839  $mwSubst =& MagicWord::get( 'subst' );
2840  if (!$mwSubst->matchStartAndRemove( $varname ))
2841  $skip = true;
2842  # Note that if we don't substitute the variable below,
2843  # we don't remove the {{subst:}} magic word, in case
2844  # it is a template rather than a magic variable.
2845  }
2846  if ( !$skip && array_key_exists( $varname, $this->mVariables ) ) {
2847  $id = $this->mVariables[$varname];
2848  # Now check if we did really match, case sensitive or not
2849  $mw =& MagicWord::get( $id );
2850  if ($mw->match($matches[1])) {
2851  $text = $this->getVariableValue( $id );
2852  $this->mOutput->mContainsOldMagic = true;
2853  } else {
2854  $text = $matches[0];
2855  }
2856  } else {
2857  $text = $matches[0];
2858  }
2859  wfProfileOut( $fname );
2860  return $text;
getVariableValue( $index)
Return value of a magic variable (like PAGENAME)
Definition: Parser.php:2387
const OT_WIKI
Definition: Parser.php:19
+ Here is the caller graph for this function:

Field Documentation

◆ $mArgStack

Parser::$mArgStack

Definition at line 101 of file Parser.php.

◆ $mAutonumber

Parser::$mAutonumber

Definition at line 100 of file Parser.php.

◆ $mDefaultSort

Parser::$mDefaultSort

Definition at line 103 of file Parser.php.

Referenced by replaceSection().

◆ $mDTopen

Parser::$mDTopen

Definition at line 100 of file Parser.php.

◆ $mFunctionHooks

Parser::$mFunctionHooks

Definition at line 97 of file Parser.php.

◆ $mFunctionSynonyms

Parser::$mFunctionSynonyms

Definition at line 97 of file Parser.php.

◆ $mIncludeCount

Parser::$mIncludeCount

Definition at line 101 of file Parser.php.

◆ $mIncludeSizes

Parser::$mIncludeSizes

Definition at line 103 of file Parser.php.

◆ $mInPre

Parser::$mInPre

Definition at line 101 of file Parser.php.

◆ $mInterwikiLinkHolders

Parser::$mInterwikiLinkHolders

Definition at line 102 of file Parser.php.

◆ $mLastSection

Parser::$mLastSection

Definition at line 101 of file Parser.php.

◆ $mLinkHolders

Parser::$mLinkHolders

Definition at line 102 of file Parser.php.

◆ $mOptions

Parser::$mOptions

Definition at line 111 of file Parser.php.

Referenced by OutputType().

◆ $mOutput

Parser::$mOutput

Definition at line 100 of file Parser.php.

◆ $mOutputType

Parser::$mOutputType

Definition at line 111 of file Parser.php.

Referenced by OutputType().

◆ $mRevIdForTs

Parser::$mRevIdForTs

Definition at line 111 of file Parser.php.

◆ $mRevisionId

Parser::$mRevisionId

Definition at line 111 of file Parser.php.

Referenced by closeList(), and setOutputType().

◆ $mRevisionTimestamp

Parser::$mRevisionTimestamp

Definition at line 111 of file Parser.php.

Referenced by replaceSection(), and setOutputType().

◆ $mStripState

Parser::$mStripState

Definition at line 100 of file Parser.php.

◆ $mTagHooks

Parser::$mTagHooks
private

#+

Definition at line 97 of file Parser.php.

◆ $mTemplatePath

Parser::$mTemplatePath

Definition at line 104 of file Parser.php.

Referenced by closeList().

◆ $mTemplates

Parser::$mTemplates

Definition at line 104 of file Parser.php.

◆ $mTitle

Parser::$mTitle

Definition at line 111 of file Parser.php.

◆ $mUniqPrefix

Parser::$mUniqPrefix

Definition at line 102 of file Parser.php.

Referenced by setOutputType().

◆ $mVariables

Parser::$mVariables

Definition at line 97 of file Parser.php.

◆ $ot

Parser::$ot

Definition at line 111 of file Parser.php.

Referenced by setOutputType().

◆ VERSION

const Parser::VERSION = MW_PARSER_VERSION

Definition at line 92 of file Parser.php.


The documentation for this class was generated from the following file: