ILIAS  release_4-4 Revision
ilObjectSearchFactory Class Reference
+ Collaboration diagram for ilObjectSearchFactory:

Public Member Functions

 _getWebresourceSearchInstance ($query_parser)
 get reference of ilFulltextWebresourceSearch More...
 

Static Public Member Functions

static _getObjectSearchInstance ($query_parser)
 get reference of ilFulltext/LikeObjectSearch. More...
 
static _getShopObjectSearchInstance ($query_parser)
 get reference of LikeShopObjectSearch. More...
 
static _getShopMetaDataSearchInstance ($query_parser)
 get reference of LikeShopMetaDataSearch. More...
 
static _getMetaDataSearchInstance ($query_parser)
 get reference of ilFulltext/LikeMetaDataSearch. More...
 
static _getLMContentSearchInstance ($query_parser)
 get reference of ilFulltextLMContentSearch More...
 
static _getForumSearchInstance ($query_parser)
 get reference of ilFulltextForumSearch More...
 
static _getGlossaryDefinitionSearchInstance ($query_parser)
 get reference of ilFulltextGlossaryDefinitionSearch More...
 
static _getExerciseSearchInstance ($query_parser)
 get reference of ilFulltextExerciseSearch More...
 
static _getMediacastSearchInstance ($query_parser)
 get reference of ilFulltextMediacastSearch More...
 
static _getTestSearchInstance ($query_parser)
 get reference of ilFulltextTestSearch More...
 
static _getMediaPoolSearchInstance ($query_parser)
 get reference of ilFulltextMediapoolSearch More...
 
static _getAdvancedSearchInstance ($query_parser)
 get reference of ilFulltextAdvancedSearch More...
 
static _getUserSearchInstance ($query_parser)
 get reference of ilLikeUserSearch More...
 
static _getUserDefinedFieldSearchInstance ($query_parser)
 get reference of ilLikeUserDefinedFieldSearch More...
 
static _getWikiContentSearchInstance ($query_parser)
 get reference of ilFulltextWikiContentSearch More...
 
static _getAdvancedMDSearchInstance ($query_parser)
 get advanced meta data search instance More...
 

Detailed Description

Definition at line 37 of file class.ilObjectSearchFactory.php.

Member Function Documentation

◆ _getAdvancedMDSearchInstance()

static ilObjectSearchFactory::_getAdvancedMDSearchInstance (   $query_parser)
static

get advanced meta data search instance

public

Parameters
objectquery parser

Definition at line 350 of file class.ilObjectSearchFactory.php.

Referenced by ilAdvancedSearchGUI\searchAdvancedMD().

351  {
352  include_once('Services/AdvancedMetaData/classes/class.ilAdvancedMDLikeSearch.php');
353  return new ilAdvancedMDLikeSearch($query_parser);
354  }
+ Here is the caller graph for this function:

◆ _getAdvancedSearchInstance()

static ilObjectSearchFactory::_getAdvancedSearchInstance (   $query_parser)
static

get reference of ilFulltextAdvancedSearch

Parameters
objectquery parser object
Returns
object reference of ilFulltextAdvancedSearch

Definition at line 264 of file class.ilObjectSearchFactory.php.

References ilSearchSettings\getInstance().

Referenced by ilAdvancedSearchGUI\__performClassificationSearch(), ilAdvancedSearchGUI\__performContributeSearch(), ilAdvancedSearchGUI\__performEducationalSearch(), ilAdvancedSearchGUI\__performEntitySearch(), ilAdvancedSearchGUI\__performFormatSearch(), ilAdvancedSearchGUI\__performGeneralSearch(), ilAdvancedSearchGUI\__performKeywordSearch(), ilAdvancedSearchGUI\__performLanguageSearch(), ilAdvancedSearchGUI\__performLifecycleSearch(), ilAdvancedSearchGUI\__performRequirementSearch(), ilAdvancedSearchGUI\__performRightsSearch(), ilAdvancedSearchGUI\__performTaxonSearch(), ilAdvancedSearchGUI\__performTitleSearch(), and ilAdvancedSearchGUI\__performTypicalAgeRangeSearch().

265  {
266  if(ilSearchSettings::getInstance()->enabledIndex())
267  {
268  include_once 'Services/Search/classes/Fulltext/class.ilFulltextAdvancedSearch.php';
269  return new ilFulltextAdvancedSearch($query_parser);
270  }
271  else
272  {
273  include_once './Services/Search/classes/Like/class.ilLikeAdvancedSearch.php';
274  return new ilLikeAdvancedSearch($query_parser);
275  }
276  }
+ Here is the call graph for this function:
+ Here is the caller graph for this function:

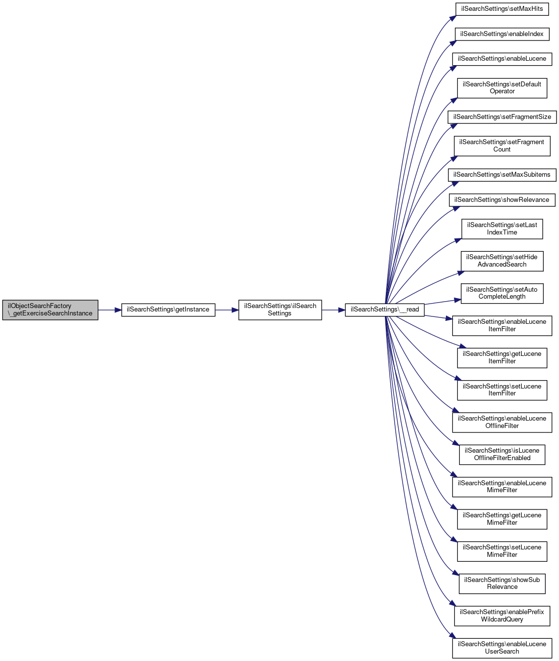
◆ _getExerciseSearchInstance()

static ilObjectSearchFactory::_getExerciseSearchInstance (   $query_parser)
static

get reference of ilFulltextExerciseSearch

Parameters
objectquery parser object
Returns
object reference of ilFulltextExerciseSearch

Definition at line 182 of file class.ilObjectSearchFactory.php.

References ilSearchSettings\getInstance().

Referenced by ilSearchGUI\__performDetailsSearch().

183  {
184  if(ilSearchSettings::getInstance()->enabledIndex())
185  {
186  include_once 'Services/Search/classes/Fulltext/class.ilFulltextExerciseSearch.php';
187  return new ilFulltextExerciseSearch($query_parser);
188  }
189  else
190  {
191  include_once 'Services/Search/classes/Like/class.ilLikeExerciseSearch.php';
192  return new ilLikeExerciseSearch($query_parser);
193  }
194 
195  }
+ Here is the call graph for this function:
+ Here is the caller graph for this function:

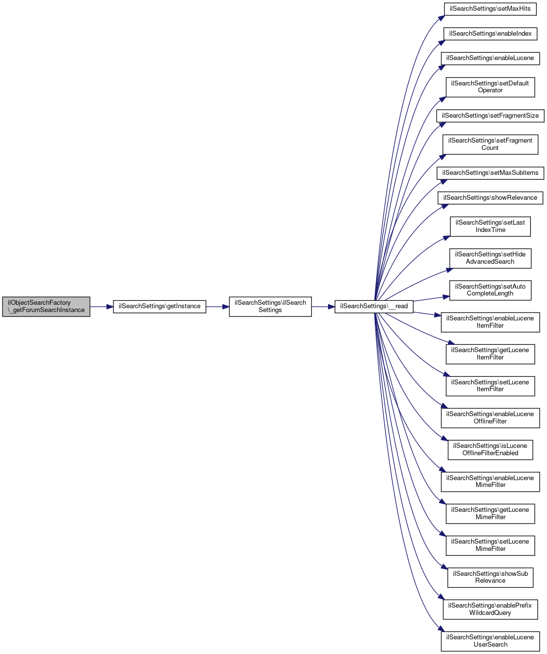
◆ _getForumSearchInstance()

static ilObjectSearchFactory::_getForumSearchInstance (   $query_parser)
static

get reference of ilFulltextForumSearch

Parameters
objectquery parser object
Returns
object reference of ilFulltextForumSearch

Definition at line 141 of file class.ilObjectSearchFactory.php.

References ilSearchSettings\getInstance().

Referenced by ilSearchGUI\__performDetailsSearch().

142  {
143  if(ilSearchSettings::getInstance()->enabledIndex())
144  {
145  include_once 'Services/Search/classes/Fulltext/class.ilFulltextForumSearch.php';
146  return new ilFulltextForumSearch($query_parser);
147  }
148  else
149  {
150  include_once 'Services/Search/classes/Like/class.ilLikeForumSearch.php';
151  return new ilLikeForumSearch($query_parser);
152  }
153 
154  }
+ Here is the call graph for this function:
+ Here is the caller graph for this function:

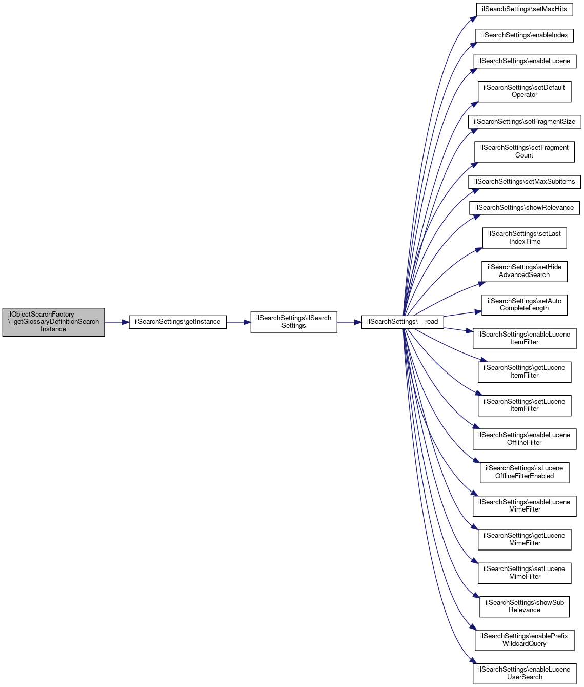
◆ _getGlossaryDefinitionSearchInstance()

static ilObjectSearchFactory::_getGlossaryDefinitionSearchInstance (   $query_parser)
static

get reference of ilFulltextGlossaryDefinitionSearch

Parameters
objectquery parser object
Returns
object reference of ilFulltextGlossaryDefinitionSearch

Definition at line 162 of file class.ilObjectSearchFactory.php.

References ilSearchSettings\getInstance().

Referenced by ilAdvancedSearchGUI\__performContentSearch(), and ilSearchGUI\__performDetailsSearch().

163  {
164  if(ilSearchSettings::getInstance()->enabledIndex())
165  {
166  include_once 'Services/Search/classes/Fulltext/class.ilFulltextGlossaryDefinitionSearch.php';
167  return new ilFulltextGlossaryDefinitionSearch($query_parser);
168  }
169  else
170  {
171  include_once 'Services/Search/classes/Like/class.ilLikeGlossaryDefinitionSearch.php';
172  return new ilLikeGlossaryDefinitionSearch($query_parser);
173  }
174  }
+ Here is the call graph for this function:
+ Here is the caller graph for this function:

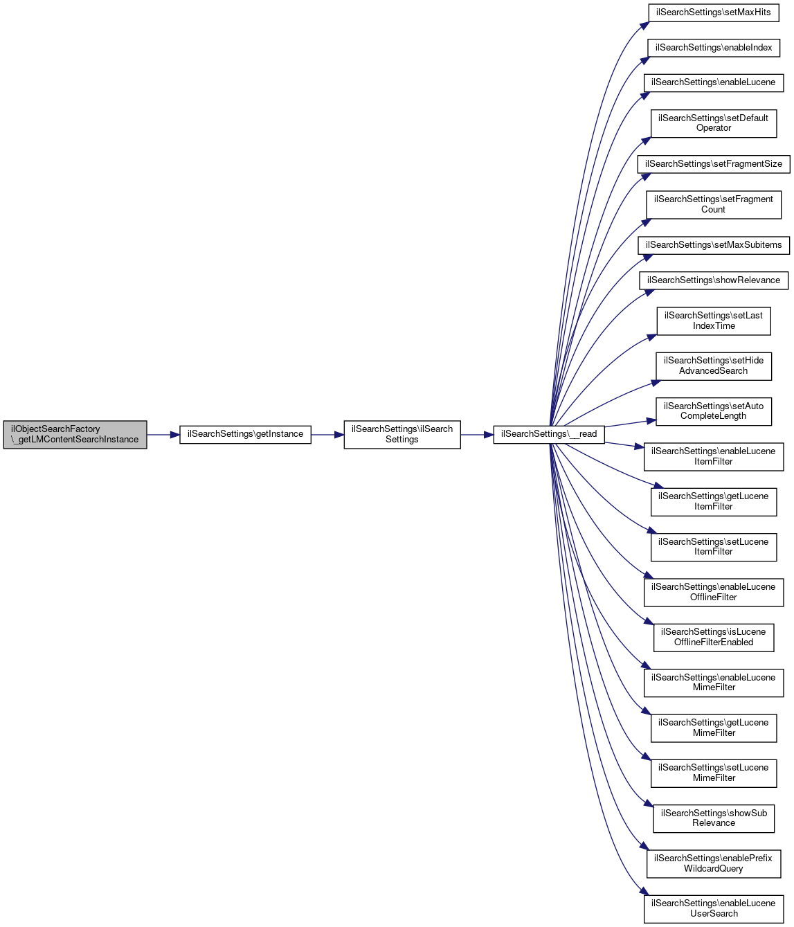
◆ _getLMContentSearchInstance()

static ilObjectSearchFactory::_getLMContentSearchInstance (   $query_parser)
static

get reference of ilFulltextLMContentSearch

Parameters
objectquery parser object
Returns
object reference of ilFulltextLMContentSearch

Definition at line 120 of file class.ilObjectSearchFactory.php.

References ilSearchSettings\getInstance().

Referenced by ilAdvancedSearchGUI\__performContentSearch(), and ilSearchGUI\__performDetailsSearch().

121  {
122  if(ilSearchSettings::getInstance()->enabledIndex())
123  {
124  include_once 'Services/Search/classes/Fulltext/class.ilFulltextLMContentSearch.php';
125  return new ilFulltextLMContentSearch($query_parser);
126  }
127  else
128  {
129  include_once './Services/Search/classes/Like/class.ilLikeLMContentSearch.php';
130  return new ilLikeLMContentSearch($query_parser);
131  }
132 
133  }
+ Here is the call graph for this function:
+ Here is the caller graph for this function:

◆ _getMediacastSearchInstance()

static ilObjectSearchFactory::_getMediacastSearchInstance (   $query_parser)
static

get reference of ilFulltextMediacastSearch

Parameters
objectquery parser object
Returns
object reference of ilFulltextMediacastSearch

Definition at line 203 of file class.ilObjectSearchFactory.php.

References ilSearchSettings\getInstance().

204  {
205  if(ilSearchSettings::getInstance()->enabledIndex())
206  {
207  include_once 'Services/Search/classes/Fulltext/class.ilFulltextMediaCastSearch.php';
208  return new ilFulltextMediaCastSearch($query_parser);
209  }
210  else
211  {
212  include_once 'Services/Search/classes/Like/class.ilLikeMediaCastSearch.php';
213  return new ilLikeMediaCastSearch($query_parser);
214  }
215 
216  }
Class ilFulltextMediaCastSearch.
Class ilLikeMediaCastSearch.
+ Here is the call graph for this function:

◆ _getMediaPoolSearchInstance()

static ilObjectSearchFactory::_getMediaPoolSearchInstance (   $query_parser)
static

get reference of ilFulltextMediapoolSearch

Parameters
objectquery parser object
Returns
object reference of ilFulltextMediapoolSearch

Definition at line 244 of file class.ilObjectSearchFactory.php.

References ilSearchSettings\getInstance().

Referenced by ilAdvancedSearchGUI\__performContentSearch(), and ilSearchGUI\__performDetailsSearch().

245  {
246  if(ilSearchSettings::getInstance()->enabledIndex())
247  {
248  include_once 'Services/Search/classes/Fulltext/class.ilFulltextMediaPoolSearch.php';
249  return new ilFulltextMediaPoolSearch($query_parser);
250  }
251  else
252  {
253  include_once 'Services/Search/classes/Like/class.ilLikeMediaPoolSearch.php';
254  return new ilLikeMediaPoolSearch($query_parser);
255  }
256  }
+ Here is the call graph for this function:
+ Here is the caller graph for this function:

◆ _getMetaDataSearchInstance()

static ilObjectSearchFactory::_getMetaDataSearchInstance (   $query_parser)
static

get reference of ilFulltext/LikeMetaDataSearch.

Parameters
objectquery parser object
Returns
object reference of ilFulltext/LikeMetaDataSearch

Definition at line 100 of file class.ilObjectSearchFactory.php.

References ilSearchSettings\getInstance().

Referenced by ilSearchGUI\__searchMeta().

101  {
102  if(ilSearchSettings::getInstance()->enabledIndex())
103  {
104  include_once 'Services/Search/classes/Fulltext/class.ilFulltextMetaDataSearch.php';
105  return new ilFulltextMetaDataSearch($query_parser);
106  }
107  else
108  {
109  include_once 'Services/Search/classes/Like/class.ilLikeMetaDataSearch.php';
110  return new ilLikeMetaDataSearch($query_parser);
111  }
112  }
+ Here is the call graph for this function:
+ Here is the caller graph for this function:

◆ _getObjectSearchInstance()

static ilObjectSearchFactory::_getObjectSearchInstance (   $query_parser)
static

get reference of ilFulltext/LikeObjectSearch.

Parameters
objectquery parser object
Returns
object reference of ilFulltext/LikeObjectSearch

Definition at line 46 of file class.ilObjectSearchFactory.php.

Referenced by ilSearchGUI\__performDetailsSearch(), ilSearchGUI\__searchObjects(), ilSoapRBACAdministration\searchRoles(), and ilMailSearchGUI\showResults().

47  {
48  include_once './Services/Search/classes/class.ilSearchSettings.php';
49 
50  $search_settings = new ilSearchSettings();
51 
52  if($search_settings->enabledIndex())
53  {
54  // FULLTEXT
55  include_once 'Services/Search/classes/Fulltext/class.ilFulltextObjectSearch.php';
56  return new ilFulltextObjectSearch($query_parser);
57  }
58  else
59  {
60  // LIKE
61  include_once 'Services/Search/classes/Like/class.ilLikeObjectSearch.php';
62  return new ilLikeObjectSearch($query_parser);
63  }
64 
65  }
+ Here is the caller graph for this function:

◆ _getShopMetaDataSearchInstance()

static ilObjectSearchFactory::_getShopMetaDataSearchInstance (   $query_parser)
static

get reference of LikeShopMetaDataSearch.

Parameters
objectquery parser object
Returns
object reference of LikeShopMetaDataSearch

Definition at line 88 of file class.ilObjectSearchFactory.php.

Referenced by ilShopGUI\performSearch(), and ilShopAdvancedSearchGUI\searchObjects().

89  {
90  include_once 'Services/Search/classes/Like/class.ilLikeShopMetaDataSearch.php';
91  return new ilLikeShopMetaDataSearch($query_parser);
92  }
+ Here is the caller graph for this function:

◆ _getShopObjectSearchInstance()

static ilObjectSearchFactory::_getShopObjectSearchInstance (   $query_parser)
static

get reference of LikeShopObjectSearch.

Parameters
objectquery parser object
Returns
object reference of LikeShopObjectSearch public

Definition at line 76 of file class.ilObjectSearchFactory.php.

Referenced by ilShopGUI\performSearch(), and ilShopAdvancedSearchGUI\searchObjects().

77  {
78  include_once 'Services/Search/classes/Like/class.ilLikeShopObjectSearch.php';
79  return new ilLikeShopObjectSearch($query_parser);
80  }
+ Here is the caller graph for this function:

◆ _getTestSearchInstance()

static ilObjectSearchFactory::_getTestSearchInstance (   $query_parser)
static

get reference of ilFulltextTestSearch

Parameters
objectquery parser object
Returns
object reference of ilFulltextTestSearch

Definition at line 224 of file class.ilObjectSearchFactory.php.

References ilSearchSettings\getInstance().

Referenced by ilAdvancedSearchGUI\__performContentSearch(), and ilSearchGUI\__performDetailsSearch().

225  {
226  if(ilSearchSettings::getInstance()->enabledIndex())
227  {
228  include_once 'Services/Search/classes/Fulltext/class.ilFulltextTestSearch.php';
229  return new ilFulltextTestSearch($query_parser);
230  }
231  else
232  {
233  include_once 'Services/Search/classes/Like/class.ilLikeTestSearch.php';
234  return new ilLikeTestSearch($query_parser);
235  }
236  }
+ Here is the call graph for this function:
+ Here is the caller graph for this function:

◆ _getUserDefinedFieldSearchInstance()

static ilObjectSearchFactory::_getUserDefinedFieldSearchInstance (   $query_parser)
static

get reference of ilLikeUserDefinedFieldSearch

Parameters
objectquery parser object
Returns
object reference of ilLikeUserDefinedFieldSearch

Definition at line 316 of file class.ilObjectSearchFactory.php.

Referenced by ilRepositorySearchGUI\__performUserSearch().

317  {
318  include_once 'Services/Search/classes/Like/class.ilLikeUserDefinedFieldSearch.php';
319  return new ilLikeUserDefinedFieldSearch($query_parser);
320  }
+ Here is the caller graph for this function:

◆ _getUserSearchInstance()

static ilObjectSearchFactory::_getUserSearchInstance (   $query_parser)
static

get reference of ilLikeUserSearch

Parameters
objectquery parser object
Returns
object reference of ilWebresourceAdvancedSearch

Definition at line 304 of file class.ilObjectSearchFactory.php.

Referenced by ilRepositorySearchGUI\__performUserSearch(), ilUserSearchFilter\__searchObjects(), ilSearch\performUserSearch(), ilCalendarCategoryGUI\sharePerformSearch(), and ilMailSearchGUI\showResults().

305  {
306  include_once 'Services/Search/classes/Like/class.ilLikeUserSearch.php';
307  return new ilLikeUserSearch($query_parser);
308  }
+ Here is the caller graph for this function:

◆ _getWebresourceSearchInstance()

ilObjectSearchFactory::_getWebresourceSearchInstance (   $query_parser)

get reference of ilFulltextWebresourceSearch

Parameters
objectquery parser object
Returns
object reference of ilWebresourceAdvancedSearch

Definition at line 284 of file class.ilObjectSearchFactory.php.

References ilSearchSettings\getInstance().

Referenced by ilAdvancedSearchGUI\__performContentSearch().

285  {
286  if(ilSearchSettings::getInstance()->enabledIndex())
287  {
288  include_once 'Services/Search/classes/Fulltext/class.ilFulltextWebresourceSearch.php';
289  return new ilFulltextWebresourceSearch($query_parser);
290  }
291  else
292  {
293  include_once 'Services/Search/classes/Like/class.ilLikeWebresourceSearch.php';
294  return new ilLikeWebresourceSearch($query_parser);
295  }
296  }
+ Here is the call graph for this function:
+ Here is the caller graph for this function:

◆ _getWikiContentSearchInstance()

static ilObjectSearchFactory::_getWikiContentSearchInstance (   $query_parser)
static

get reference of ilFulltextWikiContentSearch

Parameters
objectquery parser object
Returns
object reference of ilFulltextWikiContentSearch

Definition at line 328 of file class.ilObjectSearchFactory.php.

References ilSearchSettings\getInstance().

Referenced by ilSearchGUI\__performDetailsSearch(), and ilObjWiki\_performSearch().

329  {
330  if(ilSearchSettings::getInstance()->enabledIndex())
331  {
332  include_once 'Services/Search/classes/Fulltext/class.ilFulltextWikiContentSearch.php';
333  return new ilFulltextWikiContentSearch($query_parser);
334  }
335  else
336  {
337  include_once 'Services/Search/classes/Like/class.ilLikeWikiContentSearch.php';
338  return new ilLikeWikiContentSearch($query_parser);
339  }
340  }
Class ilFulltextWikiContentSearch.
+ Here is the call graph for this function:
+ Here is the caller graph for this function:

The documentation for this class was generated from the following file: