ILIAS  release_4-4 Revision
ilDiskQuotaChecker Class Reference

Class ilDiskQuotaChecker. More...

+ Collaboration diagram for ilDiskQuotaChecker:

Public Member Functions

 ilDiskQuotaChecker ()
 

Static Public Member Functions

static _lookupDiskQuota ($a_user_id)
 Gets the disk quota info for the specified user account. More...
 
static _lookupDiskUsage ($a_user_id)
 Gets the disk usage info for the specified user account. More...
 
static _fetchDiskQuotaReport ($a_usage_filter=3, $a_access_filter=1, $a_order_column='disk_usage', $a_order_by='desc')
 Reads disk quota/disk usage report of the user accounts. More...
 
static _updateDiskUsageReport ()
 Updates the disk usage info of all user accounts. More...
 
static _sendSummaryMails ()
 
static _sendReminderMails ()
 Sends reminder e-mails to all users who have access and who have exceeded their disk quota and who haven't received a reminder mail in the past 7 days. More...
 
static _lookupDiskUsageReportLastUpdate ()
 Returns the SQL datetime of the last update of the disk usage report. More...
 
static _lookupPersonalWorkspaceDiskQuota ($a_user_id)
 

Static Private Member Functions

static __updateDiskUsageReportOfType ($a_access_obj, $a_type)
 Updates the disk usage report of the specified object type for all user accounts. More...
 
static __saveUserData ($a_user_id, $a_type, $a_size, $a_count)
 Save disk quota for user. More...
 
static __updateDiskUsageReportOfTypeHelper ($a_access_obj, $a_objects, &$a_result)
 for each objects of an owner, count the number of objects and sum up the size More...
 
static __getRepositoryObjectsByType ($a_type)
 
get all objects of the desired type which are in the repository

ordered by owner More...

 
static __getWorkspaceObjectsByType ($a_type)
 get all objects of the desired type which are in the personal workspace ordered by owner More...
 
static __updateDiskUsageReportOfUsers ($a_access_obj, $a_type)
 Updates the disk usage report of the specified object type for all user accounts. More...
 

Detailed Description

Class ilDiskQuotaChecker.

Author
Werner Randelshofer, Hochschule Luzern, werne.nosp@m.r.ra.nosp@m.ndels.nosp@m.hofe.nosp@m.r@hsl.nosp@m.u.ch
Version
$Id$

Definition at line 33 of file class.ilDiskQuotaChecker.php.

Member Function Documentation

◆ __getRepositoryObjectsByType()

static ilDiskQuotaChecker::__getRepositoryObjectsByType (   $a_type)
staticprivate

get all objects of the desired type which are in the repository

ordered by owner

Parameters
type$a_type
Returns
DB result object

Definition at line 483 of file class.ilDiskQuotaChecker.php.

484  {
485  global $ilDB;
486 
487  return $ilDB->query("SELECT DISTINCT d.obj_id, d.owner ".
488  "FROM object_data d ".
489  "JOIN object_reference r ON d.obj_id=r.obj_id ".
490  "JOIN tree t ON t.child=r.ref_id ".
491  "WHERE d.type = ".$ilDB->quote($a_type, "text")." ".
492  "AND t.tree=1 ".
493  "ORDER BY d.owner"
494  );
495  }

◆ __getWorkspaceObjectsByType()

static ilDiskQuotaChecker::__getWorkspaceObjectsByType (   $a_type)
staticprivate

get all objects of the desired type which are in the personal workspace ordered by owner

Parameters
type$a_type
Returns
DB result object

Definition at line 504 of file class.ilDiskQuotaChecker.php.

505  {
506  global $ilDB;
507 
508  return $ilDB->query("SELECT DISTINCT d.obj_id, d.owner ".
509  "FROM object_data d ".
510  "JOIN object_reference_ws r ON d.obj_id=r.obj_id ".
511  "JOIN tree_workspace t ON t.child=r.wsp_id ".
512  "WHERE d.type = ".$ilDB->quote($a_type, "text")." ".
513  "AND t.tree=d.owner ".
514  "ORDER BY d.owner"
515  );
516  }

◆ __saveUserData()

static ilDiskQuotaChecker::__saveUserData (   $a_user_id,
  $a_type,
  $a_size,
  $a_count 
)
staticprivate

Save disk quota for user.

Parameters
int$a_user_id
string$a_type
int$a_size
int$a_count

Definition at line 419 of file class.ilDiskQuotaChecker.php.

420  {
421  global $ilDB;
422 
423  if ($a_user_id && $a_size != null && $a_count != null)
424  {
425  $ilDB->manipulate("INSERT INTO usr_pref ".
426  "(usr_id, keyword, value) ".
427  "VALUES ".
428  "(".$ilDB->quote($a_user_id,'integer').", ".
429  $ilDB->quote('disk_usage.'.$a_type.'.size').", ".
430  $ilDB->quote($a_size, 'integer').")");
431 
432  $ilDB->manipulate("INSERT INTO usr_pref ".
433  "(usr_id, keyword, value) ".
434  "VALUES ".
435  "(".$ilDB->quote($a_user_id,'integer').", ".
436  $ilDB->quote('disk_usage.'.$a_type.'.count').", ".
437  $ilDB->quote($a_count, 'integer').")"
438  );
439  }
440  }

◆ __updateDiskUsageReportOfType()

static ilDiskQuotaChecker::__updateDiskUsageReportOfType (   $a_access_obj,
  $a_type 
)
staticprivate

Updates the disk usage report of the specified object type for all user accounts.

The results are stored in table usr_pref. For each user which owns files the following rows are inserted:

Parameters
$a_access_objObject A access object, such as ilObjFileAccess.
$a_typestring The type of the access object, such as 'file'.

Keyword Value Description 'disk_usage.file.count' integer The number of files owned by the user 'disk_usage.file.usage' integer The disk usage of the files

Definition at line 389 of file class.ilDiskQuotaChecker.php.

References $data, and $res.

390  {
391  $data = array();
392 
393  // repository
394  $res = self::__getRepositoryObjectsByType($a_type);
395  self::__updateDiskUsageReportOfTypeHelper($a_access_obj, $res, $data);
396 
397  // personal workspace
398  $res = self::__getWorkspaceObjectsByType($a_type);
399  self::__updateDiskUsageReportOfTypeHelper($a_access_obj, $res, $data);
400 
401  // saving result to DB
402  if($data)
403  {
404  foreach($data as $owner => $item)
405  {
406  self::__saveUserData($owner, $a_type, $item["size"], $item["count"]);
407  }
408  }
409  }
while($lm_rec=$ilDB->fetchAssoc($lm_set)) $data

◆ __updateDiskUsageReportOfTypeHelper()

static ilDiskQuotaChecker::__updateDiskUsageReportOfTypeHelper (   $a_access_obj,
  $a_objects,
$a_result 
)
staticprivate

for each objects of an owner, count the number of objects and sum up the size

Parameters
object$a_access_obj
object$a_objects
array$a_result

Definition at line 450 of file class.ilDiskQuotaChecker.php.

References $row, $size, and DB_FETCHMODE_OBJECT.

451  {
452  $count = null;
453  $size = null;
454  $owner = null;
455  while ($row = $a_objects->fetchRow(DB_FETCHMODE_OBJECT)) {
456  if ($row->owner != $owner) {
457  if ($owner != null) {
458  $a_result[$owner]["size"] += $size;
459  $a_result[$owner]["count"] += $count;
460  }
461  $owner = $row->owner;
462  $size = 0;
463  $count = 0;
464  }
465  $size += $a_access_obj->_lookupDiskUsage($row->obj_id);
466  $count++;
467  }
468 
469  // add last set data
470  if ($owner != null) {
471  $a_result[$owner]["size"] += $size;
472  $a_result[$owner]["count"] += $count;
473  }
474  }
$size
Definition: RandomTest.php:79
const DB_FETCHMODE_OBJECT
Definition: class.ilDB.php:11

◆ __updateDiskUsageReportOfUsers()

static ilDiskQuotaChecker::__updateDiskUsageReportOfUsers (   $a_access_obj,
  $a_type 
)
staticprivate

Updates the disk usage report of the specified object type for all user accounts.

The results are stored in table usr_pref. For each user which owns files the following rows are inserted:

Parameters
$a_access_objObject A access object, such as ilObjFileAccess.
$a_typestring The type of the access object, such as 'file'.

Keyword Value Description 'disk_usage.file.count' integer The number of files owned by the user 'disk_usage.file.usage' integer The disk usage of the files

Definition at line 531 of file class.ilDiskQuotaChecker.php.

References $data, $res, $row, and DB_FETCHMODE_OBJECT.

532  {
533  global $ilDB;
534 
535  // get all users
536  $res = $ilDB->query("SELECT usr_id FROM usr_data");
537 
538  // for each user count the number of objects and sum up the size
539  while ($row = $res->fetchRow(DB_FETCHMODE_OBJECT)) {
540  $data = $a_access_obj->_lookupDiskUsageOfUser($row->usr_id);
541  self::__saveUserData($row->usr_id, $a_type, $data["size"], $data["count"]);
542  }
543  }
const DB_FETCHMODE_OBJECT
Definition: class.ilDB.php:11
while($lm_rec=$ilDB->fetchAssoc($lm_set)) $data

◆ _fetchDiskQuotaReport()

static ilDiskQuotaChecker::_fetchDiskQuotaReport (   $a_usage_filter = 3,
  $a_access_filter = 1,
  $a_order_column = 'disk_usage',
  $a_order_by = 'desc' 
)
static

Reads disk quota/disk usage report of the user accounts.

Returns an array or associative arrays with information about the disk usage of each user account.

Parameters
stringusage filter values: 1 = all users 2 = only users who don't use disk space 3 = only users who use disk space 4 = only users who have exceeded their quota
stringaccess filter values: 1 = all users 2 = only users who have access 4 = only users who have no access
Returns
array { array { 'usr_id'=>integer, // the user id 'login'=>string, // the login '...'=>..., // all other fields of table usr_data

'disk_usage'=>integer, // the disk usage in bytes 'disk_quota'=>integer, // the disk quota in bytes } }

Definition at line 219 of file class.ilDiskQuotaChecker.php.

References $data, $res, $row, and DB_FETCHMODE_ASSOC.

Referenced by ilObjFileAccessSettingsGUI\viewDiskQuotaReport().

220  {
221  $data = array();
222  global $ilDB;
223 
224  if (! $a_order_column) {
225  $a_order_column = 'disk_usage';
226  }
227 
228  switch ($a_usage_filter) {
229  case 1: // all users
230  $where_clause = '';
231  break;
232  case 2: // only users who don't use disk space
233  $where_clause = 'WHERE (p2.value IS NULL) ';
234  break;
235  case 3: // only users who use disk space
236  default:
237  $where_clause = 'WHERE (p2.value+0 > 0) ';
238  break;
239  case 4: // only users who have exceeded their disk quota
240  // #8554 / #10301
241  $where_clause = 'WHERE (((p1.value+0 > rq.role_disk_quota OR rq.role_disk_quota IS NULL) AND p2.value+0 > p1.value+0) OR
242  ((rq.role_disk_quota > p1.value+0 OR p1.value IS NULL) AND p2.value+0 > rq.role_disk_quota)) ';
243  break;
244  }
245  switch ($a_access_filter) {
246  case 1: // all users
247  $where_clause .= '';
248  break;
249  case 2: // only users who have access
250  default:
251  $where_clause .= ($where_clause == '' ? 'WHERE ' : ' AND ' ).
252  '(u.active=1 AND (u.time_limit_unlimited = 1 OR '.$ilDB->unixTimestamp().' BETWEEN u.time_limit_from AND u.time_limit_until)) ';
253  break;
254  case 3: // only users who don't have access
255  $where_clause .= ($where_clause == '' ? 'WHERE ' : ' AND ' ).
256  '(u.active=0 OR (u.time_limit_unlimited IS NULL AND '.$ilDB->unixTimestamp().' NOT BETWEEN u.time_limit_from AND u.time_limit_until)) ';
257  break;
258  }
259 
260  $res = $ilDB->queryf(
261  "SELECT u.usr_id,u.firstname,u.lastname,u.login,u.email,u.last_login,u.active,".
262  "u.time_limit_unlimited, ".$ilDB->fromUnixtime("u.time_limit_from").", ".$ilDB->fromUnixtime("u.time_limit_until").",".
263 
264  // Inactive users get the date 0001-01-01 so that they appear
265  // first when the list is sorted by this field. Users with
266  // unlimited access get the date 9999-12-31 so that they appear
267  // last.
268  "CASE WHEN u.active = 0 THEN '0001-01-01' ELSE CASE WHEN u.time_limit_unlimited=1 THEN '9999-12-31' ELSE ".$ilDB->fromUnixtime("u.time_limit_until")." END END access_until,".
269 
270  "CASE WHEN ".$ilDB->unixTimestamp()." BETWEEN u.time_limit_from AND u.time_limit_until THEN 0 ELSE 1 END expired,".
271  "rq.role_disk_quota, system_role.rol_id role_id, ".
272  "p1.value+0 user_disk_quota,".
273  "p2.value+0 disk_usage, ".
274  "p3.value last_update, ".
275  "p4.value last_reminder, ".
276 
277  // We add 0 to some of the values to convert them into a number.
278  // This is needed for correct sorting.
279  "CASE WHEN rq.role_disk_quota>p1.value+0 OR p1.value IS NULL THEN rq.role_disk_quota ELSE p1.value+0 END disk_quota ".
280  "FROM usr_data u ".
281 
282  // Fetch the role with the highest disk quota value.
283  "JOIN (SELECT u.usr_id usr_id,MAX(rd.disk_quota) role_disk_quota ".
284  "FROM usr_data u ".
285  "JOIN rbac_ua ua ON ua.usr_id=u.usr_id ".
286  "JOIN rbac_fa fa ON fa.rol_id=ua.rol_id AND fa.parent=%s ".
287  "JOIN role_data rd ON rd.role_id=ua.rol_id WHERE u.usr_id=ua.usr_id GROUP BY u.usr_id) rq ON rq.usr_id=u.usr_id ".
288 
289  // Fetch the system role in order to determine whether the user has unlimited disk quota
290  "LEFT JOIN rbac_ua system_role ON system_role.usr_id=u.usr_id AND system_role.rol_id = %s ".
291 
292  // Fetch the user disk quota from table usr_pref
293  "LEFT JOIN usr_pref p1 ON p1.usr_id=u.usr_id AND p1.keyword = 'disk_quota' ".
294 
295  // Fetch the disk usage from table usr_pref
296  "LEFT JOIN usr_pref p2 ON p2.usr_id=u.usr_id AND p2.keyword = 'disk_usage' ".
297 
298  // Fetch the last update from table usr_pref
299  "LEFT JOIN usr_pref p3 ON p3.usr_id=u.usr_id AND p3.keyword = 'disk_usage.last_update' ".
300 
301  // Fetch the date when the last disk quota reminder was sent from table usr_pref
302  "LEFT JOIN usr_pref p4 ON p4.usr_id=u.usr_id AND p4.keyword = 'disk_quota_last_reminder' ".
303 
304  $where_clause.
305  "ORDER BY ".$a_order_column." ".($a_order_by=='asc'?' ASC':' DESC').", ".
306  "lastname, firstname, login"
307  ,
308  array('integer','integer'),
309  array(ROLE_FOLDER_ID, SYSTEM_ROLE_ID)
310  );
311  $previous_usr_id = null;
312  while ($row = $res->fetchRow(DB_FETCHMODE_ASSOC)) {
313  if ($previous_usr_id != $row['usr_id'])
314  {
315  $data[] = $row;
316  $previous_usr_id = $row['usr_id'];
317  }
318  }
319  return $data;
320  }
const DB_FETCHMODE_ASSOC
Definition: class.ilDB.php:10
while($lm_rec=$ilDB->fetchAssoc($lm_set)) $data
+ Here is the caller graph for this function:

◆ _lookupDiskQuota()

static ilDiskQuotaChecker::_lookupDiskQuota (   $a_user_id)
static

Gets the disk quota info for the specified user account.

Returns an associative array with information about the disk quota of this user account.

Parameters
integeruser id
Returns
array { "role"=>role_id, // the id of the role which defines the highest // quota for the specified user account "role_title"=>string, // the title of the role

"role_disk_quota"=>integer or positive infinity, // the disk quota specified by the role in bytes. // the disk quota is positive infinity if // the user has the system administrator role

"user_disk_quota"=>integer // the disk quota specified on the user account // form.

"disk_quota"=>integer or positive infinity // the disk quota which is in effect. This is // either role_quota or user_quota whichever // is higher.

"last_reminder"=>string or null // the SQL datetime the last time a disk quota // reminder was sent to the user }

Definition at line 70 of file class.ilDiskQuotaChecker.php.

References $res, $row, and DB_FETCHMODE_OBJECT.

Referenced by ilObjUserGUI\initForm().

71  {
72  $info = array();
73 
74  global $ilDB;
75 
76  $res = $ilDB->queryf("SELECT keyword, value ".
77  "FROM usr_pref ".
78  "WHERE usr_id = %s ".
79  "AND keyword IN ('disk_quota', 'disk_quota_last_reminder')",
80  array('integer'),
81  array($a_user_id));
82 
83  while ($row = $res->fetchRow(DB_FETCHMODE_OBJECT)) {
84  switch ($row->keyword)
85  {
86  case 'disk_quota' :
87  $info['user_disk_quota'] = $row->value;
88  break;
89  case 'disk_quota_last_reminder' :
90  $info['last_reminder'] = $row->value;
91  break;
92  }
93  }
94 
95 
96  // Note: we order by role_id ASC here, in the assumption that
97  // the system role has the lowest ID of all roles.
98  // this way, if a user has the system role, this role
99  // will always returned first.
100  $ilDB->setLimit(1);
101  $res = $ilDB->queryf("SELECT rd.role_id, rd.disk_quota, od.title ".
102  "FROM rbac_ua ua ".
103  "JOIN rbac_fa fa ON fa.rol_id=ua.rol_id AND fa.parent = %s ".
104  "JOIN role_data rd ON ua.rol_id=rd.role_id ".
105  "JOIN object_data od ON od.obj_id=rd.role_id ".
106  "WHERE ua.usr_id = %s ".
107  "ORDER BY disk_quota DESC, role_id ASC",
108  array('integer','integer'),
109  array(ROLE_FOLDER_ID, $a_user_id));
110 
111  $row = $res->fetchRow(DB_FETCHMODE_OBJECT);
112  $info['role_id'] = $row->role_id;
113  $info['role_title'] = $row->title;
114 
115  // Note: Users with the system role have an infinite disk quota
116  // We calculate positive infinity by negating the logarithm of 0.
117  $info['role_disk_quota'] = ($row->role_id == SYSTEM_ROLE_ID) ? -log(0) : $row->disk_quota;
118  $info['disk_quota'] = max($info['user_disk_quota'], $info['role_disk_quota']);
119 
120  return $info;
121  }
const DB_FETCHMODE_OBJECT
Definition: class.ilDB.php:11
+ Here is the caller graph for this function:

◆ _lookupDiskUsage()

static ilDiskQuotaChecker::_lookupDiskUsage (   $a_user_id)
static

Gets the disk usage info for the specified user account.

Returns an associative array with information about the disk usage of this user account.

Parameters
integeruser id
Returns
array { 'last_update'=>datetime, // SQL datetime of the last update // if this is null, the disk usage is unkown

'disk_usage'=>integer, // the disk usage in bytes

'details' array(array('type'=>string,'count'=>integer,'size'=>integer),...) // an associative array with the disk // usage in bytes for each object type

Definition at line 140 of file class.ilDiskQuotaChecker.php.

References $res, $row, and DB_FETCHMODE_OBJECT.

Referenced by ilObjUserGUI\initForm(), and ilDiskQuotaSummaryNotification\send().

141  {
142  $info = array();
143  $details = array();
144 
145  global $ilDB;
146 
147  $res = $ilDB->query("SELECT keyword, value ".
148  "FROM usr_pref ".
149  "WHERE usr_id = ".$ilDB->quote($a_user_id, 'integer')." ".
150  "AND ".$ilDB->like("keyword", "text", 'disk\\_usage%')
151  );
152 
153  while ($row = $res->fetchRow(DB_FETCHMODE_OBJECT)) {
154  switch ($row->keyword)
155  {
156  case 'disk_usage.last_update' :
157  $info['last_update'] = $row->value;
158  break;
159 
160  case 'disk_usage' :
161  $info['disk_usage'] = $row->value;
162  break;
163 
164  default :
165  // The following preg_match is used to extract the type
166  // and the keys 'count' and 'size' from the keywords:
167  // disk_usage.type.count
168  // disk_usage.type.size
169  $matches = array();
170  preg_match('/^disk_usage\\.([^.]+)\\.([^.]+)/', $row->keyword, $matches);
171  $type = $matches[1];
172  $key = $matches[2];
173  if ($type)
174  {
175  $detail_data = $details[$type];
176  if ($detail_data == null)
177  {
178  $detail_data = array('type'=>$type);
179  }
180  $detail_data[$key] = $row->value;
181  }
182  $details[$type] = $detail_data;
183  break;
184  }
185  }
186  $info['details'] = $details;
187 
188 
189  //ilDiskQuotaChecker::_updateDiskUsageReport();
190 
191  return $info;
192  }
const DB_FETCHMODE_OBJECT
Definition: class.ilDB.php:11
+ Here is the caller graph for this function:

◆ _lookupDiskUsageReportLastUpdate()

static ilDiskQuotaChecker::_lookupDiskUsageReportLastUpdate ( )
static

Returns the SQL datetime of the last update of the disk usage report.

Returns null, if the disk usage report has never been made.

Definition at line 667 of file class.ilDiskQuotaChecker.php.

References $res, $row, and DB_FETCHMODE_ASSOC.

Referenced by ilObjFileAccessSettingsGUI\viewDiskQuotaReport().

668  {
669  global $ilDB;
670 
671  require_once 'Services/Mail/classes/class.ilDiskQuotaReminderMail.php';
672  $mail = new ilDiskQuotaReminderMail();
673 
674  $res = $ilDB->query("SELECT MAX(value) last_update ".
675  "FROM usr_pref WHERE keyword='disk_usage.last_update'");
676  $row = $res->fetchRow(DB_FETCHMODE_ASSOC);
677  return ($row != null) ? $row['last_update'] : null;
678  }
const DB_FETCHMODE_ASSOC
Definition: class.ilDB.php:10
Class ilDiskQuotaReminderMail.
+ Here is the caller graph for this function:

◆ _lookupPersonalWorkspaceDiskQuota()

static ilDiskQuotaChecker::_lookupPersonalWorkspaceDiskQuota (   $a_user_id)
static

Definition at line 680 of file class.ilDiskQuotaChecker.php.

References $res, $row, and DB_FETCHMODE_OBJECT.

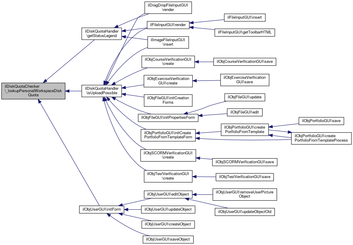
Referenced by ilDiskQuotaHandler\getStatusLegend(), ilObjUserGUI\initForm(), and ilDiskQuotaHandler\isUploadPossible().

681  {
682  global $ilDB;
683 
684  $info = array();
685 
686  $res = $ilDB->queryf("SELECT keyword, value ".
687  "FROM usr_pref ".
688  "WHERE usr_id = %s ".
689  "AND keyword = %s ",
690  array('integer', 'text'),
691  array($a_user_id, "wsp_disk_quota"));
692 
693  $row = $res->fetchRow(DB_FETCHMODE_OBJECT);
694  $info['user_wsp_disk_quota'] = $row->value;
695 
696 
697  // Note: we order by role_id ASC here, in the assumption that
698  // the system role has the lowest ID of all roles.
699  // this way, if a user has the system role, this role
700  // will always returned first.
701  $ilDB->setLimit(1);
702  $res = $ilDB->queryf("SELECT rd.role_id, rd.wsp_disk_quota, od.title ".
703  "FROM rbac_ua ua ".
704  "JOIN rbac_fa fa ON fa.rol_id=ua.rol_id AND fa.parent = %s ".
705  "JOIN role_data rd ON ua.rol_id=rd.role_id ".
706  "JOIN object_data od ON od.obj_id=rd.role_id ".
707  "WHERE ua.usr_id = %s ".
708  "ORDER BY wsp_disk_quota DESC, role_id ASC",
709  array('integer','integer'),
710  array(ROLE_FOLDER_ID, $a_user_id));
711 
712  $row = $res->fetchRow(DB_FETCHMODE_OBJECT);
713  $info['role_id'] = $row->role_id;
714  $info['role_title'] = $row->title;
715 
716  // Note: Users with the system role have an infinite disk quota
717  // We calculate positive infinity by negating the logarithm of 0.
718  $info['role_wsp_disk_quota'] = ($row->role_id == SYSTEM_ROLE_ID) ? -log(0) : $row->wsp_disk_quota;
719  $info['disk_quota'] = max($info['user_wsp_disk_quota'], $info['role_wsp_disk_quota']);
720 
721  return $info;
722  }
const DB_FETCHMODE_OBJECT
Definition: class.ilDB.php:11
+ Here is the caller graph for this function:

◆ _sendReminderMails()

static ilDiskQuotaChecker::_sendReminderMails ( )
static

Sends reminder e-mails to all users who have access and who have exceeded their disk quota and who haven't received a reminder mail in the past 7 days.

Definition at line 565 of file class.ilDiskQuotaChecker.php.

References $res, $row, and DB_FETCHMODE_ASSOC.

Referenced by ilDAVCronDiskQuota\run().

566  {
567  global $ilDB;
568 
569  require_once 'Services/Mail/classes/class.ilDiskQuotaReminderMail.php';
570  $mail = new ilDiskQuotaReminderMail();
571 
572  $res = $ilDB->queryf(
573  "SELECT u.usr_id,u.gender,u.firstname,u.lastname,u.login,u.email,u.last_login,u.active,".
574  "u.time_limit_unlimited, ".$ilDB->fromUnixtime("u.time_limit_from").", ".$ilDB->fromUnixtime("u.time_limit_until").",".
575 
576  // Inactive users get the date 0001-01-01 so that they appear
577  // first when the list is sorted by this field. Users with
578  // unlimited access get the date 9999-12-31 so that they appear
579  // last.
580  "CASE WHEN u.active = 0 THEN '0001-01-01' ELSE CASE WHEN u.time_limit_unlimited=1 THEN '9999-12-31' ELSE ".$ilDB->fromUnixtime("u.time_limit_until")." END END access_until,".
581 
582  " CASE WHEN ".$ilDB->unixTimestamp()." BETWEEN u.time_limit_from AND u.time_limit_until THEN 0 ELSE 1 END expired,".
583  "rq.role_disk_quota, system_role.rol_id role_id, ".
584  "p1.value+0 user_disk_quota,".
585  "p2.value+0 disk_usage, ".
586  "p3.value last_update, ".
587  "p4.value last_reminder, ".
588  "p5.value language, ".
589 
590  // We add 0 to some of the values to convert them into a number.
591  // This is needed for correct sorting.
592  "CASE WHEN rq.role_disk_quota>p1.value+0 OR p1.value IS NULL THEN rq.role_disk_quota ELSE p1.value+0 END disk_quota ".
593  "FROM usr_data u ".
594 
595  // Fetch the role with the highest disk quota value.
596  "JOIN (SELECT u.usr_id usr_id,MAX(rd.disk_quota) role_disk_quota ".
597  "FROM usr_data u ".
598  "JOIN rbac_ua ua ON ua.usr_id=u.usr_id ".
599  "JOIN rbac_fa fa ON fa.rol_id=ua.rol_id AND fa.parent=%s ".
600  "JOIN role_data rd ON rd.role_id=ua.rol_id WHERE u.usr_id=ua.usr_id GROUP BY u.usr_id) rq ON rq.usr_id=u.usr_id ".
601 
602  // Fetch the system role in order to determine whether the user has unlimited disk quota
603  "LEFT JOIN rbac_ua system_role ON system_role.usr_id=u.usr_id AND system_role.rol_id = %s ".
604 
605  // Fetch the user disk quota from table usr_pref
606  "LEFT JOIN usr_pref p1 ON p1.usr_id=u.usr_id AND p1.keyword = 'disk_quota' ".
607 
608  // Fetch the disk usage from table usr_pref
609  "LEFT JOIN usr_pref p2 ON p2.usr_id=u.usr_id AND p2.keyword = 'disk_usage' ".
610 
611  // Fetch the last update from table usr_pref
612  "LEFT JOIN usr_pref p3 ON p3.usr_id=u.usr_id AND p3.keyword = 'disk_usage.last_update' ".
613 
614  // Fetch the date when the last disk quota reminder was sent from table usr_pref
615  "LEFT JOIN usr_pref p4 ON p4.usr_id=u.usr_id AND p4.keyword = 'disk_quota_last_reminder' ".
616 
617  // Fetch the language of the user
618  "LEFT JOIN usr_pref p5 ON p5.usr_id=u.usr_id AND p5.keyword = 'language' ".
619 
620  // Fetch only users who have exceeded their quota, and who have
621  // access, and who have not received a reminder in the past seven days
622  // #8554 / #10301
623  'WHERE (((p1.value+0 >= rq.role_disk_quota OR rq.role_disk_quota IS NULL) AND p2.value+0 > p1.value+0) OR
624  ((rq.role_disk_quota > p1.value+0 OR p1.value IS NULL) AND p2.value+0 > rq.role_disk_quota)) '.
625  'AND (u.active=1 AND (u.time_limit_unlimited = 1 OR '.$ilDB->unixTimestamp().' BETWEEN u.time_limit_from AND u.time_limit_until)) '.
626  'AND (p4.value IS NULL OR p4.value < DATE_SUB(NOW(), INTERVAL 7 DAY)) '
627 
628  ,
629  array('integer','integer'),
630  array(ROLE_FOLDER_ID, SYSTEM_ROLE_ID)
631  );
632 
633  while ($row = $res->fetchRow(DB_FETCHMODE_ASSOC)) {
634  $details = self::_lookupDiskUsage($row['usr_id']);
635  $row['disk_usage_details'] = $details['details'];
636 
637  // Send reminder e-mail
638  $mail->setData($row);
639  $mail->send();
640 
641  // Store the date the last reminder was sent in the table usr_pref.
642  if ($row['last_reminder'] != null)
643  {
644  $ilDB->manipulatef("UPDATE usr_pref SET value= ".$ilDB->now()." ".
645  "WHERE usr_id=%s AND keyword = 'disk_quota_last_reminder'"
646  ,
647  array('integer'),
648  array($row['usr_id'])
649  );
650  }
651  else
652  {
653  $ilDB->manipulatef("INSERT INTO usr_pref (usr_id, keyword, value) ".
654  "VALUES (%s, 'disk_quota_last_reminder', ".$ilDB->now().")"
655  ,
656  array('integer'),
657  array($row['usr_id'])
658  );
659  }
660  }
661  }
const DB_FETCHMODE_ASSOC
Definition: class.ilDB.php:10
Class ilDiskQuotaReminderMail.
+ Here is the caller graph for this function:

◆ _sendSummaryMails()

static ilDiskQuotaChecker::_sendSummaryMails ( )
static

Definition at line 545 of file class.ilDiskQuotaChecker.php.

References $ilSetting.

Referenced by ilDAVCronDiskQuota\run().

546  {
547  global $ilSetting;
548 
549  $lastStart = $ilSetting->get('last_cronjob_disk_quota_sum_start_ts', 0);
550  if( !$lastStart || date('dmY', $lastStart) != date('dmY') )
551  {
552  $ilSetting->set('last_cronjob_disk_quota_sum_start_ts', time());
553 
554  include_once 'Services/Mail/classes/class.ilDiskQuotaSummaryNotification.php';
555  $dqsn = new ilDiskQuotaSummaryNotification();
556  $dqsn->send();
557  }
558  }
global $ilSetting
Definition: privfeed.php:40
+ Here is the caller graph for this function:

◆ _updateDiskUsageReport()

static ilDiskQuotaChecker::_updateDiskUsageReport ( )
static

Updates the disk usage info of all user accounts.

The result is stored in usr_pref of each user. The following keywords are used:

'disk_usage_last_update' - the unix timestamp of the last update. 'disk_usage.file' - the disk usage of file objects owned by the user.

Definition at line 332 of file class.ilDiskQuotaChecker.php.

Referenced by ilDAVCronDiskQuota\run().

333  {
334  global $ilDB;
335 
336  // delete old values
337  $ilDB->manipulate("DELETE FROM usr_pref ".
338  "WHERE ".$ilDB->like("keyword", "text", 'disk_usage%'));
339 
340 
341  require_once 'Modules/File/classes/class.ilObjFileAccess.php';
342  self::__updateDiskUsageReportOfType(new ilObjFileAccess(), 'file');
343 
344  require_once 'Modules/Forum/classes/class.ilObjForumAccess.php';
345  self::__updateDiskUsageReportOfType(new ilObjForumAccess(), 'frm');
346 
347  require_once 'Modules/HTMLLearningModule/classes/class.ilObjFileBasedLMAccess.php';
348  self::__updateDiskUsageReportOfType(new ilObjFileBasedLMAccess(), 'htlm');
349 
350  require_once 'Modules/MediaCast/classes/class.ilObjMediaCastAccess.php';
351  self::__updateDiskUsageReportOfType(new ilObjMediaCastAccess(), 'mcst');
352 
353  require_once 'Modules/ScormAicc/classes/class.ilObjSAHSLearningModuleAccess.php';
354  self::__updateDiskUsageReportOfType(new ilObjSAHSLearningModuleAccess(), 'sahs');
355 
356  require_once 'Services/Mail/classes/class.ilObjMailAccess.php';
357  self::__updateDiskUsageReportOfUsers(new ilObjMailAccess(), 'mail_attachment');
358 
359  // insert the sum of the disk usage of each user
360  // note: second % is needed to not fail on oracle char field
361  $ilDB->manipulate("INSERT INTO usr_pref ".
362  "(usr_id, keyword, value) ".
363  "SELECT usr_id, 'disk_usage', SUM(value) ".
364  "FROM usr_pref ".
365  "WHERE ".$ilDB->like("keyword", "text", 'disk_usage.%.size%').
366  "GROUP BY usr_id"
367  );
368 
369  // insert last update
370  $ilDB->manipulate("INSERT INTO usr_pref ".
371  "(usr_id, keyword, value) ".
372  "SELECT usr_id, 'disk_usage.last_update', ".$ilDB->now()." ".
373  "FROM usr_data");
374  }
Access class for file objects.
Class ilObjMediaCastAccess.
Class ilObjForumAccess.
Class ilFileBasedLMAccess.
Class ilObjMailAccess.
+ Here is the caller graph for this function:

◆ ilDiskQuotaChecker()

ilDiskQuotaChecker::ilDiskQuotaChecker ( )

Definition at line 35 of file class.ilDiskQuotaChecker.php.

36  {
37  }

The documentation for this class was generated from the following file: