ILIAS  release_4-4 Revision
ilLPStatusWrapper Class Reference

Class ilLPStatusWrapper This class is wrapper for all ilLPStatus classes. More...

+ Collaboration diagram for ilLPStatusWrapper:

Public Member Functions

 _getCountNotAttempted ($a_obj_id)
 Static function to read the number of user who have the status 'not_attempted'. More...
 
 _getNotAttempted ($a_obj_id)
 Static function to read the number of user who have the status 'not_attempted'. More...
 
 _getCountInProgress ($a_obj_id)
 Static function to read the number of user who have the status 'in_progress'. More...
 
 _getInProgress ($a_obj_id)
 Static function to read users who have the status 'in_progress'. More...
 
 _getCountCompleted ($a_obj_id)
 Static function to read the number of user who have the status 'completed'. More...
 
 _getCompleted ($a_obj_id)
 Static function to read the users who have the status 'completed'. More...
 
 _getCountFailed ($a_obj_id)
 Static function to read the number of user who have the status 'failed'. More...
 
 _getFailed ($a_obj_id)
 Static function to read the users who have the status 'completed'. More...
 
 _getStatusInfo ($a_obj_id)
 Reads informations about the object e.g test results, tlt, number of visits. More...
 
 _getTypicalLearningTime ($a_obj_id)
 Reads Typical learning time. More...
 
 _getCountNotAttemptedByType ($a_obj_id, $a_type)
 Static function to read the number of user who have the status 'not_attempted'. More...
 
 _getNotAttemptedByType ($a_obj_id, $a_type)
 
 _getCountInProgressByType ($a_obj_id, $a_type)
 
 _getInProgressByType ($a_obj_id, $a_type)
 
 _getCountCompletedByType ($a_obj_id, $a_type)
 
 _getCompletedByType ($a_obj_id, $a_type)
 
 _getCountFailedByType ($a_obj_id, $a_type)
 
 _getFailedByType ($a_obj_id, $a_type)
 
 _getStatusInfoByType ($a_obj_id, $a_type)
 
 _setDirty ($a_obj_id)
 Set dirty. More...
 
 _refreshStatus ($a_obj_id, $a_users=null)
 Set dirty. More...
 

Static Public Member Functions

static _resetInfoCaches ($a_obj_id)
 
static _updateStatus ($a_obj_id, $a_usr_id, $a_obj=null, $a_percentage=false, $a_no_raise=false, $a_force_raise=false)
 Update status. More...
 
static _determineStatus ($a_obj_id, $a_usr_id)
 Determine status. More...
 
static _removeStatusCache ($a_obj_id, $a_usr_id)
 
static _lookupCompletedForObject ($a_obj_id, $a_user_ids=null)
 Get completed users for object. More...
 
static _lookupFailedForObject ($a_obj_id, $a_user_ids=null)
 Get failed users for object. More...
 
static _lookupInProgressForObject ($a_obj_id, $a_user_ids=null)
 Get in progress users for object. More...
 

Static Private Attributes

static $status_cache = array()
 
static $info_cache = array()
 
static $failed_cache = array()
 
static $completed_cache = array()
 
static $in_progress_cache = array()
 
static $not_attempted_cache = array()
 

Detailed Description

Class ilLPStatusWrapper This class is wrapper for all ilLPStatus classes.

It caches all function calls using the obj_id as key TODO: substitute all ilStatus calls with this functions

Author
Stefan Meyer meyer.nosp@m.@lei.nosp@m.fos.c.nosp@m.om
Version
$Id$

Definition at line 18 of file class.ilLPStatusWrapper.php.

Member Function Documentation

◆ _determineStatus()

static ilLPStatusWrapper::_determineStatus (   $a_obj_id,
  $a_usr_id 
)
static

Determine status.

Parameters

Definition at line 314 of file class.ilLPStatusWrapper.php.

References ilLPStatusFactory\_getInstance().

Referenced by ilLPStatusCollection\determineGroupingStatus().

315  {
316  if (isset(self::$status_cache[$a_obj_id][$a_usr_id]))
317  {
318  return self::$status_cache[$a_obj_id][$a_usr_id];
319  }
320 
321  $trac_obj = ilLPStatusFactory::_getInstance($a_obj_id);
322  $st = $trac_obj->determineStatus($a_obj_id, $a_usr_id);
323 
324  self::$status_cache[$a_obj_id][$a_usr_id] = $st;
325 
326  return $st;
327  }
_getInstance($a_obj_id, $a_mode=NULL)
+ Here is the call graph for this function:
+ Here is the caller graph for this function:

◆ _getCompleted()

ilLPStatusWrapper::_getCompleted (   $a_obj_id)

◆ _getCompletedByType()

ilLPStatusWrapper::_getCompletedByType (   $a_obj_id,
  $a_type 
)

Definition at line 220 of file class.ilLPStatusWrapper.php.

References ilLPStatusFactory\_getClassByIdAndType().

Referenced by _getCountCompletedByType().

221  {
222  static $cache = array();
223 
224  if(isset($cache[$a_obj_id.'_'.$a_type]))
225  {
226  return $cache[$a_obj_id.'_'.$a_type];
227  }
228 
229  $class = ilLPStatusFactory::_getClassByIdAndType($a_obj_id,$a_type);
230  $cache[$a_obj_id.'_'.$a_type] = $class::_getCompleted($a_obj_id);
231 
232  return $cache[$a_obj_id.'_'.$a_type];
233  }
_getClassByIdAndType($a_obj_id, $a_type)
+ Here is the call graph for this function:
+ Here is the caller graph for this function:

◆ _getCountCompleted()

ilLPStatusWrapper::_getCountCompleted (   $a_obj_id)

Static function to read the number of user who have the status 'completed'.

Definition at line 80 of file class.ilLPStatusWrapper.php.

References _getCompleted().

81  {
82  return count(ilLPStatusWrapper::_getCompleted($a_obj_id));
83  }
_getCompleted($a_obj_id)
Static function to read the users who have the status 'completed'.
+ Here is the call graph for this function:

◆ _getCountCompletedByType()

ilLPStatusWrapper::_getCountCompletedByType (   $a_obj_id,
  $a_type 
)

Definition at line 215 of file class.ilLPStatusWrapper.php.

References _getCompletedByType().

216  {
217  return count(ilLPStatusWrapper::_getCompletedByType($a_obj_id,$a_type));
218  }
_getCompletedByType($a_obj_id, $a_type)
+ Here is the call graph for this function:

◆ _getCountFailed()

ilLPStatusWrapper::_getCountFailed (   $a_obj_id)

Static function to read the number of user who have the status 'failed'.

Definition at line 103 of file class.ilLPStatusWrapper.php.

References _getFailed().

104  {
105  return count(ilLPStatusWrapper::_getFailed($a_obj_id));
106  }
_getFailed($a_obj_id)
Static function to read the users who have the status 'completed'.
+ Here is the call graph for this function:

◆ _getCountFailedByType()

ilLPStatusWrapper::_getCountFailedByType (   $a_obj_id,
  $a_type 
)

Definition at line 235 of file class.ilLPStatusWrapper.php.

References _getFailedByType().

236  {
237  return count(ilLPStatusWrapper::_getFailedByType($a_obj_id,$a_type));
238  }
_getFailedByType($a_obj_id, $a_type)
+ Here is the call graph for this function:

◆ _getCountInProgress()

ilLPStatusWrapper::_getCountInProgress (   $a_obj_id)

Static function to read the number of user who have the status 'in_progress'.

Definition at line 54 of file class.ilLPStatusWrapper.php.

References _getInProgress().

55  {
56  return count(ilLPStatusWrapper::_getInProgress($a_obj_id));
57  }
_getInProgress($a_obj_id)
Static function to read users who have the status 'in_progress'.
+ Here is the call graph for this function:

◆ _getCountInProgressByType()

ilLPStatusWrapper::_getCountInProgressByType (   $a_obj_id,
  $a_type 
)

Definition at line 195 of file class.ilLPStatusWrapper.php.

References _getInProgressByType().

196  {
197  return count(ilLPStatusWrapper::_getInProgressByType($a_obj_id,$a_type));
198  }
_getInProgressByType($a_obj_id, $a_type)
+ Here is the call graph for this function:

◆ _getCountNotAttempted()

ilLPStatusWrapper::_getCountNotAttempted (   $a_obj_id)

Static function to read the number of user who have the status 'not_attempted'.

Definition at line 30 of file class.ilLPStatusWrapper.php.

References _getNotAttempted().

31  {
32  return count(ilLPStatusWrapper::_getNotAttempted($a_obj_id));
33  }
_getNotAttempted($a_obj_id)
Static function to read the number of user who have the status 'not_attempted'.
+ Here is the call graph for this function:

◆ _getCountNotAttemptedByType()

ilLPStatusWrapper::_getCountNotAttemptedByType (   $a_obj_id,
  $a_type 
)

Static function to read the number of user who have the status 'not_attempted'.

Definition at line 175 of file class.ilLPStatusWrapper.php.

References _getNotAttemptedByType().

176  {
177  return count(ilLPStatusWrapper::_getNotAttemptedByType($a_obj_id,$a_type));
178  }
_getNotAttemptedByType($a_obj_id, $a_type)
+ Here is the call graph for this function:

◆ _getFailed()

ilLPStatusWrapper::_getFailed (   $a_obj_id)

Static function to read the users who have the status 'completed'.

Definition at line 111 of file class.ilLPStatusWrapper.php.

References ilLPStatusFactory\_getClassById().

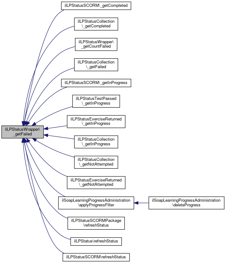
Referenced by ilLPStatusSCORM\_getCompleted(), ilLPStatusCollection\_getCompleted(), _getCountFailed(), ilLPStatusCollection\_getFailed(), ilLPStatusSCORM\_getInProgress(), ilLPStatusTestPassed\_getInProgress(), ilLPStatusExerciseReturned\_getInProgress(), ilLPStatusCollection\_getInProgress(), ilLPStatusCollection\_getNotAttempted(), ilLPStatusExerciseReturned\_getNotAttempted(), ilSoapLearningProgressAdministration\applyProgressFilter(), ilLPStatusSCORMPackage\refreshStatus(), ilLPStatus\refreshStatus(), and ilLPStatusSCORM\refreshStatus().

112  {
113  if(isset(self::$failed_cache[$a_obj_id]))
114  {
115  return self::$failed_cache[$a_obj_id];
116  }
117 
118  $class = ilLPStatusFactory::_getClassById($a_obj_id);
119 
120  self::$failed_cache[$a_obj_id] = $class::_getFailed($a_obj_id);
121 
122  return self::$failed_cache[$a_obj_id];
123  }
_getClassById($a_obj_id, $a_mode=NULL)
+ Here is the call graph for this function:
+ Here is the caller graph for this function:

◆ _getFailedByType()

ilLPStatusWrapper::_getFailedByType (   $a_obj_id,
  $a_type 
)

Definition at line 240 of file class.ilLPStatusWrapper.php.

References ilLPStatusFactory\_getClassByIdAndType().

Referenced by _getCountFailedByType().

241  {
242  static $cache = array();
243 
244  if(isset($cache[$a_obj_id.'_'.$a_type]))
245  {
246  return $cache[$a_obj_id.'_'.$a_type];
247  }
248 
249  $class = ilLPStatusFactory::_getClassByIdAndType($a_obj_id,$a_type);
250  $cache[$a_obj_id.'_'.$a_type] = $class::_getFailed($a_obj_id);
251 
252  return $cache[$a_obj_id.'_'.$a_type];
253  }
_getClassByIdAndType($a_obj_id, $a_type)
+ Here is the call graph for this function:
+ Here is the caller graph for this function:

◆ _getInProgress()

ilLPStatusWrapper::_getInProgress (   $a_obj_id)

Static function to read users who have the status 'in_progress'.

Definition at line 62 of file class.ilLPStatusWrapper.php.

References $ilBench, and ilLPStatusFactory\_getClassById().

Referenced by _getCountInProgress(), ilLPStatusCollection\_getInProgress(), ilLPStatusObjectives\_getNotAttempted(), ilLPStatusEvent\_getNotAttempted(), ilLPStatusCollection\_getNotAttempted(), ilLPStatusExerciseReturned\_getNotAttempted(), ilLPStatusManualByTutor\_getNotAttempted(), ilSoapLearningProgressAdministration\applyProgressFilter(), ilLPStatusSCORMPackage\refreshStatus(), ilLPStatus\refreshStatus(), and ilLPStatusSCORM\refreshStatus().

63  {
64  if(isset(self::$in_progress_cache[$a_obj_id]))
65  {
66  return self::$in_progress_cache[$a_obj_id];
67  }
68 
69  global $ilBench;
70 
71  $class = ilLPStatusFactory::_getClassById($a_obj_id);
72  self::$in_progress_cache[$a_obj_id] = $class::_getInProgress($a_obj_id);
73 
74  return self::$in_progress_cache[$a_obj_id];
75  }
global $ilBench
Definition: ilias.php:18
_getClassById($a_obj_id, $a_mode=NULL)
+ Here is the call graph for this function:
+ Here is the caller graph for this function:

◆ _getInProgressByType()

ilLPStatusWrapper::_getInProgressByType (   $a_obj_id,
  $a_type 
)

Definition at line 200 of file class.ilLPStatusWrapper.php.

References ilLPStatusFactory\_getClassByIdAndType().

Referenced by _getCountInProgressByType().

201  {
202  static $cache = array();
203 
204  if(isset($cache[$a_obj_id.'_'.$a_type]))
205  {
206  return $cache[$a_obj_id.'_'.$a_type];
207  }
208 
209  $class = ilLPStatusFactory::_getClassByIdAndType($a_obj_id,$a_type);
210  $cache[$a_obj_id.'_'.$a_type] = $class::_getInProgress($a_obj_id);
211 
212  return $cache[$a_obj_id.'_'.$a_type];
213  }
_getClassByIdAndType($a_obj_id, $a_type)
+ Here is the call graph for this function:
+ Here is the caller graph for this function:

◆ _getNotAttempted()

ilLPStatusWrapper::_getNotAttempted (   $a_obj_id)

Static function to read the number of user who have the status 'not_attempted'.

Definition at line 38 of file class.ilLPStatusWrapper.php.

References ilLPStatusFactory\_getClassById().

Referenced by _getCountNotAttempted(), ilLPStatusTestPassed\_getInProgress(), and ilLPStatus\refreshStatus().

39  {
40  if(isset(self::$not_attempted_cache[$a_obj_id]))
41  {
42  return self::$not_attempted_cache[$a_obj_id];
43  }
44 
45  $class = ilLPStatusFactory::_getClassById($a_obj_id);
46  self::$not_attempted_cache[$a_obj_id] = $class::_getNotAttempted($a_obj_id);
47 
48  return self::$not_attempted_cache[$a_obj_id];
49  }
_getClassById($a_obj_id, $a_mode=NULL)
+ Here is the call graph for this function:
+ Here is the caller graph for this function:

◆ _getNotAttemptedByType()

ilLPStatusWrapper::_getNotAttemptedByType (   $a_obj_id,
  $a_type 
)

Definition at line 180 of file class.ilLPStatusWrapper.php.

References ilLPStatusFactory\_getClassByIdAndType().

Referenced by _getCountNotAttemptedByType().

181  {
182  static $cache = array();
183 
184  if(isset($cache[$a_obj_id.'_'.$a_type]))
185  {
186  return $cache[$a_obj_id.'_'.$a_type];
187  }
188 
189  $class = ilLPStatusFactory::_getClassByIdAndType($a_obj_id,$a_type);
190  $cache[$a_obj_id.'_'.$a_type] = $class::_getNotAttempted($a_obj_id);
191 
192  return $cache[$a_obj_id.'_'.$a_type];
193  }
_getClassByIdAndType($a_obj_id, $a_type)
+ Here is the call graph for this function:
+ Here is the caller graph for this function:

◆ _getStatusInfo()

ilLPStatusWrapper::_getStatusInfo (   $a_obj_id)

Reads informations about the object e.g test results, tlt, number of visits.

Definition at line 128 of file class.ilLPStatusWrapper.php.

References ilLPStatusFactory\_getClassById().

Referenced by ilLPStatusCollectionTLT\_getCompleted(), ilLPStatusCollectionManual\_getCompleted(), ilLPStatusSCORM\_getCompleted(), ilLPStatusVisits\_getCompleted(), ilLPStatusTypicalLearningTime\_getCompleted(), ilLPStatusSCORMPackage\_getCompleted(), ilLPStatusObjectives\_getCompleted(), ilLPStatusTestPassed\_getCompleted(), ilLPStatusEvent\_getCompleted(), ilLPStatusSCORMPackage\_getFailed(), ilLPStatusSCORM\_getFailed(), ilLPStatusTestPassed\_getFailed(), ilLPStatusCollectionManual\_getInProgress(), ilLPStatusCollectionTLT\_getInProgress(), ilLPStatusTypicalLearningTime\_getInProgress(), ilLPStatusVisits\_getInProgress(), ilLPStatusSCORM\_getInProgress(), ilLPStatusSCORMPackage\_getInProgress(), ilLPStatusEvent\_getInProgress(), ilLPStatusEvent\_getNotAttempted(), ilLPStatusTestPassed\_getNotAttempted(), ilLPStatusCollection\_getTypicalLearningTime(), ilLPStatusVisits\determineStatus(), ilLPStatusTypicalLearningTime\determineStatus(), ilTrQuery\getSCOsStatusForUser(), and ilTrQuery\getSubItemsStatusForUser().

129  {
130  if(isset(self::$info_cache[$a_obj_id]))
131  {
132  return self::$info_cache[$a_obj_id];
133  }
134 
135  $class = ilLPStatusFactory::_getClassById($a_obj_id);
136  self::$info_cache[$a_obj_id] = $class::_getStatusInfo($a_obj_id);
137  return self::$info_cache[$a_obj_id];
138  }
_getClassById($a_obj_id, $a_mode=NULL)
+ Here is the call graph for this function:
+ Here is the caller graph for this function:

◆ _getStatusInfoByType()

ilLPStatusWrapper::_getStatusInfoByType (   $a_obj_id,
  $a_type 
)

Definition at line 255 of file class.ilLPStatusWrapper.php.

References ilLPStatusFactory\_getClassByIdAndType().

256  {
257  static $cache = array();
258 
259  if(isset($cache[$a_obj_id.'_'.$a_type]))
260  {
261  return $cache[$a_obj_id.'_'.$a_type];
262  }
263 
264  $class = ilLPStatusFactory::_getClassByIdAndType($a_obj_id,$a_type);
265  $cache[$a_obj_id.'_'.$a_type] = $class::_getStatusInfo($a_obj_id);
266 
267  return $cache[$a_obj_id.'_'.$a_type];
268  }
_getClassByIdAndType($a_obj_id, $a_type)
+ Here is the call graph for this function:

◆ _getTypicalLearningTime()

ilLPStatusWrapper::_getTypicalLearningTime (   $a_obj_id)

Reads Typical learning time.

Mode collection is recursive for all assigned items

Definition at line 152 of file class.ilLPStatusWrapper.php.

References ilLPStatusFactory\_getClassById().

Referenced by ilLPStatusCollection\_getTypicalLearningTime().

153  {
154  static $cache = array();
155 
156  if(isset($cache[$a_obj_id]))
157  {
158  return $cache[$a_obj_id];
159  }
160 
161  $class = ilLPStatusFactory::_getClassById($a_obj_id);
162  $cache[$a_obj_id] = $class::_getTypicalLearningTime($a_obj_id);
163 
164  return $cache[$a_obj_id];
165  }
_getClassById($a_obj_id, $a_mode=NULL)
+ Here is the call graph for this function:
+ Here is the caller graph for this function:

◆ _lookupCompletedForObject()

static ilLPStatusWrapper::_lookupCompletedForObject (   $a_obj_id,
  $a_user_ids = null 
)
static

Get completed users for object.

Parameters
int$a_obj_id
array$a_user_ids
Returns
array

Definition at line 341 of file class.ilLPStatusWrapper.php.

References ilLPStatusFactory\_getClassById().

Referenced by ilObjCourseGUI\fetchPrintMemberData(), ilLPCronObjectStatistics\gatherCourseLPData(), ilObjGroupGUI\readMemberData(), ilObjCourseGUI\readMemberData(), ilBasicSkill\updateAllUserSkillLevels(), and ilBasicSkill\updateSkillLevelsByTriggerRef().

342  {
343  $class = ilLPStatusFactory::_getClassById($a_obj_id);
344  return $class::_lookupCompletedForObject($a_obj_id, $a_user_ids);
345  }
_getClassById($a_obj_id, $a_mode=NULL)
+ Here is the call graph for this function:
+ Here is the caller graph for this function:

◆ _lookupFailedForObject()

static ilLPStatusWrapper::_lookupFailedForObject (   $a_obj_id,
  $a_user_ids = null 
)
static

Get failed users for object.

Parameters
int$a_obj_id
array$a_user_ids
Returns
array

Definition at line 354 of file class.ilLPStatusWrapper.php.

References ilLPStatusFactory\_getClassById().

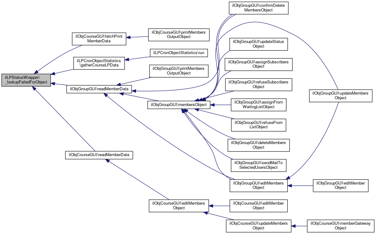
Referenced by ilObjCourseGUI\fetchPrintMemberData(), ilLPCronObjectStatistics\gatherCourseLPData(), ilObjGroupGUI\readMemberData(), and ilObjCourseGUI\readMemberData().

355  {
356  $class = ilLPStatusFactory::_getClassById($a_obj_id);
357  return $class::_lookupFailedForObject($a_obj_id, $a_user_ids);
358  }
_getClassById($a_obj_id, $a_mode=NULL)
+ Here is the call graph for this function:
+ Here is the caller graph for this function:

◆ _lookupInProgressForObject()

static ilLPStatusWrapper::_lookupInProgressForObject (   $a_obj_id,
  $a_user_ids = null 
)
static

Get in progress users for object.

Parameters
int$a_obj_id
array$a_user_ids
Returns
array

Definition at line 367 of file class.ilLPStatusWrapper.php.

References ilLPStatusFactory\_getClassById().

Referenced by ilObjCourseGUI\fetchPrintMemberData(), ilLPCronObjectStatistics\gatherCourseLPData(), ilObjGroupGUI\readMemberData(), and ilObjCourseGUI\readMemberData().

368  {
369  $class = ilLPStatusFactory::_getClassById($a_obj_id);
370  return $class::_lookupInProgressForObject($a_obj_id, $a_user_ids);
371  }
_getClassById($a_obj_id, $a_mode=NULL)
+ Here is the call graph for this function:
+ Here is the caller graph for this function:

◆ _refreshStatus()

◆ _removeStatusCache()

static ilLPStatusWrapper::_removeStatusCache (   $a_obj_id,
  $a_usr_id 
)
static

Definition at line 329 of file class.ilLPStatusWrapper.php.

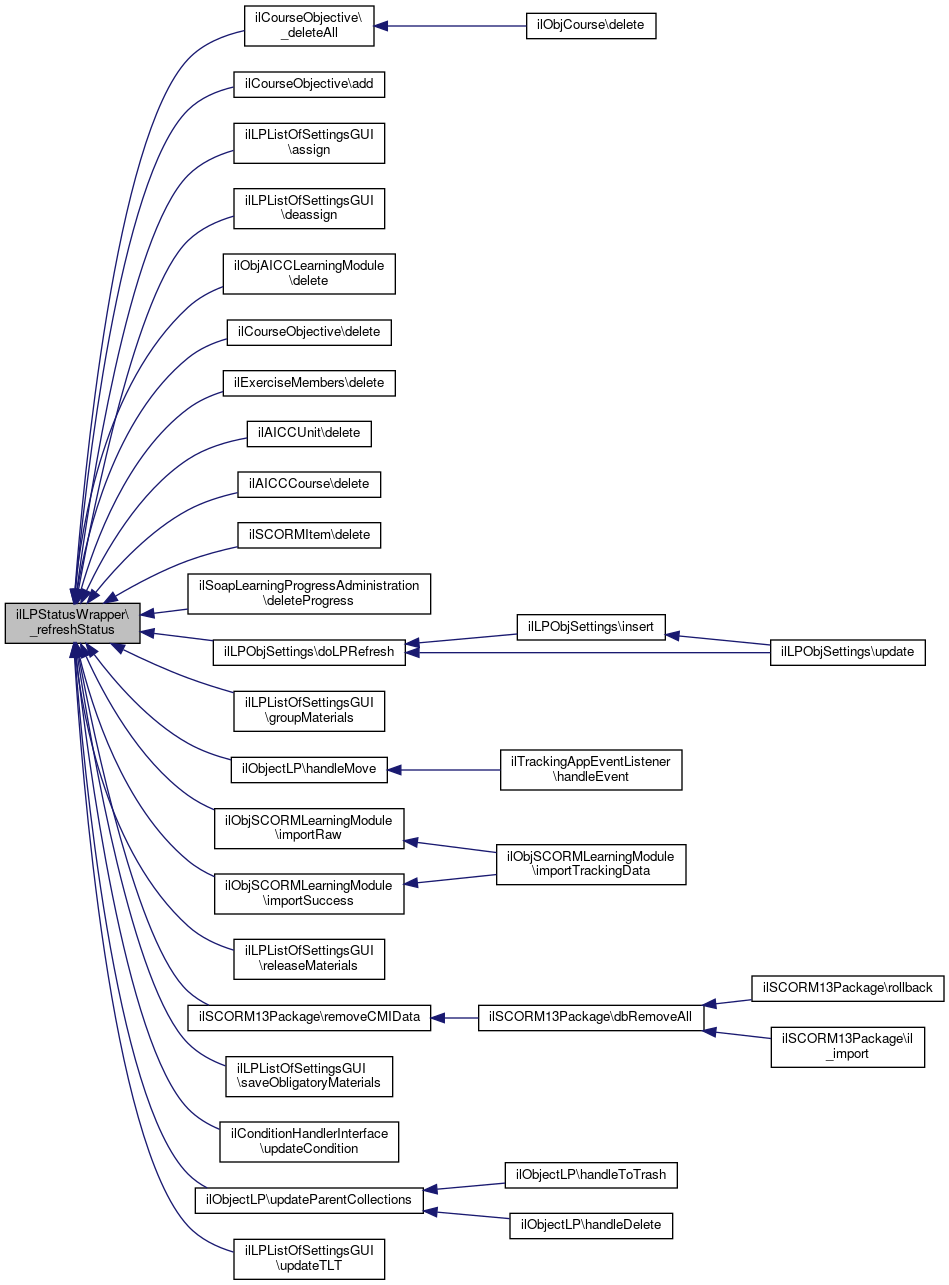
Referenced by ilLPStatus\writeStatus().

330  {
331  unset(self::$status_cache[$a_obj_id][$a_usr_id]);
332  }
+ Here is the caller graph for this function:

◆ _resetInfoCaches()

static ilLPStatusWrapper::_resetInfoCaches (   $a_obj_id)
static

Definition at line 140 of file class.ilLPStatusWrapper.php.

Referenced by ilSoapLearningProgressAdministration\deleteProgress().

141  {
142  unset(self::$info_cache[$a_obj_id]);
143  unset(self::$failed_cache[$a_obj_id]);
144  unset(self::$completed_cache[$a_obj_id]);
145  unset(self::$in_progress_cache[$a_obj_id]);
146  unset(self::$not_attempted_cache[$a_obj_id]);
147  }
+ Here is the caller graph for this function:

◆ _setDirty()

ilLPStatusWrapper::_setDirty (   $a_obj_id)

Set dirty.

Parameters
integerobject id

Definition at line 290 of file class.ilLPStatusWrapper.php.

References ilLPStatusFactory\_getInstance().

291  {
292  $trac_obj = ilLPStatusFactory::_getInstance($a_obj_id);
293  $trac_obj->_setDirty($a_obj_id);
294  }
_getInstance($a_obj_id, $a_mode=NULL)
+ Here is the call graph for this function:

◆ _updateStatus()

static ilLPStatusWrapper::_updateStatus (   $a_obj_id,
  $a_usr_id,
  $a_obj = null,
  $a_percentage = false,
  $a_no_raise = false,
  $a_force_raise = false 
)
static

Update status.

Parameters

Definition at line 276 of file class.ilLPStatusWrapper.php.

References ilLPStatusFactory\_getInstance().

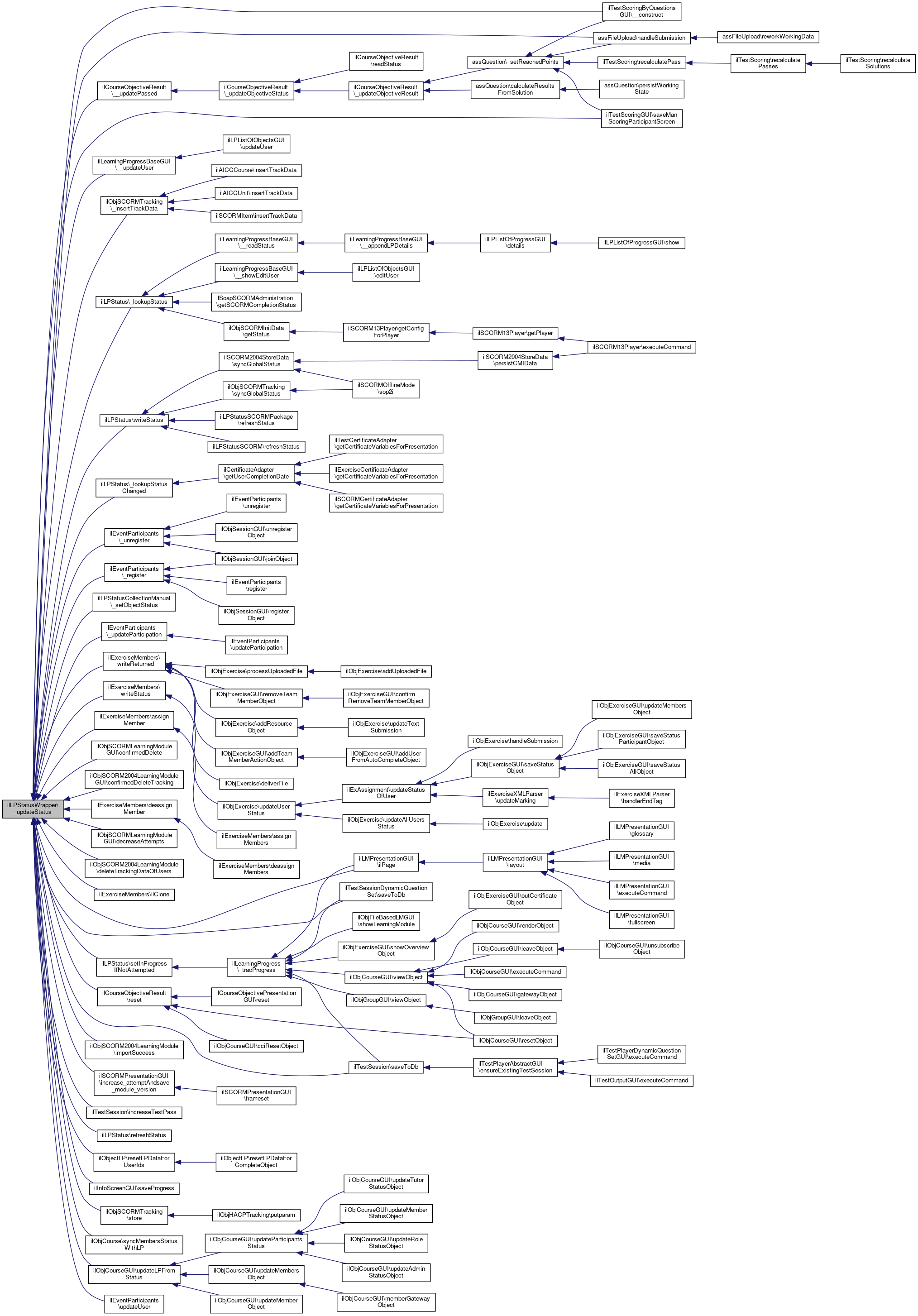
Referenced by ilTestScoringByQuestionsGUI\__construct(), ilCourseObjectiveResult\__updatePassed(), ilLearningProgressBaseGUI\__updateUser(), ilObjSCORMTracking\_insertTrackData(), ilLPStatus\_lookupStatus(), ilLPStatus\_lookupStatusChanged(), ilEventParticipants\_register(), ilLPStatusCollectionManual\_setObjectStatus(), ilEventParticipants\_unregister(), ilEventParticipants\_updateParticipation(), ilExerciseMembers\_writeReturned(), ilExerciseMembers\_writeStatus(), ilExerciseMembers\assignMember(), ilObjSCORMLearningModuleGUI\confirmedDelete(), ilObjSCORM2004LearningModuleGUI\confirmedDeleteTracking(), ilExerciseMembers\deassignMember(), ilObjSCORMLearningModuleGUI\decreaseAttempts(), ilObjSCORM2004LearningModule\deleteTrackingDataOfUsers(), assFileUpload\handleSubmission(), ilExerciseMembers\ilClone(), ilLMPresentationGUI\ilPage(), ilObjSCORM2004LearningModule\importSuccess(), ilSCORMPresentationGUI\increase_attemptAndsave_module_version(), ilTestSession\increaseTestPass(), ilLPStatus\refreshStatus(), ilCourseObjectiveResult\reset(), ilObjectLP\resetLPDataForUserIds(), ilTestScoringGUI\saveManScoringParticipantScreen(), ilInfoScreenGUI\saveProgress(), ilTestSessionDynamicQuestionSet\saveToDb(), ilTestSession\saveToDb(), ilLPStatus\setInProgressIfNotAttempted(), ilObjSCORMTracking\store(), ilObjCourse\syncMembersStatusWithLP(), ilObjCourseGUI\updateLPFromStatus(), ilEventParticipants\updateUser(), and ilLPStatus\writeStatus().

277  {
278  $trac_obj = ilLPStatusFactory::_getInstance($a_obj_id);
279  if (strtolower(get_class($trac_obj)) != "illpstatus")
280  {
281  $trac_obj->_updateStatus($a_obj_id, $a_usr_id, $a_obj, $a_percentage, $a_no_raise, $a_force_raise);
282  }
283  }
_getInstance($a_obj_id, $a_mode=NULL)
+ Here is the call graph for this function:
+ Here is the caller graph for this function:

Field Documentation

◆ $completed_cache

ilLPStatusWrapper::$completed_cache = array()
staticprivate

Definition at line 23 of file class.ilLPStatusWrapper.php.

◆ $failed_cache

ilLPStatusWrapper::$failed_cache = array()
staticprivate

Definition at line 22 of file class.ilLPStatusWrapper.php.

◆ $in_progress_cache

ilLPStatusWrapper::$in_progress_cache = array()
staticprivate

Definition at line 24 of file class.ilLPStatusWrapper.php.

◆ $info_cache

ilLPStatusWrapper::$info_cache = array()
staticprivate

Definition at line 21 of file class.ilLPStatusWrapper.php.

◆ $not_attempted_cache

ilLPStatusWrapper::$not_attempted_cache = array()
staticprivate

Definition at line 25 of file class.ilLPStatusWrapper.php.

◆ $status_cache

ilLPStatusWrapper::$status_cache = array()
staticprivate

Definition at line 20 of file class.ilLPStatusWrapper.php.


The documentation for this class was generated from the following file: