ILIAS  release_4-4 Revision
iljQueryUtil Class Reference

jQuery utilities More...

+ Collaboration diagram for iljQueryUtil:

Public Member Functions

 getLocaljQueryPath ()
 Get local path of jQuery file. More...
 
 getLocaljQueryUIPath ()
 Get local path of jQuery UI file. More...
 
 getLocalMaphilightPath ()
 Get local path of maphilight file. More...
 

Static Public Member Functions

static initjQuery ($a_tpl=null)
 Init jQuery. More...
 
static initjQueryUI ()
 Init jQuery UI (see included_components.txt for included components) More...
 
static initMaphilight ()
 Init maphilight. More...
 

Static Private Attributes

static $ver = "1_10_2"
 
static $ui_ver = "1_10_3"
 
static $maphilight_ver = "14_03_20"
 
static $min = "-min"
 

Detailed Description

jQuery utilities

Author
Alex Killing alex..nosp@m.kill.nosp@m.ing@g.nosp@m.mx.d.nosp@m.e
Version
$Id$

Definition at line 10 of file class.iljQueryUtil.php.

Member Function Documentation

◆ getLocaljQueryPath()

iljQueryUtil::getLocaljQueryPath ( )

Get local path of jQuery file.

Definition at line 61 of file class.iljQueryUtil.php.

Referenced by ilCOPageHTMLExport\exportSupportScripts(), and ilObjContentObject\getSupplyingExportFiles().

62  {
63  return "./Services/jQuery/js/".self::$ver."/jquery".self::$min.".js";
64  }
+ Here is the caller graph for this function:

◆ getLocaljQueryUIPath()

iljQueryUtil::getLocaljQueryUIPath ( )

Get local path of jQuery UI file.

Definition at line 69 of file class.iljQueryUtil.php.

Referenced by ilCOPageHTMLExport\exportSupportScripts(), and ilObjContentObject\getSupplyingExportFiles().

70  {
71  return "./Services/jQuery/js/ui_".self::$ui_ver."/jquery-ui.min.js";
72  }
+ Here is the caller graph for this function:

◆ getLocalMaphilightPath()

iljQueryUtil::getLocalMaphilightPath ( )

Get local path of maphilight file.

Definition at line 91 of file class.iljQueryUtil.php.

Referenced by ilCOPageHTMLExport\exportSupportScripts(), ilObjContentObject\getSupplyingExportFiles(), and ilObjMediaObjectGUI\includePresentationJS().

92  {
93  return "./Services/jQuery/js/maphilight_".self::$maphilight_ver."/maphilight.js";
94  }
+ Here is the caller graph for this function:

◆ initjQuery()

static iljQueryUtil::initjQuery (   $a_tpl = null)
static

Init jQuery.

Definition at line 20 of file class.iljQueryUtil.php.

References $path, and $tpl.

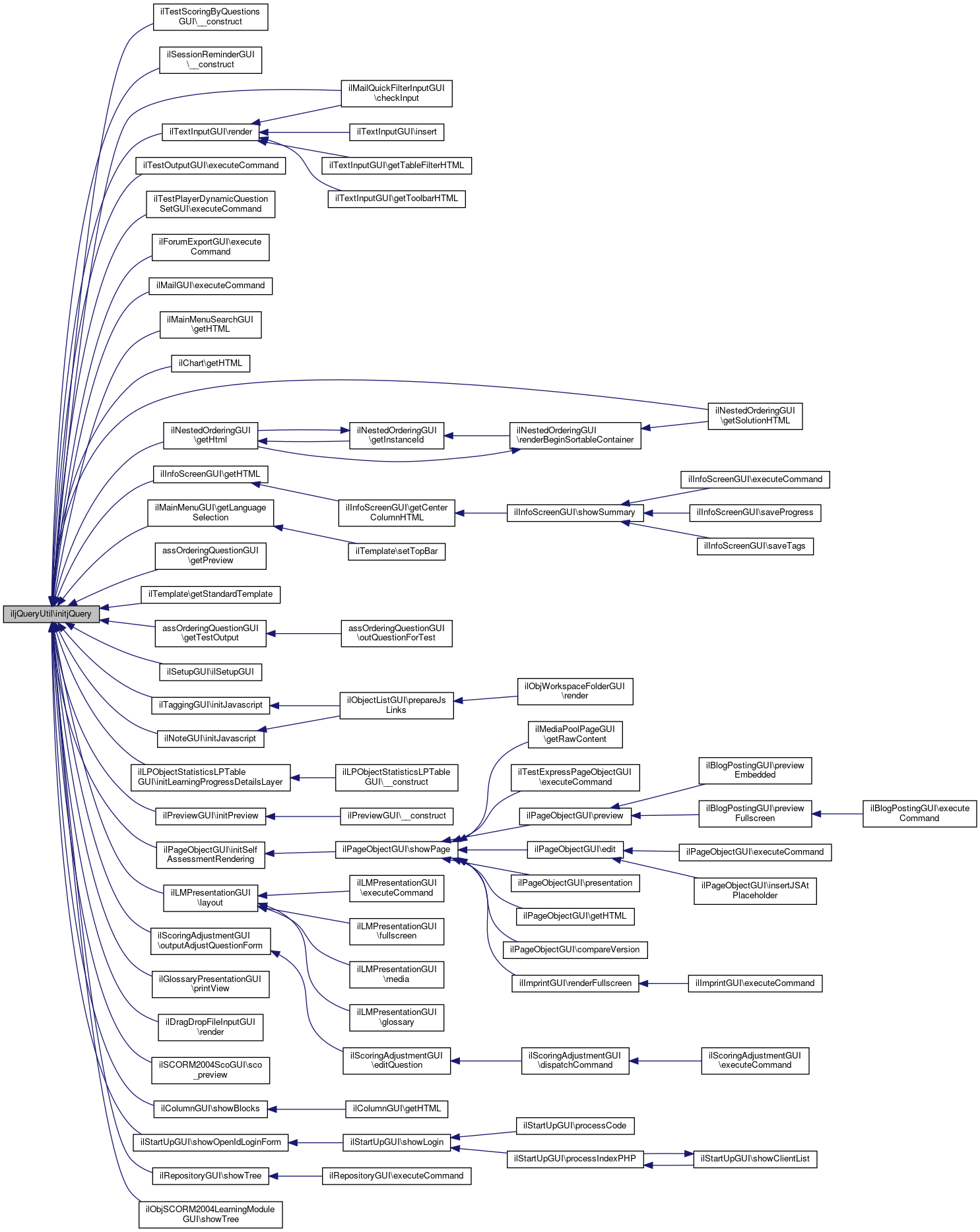
Referenced by ilTestScoringByQuestionsGUI\__construct(), ilSessionReminderGUI\__construct(), ilMailQuickFilterInputGUI\checkInput(), ilTestOutputGUI\executeCommand(), ilTestPlayerDynamicQuestionSetGUI\executeCommand(), ilForumExportGUI\executeCommand(), ilMailGUI\executeCommand(), ilMainMenuSearchGUI\getHTML(), ilChart\getHTML(), ilNestedOrderingGUI\getHtml(), ilInfoScreenGUI\getHTML(), ilMainMenuGUI\getLanguageSelection(), assOrderingQuestionGUI\getPreview(), ilNestedOrderingGUI\getSolutionHTML(), ilTemplate\getStandardTemplate(), assOrderingQuestionGUI\getTestOutput(), ilSetupGUI\ilSetupGUI(), ilTaggingGUI\initJavascript(), ilNoteGUI\initJavascript(), ilLPObjectStatisticsLPTableGUI\initLearningProgressDetailsLayer(), ilPreviewGUI\initPreview(), ilPageObjectGUI\initSelfAssessmentRendering(), ilLMPresentationGUI\layout(), ilScoringAdjustmentGUI\outputAdjustQuestionForm(), ilGlossaryPresentationGUI\printView(), ilDragDropFileInputGUI\render(), ilTextInputGUI\render(), ilSCORM2004ScoGUI\sco_preview(), ilColumnGUI\showBlocks(), ilStartUpGUI\showOpenIdLoginForm(), ilRepositoryGUI\showTree(), and ilObjSCORM2004LearningModuleGUI\showTree().

21  {
22  global $tpl;
23 
24  if ($a_tpl == null)
25  {
26  $a_tpl = $tpl;
27  }
28 
29  $a_tpl->addJavaScript(self::getLocaljQueryPath(), true, 1);
30 
31  // adding jquery-migrate for >= 1.9.x
32  $major = explode("_", self::$ver);
33  $major = $major[0]*100+$major[1];
34  if($major >= 109)
35  {
36  $path = str_replace("jquery", "jquery-migrate", self::getLocaljQueryPath());
37 
38  // this will enable console error logging!
39  if(DEVMODE)
40  {
41  $path = str_replace(self::$min, "", $path);
42  }
43 
44  $a_tpl->addJavaScript($path, true, 1);
45  }
46  }
if(isset($_FILES['img_file']['size']) && $_FILES['img_file']['size'] > 0) $tpl
$path
Definition: index.php:22
+ Here is the caller graph for this function:

◆ initjQueryUI()

static iljQueryUtil::initjQueryUI ( )
static

Init jQuery UI (see included_components.txt for included components)

Definition at line 51 of file class.iljQueryUtil.php.

References $tpl.

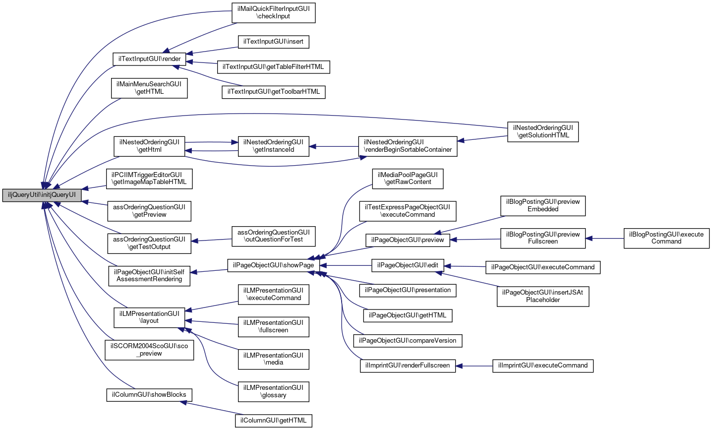
Referenced by ilMailQuickFilterInputGUI\checkInput(), ilMainMenuSearchGUI\getHTML(), ilNestedOrderingGUI\getHtml(), ilPCIIMTriggerEditorGUI\getImageMapTableHTML(), assOrderingQuestionGUI\getPreview(), ilNestedOrderingGUI\getSolutionHTML(), assOrderingQuestionGUI\getTestOutput(), ilPageObjectGUI\initSelfAssessmentRendering(), ilLMPresentationGUI\layout(), ilTextInputGUI\render(), ilSCORM2004ScoGUI\sco_preview(), and ilColumnGUI\showBlocks().

52  {
53  global $tpl;
54 
55  $tpl->addJavaScript(self::getLocaljQueryUIPath(), true, 1);
56  }
if(isset($_FILES['img_file']['size']) && $_FILES['img_file']['size'] > 0) $tpl
+ Here is the caller graph for this function:

◆ initMaphilight()

static iljQueryUtil::initMaphilight ( )
static

Init maphilight.

Definition at line 81 of file class.iljQueryUtil.php.

References $tpl.

82  {
83  global $tpl;
84 
85  $tpl->addJavaScript(self::getLocalMaphilightPath(), true, 1);
86  }
if(isset($_FILES['img_file']['size']) && $_FILES['img_file']['size'] > 0) $tpl

Field Documentation

◆ $maphilight_ver

iljQueryUtil::$maphilight_ver = "14_03_20"
staticprivate

Definition at line 14 of file class.iljQueryUtil.php.

◆ $min

iljQueryUtil::$min = "-min"
staticprivate

Definition at line 15 of file class.iljQueryUtil.php.

◆ $ui_ver

iljQueryUtil::$ui_ver = "1_10_3"
staticprivate

Definition at line 13 of file class.iljQueryUtil.php.

◆ $ver

iljQueryUtil::$ver = "1_10_2"
staticprivate

Definition at line 12 of file class.iljQueryUtil.php.


The documentation for this class was generated from the following file: