ILIAS  release_4-4 Revision
UtfNormal Class Reference
+ Collaboration diagram for UtfNormal:

Public Member Functions

 cleanUp ( $string)
 The ultimate convenience function! Clean up invalid UTF-8 sequences, and convert to normal form C, canonical composition. More...
 
 toNFC ( $string)
 Convert a UTF-8 string to normal form C, canonical composition. More...
 
 toNFD ( $string)
 Convert a UTF-8 string to normal form D, canonical decomposition. More...
 
 toNFKC ( $string)
 Convert a UTF-8 string to normal form KC, compatibility composition. More...
 
 toNFKD ( $string)
 Convert a UTF-8 string to normal form KD, compatibility decomposition. More...
 
 loadData ()
 Load the basic composition data if necessary private. More...
 
 quickIsNFC ( $string)
 Returns true if the string is definitely in NFC. More...
 
 quickIsNFCVerify (&$string)
 Returns true if the string is definitely in NFC. More...
 
 NFC ( $string)
 
 NFD ( $string)
 
 NFKC ( $string)
 
 NFKD ( $string)
 
 fastDecompose ( $string, &$map)
 Perform decomposition of a UTF-8 string into either D or KD form (depending on which decomposition map is passed to us). More...
 
 fastCombiningSort ( $string)
 Sorts combining characters into canonical order. More...
 
 fastCompose ( $string)
 Produces canonically composed sequences, i.e. More...
 
 placebo ( $string)
 This is just used for the benchmark, comparing how long it takes to interate through a string without really doing anything of substance. More...
 

Static Public Member Functions

static cleanUp ( $string)
 The ultimate convenience function! Clean up invalid UTF-8 sequences, and convert to normal form C, canonical composition. More...
 
static toNFC ( $string)
 Convert a UTF-8 string to normal form C, canonical composition. More...
 
static toNFD ( $string)
 Convert a UTF-8 string to normal form D, canonical decomposition. More...
 
static toNFKC ( $string)
 Convert a UTF-8 string to normal form KC, compatibility composition. More...
 
static toNFKD ( $string)
 Convert a UTF-8 string to normal form KD, compatibility decomposition. More...
 
static quickIsNFC ( $string)
 Returns true if the string is definitely in NFC. More...
 
static quickIsNFCVerify (&$string)
 Returns true if the string is definitely in NFC. More...
 
static placebo ( $string)
 This is just used for the benchmark, comparing how long it takes to interate through a string without really doing anything of substance. More...
 

Static Private Member Functions

static loadData ()
 Load the basic composition data if necessary. More...
 
static NFC ( $string)
 
static NFD ( $string)
 
static NFKC ( $string)
 
static NFKD ( $string)
 
static fastDecompose ( $string, $map)
 Perform decomposition of a UTF-8 string into either D or KD form (depending on which decomposition map is passed to us). More...
 
static fastCombiningSort ( $string)
 Sorts combining characters into canonical order. More...
 
static fastCompose ( $string)
 Produces canonically composed sequences, i.e. More...
 

Detailed Description

Definition at line 117 of file UtfNormal.php.

Member Function Documentation

◆ cleanUp() [1/2]

static UtfNormal::cleanUp (   $string)
static

The ultimate convenience function! Clean up invalid UTF-8 sequences, and convert to normal form C, canonical composition.

Fast return for pure ASCII strings; some lesser optimizations for strings containing only known-good characters. Not as fast as toNFC().

Parameters
string$stringa UTF-8 string
Returns
string a clean, shiny, normalized UTF-8 string

Definition at line 124 of file UtfNormal.php.

References NFC(), NORMALIZE_ICU, quickIsNFCVerify(), UNORM_NFC, UTF8_FFFE, UTF8_FFFF, and UTF8_REPLACEMENT.

124  {
125  if( NORMALIZE_ICU ) {
126  # We exclude a few chars that ICU would not.
127  $string = preg_replace(
128  '/[\x00-\x08\x0b\x0c\x0e-\x1f]/',
130  $string );
131  $string = str_replace( UTF8_FFFE, UTF8_REPLACEMENT, $string );
132  $string = str_replace( UTF8_FFFF, UTF8_REPLACEMENT, $string );
133 
134  # UnicodeString constructor fails if the string ends with a
135  # head byte. Add a junk char at the end, we'll strip it off.
136  return rtrim( utf8_normalize( $string . "\x01", UNORM_NFC ), "\x01" );
137  } elseif( UtfNormal::quickIsNFCVerify( $string ) ) {
138  # Side effect -- $string has had UTF-8 errors cleaned up.
139  return $string;
140  } else {
141  return UtfNormal::NFC( $string );
142  }
143  }
const UTF8_REPLACEMENT
Definition: UtfNormal.php:83
const UTF8_FFFF
Definition: UtfNormal.php:94
const UNORM_NFC
Definition: UtfNormal.php:106
const NORMALIZE_ICU
Definition: UtfNormal.php:111
quickIsNFCVerify(&$string)
Returns true if the string is definitely in NFC.
Definition: UtfNormal.php:273
NFC( $string)
Definition: UtfNormal.php:491
const UTF8_FFFE
Definition: UtfNormal.php:93
+ Here is the call graph for this function:

◆ cleanUp() [2/2]

UtfNormal::cleanUp (   $string)

The ultimate convenience function! Clean up invalid UTF-8 sequences, and convert to normal form C, canonical composition.

Fast return for pure ASCII strings; some lesser optimizations for strings containing only known-good characters. Not as fast as toNFC().

Parameters
string$stringa UTF-8 string
Returns
string a clean, shiny, normalized UTF-8 string

Definition at line 128 of file UtfNormal.php.

References NFC(), NORMALIZE_ICU, quickIsNFCVerify(), UNORM_NFC, UTF8_FFFE, UTF8_FFFF, and UTF8_REPLACEMENT.

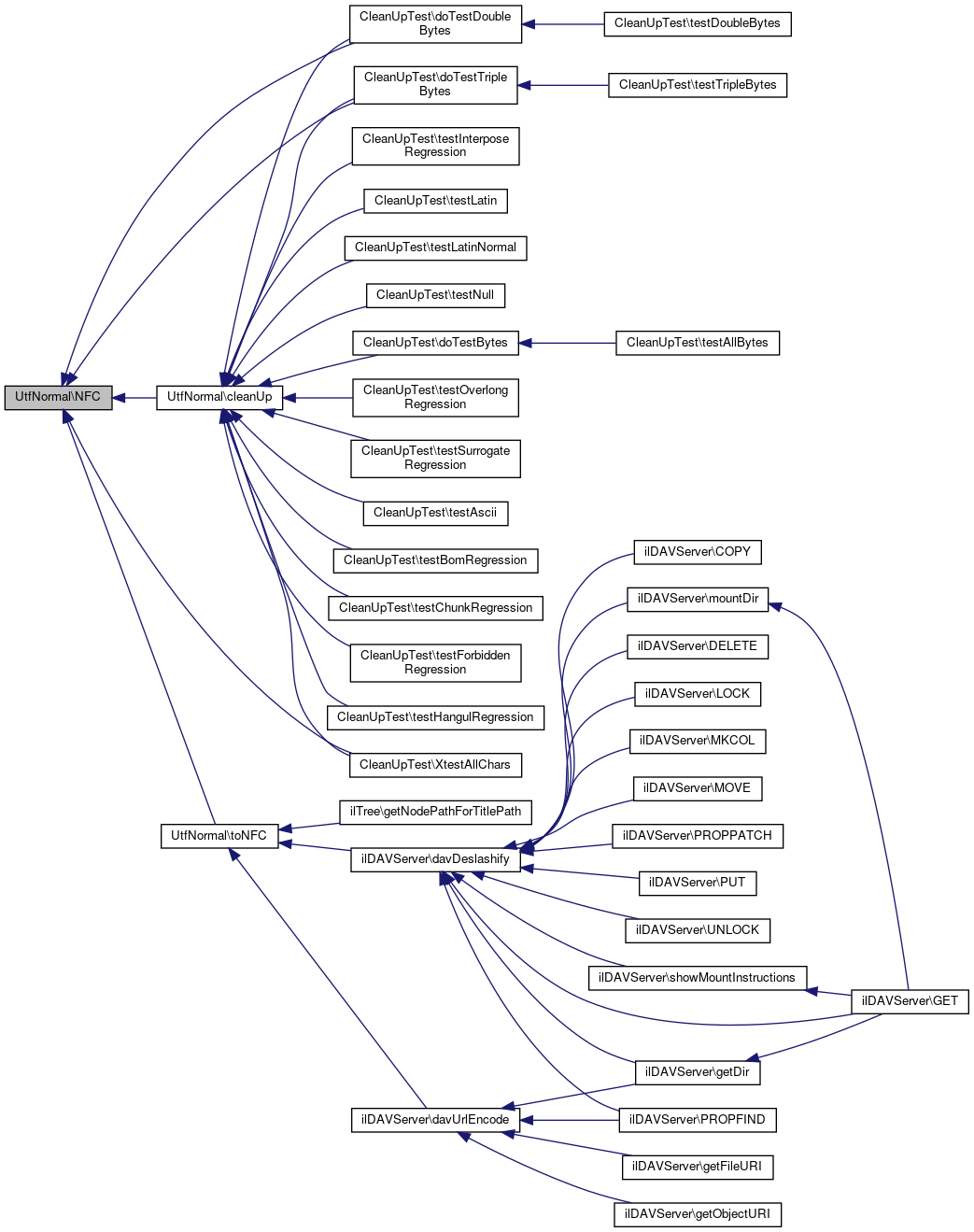
Referenced by CleanUpTest\doTestBytes(), CleanUpTest\doTestDoubleBytes(), CleanUpTest\doTestTripleBytes(), CleanUpTest\testAscii(), CleanUpTest\testBomRegression(), CleanUpTest\testChunkRegression(), CleanUpTest\testForbiddenRegression(), CleanUpTest\testHangulRegression(), CleanUpTest\testInterposeRegression(), CleanUpTest\testLatin(), CleanUpTest\testLatinNormal(), CleanUpTest\testNull(), CleanUpTest\testOverlongRegression(), CleanUpTest\testSurrogateRegression(), and CleanUpTest\XtestAllChars().

128  {
129  if( NORMALIZE_ICU ) {
130  # We exclude a few chars that ICU would not.
131  $string = preg_replace(
132  '/[\x00-\x08\x0b\x0c\x0e-\x1f]/',
134  $string );
135  $string = str_replace( UTF8_FFFE, UTF8_REPLACEMENT, $string );
136  $string = str_replace( UTF8_FFFF, UTF8_REPLACEMENT, $string );
137 
138  # UnicodeString constructor fails if the string ends with a
139  # head byte. Add a junk char at the end, we'll strip it off.
140  return rtrim( utf8_normalize( $string . "\x01", UNORM_NFC ), "\x01" );
141  } elseif( UtfNormal::quickIsNFCVerify( $string ) ) {
142  # Side effect -- $string has had UTF-8 errors cleaned up.
143  return $string;
144  } else {
145  return UtfNormal::NFC( $string );
146  }
147  }
const UTF8_REPLACEMENT
Definition: UtfNormal.php:83
const UTF8_FFFF
Definition: UtfNormal.php:94
const UNORM_NFC
Definition: UtfNormal.php:106
const NORMALIZE_ICU
Definition: UtfNormal.php:111
quickIsNFCVerify(&$string)
Returns true if the string is definitely in NFC.
Definition: UtfNormal.php:273
NFC( $string)
Definition: UtfNormal.php:491
const UTF8_FFFE
Definition: UtfNormal.php:93
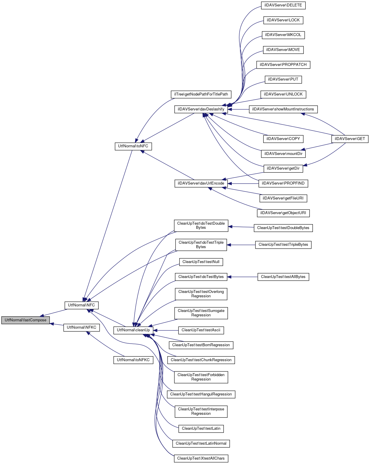
+ Here is the call graph for this function:
+ Here is the caller graph for this function:

◆ fastCombiningSort() [1/2]

UtfNormal::fastCombiningSort (   $string)

Sorts combining characters into canonical order.

This is the final step in creating decomposed normal forms D and KD. private

Parameters
string$stringa valid, decomposed UTF-8 string. Input is not validated.
Returns
string a UTF-8 string with combining characters sorted in canonical order

Definition at line 600 of file UtfNormal.php.

References $n, $out, $utfCombiningClass, and loadData().

Referenced by NFD(), and NFKD().

600  {
602  global $utfCombiningClass;
603  $len = strlen( $string );
604  $out = '';
605  $combiners = array();
606  $lastClass = -1;
607  for( $i = 0; $i < $len; $i++ ) {
608  $c = $string{$i};
609  $n = ord( $c );
610  if( $n >= 0x80 ) {
611  if( $n >= 0xf0 ) {
612  $c = substr( $string, $i, 4 );
613  $i += 3;
614  } elseif( $n >= 0xe0 ) {
615  $c = substr( $string, $i, 3 );
616  $i += 2;
617  } elseif( $n >= 0xc0 ) {
618  $c = substr( $string, $i, 2 );
619  $i++;
620  }
621  if( isset( $utfCombiningClass[$c] ) ) {
622  $lastClass = $utfCombiningClass[$c];
623  @$combiners[$lastClass] .= $c;
624  continue;
625  }
626  }
627  if( $lastClass ) {
628  ksort( $combiners );
629  $out .= implode( '', $combiners );
630  $combiners = array();
631  }
632  $out .= $c;
633  $lastClass = 0;
634  }
635  if( $lastClass ) {
636  ksort( $combiners );
637  $out .= implode( '', $combiners );
638  }
639  return $out;
640  }
global $utfCombiningClass
Definition: UtfNormal.php:36
$n
Definition: RandomTest.php:80
loadData()
Load the basic composition data if necessary private.
Definition: UtfNormal.php:220
+ Here is the call graph for this function:
+ Here is the caller graph for this function:

◆ fastCombiningSort() [2/2]

static UtfNormal::fastCombiningSort (   $string)
staticprivate

Sorts combining characters into canonical order.

This is the final step in creating decomposed normal forms D and KD.

Parameters
string$stringa valid, decomposed UTF-8 string. Input is not validated.
Returns
string a UTF-8 string with combining characters sorted in canonical order

Definition at line 610 of file UtfNormal.php.

References $n, $out, $utfCombiningClass, and loadData().

610  {
612  global $utfCombiningClass;
613  $len = strlen( $string );
614  $out = '';
615  $combiners = array();
616  $lastClass = -1;
617  for( $i = 0; $i < $len; $i++ ) {
618  $c = $string{$i};
619  $n = ord( $c );
620  if( $n >= 0x80 ) {
621  if( $n >= 0xf0 ) {
622  $c = substr( $string, $i, 4 );
623  $i += 3;
624  } elseif( $n >= 0xe0 ) {
625  $c = substr( $string, $i, 3 );
626  $i += 2;
627  } elseif( $n >= 0xc0 ) {
628  $c = substr( $string, $i, 2 );
629  $i++;
630  }
631  if( isset( $utfCombiningClass[$c] ) ) {
632  $lastClass = $utfCombiningClass[$c];
633  if( isset( $combiners[$lastClass] ) ) {
634  $combiners[$lastClass] .= $c;
635  } else {
636  $combiners[$lastClass] = $c;
637  }
638  continue;
639  }
640  }
641  if( $lastClass ) {
642  ksort( $combiners );
643  $out .= implode( '', $combiners );
644  $combiners = array();
645  }
646  $out .= $c;
647  $lastClass = 0;
648  }
649  if( $lastClass ) {
650  ksort( $combiners );
651  $out .= implode( '', $combiners );
652  }
653  return $out;
654  }
global $utfCombiningClass
Definition: UtfNormal.php:36
$n
Definition: RandomTest.php:80
loadData()
Load the basic composition data if necessary private.
Definition: UtfNormal.php:220
+ Here is the call graph for this function:

◆ fastCompose() [1/2]

UtfNormal::fastCompose (   $string)

Produces canonically composed sequences, i.e.

normal form C or KC.

private

Parameters
string$stringa valid UTF-8 string in sorted normal form D or KD. Input is not validated.
Returns
string a UTF-8 string with canonical precomposed characters used where possible

Definition at line 649 of file UtfNormal.php.

References $n, $out, $utfCanonicalComp, $utfCombiningClass, loadData(), UNICODE_HANGUL_FIRST, UNICODE_HANGUL_TCOUNT, UNICODE_HANGUL_VCOUNT, UTF8_HANGUL_FIRST, UTF8_HANGUL_LAST, UTF8_HANGUL_LBASE, UTF8_HANGUL_LEND, UTF8_HANGUL_TBASE, UTF8_HANGUL_TEND, UTF8_HANGUL_VBASE, and UTF8_HANGUL_VEND.

Referenced by NFC(), and NFKC().

649  {
652  $len = strlen( $string );
653  $out = '';
654  $lastClass = -1;
655  $lastHangul = 0;
656  $startChar = '';
657  $combining = '';
658  $x1 = ord(substr(UTF8_HANGUL_VBASE,0,1));
659  $x2 = ord(substr(UTF8_HANGUL_TEND,0,1));
660  for( $i = 0; $i < $len; $i++ ) {
661  $c = $string{$i};
662  $n = ord( $c );
663  if( $n < 0x80 ) {
664  # No combining characters here...
665  $out .= $startChar;
666  $out .= $combining;
667  $startChar = $c;
668  $combining = '';
669  $lastClass = 0;
670  continue;
671  } elseif( $n >= 0xf0 ) {
672  $c = substr( $string, $i, 4 );
673  $i += 3;
674  } elseif( $n >= 0xe0 ) {
675  $c = substr( $string, $i, 3 );
676  $i += 2;
677  } elseif( $n >= 0xc0 ) {
678  $c = substr( $string, $i, 2 );
679  $i++;
680  }
681  $pair = $startChar . $c;
682  if( $n > 0x80 ) {
683  if( isset( $utfCombiningClass[$c] ) ) {
684  # A combining char; see what we can do with it
685  $class = $utfCombiningClass[$c];
686  if( !empty( $startChar ) &&
687  $lastClass < $class &&
688  $class > 0 &&
689  isset( $utfCanonicalComp[$pair] ) ) {
690  $startChar = $utfCanonicalComp[$pair];
691  $class = 0;
692  } else {
693  $combining .= $c;
694  }
695  $lastClass = $class;
696  $lastHangul = 0;
697  continue;
698  }
699  }
700  # New start char
701  if( $lastClass == 0 ) {
702  if( isset( $utfCanonicalComp[$pair] ) ) {
703  $startChar = $utfCanonicalComp[$pair];
704  $lastHangul = 0;
705  continue;
706  }
707  if( $n >= $x1 && $n <= $x2 ) {
708  # WARNING: Hangul code is painfully slow.
709  # I apologize for this ugly, ugly code; however
710  # performance is even more teh suck if we call
711  # out to nice clean functions. Lookup tables are
712  # marginally faster, but require a lot of space.
713  #
714  if( $c >= UTF8_HANGUL_VBASE &&
715  $c <= UTF8_HANGUL_VEND &&
716  $startChar >= UTF8_HANGUL_LBASE &&
717  $startChar <= UTF8_HANGUL_LEND ) {
718  #
719  #$lIndex = utf8ToCodepoint( $startChar ) - UNICODE_HANGUL_LBASE;
720  #$vIndex = utf8ToCodepoint( $c ) - UNICODE_HANGUL_VBASE;
721  $lIndex = ord( $startChar{2} ) - 0x80;
722  $vIndex = ord( $c{2} ) - 0xa1;
723 
724  $hangulPoint = UNICODE_HANGUL_FIRST +
726  (UNICODE_HANGUL_VCOUNT * $lIndex + $vIndex);
727 
728  # Hardcode the limited-range UTF-8 conversion:
729  $startChar = chr( $hangulPoint >> 12 & 0x0f | 0xe0 ) .
730  chr( $hangulPoint >> 6 & 0x3f | 0x80 ) .
731  chr( $hangulPoint & 0x3f | 0x80 );
732  $lastHangul = 0;
733  continue;
734  } elseif( $c >= UTF8_HANGUL_TBASE &&
735  $c <= UTF8_HANGUL_TEND &&
736  $startChar >= UTF8_HANGUL_FIRST &&
737  $startChar <= UTF8_HANGUL_LAST &&
738  !$lastHangul ) {
739  # $tIndex = utf8ToCodepoint( $c ) - UNICODE_HANGUL_TBASE;
740  $tIndex = ord( $c{2} ) - 0xa7;
741  if( $tIndex < 0 ) $tIndex = ord( $c{2} ) - 0x80 + (0x11c0 - 0x11a7);
742 
743  # Increment the code point by $tIndex, without
744  # the function overhead of decoding and recoding UTF-8
745  #
746  $tail = ord( $startChar{2} ) + $tIndex;
747  if( $tail > 0xbf ) {
748  $tail -= 0x40;
749  $mid = ord( $startChar{1} ) + 1;
750  if( $mid > 0xbf ) {
751  $startChar{0} = chr( ord( $startChar{0} ) + 1 );
752  $mid -= 0x40;
753  }
754  $startChar{1} = chr( $mid );
755  }
756  $startChar{2} = chr( $tail );
757 
758  # If there's another jamo char after this, *don't* try to merge it.
759  $lastHangul = 1;
760  continue;
761  }
762  }
763  }
764  $out .= $startChar;
765  $out .= $combining;
766  $startChar = $c;
767  $combining = '';
768  $lastClass = 0;
769  $lastHangul = 0;
770  }
771  $out .= $startChar . $combining;
772  return $out;
773  }
global $utfCombiningClass
Definition: UtfNormal.php:36
const UTF8_HANGUL_TBASE
Definition: UtfNormal.php:74
const UTF8_HANGUL_LAST
Definition: UtfNormal.php:70
global $utfCanonicalComp
Definition: UtfNormal.php:36
const UTF8_HANGUL_LEND
Definition: UtfNormal.php:76
const UTF8_HANGUL_VBASE
Definition: UtfNormal.php:73
const UNICODE_HANGUL_TCOUNT
Definition: UtfNormal.php:56
const UNICODE_HANGUL_VCOUNT
Definition: UtfNormal.php:55
const UTF8_HANGUL_TEND
Definition: UtfNormal.php:78
$n
Definition: RandomTest.php:80
loadData()
Load the basic composition data if necessary private.
Definition: UtfNormal.php:220
const UTF8_HANGUL_LBASE
Definition: UtfNormal.php:72
const UTF8_HANGUL_VEND
Definition: UtfNormal.php:77
const UTF8_HANGUL_FIRST
Definition: UtfNormal.php:69
const UNICODE_HANGUL_FIRST
Definition: UtfNormal.php:47
+ Here is the call graph for this function:
+ Here is the caller graph for this function:

◆ fastCompose() [2/2]

static UtfNormal::fastCompose (   $string)
staticprivate

Produces canonically composed sequences, i.e.

normal form C or KC.

Parameters
string$stringa valid UTF-8 string in sorted normal form D or KD. Input is not validated.
Returns
string a UTF-8 string with canonical precomposed characters used where possible

Definition at line 664 of file UtfNormal.php.

References $n, $out, $utfCanonicalComp, $utfCombiningClass, loadData(), UNICODE_HANGUL_FIRST, UNICODE_HANGUL_TCOUNT, UNICODE_HANGUL_VCOUNT, UTF8_HANGUL_FIRST, UTF8_HANGUL_LAST, UTF8_HANGUL_LBASE, UTF8_HANGUL_LEND, UTF8_HANGUL_TBASE, UTF8_HANGUL_TEND, UTF8_HANGUL_VBASE, and UTF8_HANGUL_VEND.

664  {
667  $len = strlen( $string );
668  $out = '';
669  $lastClass = -1;
670  $lastHangul = 0;
671  $startChar = '';
672  $combining = '';
673  $x1 = ord(substr(UTF8_HANGUL_VBASE,0,1));
674  $x2 = ord(substr(UTF8_HANGUL_TEND,0,1));
675  for( $i = 0; $i < $len; $i++ ) {
676  $c = $string{$i};
677  $n = ord( $c );
678  if( $n < 0x80 ) {
679  # No combining characters here...
680  $out .= $startChar;
681  $out .= $combining;
682  $startChar = $c;
683  $combining = '';
684  $lastClass = 0;
685  continue;
686  } elseif( $n >= 0xf0 ) {
687  $c = substr( $string, $i, 4 );
688  $i += 3;
689  } elseif( $n >= 0xe0 ) {
690  $c = substr( $string, $i, 3 );
691  $i += 2;
692  } elseif( $n >= 0xc0 ) {
693  $c = substr( $string, $i, 2 );
694  $i++;
695  }
696  $pair = $startChar . $c;
697  if( $n > 0x80 ) {
698  if( isset( $utfCombiningClass[$c] ) ) {
699  # A combining char; see what we can do with it
700  $class = $utfCombiningClass[$c];
701  if( !empty( $startChar ) &&
702  $lastClass < $class &&
703  $class > 0 &&
704  isset( $utfCanonicalComp[$pair] ) ) {
705  $startChar = $utfCanonicalComp[$pair];
706  $class = 0;
707  } else {
708  $combining .= $c;
709  }
710  $lastClass = $class;
711  $lastHangul = 0;
712  continue;
713  }
714  }
715  # New start char
716  if( $lastClass == 0 ) {
717  if( isset( $utfCanonicalComp[$pair] ) ) {
718  $startChar = $utfCanonicalComp[$pair];
719  $lastHangul = 0;
720  continue;
721  }
722  if( $n >= $x1 && $n <= $x2 ) {
723  # WARNING: Hangul code is painfully slow.
724  # I apologize for this ugly, ugly code; however
725  # performance is even more teh suck if we call
726  # out to nice clean functions. Lookup tables are
727  # marginally faster, but require a lot of space.
728  #
729  if( $c >= UTF8_HANGUL_VBASE &&
730  $c <= UTF8_HANGUL_VEND &&
731  $startChar >= UTF8_HANGUL_LBASE &&
732  $startChar <= UTF8_HANGUL_LEND ) {
733  #
734  #$lIndex = utf8ToCodepoint( $startChar ) - UNICODE_HANGUL_LBASE;
735  #$vIndex = utf8ToCodepoint( $c ) - UNICODE_HANGUL_VBASE;
736  $lIndex = ord( $startChar{2} ) - 0x80;
737  $vIndex = ord( $c{2} ) - 0xa1;
738 
739  $hangulPoint = UNICODE_HANGUL_FIRST +
741  (UNICODE_HANGUL_VCOUNT * $lIndex + $vIndex);
742 
743  # Hardcode the limited-range UTF-8 conversion:
744  $startChar = chr( $hangulPoint >> 12 & 0x0f | 0xe0 ) .
745  chr( $hangulPoint >> 6 & 0x3f | 0x80 ) .
746  chr( $hangulPoint & 0x3f | 0x80 );
747  $lastHangul = 0;
748  continue;
749  } elseif( $c >= UTF8_HANGUL_TBASE &&
750  $c <= UTF8_HANGUL_TEND &&
751  $startChar >= UTF8_HANGUL_FIRST &&
752  $startChar <= UTF8_HANGUL_LAST &&
753  !$lastHangul ) {
754  # $tIndex = utf8ToCodepoint( $c ) - UNICODE_HANGUL_TBASE;
755  $tIndex = ord( $c{2} ) - 0xa7;
756  if( $tIndex < 0 ) $tIndex = ord( $c{2} ) - 0x80 + (0x11c0 - 0x11a7);
757 
758  # Increment the code point by $tIndex, without
759  # the function overhead of decoding and recoding UTF-8
760  #
761  $tail = ord( $startChar{2} ) + $tIndex;
762  if( $tail > 0xbf ) {
763  $tail -= 0x40;
764  $mid = ord( $startChar{1} ) + 1;
765  if( $mid > 0xbf ) {
766  $startChar{0} = chr( ord( $startChar{0} ) + 1 );
767  $mid -= 0x40;
768  }
769  $startChar{1} = chr( $mid );
770  }
771  $startChar{2} = chr( $tail );
772 
773  # If there's another jamo char after this, *don't* try to merge it.
774  $lastHangul = 1;
775  continue;
776  }
777  }
778  }
779  $out .= $startChar;
780  $out .= $combining;
781  $startChar = $c;
782  $combining = '';
783  $lastClass = 0;
784  $lastHangul = 0;
785  }
786  $out .= $startChar . $combining;
787  return $out;
788  }
global $utfCombiningClass
Definition: UtfNormal.php:36
const UTF8_HANGUL_TBASE
Definition: UtfNormal.php:74
const UTF8_HANGUL_LAST
Definition: UtfNormal.php:70
global $utfCanonicalComp
Definition: UtfNormal.php:36
const UTF8_HANGUL_LEND
Definition: UtfNormal.php:76
const UTF8_HANGUL_VBASE
Definition: UtfNormal.php:73
const UNICODE_HANGUL_TCOUNT
Definition: UtfNormal.php:56
const UNICODE_HANGUL_VCOUNT
Definition: UtfNormal.php:55
const UTF8_HANGUL_TEND
Definition: UtfNormal.php:78
$n
Definition: RandomTest.php:80
loadData()
Load the basic composition data if necessary private.
Definition: UtfNormal.php:220
const UTF8_HANGUL_LBASE
Definition: UtfNormal.php:72
const UTF8_HANGUL_VEND
Definition: UtfNormal.php:77
const UTF8_HANGUL_FIRST
Definition: UtfNormal.php:69
const UNICODE_HANGUL_FIRST
Definition: UtfNormal.php:47
+ Here is the call graph for this function:

◆ fastDecompose() [1/2]

UtfNormal::fastDecompose (   $string,
$map 
)

Perform decomposition of a UTF-8 string into either D or KD form (depending on which decomposition map is passed to us).

Input is assumed to be valid UTF-8. Invalid code will break. private

Parameters
string$stringValid UTF-8 string
array$maphash of expanded decomposition map
Returns
string a UTF-8 string decomposed, not yet normalized (needs sorting)

Definition at line 540 of file UtfNormal.php.

References $n, $out, $t, loadData(), UNICODE_HANGUL_FIRST, UNICODE_HANGUL_NCOUNT, UNICODE_HANGUL_TCOUNT, UTF8_HANGUL_FIRST, and UTF8_HANGUL_LAST.

Referenced by NFD(), and NFKD().

540  {
542  $len = strlen( $string );
543  $out = '';
544  for( $i = 0; $i < $len; $i++ ) {
545  $c = $string{$i};
546  $n = ord( $c );
547  if( $n < 0x80 ) {
548  # ASCII chars never decompose
549  # THEY ARE IMMORTAL
550  $out .= $c;
551  continue;
552  } elseif( $n >= 0xf0 ) {
553  $c = substr( $string, $i, 4 );
554  $i += 3;
555  } elseif( $n >= 0xe0 ) {
556  $c = substr( $string, $i, 3 );
557  $i += 2;
558  } elseif( $n >= 0xc0 ) {
559  $c = substr( $string, $i, 2 );
560  $i++;
561  }
562  if( isset( $map[$c] ) ) {
563  $out .= $map[$c];
564  continue;
565  } else {
566  if( $c >= UTF8_HANGUL_FIRST && $c <= UTF8_HANGUL_LAST ) {
567  # Decompose a hangul syllable into jamo;
568  # hardcoded for three-byte UTF-8 sequence.
569  # A lookup table would be slightly faster,
570  # but adds a lot of memory & disk needs.
571  #
572  $index = ( (ord( $c{0} ) & 0x0f) << 12
573  | (ord( $c{1} ) & 0x3f) << 6
574  | (ord( $c{2} ) & 0x3f) )
576  $l = IntVal( $index / UNICODE_HANGUL_NCOUNT );
577  $v = IntVal( ($index % UNICODE_HANGUL_NCOUNT) / UNICODE_HANGUL_TCOUNT);
578  $t = $index % UNICODE_HANGUL_TCOUNT;
579  $out .= "\xe1\x84" . chr( 0x80 + $l ) . "\xe1\x85" . chr( 0xa1 + $v );
580  if( $t >= 25 ) {
581  $out .= "\xe1\x87" . chr( 0x80 + $t - 25 );
582  } elseif( $t ) {
583  $out .= "\xe1\x86" . chr( 0xa7 + $t );
584  }
585  continue;
586  }
587  }
588  $out .= $c;
589  }
590  return $out;
591  }
const UTF8_HANGUL_LAST
Definition: UtfNormal.php:70
const UNICODE_HANGUL_TCOUNT
Definition: UtfNormal.php:56
const UNICODE_HANGUL_NCOUNT
Definition: UtfNormal.php:57
$n
Definition: RandomTest.php:80
loadData()
Load the basic composition data if necessary private.
Definition: UtfNormal.php:220
const UTF8_HANGUL_FIRST
Definition: UtfNormal.php:69
const UNICODE_HANGUL_FIRST
Definition: UtfNormal.php:47
+ Here is the call graph for this function:
+ Here is the caller graph for this function:

◆ fastDecompose() [2/2]

static UtfNormal::fastDecompose (   $string,
  $map 
)
staticprivate

Perform decomposition of a UTF-8 string into either D or KD form (depending on which decomposition map is passed to us).

Input is assumed to be valid UTF-8. Invalid code will break.

Parameters
string$stringValid UTF-8 string
array$maphash of expanded decomposition map
Returns
string a UTF-8 string decomposed, not yet normalized (needs sorting)

Definition at line 549 of file UtfNormal.php.

References $n, $out, $t, loadData(), UNICODE_HANGUL_FIRST, UNICODE_HANGUL_NCOUNT, UNICODE_HANGUL_TCOUNT, UTF8_HANGUL_FIRST, and UTF8_HANGUL_LAST.

549  {
551  $len = strlen( $string );
552  $out = '';
553  for( $i = 0; $i < $len; $i++ ) {
554  $c = $string{$i};
555  $n = ord( $c );
556  if( $n < 0x80 ) {
557  # ASCII chars never decompose
558  # THEY ARE IMMORTAL
559  $out .= $c;
560  continue;
561  } elseif( $n >= 0xf0 ) {
562  $c = substr( $string, $i, 4 );
563  $i += 3;
564  } elseif( $n >= 0xe0 ) {
565  $c = substr( $string, $i, 3 );
566  $i += 2;
567  } elseif( $n >= 0xc0 ) {
568  $c = substr( $string, $i, 2 );
569  $i++;
570  }
571  if( isset( $map[$c] ) ) {
572  $out .= $map[$c];
573  continue;
574  } else {
575  if( $c >= UTF8_HANGUL_FIRST && $c <= UTF8_HANGUL_LAST ) {
576  # Decompose a hangul syllable into jamo;
577  # hardcoded for three-byte UTF-8 sequence.
578  # A lookup table would be slightly faster,
579  # but adds a lot of memory & disk needs.
580  #
581  $index = ( (ord( $c{0} ) & 0x0f) << 12
582  | (ord( $c{1} ) & 0x3f) << 6
583  | (ord( $c{2} ) & 0x3f) )
585  $l = intval( $index / UNICODE_HANGUL_NCOUNT );
586  $v = intval( ($index % UNICODE_HANGUL_NCOUNT) / UNICODE_HANGUL_TCOUNT);
587  $t = $index % UNICODE_HANGUL_TCOUNT;
588  $out .= "\xe1\x84" . chr( 0x80 + $l ) . "\xe1\x85" . chr( 0xa1 + $v );
589  if( $t >= 25 ) {
590  $out .= "\xe1\x87" . chr( 0x80 + $t - 25 );
591  } elseif( $t ) {
592  $out .= "\xe1\x86" . chr( 0xa7 + $t );
593  }
594  continue;
595  }
596  }
597  $out .= $c;
598  }
599  return $out;
600  }
const UTF8_HANGUL_LAST
Definition: UtfNormal.php:70
const UNICODE_HANGUL_TCOUNT
Definition: UtfNormal.php:56
const UNICODE_HANGUL_NCOUNT
Definition: UtfNormal.php:57
$n
Definition: RandomTest.php:80
loadData()
Load the basic composition data if necessary private.
Definition: UtfNormal.php:220
const UTF8_HANGUL_FIRST
Definition: UtfNormal.php:69
const UNICODE_HANGUL_FIRST
Definition: UtfNormal.php:47
+ Here is the call graph for this function:

◆ loadData() [1/2]

UtfNormal::loadData ( )

Load the basic composition data if necessary private.

Definition at line 220 of file UtfNormal.php.

References $utfCanonicalComp, $utfCanonicalDecomp, and $utfCombiningClass.

Referenced by fastCombiningSort(), fastCompose(), fastDecompose(), NFD(), quickIsNFC(), and quickIsNFCVerify().

220  {
222  if( !isset( $utfCombiningClass ) ) {
223  require_once( 'UtfNormalData.inc' );
224  }
225  }
global $utfCombiningClass
Definition: UtfNormal.php:36
global $utfCanonicalDecomp
Definition: UtfNormal.php:36
global $utfCanonicalComp
Definition: UtfNormal.php:36
+ Here is the caller graph for this function:

◆ loadData() [2/2]

static UtfNormal::loadData ( )
staticprivate

Load the basic composition data if necessary.

Definition at line 221 of file UtfNormal.php.

References $utfCombiningClass.

221  {
222  global $utfCombiningClass;
223  if( !isset( $utfCombiningClass ) ) {
224  require_once( dirname(__FILE__) . '/UtfNormalData.inc' );
225  }
226  }
global $utfCombiningClass
Definition: UtfNormal.php:36

◆ NFC() [1/2]

UtfNormal::NFC (   $string)
Parameters
string$string
Returns
string private

Definition at line 491 of file UtfNormal.php.

References fastCompose(), and NFD().

Referenced by cleanUp(), CleanUpTest\doTestDoubleBytes(), CleanUpTest\doTestTripleBytes(), toNFC(), and CleanUpTest\XtestAllChars().

491  {
492  return UtfNormal::fastCompose( UtfNormal::NFD( $string ) );
493  }
fastCompose( $string)
Produces canonically composed sequences, i.e.
Definition: UtfNormal.php:649
NFD( $string)
Definition: UtfNormal.php:500
+ Here is the call graph for this function:
+ Here is the caller graph for this function:

◆ NFC() [2/2]

static UtfNormal::NFC (   $string)
staticprivate
Parameters
string$string
Returns
string

Definition at line 496 of file UtfNormal.php.

References fastCompose(), and NFD().

496  {
497  return UtfNormal::fastCompose( UtfNormal::NFD( $string ) );
498  }
fastCompose( $string)
Produces canonically composed sequences, i.e.
Definition: UtfNormal.php:649
NFD( $string)
Definition: UtfNormal.php:500
+ Here is the call graph for this function:

◆ NFD() [1/2]

UtfNormal::NFD (   $string)
Parameters
string$string
Returns
string private

Definition at line 500 of file UtfNormal.php.

References $utfCanonicalDecomp, fastCombiningSort(), fastDecompose(), and loadData().

Referenced by NFC(), and toNFD().

500  {
502  global $utfCanonicalDecomp;
504  UtfNormal::fastDecompose( $string, $utfCanonicalDecomp ) );
505  }
fastDecompose( $string, &$map)
Perform decomposition of a UTF-8 string into either D or KD form (depending on which decomposition ma...
Definition: UtfNormal.php:540
global $utfCanonicalDecomp
Definition: UtfNormal.php:36
fastCombiningSort( $string)
Sorts combining characters into canonical order.
Definition: UtfNormal.php:600
loadData()
Load the basic composition data if necessary private.
Definition: UtfNormal.php:220
+ Here is the call graph for this function:
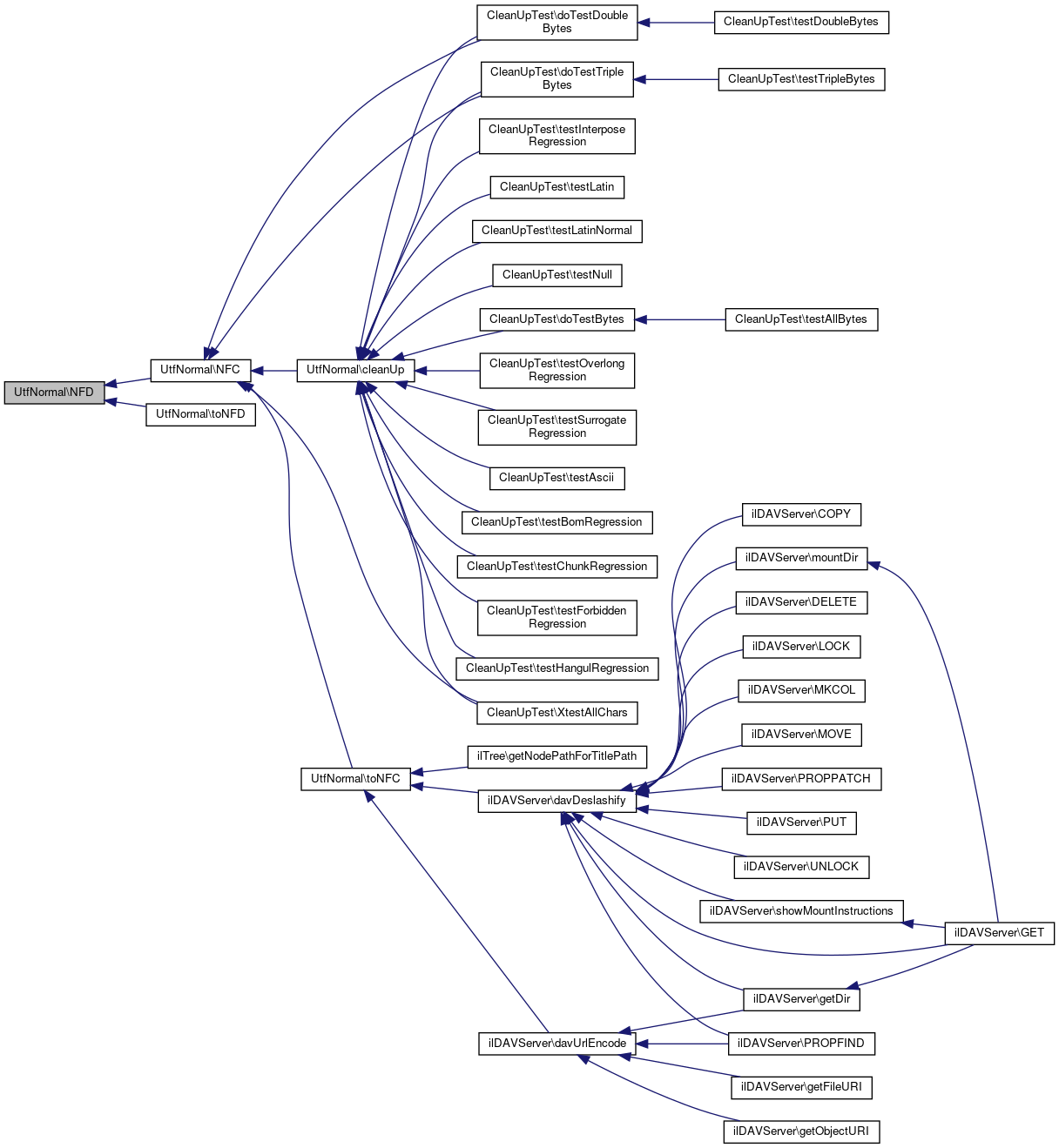
+ Here is the caller graph for this function:

◆ NFD() [2/2]

static UtfNormal::NFD (   $string)
staticprivate
Parameters
string$string
Returns
string

Definition at line 506 of file UtfNormal.php.

References $utfCanonicalDecomp, fastCombiningSort(), fastDecompose(), and loadData().

506  {
508  global $utfCanonicalDecomp;
510  UtfNormal::fastDecompose( $string, $utfCanonicalDecomp ) );
511  }
fastDecompose( $string, &$map)
Perform decomposition of a UTF-8 string into either D or KD form (depending on which decomposition ma...
Definition: UtfNormal.php:540
global $utfCanonicalDecomp
Definition: UtfNormal.php:36
fastCombiningSort( $string)
Sorts combining characters into canonical order.
Definition: UtfNormal.php:600
loadData()
Load the basic composition data if necessary private.
Definition: UtfNormal.php:220
+ Here is the call graph for this function:

◆ NFKC() [1/2]

UtfNormal::NFKC (   $string)
Parameters
string$string
Returns
string private

Definition at line 512 of file UtfNormal.php.

References fastCompose(), and NFKD().

Referenced by toNFKC().

512  {
513  return UtfNormal::fastCompose( UtfNormal::NFKD( $string ) );
514  }
fastCompose( $string)
Produces canonically composed sequences, i.e.
Definition: UtfNormal.php:649
NFKD( $string)
Definition: UtfNormal.php:521
+ Here is the call graph for this function:
+ Here is the caller graph for this function:

◆ NFKC() [2/2]

static UtfNormal::NFKC (   $string)
staticprivate
Parameters
string$string
Returns
string

Definition at line 519 of file UtfNormal.php.

References fastCompose(), and NFKD().

519  {
520  return UtfNormal::fastCompose( UtfNormal::NFKD( $string ) );
521  }
fastCompose( $string)
Produces canonically composed sequences, i.e.
Definition: UtfNormal.php:649
NFKD( $string)
Definition: UtfNormal.php:521
+ Here is the call graph for this function:

◆ NFKD() [1/2]

UtfNormal::NFKD (   $string)
Parameters
string$string
Returns
string private

Definition at line 521 of file UtfNormal.php.

References $utfCompatibilityDecomp, fastCombiningSort(), and fastDecompose().

Referenced by NFKC(), and toNFKD().

521  {
523  if( !isset( $utfCompatibilityDecomp ) ) {
524  require_once( 'UtfNormalDataK.inc' );
525  }
527  UtfNormal::fastDecompose( $string, $utfCompatibilityDecomp ) );
528  }
fastDecompose( $string, &$map)
Perform decomposition of a UTF-8 string into either D or KD form (depending on which decomposition ma...
Definition: UtfNormal.php:540
global $utfCompatibilityDecomp
Definition: UtfNormal.php:44
fastCombiningSort( $string)
Sorts combining characters into canonical order.
Definition: UtfNormal.php:600
+ Here is the call graph for this function:
+ Here is the caller graph for this function:

◆ NFKD() [2/2]

static UtfNormal::NFKD (   $string)
staticprivate
Parameters
string$string
Returns
string

Definition at line 529 of file UtfNormal.php.

References $utfCompatibilityDecomp, fastCombiningSort(), and fastDecompose().

529  {
531  if( !isset( $utfCompatibilityDecomp ) ) {
532  require_once( 'UtfNormalDataK.inc' );
533  }
535  UtfNormal::fastDecompose( $string, $utfCompatibilityDecomp ) );
536  }
fastDecompose( $string, &$map)
Perform decomposition of a UTF-8 string into either D or KD form (depending on which decomposition ma...
Definition: UtfNormal.php:540
global $utfCompatibilityDecomp
Definition: UtfNormal.php:44
fastCombiningSort( $string)
Sorts combining characters into canonical order.
Definition: UtfNormal.php:600
+ Here is the call graph for this function:

◆ placebo() [1/2]

UtfNormal::placebo (   $string)

This is just used for the benchmark, comparing how long it takes to interate through a string without really doing anything of substance.

Parameters
string$string
Returns
string

Definition at line 781 of file UtfNormal.php.

References $out.

781  {
782  $len = strlen( $string );
783  $out = '';
784  for( $i = 0; $i < $len; $i++ ) {
785  $out .= $string{$i};
786  }
787  return $out;
788  }

◆ placebo() [2/2]

static UtfNormal::placebo (   $string)
static

This is just used for the benchmark, comparing how long it takes to interate through a string without really doing anything of substance.

Parameters
string$string
Returns
string

Definition at line 797 of file UtfNormal.php.

References $out.

797  {
798  $len = strlen( $string );
799  $out = '';
800  for( $i = 0; $i < $len; $i++ ) {
801  $out .= $string{$i};
802  }
803  return $out;
804  }

◆ quickIsNFC() [1/2]

UtfNormal::quickIsNFC (   $string)

Returns true if the string is definitely in NFC.

Returns false if not or uncertain.

Parameters
string$stringa valid UTF-8 string. Input is not validated.
Returns
bool

Definition at line 233 of file UtfNormal.php.

References $n, $utfCombiningClass, and loadData().

Referenced by toNFC().

233  {
234  # ASCII is always valid NFC!
235  # If it's pure ASCII, let it through.
236  if( !preg_match( '/[\x80-\xff]/', $string ) ) return true;
237 
239  global $utfCheckNFC, $utfCombiningClass;
240  $len = strlen( $string );
241  for( $i = 0; $i < $len; $i++ ) {
242  $c = $string{$i};
243  $n = ord( $c );
244  if( $n < 0x80 ) {
245  continue;
246  } elseif( $n >= 0xf0 ) {
247  $c = substr( $string, $i, 4 );
248  $i += 3;
249  } elseif( $n >= 0xe0 ) {
250  $c = substr( $string, $i, 3 );
251  $i += 2;
252  } elseif( $n >= 0xc0 ) {
253  $c = substr( $string, $i, 2 );
254  $i++;
255  }
256  if( isset( $utfCheckNFC[$c] ) ) {
257  # If it's NO or MAYBE, bail and do the slow check.
258  return false;
259  }
260  if( isset( $utfCombiningClass[$c] ) ) {
261  # Combining character? We might have to do sorting, at least.
262  return false;
263  }
264  }
265  return true;
266  }
global $utfCombiningClass
Definition: UtfNormal.php:36
$n
Definition: RandomTest.php:80
loadData()
Load the basic composition data if necessary private.
Definition: UtfNormal.php:220
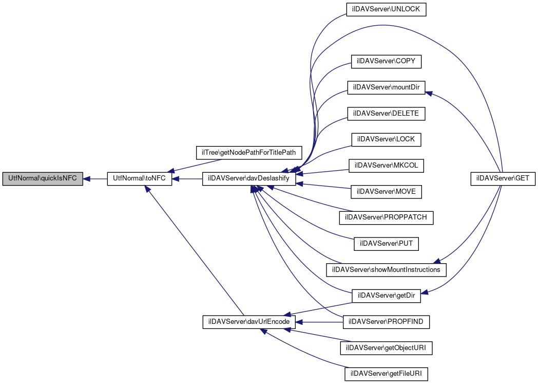
+ Here is the call graph for this function:
+ Here is the caller graph for this function:

◆ quickIsNFC() [2/2]

static UtfNormal::quickIsNFC (   $string)
static

Returns true if the string is definitely in NFC.

Returns false if not or uncertain.

Parameters
string$stringa valid UTF-8 string. Input is not validated.
Returns
bool

Definition at line 235 of file UtfNormal.php.

References $n, $utfCombiningClass, and loadData().

235  {
236  # ASCII is always valid NFC!
237  # If it's pure ASCII, let it through.
238  if( !preg_match( '/[\x80-\xff]/', $string ) ) return true;
239 
241  global $utfCheckNFC, $utfCombiningClass;
242  $len = strlen( $string );
243  for( $i = 0; $i < $len; $i++ ) {
244  $c = $string{$i};
245  $n = ord( $c );
246  if( $n < 0x80 ) {
247  continue;
248  } elseif( $n >= 0xf0 ) {
249  $c = substr( $string, $i, 4 );
250  $i += 3;
251  } elseif( $n >= 0xe0 ) {
252  $c = substr( $string, $i, 3 );
253  $i += 2;
254  } elseif( $n >= 0xc0 ) {
255  $c = substr( $string, $i, 2 );
256  $i++;
257  }
258  if( isset( $utfCheckNFC[$c] ) ) {
259  # If it's NO or MAYBE, bail and do the slow check.
260  return false;
261  }
262  if( isset( $utfCombiningClass[$c] ) ) {
263  # Combining character? We might have to do sorting, at least.
264  return false;
265  }
266  }
267  return true;
268  }
global $utfCombiningClass
Definition: UtfNormal.php:36
$n
Definition: RandomTest.php:80
loadData()
Load the basic composition data if necessary private.
Definition: UtfNormal.php:220
+ Here is the call graph for this function:

◆ quickIsNFCVerify() [1/2]

UtfNormal::quickIsNFCVerify ( $string)

Returns true if the string is definitely in NFC.

Returns false if not or uncertain.

Parameters
string$stringa UTF-8 string, altered on output to be valid UTF-8 safe for XML.

Definition at line 273 of file UtfNormal.php.

References $n, $out, $utfCombiningClass, loadData(), UTF8_FFFE, UTF8_FFFF, UTF8_MAX, UTF8_OVERLONG_A, UTF8_OVERLONG_B, UTF8_OVERLONG_C, UTF8_REPLACEMENT, and UTF8_SURROGATE_FIRST.

Referenced by cleanUp().

273  {
274  # Screen out some characters that eg won't be allowed in XML
275  $string = preg_replace( '/[\x00-\x08\x0b\x0c\x0e-\x1f]/', UTF8_REPLACEMENT, $string );
276 
277  # ASCII is always valid NFC!
278  # If we're only ever given plain ASCII, we can avoid the overhead
279  # of initializing the decomposition tables by skipping out early.
280  if( !preg_match( '/[\x80-\xff]/', $string ) ) return true;
281 
282  static $checkit = null, $tailBytes = null, $utfCheckOrCombining = null;
283  if( !isset( $checkit ) ) {
284  # Load/build some scary lookup tables...
286  global $utfCheckNFC, $utfCombiningClass;
287 
288  $utfCheckOrCombining = array_merge( $utfCheckNFC, $utfCombiningClass );
289 
290  # Head bytes for sequences which we should do further validity checks
291  $checkit = array_flip( array_map( 'chr',
292  array( 0xc0, 0xc1, 0xe0, 0xed, 0xef,
293  0xf0, 0xf1, 0xf2, 0xf3, 0xf4, 0xf5, 0xf6, 0xf7,
294  0xf8, 0xf9, 0xfa, 0xfb, 0xfc, 0xfd, 0xfe, 0xff ) ) );
295 
296  # Each UTF-8 head byte is followed by a certain
297  # number of tail bytes.
298  $tailBytes = array();
299  for( $n = 0; $n < 256; $n++ ) {
300  if( $n < 0xc0 ) {
301  $remaining = 0;
302  } elseif( $n < 0xe0 ) {
303  $remaining = 1;
304  } elseif( $n < 0xf0 ) {
305  $remaining = 2;
306  } elseif( $n < 0xf8 ) {
307  $remaining = 3;
308  } elseif( $n < 0xfc ) {
309  $remaining = 4;
310  } elseif( $n < 0xfe ) {
311  $remaining = 5;
312  } else {
313  $remaining = 0;
314  }
315  $tailBytes[chr($n)] = $remaining;
316  }
317  }
318 
319  # Chop the text into pure-ASCII and non-ASCII areas;
320  # large ASCII parts can be handled much more quickly.
321  # Don't chop up Unicode areas for punctuation, though,
322  # that wastes energy.
323  preg_match_all(
324  '/([\x00-\x7f]+|[\x80-\xff][\x00-\x40\x5b-\x5f\x7b-\xff]*)/',
325  $string, $matches );
326 
327  $looksNormal = true;
328  $base = 0;
329  $replace = array();
330  foreach( $matches[1] as $str ) {
331  $chunk = strlen( $str );
332 
333  if( $str{0} < "\x80" ) {
334  # ASCII chunk: guaranteed to be valid UTF-8
335  # and in normal form C, so skip over it.
336  $base += $chunk;
337  continue;
338  }
339 
340  # We'll have to examine the chunk byte by byte to ensure
341  # that it consists of valid UTF-8 sequences, and to see
342  # if any of them might not be normalized.
343  #
344  # Since PHP is not the fastest language on earth, some of
345  # this code is a little ugly with inner loop optimizations.
346 
347  $head = '';
348  $len = $chunk + 1; # Counting down is faster. I'm *so* sorry.
349 
350  for( $i = -1; --$len; ) {
351  if( $remaining = $tailBytes[$c = $str{++$i}] ) {
352  # UTF-8 head byte!
353  $sequence = $head = $c;
354  do {
355  # Look for the defined number of tail bytes...
356  if( --$len && ( $c = $str{++$i} ) >= "\x80" && $c < "\xc0" ) {
357  # Legal tail bytes are nice.
358  $sequence .= $c;
359  } else {
360  if( 0 == $len ) {
361  # Premature end of string!
362  # Drop a replacement character into output to
363  # represent the invalid UTF-8 sequence.
364  $replace[] = array( UTF8_REPLACEMENT,
365  $base + $i + 1 - strlen( $sequence ),
366  strlen( $sequence ) );
367  break 2;
368  } else {
369  # Illegal tail byte; abandon the sequence.
370  $replace[] = array( UTF8_REPLACEMENT,
371  $base + $i - strlen( $sequence ),
372  strlen( $sequence ) );
373  # Back up and reprocess this byte; it may itself
374  # be a legal ASCII or UTF-8 sequence head.
375  --$i;
376  ++$len;
377  continue 2;
378  }
379  }
380  } while( --$remaining );
381 
382  if( isset( $checkit[$head] ) ) {
383  # Do some more detailed validity checks, for
384  # invalid characters and illegal sequences.
385  if( $head == "\xed" ) {
386  # 0xed is relatively frequent in Korean, which
387  # abuts the surrogate area, so we're doing
388  # this check separately to speed things up.
389 
390  if( $sequence >= UTF8_SURROGATE_FIRST ) {
391  # Surrogates are legal only in UTF-16 code.
392  # They are totally forbidden here in UTF-8
393  # utopia.
394  $replace[] = array( UTF8_REPLACEMENT,
395  $base + $i + 1 - strlen( $sequence ),
396  strlen( $sequence ) );
397  $head = '';
398  continue;
399  }
400  } else {
401  # Slower, but rarer checks...
402  $n = ord( $head );
403  if(
404  # "Overlong sequences" are those that are syntactically
405  # correct but use more UTF-8 bytes than are necessary to
406  # encode a character. Naïve string comparisons can be
407  # tricked into failing to see a match for an ASCII
408  # character, for instance, which can be a security hole
409  # if blacklist checks are being used.
410  ($n < 0xc2 && $sequence <= UTF8_OVERLONG_A)
411  || ($n == 0xe0 && $sequence <= UTF8_OVERLONG_B)
412  || ($n == 0xf0 && $sequence <= UTF8_OVERLONG_C)
413 
414  # U+FFFE and U+FFFF are explicitly forbidden in Unicode.
415  || ($n == 0xef &&
416  ($sequence == UTF8_FFFE)
417  || ($sequence == UTF8_FFFF) )
418 
419  # Unicode has been limited to 21 bits; longer
420  # sequences are not allowed.
421  || ($n >= 0xf0 && $sequence > UTF8_MAX) ) {
422 
423  $replace[] = array( UTF8_REPLACEMENT,
424  $base + $i + 1 - strlen( $sequence ),
425  strlen( $sequence ) );
426  $head = '';
427  continue;
428  }
429  }
430  }
431 
432  if( isset( $utfCheckOrCombining[$sequence] ) ) {
433  # If it's NO or MAYBE, we'll have to rip
434  # the string apart and put it back together.
435  # That's going to be mighty slow.
436  $looksNormal = false;
437  }
438 
439  # The sequence is legal!
440  $head = '';
441  } elseif( $c < "\x80" ) {
442  # ASCII byte.
443  $head = '';
444  } elseif( $c < "\xc0" ) {
445  # Illegal tail bytes
446  if( $head == '' ) {
447  # Out of the blue!
448  $replace[] = array( UTF8_REPLACEMENT, $base + $i, 1 );
449  } else {
450  # Don't add if we're continuing a broken sequence;
451  # we already put a replacement character when we looked
452  # at the broken sequence.
453  $replace[] = array( '', $base + $i, 1 );
454  }
455  } else {
456  # Miscellaneous freaks.
457  $replace[] = array( UTF8_REPLACEMENT, $base + $i, 1 );
458  $head = '';
459  }
460  }
461  $base += $chunk;
462  }
463  if( count( $replace ) ) {
464  # There were illegal UTF-8 sequences we need to fix up.
465  $out = '';
466  $last = 0;
467  foreach( $replace as $rep ) {
468  list( $replacement, $start, $length ) = $rep;
469  if( $last < $start ) {
470  $out .= substr( $string, $last, $start - $last );
471  }
472  $out .= $replacement;
473  $last = $start + $length;
474  }
475  if( $last < strlen( $string ) ) {
476  $out .= substr( $string, $last );
477  }
478  $string = $out;
479  }
480  return $looksNormal;
481  }
global $utfCombiningClass
Definition: UtfNormal.php:36
const UTF8_REPLACEMENT
Definition: UtfNormal.php:83
const UTF8_FFFF
Definition: UtfNormal.php:94
const UTF8_MAX
Definition: UtfNormal.php:82
const UTF8_OVERLONG_B
Definition: UtfNormal.php:87
const UTF8_SURROGATE_FIRST
Definition: UtfNormal.php:80
const UTF8_OVERLONG_A
Definition: UtfNormal.php:86
$n
Definition: RandomTest.php:80
loadData()
Load the basic composition data if necessary private.
Definition: UtfNormal.php:220
const UTF8_OVERLONG_C
Definition: UtfNormal.php:88
const UTF8_FFFE
Definition: UtfNormal.php:93
+ Here is the call graph for this function:
+ Here is the caller graph for this function:

◆ quickIsNFCVerify() [2/2]

static UtfNormal::quickIsNFCVerify ( $string)
static

Returns true if the string is definitely in NFC.

Returns false if not or uncertain.

Parameters
string$stringa UTF-8 string, altered on output to be valid UTF-8 safe for XML.

Definition at line 276 of file UtfNormal.php.

References $n, $out, $utfCombiningClass, loadData(), UTF8_FFFE, UTF8_FFFF, UTF8_MAX, UTF8_OVERLONG_A, UTF8_OVERLONG_B, UTF8_OVERLONG_C, UTF8_REPLACEMENT, and UTF8_SURROGATE_FIRST.

276  {
277  # Screen out some characters that eg won't be allowed in XML
278  $string = preg_replace( '/[\x00-\x08\x0b\x0c\x0e-\x1f]/', UTF8_REPLACEMENT, $string );
279 
280  # ASCII is always valid NFC!
281  # If we're only ever given plain ASCII, we can avoid the overhead
282  # of initializing the decomposition tables by skipping out early.
283  if( !preg_match( '/[\x80-\xff]/', $string ) ) return true;
284 
285  static $checkit = null, $tailBytes = null, $utfCheckOrCombining = null;
286  if( !isset( $checkit ) ) {
287  # Load/build some scary lookup tables...
289  global $utfCheckNFC, $utfCombiningClass;
290 
291  $utfCheckOrCombining = array_merge( $utfCheckNFC, $utfCombiningClass );
292 
293  # Head bytes for sequences which we should do further validity checks
294  $checkit = array_flip( array_map( 'chr',
295  array( 0xc0, 0xc1, 0xe0, 0xed, 0xef,
296  0xf0, 0xf1, 0xf2, 0xf3, 0xf4, 0xf5, 0xf6, 0xf7,
297  0xf8, 0xf9, 0xfa, 0xfb, 0xfc, 0xfd, 0xfe, 0xff ) ) );
298 
299  # Each UTF-8 head byte is followed by a certain
300  # number of tail bytes.
301  $tailBytes = array();
302  for( $n = 0; $n < 256; $n++ ) {
303  if( $n < 0xc0 ) {
304  $remaining = 0;
305  } elseif( $n < 0xe0 ) {
306  $remaining = 1;
307  } elseif( $n < 0xf0 ) {
308  $remaining = 2;
309  } elseif( $n < 0xf8 ) {
310  $remaining = 3;
311  } elseif( $n < 0xfc ) {
312  $remaining = 4;
313  } elseif( $n < 0xfe ) {
314  $remaining = 5;
315  } else {
316  $remaining = 0;
317  }
318  $tailBytes[chr($n)] = $remaining;
319  }
320  }
321 
322  # Chop the text into pure-ASCII and non-ASCII areas;
323  # large ASCII parts can be handled much more quickly.
324  # Don't chop up Unicode areas for punctuation, though,
325  # that wastes energy.
326  $matches = array();
327  preg_match_all(
328  '/([\x00-\x7f]+|[\x80-\xff][\x00-\x40\x5b-\x5f\x7b-\xff]*)/',
329  $string, $matches );
330 
331  $looksNormal = true;
332  $base = 0;
333  $replace = array();
334  foreach( $matches[1] as $str ) {
335  $chunk = strlen( $str );
336 
337  if( $str{0} < "\x80" ) {
338  # ASCII chunk: guaranteed to be valid UTF-8
339  # and in normal form C, so skip over it.
340  $base += $chunk;
341  continue;
342  }
343 
344  # We'll have to examine the chunk byte by byte to ensure
345  # that it consists of valid UTF-8 sequences, and to see
346  # if any of them might not be normalized.
347  #
348  # Since PHP is not the fastest language on earth, some of
349  # this code is a little ugly with inner loop optimizations.
350 
351  $head = '';
352  $len = $chunk + 1; # Counting down is faster. I'm *so* sorry.
353 
354  for( $i = -1; --$len; ) {
355  if( $remaining = $tailBytes[$c = $str{++$i}] ) {
356  # UTF-8 head byte!
357  $sequence = $head = $c;
358  do {
359  # Look for the defined number of tail bytes...
360  if( --$len && ( $c = $str{++$i} ) >= "\x80" && $c < "\xc0" ) {
361  # Legal tail bytes are nice.
362  $sequence .= $c;
363  } else {
364  if( 0 == $len ) {
365  # Premature end of string!
366  # Drop a replacement character into output to
367  # represent the invalid UTF-8 sequence.
368  $replace[] = array( UTF8_REPLACEMENT,
369  $base + $i + 1 - strlen( $sequence ),
370  strlen( $sequence ) );
371  break 2;
372  } else {
373  # Illegal tail byte; abandon the sequence.
374  $replace[] = array( UTF8_REPLACEMENT,
375  $base + $i - strlen( $sequence ),
376  strlen( $sequence ) );
377  # Back up and reprocess this byte; it may itself
378  # be a legal ASCII or UTF-8 sequence head.
379  --$i;
380  ++$len;
381  continue 2;
382  }
383  }
384  } while( --$remaining );
385 
386  if( isset( $checkit[$head] ) ) {
387  # Do some more detailed validity checks, for
388  # invalid characters and illegal sequences.
389  if( $head == "\xed" ) {
390  # 0xed is relatively frequent in Korean, which
391  # abuts the surrogate area, so we're doing
392  # this check separately to speed things up.
393 
394  if( $sequence >= UTF8_SURROGATE_FIRST ) {
395  # Surrogates are legal only in UTF-16 code.
396  # They are totally forbidden here in UTF-8
397  # utopia.
398  $replace[] = array( UTF8_REPLACEMENT,
399  $base + $i + 1 - strlen( $sequence ),
400  strlen( $sequence ) );
401  $head = '';
402  continue;
403  }
404  } else {
405  # Slower, but rarer checks...
406  $n = ord( $head );
407  if(
408  # "Overlong sequences" are those that are syntactically
409  # correct but use more UTF-8 bytes than are necessary to
410  # encode a character. Naïve string comparisons can be
411  # tricked into failing to see a match for an ASCII
412  # character, for instance, which can be a security hole
413  # if blacklist checks are being used.
414  ($n < 0xc2 && $sequence <= UTF8_OVERLONG_A)
415  || ($n == 0xe0 && $sequence <= UTF8_OVERLONG_B)
416  || ($n == 0xf0 && $sequence <= UTF8_OVERLONG_C)
417 
418  # U+FFFE and U+FFFF are explicitly forbidden in Unicode.
419  || ($n == 0xef &&
420  ($sequence == UTF8_FFFE)
421  || ($sequence == UTF8_FFFF) )
422 
423  # Unicode has been limited to 21 bits; longer
424  # sequences are not allowed.
425  || ($n >= 0xf0 && $sequence > UTF8_MAX) ) {
426 
427  $replace[] = array( UTF8_REPLACEMENT,
428  $base + $i + 1 - strlen( $sequence ),
429  strlen( $sequence ) );
430  $head = '';
431  continue;
432  }
433  }
434  }
435 
436  if( isset( $utfCheckOrCombining[$sequence] ) ) {
437  # If it's NO or MAYBE, we'll have to rip
438  # the string apart and put it back together.
439  # That's going to be mighty slow.
440  $looksNormal = false;
441  }
442 
443  # The sequence is legal!
444  $head = '';
445  } elseif( $c < "\x80" ) {
446  # ASCII byte.
447  $head = '';
448  } elseif( $c < "\xc0" ) {
449  # Illegal tail bytes
450  if( $head == '' ) {
451  # Out of the blue!
452  $replace[] = array( UTF8_REPLACEMENT, $base + $i, 1 );
453  } else {
454  # Don't add if we're continuing a broken sequence;
455  # we already put a replacement character when we looked
456  # at the broken sequence.
457  $replace[] = array( '', $base + $i, 1 );
458  }
459  } else {
460  # Miscellaneous freaks.
461  $replace[] = array( UTF8_REPLACEMENT, $base + $i, 1 );
462  $head = '';
463  }
464  }
465  $base += $chunk;
466  }
467  if( count( $replace ) ) {
468  # There were illegal UTF-8 sequences we need to fix up.
469  $out = '';
470  $last = 0;
471  foreach( $replace as $rep ) {
472  list( $replacement, $start, $length ) = $rep;
473  if( $last < $start ) {
474  $out .= substr( $string, $last, $start - $last );
475  }
476  $out .= $replacement;
477  $last = $start + $length;
478  }
479  if( $last < strlen( $string ) ) {
480  $out .= substr( $string, $last );
481  }
482  $string = $out;
483  }
484  return $looksNormal;
485  }
global $utfCombiningClass
Definition: UtfNormal.php:36
const UTF8_REPLACEMENT
Definition: UtfNormal.php:83
const UTF8_FFFF
Definition: UtfNormal.php:94
const UTF8_MAX
Definition: UtfNormal.php:82
const UTF8_OVERLONG_B
Definition: UtfNormal.php:87
const UTF8_SURROGATE_FIRST
Definition: UtfNormal.php:80
const UTF8_OVERLONG_A
Definition: UtfNormal.php:86
$n
Definition: RandomTest.php:80
loadData()
Load the basic composition data if necessary private.
Definition: UtfNormal.php:220
const UTF8_OVERLONG_C
Definition: UtfNormal.php:88
const UTF8_FFFE
Definition: UtfNormal.php:93
+ Here is the call graph for this function:

◆ toNFC() [1/2]

static UtfNormal::toNFC (   $string)
static

Convert a UTF-8 string to normal form C, canonical composition.

Fast return for pure ASCII strings; some lesser optimizations for strings containing only known-good characters.

Parameters
string$stringa valid UTF-8 string. Input is not validated.
Returns
string a UTF-8 string in normal form C

Definition at line 154 of file UtfNormal.php.

References NFC(), NORMALIZE_ICU, quickIsNFC(), and UNORM_NFC.

154  {
155  if( NORMALIZE_ICU )
156  return utf8_normalize( $string, UNORM_NFC );
157  elseif( UtfNormal::quickIsNFC( $string ) )
158  return $string;
159  else
160  return UtfNormal::NFC( $string );
161  }
const UNORM_NFC
Definition: UtfNormal.php:106
const NORMALIZE_ICU
Definition: UtfNormal.php:111
NFC( $string)
Definition: UtfNormal.php:491
quickIsNFC( $string)
Returns true if the string is definitely in NFC.
Definition: UtfNormal.php:233
+ Here is the call graph for this function:

◆ toNFC() [2/2]

UtfNormal::toNFC (   $string)

Convert a UTF-8 string to normal form C, canonical composition.

Fast return for pure ASCII strings; some lesser optimizations for strings containing only known-good characters.

Parameters
string$stringa valid UTF-8 string. Input is not validated.
Returns
string a UTF-8 string in normal form C

Definition at line 157 of file UtfNormal.php.

References NFC(), NORMALIZE_ICU, quickIsNFC(), and UNORM_NFC.

Referenced by ilDAVServer\davDeslashify(), ilDAVServer\davUrlEncode(), and ilTree\getNodePathForTitlePath().

157  {
158  if( NORMALIZE_ICU )
159  return utf8_normalize( $string, UNORM_NFC );
160  elseif( UtfNormal::quickIsNFC( $string ) )
161  return $string;
162  else
163  return UtfNormal::NFC( $string );
164  }
const UNORM_NFC
Definition: UtfNormal.php:106
const NORMALIZE_ICU
Definition: UtfNormal.php:111
NFC( $string)
Definition: UtfNormal.php:491
quickIsNFC( $string)
Returns true if the string is definitely in NFC.
Definition: UtfNormal.php:233
+ Here is the call graph for this function:
+ Here is the caller graph for this function:

◆ toNFD() [1/2]

static UtfNormal::toNFD (   $string)
static

Convert a UTF-8 string to normal form D, canonical decomposition.

Fast return for pure ASCII strings.

Parameters
string$stringa valid UTF-8 string. Input is not validated.
Returns
string a UTF-8 string in normal form D

Definition at line 171 of file UtfNormal.php.

References NFD(), NORMALIZE_ICU, and UNORM_NFD.

171  {
172  if( NORMALIZE_ICU )
173  return utf8_normalize( $string, UNORM_NFD );
174  elseif( preg_match( '/[\x80-\xff]/', $string ) )
175  return UtfNormal::NFD( $string );
176  else
177  return $string;
178  }
const NORMALIZE_ICU
Definition: UtfNormal.php:111
const UNORM_NFD
Definition: UtfNormal.php:104
NFD( $string)
Definition: UtfNormal.php:500
+ Here is the call graph for this function:

◆ toNFD() [2/2]

UtfNormal::toNFD (   $string)

Convert a UTF-8 string to normal form D, canonical decomposition.

Fast return for pure ASCII strings.

Parameters
string$stringa valid UTF-8 string. Input is not validated.
Returns
string a UTF-8 string in normal form D

Definition at line 173 of file UtfNormal.php.

References NFD(), NORMALIZE_ICU, and UNORM_NFD.

173  {
174  if( NORMALIZE_ICU )
175  return utf8_normalize( $string, UNORM_NFD );
176  elseif( preg_match( '/[\x80-\xff]/', $string ) )
177  return UtfNormal::NFD( $string );
178  else
179  return $string;
180  }
const NORMALIZE_ICU
Definition: UtfNormal.php:111
const UNORM_NFD
Definition: UtfNormal.php:104
NFD( $string)
Definition: UtfNormal.php:500
+ Here is the call graph for this function:

◆ toNFKC() [1/2]

static UtfNormal::toNFKC (   $string)
static

Convert a UTF-8 string to normal form KC, compatibility composition.

This may cause irreversible information loss, use judiciously. Fast return for pure ASCII strings.

Parameters
string$stringa valid UTF-8 string. Input is not validated.
Returns
string a UTF-8 string in normal form KC

Definition at line 189 of file UtfNormal.php.

References NFKC(), NORMALIZE_ICU, and UNORM_NFKC.

189  {
190  if( NORMALIZE_ICU )
191  return utf8_normalize( $string, UNORM_NFKC );
192  elseif( preg_match( '/[\x80-\xff]/', $string ) )
193  return UtfNormal::NFKC( $string );
194  else
195  return $string;
196  }
NFKC( $string)
Definition: UtfNormal.php:512
const UNORM_NFKC
Definition: UtfNormal.php:108
const NORMALIZE_ICU
Definition: UtfNormal.php:111
+ Here is the call graph for this function:

◆ toNFKC() [2/2]

UtfNormal::toNFKC (   $string)

Convert a UTF-8 string to normal form KC, compatibility composition.

This may cause irreversible information loss, use judiciously. Fast return for pure ASCII strings.

Parameters
string$stringa valid UTF-8 string. Input is not validated.
Returns
string a UTF-8 string in normal form KC

Definition at line 190 of file UtfNormal.php.

References NFKC(), NORMALIZE_ICU, and UNORM_NFKC.

190  {
191  if( NORMALIZE_ICU )
192  return utf8_normalize( $string, UNORM_NFKC );
193  elseif( preg_match( '/[\x80-\xff]/', $string ) )
194  return UtfNormal::NFKC( $string );
195  else
196  return $string;
197  }
NFKC( $string)
Definition: UtfNormal.php:512
const UNORM_NFKC
Definition: UtfNormal.php:108
const NORMALIZE_ICU
Definition: UtfNormal.php:111
+ Here is the call graph for this function:

◆ toNFKD() [1/2]

static UtfNormal::toNFKD (   $string)
static

Convert a UTF-8 string to normal form KD, compatibility decomposition.

This may cause irreversible information loss, use judiciously. Fast return for pure ASCII strings.

Parameters
string$stringa valid UTF-8 string. Input is not validated.
Returns
string a UTF-8 string in normal form KD

Definition at line 207 of file UtfNormal.php.

References NFKD(), NORMALIZE_ICU, and UNORM_NFKD.

207  {
208  if( NORMALIZE_ICU )
209  return utf8_normalize( $string, UNORM_NFKD );
210  elseif( preg_match( '/[\x80-\xff]/', $string ) )
211  return UtfNormal::NFKD( $string );
212  else
213  return $string;
214  }
const NORMALIZE_ICU
Definition: UtfNormal.php:111
const UNORM_NFKD
Definition: UtfNormal.php:105
NFKD( $string)
Definition: UtfNormal.php:521
+ Here is the call graph for this function:

◆ toNFKD() [2/2]

UtfNormal::toNFKD (   $string)

Convert a UTF-8 string to normal form KD, compatibility decomposition.

This may cause irreversible information loss, use judiciously. Fast return for pure ASCII strings.

Parameters
string$stringa valid UTF-8 string. Input is not validated.
Returns
string a UTF-8 string in normal form KD

Definition at line 207 of file UtfNormal.php.

References NFKD(), NORMALIZE_ICU, and UNORM_NFKD.

Referenced by ShibAuth\toAscii().

207  {
208  if( NORMALIZE_ICU )
209  return utf8_normalize( $string, UNORM_NFKD );
210  elseif( preg_match( '/[\x80-\xff]/', $string ) )
211  return UtfNormal::NFKD( $string );
212  else
213  return $string;
214  }
const NORMALIZE_ICU
Definition: UtfNormal.php:111
const UNORM_NFKD
Definition: UtfNormal.php:105
NFKD( $string)
Definition: UtfNormal.php:521
+ Here is the call graph for this function:
+ Here is the caller graph for this function:

The documentation for this class was generated from the following file: