|
ILIAS
release_4-4 Revision
|
Inheritance diagram for ilAbstractSearch:
Collaboration diagram for ilAbstractSearch:Public Member Functions | |
| ilAbstractSearch (&$qp_obj) | |
| Constructor public. More... | |
| setFields ($a_fields) | |
| Set fields to search. More... | |
| getFields () | |
| Get fields to search. More... | |
| setFilter ($a_filter) | |
| set object type to search in More... | |
| setIdFilter ($a_id_filter) | |
| Set id filter Filters search by given object id. More... | |
| getIdFilter () | |
| Get Id filter. More... | |
| appendToFilter ($a_type) | |
| Append object type to filter. More... | |
| getFilter () | |
| get object type to search in More... | |
| __createLocateString () | |
| build locate string in case of AND search More... | |
| __prepareFound (&$row) | |
| & | performSearch () |
Data Fields | |
| $db = null | |
| $query_parser = null | |
| $search_result = null | |
| $object_types | |
Private Attributes | |
| $id_filter = array() | |
Definition at line 16 of file class.ilAbstractSearch.php.
| ilAbstractSearch::__createLocateString | ( | ) |
build locate string in case of AND search
Definition at line 144 of file class.ilAbstractSearch.php.
References fields.
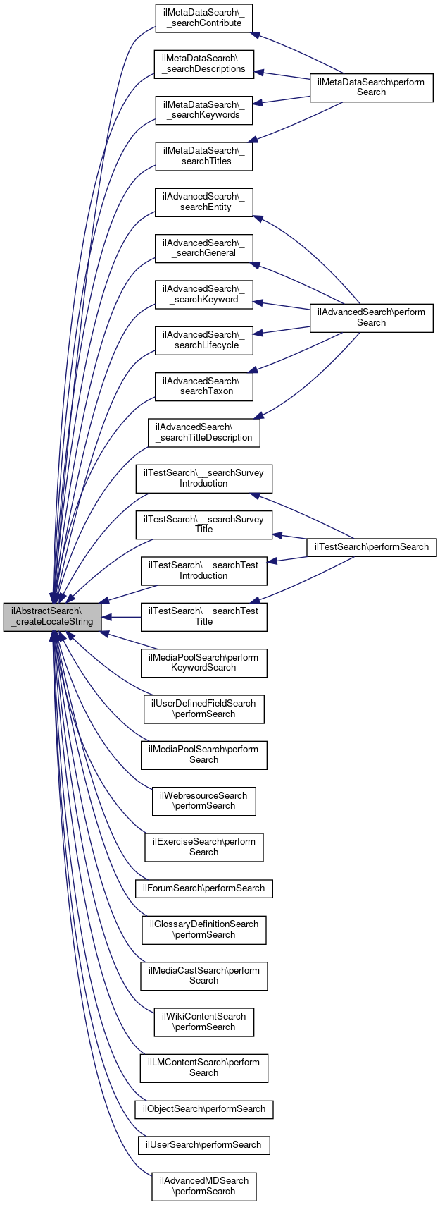
Referenced by ilMetaDataSearch\__searchContribute(), ilMetaDataSearch\__searchDescriptions(), ilAdvancedSearch\__searchEntity(), ilAdvancedSearch\__searchGeneral(), ilAdvancedSearch\__searchKeyword(), ilMetaDataSearch\__searchKeywords(), ilAdvancedSearch\__searchLifecycle(), ilTestSearch\__searchSurveyIntroduction(), ilTestSearch\__searchSurveyTitle(), ilAdvancedSearch\__searchTaxon(), ilTestSearch\__searchTestIntroduction(), ilTestSearch\__searchTestTitle(), ilAdvancedSearch\__searchTitleDescription(), ilMetaDataSearch\__searchTitles(), ilMediaPoolSearch\performKeywordSearch(), ilUserDefinedFieldSearch\performSearch(), ilMediaPoolSearch\performSearch(), ilWebresourceSearch\performSearch(), ilExerciseSearch\performSearch(), ilForumSearch\performSearch(), ilGlossaryDefinitionSearch\performSearch(), ilMediaCastSearch\performSearch(), ilWikiContentSearch\performSearch(), ilLMContentSearch\performSearch(), ilObjectSearch\performSearch(), ilUserSearch\performSearch(), and ilAdvancedMDSearch\performSearch().
Here is the caller graph for this function:| ilAbstractSearch::__prepareFound | ( | & | $row | ) |
Definition at line 185 of file class.ilAbstractSearch.php.
References $row.
Referenced by ilAdvancedSearch\__searchEntity(), ilAdvancedSearch\__searchGeneral(), ilAdvancedSearch\__searchKeyword(), ilAdvancedSearch\__searchLifecycle(), and ilAdvancedSearch\__searchTaxon().
Here is the caller graph for this function:| ilAbstractSearch::appendToFilter | ( | $a_type | ) |
Append object type to filter.
| string | obj_type e.g. 'role' public |
Definition at line 114 of file class.ilAbstractSearch.php.
| ilAbstractSearch::getFields | ( | ) |
Get fields to search.
Definition at line 72 of file class.ilAbstractSearch.php.
References fields.
Referenced by ilLikeUserDefinedFieldSearch\__createWhereCondition(), ilLikeUserSearch\__createWhereCondition(), ilLikeTestSearch\__createWhereCondition(), ilTestSearch\__searchSurveyIntroduction(), ilTestSearch\__searchSurveyTitle(), ilTestSearch\__searchTestIntroduction(), and ilTestSearch\__searchTestTitle().
Here is the caller graph for this function:| ilAbstractSearch::getFilter | ( | ) |
get object type to search in
| array | Array of object types (e.g array('lm','st','pg','dbk')) public |
Definition at line 134 of file class.ilAbstractSearch.php.
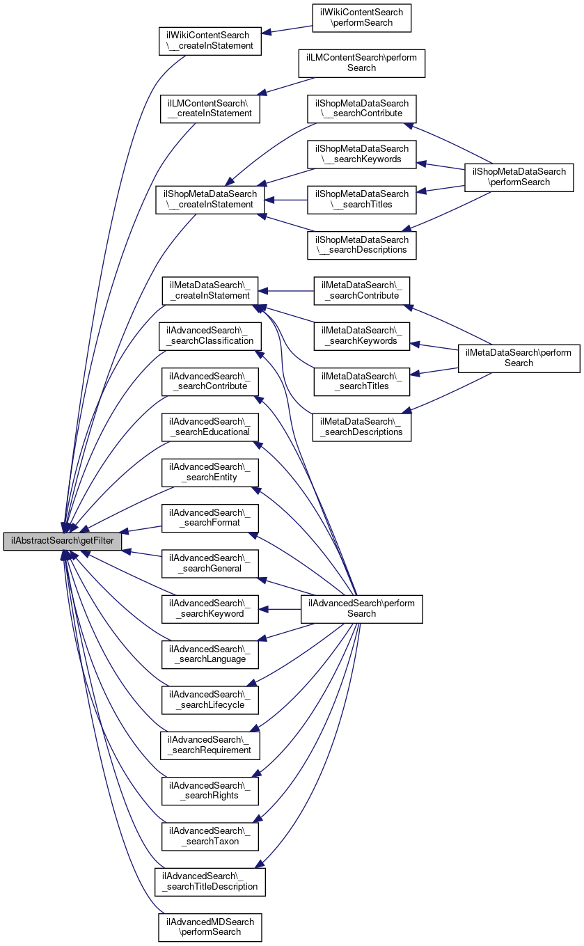
Referenced by ilWikiContentSearch\__createInStatement(), ilLMContentSearch\__createInStatement(), ilShopMetaDataSearch\__createInStatement(), ilMetaDataSearch\__createInStatement(), ilAdvancedSearch\__searchClassification(), ilAdvancedSearch\__searchContribute(), ilAdvancedSearch\__searchEducational(), ilAdvancedSearch\__searchEntity(), ilAdvancedSearch\__searchFormat(), ilAdvancedSearch\__searchGeneral(), ilAdvancedSearch\__searchKeyword(), ilAdvancedSearch\__searchLanguage(), ilAdvancedSearch\__searchLifecycle(), ilAdvancedSearch\__searchRequirement(), ilAdvancedSearch\__searchRights(), ilAdvancedSearch\__searchTaxon(), ilAdvancedSearch\__searchTitleDescription(), and ilAdvancedMDSearch\performSearch().
Here is the caller graph for this function:| ilAbstractSearch::getIdFilter | ( | ) |
Get Id filter.
Definition at line 104 of file class.ilAbstractSearch.php.
References $id_filter.
Referenced by ilObjectSearch\__createInStatement().
Here is the caller graph for this function:| ilAbstractSearch::ilAbstractSearch | ( | & | $qp_obj | ) |
Constructor public.
Definition at line 45 of file class.ilAbstractSearch.php.
| & ilAbstractSearch::performSearch | ( | ) |
Definition at line 200 of file class.ilAbstractSearch.php.
| ilAbstractSearch::setFields | ( | $a_fields | ) |
Set fields to search.
| array | Array of table field (e.g array('title','description')) public |
Definition at line 62 of file class.ilAbstractSearch.php.
References fields.
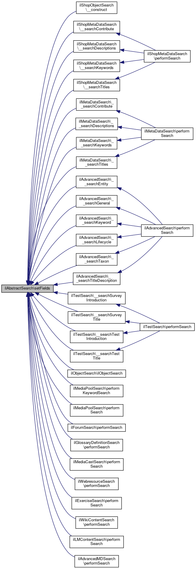
Referenced by ilShopObjectSearch\__construct(), ilShopMetaDataSearch\__searchContribute(), ilMetaDataSearch\__searchContribute(), ilMetaDataSearch\__searchDescriptions(), ilShopMetaDataSearch\__searchDescriptions(), ilAdvancedSearch\__searchEntity(), ilAdvancedSearch\__searchGeneral(), ilAdvancedSearch\__searchKeyword(), ilMetaDataSearch\__searchKeywords(), ilShopMetaDataSearch\__searchKeywords(), ilAdvancedSearch\__searchLifecycle(), ilTestSearch\__searchSurveyIntroduction(), ilTestSearch\__searchSurveyTitle(), ilAdvancedSearch\__searchTaxon(), ilTestSearch\__searchTestIntroduction(), ilTestSearch\__searchTestTitle(), ilAdvancedSearch\__searchTitleDescription(), ilMetaDataSearch\__searchTitles(), ilShopMetaDataSearch\__searchTitles(), ilObjectSearch\ilObjectSearch(), ilMediaPoolSearch\performKeywordSearch(), ilMediaPoolSearch\performSearch(), ilForumSearch\performSearch(), ilGlossaryDefinitionSearch\performSearch(), ilMediaCastSearch\performSearch(), ilWebresourceSearch\performSearch(), ilExerciseSearch\performSearch(), ilWikiContentSearch\performSearch(), ilLMContentSearch\performSearch(), and ilAdvancedMDSearch\performSearch().
Here is the caller graph for this function:| ilAbstractSearch::setFilter | ( | $a_filter | ) |
set object type to search in
| array | Array of object types (e.g array('lm','st','pg','dbk')) public |
Definition at line 82 of file class.ilAbstractSearch.php.
| ilAbstractSearch::setIdFilter | ( | $a_id_filter | ) |
Set id filter Filters search by given object id.
Definition at line 95 of file class.ilAbstractSearch.php.
| ilAbstractSearch::$db = null |
Definition at line 21 of file class.ilAbstractSearch.php.
|
private |
Definition at line 38 of file class.ilAbstractSearch.php.
Referenced by getIdFilter().
| ilAbstractSearch::$object_types |
Definition at line 35 of file class.ilAbstractSearch.php.
| ilAbstractSearch::$query_parser = null |
Definition at line 25 of file class.ilAbstractSearch.php.
Referenced by ilAdvancedMDLikeSearch\__construct(), ilAdvancedMDSearch\__construct(), ilExerciseSearch\ilExerciseSearch(), ilForumSearch\ilForumSearch(), ilGlossaryDefinitionSearch\ilGlossaryDefinitionSearch(), ilLMContentSearch\ilLMContentSearch(), ilMediaCastSearch\ilMediaCastSearch(), ilMediaPoolSearch\ilMediaPoolSearch(), ilTestSearch\ilTestSearch(), ilUserDefinedFieldSearch\ilUserDefinedFieldSearch(), ilUserSearch\ilUserSearch(), ilWebresourceSearch\ilWebresourceSearch(), and ilWikiContentSearch\ilWikiContentSearch().
| ilAbstractSearch::$search_result = null |
Definition at line 30 of file class.ilAbstractSearch.php.
Referenced by ilAdvancedSearch\__searchClassification(), ilShopMetaDataSearch\__searchContribute(), ilMetaDataSearch\__searchContribute(), ilAdvancedSearch\__searchContribute(), ilMetaDataSearch\__searchDescriptions(), ilShopMetaDataSearch\__searchDescriptions(), ilAdvancedSearch\__searchEducational(), ilAdvancedSearch\__searchEntity(), ilAdvancedSearch\__searchFormat(), ilAdvancedSearch\__searchGeneral(), ilAdvancedSearch\__searchKeyword(), ilMetaDataSearch\__searchKeywords(), ilShopMetaDataSearch\__searchKeywords(), ilAdvancedSearch\__searchLanguage(), ilAdvancedSearch\__searchLifecycle(), ilAdvancedSearch\__searchRequirement(), ilAdvancedSearch\__searchRights(), ilTestSearch\__searchSurveyIntroduction(), ilTestSearch\__searchSurveyTitle(), ilAdvancedSearch\__searchTaxon(), ilTestSearch\__searchTestIntroduction(), ilTestSearch\__searchTestTitle(), ilAdvancedSearch\__searchTitleDescription(), ilMetaDataSearch\__searchTitles(), ilShopMetaDataSearch\__searchTitles(), ilAdvancedSearch\__searchTypicalAgeRange(), ilMediaPoolSearch\performKeywordSearch(), ilUserDefinedFieldSearch\performSearch(), ilMediaPoolSearch\performSearch(), ilShopObjectSearch\performSearch(), ilForumSearch\performSearch(), ilExerciseSearch\performSearch(), ilWebresourceSearch\performSearch(), ilMediaCastSearch\performSearch(), ilGlossaryDefinitionSearch\performSearch(), ilWikiContentSearch\performSearch(), ilLMContentSearch\performSearch(), ilObjectSearch\performSearch(), ilUserSearch\performSearch(), ilAdvancedMDSearch\performSearch(), and ilTestSearch\performSearch().