ILIAS  release_4-4 Revision
ilCronJob Class Reference

Cron job application base class. More...

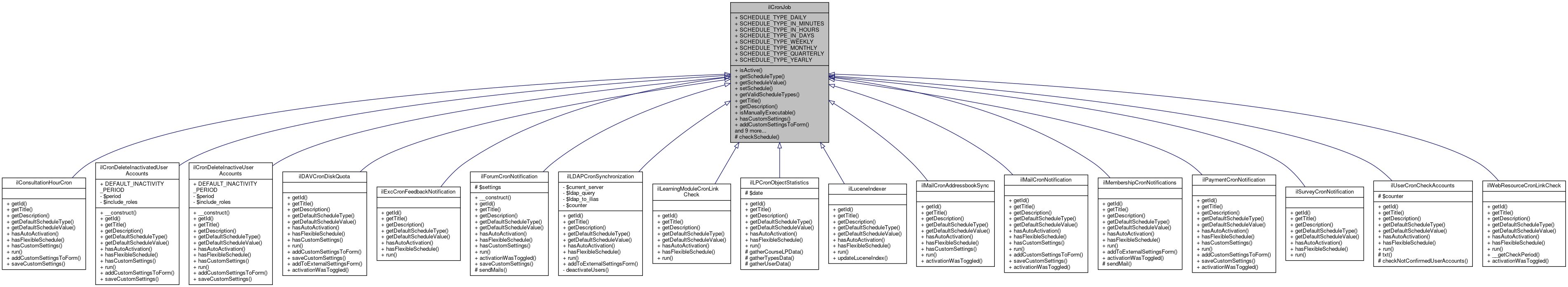
+ Inheritance diagram for ilCronJob:
+ Collaboration diagram for ilCronJob:

Public Member Functions

 isActive ($a_ts_last_run, $a_schedule_type, $a_schedule_value, $a_manual=false)
 Is job currently active? More...
 
 getScheduleType ()
 Get current schedule type (if flexible) More...
 
 getScheduleValue ()
 Get current schedule value (if flexible) More...
 
 setSchedule ($a_type, $a_value)
 Update current schedule (if flexible) More...
 
 getValidScheduleTypes ()
 Get all available schedule types. More...
 
 getTitle ()
 Get title. More...
 
 getDescription ()
 Get description. More...
 
 isManuallyExecutable ()
 Defines whether or not a cron job can be started manually. More...
 
 hasCustomSettings ()
 Has cron job any custom setting which can be edited? More...
 
 addCustomSettingsToForm (ilPropertyFormGUI $a_form)
 Add custom settings to form. More...
 
 saveCustomSettings (ilPropertyFormGUI $a_form)
 Save custom settings. More...
 
 addToExternalSettingsForm ($a_form_id, array &$a_fields, $a_is_active)
 Add external settings to form. More...
 
 activationWasToggled ($a_currently_active)
 Cron job status was changed. More...
 
 getId ()
 Get id. More...
 
 hasAutoActivation ()
 Is to be activated on "installation". More...
 
 hasFlexibleSchedule ()
 Can the schedule be configured? More...
 
 getDefaultScheduleType ()
 Get schedule type. More...
 
 getDefaultScheduleValue ()
 Get schedule value. More...
 
 run ()
 Run job. More...
 

Data Fields

const SCHEDULE_TYPE_DAILY = 1
 
const SCHEDULE_TYPE_IN_MINUTES = 2
 
const SCHEDULE_TYPE_IN_HOURS = 3
 
const SCHEDULE_TYPE_IN_DAYS = 4
 
const SCHEDULE_TYPE_WEEKLY = 5
 
const SCHEDULE_TYPE_MONTHLY = 6
 
const SCHEDULE_TYPE_QUARTERLY = 7
 
const SCHEDULE_TYPE_YEARLY = 8
 

Protected Member Functions

 checkSchedule ($a_ts_last_run, $a_schedule_type, $a_schedule_value)
 

Detailed Description

Cron job application base class.

Author
Jörg Lützenkirchen luetz.nosp@m.enki.nosp@m.rchen.nosp@m.@lei.nosp@m.fos.c.nosp@m.om

Definition at line 11 of file class.ilCronJob.php.

Member Function Documentation

◆ activationWasToggled()

ilCronJob::activationWasToggled (   $a_currently_active)

Cron job status was changed.

Parameters
bool$a_currently_active

Definition at line 259 of file class.ilCronJob.php.

References getDefaultScheduleType(), getDefaultScheduleValue(), getId(), hasAutoActivation(), hasFlexibleSchedule(), and run().

Referenced by ilCronManager\activateJob(), ilCronManager\createDefaultEntry(), and ilCronManager\deactivateJob().

260  {
261  // we cannot use ilObject or any higher level construct here
262  // this may be called from setup, so it is limited to handling ilSetting/ilDB mostly
263  }
+ Here is the call graph for this function:
+ Here is the caller graph for this function:

◆ addCustomSettingsToForm()

ilCronJob::addCustomSettingsToForm ( ilPropertyFormGUI  $a_form)

Add custom settings to form.

Parameters
ilPropertyFormGUI$a_form

Definition at line 221 of file class.ilCronJob.php.

Referenced by ilForumCronNotification\activationWasToggled().

222  {
223 
224  }
+ Here is the caller graph for this function:

◆ addToExternalSettingsForm()

ilCronJob::addToExternalSettingsForm (   $a_form_id,
array &  $a_fields,
  $a_is_active 
)

Add external settings to form.

Parameters
int$a_form_id
array$a_fields
bool$a_is_active

Definition at line 244 of file class.ilCronJob.php.

Referenced by ilForumCronNotification\sendMails().

245  {
246 
247  }
+ Here is the caller graph for this function:

◆ checkSchedule()

ilCronJob::checkSchedule (   $a_ts_last_run,
  $a_schedule_type,
  $a_schedule_value 
)
protected

Definition at line 114 of file class.ilCronJob.php.

Referenced by isActive().

115  {
116  if(!$a_schedule_type)
117  {
118  return false;
119  }
120  if(!$a_ts_last_run)
121  {
122  return true;
123  }
124 
125  $now = time();
126 
127  switch($a_schedule_type)
128  {
129  case self::SCHEDULE_TYPE_DAILY:
130  $last = date("Y-m-d", $a_ts_last_run);
131  $ref = date("Y-m-d", $now);
132  return ($last != $ref);
133 
134  case self::SCHEDULE_TYPE_WEEKLY:
135  $last = date("Y-W", $a_ts_last_run);
136  $ref = date("Y-W", $now);
137  return ($last != $ref);
138 
139  case self::SCHEDULE_TYPE_MONTHLY:
140  $last = date("Y-n", $a_ts_last_run);
141  $ref = date("Y-n", $now);
142  return ($last != $ref);
143 
144  case self::SCHEDULE_TYPE_QUARTERLY:
145  $last = date("Y", $a_ts_last_run)."-".ceil(date("n", $a_ts_last_run)/3);
146  $ref = date("Y", $now)."-".ceil(date("n", $now)/3);
147  return ($last != $ref);
148 
149  case self::SCHEDULE_TYPE_YEARLY:
150  $last = date("Y", $a_ts_last_run);
151  $ref = date("Y", $now);
152  return ($last != $ref);
153 
154  case self::SCHEDULE_TYPE_IN_MINUTES:
155  $diff = floor(($now-$a_ts_last_run)/60);
156  return ($diff >= $a_schedule_value);
157 
158  case self::SCHEDULE_TYPE_IN_HOURS:
159  $diff = floor(($now-$a_ts_last_run)/(60*60));
160  return ($diff >= $a_schedule_value);
161 
162  case self::SCHEDULE_TYPE_IN_DAYS:
163  $diff = floor(($now-$a_ts_last_run)/(60*60*24));
164  return ($diff >= $a_schedule_value);
165  }
166  }
+ Here is the caller graph for this function:

◆ getDefaultScheduleType()

ilCronJob::getDefaultScheduleType ( )
abstract

Get schedule type.

Returns
int

Referenced by activationWasToggled(), ilCronManager\createDefaultEntry(), isActive(), and ilCronManagerTableGUI\parseJobToData().

+ Here is the caller graph for this function:

◆ getDefaultScheduleValue()

ilCronJob::getDefaultScheduleValue ( )
abstract

Get schedule value.

Returns
int|array

Referenced by activationWasToggled(), ilCronManager\createDefaultEntry(), isActive(), and ilCronManagerTableGUI\parseJobToData().

+ Here is the caller graph for this function:

◆ getDescription()

ilCronJob::getDescription ( )

Get description.

Returns
string

Definition at line 188 of file class.ilCronJob.php.

Referenced by ilCronManagerTableGUI\parseJobToData().

189  {
190 
191  }
+ Here is the caller graph for this function:

◆ getId()

◆ getScheduleType()

ilCronJob::getScheduleType ( )

Get current schedule type (if flexible)

Returns
int

Definition at line 54 of file class.ilCronJob.php.

References hasFlexibleSchedule().

Referenced by ilWebResourceCronLinkCheck\__getCheckPeriod().

55  {
56  if($this->hasFlexibleSchedule() && $this->schedule_type)
57  {
58  return $this->schedule_type;
59  }
60  }
hasFlexibleSchedule()
Can the schedule be configured?
+ Here is the call graph for this function:
+ Here is the caller graph for this function:

◆ getScheduleValue()

ilCronJob::getScheduleValue ( )

Get current schedule value (if flexible)

Returns
int

Definition at line 67 of file class.ilCronJob.php.

References hasFlexibleSchedule().

68  {
69  if($this->hasFlexibleSchedule() && $this->schedule_value)
70  {
71  return $this->schedule_value;
72  }
73  }
hasFlexibleSchedule()
Can the schedule be configured?
+ Here is the call graph for this function:

◆ getTitle()

ilCronJob::getTitle ( )

Get title.

Returns
string

Definition at line 178 of file class.ilCronJob.php.

Referenced by ilCronManagerTableGUI\parseJobToData().

179  {
180 
181  }
+ Here is the caller graph for this function:

◆ getValidScheduleTypes()

ilCronJob::getValidScheduleTypes ( )

Get all available schedule types.

Returns
int

Definition at line 98 of file class.ilCronJob.php.

Referenced by setSchedule(), and ilCronManager\updateJobSchedule().

99  {
100  return array(self::SCHEDULE_TYPE_DAILY, self::SCHEDULE_TYPE_IN_MINUTES,
101  self::SCHEDULE_TYPE_IN_HOURS, self::SCHEDULE_TYPE_IN_DAYS,
102  self::SCHEDULE_TYPE_WEEKLY, self::SCHEDULE_TYPE_MONTHLY,
103  self::SCHEDULE_TYPE_QUARTERLY, self::SCHEDULE_TYPE_YEARLY);
104  }
+ Here is the caller graph for this function:

◆ hasAutoActivation()

ilCronJob::hasAutoActivation ( )
abstract

Is to be activated on "installation".

Returns
boolean

Referenced by activationWasToggled(), and ilCronManager\createDefaultEntry().

+ Here is the caller graph for this function:

◆ hasCustomSettings()

ilCronJob::hasCustomSettings ( )

Has cron job any custom setting which can be edited?

Returns
boolean

Definition at line 211 of file class.ilCronJob.php.

Referenced by ilCronManagerTableGUI\parseJobToData().

212  {
213  return false;
214  }
+ Here is the caller graph for this function:

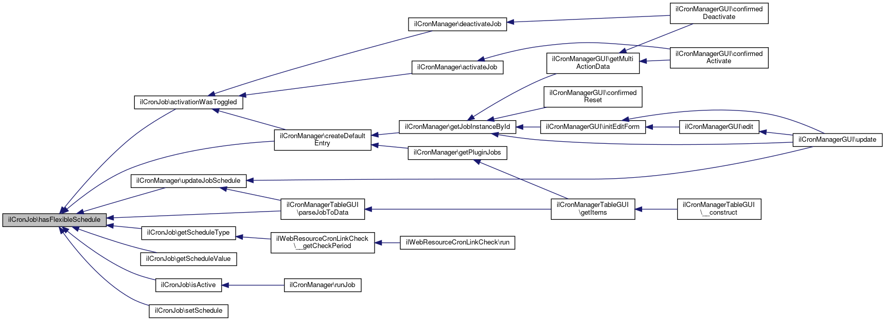
◆ hasFlexibleSchedule()

ilCronJob::hasFlexibleSchedule ( )
abstract

Can the schedule be configured?

Returns
boolean

Referenced by activationWasToggled(), ilCronManager\createDefaultEntry(), getScheduleType(), getScheduleValue(), isActive(), ilCronManagerTableGUI\parseJobToData(), setSchedule(), and ilCronManager\updateJobSchedule().

+ Here is the caller graph for this function:

◆ isActive()

ilCronJob::isActive (   $a_ts_last_run,
  $a_schedule_type,
  $a_schedule_value,
  $a_manual = false 
)

Is job currently active?

Parameters
timestamp$a_ts_last_run
integer$a_ts_last_run
integer$a_ts_last_run
bool$a_ts_last_run
Returns
boolean

Definition at line 35 of file class.ilCronJob.php.

References checkSchedule(), getDefaultScheduleType(), getDefaultScheduleValue(), and hasFlexibleSchedule().

Referenced by ilCronManager\runJob().

36  {
37  if($a_manual)
38  {
39  return true;
40  }
41  if(!$this->hasFlexibleSchedule())
42  {
43  $a_schedule_type = $this->getDefaultScheduleType();
44  $a_schedule_value = $this->getDefaultScheduleValue();
45  }
46  return $this->checkSchedule($a_ts_last_run, $a_schedule_type, $a_schedule_value);
47  }
checkSchedule($a_ts_last_run, $a_schedule_type, $a_schedule_value)
hasFlexibleSchedule()
Can the schedule be configured?
getDefaultScheduleType()
Get schedule type.
getDefaultScheduleValue()
Get schedule value.
+ Here is the call graph for this function:
+ Here is the caller graph for this function:

◆ isManuallyExecutable()

ilCronJob::isManuallyExecutable ( )

Defines whether or not a cron job can be started manually.

Returns
bool

Definition at line 197 of file class.ilCronJob.php.

Referenced by ilCronManagerTableGUI\parseJobToData().

198  {
199  return true;
200  }
+ Here is the caller graph for this function:

◆ run()

ilCronJob::run ( )
abstract

Run job.

Returns
ilCronJobResult

Referenced by activationWasToggled(), and ilCronManager\runJob().

+ Here is the caller graph for this function:

◆ saveCustomSettings()

ilCronJob::saveCustomSettings ( ilPropertyFormGUI  $a_form)

Save custom settings.

Parameters
ilPropertyFormGUI$a_form
Returns
boolean

Definition at line 232 of file class.ilCronJob.php.

233  {
234  return true;
235  }

◆ setSchedule()

ilCronJob::setSchedule (   $a_type,
  $a_value 
)

Update current schedule (if flexible)

Parameters
integer$a_type
integer$a_value
Returns
int

Definition at line 82 of file class.ilCronJob.php.

References getValidScheduleTypes(), and hasFlexibleSchedule().

83  {
84  if($this->hasFlexibleSchedule() &&
85  in_array($a_type, $this->getValidScheduleTypes()) &&
86  $a_value)
87  {
88  $this->schedule_type = $a_type;
89  $this->schedule_value = $a_value;
90  }
91  }
getValidScheduleTypes()
Get all available schedule types.
hasFlexibleSchedule()
Can the schedule be configured?
+ Here is the call graph for this function:

Field Documentation

◆ SCHEDULE_TYPE_DAILY

const ilCronJob::SCHEDULE_TYPE_DAILY = 1

◆ SCHEDULE_TYPE_IN_DAYS

const ilCronJob::SCHEDULE_TYPE_IN_DAYS = 4

◆ SCHEDULE_TYPE_IN_HOURS

const ilCronJob::SCHEDULE_TYPE_IN_HOURS = 3

◆ SCHEDULE_TYPE_IN_MINUTES

const ilCronJob::SCHEDULE_TYPE_IN_MINUTES = 2

◆ SCHEDULE_TYPE_MONTHLY

const ilCronJob::SCHEDULE_TYPE_MONTHLY = 6

◆ SCHEDULE_TYPE_QUARTERLY

const ilCronJob::SCHEDULE_TYPE_QUARTERLY = 7

◆ SCHEDULE_TYPE_WEEKLY

const ilCronJob::SCHEDULE_TYPE_WEEKLY = 5

◆ SCHEDULE_TYPE_YEARLY

const ilCronJob::SCHEDULE_TYPE_YEARLY = 8

The documentation for this class was generated from the following file: