ILIAS  release_4-4 Revision
PHPlot Class Reference
+ Inheritance diagram for PHPlot:
+ Collaboration diagram for PHPlot:

Public Member Functions

 PHPlot ($which_width=600, $which_height=400, $which_output_file=NULL, $which_input_file=NULL)
 
 GetImage ($image_filename, &$width, &$height)
 
 SetInputFile ($which_input_file)
 
 SetIndexColor ($which_color)
 
 SetIndexDarkColor ($which_color)
 
 SetDefaultStyles ()
 
 SetBackgroundColor ($which_color)
 
 SetPlotBgColor ($which_color)
 
 SetTitleColor ($which_color)
 
 SetTickColor ($which_color)
 
 SetLabelColor ($which_color)
 
 SetTextColor ($which_color)
 
 SetLightGridColor ($which_color)
 
 SetGridColor ($which_color)
 
 SetImageBorderColor ($which_color)
 
 SetTransparentColor ($which_color)
 
 SetRGBArray ($which_color_array)
 
 SetRGBColor ($color_asked)
 
 SetDataColors ($which_data=NULL, $which_border=NULL)
 
 SetDataBorderColors ($which_br=NULL)
 
 SetErrorBarColors ($which_err=NULL)
 
 SetDefaultDashedStyle ($which_style)
 
 SetDashedStyle ($which_ndxcol)
 
 SetLineWidths ($which_lw=NULL)
 
 SetLineStyles ($which_ls=NULL)
 
 SetLineSpacing ($which_spc)
 
 SetUseTTF ($which_ttf)
 
 SetTTFPath ($which_path)
 
 SetDefaultTTFont ($which_font)
 
 SetDefaultFonts ()
 
 SetFont ($which_elem, $which_font, $which_size=12)
 
 ProcessTextGD ($draw_it, $font_number, $font_width, $font_height, $angle, $x, $y, $color, $text, $h_factor, $v_factor)
 
 ProcessTextTTF ($draw_it, $font_file, $font_size, $angle, $x, $y, $color, $text, $h_factor, $v_factor)
 
 ProcessText ($draw_it, $font, $angle, $x, $y, $color, $text, $halign, $valign)
 
 DrawText ($which_font, $which_angle, $which_xpos, $which_ypos, $which_color, $which_text, $which_halign='left', $which_valign='bottom')
 
 SizeText ($which_font, $which_angle, $which_text)
 
 SetFileFormat ($format)
 
 SetBgImage ($input_file, $mode='centeredtile')
 
 SetPlotAreaBgImage ($input_file, $mode='tile')
 
 SetOutputFile ($which_output_file)
 
 SetIsInline ($which_ii)
 
 PrintImage ()
 
 PrintError ($error_message)
 
 DrawError ($error_message, $where_x=NULL, $where_y=NULL)
 
 SetXDataLabelPos ($which_xdlp)
 
 SetYDataLabelPos ($which_ydlp, $which_distance_from_point=0)
 
 SetXTickLabelPos ($which_xtlp)
 
 SetYTickLabelPos ($which_ytlp)
 
 SetXLabelType ($which_xlt)
 
 SetYLabelType ($which_ylt)
 
 SetXTimeFormat ($which_xtf)
 
 SetYTimeFormat ($which_ytf)
 
 SetNumberFormat ($decimal_point, $thousands_sep)
 
 SetXLabelAngle ($which_xla)
 
 SetYLabelAngle ($which_yla)
 
 CheckOption ($which_opt, $which_acc, $which_func)
 
 SetBrowserCache ($which_browser_cache)
 
 SetPrintImage ($which_pi)
 
 SetLegend ($which_leg)
 
 SetLegendPixels ($which_x, $which_y)
 
 SetLegendWorld ($which_x, $which_y)
 
 SetLegendStyle ($text_align, $colorbox_align='', $style='')
 
 SetPlotBorderType ($pbt)
 
 SetImageBorderType ($sibt)
 
 SetDrawPlotAreaBackground ($dpab)
 
 SetDrawYGrid ($dyg)
 
 SetDrawXGrid ($dxg)
 
 SetDrawDashedGrid ($ddg)
 
 SetDrawXDataLabelLines ($dxdl)
 
 SetDrawYDataLabelLines ($dydl)
 
 SetTitle ($which_title)
 
 SetXTitle ($which_xtitle, $which_xpos='plotdown')
 
 SetYTitle ($which_ytitle, $which_ypos='plotleft')
 
 SetShading ($which_s)
 
 SetPlotType ($which_pt)
 
 SetYAxisPosition ($pos)
 
 SetXAxisPosition ($pos)
 
 SetXScaleType ($which_xst)
 
 SetYScaleType ($which_yst)
 
 SetPrecisionX ($which_prec)
 
 SetPrecisionY ($which_prec)
 
 SetErrorBarLineWidth ($which_seblw)
 
 SetLabelScalePosition ($which_blp)
 
 SetErrorBarSize ($which_ebs)
 
 SetErrorBarShape ($which_ebs)
 
 SetPointShapes ($which_pt)
 
 SetPointSizes ($which_ps)
 
 SetDrawBrokenLines ($bl)
 
 SetDataType ($which_dt)
 
 SetDataValues (&$which_dv)
 
 PadArrays ()
 
 pad_array (&$arr, $size)
 
 number_format ($number, $decimals=0)
 
 SetCallback ($reason, $function, $arg=NULL)
 
 GetCallback ($reason)
 
 RemoveCallback ($reason)
 
 DoCallback () # Note
 
 FindDataLimits ()
 
 CalcMargins ($maximize)
 
 CalcPlotAreaPixels ()
 
 SetMarginsPixels ($which_lm, $which_rm, $which_tm, $which_bm)
 
 SetPlotAreaPixels ($x1, $y1, $x2, $y2)
 
 CalcPlotAreaWorld ()
 
 SetPlotAreaWorld ($xmin=NULL, $ymin=NULL, $xmax=NULL, $ymax=NULL)
 
 CalcBarWidths ()
 
 CalcAxisPositions ()
 
 CalcTranslation ()
 
 xtr ($x_world)
 
 ytr ($y_world)
 
 CalcTicks ($which)
 
 CalcMaxTickLabelSize ($which)
 
 CalcMaxDataLabelSize ()
 
 FormatLabel ($which_pos, $which_lab)
 
 SetXTickIncrement ($which_ti='')
 
 SetYTickIncrement ($which_ti='')
 
 SetNumXTicks ($which_nt)
 
 SetNumYTicks ($which_nt)
 
 SetYTickPos ($which_tp)
 
 SetXTickPos ($which_tp)
 
 SetSkipTopTick ($skip)
 
 SetSkipBottomTick ($skip)
 
 SetSkipLeftTick ($skip)
 
 SetSkipRightTick ($skip)
 
 SetXTickLength ($which_xln)
 
 SetYTickLength ($which_yln)
 
 SetXTickCrossing ($which_xc)
 
 SetYTickCrossing ($which_yc)
 
 DrawBackground ()
 
 DrawPlotAreaBackground ()
 
 tile_img ($file, $xorig, $yorig, $width, $height, $mode)
 
 DrawImageBorder ()
 
 DrawTitle ()
 
 DrawXTitle ()
 
 DrawYTitle ()
 
 DrawYAxis ()
 
 DrawXAxis ()
 
 DrawYTick ($which_ylab, $which_ypix)
 
 DrawYTicks ()
 
 DrawXTick ($which_xlab, $which_xpix)
 
 DrawXTicks ()
 
 DrawPlotBorder ()
 
 DrawDataLabel ($which_font, $which_angle, $x_world, $y_world, $which_color, $which_text, $which_halign='center', $which_valign='bottom', $x_adjustment=0, $y_adjustment=0)
 
 DrawXDataLabel ($xlab, $xpos, $row=FALSE)
 
 DrawXDataLine ($xpos, $row)
 
 DrawLegend ()
 
 DrawAxisLegend ()
 
 DrawPieChart ()
 
 DrawDotsError ()
 
 DrawDots ()
 
 DrawThinBarLines ()
 
 DrawYErrorBar ($x_world, $y_world, $error_height, $error_bar_type, $color)
 
 DrawDot ($x_world, $y_world, $record, $color)
 
 DrawArea ()
 
 DrawLines ()
 
 DrawLinesError ()
 
 DrawSquared ()
 
 DrawBars ()
 
 DrawStackedBars ()
 
 DrawGraph ()
 
 SetDrawVertTicks ($which_dvt)
 
 SetDrawHorizTicks ($which_dht)
 
 SetNumHorizTicks ($n)
 
 SetNumVertTicks ($n)
 
 SetHorizTickIncrement ($inc)
 
 SetVertTickIncrement ($inc)
 
 SetVertTickPosition ($which_tp)
 
 SetHorizTickPosition ($which_tp)
 
 SetTitleFontSize ($which_size)
 
 SetAxisFontSize ($which_size)
 
 SetSmallFontSize ($which_size)
 
 SetXLabelFontSize ($which_size)
 
 SetYLabelFontSize ($which_size)
 
 SetXLabel ($which_xlab)
 
 SetYLabel ($which_ylab)
 
 SetTickLength ($which_tl)
 
 SetYGridLabelType ($which_yglt)
 
 SetXGridLabelType ($which_xglt)
 
 SetYGridLabelPos ($which_yglp)
 
 SetXGridLabelPos ($which_xglp)
 
 SetXTitlePos ($xpos)
 
 SetYTitlePos ($xpos)
 
 SetXDataLabelAngle ($which_xdla)
 
 SetDrawXDataLabels ($which_dxdl)
 
 SetNewPlotAreaPixels ($x1, $y1, $x2, $y2)
 
 SetColor ($which_color)
 
 SetLineWidth ($which_lw)
 
 SetPointShape ($which_pt)
 
 SetPointSize ($which_ps)
 

Data Fields

 $is_inline = FALSE
 
 $browser_cache = FALSE
 
 $safe_margin = 5
 
 $x_axis_position = ''
 
 $y_axis_position = ''
 
 $xscale_type = 'linear'
 
 $yscale_type = 'linear'
 
 $use_ttf = FALSE
 
 $ttf_path = '.'
 
 $default_ttfont = 'benjamingothic.ttf'
 
 $line_spacing = 4
 
 $x_label_angle = 0
 
 $y_label_angle = 0
 
 $file_format = 'png'
 
 $output_file = ''
 
 $data_type = 'text-data'
 
 $plot_type = 'linepoints'
 
 $label_scale_position = 0.5
 
 $group_frac_width = 0.7
 
 $bar_extra_space = 0.5
 
 $bar_width_adjust = 1
 
 $y_precision = 1
 
 $x_precision = 1
 
 $data_units_text = ''
 
 $title_txt = ''
 
 $x_title_txt = ''
 
 $x_title_pos = 'plotdown'
 
 $y_title_txt = ''
 
 $y_title_pos = 'plotleft'
 
 $x_tick_label_pos = 'plotdown'
 
 $y_tick_label_pos = 'plotleft'
 
 $x_data_label_pos = 'plotdown'
 
 $y_data_label_pos = 'plotleft'
 
 $draw_x_data_label_lines = FALSE
 
 $draw_y_data_label_lines = FALSE
 
 $x_label_type = ''
 
 $y_label_type = ''
 
 $x_time_format = '%H:%M:%S'
 
 $y_time_format = '%H:%M:%S'
 
 $legend = ''
 
 $x_tick_length = 5
 
 $y_tick_length = 5
 
 $x_tick_cross = 3
 
 $y_tick_cross = 3
 
 $x_tick_pos = 'plotdown'
 
 $y_tick_pos = 'plotleft'
 
 $num_x_ticks = ''
 
 $num_y_ticks = ''
 
 $x_tick_inc = ''
 
 $y_tick_inc = ''
 
 $skip_top_tick = FALSE
 
 $skip_bottom_tick = FALSE
 
 $skip_left_tick = FALSE
 
 $skip_right_tick = FALSE
 
 $draw_x_grid = FALSE
 
 $draw_y_grid = TRUE
 
 $dashed_grid = TRUE
 
 $grid_at_foreground = FALSE
 
 $color_array = 'small'
 
 $i_border = array(194, 194, 194)
 
 $plot_bg_color = 'white'
 
 $bg_color = 'white'
 
 $label_color = 'black'
 
 $text_color = 'black'
 
 $grid_color = 'black'
 
 $light_grid_color = 'gray'
 
 $tick_color = 'black'
 
 $title_color = 'black'
 
 $data_colors = array('SkyBlue', 'green', 'orange', 'blue', 'orange', 'red', 'violet', 'azure1')
 
 $error_bar_colors = array('SkyBlue', 'green', 'orange', 'blue', 'orange', 'red', 'violet', 'azure1')
 
 $data_border_colors = array('black')
 
 $line_widths = 1
 
 $line_styles = array('solid', 'solid', 'dashed')
 
 $dashed_style = '2-4'
 
 $point_sizes = array(5,5,3)
 
 $point_shapes = array('diamond')
 
 $error_bar_size = 5
 
 $error_bar_shape = 'tee'
 
 $error_bar_line_width = 1
 
 $plot_border_type = 'sides'
 
 $image_border_type = 'none'
 
 $shading = 5
 
 $draw_plot_area_background = FALSE
 
 $draw_broken_lines = FALSE
 
 $callbacks
 

Detailed Description

Definition at line 23 of file phplot.php.

Member Function Documentation

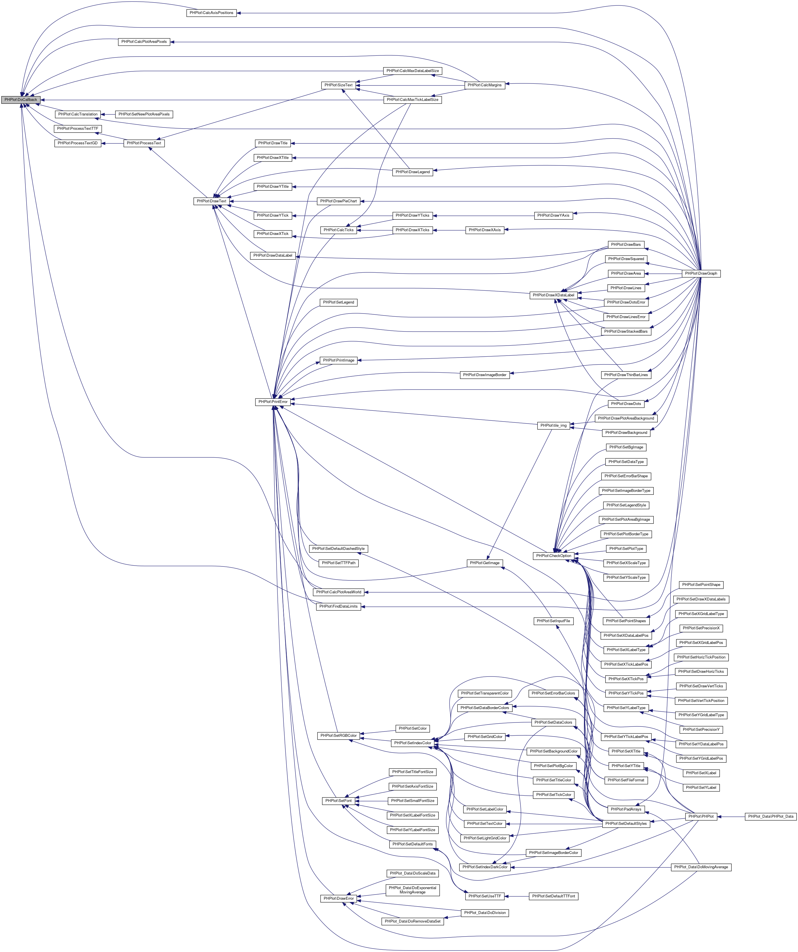
◆ CalcAxisPositions()

PHPlot::CalcAxisPositions ( )

Definition at line 2832 of file phplot.php.

References DoCallback(), and GetCallback().

Referenced by DrawGraph().

2833  {
2834  // If no user-provided Y axis position, default to axis on left side.
2835  // Otherwise, make sure user-provided position is inside the plot area.
2836  if ($this->y_axis_position === '')
2837  $this->y_axis_position = $this->plot_min_x;
2838  else
2839  $this->y_axis_position = min(max($this->plot_min_x, $this->y_axis_position), $this->plot_max_x);
2840 
2841  // If no user-provided X axis position, default to axis at Y=0 (if in range), or min_y
2842  // if the range does not include 0, or 1 for log plots.
2843  // Otherwise, make sure user-provided position is inside the plot area.
2844  if ($this->x_axis_position === '') {
2845  if ($this->yscale_type == 'log')
2846  $this->x_axis_position = 1;
2847  elseif ($this->plot_min_y <= 0 && 0 <= $this->plot_max_y)
2848  $this->x_axis_position = 0;
2849  else
2850  $this->x_axis_position = $this->plot_min_y;
2851  } else
2852  $this->x_axis_position = min(max($this->plot_min_y, $this->x_axis_position), $this->plot_max_y);
2853 
2854  if ($this->GetCallback('debug_scale')) {
2855  $this->DoCallback('debug_scale', __FUNCTION__, array(
2856  'x_axis_position' => $this->x_axis_position,
2857  'y_axis_position' => $this->y_axis_position));
2858  }
2859 
2860  return TRUE;
2861  }
DoCallback() # Note
Definition: phplot.php:2241
GetCallback($reason)
Definition: phplot.php:2211
+ Here is the call graph for this function:
+ Here is the caller graph for this function:

◆ CalcBarWidths()

PHPlot::CalcBarWidths ( )

For bar plots, which have equally spaced x variables.

Definition at line 2785 of file phplot.php.

References $bar_extra_space, and $bar_width_adjust.

Referenced by DrawGraph().

2786  {
2787  // group_width is the width of a group, including padding
2788  $group_width = $this->plot_area_width / $this->num_data_rows;
2789 
2790  // Actual number of bar spaces in the group. This includes the drawn bars, and
2791  // 'bar_extra_space'-worth of extra bars.
2792  // Note that 'records_per_group' includes the label, so subtract one to get
2793  // the number of points in the group. 'stackedbars' have 1 bar space per group.
2794  if ($this->plot_type == 'stackedbars') {
2795  $num_spots = 1 + $this->bar_extra_space;
2796  } else {
2797  $num_spots = $this->records_per_group - 1 + $this->bar_extra_space;
2798  }
2799 
2800  // record_bar_width is the width of each bar's allocated area.
2801  // If bar_width_adjust=1 this is the width of the bar, otherwise
2802  // the bar is centered inside record_bar_width.
2803  // The equation is:
2804  // group_frac_width * group_width = record_bar_width * num_spots
2805  $this->record_bar_width = $this->group_frac_width * $group_width / $num_spots;
2806 
2807  // Note that the extra space due to group_frac_width and bar_extra_space will be
2808  // evenly divided on each side of the group: the drawn bars are centered in the group.
2809 
2810  // Within each bar's allocated space, if bar_width_adjust=1 the bar fills the
2811  // space, otherwise it is centered.
2812  // This is the actual drawn bar width:
2813  $this->actual_bar_width = $this->record_bar_width * $this->bar_width_adjust;
2814  // This is the gap on each side of the bar (0 if bar_width_adjust=1):
2815  $this->bar_adjust_gap = ($this->record_bar_width - $this->actual_bar_width) / 2;
2816 
2817  return TRUE;
2818  }
$bar_extra_space
Definition: phplot.php:65
$bar_width_adjust
Definition: phplot.php:66
+ Here is the caller graph for this function:

◆ CalcMargins()

PHPlot::CalcMargins (   $maximize)

Calculates image margins on the fly from title positions and sizes, and tick labels positions and sizes.

TODO: add x_tick_label_width and y_tick_label_height and use them to calculate max_x_labels and max_y_labels, to be used by drawing functions to avoid overlapping.

A picture of the locations of elements and spacing can be found in the PHPlot Reference Manual.

Calculates the following (class variables unless noted):

Plot area margins (see note below): y_top_margin y_bot_margin x_left_margin x_right_margin

Title sizes (these are now local, not class variables, since they are not used elsewhere): title_height : Height of main title x_title_height : Height of X axis title, 0 if no X title y_title_width : Width of Y axis title, 0 if no Y title

Tick/Data label offsets, relative to plot_area: x_label_top_offset, x_label_bot_offset, x_label_axis_offset y_label_left_offset, y_label_right_offset, y_label_axis_offset

Title offsets, relative to plot area: x_title_top_offset, x_title_bot_offset y_title_left_offset, y_title_left_offset

Note: The margins are calculated, but not stored, if margins or plot area were set by the user with SetPlotAreaPixels or SetMarginsPixels (as indicated by the plot_margins_set flag). The margin calculation is mixed in with the offset variables, so it doesn't see worth the trouble to separate them.

If the $maximize argument is true, we use the full image size, minus safe_margin and main title, for the plot. This is for pie charts which have no axes or X/Y titles.

Definition at line 2419 of file phplot.php.

References $safe_margin, $x_data_label_pos, $x_tick_label_pos, $x_tick_length, $x_tick_pos, $x_title_pos, $y_tick_label_pos, $y_tick_length, $y_tick_pos, $y_title_pos, CalcMaxDataLabelSize(), CalcMaxTickLabelSize(), DoCallback(), GetCallback(), and SizeText().

Referenced by DrawGraph().

2420  {
2421  // This is the line-to-line or line-to-text spacing:
2422  $gap = $this->safe_margin;
2423 
2424  // Minimum margin on each side. This reduces the chance that the
2425  // right-most tick label (for example) will run off the image edge
2426  // if there are no titles on that side.
2427  $min_margin = 3 * $gap;
2428 
2429  // Calculate the title sizes:
2430  list($unused, $title_height) = $this->SizeText($this->title_font, 0, $this->title_txt);
2431  list($unused, $x_title_height) = $this->SizeText($this->x_title_font, 0, $this->x_title_txt);
2432  list($y_title_width, $unused) = $this->SizeText($this->y_title_font, 90, $this->y_title_txt);
2433 
2434  // Special case for maximum area usage with no X/Y titles or labels, only main title:
2435  if ($maximize) {
2436  if (!$this->plot_margins_set) {
2437  $this->x_left_margin = $gap;
2438  $this->x_right_margin = $gap;
2439  $this->y_top_margin = $gap;
2440  $this->y_bot_margin = $gap;
2441  if ($title_height > 0)
2442  $this->y_top_margin += $title_height + $gap;
2443  }
2444  return TRUE;
2445  }
2446 
2447  // Make local variables for these. (They get used a lot and I'm tired of this, this, this.)
2451  $x_tick_len = $this->x_tick_length;
2454  $y_tick_len = $this->y_tick_length;
2455 
2457 
2458  // Calculate maximum height of X tick or data labels, depending on which one is on.
2459  // It is possible for both to be on, but this is only valid if all the data labels are empty.
2460  if ($x_data_label_pos == 'none') {
2461  $x_label_height = 0;
2462  } else {
2463  $x_label_height = $this->CalcMaxDataLabelSize();
2464  }
2465  if ($x_tick_label_pos != 'none' &&
2466  ($height = $this->CalcMaxTickLabelSize('x')) > $x_label_height) {
2467  $x_label_height = $height;
2468  }
2469 
2470  // If Y tick labels are on, calculate the width of the widest tick label:
2471  if ($y_tick_label_pos == 'none')
2472  $y_label_width = 0;
2473  else
2474  $y_label_width = $this->CalcMaxTickLabelSize('y');
2475 
2477 
2478  // For X/Y tick and label position of 'xaxis' or 'yaxis', determine if the axis happens to be
2479  // on an edge of a plot. If it is, we need to account for the margins there.
2480  if ($this->x_axis_position <= $this->plot_min_y)
2481  $x_axis_pos = 'bottom';
2482  elseif ($this->x_axis_position >= $this->plot_max_y)
2483  $x_axis_pos = 'top';
2484  else
2485  $x_axis_pos = 'none';
2486 
2487  if ($this->y_axis_position <= $this->plot_min_x)
2488  $y_axis_pos = 'left';
2489  elseif ($this->y_axis_position >= $this->plot_max_x)
2490  $y_axis_pos = 'right';
2491  else
2492  $y_axis_pos = 'none';
2493 
2494  // y_top_margin: Main title, Upper X title, X ticks and tick labels, and X data labels:
2495  // y_bot_margin: Lower title, ticks and tick labels, and data labels:
2496  $top_margin = $gap;
2497  $bot_margin = $gap;
2498  $this->x_title_top_offset = $gap;
2499  $this->x_title_bot_offset = $gap;
2500 
2501  if ($title_height > 0)
2502  $top_margin += $title_height + $gap;
2503 
2504  if ($x_title_height > 0) {
2505  $pos = $this->x_title_pos;
2506  if ($pos == 'plotup' || $pos == 'both')
2507  $top_margin += $x_title_height + $gap;
2508  if ($pos == 'plotdown' || $pos == 'both')
2509  $bot_margin += $x_title_height + $gap;
2510  }
2511 
2512  if ($x_tick_label_pos == 'plotup' || $x_tick_label_pos == 'both'
2513  || $x_data_label_pos == 'plotup' || $x_data_label_pos == 'both'
2514  || ($x_tick_label_pos == 'xaxis' && $x_axis_pos == 'top')) {
2515  // X Tick or Data Labels above the plot:
2516  $top_margin += $x_label_height + $gap;
2517  $this->x_title_top_offset += $x_label_height + $gap;
2518  }
2519  if ($x_tick_label_pos == 'plotdown' || $x_tick_label_pos == 'both'
2520  || $x_data_label_pos == 'plotdown' || $x_data_label_pos == 'both'
2521  || ($x_tick_label_pos == 'xaxis' && $x_axis_pos == 'bottom')) {
2522  // X Tick or Data Labels below the plot:
2523  $bot_margin += $x_label_height + $gap;
2524  $this->x_title_bot_offset += $x_label_height + $gap;
2525  }
2526  if ($x_tick_pos == 'plotup' || $x_tick_pos == 'both'
2527  || ($x_tick_pos == 'xaxis' && $x_axis_pos == 'top')) {
2528  // X Ticks above the plot:
2529  $top_margin += $x_tick_len;
2530  $this->x_label_top_offset = $x_tick_len + $gap;
2531  $this->x_title_top_offset += $x_tick_len;
2532  } else {
2533  // No X Ticks above the plot:
2534  $this->x_label_top_offset = $gap;
2535  }
2536  if ($x_tick_pos == 'plotdown' || $x_tick_pos == 'both'
2537  || ($x_tick_pos == 'xaxis' && $x_axis_pos == 'bottom')) {
2538  // X Ticks below the plot:
2539  $bot_margin += $x_tick_len;
2540  $this->x_label_bot_offset = $x_tick_len + $gap;
2541  $this->x_title_bot_offset += $x_tick_len;
2542  } else {
2543  // No X Ticks below the plot:
2544  $this->x_label_bot_offset = $gap;
2545  }
2546  // Label offsets for on-axis ticks:
2547  if ($x_tick_pos == 'xaxis') {
2548  $this->x_label_axis_offset = $x_tick_len + $gap;
2549  } else {
2550  $this->x_label_axis_offset = $gap;
2551  }
2552 
2553  // x_left_margin: Left Y title, Y ticks and tick labels:
2554  // x_right_margin: Right Y title, Y ticks and tick labels:
2555  $left_margin = $gap;
2556  $right_margin = $gap;
2557  $this->y_title_left_offset = $gap;
2558  $this->y_title_right_offset = $gap;
2559 
2560  if ($y_title_width > 0) {
2561  $pos = $this->y_title_pos;
2562  if ($pos == 'plotleft' || $pos == 'both')
2563  $left_margin += $y_title_width + $gap;
2564  if ($pos == 'plotright' || $pos == 'both')
2565  $right_margin += $y_title_width + $gap;
2566  }
2567 
2568  if ($y_tick_label_pos == 'plotleft' || $y_tick_label_pos == 'both'
2569  || ($y_tick_label_pos == 'yaxis' && $y_axis_pos == 'left')) {
2570  // Y Tick Labels left of plot:
2571  $left_margin += $y_label_width + $gap;
2572  $this->y_title_left_offset += $y_label_width + $gap;
2573  }
2574  if ($y_tick_label_pos == 'plotright' || $y_tick_label_pos == 'both'
2575  || ($y_tick_label_pos == 'yaxis' && $y_axis_pos == 'right')) {
2576  // Y Tick Labels right of plot:
2577  $right_margin += $y_label_width + $gap;
2578  $this->y_title_right_offset += $y_label_width + $gap;
2579  }
2580  if ($y_tick_pos == 'plotleft' || $y_tick_pos == 'both'
2581  || ($y_tick_pos == 'yaxis' && $y_axis_pos == 'left')) {
2582  // Y Ticks left of plot:
2583  $left_margin += $y_tick_len;
2584  $this->y_label_left_offset = $y_tick_len + $gap;
2585  $this->y_title_left_offset += $y_tick_len;
2586  } else {
2587  // No Y Ticks left of plot:
2588  $this->y_label_left_offset = $gap;
2589  }
2590  if ($y_tick_pos == 'plotright' || $y_tick_pos == 'both'
2591  || ($y_tick_pos == 'yaxis' && $y_axis_pos == 'right')) {
2592  // Y Ticks right of plot:
2593  $right_margin += $y_tick_len;
2594  $this->y_label_right_offset = $y_tick_len + $gap;
2595  $this->y_title_right_offset += $y_tick_len;
2596  } else {
2597  // No Y Ticks right of plot:
2598  $this->y_label_right_offset = $gap;
2599  }
2600 
2601  // Label offsets for on-axis ticks:
2602  if ($x_tick_pos == 'yaxis') {
2603  $this->y_label_axis_offset = $y_tick_len + $gap;
2604  } else {
2605  $this->y_label_axis_offset = $gap;
2606  }
2607 
2608  // Apply the minimum margins and store in the object.
2609  // Do not set margins if they are user-defined (see note at top of function).
2610  if (!$this->plot_margins_set) {
2611  $this->y_top_margin = max($min_margin, $top_margin);
2612  $this->y_bot_margin = max($min_margin, $bot_margin);
2613  $this->x_left_margin = max($min_margin, $left_margin);
2614  $this->x_right_margin = max($min_margin, $right_margin);
2615  }
2616 
2617  if ($this->GetCallback('debug_scale')) {
2618  // (Too bad compact() doesn't work on class member variables...)
2619  $this->DoCallback('debug_scale', __FUNCTION__, array(
2620  'x_label_height' => $x_label_height,
2621  'y_label_width' => $y_label_width,
2622  'x_tick_len' => $x_tick_len,
2623  'y_tick_len' => $y_tick_len,
2624  'x_left_margin' => $this->x_left_margin,
2625  'x_right_margin' => $this->x_right_margin,
2626  'y_top_margin' => $this->y_top_margin,
2627  'y_bot_margin' => $this->y_bot_margin,
2628  'x_label_top_offset' => $this->x_label_top_offset,
2629  'x_label_bot_offset' => $this->x_label_bot_offset,
2630  'y_label_left_offset' => $this->y_label_left_offset,
2631  'y_label_right_offset' => $this->y_label_right_offset,
2632  'x_title_top_offset' => $this->x_title_top_offset,
2633  'x_title_bot_offset' => $this->x_title_bot_offset,
2634  'y_title_left_offset' => $this->y_title_left_offset,
2635  'y_title_right_offset' => $this->y_title_right_offset));
2636  }
2637 
2638  return TRUE;
2639  }
DoCallback() # Note
Definition: phplot.php:2241
$y_tick_length
Definition: phplot.php:124
SizeText($which_font, $which_angle, $which_text)
Definition: phplot.php:1333
$x_tick_pos
Definition: phplot.php:129
$y_title_pos
Definition: phplot.php:80
$y_tick_label_pos
Definition: phplot.php:93
$safe_margin
Definition: phplot.php:37
GetCallback($reason)
Definition: phplot.php:2211
$x_tick_length
Definition: phplot.php:123
$x_title_pos
Definition: phplot.php:77
$y_tick_pos
Definition: phplot.php:130
$x_tick_label_pos
Definition: phplot.php:92
CalcMaxTickLabelSize($which)
Definition: phplot.php:3009
CalcMaxDataLabelSize()
Definition: phplot.php:3049
$x_data_label_pos
Definition: phplot.php:96
+ Here is the call graph for this function:
+ Here is the caller graph for this function:

◆ CalcMaxDataLabelSize()

PHPlot::CalcMaxDataLabelSize ( )

Definition at line 3049 of file phplot.php.

References $x_label_angle, DoCallback(), FormatLabel(), GetCallback(), and SizeText().

Referenced by CalcMargins().

3050  {
3051  $font = $this->x_label_font;
3052  $angle = $this->x_label_angle;
3053  $max_width = 0;
3054  $max_height = 0;
3055 
3056  // Loop over all data labels and find the biggest:
3057  for ($i = 0; $i < $this->num_data_rows; $i++) {
3058  $label = $this->FormatLabel('x', $this->data[$i][0]);
3059  list($width, $height) = $this->SizeText($font, $angle, $label);
3060  if ($width > $max_width) $max_width = $width;
3061  if ($height > $max_height) $max_height = $height;
3062  }
3063  if ($this->GetCallback('debug_scale')) {
3064  $this->DoCallback('debug_scale', __FUNCTION__, array(
3065  'height' => $max_height, 'width' => $max_width));
3066  }
3067 
3068  return $max_height;
3069  }
DoCallback() # Note
Definition: phplot.php:2241
SizeText($which_font, $which_angle, $which_text)
Definition: phplot.php:1333
$x_label_angle
Definition: phplot.php:52
GetCallback($reason)
Definition: phplot.php:2211
FormatLabel($which_pos, $which_lab)
Definition: phplot.php:3077
+ Here is the call graph for this function:
+ Here is the caller graph for this function:

◆ CalcMaxTickLabelSize()

PHPlot::CalcMaxTickLabelSize (   $which)

Definition at line 3009 of file phplot.php.

References $x_label_angle, $y_label_angle, CalcTicks(), DoCallback(), FormatLabel(), GetCallback(), PrintError(), and SizeText().

Referenced by CalcMargins().

3010  {
3011  list($tick_val, $tick_end, $tick_step) = $this->CalcTicks($which);
3012 
3013  if ($which == 'x') {
3014  $font = $this->x_label_font;
3015  $angle = $this->x_label_angle;
3016  } elseif ($which == 'y') {
3017  $font = $this->y_label_font;
3018  $angle = $this->y_label_angle;
3019  } else {
3020  return $this->PrintError("CalcMaxTickLabelSize: Invalid usage ($which)");
3021  }
3022 
3023  $max_width = 0;
3024  $max_height = 0;
3025 
3026  // Loop over ticks, same as DrawXTicks and DrawYTicks:
3027  while ($tick_val <= $tick_end) {
3028  $tick_label = $this->FormatLabel($which, $tick_val);
3029  list($width, $height) = $this->SizeText($font, $angle, $tick_label);
3030  if ($width > $max_width) $max_width = $width;
3031  if ($height > $max_height) $max_height = $height;
3032  $tick_val += $tick_step;
3033  }
3034  if ($this->GetCallback('debug_scale')) {
3035  $this->DoCallback('debug_scale', __FUNCTION__, array(
3036  'which' => $which, 'height' => $max_height, 'width' => $max_width));
3037  }
3038 
3039  if ($which == 'x')
3040  return $max_height;
3041  return $max_width;
3042  }
DoCallback() # Note
Definition: phplot.php:2241
$y_label_angle
Definition: phplot.php:53
SizeText($which_font, $which_angle, $which_text)
Definition: phplot.php:1333
$x_label_angle
Definition: phplot.php:52
GetCallback($reason)
Definition: phplot.php:2211
PrintError($error_message)
Definition: phplot.php:1506
CalcTicks($which)
Definition: phplot.php:2957
FormatLabel($which_pos, $which_lab)
Definition: phplot.php:3077
+ Here is the call graph for this function:
+ Here is the caller graph for this function:

◆ CalcPlotAreaPixels()

PHPlot::CalcPlotAreaPixels ( )

Definition at line 2647 of file phplot.php.

References DoCallback().

Referenced by DrawGraph().

2648  {
2649  $this->plot_area = array($this->x_left_margin, $this->y_top_margin,
2650  $this->image_width - $this->x_right_margin,
2651  $this->image_height - $this->y_bot_margin);
2652  $this->plot_area_width = $this->plot_area[2] - $this->plot_area[0];
2653  $this->plot_area_height = $this->plot_area[3] - $this->plot_area[1];
2654 
2655  $this->DoCallback('debug_scale', __FUNCTION__, $this->plot_area);
2656  return TRUE;
2657  }
DoCallback() # Note
Definition: phplot.php:2241
+ Here is the call graph for this function:
+ Here is the caller graph for this function:

◆ CalcPlotAreaWorld()

PHPlot::CalcPlotAreaWorld ( )

Definition at line 2707 of file phplot.php.

References DoCallback(), GetCallback(), and PrintError().

Referenced by DrawGraph().

2708  {
2709  if (isset($this->plot_min_x) && $this->plot_min_x !== '')
2710  $xmin = $this->plot_min_x;
2711  elseif ($this->data_type == 'text-data') // Valid for data without X values only.
2712  $xmin = 0;
2713  else
2714  $xmin = $this->min_x;
2715 
2716  if (isset($this->plot_max_x) && $this->plot_max_x !== '')
2717  $xmax = $this->plot_max_x;
2718  elseif ($this->data_type == 'text-data') // Valid for data without X values only.
2719  $xmax = $this->max_x + 1;
2720  else
2721  $xmax = $this->max_x;
2722 
2723  // Leave room above and below the highest and lowest data points.
2724 
2725  if (!isset($this->plot_min_y) || $this->plot_min_y === '')
2726  $ymin = floor($this->min_y - abs($this->min_y) * 0.1);
2727  else
2728  $ymin = $this->plot_min_y;
2729 
2730  if (!isset($this->plot_max_y) || $this->plot_max_y === '')
2731  $ymax = ceil($this->max_y + abs($this->max_y) * 0.1);
2732  else
2733  $ymax = $this->plot_max_y;
2734 
2735  // Error checking
2736 
2737  if ($ymin == $ymax) // Minimum height
2738  $ymax += 1;
2739 
2740  if ($this->yscale_type == 'log') {
2741  if ($ymin <= 0) {
2742  $ymin = 1;
2743  }
2744  if ($ymax <= 0) {
2745  // Note: Error messages reference the user function, not this function.
2746  return $this->PrintError('SetPlotAreaWorld(): Log plots need data greater than 0');
2747  }
2748  }
2749 
2750  if ($ymax <= $ymin) {
2751  return $this->PrintError('SetPlotAreaWorld(): Error in data - max not greater than min');
2752  }
2753 
2754  $this->plot_min_x = $xmin;
2755  $this->plot_max_x = $xmax;
2756  $this->plot_min_y = $ymin;
2757  $this->plot_max_y = $ymax;
2758  if ($this->GetCallback('debug_scale')) {
2759  $this->DoCallback('debug_scale', __FUNCTION__, array(
2760  'plot_min_x' => $this->plot_min_x, 'plot_min_y' => $this->plot_min_y,
2761  'plot_max_x' => $this->plot_max_x, 'plot_max_y' => $this->plot_max_y));
2762  }
2763 
2764  return TRUE;
2765  }
DoCallback() # Note
Definition: phplot.php:2241
GetCallback($reason)
Definition: phplot.php:2211
PrintError($error_message)
Definition: phplot.php:1506
if(!file_exists(getcwd().'/ilias.ini.php')) if(isset( $_GET["client_id"]))
registration confirmation script for ilias
Definition: confirmReg.php:20
if( $out) else
+ Here is the call graph for this function:
+ Here is the caller graph for this function:

◆ CalcTicks()

PHPlot::CalcTicks (   $which)

Definition at line 2957 of file phplot.php.

References $num_x_ticks, $num_y_ticks, $skip_bottom_tick, $skip_left_tick, $skip_right_tick, $skip_top_tick, $x_tick_inc, $y_tick_inc, and PrintError().

Referenced by CalcMaxTickLabelSize(), DrawXTicks(), and DrawYTicks().

2958  {
2959  if ($which == 'x') {
2960  $num_ticks = $this->num_x_ticks;
2961  $tick_inc = $this->x_tick_inc;
2962  $data_max = $this->plot_max_x;
2963  $data_min = $this->plot_min_x;
2964  $skip_lo = $this->skip_left_tick;
2965  $skip_hi = $this->skip_right_tick;
2966  } elseif ($which == 'y') {
2967  $num_ticks = $this->num_y_ticks;
2968  $tick_inc = $this->y_tick_inc;
2969  $data_max = $this->plot_max_y;
2970  $data_min = $this->plot_min_y;
2971  $skip_lo = $this->skip_bottom_tick;
2972  $skip_hi = $this->skip_top_tick;
2973  } else {
2974  return $this->PrintError("CalcTicks: Invalid usage ($which)");
2975  }
2976 
2977  if (!empty($tick_inc)) {
2978  $tick_step = $tick_inc;
2979  } elseif (!empty($num_ticks)) {
2980  $tick_step = ($data_max - $data_min) / $num_ticks;
2981  } else {
2982  $tick_step = ($data_max - $data_min) / 10;
2983  }
2984 
2985  // NOTE: When working with floats, because of approximations when adding $tick_step,
2986  // the value may not quite reach the end, or may exceed it very slightly.
2987  // So apply a "fudge" factor.
2988  $tick_start = (double)$data_min;
2989  $tick_end = (double)$data_max + ($data_max - $data_min) / 10000.0;
2990 
2991  if ($skip_lo)
2992  $tick_start += $tick_step;
2993 
2994  if ($skip_hi)
2995  $tick_end -= $tick_step;
2996 
2997  return array($tick_start, $tick_end, $tick_step);
2998  }
$skip_top_tick
Definition: phplot.php:138
$skip_right_tick
Definition: phplot.php:141
$num_y_ticks
Definition: phplot.php:133
$skip_left_tick
Definition: phplot.php:140
$skip_bottom_tick
Definition: phplot.php:139
PrintError($error_message)
Definition: phplot.php:1506
$num_x_ticks
Definition: phplot.php:132
$y_tick_inc
Definition: phplot.php:136
$x_tick_inc
Definition: phplot.php:135
+ Here is the call graph for this function:
+ Here is the caller graph for this function:

◆ CalcTranslation()

PHPlot::CalcTranslation ( )

Calculates scaling stuff...

Definition at line 2866 of file phplot.php.

References DoCallback(), GetCallback(), xtr(), and ytr().

Referenced by DrawGraph(), and SetNewPlotAreaPixels().

2867  {
2868  if ($this->plot_max_x - $this->plot_min_x == 0) { // Check for div by 0
2869  $this->xscale = 0;
2870  } else {
2871  if ($this->xscale_type == 'log') {
2872  $this->xscale = ($this->plot_area_width)/(log10($this->plot_max_x) - log10($this->plot_min_x));
2873  } else {
2874  $this->xscale = ($this->plot_area_width)/($this->plot_max_x - $this->plot_min_x);
2875  }
2876  }
2877 
2878  if ($this->plot_max_y - $this->plot_min_y == 0) { // Check for div by 0
2879  $this->yscale = 0;
2880  } else {
2881  if ($this->yscale_type == 'log') {
2882  $this->yscale = ($this->plot_area_height)/(log10($this->plot_max_y) - log10($this->plot_min_y));
2883  } else {
2884  $this->yscale = ($this->plot_area_height)/($this->plot_max_y - $this->plot_min_y);
2885  }
2886  }
2887  // GD defines x = 0 at left and y = 0 at TOP so -/+ respectively
2888  if ($this->xscale_type == 'log') {
2889  $this->plot_origin_x = $this->plot_area[0] - ($this->xscale * log10($this->plot_min_x) );
2890  } else {
2891  $this->plot_origin_x = $this->plot_area[0] - ($this->xscale * $this->plot_min_x);
2892  }
2893  if ($this->yscale_type == 'log') {
2894  $this->plot_origin_y = $this->plot_area[3] + ($this->yscale * log10($this->plot_min_y));
2895  } else {
2896  $this->plot_origin_y = $this->plot_area[3] + ($this->yscale * $this->plot_min_y);
2897  }
2898 
2899  // Convert axis positions to device coordinates:
2900  $this->y_axis_x_pixels = $this->xtr($this->y_axis_position);
2901  $this->x_axis_y_pixels = $this->ytr($this->x_axis_position);
2902 
2903  if ($this->GetCallback('debug_scale')) {
2904  $this->DoCallback('debug_scale', __FUNCTION__, array(
2905  'xscale' => $this->xscale, 'yscale' => $this->yscale,
2906  'plot_origin_x' => $this->plot_origin_x, 'plot_origin_y' => $this->plot_origin_y,
2907  'y_axis_x_pixels' => $this->y_axis_x_pixels,
2908  'x_axis_y_pixels' => $this->x_axis_y_pixels));
2909  }
2910 
2911  return TRUE;
2912  } // function CalcTranslation()
DoCallback() # Note
Definition: phplot.php:2241
ytr($y_world)
Definition: phplot.php:2934
xtr($x_world)
Definition: phplot.php:2919
GetCallback($reason)
Definition: phplot.php:2211
+ Here is the call graph for this function:
+ Here is the caller graph for this function:

◆ CheckOption()

PHPlot::CheckOption (   $which_opt,
  $which_acc,
  $which_func 
)

Checks the valididy of an option. $which_opt String to check, such as the provided value of a function argument. $which_acc String of accepted choices. Must be lower-case, and separated by exactly ', ' (comma, space). $which_func Name of the calling function, for error messages. Returns the supplied option value, downcased and trimmed, if it is valid. Reports an error if the supplied option is not valid.

Definition at line 1683 of file phplot.php.

References PrintError().

Referenced by DrawDots(), DrawThinBarLines(), SetBgImage(), SetDataType(), SetErrorBarShape(), SetFileFormat(), SetImageBorderType(), SetLegendStyle(), SetPlotAreaBgImage(), SetPlotBorderType(), SetPlotType(), SetPointShapes(), SetXDataLabelPos(), SetXLabelType(), SetXScaleType(), SetXTickLabelPos(), SetXTickPos(), SetXTitle(), SetYDataLabelPos(), SetYLabelType(), SetYScaleType(), SetYTickLabelPos(), SetYTickPos(), and SetYTitle().

1684  {
1685  $asked = strtolower(trim($which_opt));
1686 
1687  # Look for the supplied value in a comma/space separated list.
1688  if (strpos(", $which_acc,", ", $asked,") !== False)
1689  return $asked;
1690 
1691  $this->PrintError("$which_func(): '$which_opt' not in available choices: '$which_acc'.");
1692  return NULL;
1693  }
PrintError($error_message)
Definition: phplot.php:1506
+ Here is the call graph for this function:
+ Here is the caller graph for this function:

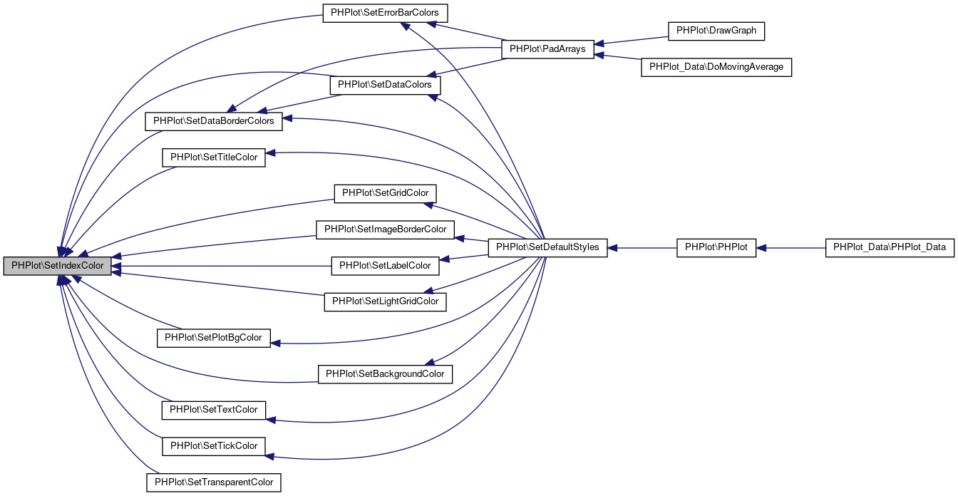
◆ DoCallback()

PHPlot::DoCallback ( )

Definition at line 2241 of file phplot.php.

Referenced by CalcAxisPositions(), CalcMargins(), CalcMaxDataLabelSize(), CalcMaxTickLabelSize(), CalcPlotAreaPixels(), CalcPlotAreaWorld(), CalcTranslation(), DrawGraph(), FindDataLimits(), ProcessTextGD(), and ProcessTextTTF().

2241  : Variable arguments
2242  {
2243  $args = func_get_args();
2244  $reason = $args[0];
2245  if (!isset($this->callbacks[$reason]))
2246  return;
2247  list($function, $args[0]) = $this->callbacks[$reason];
2248  array_unshift($args, $this->img);
2249  # Now args[] looks like: img, passthru, extra args...
2250  call_user_func_array($function, $args);
2251  }
+ Here is the caller graph for this function:

◆ DrawArea()

PHPlot::DrawArea ( )

Draw an area plot. Supported data types: 'text-data' 'data-data' NOTE: This function used to add first and last data values even on incomplete sets. That is not the behaviour now. As for missing data in between, there are two posibilities: replace the point with one on the X axis (previous way), or forget about it and use the preceding and following ones to draw the polygon. There is the possibility to use both, we just need to add the method to set it. Something like SetMissingDataBehaviour(), for example.

Definition at line 4254 of file phplot.php.

References $row, DrawXDataLabel(), xtr(), and ytr().

Referenced by DrawGraph().

4255  {
4256  $incomplete_data_defaults_to_x_axis = FALSE; // TODO: make this configurable
4257 
4258  for ($row = 0, $cnt = 0; $row < $this->num_data_rows; $row++) {
4259  $rec = 1; // Skip record #0 (data label)
4260 
4261  if ($this->data_type == 'data-data') // Do we have a value for X?
4262  $x_now = $this->data[$row][$rec++]; // Read it, advance record index
4263  else
4264  $x_now = 0.5 + $cnt++; // Place text-data at X = 0.5, 1.5, 2.5, etc...
4265 
4266  $x_now_pixels = $this->xtr($x_now); // Absolute coordinates
4267 
4268 
4269  if ($this->x_data_label_pos != 'none') // Draw X Data labels?
4270  $this->DrawXDataLabel($this->data[$row][0], $x_now_pixels);
4271 
4272  // Proceed with Y values
4273  // Create array of points for imagefilledpolygon()
4274  for($idx = 0; $rec < $this->num_recs[$row]; $rec++, $idx++) {
4275  if (is_numeric($this->data[$row][$rec])) { // Allow for missing Y data
4276  $y_now_pixels = $this->ytr($this->data[$row][$rec]);
4277 
4278  $posarr[$idx][] = $x_now_pixels;
4279  $posarr[$idx][] = $y_now_pixels;
4280 
4281  $num_points[$idx] = isset($num_points[$idx]) ? $num_points[$idx]+1 : 1;
4282  }
4283  // If there's missing data...
4284  else {
4285  if (isset ($incomplete_data_defaults_to_x_axis)) {
4286  $posarr[$idx][] = $x_now_pixels;
4287  $posarr[$idx][] = $this->x_axis_y_pixels;
4288  $num_points[$idx] = isset($num_points[$idx]) ? $num_points[$idx]+1 : 1;
4289  }
4290  }
4291  }
4292  } // end for
4293 
4294  $end = count($posarr);
4295  for ($i = 0; $i < $end; $i++) {
4296  // Prepend initial points. X = first point's X, Y = x_axis_y_pixels
4297  $x = $posarr[$i][0];
4298  array_unshift($posarr[$i], $x, $this->x_axis_y_pixels);
4299 
4300  // Append final points. X = last point's X, Y = x_axis_y_pixels
4301  $x = $posarr[$i][count($posarr[$i])-2];
4302  array_push($posarr[$i], $x, $this->x_axis_y_pixels);
4303 
4304  $num_points[$i] += 2;
4305 
4306  // Draw the poligon
4307  ImageFilledPolygon($this->img, $posarr[$i], $num_points[$i], $this->ndx_data_colors[$i]);
4308  }
4309  return TRUE;
4310  } // function DrawArea()
ytr($y_world)
Definition: phplot.php:2934
xtr($x_world)
Definition: phplot.php:2919
DrawXDataLabel($xlab, $xpos, $row=FALSE)
Definition: phplot.php:3709
+ Here is the call graph for this function:
+ Here is the caller graph for this function:

◆ DrawAxisLegend()

PHPlot::DrawAxisLegend ( )

TODO Draws a legend over (or below) an axis of the plot.

Definition at line 3886 of file phplot.php.

3887  {
3888  // Calculate available room
3889  // Calculate length of all items (boxes included)
3890  // Calculate number of lines and room it would take. FIXME: this should be known in CalcMargins()
3891  // Draw.
3892  }

◆ DrawBackground()

PHPlot::DrawBackground ( )

Fills the background.

Definition at line 3241 of file phplot.php.

References tile_img().

Referenced by DrawGraph().

3242  {
3243  // Don't draw this twice if drawing two plots on one image
3244  if (! $this->background_done) {
3245  if (isset($this->bgimg)) { // If bgimg is defined, use it
3246  $this->tile_img($this->bgimg, 0, 0, $this->image_width, $this->image_height, $this->bgmode);
3247  } else { // Else use solid color
3248  ImageFilledRectangle($this->img, 0, 0, $this->image_width, $this->image_height,
3249  $this->ndx_bg_color);
3250  }
3251  $this->background_done = TRUE;
3252  }
3253  return TRUE;
3254  }
tile_img($file, $xorig, $yorig, $width, $height, $mode)
Definition: phplot.php:3287
+ Here is the call graph for this function:
+ Here is the caller graph for this function:

◆ DrawBars()

PHPlot::DrawBars ( )

Data comes in as array("title", x, y, y2, y3, ...)

Definition at line 4517 of file phplot.php.

References $row, $shading, DrawDataLabel(), DrawXDataLabel(), PrintError(), xtr(), and ytr().

Referenced by DrawGraph().

4518  {
4519  if ($this->data_type != 'text-data') {
4520  return $this->PrintError('DrawBars(): Bar plots must be text-data: use function SetDataType("text-data")');
4521  }
4522 
4523  // This is the X offset from the bar group's label center point to the left side of the first bar
4524  // in the group. See also CalcBarWidths above.
4525  $x_first_bar = (($this->records_per_group - 1) * $this->record_bar_width) / 2 - $this->bar_adjust_gap;
4526 
4527  for ($row = 0; $row < $this->num_data_rows; $row++) {
4528  $record = 1; // Skip record #0 (data label)
4529 
4530  $x_now_pixels = $this->xtr(0.5 + $row); // Place text-data at X = 0.5, 1.5, 2.5, etc...
4531 
4532  if ($this->x_data_label_pos != 'none') // Draw X Data labels?
4533  $this->DrawXDataLabel($this->data[$row][0], $x_now_pixels);
4534 
4535  // Lower left X of first bar in the group:
4536  $x1 = $x_now_pixels - $x_first_bar;
4537 
4538  // Draw the bars in the group:
4539  for ($idx = 0; $record < $this->num_recs[$row]; $record++, $idx++) {
4540  if (is_numeric($this->data[$row][$record])) { // Allow for missing Y data
4541  $x2 = $x1 + $this->actual_bar_width;
4542 
4543  if ($this->data[$row][$record] < $this->x_axis_position) {
4544  $y1 = $this->x_axis_y_pixels;
4545  $y2 = $this->ytr($this->data[$row][$record]);
4546  $upgoing_bar = False;
4547  } else {
4548  $y1 = $this->ytr($this->data[$row][$record]);
4549  $y2 = $this->x_axis_y_pixels;
4550  $upgoing_bar = True;
4551  }
4552 
4553  // Draw the bar
4554  ImageFilledRectangle($this->img, $x1, $y1, $x2, $y2, $this->ndx_data_colors[$idx]);
4555 
4556  if ($this->shading) { // Draw the shade?
4557  ImageFilledPolygon($this->img, array($x1, $y1,
4558  $x1 + $this->shading, $y1 - $this->shading,
4559  $x2 + $this->shading, $y1 - $this->shading,
4560  $x2 + $this->shading, $y2 - $this->shading,
4561  $x2, $y2,
4562  $x2, $y1),
4563  6, $this->ndx_data_dark_colors[$idx]);
4564  }
4565  // Or draw a border?
4566  else {
4567  ImageRectangle($this->img, $x1, $y1, $x2,$y2, $this->ndx_data_border_colors[$idx]);
4568  }
4569 
4570  // Draw optional data labels above the bars (or below, for negative values).
4571  if ( $this->y_data_label_pos == 'plotin') {
4572  if ($upgoing_bar) {
4573  $v_align = 'bottom';
4574  $y_offset = -5 - $this->shading;
4575  } else {
4576  $v_align = 'top';
4577  $y_offset = 2;
4578  }
4579  $this->DrawDataLabel($this->y_label_font, NULL, $row+0.5, $this->data[$row][$record], '',
4580  $this->data[$row][$record], 'center', $v_align,
4581  ($idx + 0.5) * $this->record_bar_width - $x_first_bar, $y_offset);
4582  }
4583 
4584  }
4585  // Step to next bar in group:
4586  $x1 += $this->record_bar_width;
4587  } // end for
4588  } // end for
4589  return TRUE;
4590  } //function DrawBars
ytr($y_world)
Definition: phplot.php:2934
xtr($x_world)
Definition: phplot.php:2919
DrawXDataLabel($xlab, $xpos, $row=FALSE)
Definition: phplot.php:3709
DrawDataLabel($which_font, $which_angle, $x_world, $y_world, $which_color, $which_text, $which_halign='center', $which_valign='bottom', $x_adjustment=0, $y_adjustment=0)
Definition: phplot.php:3678
$shading
Definition: phplot.php:180
PrintError($error_message)
Definition: phplot.php:1506
+ Here is the call graph for this function:
+ Here is the caller graph for this function:

◆ DrawDataLabel()

PHPlot::DrawDataLabel (   $which_font,
  $which_angle,
  $x_world,
  $y_world,
  $which_color,
  $which_text,
  $which_halign = 'center',
  $which_valign = 'bottom',
  $x_adjustment = 0,
  $y_adjustment = 0 
)

Draws the data label associated with a point in the plot at specified x/y world position. This is currently only used for Y data labels for bar charts.

Definition at line 3678 of file phplot.php.

References $x_label_angle, DrawText(), FormatLabel(), xtr(), and ytr().

Referenced by DrawBars().

3680  {
3681  $data_label = $this->FormatLabel('y', $which_text);
3682  //since DrawDataLabel is going to be called alot - perhaps for speed it is better to
3683  //not use this if statement and just always assume which_font is x_label_font (ditto for color).
3684  if ( empty($which_font) )
3685  $which_font = $this->x_label_font;
3686 
3687  $which_angle = empty($which_angle)?'0':$this->x_label_angle;
3688 
3689  if ( empty($which_color) )
3690  $which_color = $this->ndx_title_color;
3691 
3692  $x_pixels = $this->xtr($x_world) + $x_adjustment;
3693  $y_pixels = $this->ytr($y_world) + $y_adjustment;
3694 
3695  $this->DrawText($which_font, $which_angle, $x_pixels, $y_pixels,
3696  $which_color, $data_label, $which_halign, $which_valign);
3697 
3698  return TRUE;
3699 
3700  }
DrawText($which_font, $which_angle, $which_xpos, $which_ypos, $which_color, $which_text, $which_halign='left', $which_valign='bottom')
Definition: phplot.php:1314
ytr($y_world)
Definition: phplot.php:2934
xtr($x_world)
Definition: phplot.php:2919
$x_label_angle
Definition: phplot.php:52
FormatLabel($which_pos, $which_lab)
Definition: phplot.php:3077
+ Here is the call graph for this function:
+ Here is the caller graph for this function:

◆ DrawDot()

PHPlot::DrawDot (   $x_world,
  $y_world,
  $record,
  $color 
)

Draws a styled dot. Uses world coordinates. Supported types: 'halfline', 'line', 'plus', 'cross', 'rect', 'circle', 'dot', 'diamond', 'triangle', 'trianglemid'

Definition at line 4181 of file phplot.php.

References xtr(), and ytr().

Referenced by DrawDots(), and DrawDotsError().

4182  {
4183  // TODO: optimize, avoid counting every time we are called.
4184  $record = $record % count ($this->point_shapes);
4185 
4186  $half_point = $this->point_sizes[$record] / 2;
4187 
4188  $x_mid = $this->xtr($x_world);
4189  $y_mid = $this->ytr($y_world);
4190 
4191  $x1 = $x_mid - $half_point;
4192  $x2 = $x_mid + $half_point;
4193  $y1 = $y_mid - $half_point;
4194  $y2 = $y_mid + $half_point;
4195 
4196  switch ($this->point_shapes[$record]) {
4197  case 'halfline':
4198  ImageLine($this->img, $x1, $y_mid, $x_mid, $y_mid, $color);
4199  break;
4200  case 'line':
4201  ImageLine($this->img, $x1, $y_mid, $x2, $y_mid, $color);
4202  break;
4203  case 'plus':
4204  ImageLine($this->img, $x1, $y_mid, $x2, $y_mid, $color);
4205  ImageLine($this->img, $x_mid, $y1, $x_mid, $y2, $color);
4206  break;
4207  case 'cross':
4208  ImageLine($this->img, $x1, $y1, $x2, $y2, $color);
4209  ImageLine($this->img, $x1, $y2, $x2, $y1, $color);
4210  break;
4211  case 'rect':
4212  ImageFilledRectangle($this->img, $x1, $y1, $x2, $y2, $color);
4213  break;
4214  case 'circle':
4215  ImageArc($this->img, $x_mid, $y_mid, $this->point_sizes[$record], $this->point_sizes[$record],
4216  0, 360, $color);
4217  break;
4218  case 'dot':
4219  ImageFilledArc($this->img, $x_mid, $y_mid, $this->point_sizes[$record],
4220  $this->point_sizes[$record], 0, 360, $color, IMG_ARC_PIE);
4221  break;
4222  case 'diamond':
4223  $arrpoints = array( $x1, $y_mid, $x_mid, $y1, $x2, $y_mid, $x_mid, $y2);
4224  ImageFilledPolygon($this->img, $arrpoints, 4, $color);
4225  break;
4226  case 'triangle':
4227  $arrpoints = array( $x1, $y_mid, $x2, $y_mid, $x_mid, $y2);
4228  ImageFilledPolygon($this->img, $arrpoints, 3, $color);
4229  break;
4230  case 'trianglemid':
4231  $arrpoints = array( $x1, $y1, $x2, $y1, $x_mid, $y_mid);
4232  ImageFilledPolygon($this->img, $arrpoints, 3, $color);
4233  break;
4234  case 'none':
4235  break;
4236  default:
4237  ImageFilledRectangle($this->img, $x1, $y1, $x2, $y2, $color);
4238  break;
4239  }
4240  return TRUE;
4241  }
ytr($y_world)
Definition: phplot.php:2934
xtr($x_world)
Definition: phplot.php:2919
+ Here is the call graph for this function:
+ Here is the caller graph for this function:

◆ DrawDots()

PHPlot::DrawDots ( )

Definition at line 4068 of file phplot.php.

References $row, CheckOption(), DrawDot(), DrawXDataLabel(), and xtr().

Referenced by DrawGraph().

4069  {
4070  if (!$this->CheckOption($this->data_type, 'text-data, data-data', __FUNCTION__))
4071  return FALSE;
4072 
4073  // Suppress duplicate X data labels in linepoints mode; let DrawLines() do them.
4074  $do_labels = ($this->plot_type != 'linepoints');
4075 
4076  for ($row = 0, $cnt = 0; $row < $this->num_data_rows; $row++) {
4077  $rec = 1; // Skip record #0 (data label)
4078 
4079  // Do we have a value for X?
4080  if ($this->data_type == 'data-data')
4081  $x_now = $this->data[$row][$rec++]; // Read it, advance record index
4082  else
4083  $x_now = 0.5 + $cnt++; // Place text-data at X = 0.5, 1.5, 2.5, etc...
4084 
4085  $x_now_pixels = $this->xtr($x_now);
4086 
4087  // Draw X Data labels?
4088  if ($this->x_data_label_pos != 'none' && $do_labels)
4089  $this->DrawXDataLabel($this->data[$row][0], $x_now_pixels, $row);
4090 
4091  // Proceed with Y values
4092  for($idx = 0;$rec < $this->num_recs[$row]; $rec++, $idx++) {
4093  if (is_numeric($this->data[$row][$rec])) { // Allow for missing Y data
4094  $this->DrawDot($x_now, $this->data[$row][$rec],
4095  $idx, $this->ndx_data_colors[$idx]);
4096  }
4097  }
4098  }
4099  return TRUE;
4100  } //function DrawDots
DrawDot($x_world, $y_world, $record, $color)
Definition: phplot.php:4181
CheckOption($which_opt, $which_acc, $which_func)
Definition: phplot.php:1683
xtr($x_world)
Definition: phplot.php:2919
DrawXDataLabel($xlab, $xpos, $row=FALSE)
Definition: phplot.php:3709
+ Here is the call graph for this function:
+ Here is the caller graph for this function:

◆ DrawDotsError()

PHPlot::DrawDotsError ( )

Supported data formats: data-data-error, text-data-error (doesn't exist yet) ( data comes in as array("title", x, y, error+, error-, y2, error2+, error2-, ...) )

Definition at line 4023 of file phplot.php.

References $row, DrawDot(), DrawXDataLabel(), DrawYErrorBar(), PrintError(), and xtr().

Referenced by DrawGraph().

4024  {
4025  if ($this->data_type != 'data-data-error') {
4026  return $this->PrintError("DrawDotsError(): Data type '$this->data_type' not supported.");
4027  }
4028 
4029  // Suppress duplicate X data labels in linepoints mode; let DrawLinesError() do them.
4030  $do_labels = ($this->plot_type != 'linepoints');
4031 
4032  for($row = 0, $cnt = 0; $row < $this->num_data_rows; $row++) {
4033  $record = 1; // Skip record #0 (title)
4034 
4035  $x_now = $this->data[$row][$record++]; // Read it, advance record index
4036 
4037  $x_now_pixels = $this->xtr($x_now); // Absolute coordinates.
4038 
4039  // Draw X Data labels?
4040  if ($this->x_data_label_pos != 'none' && $do_labels)
4041  $this->DrawXDataLabel($this->data[$row][0], $x_now_pixels, $row);
4042 
4043  // Now go for Y, E+, E-
4044  for ($idx = 0; $record < $this->num_recs[$row]; $idx++) {
4045  // Y:
4046  $y_now = $this->data[$row][$record++];
4047  $this->DrawDot($x_now, $y_now, $idx, $this->ndx_data_colors[$idx]);
4048 
4049  // Error +
4050  $val = $this->data[$row][$record++];
4051  $this->DrawYErrorBar($x_now, $y_now, $val, $this->error_bar_shape,
4052  $this->ndx_error_bar_colors[$idx]);
4053  // Error -
4054  $val = $this->data[$row][$record++];
4055  $this->DrawYErrorBar($x_now, $y_now, -$val, $this->error_bar_shape,
4056  $this->ndx_error_bar_colors[$idx]);
4057  }
4058  }
4059  return TRUE;
4060  } // function DrawDotsError()
DrawDot($x_world, $y_world, $record, $color)
Definition: phplot.php:4181
xtr($x_world)
Definition: phplot.php:2919
DrawXDataLabel($xlab, $xpos, $row=FALSE)
Definition: phplot.php:3709
PrintError($error_message)
Definition: phplot.php:1506
DrawYErrorBar($x_world, $y_world, $error_height, $error_bar_type, $color)
Definition: phplot.php:4144
+ Here is the call graph for this function:
+ Here is the caller graph for this function:

◆ DrawError()

PHPlot::DrawError (   $error_message,
  $where_x = NULL,
  $where_y = NULL 
)

Display an error message and exit. This is provided for backward compatibility only. Use PrintError() instead. $error_message Text of the error message $where_x, $where_y Ignored, provided for compatibility.

Definition at line 1541 of file phplot.php.

References PrintError().

Referenced by PHPlot_Data\DoDivision(), PHPlot_Data\DoExponentialMovingAverage(), PHPlot_Data\DoMovingAverage(), PHPlot_Data\DoRemoveDataSet(), and PHPlot_Data\DoScaleData().

1542  {
1543  return $this->PrintError($error_message);
1544  }
PrintError($error_message)
Definition: phplot.php:1506
+ Here is the call graph for this function:
+ Here is the caller graph for this function:

◆ DrawGraph()

PHPlot::DrawGraph ( )

Definition at line 4653 of file phplot.php.

References CalcAxisPositions(), CalcBarWidths(), CalcMargins(), CalcPlotAreaPixels(), CalcPlotAreaWorld(), CalcTranslation(), DoCallback(), DrawArea(), DrawBackground(), DrawBars(), DrawDots(), DrawDotsError(), DrawImageBorder(), DrawLegend(), DrawLines(), DrawLinesError(), DrawPieChart(), DrawPlotAreaBackground(), DrawPlotBorder(), DrawSquared(), DrawStackedBars(), DrawThinBarLines(), DrawTitle(), DrawXAxis(), DrawXTitle(), DrawYAxis(), DrawYTitle(), FindDataLimits(), PadArrays(), PrintError(), and PrintImage().

4654  {
4655  // Test for missing image, missing data, empty data:
4656  if (! $this->img) {
4657  return $this->PrintError('DrawGraph(): No image resource allocated');
4658  }
4659  if (empty($this->data) || ! is_array($this->data)) {
4660  return $this->PrintError("DrawGraph(): No data array");
4661  }
4662  if ($this->total_records == 0) {
4663  return $this->PrintError('DrawGraph(): Empty data set');
4664  }
4665 
4666  // For pie charts: don't draw grid or border or axes, and maximize area usage.
4667  // These controls can be split up in the future if needed.
4668  $draw_axes = ($this->plot_type != 'pie');
4669 
4670  // Get maxima and minima for scaling:
4671  if (!$this->FindDataLimits())
4672  return FALSE;
4673 
4674  // Set plot area world values (plot_max_x, etc.):
4675  if (!$this->CalcPlotAreaWorld())
4676  return FALSE;
4677 
4678  // Calculate X and Y axis positions in World Coordinates:
4679  $this->CalcAxisPositions();
4680 
4681  // Calculate the plot margins, if needed.
4682  // For pie charts, set the $maximize argument to maximize space usage.
4683  $this->CalcMargins(!$draw_axes);
4684 
4685  // Calculate the actual plot area in device coordinates:
4686  $this->CalcPlotAreaPixels();
4687 
4688  // Calculate the mapping between world and device coordinates:
4689  $this->CalcTranslation();
4690 
4691  // Pad color and style arrays to fit records per group:
4692  $this->PadArrays();
4693  $this->DoCallback('draw_setup');
4694 
4695  $this->DrawBackground();
4696  $this->DrawImageBorder();
4697  $this->DoCallback('draw_image_background');
4698 
4699  $this->DrawPlotAreaBackground();
4700  $this->DoCallback('draw_plotarea_background');
4701 
4702  $this->DrawTitle();
4703  $this->DrawXTitle();
4704  $this->DrawYTitle();
4705  $this->DoCallback('draw_titles');
4706 
4707  if ($draw_axes && ! $this->grid_at_foreground) { // Usually one wants grids to go back, but...
4708  $this->DrawYAxis(); // Y axis must be drawn before X axis (see DrawYAxis())
4709  $this->DrawXAxis();
4710  $this->DoCallback('draw_axes');
4711  }
4712 
4713  switch ($this->plot_type) {
4714  case 'thinbarline':
4715  $this->DrawThinBarLines();
4716  break;
4717  case 'area':
4718  $this->DrawArea();
4719  break;
4720  case 'squared':
4721  $this->DrawSquared();
4722  break;
4723  case 'lines':
4724  if ( $this->data_type == 'data-data-error') {
4725  $this->DrawLinesError();
4726  } else {
4727  $this->DrawLines();
4728  }
4729  break;
4730  case 'linepoints':
4731  if ( $this->data_type == 'data-data-error') {
4732  $this->DrawLinesError();
4733  $this->DrawDotsError();
4734  } else {
4735  $this->DrawLines();
4736  $this->DrawDots();
4737  }
4738  break;
4739  case 'points';
4740  if ( $this->data_type == 'data-data-error') {
4741  $this->DrawDotsError();
4742  } else {
4743  $this->DrawDots();
4744  }
4745  break;
4746  case 'pie':
4747  $this->DrawPieChart();
4748  break;
4749  case 'stackedbars':
4750  $this->CalcBarWidths();
4751  $this->DrawStackedBars();
4752  break;
4753  case 'bars':
4754  default:
4755  $this->plot_type = 'bars'; // Set it if it wasn't already set. (necessary?)
4756  $this->CalcBarWidths();
4757  $this->DrawBars();
4758  break;
4759  } // end switch
4760  $this->DoCallback('draw_graph');
4761 
4762  if ($draw_axes && $this->grid_at_foreground) { // Usually one wants grids to go back, but...
4763  $this->DrawYAxis(); // Y axis must be drawn before X axis (see DrawYAxis())
4764  $this->DrawXAxis();
4765  $this->DoCallback('draw_axes');
4766  }
4767 
4768  if ($draw_axes) {
4769  $this->DrawPlotBorder();
4770  $this->DoCallback('draw_border');
4771  }
4772 
4773  if ($this->legend) {
4774  $this->DrawLegend();
4775  $this->DoCallback('draw_legend');
4776  }
4777 
4778  if ($this->print_image && !$this->PrintImage())
4779  return FALSE;
4780 
4781  return TRUE;
4782  } //function DrawGraph()
DrawImageBorder()
Definition: phplot.php:3329
DoCallback() # Note
Definition: phplot.php:2241
DrawDotsError()
Definition: phplot.php:4023
PrintImage()
Definition: phplot.php:1424
DrawDots()
Definition: phplot.php:4068
CalcMargins($maximize)
Definition: phplot.php:2419
DrawYAxis()
Definition: phplot.php:3440
DrawLinesError()
Definition: phplot.php:4384
DrawBackground()
Definition: phplot.php:3241
DrawLegend()
Definition: phplot.php:3776
CalcAxisPositions()
Definition: phplot.php:2832
CalcPlotAreaWorld()
Definition: phplot.php:2707
CalcBarWidths()
Definition: phplot.php:2785
DrawSquared()
Definition: phplot.php:4451
DrawArea()
Definition: phplot.php:4254
PadArrays()
Definition: phplot.php:2126
DrawXTitle()
Definition: phplot.php:3388
DrawLines()
Definition: phplot.php:4319
DrawYTitle()
Definition: phplot.php:3414
DrawXAxis()
Definition: phplot.php:3455
PrintError($error_message)
Definition: phplot.php:1506
DrawThinBarLines()
Definition: phplot.php:4106
DrawStackedBars()
Definition: phplot.php:4597
DrawPlotAreaBackground()
Definition: phplot.php:3260
CalcPlotAreaPixels()
Definition: phplot.php:2647
DrawPieChart()
Definition: phplot.php:3909
DrawTitle()
Definition: phplot.php:3366
DrawBars()
Definition: phplot.php:4517
DrawPlotBorder()
Definition: phplot.php:3641
FindDataLimits()
Definition: phplot.php:2266
CalcTranslation()
Definition: phplot.php:2866
+ Here is the call graph for this function:

◆ DrawImageBorder()

PHPlot::DrawImageBorder ( )

Draws a border around the final image.

Definition at line 3329 of file phplot.php.

References PrintError().

Referenced by DrawGraph().

3330  {
3331  switch ($this->image_border_type) {
3332  case 'raised':
3333  ImageLine($this->img, 0, 0, $this->image_width-1, 0, $this->ndx_i_border);
3334  ImageLine($this->img, 1, 1, $this->image_width-2, 1, $this->ndx_i_border);
3335  ImageLine($this->img, 0, 0, 0, $this->image_height-1, $this->ndx_i_border);
3336  ImageLine($this->img, 1, 1, 1, $this->image_height-2, $this->ndx_i_border);
3337  ImageLine($this->img, $this->image_width-1, 0, $this->image_width-1,
3338  $this->image_height-1, $this->ndx_i_border_dark);
3339  ImageLine($this->img, 0, $this->image_height-1, $this->image_width-1,
3340  $this->image_height-1, $this->ndx_i_border_dark);
3341  ImageLine($this->img, $this->image_width-2, 1, $this->image_width-2,
3342  $this->image_height-2, $this->ndx_i_border_dark);
3343  ImageLine($this->img, 1, $this->image_height-2, $this->image_width-2,
3344  $this->image_height-2, $this->ndx_i_border_dark);
3345  break;
3346  case 'plain':
3347  ImageLine($this->img, 0, 0, $this->image_width-1, 0, $this->ndx_i_border_dark);
3348  ImageLine($this->img, $this->image_width-1, 0, $this->image_width-1,
3349  $this->image_height-1, $this->ndx_i_border_dark);
3350  ImageLine($this->img, $this->image_width-1, $this->image_height-1, 0, $this->image_height-1,
3351  $this->ndx_i_border_dark);
3352  ImageLine($this->img, 0, 0, 0, $this->image_height-1, $this->ndx_i_border_dark);
3353  break;
3354  case 'none':
3355  break;
3356  default:
3357  return $this->PrintError("DrawImageBorder(): unknown image_border_type: '$this->image_border_type'");
3358  }
3359  return TRUE;
3360  }
PrintError($error_message)
Definition: phplot.php:1506
+ Here is the call graph for this function:
+ Here is the caller graph for this function:

◆ DrawLegend()

PHPlot::DrawLegend ( )

Draws the graph legend

Note
Base code submitted by Marlin Viss

Definition at line 3776 of file phplot.php.

References $line_spacing, $safe_margin, DrawText(), SizeText(), xtr(), and ytr().

Referenced by DrawGraph().

3777  {
3778  // Find maximum legend label line width.
3779  $max_width = 0;
3780  foreach ($this->legend as $line) {
3781  list($width, $unused) = $this->SizeText($this->legend_font, 0, $line);
3782  if ($width > $max_width) $max_width = $width;
3783  }
3784 
3785  // For the color box and line spacing, use a typical font character: 8.
3786  list($char_w, $char_h) = $this->SizeText($this->legend_font, 0, '8');
3787 
3788  // Normalize text alignment and colorbox alignment variables:
3789  $text_align = isset($this->legend_text_align) ? $this->legend_text_align : 'right';
3790  $colorbox_align = isset($this->legend_colorbox_align) ? $this->legend_colorbox_align : 'right';
3791 
3792  // Sizing parameters:
3793  $v_margin = $char_h/2; // Between vertical borders and labels
3794  $dot_height = $char_h + $this->line_spacing; // Height of the small colored boxes
3795  // Overall legend box width e.g.: | space colorbox space text space |
3796  // where colorbox and each space are 1 char width.
3797  if ($colorbox_align != 'none') {
3798  $width = $max_width + 4 * $char_w;
3799  $draw_colorbox = True;
3800  } else {
3801  $width = $max_width + 2 * $char_w;
3802  $draw_colorbox = False;
3803  }
3804 
3806  // User-defined position specified?
3807  if ( !isset($this->legend_x_pos) || !isset($this->legend_y_pos)) {
3808  // No, use default
3809  $box_start_x = $this->plot_area[2] - $width - $this->safe_margin;
3810  $box_start_y = $this->plot_area[1] + $this->safe_margin;
3811  } elseif (isset($this->legend_xy_world)) {
3812  // User-defined position in world-coordinates (See SetLegendWorld).
3813  $box_start_x = $this->xtr($this->legend_x_pos);
3814  $box_start_y = $this->ytr($this->legend_y_pos);
3815  unset($this->legend_xy_world);
3816  } else {
3817  // User-defined position in pixel coordinates.
3818  $box_start_x = $this->legend_x_pos;
3819  $box_start_y = $this->legend_y_pos;
3820  }
3821 
3822  // Lower right corner
3823  $box_end_y = $box_start_y + $dot_height*(count($this->legend)) + 2*$v_margin;
3824  $box_end_x = $box_start_x + $width;
3825 
3826  // Draw outer box
3827  ImageFilledRectangle($this->img, $box_start_x, $box_start_y, $box_end_x, $box_end_y, $this->ndx_bg_color);
3828  ImageRectangle($this->img, $box_start_x, $box_start_y, $box_end_x, $box_end_y, $this->ndx_grid_color);
3829 
3830  $color_index = 0;
3831  $max_color_index = count($this->ndx_data_colors) - 1;
3832 
3833  // Calculate color box and text horizontal positions.
3834  if (!$draw_colorbox) {
3835  if ($text_align == 'left')
3836  $x_pos = $box_start_x + $char_w;
3837  else
3838  $x_pos = $box_end_x - $char_w;
3839  } elseif ($colorbox_align == 'left') {
3840  $dot_left_x = $box_start_x + $char_w;
3841  $dot_right_x = $dot_left_x + $char_w;
3842  if ($text_align == 'left')
3843  $x_pos = $dot_left_x + 2 * $char_w;
3844  else
3845  $x_pos = $box_end_x - $char_w;
3846  } else {
3847  $dot_left_x = $box_end_x - 2 * $char_w;
3848  $dot_right_x = $dot_left_x + $char_w;
3849  if ($text_align == 'left')
3850  $x_pos = $box_start_x + $char_w;
3851  else
3852  $x_pos = $dot_left_x - $char_w;
3853  }
3854 
3855  // Calculate starting position of first text line. The bottom of each color box
3856  // lines up with the bottom (baseline) of its text line.
3857  $y_pos = $box_start_y + $v_margin + $dot_height;
3858 
3859  foreach ($this->legend as $leg) {
3860  // Draw text with requested alignment:
3861  $this->DrawText($this->legend_font, 0, $x_pos, $y_pos,
3862  $this->ndx_text_color, $leg, $text_align, 'bottom');
3863  if ($draw_colorbox) {
3864  // Draw a box in the data color
3865  $y1 = $y_pos - $dot_height + 1;
3866  $y2 = $y_pos - 1;
3867  ImageFilledRectangle($this->img, $dot_left_x, $y1, $dot_right_x, $y2,
3868  $this->ndx_data_colors[$color_index]);
3869  // Draw a rectangle around the box
3870  ImageRectangle($this->img, $dot_left_x, $y1, $dot_right_x, $y2,
3871  $this->ndx_text_color);
3872  }
3873  $y_pos += $dot_height;
3874 
3875  $color_index++;
3876  if ($color_index > $max_color_index)
3877  $color_index = 0;
3878  }
3879  return TRUE;
3880  } // Function DrawLegend()
DrawText($which_font, $which_angle, $which_xpos, $which_ypos, $which_color, $which_text, $which_halign='left', $which_valign='bottom')
Definition: phplot.php:1314
SizeText($which_font, $which_angle, $which_text)
Definition: phplot.php:1333
ytr($y_world)
Definition: phplot.php:2934
xtr($x_world)
Definition: phplot.php:2919
$safe_margin
Definition: phplot.php:37
$line_spacing
Definition: phplot.php:49
+ Here is the call graph for this function:
+ Here is the caller graph for this function:

◆ DrawLines()

PHPlot::DrawLines ( )

Draw Lines. Supported data-types: 'data-data', 'text-data' NOTE: Please see the note regarding incomplete data sets on DrawArea()

Definition at line 4319 of file phplot.php.

References $row, DrawXDataLabel(), SetDashedStyle(), xtr(), and ytr().

Referenced by DrawGraph().

4320  {
4321  // This will tell us if lines have already begun to be drawn.
4322  // It is an array to keep separate information for every line, with a single
4323  // variable we would sometimes get "undefined offset" errors and no plot...
4324  $start_lines = array_fill(0, $this->records_per_group, FALSE);
4325 
4326  if ($this->data_type == 'text-data') {
4327  $lastx[0] = $this->xtr(0);
4328  $lasty[0] = $this->xtr(0);
4329  }
4330 
4331  for ($row = 0, $cnt = 0; $row < $this->num_data_rows; $row++) {
4332  $record = 1; // Skip record #0 (data label)
4333 
4334  if ($this->data_type == 'data-data') // Do we have a value for X?
4335  $x_now = $this->data[$row][$record++]; // Read it, advance record index
4336  else
4337  $x_now = 0.5 + $cnt++; // Place text-data at X = 0.5, 1.5, 2.5, etc...
4338 
4339  $x_now_pixels = $this->xtr($x_now); // Absolute coordinates
4340 
4341  if ($this->x_data_label_pos != 'none') // Draw X Data labels?
4342  $this->DrawXDataLabel($this->data[$row][0], $x_now_pixels, $row);
4343 
4344  for ($idx = 0; $record < $this->num_recs[$row]; $record++, $idx++) {
4345  if (($line_style = $this->line_styles[$idx]) == 'none')
4346  continue; //Allow suppressing entire line, useful with linepoints
4347  if (is_numeric($this->data[$row][$record])) { //Allow for missing Y data
4348  $y_now_pixels = $this->ytr($this->data[$row][$record]);
4349 
4350  if ($start_lines[$idx] == TRUE) {
4351  // Set line width, revert it to normal at the end
4352  ImageSetThickness($this->img, $this->line_widths[$idx]);
4353 
4354  if ($line_style == 'dashed') {
4355  $this->SetDashedStyle($this->ndx_data_colors[$idx]);
4356  ImageLine($this->img, $x_now_pixels, $y_now_pixels, $lastx[$idx], $lasty[$idx],
4357  IMG_COLOR_STYLED);
4358  } else {
4359  ImageLine($this->img, $x_now_pixels, $y_now_pixels, $lastx[$idx], $lasty[$idx],
4360  $this->ndx_data_colors[$idx]);
4361  }
4362 
4363  }
4364  $lasty[$idx] = $y_now_pixels;
4365  $lastx[$idx] = $x_now_pixels;
4366  $start_lines[$idx] = TRUE;
4367  }
4368  // Y data missing... should we leave a blank or not?
4369  else if ($this->draw_broken_lines) {
4370  $start_lines[$idx] = FALSE;
4371  }
4372  } // end for
4373  } // end for
4374 
4375  ImageSetThickness($this->img, 1); // Revert to original state for lines to be drawn later.
4376  return TRUE;
4377  } // function DrawLines()
ytr($y_world)
Definition: phplot.php:2934
xtr($x_world)
Definition: phplot.php:2919
DrawXDataLabel($xlab, $xpos, $row=FALSE)
Definition: phplot.php:3709
SetDashedStyle($which_ndxcol)
Definition: phplot.php:695
+ Here is the call graph for this function:
+ Here is the caller graph for this function:

◆ DrawLinesError()

PHPlot::DrawLinesError ( )

Draw lines with error bars - data comes in as array("label", x, y, error+, error-, y2, error2+, error2-, ...);

Definition at line 4384 of file phplot.php.

References $row, DrawXDataLabel(), DrawYErrorBar(), PrintError(), SetDashedStyle(), xtr(), and ytr().

Referenced by DrawGraph().

4385  {
4386  if ($this->data_type != 'data-data-error') {
4387  return $this->PrintError("DrawLinesError(): Data type '$this->data_type' not supported.");
4388  }
4389 
4390  $start_lines = array_fill(0, $this->records_per_group, FALSE);
4391 
4392  for ($row = 0, $cnt = 0; $row < $this->num_data_rows; $row++) {
4393  $record = 1; // Skip record #0 (data label)
4394 
4395  $x_now = $this->data[$row][$record++]; // Read X value, advance record index
4396 
4397  $x_now_pixels = $this->xtr($x_now); // Absolute coordinates.
4398 
4399 
4400  if ($this->x_data_label_pos != 'none') // Draw X Data labels?
4401  $this->DrawXDataLabel($this->data[$row][0], $x_now_pixels, $row);
4402 
4403  // Now go for Y, E+, E-
4404  for ($idx = 0; $record < $this->num_recs[$row]; $idx++) {
4405  if (($line_style = $this->line_styles[$idx]) == 'none')
4406  continue; //Allow suppressing entire line, useful with linepoints
4407  // Y
4408  $y_now = $this->data[$row][$record++];
4409  $y_now_pixels = $this->ytr($y_now);
4410 
4411  if ($start_lines[$idx] == TRUE) {
4412  ImageSetThickness($this->img, $this->line_widths[$idx]);
4413 
4414  if ($line_style == 'dashed') {
4415  $this->SetDashedStyle($this->ndx_data_colors[$idx]);
4416  ImageLine($this->img, $x_now_pixels, $y_now_pixels, $lastx[$idx], $lasty[$idx],
4417  IMG_COLOR_STYLED);
4418  } else {
4419  ImageLine($this->img, $x_now_pixels, $y_now_pixels, $lastx[$idx], $lasty[$idx],
4420  $this->ndx_data_colors[$idx]);
4421  }
4422  }
4423 
4424  // Error+
4425  $val = $this->data[$row][$record++];
4426  $this->DrawYErrorBar($x_now, $y_now, $val, $this->error_bar_shape,
4427  $this->ndx_error_bar_colors[$idx]);
4428 
4429  // Error-
4430  $val = $this->data[$row][$record++];
4431  $this->DrawYErrorBar($x_now, $y_now, -$val, $this->error_bar_shape,
4432  $this->ndx_error_bar_colors[$idx]);
4433 
4434  // Update indexes:
4435  $start_lines[$idx] = TRUE; // Tells us if we already drew the first column of points,
4436  // thus having $lastx and $lasty ready for the next column.
4437  $lastx[$idx] = $x_now_pixels;
4438  $lasty[$idx] = $y_now_pixels;
4439  } // end while
4440  } // end for
4441 
4442  ImageSetThickness($this->img, 1); // Revert to original state for lines to be drawn later.
4443  return TRUE;
4444  } // function DrawLinesError()
ytr($y_world)
Definition: phplot.php:2934
xtr($x_world)
Definition: phplot.php:2919
DrawXDataLabel($xlab, $xpos, $row=FALSE)
Definition: phplot.php:3709
SetDashedStyle($which_ndxcol)
Definition: phplot.php:695
PrintError($error_message)
Definition: phplot.php:1506
DrawYErrorBar($x_world, $y_world, $error_height, $error_bar_type, $color)
Definition: phplot.php:4144
+ Here is the call graph for this function:
+ Here is the caller graph for this function:

◆ DrawPieChart()

PHPlot::DrawPieChart ( )

Draws a pie chart. Data has to be 'text-data' type.

This can work in two ways: the classical, with a column for each sector (computes the column totals and draws the pie with that) OR Takes each row as a sector and uses it's first value. This has the added advantage of using the labels provided, which is not the case with the former method. This might prove useful for pie charts from GROUP BY sql queries

Definition at line 3909 of file phplot.php.

References $total, DrawText(), number_format(), and PrintError().

Referenced by DrawGraph().

3910  {
3911  $xpos = $this->plot_area[0] + $this->plot_area_width/2;
3912  $ypos = $this->plot_area[1] + $this->plot_area_height/2;
3913  $diameter = min($this->plot_area_width, $this->plot_area_height);
3914  $radius = $diameter/2;
3915 
3916  // Get sum of each column? One pie slice per column
3917  if ($this->data_type === 'text-data') {
3918  for ($i = 0; $i < $this->num_data_rows; $i++) {
3919  for ($j = 1; $j < $this->num_recs[$i]; $j++) { // Label ($row[0]) unused in these pie charts
3920  @ $sumarr[$j] += abs($this->data[$i][$j]); // NOTE! sum > 0 to make pie charts
3921  }
3922  }
3923  }
3924  // Or only one column per row, one pie slice per row?
3925  else if ($this->data_type == 'text-data-single') {
3926  for ($i = 0; $i < $this->num_data_rows; $i++) {
3927  $legend[$i] = $this->data[$i][0]; // Set the legend to column labels
3928  $sumarr[$i] = $this->data[$i][1];
3929  }
3930  }
3931  else if ($this->data_type == 'data-data') {
3932  for ($i = 0; $i < $this->num_data_rows; $i++) {
3933  for ($j = 2; $j < $this->num_recs[$i]; $j++) {
3934  @ $sumarr[$j] += abs($this->data[$i][$j]);
3935  }
3936  }
3937  }
3938  else {
3939  return $this->PrintError("DrawPieChart(): Data type '$this->data_type' not supported.");
3940  }
3941 
3942  $total = array_sum($sumarr);
3943 
3944  if ($total == 0) {
3945  return $this->PrintError('DrawPieChart(): Empty data set');
3946  }
3947 
3948  if ($this->shading) {
3949  $diam2 = $diameter / 2;
3950  } else {
3951  $diam2 = $diameter;
3952  }
3953  $max_data_colors = count ($this->data_colors);
3954 
3955  for ($h = $this->shading; $h >= 0; $h--) {
3956  $color_index = 0;
3957  $start_angle = 0;
3958  $end_angle = 0;
3959  foreach ($sumarr as $val) {
3960  // For shaded pies: the last one (at the top of the "stack") has a brighter color:
3961  if ($h == 0)
3962  $slicecol = $this->ndx_data_colors[$color_index];
3963  else
3964  $slicecol = $this->ndx_data_dark_colors[$color_index];
3965 
3966  $label_txt = $this->number_format(($val / $total * 100), $this->y_precision) . '%';
3967  $val = 360 * ($val / $total);
3968 
3969  // NOTE that imagefilledarc measures angles CLOCKWISE (go figure why),
3970  // so the pie chart would start clockwise from 3 o'clock, would it not be
3971  // for the reversal of start and end angles in imagefilledarc()
3972  // Also note ImageFilledArc only takes angles in integer degrees, and if the
3973  // the start and end angles match then you get a full circle not a zero-width
3974  // pie. This is bad. So skip any zero-size wedge. On the other hand, we cannot
3975  // let cumulative error from rounding to integer result in missing wedges. So
3976  // keep the running total as a float, and round the angles. It should not
3977  // be necessary to check that the last wedge ends at 360 degrees.
3978  $start_angle = $end_angle;
3979  $end_angle += $val;
3980  // This method of conversion to integer - truncate after reversing it - was
3981  // chosen to match the implicit method of PHPlot<=5.0.4 to get the same slices.
3982  $arc_start_angle = (int)(360 - $start_angle);
3983  $arc_end_angle = (int)(360 - $end_angle);
3984 
3985  if ($arc_start_angle > $arc_end_angle) {
3986  $mid_angle = deg2rad($end_angle - ($val / 2));
3987 
3988  // Draw the slice
3989  ImageFilledArc($this->img, $xpos, $ypos+$h, $diameter, $diam2,
3990  $arc_end_angle, $arc_start_angle,
3991  $slicecol, IMG_ARC_PIE);
3992 
3993  // Draw the labels only once
3994  if ($h == 0) {
3995  // Draw the outline
3996  if (! $this->shading)
3997  ImageFilledArc($this->img, $xpos, $ypos+$h, $diameter, $diam2,
3998  $arc_end_angle, $arc_start_angle,
3999  $this->ndx_grid_color, IMG_ARC_PIE | IMG_ARC_EDGED |IMG_ARC_NOFILL);
4000 
4001 
4002  // The '* 1.2' trick is to get labels out of the pie chart so there are more
4003  // chances they can be seen in small sectors.
4004  $label_x = $xpos + ($diameter * 1.2 * cos($mid_angle)) * $this->label_scale_position;
4005  $label_y = $ypos+$h - ($diam2 * 1.2 * sin($mid_angle)) * $this->label_scale_position;
4006 
4007  $this->DrawText($this->generic_font, 0, $label_x, $label_y, $this->ndx_grid_color,
4008  $label_txt, 'center', 'center');
4009  }
4010  }
4011  if (++$color_index >= $max_data_colors)
4012  $color_index = 0;
4013  } // end for
4014  } // end for
4015  return TRUE;
4016  }
DrawText($which_font, $which_angle, $which_xpos, $which_ypos, $which_color, $which_text, $which_halign='left', $which_valign='bottom')
Definition: phplot.php:1314
$legend
Definition: phplot.php:114
number_format($number, $decimals=0)
Definition: phplot.php:2165
PrintError($error_message)
Definition: phplot.php:1506
+ Here is the call graph for this function:
+ Here is the caller graph for this function:

◆ DrawPlotAreaBackground()

PHPlot::DrawPlotAreaBackground ( )

Fills the plot area background.

Definition at line 3260 of file phplot.php.

References tile_img().

Referenced by DrawGraph().

3261  {
3262  if (isset($this->plotbgimg)) {
3263  $this->tile_img($this->plotbgimg, $this->plot_area[0], $this->plot_area[1],
3264  $this->plot_area_width, $this->plot_area_height, $this->plotbgmode);
3265  }
3266  else {
3267  if ($this->draw_plot_area_background) {
3268  ImageFilledRectangle($this->img, $this->plot_area[0], $this->plot_area[1],
3269  $this->plot_area[2], $this->plot_area[3], $this->ndx_plot_bg_color);
3270  }
3271  }
3272 
3273  return TRUE;
3274  }
tile_img($file, $xorig, $yorig, $width, $height, $mode)
Definition: phplot.php:3287
+ Here is the call graph for this function:
+ Here is the caller graph for this function:

◆ DrawPlotBorder()

PHPlot::DrawPlotBorder ( )

Definition at line 3641 of file phplot.php.

References ytr().

Referenced by DrawGraph().

3642  {
3643  switch ($this->plot_border_type) {
3644  case 'left': // for past compatibility
3645  case 'plotleft':
3646  ImageLine($this->img, $this->plot_area[0], $this->ytr($this->plot_min_y),
3647  $this->plot_area[0], $this->ytr($this->plot_max_y), $this->ndx_grid_color);
3648  break;
3649  case 'right':
3650  case 'plotright':
3651  ImageLine($this->img, $this->plot_area[2], $this->ytr($this->plot_min_y),
3652  $this->plot_area[2], $this->ytr($this->plot_max_y), $this->ndx_grid_color);
3653  break;
3654  case 'both':
3655  case 'sides':
3656  ImageLine($this->img, $this->plot_area[0], $this->ytr($this->plot_min_y),
3657  $this->plot_area[0], $this->ytr($this->plot_max_y), $this->ndx_grid_color);
3658  ImageLine($this->img, $this->plot_area[2], $this->ytr($this->plot_min_y),
3659  $this->plot_area[2], $this->ytr($this->plot_max_y), $this->ndx_grid_color);
3660  break;
3661  case 'none':
3662  //Draw No Border
3663  break;
3664  case 'full':
3665  default:
3666  ImageRectangle($this->img, $this->plot_area[0], $this->ytr($this->plot_min_y),
3667  $this->plot_area[2], $this->ytr($this->plot_max_y), $this->ndx_grid_color);
3668  break;
3669  }
3670  return TRUE;
3671  }
ytr($y_world)
Definition: phplot.php:2934
+ Here is the call graph for this function:
+ Here is the caller graph for this function:

◆ DrawSquared()

PHPlot::DrawSquared ( )

This is a mere copy of DrawLines() with one more line drawn for each point

Definition at line 4451 of file phplot.php.

References $row, DrawXDataLabel(), SetDashedStyle(), xtr(), and ytr().

Referenced by DrawGraph().

4452  {
4453  // This will tell us if lines have already begun to be drawn.
4454  // It is an array to keep separate information for every line, for with a single
4455  // variable we could sometimes get "undefined offset" errors and no plot...
4456  $start_lines = array_fill(0, $this->records_per_group, FALSE);
4457 
4458  if ($this->data_type == 'text-data') {
4459  $lastx[0] = $this->xtr(0);
4460  $lasty[0] = $this->xtr(0);
4461  }
4462 
4463  for ($row = 0, $cnt = 0; $row < $this->num_data_rows; $row++) {
4464  $record = 1; // Skip record #0 (data label)
4465 
4466  if ($this->data_type == 'data-data') // Do we have a value for X?
4467  $x_now = $this->data[$row][$record++]; // Read it, advance record index
4468  else
4469  $x_now = 0.5 + $cnt++; // Place text-data at X = 0.5, 1.5, 2.5, etc...
4470 
4471  $x_now_pixels = $this->xtr($x_now); // Absolute coordinates
4472 
4473  if ($this->x_data_label_pos != 'none') // Draw X Data labels?
4474  $this->DrawXDataLabel($this->data[$row][0], $x_now_pixels); // notice there is no last param.
4475 
4476  // Draw Lines
4477  for ($idx = 0; $record < $this->num_recs[$row]; $record++, $idx++) {
4478  if (is_numeric($this->data[$row][$record])) { // Allow for missing Y data
4479  $y_now_pixels = $this->ytr($this->data[$row][$record]);
4480 
4481  if ($start_lines[$idx] == TRUE) {
4482  // Set line width, revert it to normal at the end
4483  ImageSetThickness($this->img, $this->line_widths[$idx]);
4484 
4485  if ($this->line_styles[$idx] == 'dashed') {
4486  $this->SetDashedStyle($this->ndx_data_colors[$idx]);
4487  ImageLine($this->img, $lastx[$idx], $lasty[$idx], $x_now_pixels, $lasty[$idx],
4488  IMG_COLOR_STYLED);
4489  ImageLine($this->img, $x_now_pixels, $lasty[$idx], $x_now_pixels, $y_now_pixels,
4490  IMG_COLOR_STYLED);
4491  } else {
4492  ImageLine($this->img, $lastx[$idx], $lasty[$idx], $x_now_pixels, $lasty[$idx],
4493  $this->ndx_data_colors[$idx]);
4494  ImageLine($this->img, $x_now_pixels, $lasty[$idx], $x_now_pixels, $y_now_pixels,
4495  $this->ndx_data_colors[$idx]);
4496  }
4497  }
4498  $lastx[$idx] = $x_now_pixels;
4499  $lasty[$idx] = $y_now_pixels;
4500  $start_lines[$idx] = TRUE;
4501  }
4502  // Y data missing... should we leave a blank or not?
4503  else if ($this->draw_broken_lines) {
4504  $start_lines[$idx] = FALSE;
4505  }
4506  }
4507  } // end while
4508 
4509  ImageSetThickness($this->img, 1);
4510  return TRUE;
4511  } // function DrawSquared()
ytr($y_world)
Definition: phplot.php:2934
xtr($x_world)
Definition: phplot.php:2919
DrawXDataLabel($xlab, $xpos, $row=FALSE)
Definition: phplot.php:3709
SetDashedStyle($which_ndxcol)
Definition: phplot.php:695
+ Here is the call graph for this function:
+ Here is the caller graph for this function:

◆ DrawStackedBars()

PHPlot::DrawStackedBars ( )

Data comes in as array("title", x, y, y2, y3, ...)

Note
Original stacked bars idea by Laurent Kruk < lolok at users.sourceforge.net >

Definition at line 4597 of file phplot.php.

References $row, DrawXDataLabel(), PrintError(), xtr(), and ytr().

Referenced by DrawGraph().

4598  {
4599  if ($this->data_type != 'text-data') {
4600  return $this->PrintError('DrawStackedBars(): Bar plots must be text-data: use SetDataType("text-data")');
4601  }
4602 
4603  // This is the X offset from the bar's label center point to the left side of the bar.
4604  $x_first_bar = $this->record_bar_width / 2 - $this->bar_adjust_gap;
4605 
4606  for ($row = 0; $row < $this->num_data_rows; $row++) {
4607  $record = 1; // Skip record #0 (data label)
4608 
4609  $x_now_pixels = $this->xtr(0.5 + $row); // Place text-data at X = 0.5, 1.5, 2.5, etc...
4610 
4611  if ($this->x_data_label_pos != 'none') // Draw X Data labels?
4612  $this->DrawXDataLabel($this->data[$row][0], $x_now_pixels);
4613 
4614  // Lower left and lower right X of the bars in this group:
4615  $x1 = $x_now_pixels - $x_first_bar;
4616  $x2 = $x1 + $this->actual_bar_width;
4617 
4618  // Draw the bars
4619  $oldv = 0;
4620  for ($idx = 0; $record < $this->num_recs[$row]; $record++, $idx++) {
4621  if (is_numeric($this->data[$row][$record])) { // Allow for missing Y data
4622 
4623  $y1 = $this->ytr(abs($this->data[$row][$record]) + $oldv);
4624  $y2 = $this->ytr($this->x_axis_position + $oldv);
4625  $oldv += abs($this->data[$row][$record]);
4626 
4627  // Draw the bar
4628  ImageFilledRectangle($this->img, $x1, $y1, $x2, $y2, $this->ndx_data_colors[$idx]);
4629 
4630  if ($this->shading) { // Draw the shade?
4631  ImageFilledPolygon($this->img, array($x1, $y1,
4632  $x1 + $this->shading, $y1 - $this->shading,
4633  $x2 + $this->shading, $y1 - $this->shading,
4634  $x2 + $this->shading, $y2 - $this->shading,
4635  $x2, $y2,
4636  $x2, $y1),
4637  6, $this->ndx_data_dark_colors[$idx]);
4638  }
4639  // Or draw a border?
4640  else {
4641  ImageRectangle($this->img, $x1, $y1, $x2,$y2, $this->ndx_data_border_colors[$idx]);
4642  }
4643  }
4644  } // end for
4645  } // end for
4646  return TRUE;
4647  } //function DrawStackedBars
ytr($y_world)
Definition: phplot.php:2934
xtr($x_world)
Definition: phplot.php:2919
DrawXDataLabel($xlab, $xpos, $row=FALSE)
Definition: phplot.php:3709
PrintError($error_message)
Definition: phplot.php:1506
+ Here is the call graph for this function:
+ Here is the caller graph for this function:

◆ DrawText()

PHPlot::DrawText (   $which_font,
  $which_angle,
  $which_xpos,
  $which_ypos,
  $which_color,
  $which_text,
  $which_halign = 'left',
  $which_valign = 'bottom' 
)

Definition at line 1314 of file phplot.php.

References ProcessText().

Referenced by DrawDataLabel(), DrawLegend(), DrawPieChart(), DrawTitle(), DrawXDataLabel(), DrawXTick(), DrawXTitle(), DrawYTick(), DrawYTitle(), and PrintError().

1316  {
1317  return $this->ProcessText(True,
1318  $which_font, $which_angle, $which_xpos, $which_ypos,
1319  $which_color, $which_text, $which_halign, $which_valign);
1320  }
ProcessText($draw_it, $font, $angle, $x, $y, $color, $text, $halign, $valign)
Definition: phplot.php:1278
+ Here is the call graph for this function:
+ Here is the caller graph for this function:

◆ DrawThinBarLines()

PHPlot::DrawThinBarLines ( )

A clean, fast routine for when you just want charts like stock volume charts

Definition at line 4106 of file phplot.php.

References $row, CheckOption(), DrawXDataLabel(), xtr(), and ytr().

Referenced by DrawGraph().

4107  {
4108  if (!$this->CheckOption($this->data_type, 'text-data, data-data', __FUNCTION__))
4109  return FALSE;
4110 
4111  for ($row = 0, $cnt = 0; $row < $this->num_data_rows; $row++) {
4112  $rec = 1; // Skip record #0 (data label)
4113 
4114  // Do we have a value for X?
4115  if ($this->data_type == 'data-data')
4116  $x_now = $this->data[$row][$rec++]; // Read it, advance record index
4117  else
4118  $x_now = 0.5 + $cnt++; // Place text-data at X = 0.5, 1.5, 2.5, etc...
4119 
4120  $x_now_pixels = $this->xtr($x_now);
4121 
4122  // Draw X Data labels?
4123  if ($this->x_data_label_pos != 'none')
4124  $this->DrawXDataLabel($this->data[$row][0], $x_now_pixels);
4125 
4126  // Proceed with Y values
4127  for($idx = 0;$rec < $this->num_recs[$row]; $rec++, $idx++) {
4128  if (is_numeric($this->data[$row][$rec])) { // Allow for missing Y data
4129  ImageSetThickness($this->img, $this->line_widths[$idx]);
4130  // Draws a line from user defined x axis position up to ytr($val)
4131  ImageLine($this->img, $x_now_pixels, $this->x_axis_y_pixels, $x_now_pixels,
4132  $this->ytr($this->data[$row][$rec]), $this->ndx_data_colors[$idx]);
4133  }
4134  }
4135  }
4136 
4137  ImageSetThickness($this->img, 1);
4138  return TRUE;
4139  } //function DrawThinBarLines
CheckOption($which_opt, $which_acc, $which_func)
Definition: phplot.php:1683
ytr($y_world)
Definition: phplot.php:2934
xtr($x_world)
Definition: phplot.php:2919
DrawXDataLabel($xlab, $xpos, $row=FALSE)
Definition: phplot.php:3709
+ Here is the call graph for this function:
+ Here is the caller graph for this function:

◆ DrawTitle()

PHPlot::DrawTitle ( )

Adds the title to the graph.

Definition at line 3366 of file phplot.php.

References $safe_margin, and DrawText().

Referenced by DrawGraph().

3367  {
3368  // Center of the plot area
3369  //$xpos = ($this->plot_area[0] + $this->plot_area_width )/ 2;
3370 
3371  // Center of the image:
3372  $xpos = $this->image_width / 2;
3373 
3374  // Place it at almost at the top
3375  $ypos = $this->safe_margin;
3376 
3377  $this->DrawText($this->title_font, 0, $xpos, $ypos,
3378  $this->ndx_title_color, $this->title_txt, 'center', 'top');
3379 
3380  return TRUE;
3381 
3382  }
DrawText($which_font, $which_angle, $which_xpos, $which_ypos, $which_color, $which_text, $which_halign='left', $which_valign='bottom')
Definition: phplot.php:1314
$safe_margin
Definition: phplot.php:37
+ Here is the call graph for this function:
+ Here is the caller graph for this function:

◆ DrawXAxis()

PHPlot::DrawXAxis ( )

Definition at line 3455 of file phplot.php.

References DrawXTicks().

Referenced by DrawGraph().

3456  {
3457  // Draw ticks, labels and grid
3458  $this->DrawXTicks();
3459 
3460  /* This tick and label tend to overlap with regular Y Axis labels,
3461  * as Mike Pullen pointed out.
3462  *
3463  //Draw Tick and Label for X axis
3464  if (! $this->skip_bottom_tick) {
3465  $ylab =$this->FormatLabel('y', $this->x_axis_position);
3466  $this->DrawYTick($ylab, $this->x_axis_y_pixels);
3467  }
3468  */
3469  //Draw X Axis at Y = x_axis_y_pixels
3470  ImageLine($this->img, $this->plot_area[0]+1, $this->x_axis_y_pixels,
3471  $this->plot_area[2]-1, $this->x_axis_y_pixels, $this->ndx_grid_color);
3472 
3473  return TRUE;
3474  }
DrawXTicks()
Definition: phplot.php:3609
+ Here is the call graph for this function:
+ Here is the caller graph for this function:

◆ DrawXDataLabel()

PHPlot::DrawXDataLabel (   $xlab,
  $xpos,
  $row = FALSE 
)

Draws the data label associated with a point in the plot. This is different from x_labels drawn by DrawXTicks() and care should be taken not to draw both, as they'd probably overlap. Calling of this function in DrawLines(), etc is decided after x_data_label_pos value. Leave the last parameter out, to avoid the drawing of vertical lines, no matter what the setting is (for plots that need it, like DrawSquared())

Definition at line 3709 of file phplot.php.

References $row, DrawText(), DrawXDataLine(), and FormatLabel().

Referenced by DrawArea(), DrawBars(), DrawDots(), DrawDotsError(), DrawLines(), DrawLinesError(), DrawSquared(), DrawStackedBars(), and DrawThinBarLines().

3710  {
3711  // FIXME!! not working...
3712  // if (($this->_x_label_cnt++ % $this->x_label_inc) != 0)
3713  // return;
3714 
3715  $xlab = $this->FormatLabel('x', $xlab);
3716 
3717  // Labels below the plot area
3718  if ($this->x_data_label_pos == 'plotdown' || $this->x_data_label_pos == 'both')
3719  $this->DrawText($this->x_label_font, $this->x_label_angle,
3720  $xpos, $this->plot_area[3] + $this->x_label_bot_offset,
3721  $this->ndx_text_color, $xlab, 'center', 'top');
3722 
3723  // Labels above the plot area
3724  if ($this->x_data_label_pos == 'plotup' || $this->x_data_label_pos == 'both')
3725  $this->DrawText($this->x_label_font, $this->x_label_angle,
3726  $xpos, $this->plot_area[1] - $this->x_label_top_offset,
3727  $this->ndx_text_color, $xlab, 'center', 'bottom');
3728 
3729  // $row=0 means this is the first row. $row=FALSE means don't do any rows.
3730  if ($row !== FALSE && $this->draw_x_data_label_lines)
3731  $this->DrawXDataLine($xpos, $row);
3732  return TRUE;
3733  }
DrawText($which_font, $which_angle, $which_xpos, $which_ypos, $which_color, $which_text, $which_halign='left', $which_valign='bottom')
Definition: phplot.php:1314
DrawXDataLine($xpos, $row)
Definition: phplot.php:3743
FormatLabel($which_pos, $which_lab)
Definition: phplot.php:3077
+ Here is the call graph for this function:
+ Here is the caller graph for this function:

◆ DrawXDataLine()

PHPlot::DrawXDataLine (   $xpos,
  $row 
)

Draws Vertical lines from data points up and down. Which lines are drawn depends on the value of x_data_label_pos, and whether this is at all done or not, on draw_x_data_label_lines

Parameters
xposint position in pixels of the line.
rowint index of the data row being drawn.

Definition at line 3743 of file phplot.php.

References $row, SetDashedStyle(), and ytr().

Referenced by DrawXDataLabel().

3744  {
3745  // Sets the line style for IMG_COLOR_STYLED lines (grid)
3746  if($this->dashed_grid) {
3747  $this->SetDashedStyle($this->ndx_light_grid_color);
3748  $style = IMG_COLOR_STYLED;
3749  } else {
3750  $style = $this->ndx_light_grid_color;
3751  }
3752 
3753  // Lines from the bottom up
3754  if ($this->x_data_label_pos == 'both') {
3755  ImageLine($this->img, $xpos, $this->plot_area[3], $xpos, $this->plot_area[1], $style);
3756  }
3757  // Lines from the bottom of the plot up to the max Y value at this X:
3758  else if ($this->x_data_label_pos == 'plotdown') {
3759  $ypos = $this->ytr($this->data_maxy[$row]);
3760  ImageLine($this->img, $xpos, $ypos, $xpos, $this->plot_area[3], $style);
3761  }
3762  // Lines from the top of the plot down to the min Y value at this X:
3763  else if ($this->x_data_label_pos == 'plotup') {
3764  $ypos = $this->ytr($this->data_miny[$row]);
3765  ImageLine($this->img, $xpos, $this->plot_area[1], $xpos, $ypos, $style);
3766  }
3767  return TRUE;
3768  }
ytr($y_world)
Definition: phplot.php:2934
SetDashedStyle($which_ndxcol)
Definition: phplot.php:695
+ Here is the call graph for this function:
+ Here is the caller graph for this function:

◆ DrawXTick()

PHPlot::DrawXTick (   $which_xlab,
  $which_xpix 
)

Draw one X tick mark and its tick label.

Definition at line 3559 of file phplot.php.

References DrawText().

Referenced by DrawXTicks().

3560  {
3561  // Ticks on X axis
3562  if ($this->x_tick_pos == 'xaxis') {
3563  ImageLine($this->img, $which_xpix, $this->x_axis_y_pixels - $this->x_tick_cross,
3564  $which_xpix, $this->x_axis_y_pixels + $this->x_tick_length, $this->ndx_tick_color);
3565  }
3566 
3567  // Ticks on top of the Plot Area
3568  if ($this->x_tick_pos == 'plotup' || $this->x_tick_pos == 'both') {
3569  ImageLine($this->img, $which_xpix, $this->plot_area[1] - $this->x_tick_length,
3570  $which_xpix, $this->plot_area[1] + $this->x_tick_cross, $this->ndx_tick_color);
3571  }
3572 
3573  // Ticks on bottom of Plot Area
3574  if ($this->x_tick_pos == 'plotdown' || $this->x_tick_pos == 'both') {
3575  ImageLine($this->img, $which_xpix, $this->plot_area[3] + $this->x_tick_length,
3576  $which_xpix, $this->plot_area[3] - $this->x_tick_cross, $this->ndx_tick_color);
3577  }
3578 
3579  // Label on X axis
3580  if ($this->x_tick_label_pos == 'xaxis') {
3581  $this->DrawText($this->x_label_font, $this->x_label_angle,
3582  $which_xpix, $this->x_axis_y_pixels + $this->x_label_axis_offset,
3583  $this->ndx_text_color, $which_xlab, 'center', 'top');
3584  }
3585 
3586  // Label on top of the Plot Area
3587  if ($this->x_tick_label_pos == 'plotup' || $this->x_tick_label_pos == 'both') {
3588  $this->DrawText($this->x_label_font, $this->x_label_angle,
3589  $which_xpix, $this->plot_area[1] - $this->x_label_top_offset,
3590  $this->ndx_text_color, $which_xlab, 'center', 'bottom');
3591  }
3592 
3593  // Label on bottom of the Plot Area
3594  if ($this->x_tick_label_pos == 'plotdown' || $this->x_tick_label_pos == 'both') {
3595  $this->DrawText($this->x_label_font, $this->x_label_angle,
3596  $which_xpix, $this->plot_area[3] + $this->x_label_bot_offset,
3597  $this->ndx_text_color, $which_xlab, 'center', 'top');
3598  }
3599  return TRUE;
3600  }
DrawText($which_font, $which_angle, $which_xpos, $which_ypos, $which_color, $which_text, $which_halign='left', $which_valign='bottom')
Definition: phplot.php:1314
+ Here is the call graph for this function:
+ Here is the caller graph for this function:

◆ DrawXTicks()

PHPlot::DrawXTicks ( )

Draws Grid, Ticks and Tick Labels along X-Axis Ticks and tick labels can be down of plot only, up of plot only, both on up and down of plot, or crossing a user defined X-axis

Note
Original vertical code submitted by Marlin Viss

Definition at line 3609 of file phplot.php.

References CalcTicks(), DrawXTick(), FormatLabel(), SetDashedStyle(), and xtr().

Referenced by DrawXAxis().

3610  {
3611  // Sets the line style for IMG_COLOR_STYLED lines (grid)
3612  if ($this->dashed_grid) {
3613  $this->SetDashedStyle($this->ndx_light_grid_color);
3614  $style = IMG_COLOR_STYLED;
3615  } else {
3616  $style = $this->ndx_light_grid_color;
3617  }
3618 
3619  // Calculate the tick start, end, and step:
3620  list($x_tmp, $x_end, $delta_x) = $this->CalcTicks('x');
3621 
3622  for (;$x_tmp <= $x_end; $x_tmp += $delta_x) {
3623  $xlab = $this->FormatLabel('x', $x_tmp);
3624  $x_pixels = $this->xtr($x_tmp);
3625 
3626  // Vertical grid lines
3627  if ($this->draw_x_grid) {
3628  ImageLine($this->img, $x_pixels, $this->plot_area[1], $x_pixels, $this->plot_area[3], $style);
3629  }
3630 
3631  // Draw tick mark(s)
3632  $this->DrawXTick($xlab, $x_pixels);
3633  }
3634  return TRUE;
3635  } // function DrawXTicks
DrawXTick($which_xlab, $which_xpix)
Definition: phplot.php:3559
xtr($x_world)
Definition: phplot.php:2919
SetDashedStyle($which_ndxcol)
Definition: phplot.php:695
CalcTicks($which)
Definition: phplot.php:2957
FormatLabel($which_pos, $which_lab)
Definition: phplot.php:3077
+ Here is the call graph for this function:
+ Here is the caller graph for this function:

◆ DrawXTitle()

PHPlot::DrawXTitle ( )

Draws the X-Axis Title

Definition at line 3388 of file phplot.php.

References DrawText().

Referenced by DrawGraph().

3389  {
3390  if ($this->x_title_pos == 'none')
3391  return TRUE;
3392 
3393  // Center of the plot
3394  $xpos = ($this->plot_area[2] + $this->plot_area[0]) / 2;
3395 
3396  // Upper title
3397  if ($this->x_title_pos == 'plotup' || $this->x_title_pos == 'both') {
3398  $ypos = $this->plot_area[1] - $this->x_title_top_offset;
3399  $this->DrawText($this->x_title_font, 0, $xpos, $ypos, $this->ndx_title_color,
3400  $this->x_title_txt, 'center', 'bottom');
3401  }
3402  // Lower title
3403  if ($this->x_title_pos == 'plotdown' || $this->x_title_pos == 'both') {
3404  $ypos = $this->plot_area[3] + $this->x_title_bot_offset;
3405  $this->DrawText($this->x_title_font, 0, $xpos, $ypos, $this->ndx_title_color,
3406  $this->x_title_txt, 'center', 'top');
3407  }
3408  return TRUE;
3409  }
DrawText($which_font, $which_angle, $which_xpos, $which_ypos, $which_color, $which_text, $which_halign='left', $which_valign='bottom')
Definition: phplot.php:1314
+ Here is the call graph for this function:
+ Here is the caller graph for this function:

◆ DrawYAxis()

PHPlot::DrawYAxis ( )

Definition at line 3440 of file phplot.php.

References DrawYTicks().

Referenced by DrawGraph().

3441  {
3442  // Draw ticks, labels and grid, if any
3443  $this->DrawYTicks();
3444 
3445  // Draw Y axis at X = y_axis_x_pixels
3446  ImageLine($this->img, $this->y_axis_x_pixels, $this->plot_area[1],
3447  $this->y_axis_x_pixels, $this->plot_area[3], $this->ndx_grid_color);
3448 
3449  return TRUE;
3450  }
DrawYTicks()
Definition: phplot.php:3528
+ Here is the call graph for this function:
+ Here is the caller graph for this function:

◆ DrawYErrorBar()

PHPlot::DrawYErrorBar (   $x_world,
  $y_world,
  $error_height,
  $error_bar_type,
  $color 
)

Definition at line 4144 of file phplot.php.

References xtr(), and ytr().

Referenced by DrawDotsError(), and DrawLinesError().

4145  {
4146  /*
4147  // TODO: add a parameter to show datalabels next to error bars?
4148  // something like this:
4149  if ($this->x_data_label_pos == 'plot')
4150  $this->DrawText($this->error_font, 90, $x1, $y2,
4151  $color, $label, 'center', 'bottom');
4152  */
4153 
4154  $x1 = $this->xtr($x_world);
4155  $y1 = $this->ytr($y_world);
4156  $y2 = $this->ytr($y_world+$error_height) ;
4157 
4158  ImageSetThickness($this->img, $this->error_bar_line_width);
4159  ImageLine($this->img, $x1, $y1 , $x1, $y2, $color);
4160 
4161  switch ($error_bar_type) {
4162  case 'line':
4163  break;
4164  case 'tee':
4165  ImageLine($this->img, $x1-$this->error_bar_size, $y2, $x1+$this->error_bar_size, $y2, $color);
4166  break;
4167  default:
4168  ImageLine($this->img, $x1-$this->error_bar_size, $y2, $x1+$this->error_bar_size, $y2, $color);
4169  break;
4170  }
4171 
4172  ImageSetThickness($this->img, 1);
4173  return TRUE;
4174  }
ytr($y_world)
Definition: phplot.php:2934
xtr($x_world)
Definition: phplot.php:2919
+ Here is the call graph for this function:
+ Here is the caller graph for this function:

◆ DrawYTick()

PHPlot::DrawYTick (   $which_ylab,
  $which_ypix 
)

Draw one Y tick mark and its tick label. Called from DrawYTicks() and DrawXAxis()

Definition at line 3479 of file phplot.php.

References DrawText().

Referenced by DrawYTicks().

3480  {
3481  // Ticks on Y axis
3482  if ($this->y_tick_pos == 'yaxis') {
3483  ImageLine($this->img, $this->y_axis_x_pixels - $this->y_tick_length, $which_ypix,
3484  $this->y_axis_x_pixels + $this->y_tick_cross, $which_ypix, $this->ndx_tick_color);
3485  }
3486 
3487  // Ticks to the left of the Plot Area
3488  if (($this->y_tick_pos == 'plotleft') || ($this->y_tick_pos == 'both') ) {
3489  ImageLine($this->img, $this->plot_area[0] - $this->y_tick_length, $which_ypix,
3490  $this->plot_area[0] + $this->y_tick_cross, $which_ypix, $this->ndx_tick_color);
3491  }
3492 
3493  // Ticks to the right of the Plot Area
3494  if (($this->y_tick_pos == 'plotright') || ($this->y_tick_pos == 'both') ) {
3495  ImageLine($this->img, $this->plot_area[2] + $this->y_tick_length, $which_ypix,
3496  $this->plot_area[2] - $this->y_tick_cross, $which_ypix, $this->ndx_tick_color);
3497  }
3498 
3499  // Labels on Y axis
3500  if ($this->y_tick_label_pos == 'yaxis') {
3501  $this->DrawText($this->y_label_font, $this->y_label_angle,
3502  $this->y_axis_x_pixels - $this->y_label_axis_offset, $which_ypix,
3503  $this->ndx_text_color, $which_ylab, 'right', 'center');
3504  }
3505 
3506  // Labels to the left of the plot area
3507  if ($this->y_tick_label_pos == 'plotleft' || $this->y_tick_label_pos == 'both') {
3508  $this->DrawText($this->y_label_font, $this->y_label_angle,
3509  $this->plot_area[0] - $this->y_label_left_offset, $which_ypix,
3510  $this->ndx_text_color, $which_ylab, 'right', 'center');
3511  }
3512  // Labels to the right of the plot area
3513  if ($this->y_tick_label_pos == 'plotright' || $this->y_tick_label_pos == 'both') {
3514  $this->DrawText($this->y_label_font, $this->y_label_angle,
3515  $this->plot_area[2] + $this->y_label_right_offset, $which_ypix,
3516  $this->ndx_text_color, $which_ylab, 'left', 'center');
3517  }
3518  return TRUE;
3519  } // Function DrawYTick()
DrawText($which_font, $which_angle, $which_xpos, $which_ypos, $which_color, $which_text, $which_halign='left', $which_valign='bottom')
Definition: phplot.php:1314
+ Here is the call graph for this function:
+ Here is the caller graph for this function:

◆ DrawYTicks()

PHPlot::DrawYTicks ( )

Draws Grid, Ticks and Tick Labels along Y-Axis Ticks and ticklabels can be left of plot only, right of plot only, both on the left and right of plot, or crossing a user defined Y-axis TODO: marks at whole numbers (-10, 10, 20, 30 ...) no matter where the plot begins (-3, 4.7, etc.)

Definition at line 3528 of file phplot.php.

References CalcTicks(), DrawYTick(), FormatLabel(), SetDashedStyle(), and ytr().

Referenced by DrawYAxis().

3529  {
3530  // Sets the line style for IMG_COLOR_STYLED lines (grid)
3531  if ($this->dashed_grid) {
3532  $this->SetDashedStyle($this->ndx_light_grid_color);
3533  $style = IMG_COLOR_STYLED;
3534  } else {
3535  $style = $this->ndx_light_grid_color;
3536  }
3537 
3538  // Calculate the tick start, end, and step:
3539  list($y_tmp, $y_end, $delta_y) = $this->CalcTicks('y');
3540 
3541  for (;$y_tmp <= $y_end; $y_tmp += $delta_y) {
3542  $ylab = $this->FormatLabel('y', $y_tmp);
3543  $y_pixels = $this->ytr($y_tmp);
3544 
3545  // Horizontal grid line
3546  if ($this->draw_y_grid) {
3547  ImageLine($this->img, $this->plot_area[0]+1, $y_pixels, $this->plot_area[2]-1, $y_pixels, $style);
3548  }
3549 
3550  // Draw tick mark(s)
3551  $this->DrawYTick($ylab, $y_pixels);
3552  }
3553  return TRUE;
3554  } // function DrawYTicks
ytr($y_world)
Definition: phplot.php:2934
SetDashedStyle($which_ndxcol)
Definition: phplot.php:695
DrawYTick($which_ylab, $which_ypix)
Definition: phplot.php:3479
CalcTicks($which)
Definition: phplot.php:2957
FormatLabel($which_pos, $which_lab)
Definition: phplot.php:3077
+ Here is the call graph for this function:
+ Here is the caller graph for this function:

◆ DrawYTitle()

PHPlot::DrawYTitle ( )

Draws the Y-Axis Title

Definition at line 3414 of file phplot.php.

References DrawText().

Referenced by DrawGraph().

3415  {
3416  if ($this->y_title_pos == 'none')
3417  return TRUE;
3418 
3419  // Center the title vertically to the plot area
3420  $ypos = ($this->plot_area[3] + $this->plot_area[1]) / 2;
3421 
3422  if ($this->y_title_pos == 'plotleft' || $this->y_title_pos == 'both') {
3423  $xpos = $this->plot_area[0] - $this->y_title_left_offset;
3424  $this->DrawText($this->y_title_font, 90, $xpos, $ypos, $this->ndx_title_color,
3425  $this->y_title_txt, 'right', 'center');
3426  }
3427  if ($this->y_title_pos == 'plotright' || $this->y_title_pos == 'both') {
3428  $xpos = $this->plot_area[2] + $this->y_title_right_offset;
3429  $this->DrawText($this->y_title_font, 90, $xpos, $ypos, $this->ndx_title_color,
3430  $this->y_title_txt, 'left', 'center');
3431  }
3432 
3433  return TRUE;
3434  }
DrawText($which_font, $which_angle, $which_xpos, $which_ypos, $which_color, $which_text, $which_halign='left', $which_valign='bottom')
Definition: phplot.php:1314
+ Here is the call graph for this function:
+ Here is the caller graph for this function:

◆ FindDataLimits()

PHPlot::FindDataLimits ( )

Analizes data and sets up internal maxima and minima Needed by: CalcMargins(), ... Text-Data is different than data-data graphs. For them what we have, instead of X values, is # of records equally spaced on data. text-data is passed in as $data[] = (title, y1, y2, y3, y4, ...) data-data is passed in as $data[] = (title, x, y1, y2, y3, y4, ...)

Definition at line 2266 of file phplot.php.

References DoCallback(), GetCallback(), and PrintError().

Referenced by DrawGraph().

2267  {
2268  // Set some default min and max values before running through the data
2269  switch ($this->data_type) {
2270  case 'text-data':
2271  case 'text-data-single':
2272  $minx = 0;
2273  $maxx = $this->num_data_rows - 1 ;
2274  $miny = $this->data[0][1];
2275  $maxy = $miny;
2276  break;
2277  default: //Everything else: data-data, etc, take first value
2278  $minx = $this->data[0][1];
2279  $maxx = $minx;
2280  $miny = $this->data[0][2];
2281  $maxy = $miny;
2282  break;
2283  }
2284 
2285  $mine = 0; // Maximum value for the -error bar (assume error bars always > 0)
2286  $maxe = 0; // Maximum value for the +error bar (assume error bars always > 0)
2287 
2288  if ($this->plot_type == 'stackedbars') {
2289  $maxmaxy = $minminy = 0;
2290  } else {
2291  $minminy = $miny;
2292  $maxmaxy = $maxy;
2293  }
2294 
2295  // Process each row of data
2296  for ($i=0; $i < $this->num_data_rows; $i++) {
2297  $j = 1; // Skip over the data label for this row.
2298 
2299  switch ($this->data_type) {
2300  case 'text-data': // Data is passed in as (title, y1, y2, y3, ...)
2301  case 'text-data-single': // This one is for some pie charts
2302  // $numrecs = @ count($this->data[$i]);
2303  $maxy = (double)$this->data[$i][$j++];
2304  if ($this->plot_type == 'stackedbars') {
2305  $miny = 0;
2306  } else {
2307  $miny = $maxy;
2308  }
2309  for (; $j < $this->num_recs[$i]; $j++) {
2310  $val = (double)$this->data[$i][$j];
2311  if ($this->plot_type == 'stackedbars') {
2312  $maxy += abs($val); // only positive values for the moment
2313  } else {
2314  if ($val > $maxy) $maxy = $val;
2315  if ($val < $miny) $miny = $val;
2316  }
2317  }
2318  break;
2319  case 'data-data': // Data is passed in as (title, x, y, y2, y3, ...)
2320  // X value:
2321  $val = (double)$this->data[$i][$j++];
2322  if ($val > $maxx) $maxx = $val;
2323  if ($val < $minx) $minx = $val;
2324 
2325  $miny = $maxy = (double)$this->data[$i][$j++];
2326  // $numrecs = @ count($this->data[$i]);
2327  for (; $j < $this->num_recs[$i]; $j++) {
2328  $val = (double)$this->data[$i][$j];
2329  if ($val > $maxy) $maxy = $val;
2330  if ($val < $miny) $miny = $val;
2331  }
2332  break;
2333  case 'data-data-error': // Data is passed in as (title, x, y, err+, err-, y2, err2+, err2-,...)
2334  // X value:
2335  $val = (double)$this->data[$i][$j++];
2336  if ($val > $maxx) $maxx = $val;
2337  if ($val < $minx) $minx = $val;
2338 
2339  $miny = $maxy = (double)$this->data[$i][$j];
2340  // $numrecs = @ count($this->data[$i]);
2341  for (; $j < $this->num_recs[$i];) {
2342  // Y value:
2343  $val = (double)$this->data[$i][$j++];
2344  if ($val > $maxy) $maxy = $val;
2345  if ($val < $miny) $miny = $val;
2346  // Error +:
2347  $val = (double)$this->data[$i][$j++];
2348  if ($val > $maxe) $maxe = $val;
2349  // Error -:
2350  $val = (double)$this->data[$i][$j++];
2351  if ($val > $mine) $mine = $val;
2352  }
2353  $maxy = $maxy + $maxe;
2354  $miny = $miny - $mine; // assume error bars are always > 0
2355  break;
2356  default:
2357  return $this->PrintError("FindDataLimits(): Unknown data type '$this->data_type'.");
2358  }
2359  // Remember this row's min and max Y values:
2360  $this->data_miny[$i] = $miny;
2361  $this->data_maxy[$i] = $maxy;
2362 
2363  if ($miny < $minminy) $minminy = $miny; // global min
2364  if ($maxy > $maxmaxy) $maxmaxy = $maxy; // global max
2365  }
2366 
2367  $this->min_x = $minx;
2368  $this->max_x = $maxx;
2369  $this->min_y = $minminy;
2370  $this->max_y = $maxmaxy;
2371 
2372  if ($this->GetCallback('debug_scale')) {
2373  $this->DoCallback('debug_scale', __FUNCTION__, array(
2374  'min_x' => $this->min_x, 'min_y' => $this->min_y,
2375  'max_x' => $this->max_x, 'max_y' => $this->max_y));
2376  }
2377  return TRUE;
2378  }
DoCallback() # Note
Definition: phplot.php:2241
GetCallback($reason)
Definition: phplot.php:2211
PrintError($error_message)
Definition: phplot.php:1506
+ Here is the call graph for this function:
+ Here is the caller graph for this function:

◆ FormatLabel()

PHPlot::FormatLabel (   $which_pos,
  $which_lab 
)

Formats a tick or data label. which_pos - 'x' or 'y', selects formatting controls. which_lab - String to format as a label.

Note
Time formatting suggested by Marlin Viss

Definition at line 3077 of file phplot.php.

References number_format().

Referenced by CalcMaxDataLabelSize(), CalcMaxTickLabelSize(), DrawDataLabel(), DrawXDataLabel(), DrawXTicks(), and DrawYTicks().

3078  {
3079  $lab = $which_lab; // Default to no formatting.
3080  if ($lab !== '') { // Don't format empty strings (especially as time or numbers)
3081  if ($which_pos == 'x') {
3082  switch ($this->x_label_type) {
3083  case 'title': // Note: This is obsolete
3084  $lab = @ $this->data[$which_lab][0];
3085  break;
3086  case 'data':
3087  $lab = $this->number_format($which_lab, $this->x_precision).$this->data_units_text;
3088  break;
3089  case 'time':
3090  $lab = strftime($this->x_time_format, $which_lab);
3091  break;
3092  }
3093  } elseif ($which_pos == 'y') {
3094  switch ($this->y_label_type) {
3095  case 'data':
3096  $lab = $this->number_format($which_lab, $this->y_precision).$this->data_units_text;
3097  break;
3098  case 'time':
3099  $lab = strftime($this->y_time_format, $which_lab);
3100  break;
3101  }
3102  }
3103  }
3104  return $lab;
3105  } //function FormatLabel
number_format($number, $decimals=0)
Definition: phplot.php:2165
+ Here is the call graph for this function:
+ Here is the caller graph for this function:

◆ GetCallback()

PHPlot::GetCallback (   $reason)

Definition at line 2211 of file phplot.php.

Referenced by CalcAxisPositions(), CalcMargins(), CalcMaxDataLabelSize(), CalcMaxTickLabelSize(), CalcPlotAreaWorld(), CalcTranslation(), FindDataLimits(), ProcessTextGD(), and ProcessTextTTF().

2212  {
2213  if (isset($this->callbacks[$reason]))
2214  return $this->callbacks[$reason][0];
2215  return False;
2216  }
+ Here is the caller graph for this function:

◆ GetImage()

PHPlot::GetImage (   $image_filename,
$width,
$height 
)

Reads an image file. Stores width and height, and returns the image resource. On error, calls PrintError and returns False. This is used by the constructor via SetInputFile, and by tile_img().

Definition at line 249 of file phplot.php.

References $img, $size, and PrintError().

Referenced by SetInputFile(), and tile_img().

250  {
251  $error = '';
252  $size = getimagesize($image_filename);
253  if (!$size) {
254  $error = "Unable to query image file $image_filename";
255  } else {
256  $image_type = $size[2];
257  switch($image_type) {
258  case IMAGETYPE_GIF:
259  $img = @ ImageCreateFromGIF ($image_filename);
260  break;
261  case IMAGETYPE_PNG:
262  $img = @ ImageCreateFromPNG ($image_filename);
263  break;
264  case IMAGETYPE_JPEG:
265  $img = @ ImageCreateFromJPEG ($image_filename);
266  break;
267  default:
268  $error = "Unknown image type ($image_type) for image file $image_filename";
269  break;
270  }
271  }
272  if (empty($error) && !$img) {
273  # getimagesize is OK, but GD won't read it. Maybe unsupported format.
274  $error = "Failed to read image file $image_filename";
275  }
276  if (!empty($error)) {
277  return $this->PrintError("GetImage(): $error");
278  }
279  $width = $size[0];
280  $height = $size[1];
281  return $img;
282  }
$size
Definition: RandomTest.php:79
PrintError($error_message)
Definition: phplot.php:1506
+ Here is the call graph for this function:
+ Here is the caller graph for this function:

◆ number_format()

PHPlot::number_format (   $number,
  $decimals = 0 
)

Definition at line 2165 of file phplot.php.

Referenced by DrawPieChart(), and FormatLabel().

2166  {
2167  if (!isset($this->decimal_point) || !isset($this->thousands_sep)) {
2168  // Load locale-specific values from environment:
2169  @setlocale(LC_ALL, '');
2170  // Fetch locale settings:
2171  $locale = @localeconv();
2172  if (!empty($locale) && isset($locale['decimal_point']) &&
2173  isset($locale['thousands_sep'])) {
2174  $this->decimal_point = $locale['decimal_point'];
2175  $this->thousands_sep = $locale['thousands_sep'];
2176  } else {
2177  // Locale information not available.
2178  $this->decimal_point = '.';
2179  $this->thousands_sep = ',';
2180  }
2181  }
2182  return number_format($number, $decimals, $this->decimal_point, $this->thousands_sep);
2183  }
number_format($number, $decimals=0)
Definition: phplot.php:2165
+ Here is the caller graph for this function:

◆ pad_array()

PHPlot::pad_array ( $arr,
  $size 
)

Pads an array with itself. This only works on 0-based sequential integer indexed arrays.

Parameters
arrarray Original array (reference), or scalar.
sizeint Minimum size of the resulting array. If $arr is a scalar, it will be converted first to a single element array. If $arr has at least $size elements, it is unchanged. Otherwise, append elements of $arr to itself until it reaches $size elements.

Definition at line 2150 of file phplot.php.

References $n, and $size.

Referenced by PadArrays(), SetPointShapes(), and SetPointSizes().

2151  {
2152  if (! is_array($arr)) {
2153  $arr = array($arr);
2154  }
2155  $n = count($arr);
2156  $base = 0;
2157  while ($n < $size) $arr[$n++] = $arr[$base++];
2158  }
$size
Definition: RandomTest.php:79
$n
Definition: RandomTest.php:80
+ Here is the caller graph for this function:

◆ PadArrays()

PHPlot::PadArrays ( )

Pad styles arrays for later use by plot drawing functions: This removes the need for $max_data_colors, etc. and $color_index = $color_index % $max_data_colors in DrawBars(), DrawLines(), etc.

Definition at line 2126 of file phplot.php.

References pad_array(), SetDataBorderColors(), SetDataColors(), and SetErrorBarColors().

Referenced by PHPlot_Data\DoMovingAverage(), and DrawGraph().

2127  {
2128  $this->pad_array($this->line_widths, $this->records_per_group);
2129  $this->pad_array($this->line_styles, $this->records_per_group);
2130 
2131  $this->pad_array($this->data_colors, $this->records_per_group);
2132  $this->pad_array($this->data_border_colors, $this->records_per_group);
2133  $this->pad_array($this->error_bar_colors, $this->records_per_group);
2134 
2135  $this->SetDataColors();
2136  $this->SetDataBorderColors();
2137  $this->SetErrorBarColors();
2138 
2139  return TRUE;
2140  }
SetDataBorderColors($which_br=NULL)
Definition: phplot.php:608
SetDataColors($which_data=NULL, $which_border=NULL)
Definition: phplot.php:580
SetErrorBarColors($which_err=NULL)
Definition: phplot.php:634
pad_array(&$arr, $size)
Definition: phplot.php:2150
+ Here is the call graph for this function:
+ Here is the caller graph for this function:

◆ PHPlot()

PHPlot::PHPlot (   $which_width = 600,
  $which_height = 400,
  $which_output_file = NULL,
  $which_input_file = NULL 
)

Constructor: Setup img resource, colors and size of the image, and font sizes.

Parameters
which_widthint Image width in pixels.
which_heightint Image height in pixels.
which_output_filestring Filename for output.
which_input_fulestring Path to a file to be used as background.

Definition at line 212 of file phplot.php.

References PrintError(), SetDefaultFonts(), SetDefaultStyles(), SetInputFile(), SetOutputFile(), SetRGBArray(), SetTitle(), SetXTitle(), and SetYTitle().

Referenced by PHPlot_Data\PHPlot_Data().

213  {
214  $this->SetRGBArray($this->color_array);
215 
216  $this->background_done = FALSE; // TRUE after background image is drawn once
217  $this->plot_margins_set = FALSE; // TRUE with user-set plot area or plot margins.
218 
219  if ($which_output_file)
220  $this->SetOutputFile($which_output_file);
221 
222  if ($which_input_file)
223  $this->SetInputFile($which_input_file);
224  else {
225  $this->image_width = $which_width;
226  $this->image_height = $which_height;
227 
228  $this->img = ImageCreate($this->image_width, $this->image_height);
229  if (! $this->img)
230  return $this->PrintError('PHPlot(): Could not create image resource.');
231 
232  }
233 
234  $this->SetDefaultStyles();
235  $this->SetDefaultFonts();
236 
237  $this->SetTitle('');
238  $this->SetXTitle('');
239  $this->SetYTitle('');
240 
241  $this->print_image = TRUE; // Use for multiple plots per image (TODO: automatic)
242  }
SetRGBArray($which_color_array)
Definition: phplot.php:497
SetInputFile($which_input_file)
Definition: phplot.php:289
SetDefaultStyles()
Definition: phplot.php:347
SetDefaultFonts()
Definition: phplot.php:792
SetTitle($which_title)
Definition: phplot.php:1859
PrintError($error_message)
Definition: phplot.php:1506
SetYTitle($which_ytitle, $which_ypos='plotleft')
Definition: phplot.php:1883
SetXTitle($which_xtitle, $which_xpos='plotdown')
Definition: phplot.php:1868
SetOutputFile($which_output_file)
Definition: phplot.php:1404
+ Here is the call graph for this function:
+ Here is the caller graph for this function:

◆ PrintError()

PHPlot::PrintError (   $error_message)

Error handling for 'fatal' errors: $error_message Text of the error message Standard output from PHPlot is expected to be an image file, such as when handling an tag browser request. So it is not permitted to output text to standard output. (You should have display_errors=off) Here is how PHPlot handles fatal errors:

  • Write the error message into an image, and output the image.
  • If no image can be output, write nothing and produce an HTTP error header.
  • Trigger a user-level error containing the error message. If no error handler was set up, the script will log the error and exit with non-zero status.

PrintError() and DrawError() are now equivalent. Both are provided for compatibility. (In earlier releases, PrintError sent the message to stdout only, and DrawError sent it in an image only.)

This function does not return, unless the calling script has set up an error handler which does not exit. In that case, PrintError will return False. But not all of PHPlot will handle this correctly, so it is probably a bad idea for an error handler to return.

Definition at line 1506 of file phplot.php.

References DrawText(), exit, PrintImage(), and SetUseTTF().

Referenced by CalcMaxTickLabelSize(), CalcPlotAreaWorld(), CalcTicks(), CheckOption(), DrawBars(), DrawDotsError(), DrawError(), DrawGraph(), DrawImageBorder(), DrawLinesError(), DrawPieChart(), DrawStackedBars(), FindDataLimits(), GetImage(), PHPlot(), PrintImage(), SetDefaultDashedStyle(), SetFileFormat(), SetFont(), SetLegend(), SetRGBColor(), SetTTFPath(), and tile_img().

1507  {
1508  // Be sure not to loop recursively, e.g. PrintError - PrintImage - PrintError.
1509  if (isset($this->in_error)) return FALSE;
1510  $this->in_error = TRUE;
1511 
1512  // Output an image containing the error message:
1513  if (!empty($this->img)) {
1514  $ypos = $this->image_height/2;
1515  $xpos = $this->image_width/2;
1516  $bgcolor = ImageColorResolve($this->img, 255, 255, 255);
1517  $fgcolor = ImageColorResolve($this->img, 0, 0, 0);
1518  ImageFilledRectangle($this->img, 0, 0, $this->image_width, $this->image_height, $bgcolor);
1519 
1520  // Switch to built-in fonts, in case of error with TrueType fonts:
1521  $this->SetUseTTF(FALSE);
1522 
1523  $this->DrawText($this->generic_font, 0, $xpos, $ypos, $fgcolor,
1524  wordwrap($error_message), 'center', 'center');
1525 
1526  $this->PrintImage();
1527  } elseif (! $this->is_inline) {
1528  Header('HTTP/1.0 500 Internal Server Error');
1529  }
1530  trigger_error($error_message, E_USER_ERROR);
1531  unset($this->in_error);
1532  return FALSE; # In case error handler returns, rather than doing exit().
1533  }
DrawText($which_font, $which_angle, $which_xpos, $which_ypos, $which_color, $which_text, $which_halign='left', $which_valign='bottom')
Definition: phplot.php:1314
PrintImage()
Definition: phplot.php:1424
SetUseTTF($which_ttf)
Definition: phplot.php:756
exit
Definition: login.php:54
+ Here is the call graph for this function:
+ Here is the caller graph for this function:

◆ PrintImage()

PHPlot::PrintImage ( )

Performs the actual outputting of the generated graph.

Definition at line 1424 of file phplot.php.

References PrintError().

Referenced by DrawGraph(), and PrintError().

1425  {
1426  // Browser cache stuff submitted by Thiemo Nagel
1427  if ( (! $this->browser_cache) && (! $this->is_inline)) {
1428  header('Expires: Mon, 26 Jul 1997 05:00:00 GMT');
1429  header('Last-Modified: ' . gmdate('D, d M Y H:i:s') . 'GMT');
1430  header('Cache-Control: no-cache, must-revalidate');
1431  header('Pragma: no-cache');
1432  }
1433 
1434  switch($this->file_format) {
1435  case 'png':
1436  if (! $this->is_inline) {
1437  Header('Content-type: image/png');
1438  }
1439  if ($this->is_inline && $this->output_file != '') {
1440  ImagePng($this->img, $this->output_file);
1441  } else {
1442  ImagePng($this->img);
1443  }
1444  break;
1445  case 'jpg':
1446  if (! $this->is_inline) {
1447  Header('Content-type: image/jpeg');
1448  }
1449  if ($this->is_inline && $this->output_file != '') {
1450  ImageJPEG($this->img, $this->output_file);
1451  } else {
1452  ImageJPEG($this->img);
1453  }
1454  break;
1455  case 'gif':
1456  if (! $this->is_inline) {
1457  Header('Content-type: image/gif');
1458  }
1459  if ($this->is_inline && $this->output_file != '') {
1460  ImageGIF($this->img, $this->output_file);
1461  } else {
1462  ImageGIF($this->img);
1463  }
1464 
1465  break;
1466  case 'wbmp': // wireless bitmap, 2 bit.
1467  if (! $this->is_inline) {
1468  Header('Content-type: image/wbmp');
1469  }
1470  if ($this->is_inline && $this->output_file != '') {
1471  ImageWBMP($this->img, $this->output_file);
1472  } else {
1473  ImageWBMP($this->img);
1474  }
1475 
1476  break;
1477  default:
1478  return $this->PrintError('PrintImage(): Please select an image type!');
1479  }
1480  return TRUE;
1481  }
PrintError($error_message)
Definition: phplot.php:1506
+ Here is the call graph for this function:
+ Here is the caller graph for this function:

◆ ProcessText()

PHPlot::ProcessText (   $draw_it,
  $font,
  $angle,
  $x,
  $y,
  $color,
  $text,
  $halign,
  $valign 
)

Definition at line 1278 of file phplot.php.

References ProcessTextGD(), and ProcessTextTTF().

Referenced by DrawText(), and SizeText().

1279  {
1280  # Empty text case:
1281  if ($text === '') {
1282  if ($draw_it) return TRUE;
1283  return array(0, 0);
1284  }
1285 
1286  # Calculate width and height offset factors using the alignment args:
1287  if ($valign == 'top') $v_factor = 0;
1288  elseif ($valign == 'center') $v_factor = 0.5;
1289  else $v_factor = 1.0; # 'bottom'
1290  if ($halign == 'left') $h_factor = 0;
1291  elseif ($halign == 'center') $h_factor = 0.5;
1292  else $h_factor = 1.0; # 'right'
1293 
1294  if ($this->use_ttf) {
1295  return $this->ProcessTextTTF($draw_it, $font['font'], $font['size'],
1296  $angle, $x, $y, $color, $text, $h_factor, $v_factor);
1297  }
1298 
1299  return $this->ProcessTextGD($draw_it, $font['font'], $font['width'], $font['height'],
1300  $angle, $x, $y, $color, $text, $h_factor, $v_factor);
1301  }
ProcessTextGD($draw_it, $font_number, $font_width, $font_height, $angle, $x, $y, $color, $text, $h_factor, $v_factor)
Definition: phplot.php:1003
if( $out) else
ProcessTextTTF($draw_it, $font_file, $font_size, $angle, $x, $y, $color, $text, $h_factor, $v_factor)
Definition: phplot.php:1108
+ Here is the call graph for this function:
+ Here is the caller graph for this function:

◆ ProcessTextGD()

PHPlot::ProcessTextGD (   $draw_it,
  $font_number,
  $font_width,
  $font_height,
  $angle,
  $x,
  $y,
  $color,
  $text,
  $h_factor,
  $v_factor 
)

Text drawing and sizing functions: ProcessText is meant for use only by DrawText and SizeText. ProcessText(True, ...) - Draw a block of text ProcessText(False, ...) - Just return ($width, $height) of the orthogonal bounding box containing the text. ProcessText is further split into separate functions for GD and TTF text, due to the size of the code.

Horizontal and vertical alignment are relative to the drawing. That is: vertical text (90 deg) gets centered along Y postition with v_align = 'center', and adjusted to the right of X position with h_align = 'right'. Another way to look at this is to say that text rotation happens first, then alignment.

Original multiple lines code submitted by Remi Ricard. Original vertical code submitted by Marlin Viss.

Text routines rewritten by ljb to fix alignment and position problems. Here is my explanation and notes. More information and pictures will be placed in the PHPlot Reference Manual.

  • Process TTF text one line at a time, not as a block. (See below)
  • Flipped top vs bottom vertical alignment. The usual interpretation is: bottom align means bottom of the text is at the specified Y coordinate. For some reason, PHPlot did left/right the correct way, but had top/bottom reversed. I fixed it, and left the default valign argument as bottom, but the meaning of the default value changed.

For GD font text, only single-line text is handled by GD, and the basepoint is the upper left corner of each text line. For TTF text, multi-line text could be handled by GD, with the text basepoint at the lower left corner of the first line of text. (Behavior of TTF drawing routines on multi-line text is not documented.) But you cannot do left/center/right alignment on each line that way, or proper line spacing. Therefore, for either text type, we have to break up the text into lines and position each line independently.

There are 9 alignment modes: Horizontal = left, center, or right, and Vertical = top, center, or bottom. Alignment is interpreted relative to the image, not as the text is read. This makes sense when you consider for example X axis labels. They need to be centered below the marks (center, top alignment) regardless of the text angle.

GD font text is supported (by libgd) at 0 degrees and 90 degrees only. Multi-line or single line text works with any of the 9 alignment modes.

TTF text can be at any angle. The 9 aligment modes work for all angles, but the results might not be what you expect for multi-line text. See the PHPlot Reference Manual for pictures and details. In short, alignment applies to the orthogonal (aligned with X and Y axes) bounding box that contains the text, and to each line in the multi-line text box. Since alignment is relative to the image, 45 degree multi-line text aligns differently from 46 degree text.

Note that PHPlot allows multi-line text for the 3 titles, and they are only drawn at 0 degrees (main and X titles) or 90 degrees (Y title). Data labels can also be multi-line, and they can be drawn at any angle. -ljb 2007-11-03

Definition at line 1003 of file phplot.php.

References $line_spacing, DoCallback(), and GetCallback().

Referenced by ProcessText().

1005  {
1006  # Break up the text into lines, trim whitespace, find longest line.
1007  # Save the lines and length for drawing below.
1008  $longest = 0;
1009  foreach (explode("\n", $text) as $each_line) {
1010  $lines[] = $line = trim($each_line);
1011  $line_lens[] = $line_len = strlen($line);
1012  if ($line_len > $longest) $longest = $line_len;
1013  }
1014  $n_lines = count($lines);
1015  $spacing = $this->line_spacing * ($n_lines - 1); // Total inter-line spacing
1016 
1017  # Width, height are based on font size and longest line, line count respectively.
1018  # These are relative to the text angle.
1019  $total_width = $longest * $font_width;
1020  $total_height = $n_lines * $font_height + $spacing;
1021 
1022  if (!$draw_it) {
1023  if ($angle < 45) return array($total_width, $total_height);
1024  return array($total_height, $total_width);
1025  }
1026 
1027  $interline_step = $font_height + $this->line_spacing; // Line-to-line step
1028 
1029  if ($angle >= 45) {
1030  // Vertical text (90 degrees):
1031  // (Remember the alignment convention with vertical text)
1032  // For 90 degree text, alignment factors change like this:
1033  $temp = $v_factor;
1034  $v_factor = $h_factor;
1035  $h_factor = 1 - $temp;
1036 
1037  $draw_func = 'ImageStringUp';
1038 
1039  // Rotation matrix "R" for 90 degrees (with Y pointing down):
1040  $r00 = 0; $r01 = 1;
1041  $r10 = -1; $r11 = 0;
1042 
1043  } else {
1044  // Horizontal text (0 degrees):
1045  $draw_func = 'ImageString';
1046 
1047  // Rotation matrix "R" for 0 degrees:
1048  $r00 = 1; $r01 = 0;
1049  $r10 = 0; $r11 = 1;
1050  }
1051 
1052  // Adjust for vertical alignment (horizontal text) or horizontal aligment (vertical text):
1053  $factor = (int)($total_height * $v_factor);
1054  $xpos = $x - $r01 * $factor;
1055  $ypos = $y - $r11 * $factor;
1056 
1057  # Debug callback provides the bounding box:
1058  if ($this->GetCallback('debug_textbox')) {
1059  if ($angle >= 45) {
1060  $bbox_width = $total_height;
1061  $bbox_height = $total_width;
1062  $px = $xpos;
1063  $py = $ypos - (1 - $h_factor) * $total_width;
1064  } else {
1065  $bbox_width = $total_width;
1066  $bbox_height = $total_height;
1067  $px = $xpos - $h_factor * $total_width;
1068  $py = $ypos;
1069  }
1070  $this->DoCallback('debug_textbox', $px, $py, $bbox_width, $bbox_height);
1071  }
1072 
1073  for ($i = 0; $i < $n_lines; $i++) {
1074 
1075  $line = $lines[$i];
1076  $line_len = $line_lens[$i];
1077 
1078  // Adjust for alignment of this line within the text block:
1079  $factor = (int)($line_len * $font_width * $h_factor);
1080  $x = $xpos - $r00 * $factor;
1081  $y = $ypos - $r10 * $factor;
1082 
1083  // Call ImageString or ImageStringUp:
1084  $draw_func($this->img, $font_number, $x, $y, $line, $color);
1085 
1086  // Step to the next line of text. This is a rotation of (x=0, y=interline_spacing)
1087  $xpos += $r01 * $interline_step;
1088  $ypos += $r11 * $interline_step;
1089  }
1090  return TRUE;
1091  }
DoCallback() # Note
Definition: phplot.php:2241
GetCallback($reason)
Definition: phplot.php:2211
$line_spacing
Definition: phplot.php:49
+ Here is the call graph for this function:
+ Here is the caller graph for this function:

◆ ProcessTextTTF()

PHPlot::ProcessTextTTF (   $draw_it,
  $font_file,
  $font_size,
  $angle,
  $x,
  $y,
  $color,
  $text,
  $h_factor,
  $v_factor 
)

Definition at line 1108 of file phplot.php.

References DoCallback(), and GetCallback().

Referenced by ProcessText().

1110  {
1111  # Break up the text into lines, trim whitespace.
1112  # Calculate the total width and height of the text box at 0 degrees.
1113  # This has to be done line-by-line so the interline-spacing is right.
1114  # Save the trimmed line, and its 0-degree height and width for later
1115  # when the text is drawn.
1116  # Note: Total height = sum of each line height plus inter-line spacing
1117  # (which is added after the loop). Total width = width of widest line.
1118  $total_height = 0;
1119  $total_width = 0;
1120  foreach (explode("\n", $text) as $each_line) {
1121  $lines[] = $line = trim($each_line);
1122  $bbox = ImageTTFBBox($font_size, 0, $font_file, $line);
1123  $height = $bbox[1] - $bbox[5];
1124  $width = $bbox[2] - $bbox[0];
1125  $total_height += $height;
1126  if ($width > $total_width) $total_width = $width;
1127  $line_widths[] = $width;
1128  $line_heights[] = $height;
1129  }
1130  $n_lines = count($lines);
1131  $total_height += ($n_lines - 1) * $this->line_spacing;
1132 
1133  # Calculate the rotation matrix for the text's angle. Remember that GD points Y down,
1134  # so the sin() terms change sign.
1135  $theta = deg2rad($angle);
1136  $cos_t = cos($theta);
1137  $sin_t = sin($theta);
1138  $r00 = $cos_t; $r01 = $sin_t;
1139  $r10 = -$sin_t; $r11 = $cos_t;
1140 
1141  # Make a bounding box of the right size, with upper left corner at (0,0).
1142  # By convention, the point order is: LL, LR, UR, UL.
1143  # Note this is still working with the text at 0 degrees.
1144  $b[0] = 0; $b[1] = $total_height;
1145  $b[2] = $total_width; $b[3] = $b[1];
1146  $b[4] = $b[2]; $b[5] = 0;
1147  $b[6] = $b[0]; $b[7] = $b[5];
1148 
1149  # Rotate the bounding box, then offset to the reference point:
1150  for ($i = 0; $i < 8; $i += 2) {
1151  $x_b = $b[$i];
1152  $y_b = $b[$i+1];
1153  $c[$i] = $x + $r00 * $x_b + $r01 * $y_b;
1154  $c[$i+1] = $y + $r10 * $x_b + $r11 * $y_b;
1155  }
1156 
1157  # Get an orthogonal (aligned with X and Y axes) bounding box around it, by
1158  # finding the min and max X and Y:
1159  $bbox_ref_x = $bbox_max_x = $c[0];
1160  $bbox_ref_y = $bbox_max_y = $c[1];
1161  for ($i = 2; $i < 8; $i += 2) {
1162  $x_b = $c[$i];
1163  if ($x_b < $bbox_ref_x) $bbox_ref_x = $x_b; elseif ($bbox_max_x < $x_b) $bbox_max_x = $x_b;
1164  $y_b = $c[$i+1];
1165  if ($y_b < $bbox_ref_y) $bbox_ref_y = $y_b; elseif ($bbox_max_y < $y_b) $bbox_max_y = $y_b;
1166  }
1167  $bbox_width = $bbox_max_x - $bbox_ref_x;
1168  $bbox_height = $bbox_max_y - $bbox_ref_y;
1169 
1170  if (!$draw_it) {
1171  # Return the bounding box, rounded up (so it always contains the text):
1172  return array((int)ceil($bbox_width), (int)ceil($bbox_height));
1173  }
1174 
1175  # Calculate the offsets from the supplied reference point to the
1176  # required upper-left corner of the text.
1177  # Start at the reference point at the upper left corner of the bounding
1178  # box (bbox_ref_x, bbox_ref_y) then adjust it for the 9 point alignment.
1179  # h,v_factor are 0,0 for top,left, .5,.5 for center,center, 1,1 for bottom,right.
1180  # $off_x = $bbox_ref_x + $bbox_width * $h_factor - $x;
1181  # $off_y = $bbox_ref_y + $bbox_height * $v_factor - $y;
1182  # Then use that offset to calculate back to the supplied reference point x, y
1183  # to get the text base point.
1184  # $qx = $x - $off_x;
1185  # $qy = $y - $off_y;
1186  # Reduces to:
1187  $qx = 2 * $x - $bbox_ref_x - $bbox_width * $h_factor;
1188  $qy = 2 * $y - $bbox_ref_y - $bbox_height * $v_factor;
1189 
1190  # Check for debug callback. Don't calculate bounding box unless it is wanted.
1191  if ($this->GetCallback('debug_textbox')) {
1192  # Calculate the orthogonal bounding box coordinates for debug testing.
1193 
1194  # qx, qy is upper left corner relative to the text.
1195  # Calculate px,py: upper left corner (absolute) of the bounding box.
1196  # There are 4 equation sets for this, depending on the quadrant:
1197  if ($sin_t > 0) {
1198  if ($cos_t > 0) {
1199  # Quadrant: 0d - 90d:
1200  $px = $qx; $py = $qy - $total_width * $sin_t;
1201  } else {
1202  # Quadrant: 90d - 180d:
1203  $px = $qx + $total_width * $cos_t; $py = $qy - $bbox_height;
1204  }
1205  } else {
1206  if ($cos_t < 0) {
1207  # Quadrant: 180d - 270d:
1208  $px = $qx - $bbox_width; $py = $qy + $total_height * $cos_t;
1209  } else {
1210  # Quadrant: 270d - 360d:
1211  $px = $qx + $total_height * $sin_t; $py = $qy;
1212  }
1213  }
1214  $this->DoCallback('debug_textbox', $px, $py, $bbox_width, $bbox_height);
1215  }
1216 
1217  # Since alignment is applied after rotation, which parameter is used
1218  # to control alignment of each line within the text box varies with
1219  # the angle.
1220  # Angle (degrees): Line alignment controlled by:
1221  # -45 < angle <= 45 h_align
1222  # 45 < angle <= 135 reversed v_align
1223  # 135 < angle <= 225 reversed h_align
1224  # 225 < angle <= 315 v_align
1225  if ($cos_t >= $sin_t) {
1226  if ($cos_t >= -$sin_t) $line_align_factor = $h_factor;
1227  else $line_align_factor = $v_factor;
1228  } else {
1229  if ($cos_t >= -$sin_t) $line_align_factor = 1-$v_factor;
1230  else $line_align_factor = 1-$h_factor;
1231  }
1232 
1233  # Now we have the start point, spacing and in-line alignment factor.
1234  # We are finally ready to start drawing the text, line by line.
1235  for ($i = 0; $i < $n_lines; $i++) {
1236  $line = $lines[$i];
1237  # These are height and width at 0 degrees, calculated above:
1238  $height = $line_heights[$i];
1239  $width = $line_widths[$i];
1240 
1241  # For drawing TTF text, the lower left corner is the base point.
1242  # The adjustment is inside the loop, since lines can have different
1243  # heights. The following also adjusts for horizontal (relative to
1244  # the text) alignment of the current line within the box.
1245  # What is happening is rotation of this vector by the text angle:
1246  # (x = (total_width - line_width) * factor, y = line_height)
1247 
1248  $width_factor = ($total_width - $width) * $line_align_factor;
1249  $rx = $qx + $r00 * $width_factor + $r01 * $height;
1250  $ry = $qy + $r10 * $width_factor + $r11 * $height;
1251 
1252  # Finally, draw the text:
1253  ImageTTFText($this->img, $font_size, $angle, $rx, $ry, $color, $font_file, $line);
1254 
1255  # Step to position of next line.
1256  # This is a rotation of (x=0,y=text_height+line_height) by $angle:
1257  $interline_step = $this->line_spacing + $height;
1258  $qx += $r01 * $interline_step;
1259  $qy += $r11 * $interline_step;
1260  }
1261  return True;
1262  }
DoCallback() # Note
Definition: phplot.php:2241
GetCallback($reason)
Definition: phplot.php:2211
$line_widths
Definition: phplot.php:166
+ Here is the call graph for this function:
+ Here is the caller graph for this function:

◆ RemoveCallback()

PHPlot::RemoveCallback (   $reason)

Definition at line 2224 of file phplot.php.

2225  {
2226  if (!array_key_exists($reason, $this->callbacks))
2227  return False;
2228  $this->callbacks[$reason] = NULL;
2229  return True;
2230  }

◆ SetAxisFontSize()

PHPlot::SetAxisFontSize (   $which_size)
Deprecated:
Use SetFont()

Definition at line 4868 of file phplot.php.

References SetFont().

4869  {
4870  $this->SetFont('x_label', $which_size);
4871  $this->SetFont('y_label', $which_size);
4872  }
SetFont($which_elem, $which_font, $which_size=12)
Definition: phplot.php:825
+ Here is the call graph for this function:

◆ SetBackgroundColor()

PHPlot::SetBackgroundColor (   $which_color)

Definition at line 383 of file phplot.php.

References SetIndexColor().

Referenced by SetDefaultStyles().

384  {
385  $this->bg_color= $which_color;
386  $this->ndx_bg_color= $this->SetIndexColor($this->bg_color);
387  return isset($this->ndx_bg_color);
388  }
SetIndexColor($which_color)
Definition: phplot.php:317
+ Here is the call graph for this function:
+ Here is the caller graph for this function:

◆ SetBgImage()

PHPlot::SetBgImage (   $input_file,
  $mode = 'centeredtile' 
)

Selects an input file to be used as graph background and scales or tiles this image to fit the sizes.

Parameters
input_filestring Path to the file to be used (jpeg, png and gif accepted)
modestring 'centeredtile', 'tile', 'scale' (the image to the graph's size)

Definition at line 1380 of file phplot.php.

References CheckOption().

1381  {
1382  $this->bgmode = $this->CheckOption($mode, 'tile, centeredtile, scale', __FUNCTION__);
1383  $this->bgimg = $input_file;
1384  return (boolean)$this->bgmode;
1385  }
CheckOption($which_opt, $which_acc, $which_func)
Definition: phplot.php:1683
+ Here is the call graph for this function:

◆ SetBrowserCache()

PHPlot::SetBrowserCache (   $which_browser_cache)
Note
Submitted by Thiemo Nagel

Definition at line 1699 of file phplot.php.

1700  {
1701  $this->browser_cache = $which_browser_cache;
1702  return TRUE;
1703  }

◆ SetCallback()

PHPlot::SetCallback (   $reason,
  $function,
  $arg = NULL 
)

Definition at line 2194 of file phplot.php.

2195  {
2196  // Use array_key_exists because valid reason keys have NULL as value.
2197  if (!array_key_exists($reason, $this->callbacks))
2198  return False;
2199  $this->callbacks[$reason] = array($function, $arg);
2200  return True;
2201  }

◆ SetColor()

PHPlot::SetColor (   $which_color)
Deprecated:
Use _SetRGBColor()

Definition at line 5015 of file phplot.php.

References SetRGBColor().

5016  {
5017  $this->SetRGBColor($which_color);
5018  return TRUE;
5019  }
SetRGBColor($color_asked)
Definition: phplot.php:557
+ Here is the call graph for this function:

◆ SetDashedStyle()

PHPlot::SetDashedStyle (   $which_ndxcol)

Sets the style before drawing a dashed line. Defaults to $this->default_dashed_style

Parameters
which_ndxcolColor index to be used.

Definition at line 695 of file phplot.php.

Referenced by DrawLines(), DrawLinesError(), DrawSquared(), DrawXDataLine(), DrawXTicks(), and DrawYTicks().

696  {
697  // See SetDefaultDashedStyle() to understand this.
698  eval ("\$style = $this->default_dashed_style;");
699  return imagesetstyle($this->img, $style);
700  }
+ Here is the caller graph for this function:

◆ SetDataBorderColors()

PHPlot::SetDataBorderColors (   $which_br = NULL)

Definition at line 608 of file phplot.php.

References SetIndexColor().

Referenced by PadArrays(), SetDataColors(), and SetDefaultStyles().

609  {
610  if (is_null($which_br) && is_array($this->data_border_colors)) {
611  // use already set data_border_colors
612  } else if (! is_array($which_br)) {
613  // Create new array with specified color
614  $this->data_border_colors = ($which_br) ? array($which_br) : array('black');
615  } else {
616  $this->data_border_colors = $which_br;
617  }
618 
619  $i = 0;
620  foreach($this->data_border_colors as $col) {
621  $ndx = $this->SetIndexColor($col);
622  if (!isset($ndx))
623  return FALSE;
624  $this->ndx_data_border_colors[$i] = $ndx;
625  $i++;
626  }
627  return TRUE;
628  } // function SetDataBorderColors()
SetIndexColor($which_color)
Definition: phplot.php:317
+ Here is the call graph for this function:
+ Here is the caller graph for this function:

◆ SetDataColors()

PHPlot::SetDataColors (   $which_data = NULL,
  $which_border = NULL 
)

Sets the colors for the data.

Definition at line 580 of file phplot.php.

References SetDataBorderColors(), SetIndexColor(), and SetIndexDarkColor().

Referenced by PadArrays(), and SetDefaultStyles().

581  {
582  if (is_null($which_data) && is_array($this->data_colors)) {
583  // use already set data_colors
584  } else if (! is_array($which_data)) {
585  $this->data_colors = ($which_data) ? array($which_data) : array('blue', 'red', 'green', 'orange');
586  } else {
587  $this->data_colors = $which_data;
588  }
589 
590  $i = 0;
591  foreach ($this->data_colors as $col) {
592  $ndx = $this->SetIndexColor($col);
593  if (!isset($ndx))
594  return FALSE;
595  $this->ndx_data_colors[$i] = $ndx;
596  $this->ndx_data_dark_colors[$i] = $this->SetIndexDarkColor($col);
597  $i++;
598  }
599 
600  // For past compatibility:
601  return $this->SetDataBorderColors($which_border);
602  } // function SetDataColors()
SetDataBorderColors($which_br=NULL)
Definition: phplot.php:608
SetIndexDarkColor($which_color)
Definition: phplot.php:329
SetIndexColor($which_color)
Definition: phplot.php:317
+ Here is the call graph for this function:
+ Here is the caller graph for this function:

◆ SetDataType()

PHPlot::SetDataType (   $which_dt)

text-data: ('label', y1, y2, y3, ...) text-data-single: ('label', data), for some pie charts. data-data: ('label', x, y1, y2, y3, ...) data-data-error: ('label', x1, y1, e1+, e2-, y2, e2+, e2-, y3, e3+, e3-, ...)

Definition at line 2081 of file phplot.php.

References $data_type, and CheckOption().

2082  {
2083  //The next four lines are for past compatibility.
2084  if ($which_dt == 'text-linear') { $which_dt = 'text-data'; }
2085  elseif ($which_dt == 'linear-linear') { $which_dt = 'data-data'; }
2086  elseif ($which_dt == 'linear-linear-error') { $which_dt = 'data-data-error'; }
2087  elseif ($which_dt == 'text-data-pie') { $which_dt = 'text-data-single'; }
2088 
2089 
2090  $this->data_type = $this->CheckOption($which_dt, 'text-data, text-data-single, '.
2091  'data-data, data-data-error', __FUNCTION__);
2092  return (boolean)$this->data_type;
2093  }
CheckOption($which_opt, $which_acc, $which_func)
Definition: phplot.php:1683
$data_type
Definition: phplot.php:60
+ Here is the call graph for this function:

◆ SetDataValues()

PHPlot::SetDataValues ( $which_dv)

Copy the array passed as data values. We convert to numerical indexes, for its use for (or while) loops, which sometimes are faster. Performance improvements vary from 28% in DrawLines() to 49% in DrawArea() for plot drawing functions.

Definition at line 2100 of file phplot.php.

2101  {
2102  $this->num_data_rows = count($which_dv);
2103  $this->total_records = 0; // Perform some useful calculations.
2104  $this->records_per_group = 1;
2105  for ($i = 0, $recs = 0; $i < $this->num_data_rows; $i++) {
2106  // Copy
2107  $this->data[$i] = array_values($which_dv[$i]); // convert to numerical indices.
2108 
2109  // Compute some values
2110  $recs = count($this->data[$i]);
2111  $this->total_records += $recs;
2112 
2113  if ($recs > $this->records_per_group)
2114  $this->records_per_group = $recs;
2115 
2116  $this->num_recs[$i] = $recs;
2117  }
2118  return TRUE;
2119  }

◆ SetDefaultDashedStyle()

PHPlot::SetDefaultDashedStyle (   $which_style)

Sets the default dashed style.

Parameters
which_styleA string specifying order of colored and transparent dots, i.e: '4-3' means 4 colored, 3 transparent; '2-3-1-2' means 2 colored, 3 transparent, 1 colored, 2 transparent.

Definition at line 662 of file phplot.php.

References $t, and PrintError().

Referenced by SetDefaultStyles().

663  {
664  // String: "numcol-numtrans-numcol-numtrans..."
665  $asked = explode('-', $which_style);
666 
667  if (count($asked) < 2) {
668  return $this->PrintError("SetDefaultDashedStyle(): Wrong parameter '$which_style'.");
669  }
670 
671  // Build the string to be eval()uated later by SetDashedStyle()
672  $this->default_dashed_style = 'array( ';
673 
674  $t = 0;
675  foreach($asked as $s) {
676  if ($t % 2 == 0) {
677  $this->default_dashed_style .= str_repeat('$which_ndxcol,', $s);
678  } else {
679  $this->default_dashed_style .= str_repeat('IMG_COLOR_TRANSPARENT,', $s);
680  }
681  $t++;
682  }
683  // Remove trailing comma and add closing parenthesis
684  $this->default_dashed_style = substr($this->default_dashed_style, 0, -1);
685  $this->default_dashed_style .= ')';
686 
687  return TRUE;
688  }
PrintError($error_message)
Definition: phplot.php:1506
+ Here is the call graph for this function:
+ Here is the caller graph for this function:

◆ SetDefaultFonts()

PHPlot::SetDefaultFonts ( )

Sets fonts to their defaults

Definition at line 792 of file phplot.php.

References SetFont().

Referenced by PHPlot(), and SetUseTTF().

793  {
794  // TTF:
795  if ($this->use_ttf) {
796  return $this->SetFont('generic', '', 8)
797  && $this->SetFont('title', '', 14)
798  && $this->SetFont('legend', '', 8)
799  && $this->SetFont('x_label', '', 6)
800  && $this->SetFont('y_label', '', 6)
801  && $this->SetFont('x_title', '', 10)
802  && $this->SetFont('y_title', '', 10);
803  }
804  // Fixed GD Fonts:
805  return $this->SetFont('generic', 2)
806  && $this->SetFont('title', 5)
807  && $this->SetFont('legend', 2)
808  && $this->SetFont('x_label', 1)
809  && $this->SetFont('y_label', 1)
810  && $this->SetFont('x_title', 3)
811  && $this->SetFont('y_title', 3);
812  }
SetFont($which_elem, $which_font, $which_size=12)
Definition: phplot.php:825
+ Here is the call graph for this function:
+ Here is the caller graph for this function:

◆ SetDefaultStyles()

PHPlot::SetDefaultStyles ( )

Sets/reverts all colors and styles to their defaults. If session is set, then only updates indices, as they are lost with every script execution, else, sets the default colors by name or value and then updates indices too.

FIXME Isn't this too slow?

Definition at line 347 of file phplot.php.

References SetBackgroundColor(), SetDataBorderColors(), SetDataColors(), SetDefaultDashedStyle(), SetErrorBarColors(), SetGridColor(), SetImageBorderColor(), SetLabelColor(), SetLightGridColor(), SetLineStyles(), SetLineWidths(), SetPlotBgColor(), SetPointSizes(), SetTextColor(), SetTickColor(), and SetTitleColor().

Referenced by PHPlot().

348  {
349  /* Some of the Set*() functions use default values when they get no parameters. */
350 
351  if (! isset($this->session_set)) {
352  // If sessions are enabled, this variable will be preserved, so upon future executions, we
353  // will have it set, as well as color names (though not color indices, that's why we
354  // need to rebuild them)
355  $this->session_set = TRUE;
356 
357  // These only need to be set once
358  $this->SetLineWidths();
359  $this->SetLineStyles();
360  $this->SetDefaultDashedStyle($this->dashed_style);
361  $this->SetPointSizes($this->point_sizes);
362  }
363 
364  $this->SetImageBorderColor($this->i_border);
365  $this->SetPlotBgColor($this->plot_bg_color);
366  $this->SetBackgroundColor($this->bg_color);
367  $this->SetLabelColor($this->label_color);
368  $this->SetTextColor($this->text_color);
369  $this->SetGridColor($this->grid_color);
370  $this->SetLightGridColor($this->light_grid_color);
371  $this->SetTickColor($this->tick_color);
372  $this->SetTitleColor($this->title_color);
373  $this->SetDataColors();
374  $this->SetErrorBarColors();
375  $this->SetDataBorderColors();
376  return TRUE;
377  }
SetDefaultDashedStyle($which_style)
Definition: phplot.php:662
SetLineWidths($which_lw=NULL)
Definition: phplot.php:706
SetTickColor($which_color)
Definition: phplot.php:413
SetTextColor($which_color)
Definition: phplot.php:435
SetLabelColor($which_color)
Definition: phplot.php:424
SetLineStyles($which_ls=NULL)
Definition: phplot.php:722
SetTitleColor($which_color)
Definition: phplot.php:403
SetPointSizes($which_ps)
Definition: phplot.php:2030
SetDataBorderColors($which_br=NULL)
Definition: phplot.php:608
SetPlotBgColor($which_color)
Definition: phplot.php:393
SetDataColors($which_data=NULL, $which_border=NULL)
Definition: phplot.php:580
SetImageBorderColor($which_color)
Definition: phplot.php:468
SetErrorBarColors($which_err=NULL)
Definition: phplot.php:634
SetGridColor($which_color)
Definition: phplot.php:457
SetBackgroundColor($which_color)
Definition: phplot.php:383
SetLightGridColor($which_color)
Definition: phplot.php:446
+ Here is the call graph for this function:
+ Here is the caller graph for this function:

◆ SetDefaultTTFont()

PHPlot::SetDefaultTTFont (   $which_font)

Sets the default TrueType font and updates all fonts to that. The default font might be a full path, or relative to the TTFPath, so let SetFont check that it exists. Side effect: enable use of TrueType fonts.

Definition at line 783 of file phplot.php.

References SetUseTTF().

784  {
785  $this->default_ttfont = $which_font;
786  return $this->SetUseTTF(TRUE);
787  }
SetUseTTF($which_ttf)
Definition: phplot.php:756
+ Here is the call graph for this function:

◆ SetDrawBrokenLines()

PHPlot::SetDrawBrokenLines (   $bl)

Tells not to draw lines for missing Y data. Only works with 'lines' and 'squared' plots.

Parameters
blbool

Definition at line 2068 of file phplot.php.

2069  {
2070  $this->draw_broken_lines = (bool)$bl;
2071  return TRUE;
2072  }

◆ SetDrawDashedGrid()

PHPlot::SetDrawDashedGrid (   $ddg)
Parameters
ddgbool

Definition at line 1828 of file phplot.php.

1829  {
1830  $this->dashed_grid = (bool)$ddg;
1831  return TRUE;
1832  }

◆ SetDrawHorizTicks()

PHPlot::SetDrawHorizTicks (   $which_dht)

Deprecated, use SetXTickPos()

Definition at line 4801 of file phplot.php.

References SetXTickPos().

4802  {
4803  if ($which_dht != 1)
4804  $this->SetXTickPos('none');
4805  return TRUE;
4806  }
SetXTickPos($which_tp)
Definition: phplot.php:3167
+ Here is the call graph for this function:

◆ SetDrawPlotAreaBackground()

PHPlot::SetDrawPlotAreaBackground (   $dpab)
Parameters
dpabbool

Definition at line 1798 of file phplot.php.

1799  {
1800  $this->draw_plot_area_background = (bool)$dpab;
1801  return TRUE;
1802  }

◆ SetDrawVertTicks()

PHPlot::SetDrawVertTicks (   $which_dvt)

Deprecated, use SetYTickPos()

Definition at line 4791 of file phplot.php.

References SetYTickPos().

4792  {
4793  if ($which_dvt != 1)
4794  $this->SetYTickPos('none');
4795  return TRUE;
4796  }
SetYTickPos($which_tp)
Definition: phplot.php:3159
+ Here is the call graph for this function:

◆ SetDrawXDataLabelLines()

PHPlot::SetDrawXDataLabelLines (   $dxdl)
Parameters
dxdlbool

Definition at line 1838 of file phplot.php.

1839  {
1840  $this->draw_x_data_label_lines = (bool)$dxdl;
1841  return TRUE;
1842  }

◆ SetDrawXDataLabels()

PHPlot::SetDrawXDataLabels (   $which_dxdl)

Draw Labels (not grid labels) on X Axis, following data points. Default position is down of plot. Care must be taken not to draw these and x_tick_labels as they'd probably overlap.

Deprecated:
Use SetXDataLabelPos()

Definition at line 4987 of file phplot.php.

References SetXDataLabelPos().

4988  {
4989  if ($which_dxdl == '1' )
4990  $this->SetXDataLabelPos('plotdown');
4991  else
4992  $this->SetXDataLabelPos('none');
4993  }
SetXDataLabelPos($which_xdlp)
Definition: phplot.php:1554
+ Here is the call graph for this function:

◆ SetDrawXGrid()

PHPlot::SetDrawXGrid (   $dxg)
Parameters
dxgbool

Definition at line 1818 of file phplot.php.

1819  {
1820  $this->draw_x_grid = (bool)$dxg;
1821  return TRUE;
1822  }

◆ SetDrawYDataLabelLines()

PHPlot::SetDrawYDataLabelLines (   $dydl)

TODO: draw_y_data_label_lines not implemented.

Parameters
dydlbool

Definition at line 1849 of file phplot.php.

1850  {
1851  $this->draw_y_data_label_lines = $dydl;
1852  return TRUE;
1853  }

◆ SetDrawYGrid()

PHPlot::SetDrawYGrid (   $dyg)
Parameters
dygbool

Definition at line 1808 of file phplot.php.

1809  {
1810  $this->draw_y_grid = (bool)$dyg;
1811  return TRUE;
1812  }

◆ SetErrorBarColors()

PHPlot::SetErrorBarColors (   $which_err = NULL)

Sets the colors for the data error bars.

Definition at line 634 of file phplot.php.

References SetIndexColor().

Referenced by PadArrays(), and SetDefaultStyles().

635  {
636  if (is_null($which_err) && is_array($this->error_bar_colors)) {
637  // use already set error_bar_colors
638  } else if (! is_array($which_err)) {
639  $this->error_bar_colors = ($which_err) ? array($which_err) : array('black');
640  } else {
641  $this->error_bar_colors = $which_err;
642  }
643 
644  $i = 0;
645  foreach($this->error_bar_colors as $col) {
646  $ndx = $this->SetIndexColor($col);
647  if (!isset($ndx))
648  return FALSE;
649  $this->ndx_error_bar_colors[$i] = $ndx;
650  $i++;
651  }
652  return TRUE;
653  } // function SetErrorBarColors()
SetIndexColor($which_color)
Definition: phplot.php:317
+ Here is the call graph for this function:
+ Here is the caller graph for this function:

◆ SetErrorBarLineWidth()

PHPlot::SetErrorBarLineWidth (   $which_seblw)

Definition at line 1959 of file phplot.php.

Referenced by SetLineWidth().

1960  {
1961  $this->error_bar_line_width = $which_seblw;
1962  return TRUE;
1963  }
+ Here is the caller graph for this function:

◆ SetErrorBarShape()

PHPlot::SetErrorBarShape (   $which_ebs)

Can be one of: 'tee', 'line'

Definition at line 1982 of file phplot.php.

References $error_bar_shape, and CheckOption().

1983  {
1984  $this->error_bar_shape = $this->CheckOption($which_ebs, 'tee, line', __FUNCTION__);
1985  return (boolean)$this->error_bar_shape;
1986  }
CheckOption($which_opt, $which_acc, $which_func)
Definition: phplot.php:1683
$error_bar_shape
Definition: phplot.php:174
+ Here is the call graph for this function:

◆ SetErrorBarSize()

PHPlot::SetErrorBarSize (   $which_ebs)

Definition at line 1972 of file phplot.php.

1973  {
1974  //in pixels
1975  $this->error_bar_size = $which_ebs;
1976  return TRUE;
1977  }

◆ SetFileFormat()

PHPlot::SetFileFormat (   $format)

Sets output file format.

Definition at line 1348 of file phplot.php.

References CheckOption(), and PrintError().

1349  {
1350  $asked = $this->CheckOption($format, 'jpg, png, gif, wbmp', __FUNCTION__);
1351  if (!$asked) return False;
1352  switch ($asked) {
1353  case 'jpg':
1354  $format_test = IMG_JPG;
1355  break;
1356  case 'png':
1357  $format_test = IMG_PNG;
1358  break;
1359  case 'gif':
1360  $format_test = IMG_GIF;
1361  break;
1362  case 'wbmp':
1363  $format_test = IMG_WBMP;
1364  break;
1365  }
1366  if (!(imagetypes() & $format_test)) {
1367  return $this->PrintError("SetFileFormat(): File format '$format' not supported");
1368  }
1369  $this->file_format = $asked;
1370  return TRUE;
1371  }
CheckOption($which_opt, $which_acc, $which_func)
Definition: phplot.php:1683
PrintError($error_message)
Definition: phplot.php:1506
+ Here is the call graph for this function:

◆ SetFont()

PHPlot::SetFont (   $which_elem,
  $which_font,
  $which_size = 12 
)

Sets Fixed/Truetype font parameters.

Parameters
$which_elemIs the element whose font is to be changed. It can be one of 'title', 'legend', 'generic', 'x_label', 'y_label', x_title' or 'y_title'
$which_fontCan be a number (for fixed font sizes) or a string with the font pathname or filename when using TTFonts. For TTFonts, an empty string means use the default font.
$which_sizePoint size (TTF only) Calculates and updates internal height and width variables.

Definition at line 825 of file phplot.php.

References $default_ttfont, $path, and PrintError().

Referenced by SetAxisFontSize(), SetDefaultFonts(), SetSmallFontSize(), SetTitleFontSize(), SetXLabelFontSize(), and SetYLabelFontSize().

826  {
827  // TTF:
828  if ($this->use_ttf) {
829  // Empty font name means use the default font.
830  if (empty($which_font))
831  $which_font = $this->default_ttfont;
832  $path = $which_font;
833 
834  // First try the font name directly, if not then try with path.
835  if (!is_file($path) || !is_readable($path)) {
836  $path = $this->ttf_path . '/' . $which_font;
837  if (!is_file($path) || !is_readable($path)) {
838  return $this->PrintError("SetFont(): Can't find TrueType font $which_font");
839  }
840  }
841 
842  switch ($which_elem) {
843  case 'generic':
844  $this->generic_font['font'] = $path;
845  $this->generic_font['size'] = $which_size;
846  break;
847  case 'title':
848  $this->title_font['font'] = $path;
849  $this->title_font['size'] = $which_size;
850  break;
851  case 'legend':
852  $this->legend_font['font'] = $path;
853  $this->legend_font['size'] = $which_size;
854  break;
855  case 'x_label':
856  $this->x_label_font['font'] = $path;
857  $this->x_label_font['size'] = $which_size;
858  break;
859  case 'y_label':
860  $this->y_label_font['font'] = $path;
861  $this->y_label_font['size'] = $which_size;
862  break;
863  case 'x_title':
864  $this->x_title_font['font'] = $path;
865  $this->x_title_font['size'] = $which_size;
866  break;
867  case 'y_title':
868  $this->y_title_font['font'] = $path;
869  $this->y_title_font['size'] = $which_size;
870  break;
871  default:
872  return $this->PrintError("SetFont(): Unknown element '$which_elem' specified.");
873  }
874  return TRUE;
875 
876  }
877 
878  // Fixed fonts:
879  if ($which_font > 5 || $which_font < 0) {
880  return $this->PrintError('SetFont(): Non-TTF font size must be 1, 2, 3, 4 or 5');
881  }
882 
883  switch ($which_elem) {
884  case 'generic':
885  $this->generic_font['font'] = $which_font;
886  $this->generic_font['height'] = ImageFontHeight($which_font);
887  $this->generic_font['width'] = ImageFontWidth($which_font);
888  break;
889  case 'title':
890  $this->title_font['font'] = $which_font;
891  $this->title_font['height'] = ImageFontHeight($which_font);
892  $this->title_font['width'] = ImageFontWidth($which_font);
893  break;
894  case 'legend':
895  $this->legend_font['font'] = $which_font;
896  $this->legend_font['height'] = ImageFontHeight($which_font);
897  $this->legend_font['width'] = ImageFontWidth($which_font);
898  break;
899  case 'x_label':
900  $this->x_label_font['font'] = $which_font;
901  $this->x_label_font['height'] = ImageFontHeight($which_font);
902  $this->x_label_font['width'] = ImageFontWidth($which_font);
903  break;
904  case 'y_label':
905  $this->y_label_font['font'] = $which_font;
906  $this->y_label_font['height'] = ImageFontHeight($which_font);
907  $this->y_label_font['width'] = ImageFontWidth($which_font);
908  break;
909  case 'x_title':
910  $this->x_title_font['font'] = $which_font;
911  $this->x_title_font['height'] = ImageFontHeight($which_font);
912  $this->x_title_font['width'] = ImageFontWidth($which_font);
913  break;
914  case 'y_title':
915  $this->y_title_font['font'] = $which_font;
916  $this->y_title_font['height'] = ImageFontHeight($which_font);
917  $this->y_title_font['width'] = ImageFontWidth($which_font);
918  break;
919  default:
920  return $this->PrintError("SetFont(): Unknown element '$which_elem' specified.");
921  }
922  return TRUE;
923  }
$default_ttfont
Definition: phplot.php:48
PrintError($error_message)
Definition: phplot.php:1506
$path
Definition: index.php:22
+ Here is the call graph for this function:
+ Here is the caller graph for this function:

◆ SetGridColor()

PHPlot::SetGridColor (   $which_color)

Definition at line 457 of file phplot.php.

References SetIndexColor().

Referenced by SetDefaultStyles().

458  {
459  $this->grid_color = $which_color;
460  $this->ndx_grid_color= $this->SetIndexColor($this->grid_color);
461  return isset($this->ndx_grid_color);
462  }
SetIndexColor($which_color)
Definition: phplot.php:317
+ Here is the call graph for this function:
+ Here is the caller graph for this function:

◆ SetHorizTickIncrement()

PHPlot::SetHorizTickIncrement (   $inc)
Deprecated:
Use SetXTickIncrement()

Definition at line 4827 of file phplot.php.

References SetXTickIncrement().

4828  {
4829  return $this->SetXTickIncrement($inc);
4830  }
SetXTickIncrement($which_ti='')
Definition: phplot.php:3116
+ Here is the call graph for this function:

◆ SetHorizTickPosition()

PHPlot::SetHorizTickPosition (   $which_tp)
Deprecated:
Use SetXTickPos()

Definition at line 4852 of file phplot.php.

References SetXTickPos().

4853  {
4854  return $this->SetXTickPos($which_tp);
4855  }
SetXTickPos($which_tp)
Definition: phplot.php:3167
+ Here is the call graph for this function:

◆ SetImageBorderColor()

PHPlot::SetImageBorderColor (   $which_color)

Definition at line 468 of file phplot.php.

References SetIndexColor(), and SetIndexDarkColor().

Referenced by SetDefaultStyles().

469  {
470  $this->i_border = $which_color;
471  $this->ndx_i_border = $this->SetIndexColor($this->i_border);
472  $this->ndx_i_border_dark = $this->SetIndexDarkColor($this->i_border);
473  return isset($this->ndx_i_border);
474  }
SetIndexDarkColor($which_color)
Definition: phplot.php:329
SetIndexColor($which_color)
Definition: phplot.php:317
+ Here is the call graph for this function:
+ Here is the caller graph for this function:

◆ SetImageBorderType()

PHPlot::SetImageBorderType (   $sibt)

Accepted values are: raised, plain

Definition at line 1788 of file phplot.php.

References $image_border_type, and CheckOption().

1789  {
1790  $this->image_border_type = $this->CheckOption($sibt, 'raised, plain', __FUNCTION__);
1791  return (boolean)$this->image_border_type;
1792  }
CheckOption($which_opt, $which_acc, $which_func)
Definition: phplot.php:1683
$image_border_type
Definition: phplot.php:178
+ Here is the call graph for this function:

◆ SetIndexColor()

PHPlot::SetIndexColor (   $which_color)

Returns an index to a color passed in as anything (string, hex, rgb)

Parameters
which_color* Color (can be '#AABBCC', 'Colorname', or array(r,g,b)) Returns a GD color index (integer >= 0), or NULL on error.

Definition at line 317 of file phplot.php.

References $r, and SetRGBColor().

Referenced by SetBackgroundColor(), SetDataBorderColors(), SetDataColors(), SetErrorBarColors(), SetGridColor(), SetImageBorderColor(), SetLabelColor(), SetLightGridColor(), SetPlotBgColor(), SetTextColor(), SetTickColor(), SetTitleColor(), and SetTransparentColor().

318  {
319  list ($r, $g, $b) = $this->SetRGBColor($which_color); //Translate to RGB
320  if (!isset($r)) return NULL;
321  return ImageColorResolve($this->img, $r, $g, $b);
322  }
SetRGBColor($color_asked)
Definition: phplot.php:557
$r
+ Here is the call graph for this function:
+ Here is the caller graph for this function:

◆ SetIndexDarkColor()

PHPlot::SetIndexDarkColor (   $which_color)

Returns an index to a slightly darker color than the one requested. Returns a GD color index (integer >= 0), or NULL on error.

Definition at line 329 of file phplot.php.

References $r, and SetRGBColor().

Referenced by PHPlot_Data\DoMovingAverage(), SetDataColors(), and SetImageBorderColor().

330  {
331  list ($r, $g, $b) = $this->SetRGBColor($which_color);
332  if (!isset($r)) return NULL;
333  $r = max(0, $r - 0x30);
334  $g = max(0, $g - 0x30);
335  $b = max(0, $b - 0x30);
336  return ImageColorResolve($this->img, $r, $g, $b);
337  }
SetRGBColor($color_asked)
Definition: phplot.php:557
$r
+ Here is the call graph for this function:
+ Here is the caller graph for this function:

◆ SetInputFile()

PHPlot::SetInputFile (   $which_input_file)

Selects an input file to be used as background for the whole graph. This resets the graph size to the image's size. Note: This is used by the constructor. It is deprecated for direct use.

Definition at line 289 of file phplot.php.

References GetImage().

Referenced by PHPlot().

290  {
291  $im = $this->GetImage($which_input_file, $this->image_width, $this->image_height);
292  if (!$im)
293  return FALSE; // GetImage already produced an error message.
294 
295  // Deallocate any resources previously allocated
296  if (isset($this->img))
297  imagedestroy($this->img);
298 
299  $this->img = $im;
300 
301  // Do not overwrite the input file with the background color.
302  $this->background_done = TRUE;
303 
304  return TRUE;
305  }
GetImage($image_filename, &$width, &$height)
Definition: phplot.php:249
+ Here is the call graph for this function:
+ Here is the caller graph for this function:

◆ SetIsInline()

PHPlot::SetIsInline (   $which_ii)

Sets the output image as 'inline', that is: no Content-Type headers are sent to the browser. Needed if you want to embed the images.

Definition at line 1414 of file phplot.php.

1415  {
1416  $this->is_inline = (bool)$which_ii;
1417  return TRUE;
1418  }

◆ SetLabelColor()

PHPlot::SetLabelColor (   $which_color)

Definition at line 424 of file phplot.php.

References SetIndexColor().

Referenced by SetDefaultStyles().

425  {
426  $this->label_color = $which_color;
427  $this->ndx_title_color= $this->SetIndexColor($this->label_color);
428  return isset($this->ndx_title_color);
429  }
SetIndexColor($which_color)
Definition: phplot.php:317
+ Here is the call graph for this function:
+ Here is the caller graph for this function:

◆ SetLabelScalePosition()

PHPlot::SetLabelScalePosition (   $which_blp)

Definition at line 1965 of file phplot.php.

1966  {
1967  //0 to 1
1968  $this->label_scale_position = $which_blp;
1969  return TRUE;
1970  }

◆ SetLegend()

PHPlot::SetLegend (   $which_leg)

Sets the graph's legend. If argument is not an array, appends it to the legend.

Definition at line 1717 of file phplot.php.

References PrintError().

1718  {
1719  if (is_array($which_leg)) { // use array
1720  $this->legend = $which_leg;
1721  } elseif (! is_null($which_leg)) { // append string
1722  $this->legend[] = $which_leg;
1723  } else {
1724  return $this->PrintError("SetLegend(): argument must not be null.");
1725  }
1726  return TRUE;
1727  }
PrintError($error_message)
Definition: phplot.php:1506
+ Here is the call graph for this function:

◆ SetLegendPixels()

PHPlot::SetLegendPixels (   $which_x,
  $which_y 
)

Specifies the position of the legend's upper/leftmost corner, in pixel (device) coordinates.

Definition at line 1733 of file phplot.php.

1734  {
1735  $this->legend_x_pos = $which_x;
1736  $this->legend_y_pos = $which_y;
1737  // Make sure this is unset, meaning we have pixel coords:
1738  unset($this->legend_xy_world);
1739 
1740  return TRUE;
1741  }

◆ SetLegendStyle()

PHPlot::SetLegendStyle (   $text_align,
  $colorbox_align = '',
  $style = '' 
)

Definition at line 1766 of file phplot.php.

References CheckOption().

1767  {
1768  $this->legend_text_align = $this->CheckOption($text_align, 'left, right', __FUNCTION__);
1769  if (empty($colorbox_align))
1770  $this->legend_colorbox_align = $this->legend_text_align;
1771  else
1772  $this->legend_colorbox_align = $this->CheckOption($colorbox_align, 'left, right, none', __FUNCTION__);
1773  return ((boolean)$this->legend_text_align && (boolean)$this->legend_colorbox_align);
1774  }
CheckOption($which_opt, $which_acc, $which_func)
Definition: phplot.php:1683
+ Here is the call graph for this function:

◆ SetLegendWorld()

PHPlot::SetLegendWorld (   $which_x,
  $which_y 
)

Specifies the position of the legend's upper/leftmost corner, in world (data space) coordinates. Since the scale factor to convert world to pixel coordinates is probably not available, set a flag and defer conversion to later.

Definition at line 1750 of file phplot.php.

1751  {
1752  $this->legend_x_pos = $which_x;
1753  $this->legend_y_pos = $which_y;
1754  $this->legend_xy_world = True;
1755 
1756  return TRUE;
1757  }

◆ SetLightGridColor()

PHPlot::SetLightGridColor (   $which_color)

Definition at line 446 of file phplot.php.

References SetIndexColor().

Referenced by SetDefaultStyles().

447  {
448  $this->light_grid_color= $which_color;
449  $this->ndx_light_grid_color= $this->SetIndexColor($this->light_grid_color);
450  return isset($this->ndx_light_grid_color);
451  }
SetIndexColor($which_color)
Definition: phplot.php:317
+ Here is the call graph for this function:
+ Here is the caller graph for this function:

◆ SetLineSpacing()

PHPlot::SetLineSpacing (   $which_spc)

Sets number of pixels between lines of the same text.

Definition at line 744 of file phplot.php.

745  {
746  $this->line_spacing = $which_spc;
747  return TRUE;
748  }

◆ SetLineStyles()

PHPlot::SetLineStyles (   $which_ls = NULL)

Definition at line 722 of file phplot.php.

Referenced by SetDefaultStyles().

723  {
724  if (is_null($which_ls)) {
725  // Do nothing, use default value.
726  } else if ( is_array($which_ls)) {
727  // Did we get an array with line styles?
728  $this->line_styles = $which_ls;
729  } else {
730  $this->line_styles = ($which_ls) ? array($which_ls) : array('solid');
731  }
732  return TRUE;
733  }
+ Here is the caller graph for this function:

◆ SetLineWidth()

PHPlot::SetLineWidth (   $which_lw)

Definition at line 5024 of file phplot.php.

References SetErrorBarLineWidth(), and SetLineWidths().

5025  {
5026 
5027  $this->SetLineWidths($which_lw);
5028 
5029  if (!$this->error_bar_line_width) {
5030  $this->SetErrorBarLineWidth($which_lw);
5031  }
5032  return TRUE;
5033  }
SetLineWidths($which_lw=NULL)
Definition: phplot.php:706
SetErrorBarLineWidth($which_seblw)
Definition: phplot.php:1959
+ Here is the call graph for this function:

◆ SetLineWidths()

PHPlot::SetLineWidths (   $which_lw = NULL)

Sets line widths on a per-line basis.

Definition at line 706 of file phplot.php.

Referenced by SetDefaultStyles(), and SetLineWidth().

707  {
708  if (is_null($which_lw)) {
709  // Do nothing, use default value.
710  } else if (is_array($which_lw)) {
711  // Did we get an array with line widths?
712  $this->line_widths = $which_lw;
713  } else {
714  $this->line_widths = array($which_lw);
715  }
716  return TRUE;
717  }
+ Here is the caller graph for this function:

◆ SetMarginsPixels()

PHPlot::SetMarginsPixels (   $which_lm,
  $which_rm,
  $which_tm,
  $which_bm 
)

Set the margins in pixels (left, right, top, bottom) This determines the plot area, equivalent to SetPlotAreaPixels(). Deferred calculations now occur in CalcPlotAreaPixels().

Definition at line 2665 of file phplot.php.

2666  {
2667  $this->x_left_margin = $which_lm;
2668  $this->x_right_margin = $which_rm;
2669  $this->y_top_margin = $which_tm;
2670  $this->y_bot_margin = $which_bm;
2671 
2672  $this->plot_margins_set = TRUE;
2673 
2674  return TRUE;
2675  }

◆ SetNewPlotAreaPixels()

PHPlot::SetNewPlotAreaPixels (   $x1,
  $y1,
  $x2,
  $y2 
)
Deprecated:

Definition at line 4998 of file phplot.php.

References CalcTranslation().

4999  {
5000  //Like in GD 0, 0 is upper left set via pixel Coordinates
5001  $this->plot_area = array($x1, $y1, $x2, $y2);
5002  $this->plot_area_width = $this->plot_area[2] - $this->plot_area[0];
5003  $this->plot_area_height = $this->plot_area[3] - $this->plot_area[1];
5004  $this->y_top_margin = $this->plot_area[1];
5005 
5006  if (isset($this->plot_max_x))
5007  $this->CalcTranslation();
5008 
5009  return TRUE;
5010  }
CalcTranslation()
Definition: phplot.php:2866
+ Here is the call graph for this function:

◆ SetNumberFormat()

PHPlot::SetNumberFormat (   $decimal_point,
  $thousands_sep 
)

Definition at line 1650 of file phplot.php.

1651  {
1652  $this->decimal_point = $decimal_point;
1653  $this->thousands_sep = $thousands_sep;
1654  return TRUE;
1655  }

◆ SetNumHorizTicks()

PHPlot::SetNumHorizTicks (   $n)
Deprecated:
Use SetNumXTicks()

Definition at line 4811 of file phplot.php.

References $n, and SetNumXTicks().

4812  {
4813  return $this->SetNumXTicks($n);
4814  }
$n
Definition: RandomTest.php:80
SetNumXTicks($which_nt)
Definition: phplot.php:3138
+ Here is the call graph for this function:

◆ SetNumVertTicks()

PHPlot::SetNumVertTicks (   $n)
Deprecated:
Use SetNumYTicks()

Definition at line 4819 of file phplot.php.

References $n, and SetNumYTicks().

4820  {
4821  return $this->SetNumYTicks($n);
4822  }
$n
Definition: RandomTest.php:80
SetNumYTicks($which_nt)
Definition: phplot.php:3147
+ Here is the call graph for this function:

◆ SetNumXTicks()

PHPlot::SetNumXTicks (   $which_nt)

Definition at line 3138 of file phplot.php.

Referenced by SetNumHorizTicks().

3139  {
3140  $this->num_x_ticks = $which_nt;
3141  if (!empty($which_nt)) {
3142  $this->x_tick_inc = ''; //either use num_x_ticks or x_tick_inc, not both
3143  }
3144  return TRUE;
3145  }
+ Here is the caller graph for this function:

◆ SetNumYTicks()

PHPlot::SetNumYTicks (   $which_nt)

Definition at line 3147 of file phplot.php.

Referenced by SetNumVertTicks().

3148  {
3149  $this->num_y_ticks = $which_nt;
3150  if (!empty($which_nt)) {
3151  $this->y_tick_inc = ''; //either use num_y_ticks or y_tick_inc, not both
3152  }
3153  return TRUE;
3154  }
+ Here is the caller graph for this function:

◆ SetOutputFile()

PHPlot::SetOutputFile (   $which_output_file)

Sets the name of the file to be used as output file.

Definition at line 1404 of file phplot.php.

Referenced by PHPlot().

1405  {
1406  $this->output_file = $which_output_file;
1407  return TRUE;
1408  }
+ Here is the caller graph for this function:

◆ SetPlotAreaBgImage()

PHPlot::SetPlotAreaBgImage (   $input_file,
  $mode = 'tile' 
)

Selects an input file to be used as plot area background and scales or tiles this image to fit the sizes.

Parameters
input_filestring Path to the file to be used (jpeg, png and gif accepted)
modestring 'centeredtile', 'tile', 'scale' (the image to the graph's size)

Definition at line 1393 of file phplot.php.

References CheckOption().

1394  {
1395  $this->plotbgmode = $this->CheckOption($mode, 'tile, centeredtile, scale', __FUNCTION__);
1396  $this->plotbgimg = $input_file;
1397  return (boolean)$this->plotbgmode;
1398  }
CheckOption($which_opt, $which_acc, $which_func)
Definition: phplot.php:1683
+ Here is the call graph for this function:

◆ SetPlotAreaPixels()

PHPlot::SetPlotAreaPixels (   $x1,
  $y1,
  $x2,
  $y2 
)

Sets the limits for the plot area. This stores the margins, not the area. That may seem odd, but the idea is to make SetPlotAreaPixels and SetMarginsPixels two ways to accomplish the same thing, and the deferred calculations in CalcMargins and CalcPlotAreaPixels don't need to know which was used. (x1, y1) - Upper left corner of the plot area (x2, y2) - Lower right corner of the plot area

Definition at line 2687 of file phplot.php.

2688  {
2689  $this->x_left_margin = $x1;
2690  $this->x_right_margin = $this->image_width - $x2;
2691  $this->y_top_margin = $y1;
2692  $this->y_bot_margin = $this->image_height - $y2;
2693 
2694  $this->plot_margins_set = TRUE;
2695 
2696  return TRUE;
2697  }

◆ SetPlotAreaWorld()

PHPlot::SetPlotAreaWorld (   $xmin = NULL,
  $ymin = NULL,
  $xmax = NULL,
  $ymax = NULL 
)

Stores the desired World Coordinate range of the plot. The user calls this to force one or more of the range limits to specific values. Anything not set will be calculated in CalcPlotAreaWorld().

Definition at line 2772 of file phplot.php.

2773  {
2774  $this->plot_min_x = $xmin;
2775  $this->plot_max_x = $xmax;
2776  $this->plot_min_y = $ymin;
2777  $this->plot_max_y = $ymax;
2778  return TRUE;
2779  } //function SetPlotAreaWorld

◆ SetPlotBgColor()

PHPlot::SetPlotBgColor (   $which_color)

Definition at line 393 of file phplot.php.

References SetIndexColor().

Referenced by SetDefaultStyles().

394  {
395  $this->plot_bg_color= $which_color;
396  $this->ndx_plot_bg_color= $this->SetIndexColor($this->plot_bg_color);
397  return isset($this->ndx_plot_bg_color);
398  }
SetIndexColor($which_color)
Definition: phplot.php:317
+ Here is the call graph for this function:
+ Here is the caller graph for this function:

◆ SetPlotBorderType()

PHPlot::SetPlotBorderType (   $pbt)

Accepted values are: left, sides, none, full

Definition at line 1779 of file phplot.php.

References $plot_border_type, and CheckOption().

1780  {
1781  $this->plot_border_type = $this->CheckOption($pbt, 'left, sides, none, full', __FUNCTION__);
1782  return (boolean)$this->plot_border_type;
1783  }
CheckOption($which_opt, $which_acc, $which_func)
Definition: phplot.php:1683
$plot_border_type
Definition: phplot.php:177
+ Here is the call graph for this function:

◆ SetPlotType()

PHPlot::SetPlotType (   $which_pt)

Definition at line 1904 of file phplot.php.

References $plot_type, and CheckOption().

1905  {
1906  $this->plot_type = $this->CheckOption($which_pt,
1907  'bars, stackedbars, lines, linepoints, area, points, pie, thinbarline, squared',
1908  __FUNCTION__);
1909  return (boolean)$this->plot_type;
1910  }
CheckOption($which_opt, $which_acc, $which_func)
Definition: phplot.php:1683
$plot_type
Definition: phplot.php:61
+ Here is the call graph for this function:

◆ SetPointShape()

PHPlot::SetPointShape (   $which_pt)

Definition at line 5038 of file phplot.php.

References SetPointShapes().

5039  {
5040  $this->SetPointShapes($which_pt);
5041  return TRUE;
5042  }
SetPointShapes($which_pt)
Definition: phplot.php:1993
+ Here is the call graph for this function:

◆ SetPointShapes()

PHPlot::SetPointShapes (   $which_pt)

Sets point shape for each data set via an array. Shape can be one of: 'halfline', 'line', 'plus', 'cross', 'rect', 'circle', 'dot', 'diamond', 'triangle', 'trianglemid', or 'none'.

Definition at line 1993 of file phplot.php.

References CheckOption(), and pad_array().

Referenced by SetPointShape().

1994  {
1995  if (is_null($which_pt)) {
1996  // Do nothing, use default value.
1997  } else if (is_array($which_pt)) {
1998  // Did we get an array with point shapes?
1999  $this->point_shapes = $which_pt;
2000  } else {
2001  // Single value into array
2002  $this->point_shapes = array($which_pt);
2003  }
2004 
2005  foreach ($this->point_shapes as $shape)
2006  {
2007  if (!$this->CheckOption($shape,
2008  'halfline, line, plus, cross, rect, circle, dot, diamond, triangle, trianglemid, none',
2009  __FUNCTION__))
2010  return FALSE;
2011  }
2012 
2013  // Make both point_shapes and point_sizes same size.
2014  $ps = count($this->point_sizes);
2015  $pt = count($this->point_shapes);
2016 
2017  if ($ps < $pt) {
2018  $this->pad_array($this->point_sizes, $pt);
2019  } else if ($pt > $ps) {
2020  $this->pad_array($this->point_shapes, $ps);
2021  }
2022  return TRUE;
2023  }
CheckOption($which_opt, $which_acc, $which_func)
Definition: phplot.php:1683
pad_array(&$arr, $size)
Definition: phplot.php:2150
+ Here is the call graph for this function:
+ Here is the caller graph for this function:

◆ SetPointSize()

PHPlot::SetPointSize (   $which_ps)

Definition at line 5047 of file phplot.php.

References SetPointSizes().

5048  {
5049  $this->SetPointSizes($which_ps);
5050  return TRUE;
5051  }
SetPointSizes($which_ps)
Definition: phplot.php:2030
+ Here is the call graph for this function:

◆ SetPointSizes()

PHPlot::SetPointSizes (   $which_ps)

Sets the point size for point plots.

Parameters
psint Size in pixels.
Note
Test this more extensively

Definition at line 2030 of file phplot.php.

References pad_array().

Referenced by SetDefaultStyles(), and SetPointSize().

2031  {
2032  if (is_null($which_ps)) {
2033  // Do nothing, use default value.
2034  } else if (is_array($which_ps)) {
2035  // Did we get an array with point sizes?
2036  $this->point_sizes = $which_ps;
2037  } else {
2038  // Single value into array
2039  $this->point_sizes = array($which_ps);
2040  }
2041 
2042  // Make both point_shapes and point_sizes same size.
2043  $ps = count($this->point_sizes);
2044  $pt = count($this->point_shapes);
2045 
2046  if ($ps < $pt) {
2047  $this->pad_array($this->point_sizes, $pt);
2048  } else if ($pt > $ps) {
2049  $this->pad_array($this->point_shapes, $ps);
2050  }
2051 
2052  // Fix odd point sizes for point shapes which need it
2053  for ($i = 0; $i < $pt; $i++) {
2054  if ($this->point_shapes[$i] == 'diamond' or $this->point_shapes[$i] == 'triangle') {
2055  if ($this->point_sizes[$i] % 2 != 0) {
2056  $this->point_sizes[$i]++;
2057  }
2058  }
2059  }
2060  return TRUE;
2061  }
pad_array(&$arr, $size)
Definition: phplot.php:2150
+ Here is the call graph for this function:
+ Here is the caller graph for this function:

◆ SetPrecisionX()

PHPlot::SetPrecisionX (   $which_prec)

Definition at line 1945 of file phplot.php.

References SetXLabelType().

1946  {
1947  $this->x_precision = $which_prec;
1948  $this->SetXLabelType('data');
1949  return TRUE;
1950  }
SetXLabelType($which_xlt)
Definition: phplot.php:1623
+ Here is the call graph for this function:

◆ SetPrecisionY()

PHPlot::SetPrecisionY (   $which_prec)

Definition at line 1952 of file phplot.php.

References SetYLabelType().

1953  {
1954  $this->y_precision = $which_prec;
1955  $this->SetYLabelType('data');
1956  return TRUE;
1957  }
SetYLabelType($which_ylt)
Definition: phplot.php:1632
+ Here is the call graph for this function:

◆ SetPrintImage()

PHPlot::SetPrintImage (   $which_pi)

Whether to show the final image or not

Definition at line 1708 of file phplot.php.

1709  {
1710  $this->print_image = $which_pi;
1711  return TRUE;
1712  }

◆ SetRGBArray()

PHPlot::SetRGBArray (   $which_color_array)

Sets the array of colors to be used. It can be user defined, a small predefined one or a large one included from 'rgb.inc.php'.

Parameters
which_color_arrayIf an array, the used as color array. If a string can be one of 'small' or 'large'.

Definition at line 497 of file phplot.php.

Referenced by PHPlot().

498  {
499  if ( is_array($which_color_array) ) { // User defined array
500  $this->rgb_array = $which_color_array;
501  return TRUE;
502  } elseif ($which_color_array == 'small') { // Small predefined color array
503  $this->rgb_array = array(
504  'white' => array(255, 255, 255),
505  'snow' => array(255, 250, 250),
506  'PeachPuff' => array(255, 218, 185),
507  'ivory' => array(255, 255, 240),
508  'lavender' => array(230, 230, 250),
509  'black' => array( 0, 0, 0),
510  'DimGrey' => array(105, 105, 105),
511  'gray' => array(190, 190, 190),
512  'grey' => array(190, 190, 190),
513  'navy' => array( 0, 0, 128),
514  'SlateBlue' => array(106, 90, 205),
515  'blue' => array( 0, 0, 255),
516  'SkyBlue' => array(135, 206, 235),
517  'cyan' => array( 0, 255, 255),
518  'DarkGreen' => array( 0, 100, 0),
519  'green' => array( 0, 255, 0),
520  'YellowGreen' => array(154, 205, 50),
521  'yellow' => array(255, 255, 0),
522  'orange' => array(255, 165, 0),
523  'gold' => array(255, 215, 0),
524  'peru' => array(205, 133, 63),
525  'beige' => array(245, 245, 220),
526  'wheat' => array(245, 222, 179),
527  'tan' => array(210, 180, 140),
528  'brown' => array(165, 42, 42),
529  'salmon' => array(250, 128, 114),
530  'red' => array(255, 0, 0),
531  'pink' => array(255, 192, 203),
532  'maroon' => array(176, 48, 96),
533  'magenta' => array(255, 0, 255),
534  'violet' => array(238, 130, 238),
535  'plum' => array(221, 160, 221),
536  'orchid' => array(218, 112, 214),
537  'purple' => array(160, 32, 240),
538  'azure1' => array(240, 255, 255),
539  'aquamarine1' => array(127, 255, 212)
540  );
541  return TRUE;
542  } elseif ($which_color_array === 'large') { // Large color array
543  include("./rgb.inc.php");
544  $this->rgb_array = $RGBArray;
545  } else { // Default to black and white only.
546  $this->rgb_array = array('white' => array(255, 255, 255), 'black' => array(0, 0, 0));
547  }
548 
549  return TRUE;
550  }
+ Here is the caller graph for this function:

◆ SetRGBColor()

PHPlot::SetRGBColor (   $color_asked)

Returns an array in R, G, B format 0-255

Parameters
color_askedarray(R,G,B) or string (named color or '#AABBCC')

Definition at line 557 of file phplot.php.

References PrintError().

Referenced by SetColor(), SetIndexColor(), and SetIndexDarkColor().

558  {
559  if (empty($color_asked)) {
560  $ret_val = array(0, 0, 0);
561  } elseif (count($color_asked) == 3 ) { // already array of 3 rgb
562  $ret_val = $color_asked;
563  } elseif ($color_asked[0] == '#') { // Hex RGB notation #RRGGBB
564  $ret_val = array(hexdec(substr($color_asked, 1, 2)),
565  hexdec(substr($color_asked, 3, 2)),
566  hexdec(substr($color_asked, 5, 2)));
567 
568  } elseif (isset($this->rgb_array[$color_asked])) { // Color by name
569  $ret_val = $this->rgb_array[$color_asked];
570  } else {
571  return $this->PrintError("SetRGBColor(): Color '$color_asked' is not valid.");
572  }
573  return $ret_val;
574  }
PrintError($error_message)
Definition: phplot.php:1506
+ Here is the call graph for this function:
+ Here is the caller graph for this function:

◆ SetShading()

PHPlot::SetShading (   $which_s)

Sets the size of the drop shadow for bar and pie charts.

Parameters
which_sint Size in pixels.

Definition at line 1898 of file phplot.php.

1899  {
1900  $this->shading = (int)$which_s;
1901  return TRUE;
1902  }

◆ SetSkipBottomTick()

PHPlot::SetSkipBottomTick (   $skip)
Parameters
skipbool

Definition at line 3185 of file phplot.php.

3186  {
3187  $this->skip_bottom_tick = (bool)$skip;
3188  return TRUE;
3189  }

◆ SetSkipLeftTick()

PHPlot::SetSkipLeftTick (   $skip)
Parameters
skipbool

Definition at line 3194 of file phplot.php.

3195  {
3196  $this->skip_left_tick = (bool)$skip;
3197  return TRUE;
3198  }

◆ SetSkipRightTick()

PHPlot::SetSkipRightTick (   $skip)
Parameters
skipbool

Definition at line 3203 of file phplot.php.

3204  {
3205  $this->skip_right_tick = (bool)$skip;
3206  return TRUE;
3207  }

◆ SetSkipTopTick()

PHPlot::SetSkipTopTick (   $skip)
Parameters
skipbool

Definition at line 3176 of file phplot.php.

3177  {
3178  $this->skip_top_tick = (bool)$skip;
3179  return TRUE;
3180  }

◆ SetSmallFontSize()

PHPlot::SetSmallFontSize (   $which_size)
Deprecated:
Use SetFont()

Definition at line 4877 of file phplot.php.

References SetFont().

4878  {
4879  return $this->SetFont('generic', $which_size);
4880  }
SetFont($which_elem, $which_font, $which_size=12)
Definition: phplot.php:825
+ Here is the call graph for this function:

◆ SetTextColor()

PHPlot::SetTextColor (   $which_color)

Definition at line 435 of file phplot.php.

References SetIndexColor().

Referenced by SetDefaultStyles().

436  {
437  $this->text_color= $which_color;
438  $this->ndx_text_color= $this->SetIndexColor($this->text_color);
439  return isset($this->ndx_text_color);
440  }
SetIndexColor($which_color)
Definition: phplot.php:317
+ Here is the call graph for this function:
+ Here is the caller graph for this function:

◆ SetTickColor()

PHPlot::SetTickColor (   $which_color)

Definition at line 413 of file phplot.php.

References SetIndexColor().

Referenced by SetDefaultStyles().

414  {
415  $this->tick_color= $which_color;
416  $this->ndx_tick_color= $this->SetIndexColor($this->tick_color);
417  return isset($this->ndx_tick_color);
418  }
SetIndexColor($which_color)
Definition: phplot.php:317
+ Here is the call graph for this function:
+ Here is the caller graph for this function:

◆ SetTickLength()

PHPlot::SetTickLength (   $which_tl)
Deprecated:
Use SetXTickLength() and SetYTickLength() instead.

Definition at line 4917 of file phplot.php.

References SetXTickLength(), and SetYTickLength().

4918  {
4919  $this->SetXTickLength($which_tl);
4920  $this->SetYTickLength($which_tl);
4921  return TRUE;
4922  }
SetYTickLength($which_yln)
Definition: phplot.php:3215
SetXTickLength($which_xln)
Definition: phplot.php:3209
+ Here is the call graph for this function:

◆ SetTitle()

PHPlot::SetTitle (   $which_title)

Sets the graph's title. TODO: add parameter to choose title placement: left, right, centered=

Definition at line 1859 of file phplot.php.

Referenced by PHPlot().

1860  {
1861  $this->title_txt = $which_title;
1862  return TRUE;
1863  }
+ Here is the caller graph for this function:

◆ SetTitleColor()

PHPlot::SetTitleColor (   $which_color)

Definition at line 403 of file phplot.php.

References SetIndexColor().

Referenced by SetDefaultStyles().

404  {
405  $this->title_color= $which_color;
406  $this->ndx_title_color= $this->SetIndexColor($this->title_color);
407  return isset($this->ndx_title_color);
408  }
SetIndexColor($which_color)
Definition: phplot.php:317
+ Here is the call graph for this function:
+ Here is the caller graph for this function:

◆ SetTitleFontSize()

PHPlot::SetTitleFontSize (   $which_size)
Deprecated:
Use SetFont()

Definition at line 4860 of file phplot.php.

References SetFont().

4861  {
4862  return $this->SetFont('title', $which_size);
4863  }
SetFont($which_elem, $which_font, $which_size=12)
Definition: phplot.php:825
+ Here is the call graph for this function:

◆ SetTransparentColor()

PHPlot::SetTransparentColor (   $which_color)

Definition at line 480 of file phplot.php.

References SetIndexColor().

481  {
482  $ndx = $this->SetIndexColor($which_color);
483  if (!isset($ndx))
484  return FALSE;
485  ImageColorTransparent($this->img, $ndx);
486  return TRUE;
487  }
SetIndexColor($which_color)
Definition: phplot.php:317
+ Here is the call graph for this function:

◆ SetTTFPath()

PHPlot::SetTTFPath (   $which_path)

Sets the directory name to look into for TrueType fonts.

Definition at line 765 of file phplot.php.

References PrintError().

766  {
767  // Maybe someone needs really dynamic config. He'll need this:
768  // clearstatcache();
769 
770  if (is_dir($which_path) && is_readable($which_path)) {
771  $this->ttf_path = $which_path;
772  return TRUE;
773  }
774  return $this->PrintError("SetTTFPath(): $which_path is not a valid path.");
775  }
PrintError($error_message)
Definition: phplot.php:1506
+ Here is the call graph for this function:

◆ SetUseTTF()

PHPlot::SetUseTTF (   $which_ttf)

Enables use of TrueType fonts in the graph. Font initialisation methods depend on this setting, so when called, SetUseTTF() resets the font settings

Definition at line 756 of file phplot.php.

References SetDefaultFonts().

Referenced by PrintError(), and SetDefaultTTFont().

757  {
758  $this->use_ttf = $which_ttf;
759  return $this->SetDefaultFonts();
760  }
SetDefaultFonts()
Definition: phplot.php:792
+ Here is the call graph for this function:
+ Here is the caller graph for this function:

◆ SetVertTickIncrement()

PHPlot::SetVertTickIncrement (   $inc)
Deprecated:
Use SetYTickIncrement()

Definition at line 4836 of file phplot.php.

References SetYTickIncrement().

4837  {
4838  return $this->SetYTickIncrement($inc);
4839  }
SetYTickIncrement($which_ti='')
Definition: phplot.php:3128
+ Here is the call graph for this function:

◆ SetVertTickPosition()

PHPlot::SetVertTickPosition (   $which_tp)
Deprecated:
Use SetYTickPos()

Definition at line 4844 of file phplot.php.

References SetYTickPos().

4845  {
4846  return $this->SetYTickPos($which_tp);
4847  }
SetYTickPos($which_tp)
Definition: phplot.php:3159
+ Here is the call graph for this function:

◆ SetXAxisPosition()

PHPlot::SetXAxisPosition (   $pos)

Sets the position of X axis.

Parameters
posint Position in world coordinates.

Definition at line 1926 of file phplot.php.

1927  {
1928  $this->x_axis_position = (int)$pos;
1929  return TRUE;
1930  }

◆ SetXDataLabelAngle()

PHPlot::SetXDataLabelAngle (   $which_xdla)
Deprecated:
Use SetXLabelAngle()

Definition at line 4976 of file phplot.php.

References SetXLabelAngle().

4977  {
4978  return $this->SetXLabelAngle($which_xdla);
4979  }
SetXLabelAngle($which_xla)
Definition: phplot.php:1658
+ Here is the call graph for this function:

◆ SetXDataLabelPos()

PHPlot::SetXDataLabelPos (   $which_xdlp)

Sets position for X labels following data points.

Definition at line 1554 of file phplot.php.

References CheckOption().

Referenced by SetDrawXDataLabels().

1555  {
1556  $which_xdlp = $this->CheckOption($which_xdlp, 'plotdown, plotup, both, xaxis, all, none',
1557  __FUNCTION__);
1558  if (!$which_xdlp) return FALSE;
1559  $this->x_data_label_pos = $which_xdlp;
1560  if ($this->x_data_label_pos != 'none')
1561  $this->x_tick_label_pos = 'none';
1562 
1563  return TRUE;
1564  }
CheckOption($which_opt, $which_acc, $which_func)
Definition: phplot.php:1683
+ Here is the call graph for this function:
+ Here is the caller graph for this function:

◆ SetXGridLabelPos()

PHPlot::SetXGridLabelPos (   $which_xglp)
Deprecated:
Use SetXTickLabelPos()

Definition at line 4949 of file phplot.php.

References SetXTickLabelPos().

4950  {
4951  return $this->SetXTickLabelPos($which_xglp);
4952  }
SetXTickLabelPos($which_xtlp)
Definition: phplot.php:1597
+ Here is the call graph for this function:

◆ SetXGridLabelType()

PHPlot::SetXGridLabelType (   $which_xglt)
Deprecated:
Use SetXLabelType()

Definition at line 4935 of file phplot.php.

References SetXLabelType().

4936  {
4937  return $this->SetXLabelType($which_xglt);
4938  }
SetXLabelType($which_xlt)
Definition: phplot.php:1623
+ Here is the call graph for this function:

◆ SetXLabel()

PHPlot::SetXLabel (   $which_xlab)
Deprecated:
Use SetXTitle()

Definition at line 4901 of file phplot.php.

References SetXTitle().

4902  {
4903  return $this->SetXTitle($which_xlab);
4904  }
SetXTitle($which_xtitle, $which_xpos='plotdown')
Definition: phplot.php:1868
+ Here is the call graph for this function:

◆ SetXLabelAngle()

PHPlot::SetXLabelAngle (   $which_xla)

Definition at line 1658 of file phplot.php.

Referenced by SetXDataLabelAngle().

1659  {
1660  $this->x_label_angle = $which_xla;
1661  return TRUE;
1662  }
+ Here is the caller graph for this function:

◆ SetXLabelFontSize()

PHPlot::SetXLabelFontSize (   $which_size)
Deprecated:
Use SetFont()

Definition at line 4885 of file phplot.php.

References SetFont().

4886  {
4887  return $this->SetFont('x_title', $which_size);
4888  }
SetFont($which_elem, $which_font, $which_size=12)
Definition: phplot.php:825
+ Here is the call graph for this function:

◆ SetXLabelType()

PHPlot::SetXLabelType (   $which_xlt)

Sets type for tick and data labels on X axis.

Note
'title' type left for backwards compatibility.

Definition at line 1623 of file phplot.php.

References $x_label_type, and CheckOption().

Referenced by SetPrecisionX(), and SetXGridLabelType().

1624  {
1625  $this->x_label_type = $this->CheckOption($which_xlt, 'data, time, title', __FUNCTION__);
1626  return (boolean)$this->x_label_type;
1627  }
CheckOption($which_opt, $which_acc, $which_func)
Definition: phplot.php:1683
$x_label_type
Definition: phplot.php:103
+ Here is the call graph for this function:
+ Here is the caller graph for this function:

◆ SetXScaleType()

PHPlot::SetXScaleType (   $which_xst)

Definition at line 1933 of file phplot.php.

References $xscale_type, and CheckOption().

1934  {
1935  $this->xscale_type = $this->CheckOption($which_xst, 'linear, log', __FUNCTION__);
1936  return (boolean)$this->xscale_type;
1937  }
$xscale_type
Definition: phplot.php:42
CheckOption($which_opt, $which_acc, $which_func)
Definition: phplot.php:1683
+ Here is the call graph for this function:

◆ SetXTickCrossing()

PHPlot::SetXTickCrossing (   $which_xc)

Definition at line 3221 of file phplot.php.

3222  {
3223  $this->x_tick_cross = $which_xc;
3224  return TRUE;
3225  }

◆ SetXTickIncrement()

PHPlot::SetXTickIncrement (   $which_ti = '')

Use either this or SetNumXTicks() to set where to place x tick marks

Definition at line 3116 of file phplot.php.

Referenced by SetHorizTickIncrement().

3117  {
3118  $this->x_tick_inc = $which_ti;
3119  if (!empty($which_ti)) {
3120  $this->num_x_ticks = ''; //either use num_x_ticks or x_tick_inc, not both
3121  }
3122  return TRUE;
3123  }
+ Here is the caller graph for this function:

◆ SetXTickLabelPos()

PHPlot::SetXTickLabelPos (   $which_xtlp)

Sets position for X labels following ticks (hence grid lines)

Definition at line 1597 of file phplot.php.

References CheckOption().

Referenced by SetXGridLabelPos().

1598  {
1599  $which_xtlp = $this->CheckOption($which_xtlp, 'plotdown, plotup, both, xaxis, all, none',
1600  __FUNCTION__);
1601  if (!$which_xtlp) return FALSE;
1602  $this->x_tick_label_pos = $which_xtlp;
1603  if ($which_xtlp != 'none')
1604  $this->x_data_label_pos = 'none';
1605 
1606  return TRUE;
1607  }
CheckOption($which_opt, $which_acc, $which_func)
Definition: phplot.php:1683
+ Here is the call graph for this function:
+ Here is the caller graph for this function:

◆ SetXTickLength()

PHPlot::SetXTickLength (   $which_xln)

Definition at line 3209 of file phplot.php.

Referenced by SetTickLength().

3210  {
3211  $this->x_tick_length = $which_xln;
3212  return TRUE;
3213  }
+ Here is the caller graph for this function:

◆ SetXTickPos()

PHPlot::SetXTickPos (   $which_tp)

Definition at line 3167 of file phplot.php.

References $x_tick_pos, and CheckOption().

Referenced by SetDrawHorizTicks(), and SetHorizTickPosition().

3168  {
3169  $this->x_tick_pos = $this->CheckOption($which_tp, 'plotdown, plotup, both, xaxis, none', __FUNCTION__);
3170  return (boolean)$this->x_tick_pos;
3171  }
CheckOption($which_opt, $which_acc, $which_func)
Definition: phplot.php:1683
$x_tick_pos
Definition: phplot.php:129
+ Here is the call graph for this function:
+ Here is the caller graph for this function:

◆ SetXTimeFormat()

PHPlot::SetXTimeFormat (   $which_xtf)

Definition at line 1638 of file phplot.php.

1639  {
1640  $this->x_time_format = $which_xtf;
1641  return TRUE;
1642  }

◆ SetXTitle()

PHPlot::SetXTitle (   $which_xtitle,
  $which_xpos = 'plotdown' 
)

Sets the X axis title and position.

Definition at line 1868 of file phplot.php.

References CheckOption().

Referenced by PHPlot(), and SetXLabel().

1869  {
1870  if ($which_xtitle == '')
1871  $which_xpos = 'none';
1872 
1873  $this->x_title_pos = $this->CheckOption($which_xpos, 'plotdown, plotup, both, none', __FUNCTION__);
1874  if (!$this->x_title_pos) return FALSE;
1875  $this->x_title_txt = $which_xtitle;
1876  return TRUE;
1877  }
CheckOption($which_opt, $which_acc, $which_func)
Definition: phplot.php:1683
+ Here is the call graph for this function:
+ Here is the caller graph for this function:

◆ SetXTitlePos()

PHPlot::SetXTitlePos (   $xpos)
Deprecated:
Use SetXtitle()

Definition at line 4958 of file phplot.php.

4959  {
4960  $this->x_title_pos = $xpos;
4961  return TRUE;
4962  }

◆ SetYAxisPosition()

PHPlot::SetYAxisPosition (   $pos)

Sets the position of Y axis.

Parameters
posint Position in world coordinates.

Definition at line 1916 of file phplot.php.

1917  {
1918  $this->y_axis_position = (int)$pos;
1919  return TRUE;
1920  }

◆ SetYDataLabelPos()

PHPlot::SetYDataLabelPos (   $which_ydlp,
  $which_distance_from_point = 0 
)

Sets position for Y labels near data points. For past compatability we accept plotleft, ...but pass it to SetTickLabelPos eventually to specify how far up/down or left/right of the data point

Definition at line 1571 of file phplot.php.

References CheckOption(), and SetYTickLabelPos().

1572  {
1573  $which_ydlp = $this->CheckOption($which_ydlp, 'plotleft, plotright, both, yaxis, all, plotin, none',
1574  __FUNCTION__);
1575  if (!$which_ydlp) return FALSE;
1576  $this->y_data_label_pos = $which_ydlp;
1577  //This bit in SetYDataLabelPos about plotleft is for those who were
1578  //using this function to set SetYTickLabelPos.
1579  if ( ($which_ydlp == 'plotleft') || ($which_ydlp == 'plotright') ||
1580  ($which_ydlp == 'both') || ($which_ydlp == 'yaxis') ) {
1581 
1582  //Call sety_TICK_labelpos instead of sety_DATA_labelpos
1583  $this->SetYTickLabelPos($which_ydlp);
1584 
1585  } elseif ($which_ydlp != 'none') {
1586  //right now its plotin or none
1587  $this->y_data_label_pos = 'plotin';
1588  }
1589 
1590  return TRUE;
1591  }
SetYTickLabelPos($which_ytlp)
Definition: phplot.php:1612
CheckOption($which_opt, $which_acc, $which_func)
Definition: phplot.php:1683
+ Here is the call graph for this function:

◆ SetYGridLabelPos()

PHPlot::SetYGridLabelPos (   $which_yglp)
Deprecated:
Use SetYTickLabelPos()

Definition at line 4942 of file phplot.php.

References SetYTickLabelPos().

4943  {
4944  return $this->SetYTickLabelPos($which_yglp);
4945  }
SetYTickLabelPos($which_ytlp)
Definition: phplot.php:1612
+ Here is the call graph for this function:

◆ SetYGridLabelType()

PHPlot::SetYGridLabelType (   $which_yglt)
Deprecated:
Use SetYLabelType()

Definition at line 4927 of file phplot.php.

References SetYLabelType().

4928  {
4929  return $this->SetYLabelType($which_yglt);
4930  }
SetYLabelType($which_ylt)
Definition: phplot.php:1632
+ Here is the call graph for this function:

◆ SetYLabel()

PHPlot::SetYLabel (   $which_ylab)
Deprecated:
Use SetYTitle()

Definition at line 4909 of file phplot.php.

References SetYTitle().

4910  {
4911  return $this->SetYTitle($which_ylab);
4912  }
SetYTitle($which_ytitle, $which_ypos='plotleft')
Definition: phplot.php:1883
+ Here is the call graph for this function:

◆ SetYLabelAngle()

PHPlot::SetYLabelAngle (   $which_yla)

Definition at line 1664 of file phplot.php.

1665  {
1666  $this->y_label_angle = $which_yla;
1667  return TRUE;
1668  }

◆ SetYLabelFontSize()

PHPlot::SetYLabelFontSize (   $which_size)
Deprecated:
Use SetFont()

Definition at line 4893 of file phplot.php.

References SetFont().

4894  {
4895  return $this->SetFont('y_title', $which_size);
4896  }
SetFont($which_elem, $which_font, $which_size=12)
Definition: phplot.php:825
+ Here is the call graph for this function:

◆ SetYLabelType()

PHPlot::SetYLabelType (   $which_ylt)

Sets type for tick and data labels on Y axis.

Definition at line 1632 of file phplot.php.

References $y_label_type, and CheckOption().

Referenced by SetPrecisionY(), and SetYGridLabelType().

1633  {
1634  $this->y_label_type = $this->CheckOption($which_ylt, 'data, time', __FUNCTION__);
1635  return (boolean)$this->y_label_type;
1636  }
CheckOption($which_opt, $which_acc, $which_func)
Definition: phplot.php:1683
$y_label_type
Definition: phplot.php:104
+ Here is the call graph for this function:
+ Here is the caller graph for this function:

◆ SetYScaleType()

PHPlot::SetYScaleType (   $which_yst)

Definition at line 1939 of file phplot.php.

References $yscale_type, and CheckOption().

1940  {
1941  $this->yscale_type = $this->CheckOption($which_yst, 'linear, log', __FUNCTION__);
1942  return (boolean)$this->yscale_type;
1943  }
CheckOption($which_opt, $which_acc, $which_func)
Definition: phplot.php:1683
$yscale_type
Definition: phplot.php:43
+ Here is the call graph for this function:

◆ SetYTickCrossing()

PHPlot::SetYTickCrossing (   $which_yc)

Definition at line 3227 of file phplot.php.

3228  {
3229  $this->y_tick_cross = $which_yc;
3230  return TRUE;
3231  }

◆ SetYTickIncrement()

PHPlot::SetYTickIncrement (   $which_ti = '')

Use either this or SetNumYTicks() to set where to place y tick marks

Definition at line 3128 of file phplot.php.

Referenced by PHPlot_Data\DoScaleData(), and SetVertTickIncrement().

3129  {
3130  $this->y_tick_inc = $which_ti;
3131  if (!empty($which_ti)) {
3132  $this->num_y_ticks = ''; //either use num_y_ticks or y_tick_inc, not both
3133  }
3134  return TRUE;
3135  }
+ Here is the caller graph for this function:

◆ SetYTickLabelPos()

PHPlot::SetYTickLabelPos (   $which_ytlp)

Sets position for Y labels following ticks (hence grid lines)

Definition at line 1612 of file phplot.php.

References $y_tick_label_pos, and CheckOption().

Referenced by SetYDataLabelPos(), and SetYGridLabelPos().

1613  {
1614  $this->y_tick_label_pos = $this->CheckOption($which_ytlp, 'plotleft, plotright, both, yaxis, all, none',
1615  __FUNCTION__);
1616  return (boolean)$this->y_tick_label_pos;
1617  }
CheckOption($which_opt, $which_acc, $which_func)
Definition: phplot.php:1683
$y_tick_label_pos
Definition: phplot.php:93
+ Here is the call graph for this function:
+ Here is the caller graph for this function:

◆ SetYTickLength()

PHPlot::SetYTickLength (   $which_yln)

Definition at line 3215 of file phplot.php.

Referenced by SetTickLength().

3216  {
3217  $this->y_tick_length = $which_yln;
3218  return TRUE;
3219  }
+ Here is the caller graph for this function:

◆ SetYTickPos()

PHPlot::SetYTickPos (   $which_tp)

Definition at line 3159 of file phplot.php.

References $y_tick_pos, and CheckOption().

Referenced by SetDrawVertTicks(), and SetVertTickPosition().

3160  {
3161  $this->y_tick_pos = $this->CheckOption($which_tp, 'plotleft, plotright, both, yaxis, none', __FUNCTION__);
3162  return (boolean)$this->y_tick_pos;
3163  }
CheckOption($which_opt, $which_acc, $which_func)
Definition: phplot.php:1683
$y_tick_pos
Definition: phplot.php:130
+ Here is the call graph for this function:
+ Here is the caller graph for this function:

◆ SetYTimeFormat()

PHPlot::SetYTimeFormat (   $which_ytf)

Definition at line 1644 of file phplot.php.

1645  {
1646  $this->y_time_format = $which_ytf;
1647  return TRUE;
1648  }

◆ SetYTitle()

PHPlot::SetYTitle (   $which_ytitle,
  $which_ypos = 'plotleft' 
)

Sets the Y axis title and position.

Definition at line 1883 of file phplot.php.

References CheckOption().

Referenced by PHPlot(), and SetYLabel().

1884  {
1885  if ($which_ytitle == '')
1886  $which_ypos = 'none';
1887 
1888  $this->y_title_pos = $this->CheckOption($which_ypos, 'plotleft, plotright, both, none', __FUNCTION__);
1889  if (!$this->y_title_pos) return FALSE;
1890  $this->y_title_txt = $which_ytitle;
1891  return TRUE;
1892  }
CheckOption($which_opt, $which_acc, $which_func)
Definition: phplot.php:1683
+ Here is the call graph for this function:
+ Here is the caller graph for this function:

◆ SetYTitlePos()

PHPlot::SetYTitlePos (   $xpos)
Deprecated:
Use SetYTitle()

Definition at line 4967 of file phplot.php.

4968  {
4969  $this->y_title_pos = $xpos;
4970  return TRUE;
4971  }

◆ SizeText()

PHPlot::SizeText (   $which_font,
  $which_angle,
  $which_text 
)

Definition at line 1333 of file phplot.php.

References ProcessText().

Referenced by CalcMargins(), CalcMaxDataLabelSize(), CalcMaxTickLabelSize(), and DrawLegend().

1334  {
1335  // Color, position, and alignment are not used when calculating the size.
1336  return $this->ProcessText(False,
1337  $which_font, $which_angle, 0, 0, 1, $which_text, '', '');
1338  }
ProcessText($draw_it, $font, $angle, $x, $y, $color, $text, $halign, $valign)
Definition: phplot.php:1278
+ Here is the call graph for this function:
+ Here is the caller graph for this function:

◆ tile_img()

PHPlot::tile_img (   $file,
  $xorig,
  $yorig,
  $width,
  $height,
  $mode 
)

Tiles an image at some given coordinates.

Parameters
$filestring Filename of the picture to be used as tile.
$xorigint X coordinate of the plot where the tile is to begin.
$yorigint Y coordinate of the plot where the tile is to begin.
$widthint Width of the area to be tiled.
$heightint Height of the area to be tiled.
$modestring One of 'centeredtile', 'tile', 'scale'.

Definition at line 3287 of file phplot.php.

References $file, GetImage(), and PrintError().

Referenced by DrawBackground(), and DrawPlotAreaBackground().

3288  {
3289  $im = $this->GetImage($file, $tile_width, $tile_height);
3290  if (!$im)
3291  return FALSE; // GetImage already produced an error message.
3292 
3293  if ($mode == 'scale') {
3294  imagecopyresized($this->img, $im, $xorig, $yorig, 0, 0, $width, $height, $tile_width, $tile_height);
3295  return TRUE;
3296  } else if ($mode == 'centeredtile') {
3297  $x0 = - floor($tile_width/2); // Make the tile look better
3298  $y0 = - floor($tile_height/2);
3299  } else if ($mode = 'tile') {
3300  $x0 = 0;
3301  $y0 = 0;
3302  }
3303 
3304  // Actually draw the tile
3305 
3306  // But first on a temporal image.
3307  $tmp = ImageCreate($width, $height);
3308  if (! $tmp)
3309  return $this->PrintError('tile_img(): Could not create image resource.');
3310 
3311  for ($x = $x0; $x < $width; $x += $tile_width)
3312  for ($y = $y0; $y < $height; $y += $tile_height)
3313  imagecopy($tmp, $im, $x, $y, 0, 0, $tile_width, $tile_height);
3314 
3315  // Copy the temporal image onto the final one.
3316  imagecopy($this->img, $tmp, $xorig, $yorig, 0,0, $width, $height);
3317 
3318  // Free resources
3319  imagedestroy($tmp);
3320  imagedestroy($im);
3321 
3322  return TRUE;
3323  } // function tile_img
print $file
GetImage($image_filename, &$width, &$height)
Definition: phplot.php:249
PrintError($error_message)
Definition: phplot.php:1506
+ Here is the call graph for this function:
+ Here is the caller graph for this function:

◆ xtr()

PHPlot::xtr (   $x_world)

Translate X world coordinate into pixel coordinate See CalcTranslation() for calculation of xscale.

Definition at line 2919 of file phplot.php.

Referenced by CalcTranslation(), DrawArea(), DrawBars(), DrawDataLabel(), DrawDot(), DrawDots(), DrawDotsError(), DrawLegend(), DrawLines(), DrawLinesError(), DrawSquared(), DrawStackedBars(), DrawThinBarLines(), DrawXTicks(), and DrawYErrorBar().

2920  {
2921  if ($this->xscale_type == 'log') {
2922  $x_pixels = $this->plot_origin_x + log10($x_world) * $this->xscale ;
2923  } else {
2924  $x_pixels = $this->plot_origin_x + $x_world * $this->xscale ;
2925  }
2926  return round($x_pixels);
2927  }
+ Here is the caller graph for this function:

◆ ytr()

PHPlot::ytr (   $y_world)

Translate Y world coordinate into pixel coordinate. See CalcTranslation() for calculation of yscale.

Definition at line 2934 of file phplot.php.

Referenced by CalcTranslation(), DrawArea(), DrawBars(), DrawDataLabel(), DrawDot(), DrawLegend(), DrawLines(), DrawLinesError(), DrawPlotBorder(), DrawSquared(), DrawStackedBars(), DrawThinBarLines(), DrawXDataLine(), DrawYErrorBar(), and DrawYTicks().

2935  {
2936  if ($this->yscale_type == 'log') {
2937  //minus because GD defines y = 0 at top. doh!
2938  $y_pixels = $this->plot_origin_y - log10($y_world) * $this->yscale ;
2939  } else {
2940  $y_pixels = $this->plot_origin_y - $y_world * $this->yscale ;
2941  }
2942  return round($y_pixels);
2943  }
+ Here is the caller graph for this function:

Field Documentation

◆ $bar_extra_space

PHPlot::$bar_extra_space = 0.5

Definition at line 65 of file phplot.php.

Referenced by CalcBarWidths().

◆ $bar_width_adjust

PHPlot::$bar_width_adjust = 1

Definition at line 66 of file phplot.php.

Referenced by CalcBarWidths().

◆ $bg_color

PHPlot::$bg_color = 'white'

Definition at line 155 of file phplot.php.

◆ $browser_cache

PHPlot::$browser_cache = FALSE

Definition at line 34 of file phplot.php.

◆ $callbacks

PHPlot::$callbacks
Initial value:
= array(
'draw_setup' => NULL,
'draw_image_background' => NULL,
'draw_plotarea_background' => NULL,
'draw_titles' => NULL,
'draw_axes' => NULL,
'draw_graph' => NULL,
'draw_border' => NULL,
'draw_legend' => NULL,
'debug_textbox' => NULL,
'debug_scale' => NULL,
)

Definition at line 186 of file phplot.php.

◆ $color_array

PHPlot::$color_array = 'small'

Definition at line 151 of file phplot.php.

◆ $dashed_grid

PHPlot::$dashed_grid = TRUE

Definition at line 147 of file phplot.php.

◆ $dashed_style

PHPlot::$dashed_style = '2-4'

Definition at line 168 of file phplot.php.

◆ $data_border_colors

PHPlot::$data_border_colors = array('black')

Definition at line 164 of file phplot.php.

◆ $data_colors

PHPlot::$data_colors = array('SkyBlue', 'green', 'orange', 'blue', 'orange', 'red', 'violet', 'azure1')

Definition at line 162 of file phplot.php.

◆ $data_type

PHPlot::$data_type = 'text-data'

Definition at line 60 of file phplot.php.

Referenced by SetDataType().

◆ $data_units_text

PHPlot::$data_units_text = ''

Definition at line 71 of file phplot.php.

◆ $default_ttfont

PHPlot::$default_ttfont = 'benjamingothic.ttf'

Definition at line 48 of file phplot.php.

Referenced by SetFont().

◆ $draw_broken_lines

PHPlot::$draw_broken_lines = FALSE

Definition at line 183 of file phplot.php.

◆ $draw_plot_area_background

PHPlot::$draw_plot_area_background = FALSE

Definition at line 182 of file phplot.php.

◆ $draw_x_data_label_lines

PHPlot::$draw_x_data_label_lines = FALSE

Definition at line 99 of file phplot.php.

◆ $draw_x_grid

PHPlot::$draw_x_grid = FALSE

Definition at line 144 of file phplot.php.

◆ $draw_y_data_label_lines

PHPlot::$draw_y_data_label_lines = FALSE

Definition at line 100 of file phplot.php.

◆ $draw_y_grid

PHPlot::$draw_y_grid = TRUE

Definition at line 145 of file phplot.php.

◆ $error_bar_colors

PHPlot::$error_bar_colors = array('SkyBlue', 'green', 'orange', 'blue', 'orange', 'red', 'violet', 'azure1')

Definition at line 163 of file phplot.php.

◆ $error_bar_line_width

PHPlot::$error_bar_line_width = 1

Definition at line 175 of file phplot.php.

◆ $error_bar_shape

PHPlot::$error_bar_shape = 'tee'

Definition at line 174 of file phplot.php.

Referenced by SetErrorBarShape().

◆ $error_bar_size

PHPlot::$error_bar_size = 5

Definition at line 173 of file phplot.php.

◆ $file_format

PHPlot::$file_format = 'png'

Definition at line 56 of file phplot.php.

◆ $grid_at_foreground

PHPlot::$grid_at_foreground = FALSE

Definition at line 148 of file phplot.php.

◆ $grid_color

PHPlot::$grid_color = 'black'

Definition at line 158 of file phplot.php.

◆ $group_frac_width

PHPlot::$group_frac_width = 0.7

Definition at line 64 of file phplot.php.

◆ $i_border

PHPlot::$i_border = array(194, 194, 194)

Definition at line 153 of file phplot.php.

◆ $image_border_type

PHPlot::$image_border_type = 'none'

Definition at line 178 of file phplot.php.

Referenced by SetImageBorderType().

◆ $is_inline

PHPlot::$is_inline = FALSE

Definition at line 33 of file phplot.php.

◆ $label_color

PHPlot::$label_color = 'black'

Definition at line 156 of file phplot.php.

◆ $label_scale_position

PHPlot::$label_scale_position = 0.5

Definition at line 63 of file phplot.php.

◆ $legend

PHPlot::$legend = ''

Definition at line 114 of file phplot.php.

◆ $light_grid_color

PHPlot::$light_grid_color = 'gray'

Definition at line 159 of file phplot.php.

◆ $line_spacing

PHPlot::$line_spacing = 4

Definition at line 49 of file phplot.php.

Referenced by DrawLegend(), and ProcessTextGD().

◆ $line_styles

PHPlot::$line_styles = array('solid', 'solid', 'dashed')

Definition at line 167 of file phplot.php.

◆ $line_widths

PHPlot::$line_widths = 1

Definition at line 166 of file phplot.php.

◆ $num_x_ticks

PHPlot::$num_x_ticks = ''

Definition at line 132 of file phplot.php.

Referenced by CalcTicks().

◆ $num_y_ticks

PHPlot::$num_y_ticks = ''

Definition at line 133 of file phplot.php.

Referenced by CalcTicks().

◆ $output_file

PHPlot::$output_file = ''

Definition at line 57 of file phplot.php.

◆ $plot_bg_color

PHPlot::$plot_bg_color = 'white'

Definition at line 154 of file phplot.php.

◆ $plot_border_type

PHPlot::$plot_border_type = 'sides'

Definition at line 177 of file phplot.php.

Referenced by SetPlotBorderType().

◆ $plot_type

PHPlot::$plot_type = 'linepoints'

Definition at line 61 of file phplot.php.

Referenced by SetPlotType().

◆ $point_shapes

PHPlot::$point_shapes = array('diamond')

Definition at line 171 of file phplot.php.

◆ $point_sizes

PHPlot::$point_sizes = array(5,5,3)

Definition at line 170 of file phplot.php.

◆ $safe_margin

PHPlot::$safe_margin = 5

Definition at line 37 of file phplot.php.

Referenced by CalcMargins(), DrawLegend(), and DrawTitle().

◆ $shading

PHPlot::$shading = 5

Definition at line 180 of file phplot.php.

Referenced by DrawBars().

◆ $skip_bottom_tick

PHPlot::$skip_bottom_tick = FALSE

Definition at line 139 of file phplot.php.

Referenced by CalcTicks().

◆ $skip_left_tick

PHPlot::$skip_left_tick = FALSE

Definition at line 140 of file phplot.php.

Referenced by CalcTicks().

◆ $skip_right_tick

PHPlot::$skip_right_tick = FALSE

Definition at line 141 of file phplot.php.

Referenced by CalcTicks().

◆ $skip_top_tick

PHPlot::$skip_top_tick = FALSE

Definition at line 138 of file phplot.php.

Referenced by CalcTicks().

◆ $text_color

PHPlot::$text_color = 'black'

Definition at line 157 of file phplot.php.

◆ $tick_color

PHPlot::$tick_color = 'black'

Definition at line 160 of file phplot.php.

◆ $title_color

PHPlot::$title_color = 'black'

Definition at line 161 of file phplot.php.

◆ $title_txt

PHPlot::$title_txt = ''

Definition at line 74 of file phplot.php.

◆ $ttf_path

PHPlot::$ttf_path = '.'

Definition at line 47 of file phplot.php.

◆ $use_ttf

PHPlot::$use_ttf = FALSE

Definition at line 46 of file phplot.php.

◆ $x_axis_position

PHPlot::$x_axis_position = ''

Definition at line 39 of file phplot.php.

◆ $x_data_label_pos

PHPlot::$x_data_label_pos = 'plotdown'

Definition at line 96 of file phplot.php.

Referenced by CalcMargins().

◆ $x_label_angle

PHPlot::$x_label_angle = 0

Definition at line 52 of file phplot.php.

Referenced by CalcMaxDataLabelSize(), CalcMaxTickLabelSize(), and DrawDataLabel().

◆ $x_label_type

PHPlot::$x_label_type = ''

Definition at line 103 of file phplot.php.

Referenced by SetXLabelType().

◆ $x_precision

PHPlot::$x_precision = 1

Definition at line 69 of file phplot.php.

◆ $x_tick_cross

PHPlot::$x_tick_cross = 3

Definition at line 126 of file phplot.php.

◆ $x_tick_inc

PHPlot::$x_tick_inc = ''

Definition at line 135 of file phplot.php.

Referenced by CalcTicks().

◆ $x_tick_label_pos

PHPlot::$x_tick_label_pos = 'plotdown'

Definition at line 92 of file phplot.php.

Referenced by CalcMargins().

◆ $x_tick_length

PHPlot::$x_tick_length = 5

Definition at line 123 of file phplot.php.

Referenced by CalcMargins().

◆ $x_tick_pos

PHPlot::$x_tick_pos = 'plotdown'

Definition at line 129 of file phplot.php.

Referenced by CalcMargins(), and SetXTickPos().

◆ $x_time_format

PHPlot::$x_time_format = '%H:%M:%S'

Definition at line 105 of file phplot.php.

◆ $x_title_pos

PHPlot::$x_title_pos = 'plotdown'

Definition at line 77 of file phplot.php.

Referenced by CalcMargins().

◆ $x_title_txt

PHPlot::$x_title_txt = ''

Definition at line 76 of file phplot.php.

◆ $xscale_type

PHPlot::$xscale_type = 'linear'

Definition at line 42 of file phplot.php.

Referenced by SetXScaleType().

◆ $y_axis_position

PHPlot::$y_axis_position = ''

Definition at line 40 of file phplot.php.

◆ $y_data_label_pos

PHPlot::$y_data_label_pos = 'plotleft'

Definition at line 97 of file phplot.php.

◆ $y_label_angle

PHPlot::$y_label_angle = 0

Definition at line 53 of file phplot.php.

Referenced by CalcMaxTickLabelSize().

◆ $y_label_type

PHPlot::$y_label_type = ''

Definition at line 104 of file phplot.php.

Referenced by SetYLabelType().

◆ $y_precision

PHPlot::$y_precision = 1

Definition at line 68 of file phplot.php.

◆ $y_tick_cross

PHPlot::$y_tick_cross = 3

Definition at line 127 of file phplot.php.

◆ $y_tick_inc

PHPlot::$y_tick_inc = ''

Definition at line 136 of file phplot.php.

Referenced by CalcTicks().

◆ $y_tick_label_pos

PHPlot::$y_tick_label_pos = 'plotleft'

Definition at line 93 of file phplot.php.

Referenced by CalcMargins(), and SetYTickLabelPos().

◆ $y_tick_length

PHPlot::$y_tick_length = 5

Definition at line 124 of file phplot.php.

Referenced by CalcMargins().

◆ $y_tick_pos

PHPlot::$y_tick_pos = 'plotleft'

Definition at line 130 of file phplot.php.

Referenced by CalcMargins(), and SetYTickPos().

◆ $y_time_format

PHPlot::$y_time_format = '%H:%M:%S'

Definition at line 106 of file phplot.php.

◆ $y_title_pos

PHPlot::$y_title_pos = 'plotleft'

Definition at line 80 of file phplot.php.

Referenced by CalcMargins().

◆ $y_title_txt

PHPlot::$y_title_txt = ''

Definition at line 79 of file phplot.php.

◆ $yscale_type

PHPlot::$yscale_type = 'linear'

Definition at line 43 of file phplot.php.

Referenced by SetYScaleType().


The documentation for this class was generated from the following file: