ILIAS  release_4-4 Revision
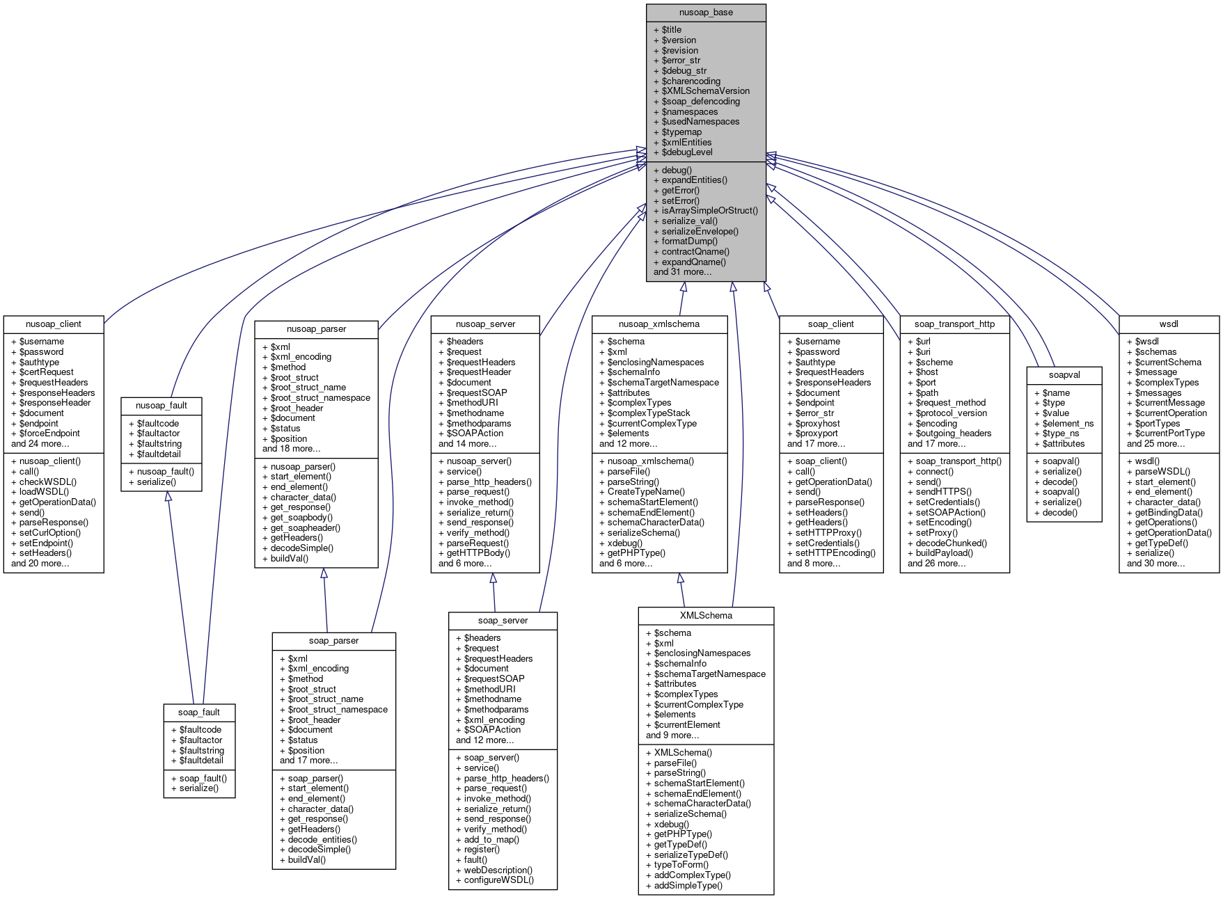
nusoap_base Class Reference

nusoap_base More...

+ Inheritance diagram for nusoap_base:
+ Collaboration diagram for nusoap_base:

Public Member Functions

 debug ($string)
 adds debug data to the class level debug string More...
 
 expandEntities ($val)
 expands entities, e.g. More...
 
 getError ()
 returns error string if present More...
 
 setError ($str)
 sets error string More...
 
 isArraySimpleOrStruct ($val)
 detect if array is a simple array or a struct (associative array) More...
 
 serialize_val ($val, $name=false, $type=false, $name_ns=false, $type_ns=false, $attributes=false, $use='encoded')
 serializes PHP values in accordance w/ section 5. More...
 
 serializeEnvelope ($body, $headers=false, $namespaces=array(), $style='rpc', $use='encoded')
 serialize message More...
 
 formatDump ($str)
 
 contractQname ($qname)
 contracts a qualified name More...
 
 expandQname ($qname)
 expands a qualified name More...
 
 getLocalPart ($str)
 returns the local part of a prefixed string returns the original string, if not prefixed More...
 
 getPrefix ($str)
 returns the prefix part of a prefixed string returns false, if not prefixed More...
 
 getNamespaceFromPrefix ($prefix)
 pass it a prefix, it returns a namespace returns false if no namespace registered with the given prefix More...
 
 getPrefixFromNamespace ($ns)
 returns the prefix for a given namespace (or prefix) or false if no prefixes registered for the given namespace More...
 
 varDump ($data)
 
 nusoap_base ()
 constructor More...
 
 getGlobalDebugLevel ()
 gets the global debug level, which applies to future instances More...
 
 setGlobalDebugLevel ($level)
 sets the global debug level, which applies to future instances More...
 
 getDebugLevel ()
 gets the debug level for this instance More...
 
 setDebugLevel ($level)
 sets the debug level for this instance More...
 
 debug ($string)
 adds debug data to the instance debug string with formatting More...
 
 appendDebug ($string)
 adds debug data to the instance debug string without formatting More...
 
 clearDebug ()
 clears the current debug data for this instance More...
 
getDebug ()
 gets the current debug data for this instance More...
 
getDebugAsXMLComment ()
 gets the current debug data for this instance as an XML comment this may change the contents of the debug data More...
 
 expandEntities ($val)
 expands entities, e.g. More...
 
 getError ()
 returns error string if present More...
 
 setError ($str)
 sets error string More...
 
 isArraySimpleOrStruct ($val)
 detect if array is a simple array or a struct (associative array) More...
 
 serialize_val ($val, $name=false, $type=false, $name_ns=false, $type_ns=false, $attributes=false, $use='encoded', $soapval=false)
 serializes PHP values in accordance w/ section 5. More...
 
 serializeEnvelope ($body, $headers=false, $namespaces=array(), $style='rpc', $use='encoded', $encodingStyle='http://schemas.xmlsoap.org/soap/encoding/')
 serializes a message More...
 
 formatDump ($str)
 formats a string to be inserted into an HTML stream More...
 
 contractQname ($qname)
 contracts (changes namespace to prefix) a qualified name More...
 
 expandQname ($qname)
 expands (changes prefix to namespace) a qualified name More...
 
 getLocalPart ($str)
 returns the local part of a prefixed string returns the original string, if not prefixed More...
 
 getPrefix ($str)
 returns the prefix part of a prefixed string returns false, if not prefixed More...
 
 getNamespaceFromPrefix ($prefix)
 pass it a prefix, it returns a namespace More...
 
 getPrefixFromNamespace ($ns)
 returns the prefix for a given namespace (or prefix) or false if no prefixes registered for the given namespace More...
 
 getmicrotime ()
 returns the time in ODBC canonical form with microseconds More...
 
 varDump ($data)
 Returns a string with the output of var_dump. More...
 
 __toString ()
 represents the object as a string More...
 

Data Fields

 $title = 'NuSOAP'
 
 $version = '0.6.7'
 
 $revision = '$Revision$'
 
 $error_str = false
 
 $debug_str = ''
 
 $charencoding = true
 
 $XMLSchemaVersion = 'http://www.w3.org/2001/XMLSchema'
 
 $soap_defencoding = 'UTF-8'
 
 $namespaces
 
 $usedNamespaces = array()
 
 $typemap
 
 $xmlEntities
 
 $debugLevel
 

Detailed Description

nusoap_base

Author
Dietrich Ayala dietr.nosp@m.ich@.nosp@m.ganx4.nosp@m..com
Version
$Id$ public
Author
Dietrich Ayala dietr.nosp@m.ich@.nosp@m.ganx4.nosp@m..com
Scott Nichol snich.nosp@m.ol@u.nosp@m.sers..nosp@m.sour.nosp@m.cefor.nosp@m.ge.n.nosp@m.et
Version
$Id$ public

Definition at line 61 of file nusoap.php.

Member Function Documentation

◆ __toString()

nusoap_base::__toString ( )

represents the object as a string

Returns
string public

Definition at line 894 of file nusoap.php.

References varDump().

894  {
895  return $this->varDump($this);
896  }
varDump($data)
Definition: nusoap.php:567
+ Here is the call graph for this function:

◆ appendDebug()

◆ clearDebug()

nusoap_base::clearDebug ( )

clears the current debug data for this instance

public

Definition at line 307 of file nusoap.php.

Referenced by nusoap_client\call(), nusoap_client\checkWSDL(), nusoap_server\nusoap_server(), and nusoap_server\serialize_return().

307  {
308  // it would be nice to use a memory stream here to use
309  // memory more efficiently
310  $this->debug_str = '';
311  }
+ Here is the caller graph for this function:

◆ contractQname() [1/2]

nusoap_base::contractQname (   $qname)

contracts a qualified name

Parameters
string$stringqname
Returns
string contracted qname private

Definition at line 458 of file nusoap.php.

References getPrefixFromNamespace().

458  {
459  // get element namespace
460  //$this->xdebug("Contract $qname");
461  if (strrpos($qname, ':')) {
462  // get unqualified name
463  $name = substr($qname, strrpos($qname, ':') + 1);
464  // get ns
465  $ns = substr($qname, 0, strrpos($qname, ':'));
466  $p = $this->getPrefixFromNamespace($ns);
467  if ($p) {
468  return $p . ':' . $name;
469  }
470  return $qname;
471  } else {
472  return $qname;
473  }
474  }
getPrefixFromNamespace($ns)
returns the prefix for a given namespace (or prefix) or false if no prefixes registered for the given...
Definition: nusoap.php:557
+ Here is the call graph for this function:

◆ contractQname() [2/2]

nusoap_base::contractQname (   $qname)

contracts (changes namespace to prefix) a qualified name

Parameters
string$qnameqname
Returns
string contracted qname private

Definition at line 747 of file nusoap.php.

References getPrefixFromNamespace().

747  {
748  // get element namespace
749  //$this->xdebug("Contract $qname");
750  if (strrpos($qname, ':')) {
751  // get unqualified name
752  $name = substr($qname, strrpos($qname, ':') + 1);
753  // get ns
754  $ns = substr($qname, 0, strrpos($qname, ':'));
755  $p = $this->getPrefixFromNamespace($ns);
756  if ($p) {
757  return $p . ':' . $name;
758  }
759  return $qname;
760  } else {
761  return $qname;
762  }
763  }
getPrefixFromNamespace($ns)
returns the prefix for a given namespace (or prefix) or false if no prefixes registered for the given...
Definition: nusoap.php:557
+ Here is the call graph for this function:

◆ debug() [1/2]

nusoap_base::debug (   $string)

adds debug data to the class level debug string

Parameters
string$stringdebug data private

Definition at line 144 of file nusoap.php.

Referenced by nusoap_client\_getProxyClassCode(), soap_transport_http\buildPayload(), soap_parser\buildVal(), nusoap_parser\buildVal(), soap_client\call(), nusoap_client\call(), nusoap_client\checkCookies(), nusoap_client\checkWSDL(), soap_transport_http\connect(), soap_transport_http\decodeChunked(), nusoap_parser\decodeSimple(), wsdl\end_element(), wsdl\fetchWSDL(), soap_transport_http\getCookiesForRequest(), soap_client\getOperationData(), nusoap_client\getOperationData(), nusoap_client\getProxy(), soap_transport_http\getResponse(), wsdl\getTypeDef(), soap_server\invoke_method(), nusoap_server\invoke_method(), nusoap_client\loadWSDL(), nusoap_client\nusoap_client(), nusoap_parser\nusoap_parser(), nusoap_server\nusoap_server(), nusoap_xmlschema\nusoap_xmlschema(), wsdl\parametersMatchWrapped(), soap_server\parse_http_headers(), nusoap_server\parse_http_headers(), soap_server\parse_request(), nusoap_server\parse_request(), XMLSchema\parseFile(), nusoap_xmlschema\parseFile(), nusoap_server\parseRequest(), soap_client\parseResponse(), nusoap_client\parseResponse(), XMLSchema\parseString(), nusoap_xmlschema\parseString(), wsdl\parseWSDL(), soap_transport_http\send(), soap_client\send(), nusoap_client\send(), soap_server\send_response(), nusoap_server\send_response(), soap_transport_http\sendRequest(), soap_server\serialize_return(), nusoap_server\serialize_return(), serialize_val(), wsdl\serializeComplexTypeAttributes(), wsdl\serializeComplexTypeElements(), serializeEnvelope(), wsdl\serializeParameters(), wsdl\serializeRPCParameters(), wsdl\serializeType(), nusoap_server\service(), soap_transport_http\setCredentials(), wsdl\setCredentials(), nusoap_client\setCredentials(), soap_transport_http\setCurlOption(), nusoap_client\setCurlOption(), nusoap_client\setEndpoint(), soap_transport_http\setHeader(), nusoap_client\setHeaders(), nusoap_client\setHTTPEncoding(), soap_transport_http\setProxy(), soap_transport_http\setURL(), nusoap_client\setUseCURL(), soap_client\soap_client(), soap_parser\soap_parser(), soap_server\soap_server(), soap_transport_http\soap_transport_http(), wsdl\start_element(), soap_parser\start_element(), nusoap_parser\start_element(), soap_transport_http\unsetHeader(), nusoap_client\UpdateCookies(), nusoap_client\useHTTPPersistentConnection(), wsdl\wsdl(), XMLSchema\xdebug(), nusoap_xmlschema\xdebug(), and XMLSchema\XMLSchema().

144  {
145  $this->debug_str .= get_class($this).": $string\n";
146  }
+ Here is the caller graph for this function:

◆ debug() [2/2]

nusoap_base::debug (   $string)

adds debug data to the instance debug string with formatting

Parameters
string$stringdebug data private

Definition at line 282 of file nusoap.php.

References appendDebug(), and getmicrotime().

282  {
283  if ($this->debugLevel > 0) {
284  $this->appendDebug($this->getmicrotime().' '.get_class($this).": $string\n");
285  }
286  }
appendDebug($string)
adds debug data to the instance debug string without formatting
Definition: nusoap.php:294
getmicrotime()
returns the time in ODBC canonical form with microseconds
Definition: nusoap.php:861
+ Here is the call graph for this function:

◆ expandEntities() [1/2]

nusoap_base::expandEntities (   $val)

expands entities, e.g.

changes '<' to '<'.

Parameters
string$valThe string in which to expand entities. private

Definition at line 154 of file nusoap.php.

Referenced by serialize_val(), wsdl\serializeComplexTypeAttributes(), and wsdl\serializeType().

154  {
155  if ($this->charencoding) {
156  $val = str_replace('&', '&amp;', $val);
157  $val = str_replace("'", '&apos;', $val);
158  $val = str_replace('"', '&quot;', $val);
159  $val = str_replace('<', '&lt;', $val);
160  $val = str_replace('>', '&gt;', $val);
161  }
162  return $val;
163  }
+ Here is the caller graph for this function:

◆ expandEntities() [2/2]

nusoap_base::expandEntities (   $val)

expands entities, e.g.

changes '<' to '<'.

Parameters
string$valThe string in which to expand entities. private

Definition at line 348 of file nusoap.php.

348  {
349  if ($this->charencoding) {
350  $val = str_replace('&', '&amp;', $val);
351  $val = str_replace("'", '&apos;', $val);
352  $val = str_replace('"', '&quot;', $val);
353  $val = str_replace('<', '&lt;', $val);
354  $val = str_replace('>', '&gt;', $val);
355  }
356  return $val;
357  }

◆ expandQname() [1/2]

nusoap_base::expandQname (   $qname)

expands a qualified name

Parameters
string$stringqname
Returns
string expanded qname private

Definition at line 483 of file nusoap.php.

Referenced by wsdl\addComplexType(), wsdl\addSimpleType(), XMLSchema\schemaStartElement(), nusoap_xmlschema\schemaStartElement(), and wsdl\start_element().

483  {
484  // get element prefix
485  if(strpos($qname,':') && !ereg('^http://',$qname)){
486  // get unqualified name
487  $name = substr(strstr($qname,':'),1);
488  // get ns prefix
489  $prefix = substr($qname,0,strpos($qname,':'));
490  if(isset($this->namespaces[$prefix])){
491  return $this->namespaces[$prefix].':'.$name;
492  } else {
493  return $qname;
494  }
495  } else {
496  return $qname;
497  }
498  }
+ Here is the caller graph for this function:

◆ expandQname() [2/2]

nusoap_base::expandQname (   $qname)

expands (changes prefix to namespace) a qualified name

Parameters
string$qnameqname
Returns
string expanded qname private

Definition at line 772 of file nusoap.php.

772  {
773  // get element prefix
774  if(strpos($qname,':') && !preg_match('/^http:\/\//',$qname)){
775  // get unqualified name
776  $name = substr(strstr($qname,':'),1);
777  // get ns prefix
778  $prefix = substr($qname,0,strpos($qname,':'));
779  if(isset($this->namespaces[$prefix])){
780  return $this->namespaces[$prefix].':'.$name;
781  } else {
782  return $qname;
783  }
784  } else {
785  return $qname;
786  }
787  }

◆ formatDump() [1/2]

nusoap_base::formatDump (   $str)

Definition at line 446 of file nusoap.php.

446  {
447  $str = htmlspecialchars($str);
448  return nl2br($str);
449  }

◆ formatDump() [2/2]

nusoap_base::formatDump (   $str)

formats a string to be inserted into an HTML stream

Parameters
string$strThe string to format
Returns
string The formatted string public
Deprecated:

Definition at line 735 of file nusoap.php.

735  {
736  $str = htmlspecialchars($str);
737  return nl2br($str);
738  }

◆ getDebug()

& nusoap_base::getDebug ( )

gets the current debug data for this instance

Returns
debug data public

Definition at line 319 of file nusoap.php.

References $debug_str.

Referenced by nusoap_client\call(), nusoap_client\checkWSDL(), nusoap_server\fault(), nusoap_server\nusoap_server(), and nusoap_server\serialize_return().

319  {
320  // it would be nice to use a memory stream here to use
321  // memory more efficiently
322  return $this->debug_str;
323  }
+ Here is the caller graph for this function:

◆ getDebugAsXMLComment()

& nusoap_base::getDebugAsXMLComment ( )

gets the current debug data for this instance as an XML comment this may change the contents of the debug data

Returns
debug data as an XML comment public

Definition at line 332 of file nusoap.php.

References $ret.

Referenced by nusoap_server\send_response(), and nusoap_server\service().

332  {
333  // it would be nice to use a memory stream here to use
334  // memory more efficiently
335  while (strpos($this->debug_str, '--')) {
336  $this->debug_str = str_replace('--', '- -', $this->debug_str);
337  }
338  $ret = "<!--\n" . $this->debug_str . "\n-->";
339  return $ret;
340  }
+ Here is the caller graph for this function:

◆ getDebugLevel()

nusoap_base::getDebugLevel ( )

gets the debug level for this instance

Returns
int Debug level 0-9, where 0 turns off public

Definition at line 262 of file nusoap.php.

References $debugLevel.

262  {
263  return $this->debugLevel;
264  }

◆ getError() [1/2]

nusoap_base::getError ( )

returns error string if present

Returns
boolean $string error string public

Definition at line 171 of file nusoap.php.

References $error_str.

Referenced by nusoap_client\_getProxyClassCode(), soap_client\call(), nusoap_client\call(), nusoap_client\checkWSDL(), nusoap_client\getOperationData(), nusoap_client\getProxy(), nusoap_server\nusoap_server(), wsdl\parseWSDL(), soap_client\send(), nusoap_client\send(), soap_server\serialize_return(), nusoap_server\serialize_return(), soap_client\soap_client(), and soap_server\soap_server().

171  {
172  if($this->error_str != ''){
173  return $this->error_str;
174  }
175  return false;
176  }
+ Here is the caller graph for this function:

◆ getError() [2/2]

nusoap_base::getError ( )

returns error string if present

Returns
mixed error string or false public

Definition at line 365 of file nusoap.php.

References $error_str.

365  {
366  if($this->error_str != ''){
367  return $this->error_str;
368  }
369  return false;
370  }

◆ getGlobalDebugLevel()

nusoap_base::getGlobalDebugLevel ( )

gets the global debug level, which applies to future instances

Returns
integer Debug level 0-9, where 0 turns off public

Definition at line 242 of file nusoap.php.

References $GLOBALS.

242  {
243  return $GLOBALS['_transient']['static']['nusoap_base']->globalDebugLevel;
244  }
$GLOBALS['ct_recipient']

◆ getLocalPart() [1/2]

nusoap_base::getLocalPart (   $str)

returns the local part of a prefixed string returns the original string, if not prefixed

Parameters
string
Returns
string public

Definition at line 508 of file nusoap.php.

Referenced by wsdl\addOperation(), nusoap_xmlschema\schemaEndElement(), XMLSchema\schemaStartElement(), nusoap_xmlschema\schemaStartElement(), wsdl\serialize(), wsdl\serializeComplexTypeAttributes(), wsdl\serializeComplexTypeElements(), wsdl\serializeType(), wsdl\start_element(), soap_parser\start_element(), and nusoap_parser\start_element().

508  {
509  if($sstr = strrchr($str,':')){
510  // get unqualified name
511  return substr( $sstr, 1 );
512  } else {
513  return $str;
514  }
515  }
+ Here is the caller graph for this function:

◆ getLocalPart() [2/2]

nusoap_base::getLocalPart (   $str)

returns the local part of a prefixed string returns the original string, if not prefixed

Parameters
string$strThe prefixed string
Returns
string The local part public

Definition at line 797 of file nusoap.php.

797  {
798  if($sstr = strrchr($str,':')){
799  // get unqualified name
800  return substr( $sstr, 1 );
801  } else {
802  return $str;
803  }
804  }

◆ getmicrotime()

nusoap_base::getmicrotime ( )

returns the time in ODBC canonical form with microseconds

Returns
string The time in ODBC canonical form with microseconds public

Definition at line 861 of file nusoap.php.

Referenced by debug().

861  {
862  if (function_exists('gettimeofday')) {
863  $tod = gettimeofday();
864  $sec = $tod['sec'];
865  $usec = $tod['usec'];
866  } else {
867  $sec = time();
868  $usec = 0;
869  }
870  return strftime('%Y-%m-%d %H:%M:%S', $sec) . '.' . sprintf('%06d', $usec);
871  }
+ Here is the caller graph for this function:

◆ getNamespaceFromPrefix() [1/2]

nusoap_base::getNamespaceFromPrefix (   $prefix)

pass it a prefix, it returns a namespace returns false if no namespace registered with the given prefix

Parameters
string
Returns
mixed public

Definition at line 541 of file nusoap.php.

Referenced by wsdl\addOperation(), wsdl\parametersMatchWrapped(), XMLSchema\schemaStartElement(), nusoap_xmlschema\schemaStartElement(), wsdl\serialize(), wsdl\serializeComplexTypeAttributes(), wsdl\serializeComplexTypeElements(), and wsdl\serializeType().

541  {
542  if (isset($this->namespaces[$prefix])) {
543  return $this->namespaces[$prefix];
544  }
545  //$this->setError("No namespace registered for prefix '$prefix'");
546  return false;
547  }
+ Here is the caller graph for this function:

◆ getNamespaceFromPrefix() [2/2]

nusoap_base::getNamespaceFromPrefix (   $prefix)

pass it a prefix, it returns a namespace

Parameters
string$prefixThe prefix
Returns
mixed The namespace, false if no namespace has the specified prefix public

Definition at line 829 of file nusoap.php.

829  {
830  if (isset($this->namespaces[$prefix])) {
831  return $this->namespaces[$prefix];
832  }
833  //$this->setError("No namespace registered for prefix '$prefix'");
834  return false;
835  }

◆ getPrefix() [1/2]

nusoap_base::getPrefix (   $str)

returns the prefix part of a prefixed string returns false, if not prefixed

Parameters
string
Returns
mixed public

Definition at line 525 of file nusoap.php.

Referenced by nusoap_xmlschema\addElement(), wsdl\addOperation(), nusoap_xmlschema\schemaEndElement(), XMLSchema\schemaStartElement(), nusoap_xmlschema\schemaStartElement(), wsdl\serialize(), wsdl\serializeComplexTypeAttributes(), wsdl\serializeComplexTypeElements(), wsdl\serializeType(), soap_parser\start_element(), and nusoap_parser\start_element().

525  {
526  if($pos = strrpos($str,':')){
527  // get prefix
528  return substr($str,0,$pos);
529  }
530  return false;
531  }
+ Here is the caller graph for this function:

◆ getPrefix() [2/2]

nusoap_base::getPrefix (   $str)

returns the prefix part of a prefixed string returns false, if not prefixed

Parameters
string$strThe prefixed string
Returns
mixed The prefix or false if there is no prefix public

Definition at line 814 of file nusoap.php.

814  {
815  if($pos = strrpos($str,':')){
816  // get prefix
817  return substr($str,0,$pos);
818  }
819  return false;
820  }

◆ getPrefixFromNamespace() [1/2]

nusoap_base::getPrefixFromNamespace (   $ns)

returns the prefix for a given namespace (or prefix) or false if no prefixes registered for the given namespace

Parameters
string
Returns
mixed public

Definition at line 557 of file nusoap.php.

References $n.

Referenced by soap_client\call(), nusoap_client\call(), contractQname(), XMLSchema\schemaStartElement(), nusoap_xmlschema\schemaStartElement(), wsdl\serialize(), XMLSchema\serializeSchema(), nusoap_xmlschema\serializeSchema(), wsdl\serializeType(), and wsdl\start_element().

557  {
558  foreach ($this->namespaces as $p => $n) {
559  if ($ns == $n || $ns == $p) {
560  $this->usedNamespaces[$p] = $n;
561  return $p;
562  }
563  }
564  return false;
565  }
$n
Definition: RandomTest.php:80
+ Here is the caller graph for this function:

◆ getPrefixFromNamespace() [2/2]

nusoap_base::getPrefixFromNamespace (   $ns)

returns the prefix for a given namespace (or prefix) or false if no prefixes registered for the given namespace

Parameters
string$nsThe namespace
Returns
mixed The prefix, false if the namespace has no prefixes public

Definition at line 845 of file nusoap.php.

References $n.

845  {
846  foreach ($this->namespaces as $p => $n) {
847  if ($ns == $n || $ns == $p) {
848  $this->usedNamespaces[$p] = $n;
849  return $p;
850  }
851  }
852  return false;
853  }
$n
Definition: RandomTest.php:80

◆ isArraySimpleOrStruct() [1/2]

nusoap_base::isArraySimpleOrStruct (   $val)

detect if array is a simple array or a struct (associative array)

Parameters
$valThe PHP array
Returns
string (arraySimple|arrayStruct) private

Definition at line 195 of file nusoap.php.

Referenced by wsdl\parametersMatchWrapped(), serialize_val(), wsdl\serializeComplexTypeElements(), wsdl\serializeParameters(), wsdl\serializeRPCParameters(), and wsdl\serializeType().

195  {
196  $keyList = array_keys($val);
197  foreach ($keyList as $keyListValue) {
198  if (!is_int($keyListValue)) {
199  return 'arrayStruct';
200  }
201  }
202  return 'arraySimple';
203  }
+ Here is the caller graph for this function:

◆ isArraySimpleOrStruct() [2/2]

nusoap_base::isArraySimpleOrStruct (   $val)

detect if array is a simple array or a struct (associative array)

Parameters
mixed$valThe PHP array
Returns
string (arraySimple|arrayStruct) private

Definition at line 389 of file nusoap.php.

389  {
390  $keyList = array_keys($val);
391  foreach ($keyList as $keyListValue) {
392  if (!is_int($keyListValue)) {
393  return 'arrayStruct';
394  }
395  }
396  return 'arraySimple';
397  }

◆ nusoap_base()

nusoap_base::nusoap_base ( )

constructor

public

Definition at line 232 of file nusoap.php.

References $GLOBALS.

232  {
233  $this->debugLevel = $GLOBALS['_transient']['static']['nusoap_base']->globalDebugLevel;
234  }
$GLOBALS['ct_recipient']

◆ serialize_val() [1/2]

nusoap_base::serialize_val (   $val,
  $name = false,
  $type = false,
  $name_ns = false,
  $type_ns = false,
  $attributes = false,
  $use = 'encoded' 
)

serializes PHP values in accordance w/ section 5.

Type information is not serialized if $use == 'literal'.

Returns
string public

Definition at line 212 of file nusoap.php.

References debug(), expandEntities(), and isArraySimpleOrStruct().

Referenced by soap_client\call(), nusoap_client\call(), nusoap_fault\serialize(), soapval\serialize(), soap_server\serialize_return(), nusoap_server\serialize_return(), serialize_val(), wsdl\serializeComplexTypeElements(), serializeEnvelope(), and wsdl\serializeType().

212  {
213  if(is_object($val) && get_class($val) == 'soapval'){
214  return $val->serialize($use);
215  }
216  $this->debug( "in serialize_val: $val, $name, $type, $name_ns, $type_ns, $attributes, $use");
217  // if no name, use item
218  $name = (!$name|| is_numeric($name)) ? 'soapVal' : $name;
219  // if name has ns, add ns prefix to name
220  $xmlns = '';
221  if($name_ns){
222  $prefix = 'nu'.rand(1000,9999);
223  $name = $prefix.':'.$name;
224  $xmlns .= " xmlns:$prefix=\"$name_ns\"";
225  }
226  // if type is prefixed, create type prefix
227  if($type_ns != '' && $type_ns == $this->namespaces['xsd']){
228  // need to fix this. shouldn't default to xsd if no ns specified
229  // w/o checking against typemap
230  $type_prefix = 'xsd';
231  } elseif($type_ns){
232  $type_prefix = 'ns'.rand(1000,9999);
233  $xmlns .= " xmlns:$type_prefix=\"$type_ns\"";
234  }
235  // serialize attributes if present
236  $atts = '';
237  if($attributes){
238  foreach($attributes as $k => $v){
239  $atts .= " $k=\"$v\"";
240  }
241  }
242  // serialize if an xsd built-in primitive type
243  if($type != '' && isset($this->typemap[$this->XMLSchemaVersion][$type])){
244  if (is_bool($val)) {
245  if ($type == 'boolean') {
246  $val = $val ? 'true' : 'false';
247  } elseif (! $val) {
248  $val = 0;
249  }
250  } else if (is_string($val)) {
251  $val = $this->expandEntities($val);
252  }
253  if ($use == 'literal') {
254  return "<$name$xmlns>$val</$name>";
255  } else {
256  return "<$name$xmlns xsi:type=\"xsd:$type\">$val</$name>";
257  }
258  }
259  // detect type and serialize
260  $xml = '';
261  switch(true) {
262  case ($type == '' && is_null($val)):
263  if ($use == 'literal') {
264  // TODO: depends on nillable
265  $xml .= "<$name$xmlns/>";
266  } else {
267  $xml .= "<$name$xmlns xsi:nil=\"true\"/>";
268  }
269  break;
270  case (is_bool($val) || $type == 'boolean'):
271  if ($type == 'boolean') {
272  $val = $val ? 'true' : 'false';
273  } elseif (! $val) {
274  $val = 0;
275  }
276  if ($use == 'literal') {
277  $xml .= "<$name$xmlns $atts>$val</$name>";
278  } else {
279  $xml .= "<$name$xmlns xsi:type=\"xsd:boolean\"$atts>$val</$name>";
280  }
281  break;
282  case (is_int($val) || is_long($val) || $type == 'int'):
283  if ($use == 'literal') {
284  $xml .= "<$name$xmlns $atts>$val</$name>";
285  } else {
286  $xml .= "<$name$xmlns xsi:type=\"xsd:int\"$atts>$val</$name>";
287  }
288  break;
289  case (is_float($val)|| is_double($val) || $type == 'float'):
290  if ($use == 'literal') {
291  $xml .= "<$name$xmlns $atts>$val</$name>";
292  } else {
293  $xml .= "<$name$xmlns xsi:type=\"xsd:float\"$atts>$val</$name>";
294  }
295  break;
296  case (is_string($val) || $type == 'string'):
297  $val = $this->expandEntities($val);
298  if ($use == 'literal') {
299  $xml .= "<$name$xmlns $atts>$val</$name>";
300  } else {
301  $xml .= "<$name$xmlns xsi:type=\"xsd:string\"$atts>$val</$name>";
302  }
303  break;
304  case is_object($val):
305  $name = get_class($val);
306  foreach(get_object_vars($val) as $k => $v){
307  $pXml = isset($pXml) ? $pXml.$this->serialize_val($v,$k,false,false,false,false,$use) : $this->serialize_val($v,$k,false,false,false,false,$use);
308  }
309  $xml .= '<'.$name.'>'.$pXml.'</'.$name.'>';
310  break;
311  break;
312  case (is_array($val) || $type):
313  // detect if struct or array
314  $valueType = $this->isArraySimpleOrStruct($val);
315  if($valueType=='arraySimple' || ereg('^ArrayOf',$type)){
316  $i = 0;
317  if(is_array($val) && count($val)> 0){
318  foreach($val as $v){
319  if(is_object($v) && get_class($v) == 'soapval'){
320  $tt_ns = $v->type_ns;
321  $tt = $v->type;
322  } elseif (is_array($v)) {
323  $tt = $this->isArraySimpleOrStruct($v);
324  } else {
325  $tt = gettype($v);
326  }
327  $array_types[$tt] = 1;
328  $xml .= $this->serialize_val($v,'item',false,false,false,false,$use);
329  ++$i;
330  }
331  if(count($array_types) > 1){
332  $array_typename = 'xsd:ur-type';
333  } elseif(isset($tt) && isset($this->typemap[$this->XMLSchemaVersion][$tt])) {
334  if ($tt == 'integer') {
335  $tt = 'int';
336  }
337  $array_typename = 'xsd:'.$tt;
338  } elseif(isset($tt) && $tt == 'arraySimple'){
339  $array_typename = 'SOAP-ENC:Array';
340  } elseif(isset($tt) && $tt == 'arrayStruct'){
341  $array_typename = 'unnamed_struct_use_soapval';
342  } else {
343  // if type is prefixed, create type prefix
344  if ($tt_ns != '' && $tt_ns == $this->namespaces['xsd']){
345  $array_typename = 'xsd:' . $tt;
346  } elseif ($tt_ns) {
347  $tt_prefix = 'ns' . rand(1000, 9999);
348  $array_typename = "$tt_prefix:$tt";
349  $xmlns .= " xmlns:$tt_prefix=\"$tt_ns\"";
350  } else {
351  $array_typename = $tt;
352  }
353  }
354  $array_type = $i;
355  if ($use == 'literal') {
356  $type_str = '';
357  } else if (isset($type) && isset($type_prefix)) {
358  $type_str = " xsi:type=\"$type_prefix:$type\"";
359  } else {
360  $type_str = " xsi:type=\"SOAP-ENC:Array\" SOAP-ENC:arrayType=\"".$array_typename."[$array_type]\"";
361  }
362  // empty array
363  } else {
364  if ($use == 'literal') {
365  $type_str = '';
366  } else if (isset($type) && isset($type_prefix)) {
367  $type_str = " xsi:type=\"$type_prefix:$type\"";
368  } else {
369  $type_str = " xsi:type=\"SOAP-ENC:Array\"";
370  }
371  }
372  $xml = "<$name$xmlns$type_str$atts>".$xml."</$name>";
373  } else {
374  // got a struct
375  if(isset($type) && isset($type_prefix)){
376  $type_str = " xsi:type=\"$type_prefix:$type\"";
377  } else {
378  $type_str = '';
379  }
380  if ($use == 'literal') {
381  $xml .= "<$name$xmlns $atts>";
382  } else {
383  $xml .= "<$name$xmlns$type_str$atts>";
384  }
385  foreach($val as $k => $v){
386  // Apache Map
387  if ($type == 'Map' && $type_ns == 'http://xml.apache.org/xml-soap') {
388  $xml .= '<item>';
389  $xml .= $this->serialize_val($k,'key',false,false,false,false,$use);
390  $xml .= $this->serialize_val($v,'value',false,false,false,false,$use);
391  $xml .= '</item>';
392  } else {
393  $xml .= $this->serialize_val($v,$k,false,false,false,false,$use);
394  }
395  }
396  $xml .= "</$name>";
397  }
398  break;
399  default:
400  $xml .= 'not detected, got '.gettype($val).' for '.$val;
401  break;
402  }
403  return $xml;
404  }
isArraySimpleOrStruct($val)
detect if array is a simple array or a struct (associative array)
Definition: nusoap.php:195
debug($string)
adds debug data to the class level debug string
Definition: nusoap.php:144
serialize_val($val, $name=false, $type=false, $name_ns=false, $type_ns=false, $attributes=false, $use='encoded')
serializes PHP values in accordance w/ section 5.
Definition: nusoap.php:212
expandEntities($val)
expands entities, e.g.
Definition: nusoap.php:154
+ Here is the call graph for this function:
+ Here is the caller graph for this function:

◆ serialize_val() [2/2]

nusoap_base::serialize_val (   $val,
  $name = false,
  $type = false,
  $name_ns = false,
  $type_ns = false,
  $attributes = false,
  $use = 'encoded',
  $soapval = false 
)

serializes PHP values in accordance w/ section 5.

Type information is not serialized if $use == 'literal'.

Parameters
mixed$valThe value to serialize
string$nameThe name (local part) of the XML element
string$typeThe XML schema type (local part) for the element
string$name_nsThe namespace for the name of the XML element
string$type_nsThe namespace for the type of the element
array$attributesThe attributes to serialize as name=>value pairs
string$useThe WSDL "use" (encoded|literal)
boolean$soapvalWhether this is called from soapval.
Returns
string The serialized element, possibly with child elements public

Definition at line 414 of file nusoap.php.

References appendDebug(), debug(), expandEntities(), isArraySimpleOrStruct(), serialize_val(), and varDump().

414  {
415  $this->debug("in serialize_val: name=$name, type=$type, name_ns=$name_ns, type_ns=$type_ns, use=$use, soapval=$soapval");
416  $this->appendDebug('value=' . $this->varDump($val));
417  $this->appendDebug('attributes=' . $this->varDump($attributes));
418 
419  if (is_object($val) && get_class($val) == 'soapval' && (! $soapval)) {
420  $this->debug("serialize_val: serialize soapval");
421  $xml = $val->serialize($use);
422  $this->appendDebug($val->getDebug());
423  $val->clearDebug();
424  $this->debug("serialize_val of soapval returning $xml");
425  return $xml;
426  }
427  // force valid name if necessary
428  if (is_numeric($name)) {
429  $name = '__numeric_' . $name;
430  } elseif (! $name) {
431  $name = 'noname';
432  }
433  // if name has ns, add ns prefix to name
434  $xmlns = '';
435  if($name_ns){
436  $prefix = 'nu'.rand(1000,9999);
437  $name = $prefix.':'.$name;
438  $xmlns .= " xmlns:$prefix=\"$name_ns\"";
439  }
440  // if type is prefixed, create type prefix
441  if($type_ns != '' && $type_ns == $this->namespaces['xsd']){
442  // need to fix this. shouldn't default to xsd if no ns specified
443  // w/o checking against typemap
444  $type_prefix = 'xsd';
445  } elseif($type_ns){
446  $type_prefix = 'ns'.rand(1000,9999);
447  $xmlns .= " xmlns:$type_prefix=\"$type_ns\"";
448  }
449  // serialize attributes if present
450  $atts = '';
451  if($attributes){
452  foreach($attributes as $k => $v){
453  $atts .= " $k=\"".$this->expandEntities($v).'"';
454  }
455  }
456  // serialize null value
457  if (is_null($val)) {
458  $this->debug("serialize_val: serialize null");
459  if ($use == 'literal') {
460  // TODO: depends on minOccurs
461  $xml = "<$name$xmlns$atts/>";
462  $this->debug("serialize_val returning $xml");
463  return $xml;
464  } else {
465  if (isset($type) && isset($type_prefix)) {
466  $type_str = " xsi:type=\"$type_prefix:$type\"";
467  } else {
468  $type_str = '';
469  }
470  $xml = "<$name$xmlns$type_str$atts xsi:nil=\"true\"/>";
471  $this->debug("serialize_val returning $xml");
472  return $xml;
473  }
474  }
475  // serialize if an xsd built-in primitive type
476  if($type != '' && isset($this->typemap[$this->XMLSchemaVersion][$type])){
477  $this->debug("serialize_val: serialize xsd built-in primitive type");
478  if (is_bool($val)) {
479  if ($type == 'boolean') {
480  $val = $val ? 'true' : 'false';
481  } elseif (! $val) {
482  $val = 0;
483  }
484  } else if (is_string($val)) {
485  $val = $this->expandEntities($val);
486  }
487  if ($use == 'literal') {
488  $xml = "<$name$xmlns$atts>$val</$name>";
489  $this->debug("serialize_val returning $xml");
490  return $xml;
491  } else {
492  $xml = "<$name$xmlns xsi:type=\"xsd:$type\"$atts>$val</$name>";
493  $this->debug("serialize_val returning $xml");
494  return $xml;
495  }
496  }
497  // detect type and serialize
498  $xml = '';
499  switch(true) {
500  case (is_bool($val) || $type == 'boolean'):
501  $this->debug("serialize_val: serialize boolean");
502  if ($type == 'boolean') {
503  $val = $val ? 'true' : 'false';
504  } elseif (! $val) {
505  $val = 0;
506  }
507  if ($use == 'literal') {
508  $xml .= "<$name$xmlns$atts>$val</$name>";
509  } else {
510  $xml .= "<$name$xmlns xsi:type=\"xsd:boolean\"$atts>$val</$name>";
511  }
512  break;
513  case (is_int($val) || is_long($val) || $type == 'int'):
514  $this->debug("serialize_val: serialize int");
515  if ($use == 'literal') {
516  $xml .= "<$name$xmlns$atts>$val</$name>";
517  } else {
518  $xml .= "<$name$xmlns xsi:type=\"xsd:int\"$atts>$val</$name>";
519  }
520  break;
521  case (is_float($val)|| is_double($val) || $type == 'float'):
522  $this->debug("serialize_val: serialize float");
523  if ($use == 'literal') {
524  $xml .= "<$name$xmlns$atts>$val</$name>";
525  } else {
526  $xml .= "<$name$xmlns xsi:type=\"xsd:float\"$atts>$val</$name>";
527  }
528  break;
529  case (is_string($val) || $type == 'string'):
530  $this->debug("serialize_val: serialize string");
531  $val = $this->expandEntities($val);
532  if ($use == 'literal') {
533  $xml .= "<$name$xmlns$atts>$val</$name>";
534  } else {
535  $xml .= "<$name$xmlns xsi:type=\"xsd:string\"$atts>$val</$name>";
536  }
537  break;
538  case is_object($val):
539  $this->debug("serialize_val: serialize object");
540  if (get_class($val) == 'soapval') {
541  $this->debug("serialize_val: serialize soapval object");
542  $pXml = $val->serialize($use);
543  $this->appendDebug($val->getDebug());
544  $val->clearDebug();
545  } else {
546  if (! $name) {
547  $name = get_class($val);
548  $this->debug("In serialize_val, used class name $name as element name");
549  } else {
550  $this->debug("In serialize_val, do not override name $name for element name for class " . get_class($val));
551  }
552  foreach(get_object_vars($val) as $k => $v){
553  $pXml = isset($pXml) ? $pXml.$this->serialize_val($v,$k,false,false,false,false,$use) : $this->serialize_val($v,$k,false,false,false,false,$use);
554  }
555  }
556  if(isset($type) && isset($type_prefix)){
557  $type_str = " xsi:type=\"$type_prefix:$type\"";
558  } else {
559  $type_str = '';
560  }
561  if ($use == 'literal') {
562  $xml .= "<$name$xmlns$atts>$pXml</$name>";
563  } else {
564  $xml .= "<$name$xmlns$type_str$atts>$pXml</$name>";
565  }
566  break;
567  break;
568  case (is_array($val) || $type):
569  // detect if struct or array
570  $valueType = $this->isArraySimpleOrStruct($val);
571  if($valueType=='arraySimple' || preg_match('/^ArrayOf/',$type)){
572  $this->debug("serialize_val: serialize array");
573  $i = 0;
574  if(is_array($val) && count($val)> 0){
575  foreach($val as $v){
576  if(is_object($v) && get_class($v) == 'soapval'){
577  $tt_ns = $v->type_ns;
578  $tt = $v->type;
579  } elseif (is_array($v)) {
580  $tt = $this->isArraySimpleOrStruct($v);
581  } else {
582  $tt = gettype($v);
583  }
584  $array_types[$tt] = 1;
585  // TODO: for literal, the name should be $name
586  $xml .= $this->serialize_val($v,'item',false,false,false,false,$use);
587  ++$i;
588  }
589  if(count($array_types) > 1){
590  $array_typename = 'xsd:anyType';
591  } elseif(isset($tt) && isset($this->typemap[$this->XMLSchemaVersion][$tt])) {
592  if ($tt == 'integer') {
593  $tt = 'int';
594  }
595  $array_typename = 'xsd:'.$tt;
596  } elseif(isset($tt) && $tt == 'arraySimple'){
597  $array_typename = 'SOAP-ENC:Array';
598  } elseif(isset($tt) && $tt == 'arrayStruct'){
599  $array_typename = 'unnamed_struct_use_soapval';
600  } else {
601  // if type is prefixed, create type prefix
602  if ($tt_ns != '' && $tt_ns == $this->namespaces['xsd']){
603  $array_typename = 'xsd:' . $tt;
604  } elseif ($tt_ns) {
605  $tt_prefix = 'ns' . rand(1000, 9999);
606  $array_typename = "$tt_prefix:$tt";
607  $xmlns .= " xmlns:$tt_prefix=\"$tt_ns\"";
608  } else {
609  $array_typename = $tt;
610  }
611  }
612  $array_type = $i;
613  if ($use == 'literal') {
614  $type_str = '';
615  } else if (isset($type) && isset($type_prefix)) {
616  $type_str = " xsi:type=\"$type_prefix:$type\"";
617  } else {
618  $type_str = " xsi:type=\"SOAP-ENC:Array\" SOAP-ENC:arrayType=\"".$array_typename."[$array_type]\"";
619  }
620  // empty array
621  } else {
622  if ($use == 'literal') {
623  $type_str = '';
624  } else if (isset($type) && isset($type_prefix)) {
625  $type_str = " xsi:type=\"$type_prefix:$type\"";
626  } else {
627  $type_str = " xsi:type=\"SOAP-ENC:Array\" SOAP-ENC:arrayType=\"xsd:anyType[0]\"";
628  }
629  }
630  // TODO: for array in literal, there is no wrapper here
631  $xml = "<$name$xmlns$type_str$atts>".$xml."</$name>";
632  } else {
633  // got a struct
634  $this->debug("serialize_val: serialize struct");
635  if(isset($type) && isset($type_prefix)){
636  $type_str = " xsi:type=\"$type_prefix:$type\"";
637  } else {
638  $type_str = '';
639  }
640  if ($use == 'literal') {
641  $xml .= "<$name$xmlns$atts>";
642  } else {
643  $xml .= "<$name$xmlns$type_str$atts>";
644  }
645  foreach($val as $k => $v){
646  // Apache Map
647  if ($type == 'Map' && $type_ns == 'http://xml.apache.org/xml-soap') {
648  $xml .= '<item>';
649  $xml .= $this->serialize_val($k,'key',false,false,false,false,$use);
650  $xml .= $this->serialize_val($v,'value',false,false,false,false,$use);
651  $xml .= '</item>';
652  } else {
653  $xml .= $this->serialize_val($v,$k,false,false,false,false,$use);
654  }
655  }
656  $xml .= "</$name>";
657  }
658  break;
659  default:
660  $this->debug("serialize_val: serialize unknown");
661  $xml .= 'not detected, got '.gettype($val).' for '.$val;
662  break;
663  }
664  $this->debug("serialize_val returning $xml");
665  return $xml;
666  }
appendDebug($string)
adds debug data to the instance debug string without formatting
Definition: nusoap.php:294
isArraySimpleOrStruct($val)
detect if array is a simple array or a struct (associative array)
Definition: nusoap.php:195
debug($string)
adds debug data to the class level debug string
Definition: nusoap.php:144
serialize_val($val, $name=false, $type=false, $name_ns=false, $type_ns=false, $attributes=false, $use='encoded')
serializes PHP values in accordance w/ section 5.
Definition: nusoap.php:212
varDump($data)
Definition: nusoap.php:567
expandEntities($val)
expands entities, e.g.
Definition: nusoap.php:154
+ Here is the call graph for this function:

◆ serializeEnvelope() [1/2]

nusoap_base::serializeEnvelope (   $body,
  $headers = false,
  $namespaces = array(),
  $style = 'rpc',
  $use = 'encoded' 
)

serialize message

Parameters
stringbody
stringheaders optional
arraynamespaces optional
stringstyle optional (rpc|document)
stringuse optional (encoded|literal)
Returns
string message public

Definition at line 417 of file nusoap.php.

Referenced by soap_client\call(), nusoap_client\call(), soap_server\serialize_return(), and nusoap_server\serialize_return().

417  {
418  // TODO: add an option to automatically run utf8_encode on $body and $headers
419  // if $this->soap_defencoding is UTF-8. Not doing this automatically allows
420  // one to send arbitrary UTF-8 characters, not just characters that map to ISO-8859-1
421 
422  // serialize namespaces
423  $ns_string = '';
424  foreach(array_merge($this->namespaces,$namespaces) as $k => $v){
425  $ns_string .= " xmlns:$k=\"$v\"";
426  }
427  if($style == 'rpc' && $use == 'encoded') {
428  $ns_string = ' SOAP-ENV:encodingStyle="http://schemas.xmlsoap.org/soap/encoding/"' . $ns_string;
429  }
430 
431  // serialize headers
432  if($headers){
433  $headers = "<SOAP-ENV:Header>".$headers."</SOAP-ENV:Header>";
434  }
435  // serialize envelope
436  return
437  '<?xml version="1.0" encoding="'.$this->soap_defencoding .'"?'.">".
438  '<SOAP-ENV:Envelope'.$ns_string.">".
439  $headers.
440  "<SOAP-ENV:Body>".
441  $body.
442  "</SOAP-ENV:Body>".
443  "</SOAP-ENV:Envelope>";
444  }
+ Here is the caller graph for this function:

◆ serializeEnvelope() [2/2]

nusoap_base::serializeEnvelope (   $body,
  $headers = false,
  $namespaces = array(),
  $style = 'rpc',
  $use = 'encoded',
  $encodingStyle = 'http://schemas.xmlsoap.org/soap/encoding/' 
)

serializes a message

Parameters
string$bodythe XML of the SOAP body
mixed$headersoptional string of XML with SOAP header content, or array of soapval objects for SOAP headers, or associative array
array$namespacesoptional the namespaces used in generating the body and headers
string$styleoptional (rpc|document)
string$useoptional (encoded|literal)
string$encodingStyleoptional (usually 'http://schemas.xmlsoap.org/soap/encoding/' for encoded)
Returns
string the message public

Definition at line 680 of file nusoap.php.

References appendDebug(), debug(), serialize_val(), and varDump().

680  ://schemas.xmlsoap.org/soap/encoding/'){
681  // TODO: add an option to automatically run utf8_encode on $body and $headers
682  // if $this->soap_defencoding is UTF-8. Not doing this automatically allows
683  // one to send arbitrary UTF-8 characters, not just characters that map to ISO-8859-1
684 
685  $this->debug("In serializeEnvelope length=" . strlen($body) . " body (max 1000 characters)=" . substr($body, 0, 1000) . " style=$style use=$use encodingStyle=$encodingStyle");
686  $this->debug("headers:");
687  $this->appendDebug($this->varDump($headers));
688  $this->debug("namespaces:");
689  $this->appendDebug($this->varDump($namespaces));
690 
691  // serialize namespaces
692  $ns_string = '';
693  foreach(array_merge($this->namespaces,$namespaces) as $k => $v){
694  $ns_string .= " xmlns:$k=\"$v\"";
695  }
696  if($encodingStyle) {
697  $ns_string = " SOAP-ENV:encodingStyle=\"$encodingStyle\"$ns_string";
698  }
699 
700  // serialize headers
701  if($headers){
702  if (is_array($headers)) {
703  $xml = '';
704  foreach ($headers as $k => $v) {
705  if (is_object($v) && get_class($v) == 'soapval') {
706  $xml .= $this->serialize_val($v, false, false, false, false, false, $use);
707  } else {
708  $xml .= $this->serialize_val($v, $k, false, false, false, false, $use);
709  }
710  }
711  $headers = $xml;
712  $this->debug("In serializeEnvelope, serialized array of headers to $headers");
713  }
714  $headers = "<SOAP-ENV:Header>".$headers."</SOAP-ENV:Header>";
715  }
716  // serialize envelope
717  return
718  '<?xml version="1.0" encoding="'.$this->soap_defencoding .'"?'.">".
719  '<SOAP-ENV:Envelope'.$ns_string.">".
720  $headers.
721  "<SOAP-ENV:Body>".
722  $body.
723  "</SOAP-ENV:Body>".
724  "</SOAP-ENV:Envelope>";
725  }
appendDebug($string)
adds debug data to the instance debug string without formatting
Definition: nusoap.php:294
debug($string)
adds debug data to the class level debug string
Definition: nusoap.php:144
serialize_val($val, $name=false, $type=false, $name_ns=false, $type_ns=false, $attributes=false, $use='encoded')
serializes PHP values in accordance w/ section 5.
Definition: nusoap.php:212
varDump($data)
Definition: nusoap.php:567
+ Here is the call graph for this function:

◆ setDebugLevel()

nusoap_base::setDebugLevel (   $level)

sets the debug level for this instance

Parameters
int$levelDebug level 0-9, where 0 turns off public

Definition at line 272 of file nusoap.php.

272  {
273  $this->debugLevel = $level;
274  }

◆ setError() [1/2]

◆ setError() [2/2]

nusoap_base::setError (   $str)

sets error string

Returns
boolean $string error string private

Definition at line 378 of file nusoap.php.

378  {
379  $this->error_str = $str;
380  }

◆ setGlobalDebugLevel()

nusoap_base::setGlobalDebugLevel (   $level)

sets the global debug level, which applies to future instances

Parameters
int$levelDebug level 0-9, where 0 turns off public

Definition at line 252 of file nusoap.php.

References $GLOBALS.

252  {
253  $GLOBALS['_transient']['static']['nusoap_base']->globalDebugLevel = $level;
254  }
$GLOBALS['ct_recipient']

◆ varDump() [1/2]

◆ varDump() [2/2]

nusoap_base::varDump (   $data)

Returns a string with the output of var_dump.

Parameters
mixed$dataThe variable to var_dump
Returns
string The output of var_dump public

Definition at line 880 of file nusoap.php.

References $data.

880  {
881  ob_start();
882  var_dump($data);
883  $ret_val = ob_get_contents();
884  ob_end_clean();
885  return $ret_val;
886  }
while($lm_rec=$ilDB->fetchAssoc($lm_set)) $data

Field Documentation

◆ $charencoding

nusoap_base::$charencoding = true

Definition at line 70 of file nusoap.php.

◆ $debug_str

nusoap_base::$debug_str = ''

Definition at line 67 of file nusoap.php.

Referenced by getDebug().

◆ $debugLevel

nusoap_base::$debugLevel

Definition at line 142 of file nusoap.php.

Referenced by getDebugLevel().

◆ $error_str

nusoap_base::$error_str = false

Definition at line 66 of file nusoap.php.

Referenced by soap_transport_http\connect(), and getError().

◆ $namespaces

nusoap_base::$namespaces
Initial value:
= array(
'SOAP-ENV' => 'http://schemas.xmlsoap.org/soap/envelope/',
'xsd' => 'http://www.w3.org/2001/XMLSchema',
'xsi' => 'http://www.w3.org/2001/XMLSchema-instance',
'SOAP-ENC' => 'http://schemas.xmlsoap.org/soap/encoding/',
'si' => 'http://soapinterop.org/xsd')

Definition at line 95 of file nusoap.php.

Referenced by nusoap_xmlschema\nusoap_xmlschema(), and XMLSchema\XMLSchema().

◆ $revision

nusoap_base::$revision = '$Revision$'

Definition at line 65 of file nusoap.php.

◆ $soap_defencoding

◆ $title

nusoap_base::$title = 'NuSOAP'

Definition at line 63 of file nusoap.php.

◆ $typemap

nusoap_base::$typemap
Initial value:
= array(
'http://www.w3.org/2001/XMLSchema' => array(
'string'=>'string','boolean'=>'boolean','float'=>'double','double'=>'double','decimal'=>'double',
'duration'=>'','dateTime'=>'string','time'=>'string','date'=>'string','gYearMonth'=>'',
'gYear'=>'','gMonthDay'=>'','gDay'=>'','gMonth'=>'','hexBinary'=>'string','base64Binary'=>'string',
'normalizedString'=>'string','token'=>'string','language'=>'','NMTOKEN'=>'','NMTOKENS'=>'','Name'=>'','NCName'=>'','ID'=>'',
'IDREF'=>'','IDREFS'=>'','ENTITY'=>'','ENTITIES'=>'','integer'=>'integer','nonPositiveInteger'=>'integer',
'negativeInteger'=>'integer','long'=>'integer','int'=>'integer','short'=>'integer','byte'=>'integer','nonNegativeInteger'=>'integer',
'unsignedLong'=>'','unsignedInt'=>'','unsignedShort'=>'','unsignedByte'=>'','positiveInteger'=>''),
'http://www.w3.org/1999/XMLSchema' => array(
'i4'=>'','int'=>'integer','boolean'=>'boolean','string'=>'string','double'=>'double',
'float'=>'double','dateTime'=>'string',
'timeInstant'=>'string','base64Binary'=>'string','base64'=>'string','ur-type'=>'array'),
'http://soapinterop.org/xsd' => array('SOAPStruct'=>'struct'),
'http://schemas.xmlsoap.org/soap/encoding/' => array('base64'=>'string','array'=>'array','Array'=>'array'),
'http://xml.apache.org/xml-soap' => array('Map')
)

Definition at line 110 of file nusoap.php.

◆ $usedNamespaces

nusoap_base::$usedNamespaces = array()

Definition at line 101 of file nusoap.php.

◆ $version

nusoap_base::$version = '0.6.7'

Definition at line 64 of file nusoap.php.

◆ $xmlEntities

nusoap_base::$xmlEntities
Initial value:
= array('quot' => '"','amp' => '&',
'lt' => '<','gt' => '>','apos' => "'")

Definition at line 135 of file nusoap.php.

◆ $XMLSchemaVersion

nusoap_base::$XMLSchemaVersion = 'http://www.w3.org/2001/XMLSchema'

Definition at line 78 of file nusoap.php.

Referenced by soap_parser\start_element(), and nusoap_parser\start_element().


The documentation for this class was generated from the following file: