ILIAS  release_4-4 Revision
CASClient Class Reference

The CASClient class is a client interface that provides CAS authentication to PHP applications. More...

+ Collaboration diagram for CASClient:

Public Member Functions

 setHTMLHeader ($header)
 This method set the HTML header used for all outputs. More...
 
 setHTMLFooter ($footer)
 This method set the HTML footer used for all outputs. More...
 
 setLang ($lang)
 This method is used to set the language used by phpCAS. More...
 
 setExtraCurlOption ($key, $value)
 This method is used to set additional user curl options. More...
 
 CASClient ( $server_version, $proxy, $server_hostname, $server_port, $server_uri, $start_session=true)
 CASClient constructor. More...
 
 setStartSession ($session)
 
 getStartSession ($session)
 
 renameSession ($ticket)
 Renaming the session. More...
 
 getUser ()
 This method returns the CAS user's login name. More...
 
 setAttributes ($attributes)
 
 getAttributes ()
 
 hasAttributes ()
 
 hasAttribute ($key)
 
 getAttribute ($key)
 
 renewAuthentication ()
 This method is called to renew the authentication of the user If the user is authenticated, renew the connection If not, redirect to CAS. More...
 
 forceAuthentication ()
 This method is called to be sure that the user is authenticated. More...
 
 setCacheTimesForAuthRecheck ($n)
 Set the number of times authentication will be cached before rechecked. More...
 
 checkAuthentication ()
 This method is called to check whether the user is authenticated or not. More...
 
 isAuthenticated ()
 This method is called to check if the user is authenticated (previously or by tickets given in the URL). More...
 
 isSessionAuthenticated ()
 This method tells if the current session is authenticated. More...
 
 redirectToCas ($gateway=false, $renew=false)
 This method is used to redirect the client to the CAS server. More...
 
 logout ($params)
 This method is used to logout from CAS. More...
 
 handleLogoutRequests ($check_client=true, $allowed_clients=false)
 This method handles logout requests. More...
 
 setCasServerCert ($cert)
 Set the certificate of the CAS server. More...
 
 setCasServerCACert ($cert)
 Set the CA certificate of the CAS server. More...
 
 setNoCasServerValidation ()
 Set no SSL validation for the CAS server. More...
 
 setPGTStorageFile ($format='', $path='')
 This method is used to tell phpCAS to store the response of the CAS server to PGT requests onto the filesystem. More...
 
 setPGTStorageDB ($user, $password, $database_type, $hostname, $port, $database, $table)
 This method is used to tell phpCAS to store the response of the CAS server to PGT requests into a database. More...
 
 _curl_read_headers ($ch, $header)
 
 serviceWeb ($url, &$err_code, &$output)
 This method is used to access an HTTP[S] service. More...
 
 serviceMail ($url, $service, $flags, &$err_code, &$err_msg, &$pt)
 This method is used to access an IMAP/POP3/NNTP service. More...
 
 removeParameterFromQueryString ($parameterName, $queryString)
 Removes a parameter from a query string. More...
 
 setHTMLHeader ($header)
 This method set the HTML header used for all outputs. More...
 
 setHTMLFooter ($footer)
 This method set the HTML footer used for all outputs. More...
 
 setLang ($lang)
 This method is used to set the language used by phpCAS. More...
 
 CASClient ($server_version, $proxy, $server_hostname, $server_port, $server_uri, $start_session=true)
 CASClient constructor. More...
 
 getUser ()
 This method returns the CAS user's login name. More...
 
 forceAuthentication ()
 This method is called to be sure that the user is authenticated. More...
 
 checkAuthentication ()
 This method is called to check whether the ser is authenticated or not. More...
 
 isAuthenticated ()
 This method is called to check if the user is authenticated (previously or by tickets given in the URL. More...
 
 redirectToCas ($gateway)
 This method is used to redirect the client to the CAS server. More...
 
 logout ($url="")
 This method is used to logout from CAS. More...
 
 setPGTStorageFile ($format='', $path='')
 This method is used to tell phpCAS to store the response of the CAS server to PGT requests onto the filesystem. More...
 
 setPGTStorageDB ($user, $password, $database_type, $hostname, $port, $database, $table)
 This method is used to tell phpCAS to store the response of the CAS server to PGT requests into a database. More...
 
 serviceWeb ($url, &$err_code, &$output)
 This method is used to access an HTTP[S] service. More...
 
 serviceMail ($url, $flags, &$err_code, &$err_msg, &$pt)
 This method is used to access an IMAP/POP3/NNTP service. More...
 
 setHTMLHeader ($header)
 This method set the HTML header used for all outputs. More...
 
 setHTMLFooter ($footer)
 This method set the HTML footer used for all outputs. More...
 
 setLang ($lang)
 This method is used to set the language used by phpCAS. More...
 
 CASClient ($server_version, $proxy, $server_hostname, $server_port, $server_uri, $start_session=true)
 CASClient constructor. More...
 
 getUser ()
 This method returns the CAS user's login name. More...
 
 forceAuthentication ()
 This method is called to be sure that the user is authenticated. More...
 
 checkAuthentication ()
 This method is called to check whether the ser is authenticated or not. More...
 
 isAuthenticated ()
 This method is called to check if the user is authenticated (previously or by tickets given in the URL. More...
 
 redirectToCas ($gateway)
 This method is used to redirect the client to the CAS server. More...
 
 logout ($url="")
 This method is used to logout from CAS. More...
 
 setPGTStorageFile ($format='', $path='')
 This method is used to tell phpCAS to store the response of the CAS server to PGT requests onto the filesystem. More...
 
 setPGTStorageDB ($user, $password, $database_type, $hostname, $port, $database, $table)
 This method is used to tell phpCAS to store the response of the CAS server to PGT requests into a database. More...
 
 serviceWeb ($url, &$err_code, &$output)
 This method is used to access an HTTP[S] service. More...
 
 serviceMail ($url, $flags, &$err_code, &$err_msg, &$pt)
 This method is used to access an IMAP/POP3/NNTP service. More...
 

Data Fields

 $_curl_options = array()
 An array to store extra curl options. More...
 
 $_curl_headers = array()
 This method is the callback used by readURL method to request HTTP headers. More...
 

Private Member Functions

 HTMLFilterOutput ($str)
 This method filters a string by replacing special tokens by appropriate values and prints it. More...
 
 printHTMLHeader ($title)
 This method prints the header of the HTML output (after filtering). More...
 
 printHTMLFooter ()
 This method prints the footer of the HTML output (after filtering). More...
 
 getLang ()
 This method returns the language used by phpCAS. More...
 
 getString ($str)
 This method returns a string depending on the language. More...
 
 getServerVersion ()
 This method is used to retrieve the version of the CAS server. More...
 
 getServerHostname ()
 This method is used to retrieve the hostname of the CAS server. More...
 
 getServerPort ()
 This method is used to retrieve the port of the CAS server. More...
 
 getServerURI ()
 This method is used to retrieve the URI of the CAS server. More...
 
 getServerBaseURL ()
 This method is used to retrieve the base URL of the CAS server. More...
 
 getServerLoginURL ($gateway=false, $renew=false)
 This method is used to retrieve the login URL of the CAS server. More...
 
 setServerLoginURL ($url)
 This method sets the login URL of the CAS server. More...
 
 setServerServiceValidateURL ($url)
 This method sets the serviceValidate URL of the CAS server. More...
 
 setServerProxyValidateURL ($url)
 This method sets the proxyValidate URL of the CAS server. More...
 
 setServerSamlValidateURL ($url)
 This method sets the samlValidate URL of the CAS server. More...
 
 getServerServiceValidateURL ()
 This method is used to retrieve the service validating URL of the CAS server. More...
 
 getServerSamlValidateURL ()
 This method is used to retrieve the SAML validating URL of the CAS server. More...
 
 getServerProxyValidateURL ()
 This method is used to retrieve the proxy validating URL of the CAS server. More...
 
 getServerProxyURL ()
 This method is used to retrieve the proxy URL of the CAS server. More...
 
 getServerLogoutURL ()
 This method is used to retrieve the logout URL of the CAS server. More...
 
 setServerLogoutURL ($url)
 This method sets the logout URL of the CAS server. More...
 
 isHttps ()
 This method checks to see if the request is secured via HTTPS. More...
 
 setUser ($user)
 This method sets the CAS user's login name. More...
 
 wasPreviouslyAuthenticated ()
 This method tells if the user has already been (previously) authenticated by looking into the session variables. More...
 
 isLogoutRequest ()
 
 isLogoutRequestAllowed ()
 
 getST ()
 This method returns the Service Ticket provided in the URL of the request. More...
 
 setST ($st)
 This method stores the Service Ticket. More...
 
 hasST ()
 This method tells if a Service Ticket was stored. More...
 
 validateST ($validate_url, &$text_response, &$tree_response)
 This method is used to validate a ST; halt on failure, and sets $validate_url, $text_reponse and $tree_response on success. More...
 
 validateSA ($validate_url, &$text_response, &$tree_response)
 This method is used to validate a SAML TICKET; halt on failure, and sets $validate_url, $text_reponse and $tree_response on success. More...
 
 setSessionAttributes ($text_response)
 This method will parse the DOM and pull out the attributes from the SAML payload and put them into an array, then put the array into the session. More...
 
 isProxy ()
 Tells if a CAS client is a CAS proxy or not. More...
 
 getPGT ()
 This method returns the Proxy Granting Ticket given by the CAS server. More...
 
 setPGT ($pgt)
 This method stores the Proxy Granting Ticket. More...
 
 hasPGT ()
 This method tells if a Proxy Granting Ticket was stored. More...
 
 setCallbackMode ($callback_mode)
 This method sets/unsets callback mode. More...
 
 isCallbackMode ()
 This method returns TRUE when the CAs client is running i callback mode, FALSE otherwise. More...
 
 getCallbackURL ()
 This method returns the URL that should be used for the PGT callback (in fact the URL of the current request without any CGI parameter, except if phpCAS::setFixedCallbackURL() was used). More...
 
 setCallbackURL ($url)
 This method sets the callback url. More...
 
 callback ()
 This method is called by CASClient::CASClient() when running in callback mode. More...
 
 initPGTStorage ()
 This method is used to initialize the storage of PGT's. More...
 
 storePGT ($pgt, $pgt_iou)
 This method stores a PGT. More...
 
 loadPGT ($pgt_iou)
 This method reads a PGT from its Iou and deletes the corresponding storage entry. More...
 
 validatePGT (&$validate_url, $text_response, $tree_response)
 This method is used to validate a PGT; halt on failure. More...
 
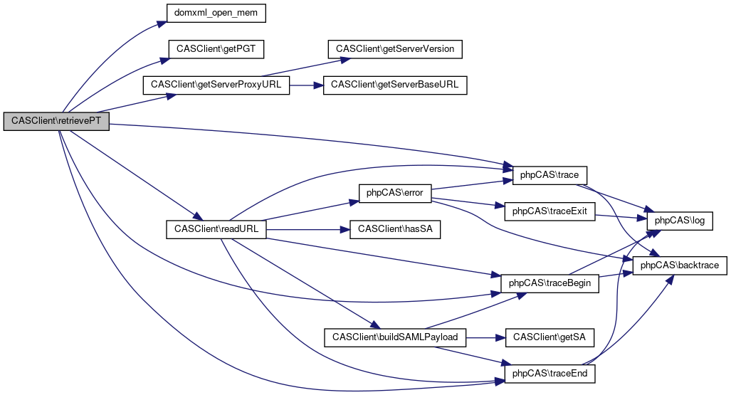
 retrievePT ($target_service, &$err_code, &$err_msg)
 This method is used to retrieve PT's from the CAS server thanks to a PGT. More...
 
 readURL ($url, $cookies, &$headers, &$body, &$err_msg)
 This method is used to acces a remote URL. More...
 
 buildSAMLPayload ()
 This method is used to build the SAML POST body sent to /samlValidate URL. More...
 
 getPT ()
 This method returns the Proxy Ticket provided in the URL of the request. More...
 
 setPT ($pt)
 This method stores the Proxy Ticket. More...
 
 hasPT ()
 This method tells if a Proxy Ticket was stored. More...
 
 getSA ()
 This method returns the SAML Ticket provided in the URL of the request. More...
 
 setSA ($sa)
 This method stores the SAML Ticket. More...
 
 hasSA ()
 This method tells if a SAML Ticket was stored. More...
 
 validatePT (&$validate_url, &$text_response, &$tree_response)
 This method is used to validate a ST or PT; halt on failure Used for all CAS 2.0 validations. More...
 
 getURL ()
 This method returns the URL of the current request (without any ticket CGI parameter). More...
 
 setURL ($url)
 This method sets the URL of the current request. More...
 
 authError ($failure, $cas_url, $no_response, $bad_response='', $cas_response='', $err_code='', $err_msg='')
 This method is used to print the HTML output when the user was not authenticated. More...
 
 HTMLFilterOutput ($str)
 This method filters a string by replacing special tokens by appropriate values and prints it. More...
 
 printHTMLHeader ($title)
 This method prints the header of the HTML output (after filtering). More...
 
 printHTMLFooter ()
 This method prints the footer of the HTML output (after filtering). More...
 
 getLang ()
 This method returns the language used by phpCAS. More...
 
 getString ($str)
 This method returns a string depending on the language. More...
 
 getServerVersion ()
 This method is used to retrieve the version of the CAS server. More...
 
 getServerHostname ()
 This method is used to retrieve the hostname of the CAS server. More...
 
 getServerPort ()
 This method is used to retrieve the port of the CAS server. More...
 
 getServerURI ()
 This method is used to retrieve the URI of the CAS server. More...
 
 getServerBaseURL ()
 This method is used to retrieve the base URL of the CAS server. More...
 
 getServerLoginURL ($gateway)
 This method is used to retrieve the login URL of the CAS server. More...
 
 getServerServiceValidateURL ()
 This method is used to retrieve the service validating URL of the CAS server. More...
 
 getServerProxyValidateURL ()
 This method is used to retrieve the proxy validating URL of the CAS server. More...
 
 getServerProxyURL ()
 This method is used to retrieve the proxy URL of the CAS server. More...
 
 getServerLogoutURL ()
 This method is used to retrieve the logout URL of the CAS server. More...
 
 setUser ($user)
 This method sets the CAS user's login name. More...
 
 wasPreviouslyAuthenticated ()
 This method tells if the user has already been (previously) authenticated by looking into the session variables. More...
 
 getST ()
 This method returns the Service Ticket provided in the URL of the request. More...
 
 setST ($st)
 This method stores the Service Ticket. More...
 
 hasST ()
 This method tells if a Service Ticket was stored. More...
 
 validateST ($validate_url, &$text_response, &$tree_response)
 This method is used to validate a ST; halt on failure, and sets $validate_url, $text_reponse and $tree_response on success. More...
 
 isProxy ()
 Tells if a CAS client is a CAS proxy or not. More...
 
 getPGT ()
 This method returns the Proxy Granting Ticket given by the CAS server. More...
 
 setPGT ($pgt)
 This method stores the Proxy Granting Ticket. More...
 
 hasPGT ()
 This method tells if a Proxy Granting Ticket was stored. More...
 
 setCallbackMode ($callback_mode)
 This method sets/unsets callback mode. More...
 
 isCallbackMode ()
 This method returns TRUE when the CAs client is running i callback mode, FALSE otherwise. More...
 
 getCallbackURL ()
 This method returns the URL that should be used for the PGT callback (in fact the URL of the current request without any CGI parameter, except if phpCAS::setFixedCallbackURL() was used). More...
 
 setCallbackURL ($url)
 This method sets the callback url. More...
 
 callback ()
 This method is called by CASClient::CASClient() when running in callback mode. More...
 
 initPGTStorage ()
 This method is used to initialize the storage of PGT's. More...
 
 storePGT ($pgt, $pgt_iou)
 This method stores a PGT. More...
 
 loadPGT ($pgt_iou)
 This method reads a PGT from its Iou and deletes the corresponding storage entry. More...
 
 validatePGT (&$validate_url, $text_response, $tree_response)
 This method is used to validate a PGT; halt on failure. More...
 
 retrievePT ($target_service, &$err_code, &$err_msg)
 This method is used to retrieve PT's from the CAS server thanks to a PGT. More...
 
 readURL ($url, $cookies, &$headers, &$body, &$err_msg)
 This method is used to acces a remote URL. More...
 
 getPT ()
 This method returns the Proxy Ticket provided in the URL of the request. More...
 
 setPT ($pt)
 This method stores the Proxy Ticket. More...
 
 hasPT ()
 This method tells if a Proxy Ticket was stored. More...
 
 validatePT (&$validate_url, &$text_response, &$tree_response)
 This method is used to validate a PT; halt on failure. More...
 
 getURL ()
 This method returns the URL of the current request (without any ticket CGI parameter). More...
 
 setURL ($url)
 This method sets the URL of the current request. More...
 
 authError ($failure, $cas_url, $no_response, $bad_response='', $cas_response='', $err_code='', $err_msg='')
 This method is used to print the HTML output when the user was not authenticated. More...
 
 HTMLFilterOutput ($str)
 This method filters a string by replacing special tokens by appropriate values and prints it. More...
 
 printHTMLHeader ($title)
 This method prints the header of the HTML output (after filtering). More...
 
 printHTMLFooter ()
 This method prints the footer of the HTML output (after filtering). More...
 
 getLang ()
 This method returns the language used by phpCAS. More...
 
 getString ($str)
 This method returns a string depending on the language. More...
 
 getServerVersion ()
 This method is used to retrieve the version of the CAS server. More...
 
 getServerHostname ()
 This method is used to retrieve the hostname of the CAS server. More...
 
 getServerPort ()
 This method is used to retrieve the port of the CAS server. More...
 
 getServerURI ()
 This method is used to retrieve the URI of the CAS server. More...
 
 getServerBaseURL ()
 This method is used to retrieve the base URL of the CAS server. More...
 
 getServerLoginURL ($gateway)
 This method is used to retrieve the login URL of the CAS server. More...
 
 getServerServiceValidateURL ()
 This method is used to retrieve the service validating URL of the CAS server. More...
 
 getServerProxyValidateURL ()
 This method is used to retrieve the proxy validating URL of the CAS server. More...
 
 getServerProxyURL ()
 This method is used to retrieve the proxy URL of the CAS server. More...
 
 getServerLogoutURL ()
 This method is used to retrieve the logout URL of the CAS server. More...
 
 setUser ($user)
 This method sets the CAS user's login name. More...
 
 wasPreviouslyAuthenticated ()
 This method tells if the user has already been (previously) authenticated by looking into the session variables. More...
 
 getST ()
 This method returns the Service Ticket provided in the URL of the request. More...
 
 setST ($st)
 This method stores the Service Ticket. More...
 
 hasST ()
 This method tells if a Service Ticket was stored. More...
 
 validateST ($validate_url, &$text_response, &$tree_response)
 This method is used to validate a ST; halt on failure, and sets $validate_url, $text_reponse and $tree_response on success. More...
 
 isProxy ()
 Tells if a CAS client is a CAS proxy or not. More...
 
 getPGT ()
 This method returns the Proxy Granting Ticket given by the CAS server. More...
 
 setPGT ($pgt)
 This method stores the Proxy Granting Ticket. More...
 
 hasPGT ()
 This method tells if a Proxy Granting Ticket was stored. More...
 
 setCallbackMode ($callback_mode)
 This method sets/unsets callback mode. More...
 
 isCallbackMode ()
 This method returns TRUE when the CAs client is running i callback mode, FALSE otherwise. More...
 
 getCallbackURL ()
 This method returns the URL that should be used for the PGT callback (in fact the URL of the current request without any CGI parameter, except if phpCAS::setFixedCallbackURL() was used). More...
 
 setCallbackURL ($url)
 This method sets the callback url. More...
 
 callback ()
 This method is called by CASClient::CASClient() when running in callback mode. More...
 
 initPGTStorage ()
 This method is used to initialize the storage of PGT's. More...
 
 storePGT ($pgt, $pgt_iou)
 This method stores a PGT. More...
 
 loadPGT ($pgt_iou)
 This method reads a PGT from its Iou and deletes the corresponding storage entry. More...
 
 validatePGT (&$validate_url, $text_response, $tree_response)
 This method is used to validate a PGT; halt on failure. More...
 
 retrievePT ($target_service, &$err_code, &$err_msg)
 This method is used to retrieve PT's from the CAS server thanks to a PGT. More...
 
 readURL ($url, $cookies, &$headers, &$body, &$err_msg)
 This method is used to acces a remote URL. More...
 
 getPT ()
 This method returns the Proxy Ticket provided in the URL of the request. More...
 
 setPT ($pt)
 This method stores the Proxy Ticket. More...
 
 hasPT ()
 This method tells if a Proxy Ticket was stored. More...
 
 validatePT (&$validate_url, &$text_response, &$tree_response)
 This method is used to validate a PT; halt on failure. More...
 
 getURL ()
 This method returns the URL of the current request (without any ticket CGI parameter). More...
 
 setURL ($url)
 This method sets the URL of the current request. More...
 
 authError ($failure, $cas_url, $no_response, $bad_response='', $cas_response='', $err_code='', $err_msg='')
 This method is used to print the HTML output when the user was not authenticated. More...
 

Private Attributes

 $_output_header
 A string used to print the header of HTML pages. More...
 
 $_output_footer
 A string used to print the footer of HTML pages. More...
 
 $_lang
 A string corresponding to the language used by phpCAS. More...
 
 $_strings
 array containing the strings used by phpCAS. More...
 
 $_server
 a record to store information about the CAS server. More...
 
 $_start_session
 A variable to whether phpcas will use its own session handling. More...
 
 $_user
 The Authenticated user. More...
 
 $_attributes
 The Authenticated users attributes. More...
 
 $_cache_times_for_auth_recheck
 An integer that gives the number of times authentication will be cached before rechecked. More...
 
 $_st
 the Service Ticket provided in the URL of the request if present (empty otherwise). More...
 
 $_cas_server_cert
 the certificate of the CAS server. More...
 
 $_cas_server_ca_cert
 the certificate of the CAS server CA. More...
 
 $_no_cas_server_validation
 Set to true not to validate the CAS server. More...
 
 $_proxy
 A boolean telling if the client is a CAS proxy or not. More...
 
 $_pgt
 the Proxy Grnting Ticket given by the CAS server (empty otherwise). More...
 
 $_callback_mode
 each PHP script using phpCAS in proxy mode is its own callback to get the PGT back from the CAS server. More...
 
 $_callback_url
 the URL that should be used for the PGT callback (in fact the URL of the current request without any CGI parameter). More...
 
 $_pgt_storage
 an instance of a class inheriting of PGTStorage, used to deal with PGT storage. More...
 
 $_pt
 the Proxy Ticket provided in the URL of the request if present (empty otherwise). More...
 
 $_url
 the URL of the current request (without any ticket CGI parameter). More...
 

Detailed Description

The CASClient class is a client interface that provides CAS authentication to PHP applications.

Author
Pascal Aubry <pascal.aubry at univ-rennes1.fr>

Definition at line 51 of file client.php.

Member Function Documentation

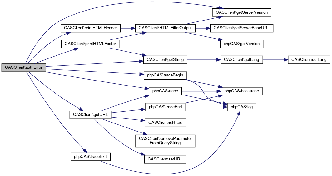
◆ authError() [1/2]

CASClient::authError (   $failure,
  $cas_url,
  $no_response,
  $bad_response = '',
  $cas_response = '',
  $err_code = '',
  $err_msg = '' 
)
private

This method is used to print the HTML output when the user was not authenticated.

Parameters
$failurethe failure that occured
$cas_urlthe URL the CAS server was asked for
$no_responsethe response from the CAS server (other parameters are ignored if TRUE)
$bad_responsebad response from the CAS server ($err_code and $err_msg ignored if TRUE)
$cas_responsethe response of the CAS server
$err_codethe error code given by the CAS server
$err_msgthe error message given by the CAS server

Definition at line 1919 of file client.php.

References $failure, CAS_STR_AUTHENTICATION_FAILED, CAS_STR_YOU_WERE_NOT_AUTHENTICATED, CAS_VERSION_1_0, CAS_VERSION_2_0, exit, getServerVersion(), getString(), getURL(), printHTMLFooter(), printHTMLHeader(), phpCAS\trace(), phpCAS\traceBegin(), and phpCAS\traceExit().

1920  {
1922 
1924  printf($this->getString(CAS_STR_YOU_WERE_NOT_AUTHENTICATED),$this->getURL(),$_SERVER['SERVER_ADMIN']);
1925  phpCAS::trace('CAS URL: '.$cas_url);
1926  phpCAS::trace('Authentication failure: '.$failure);
1927  if ( $no_response ) {
1928  phpCAS::trace('Reason: no response from the CAS server');
1929  } else {
1930  if ( $bad_response ) {
1931  phpCAS::trace('Reason: bad response from the CAS server');
1932  } else {
1933  switch ($this->getServerVersion()) {
1934  case CAS_VERSION_1_0:
1935  phpCAS::trace('Reason: CAS error');
1936  break;
1937  case CAS_VERSION_2_0:
1938  if ( empty($err_code) )
1939  phpCAS::trace('Reason: no CAS error');
1940  else
1941  phpCAS::trace('Reason: ['.$err_code.'] CAS error: '.$err_msg);
1942  break;
1943  }
1944  }
1945  phpCAS::trace('CAS response: '.$cas_response);
1946  }
1947  $this->printHTMLFooter();
1949  exit();
1950  }
getURL()
This method returns the URL of the current request (without any ticket CGI parameter).
Definition: client.php:2621
$failure
exit
Definition: login.php:54
getServerVersion()
This method is used to retrieve the version of the CAS server.
Definition: client.php:297
const CAS_VERSION_1_0
CAS version 1.0.
Definition: CAS.php:77
const CAS_STR_YOU_WERE_NOT_AUTHENTICATED
Definition: languages.php:20
getString($str)
This method returns a string depending on the language.
Definition: client.php:221
printHTMLHeader($title)
This method prints the header of the HTML output (after filtering).
Definition: client.php:108
traceBegin()
This method is used to indicate the start of the execution of a function in debug mode...
Definition: CAS.php:577
const CAS_VERSION_2_0
Definition: CAS.php:81
printHTMLFooter()
This method prints the footer of the HTML output (after filtering).
Definition: client.php:136
trace($str)
This method is used to log something in debug mode.
Definition: CAS.php:569
const CAS_STR_AUTHENTICATION_FAILED
Definition: languages.php:19
traceExit()
This method is used to indicate the end of the execution of the program.
Definition: CAS.php:617
+ Here is the call graph for this function:

◆ authError() [2/2]

CASClient::authError (   $failure,
  $cas_url,
  $no_response,
  $bad_response = '',
  $cas_response = '',
  $err_code = '',
  $err_msg = '' 
)
private

This method is used to print the HTML output when the user was not authenticated.

Parameters
$failurethe failure that occured
$cas_urlthe URL the CAS server was asked for
$no_responsethe response from the CAS server (other parameters are ignored if TRUE)
$bad_responsebad response from the CAS server ($err_code and $err_msg ignored if TRUE)
$cas_responsethe response of the CAS server
$err_codethe error code given by the CAS server
$err_msgthe error message given by the CAS server

Definition at line 1927 of file client4.php.

References $failure, CAS_STR_AUTHENTICATION_FAILED, CAS_STR_YOU_WERE_NOT_AUTHENTICATED, CAS_VERSION_1_0, CAS_VERSION_2_0, exit, getServerVersion(), getString(), getURL(), printHTMLFooter(), printHTMLHeader(), phpCAS\trace(), phpCAS\traceBegin(), and phpCAS\traceExit().

1928  {
1930 
1932  printf($this->getString(CAS_STR_YOU_WERE_NOT_AUTHENTICATED),$this->getURL(),$_SERVER['SERVER_ADMIN']);
1933  phpCAS::trace('CAS URL: '.$cas_url);
1934  phpCAS::trace('Authentication failure: '.$failure);
1935  if ( $no_response ) {
1936  phpCAS::trace('Reason: no response from the CAS server');
1937  } else {
1938  if ( $bad_response ) {
1939  phpCAS::trace('Reason: bad response from the CAS server');
1940  } else {
1941  switch ($this->getServerVersion()) {
1942  case CAS_VERSION_1_0:
1943  phpCAS::trace('Reason: CAS error');
1944  break;
1945  case CAS_VERSION_2_0:
1946  if ( empty($err_code) )
1947  phpCAS::trace('Reason: no CAS error');
1948  else
1949  phpCAS::trace('Reason: ['.$err_code.'] CAS error: '.$err_msg);
1950  break;
1951  }
1952  }
1953  phpCAS::trace('CAS response: '.$cas_response);
1954  }
1955  $this->printHTMLFooter();
1957  exit();
1958  }
getURL()
This method returns the URL of the current request (without any ticket CGI parameter).
Definition: client.php:2621
$failure
exit
Definition: login.php:54
getServerVersion()
This method is used to retrieve the version of the CAS server.
Definition: client.php:297
const CAS_VERSION_1_0
CAS version 1.0.
Definition: CAS.php:77
const CAS_STR_YOU_WERE_NOT_AUTHENTICATED
Definition: languages.php:20
getString($str)
This method returns a string depending on the language.
Definition: client.php:221
printHTMLHeader($title)
This method prints the header of the HTML output (after filtering).
Definition: client.php:108
traceBegin()
This method is used to indicate the start of the execution of a function in debug mode...
Definition: CAS.php:577
const CAS_VERSION_2_0
Definition: CAS.php:81
printHTMLFooter()
This method prints the footer of the HTML output (after filtering).
Definition: client.php:136
trace($str)
This method is used to log something in debug mode.
Definition: CAS.php:569
const CAS_STR_AUTHENTICATION_FAILED
Definition: languages.php:19
traceExit()
This method is used to indicate the end of the execution of the program.
Definition: CAS.php:617
+ Here is the call graph for this function:

◆ callback() [1/2]

CASClient::callback ( )
private

This method is called by CASClient::CASClient() when running in callback mode.

It stores the PGT and its PGT Iou, prints its output and halts.

Definition at line 1161 of file client.php.

References $_GET, $_pgt_storage, printHTMLFooter(), printHTMLHeader(), phpCAS\trace(), phpCAS\traceBegin(), and phpCAS\traceExit().

1162  {
1164  $this->printHTMLHeader('phpCAS callback');
1165  $pgt_iou = $_GET['pgtIou'];
1166  $pgt = $_GET['pgtId'];
1167  phpCAS::trace('Storing PGT `'.$pgt.'\' (id=`'.$pgt_iou.'\')');
1168  echo '<p>Storing PGT `'.$pgt.'\' (id=`'.$pgt_iou.'\').</p>';
1169  $this->storePGT($pgt,$pgt_iou);
1170  $this->printHTMLFooter();
1172  }
$_GET["client_id"]
printHTMLHeader($title)
This method prints the header of the HTML output (after filtering).
Definition: client.php:108
traceBegin()
This method is used to indicate the start of the execution of a function in debug mode...
Definition: CAS.php:577
printHTMLFooter()
This method prints the footer of the HTML output (after filtering).
Definition: client.php:136
trace($str)
This method is used to log something in debug mode.
Definition: CAS.php:569
traceExit()
This method is used to indicate the end of the execution of the program.
Definition: CAS.php:617
+ Here is the call graph for this function:

◆ callback() [2/2]

CASClient::callback ( )
private

This method is called by CASClient::CASClient() when running in callback mode.

It stores the PGT and its PGT Iou, prints its output and halts.

Definition at line 1169 of file client4.php.

References $_GET, $_pgt_storage, printHTMLFooter(), printHTMLHeader(), phpCAS\trace(), phpCAS\traceBegin(), and phpCAS\traceExit().

1170  {
1172  $this->printHTMLHeader('phpCAS callback');
1173  $pgt_iou = $_GET['pgtIou'];
1174  $pgt = $_GET['pgtId'];
1175  phpCAS::trace('Storing PGT `'.$pgt.'\' (id=`'.$pgt_iou.'\')');
1176  echo '<p>Storing PGT `'.$pgt.'\' (id=`'.$pgt_iou.'\').</p>';
1177  $this->storePGT($pgt,$pgt_iou);
1178  $this->printHTMLFooter();
1180  }
$_GET["client_id"]
printHTMLHeader($title)
This method prints the header of the HTML output (after filtering).
Definition: client.php:108
traceBegin()
This method is used to indicate the start of the execution of a function in debug mode...
Definition: CAS.php:577
printHTMLFooter()
This method prints the footer of the HTML output (after filtering).
Definition: client.php:136
trace($str)
This method is used to log something in debug mode.
Definition: CAS.php:569
traceExit()
This method is used to indicate the end of the execution of the program.
Definition: CAS.php:617
+ Here is the call graph for this function:

◆ CASClient() [1/2]

CASClient::CASClient (   $server_version,
  $proxy,
  $server_hostname,
  $server_port,
  $server_uri,
  $start_session = true 
)

CASClient constructor.

Parameters
$server_versionthe version of the CAS server
$proxyTRUE if the CAS client is a CAS proxy, FALSE otherwise
$server_hostnamethe hostname of the CAS server
$server_portthe port the CAS server is running on
$server_urithe URI the CAS server is responding on
$start_sessionHave phpCAS start PHP sessions (default true)
Returns
a newly created CASClient object

Definition at line 435 of file client.php.

References $_GET, $_user, CAS_VERSION_1_0, CAS_VERSION_2_0, phpCAS\error(), isCallbackMode(), isProxy(), setCallbackMode(), phpCAS\trace(), phpCAS\traceBegin(), and phpCAS\traceEnd().

441  {
443 
444  // activate session mechanism if desired
445  if ($start_session) {
446  session_start();
447  }
448 
449  $this->_proxy = $proxy;
450 
451  // check version
452  switch ($server_version) {
453  case CAS_VERSION_1_0:
454  if ( $this->isProxy() )
455  phpCAS::error('CAS proxies are not supported in CAS '
456  .$server_version);
457  break;
458  case CAS_VERSION_2_0:
459  break;
460  default:
461  phpCAS::error('this version of CAS (`'
462  .$server_version
463  .'\') is not supported by phpCAS '
464  .phpCAS::getVersion());
465  }
466  $this->_server['version'] = $server_version;
467 
468  // check hostname
469  if ( empty($server_hostname)
470  || !preg_match('/[\.\d\-abcdefghijklmnopqrstuvwxyz]*/',$server_hostname) ) {
471  phpCAS::error('bad CAS server hostname (`'.$server_hostname.'\')');
472  }
473  $this->_server['hostname'] = $server_hostname;
474 
475  // check port
476  if ( $server_port == 0
477  || !is_int($server_port) ) {
478  phpCAS::error('bad CAS server port (`'.$server_hostname.'\')');
479  }
480  $this->_server['port'] = $server_port;
481 
482  // check URI
483  if ( !preg_match('/[\.\d\-_abcdefghijklmnopqrstuvwxyz\/]*/',$server_uri) ) {
484  phpCAS::error('bad CAS server URI (`'.$server_uri.'\')');
485  }
486  // add leading and trailing `/' and remove doubles
487  $server_uri = preg_replace('/\/\//','/','/'.$server_uri.'/');
488  $this->_server['uri'] = $server_uri;
489 
490  // set to callback mode if PgtIou and PgtId CGI GET parameters are provided
491  if ( $this->isProxy() ) {
492  $this->setCallbackMode(!empty($_GET['pgtIou'])&&!empty($_GET['pgtId']));
493  }
494 
495  if ( $this->isCallbackMode() ) {
496  // callback mode: check that phpCAS is secured
497  if ( $_SERVER['HTTPS'] != 'on' ) {
498  phpCAS::error('CAS proxies must be secured to use phpCAS; PGT\'s will not be received from the CAS server');
499  }
500  } else {
501  // normal mode: get ticket and remove it from CGI parameters for developpers
502  $ticket = $_GET['ticket'];
503  // at first check for a Service Ticket
504  if( preg_match('/^ST-/',$ticket)) {
505  phpCAS::trace('ST \''.$ticket.'\' found');
506  // ST present
507  $this->setST($ticket);
508  }
509  // in a second time check for a Proxy Ticket (CAS >= 2.0)
510  else if( ($this->getServerVersion()!=CAS_VERSION_1_0) && preg_match('/^PT-/',$ticket) ) {
511  phpCAS::trace('PT \''.$ticket.'\' found');
512  $this->setPT($ticket);
513  }
514  // ill-formed ticket, halt
515  else if ( !empty($ticket) ) {
516  phpCAS::error('ill-formed ticket found in the URL (ticket=`'.htmlentities($ticket).'\')');
517  }
518  // ticket has been taken into account, unset it to hide it to applications
519  unset($_GET['ticket']);
520  }
522  }
const CAS_VERSION_1_0
CAS version 1.0.
Definition: CAS.php:77
The phpCAS class is a simple container for the phpCAS library.
Definition: CAS.php:341
$_GET["client_id"]
traceEnd($res='')
This method is used to indicate the end of the execution of a function in debug mode.
Definition: CAS.php:604
traceBegin()
This method is used to indicate the start of the execution of a function in debug mode...
Definition: CAS.php:577
const CAS_VERSION_2_0
Definition: CAS.php:81
error($msg)
This method is used by interface methods to print an error and where the function was originally call...
Definition: CAS.php:544
isProxy()
Tells if a CAS client is a CAS proxy or not.
Definition: client.php:1681
trace($str)
This method is used to log something in debug mode.
Definition: CAS.php:569
setCallbackMode($callback_mode)
This method sets/unsets callback mode.
Definition: client.php:1759
isCallbackMode()
This method returns TRUE when the CAs client is running i callback mode, FALSE otherwise.
Definition: client.php:1772
+ Here is the call graph for this function:

◆ CASClient() [2/2]

CASClient::CASClient (   $server_version,
  $proxy,
  $server_hostname,
  $server_port,
  $server_uri,
  $start_session = true 
)

CASClient constructor.

Parameters
$server_versionthe version of the CAS server
$proxyTRUE if the CAS client is a CAS proxy, FALSE otherwise
$server_hostnamethe hostname of the CAS server
$server_portthe port the CAS server is running on
$server_urithe URI the CAS server is responding on
$start_sessionHave phpCAS start PHP sessions (default true)
Returns
a newly created CASClient object

Definition at line 444 of file client4.php.

References $_GET, $_user, CAS_VERSION_1_0, CAS_VERSION_2_0, phpCAS\error(), isCallbackMode(), isProxy(), setCallbackMode(), phpCAS\trace(), phpCAS\traceBegin(), and phpCAS\traceEnd().

450  {
452 
453  // activate session mechanism if desired
454  if ($start_session) {
455  session_start();
456  }
457 
458  $this->_proxy = $proxy;
459 
460  // check version
461  switch ($server_version) {
462  case CAS_VERSION_1_0:
463  if ( $this->isProxy() )
464  phpCAS::error('CAS proxies are not supported in CAS '
465  .$server_version);
466  break;
467  case CAS_VERSION_2_0:
468  break;
469  default:
470  phpCAS::error('this version of CAS (`'
471  .$server_version
472  .'\') is not supported by phpCAS '
473  .phpCAS::getVersion());
474  }
475  $this->_server['version'] = $server_version;
476 
477  // check hostname
478  if ( empty($server_hostname)
479  || !preg_match('/[\.\d\-abcdefghijklmnopqrstuvwxyz]*/',$server_hostname) ) {
480  phpCAS::error('bad CAS server hostname (`'.$server_hostname.'\')');
481  }
482  $this->_server['hostname'] = $server_hostname;
483 
484  // check port
485  if ( $server_port == 0
486  || !is_int($server_port) ) {
487  phpCAS::error('bad CAS server port (`'.$server_hostname.'\')');
488  }
489  $this->_server['port'] = $server_port;
490 
491  // check URI
492  if ( !preg_match('/[\.\d\-_abcdefghijklmnopqrstuvwxyz\/]*/',$server_uri) ) {
493  phpCAS::error('bad CAS server URI (`'.$server_uri.'\')');
494  }
495  // add leading and trailing `/' and remove doubles
496  $server_uri = preg_replace('/\/\//','/','/'.$server_uri.'/');
497  $this->_server['uri'] = $server_uri;
498 
499  // set to callback mode if PgtIou and PgtId CGI GET parameters are provided
500  if ( $this->isProxy() ) {
501  $this->setCallbackMode(!empty($_GET['pgtIou'])&&!empty($_GET['pgtId']));
502  }
503 
504  if ( $this->isCallbackMode() ) {
505  // callback mode: check that phpCAS is secured
506  if ( $_SERVER['HTTPS'] != 'on' ) {
507  phpCAS::error('CAS proxies must be secured to use phpCAS; PGT\'s will not be received from the CAS server');
508  }
509  } else {
510  // normal mode: get ticket and remove it from CGI parameters for developpers
511  $ticket = $_GET['ticket'];
512  // at first check for a Service Ticket
513  if( preg_match('/^ST-/',$ticket)) {
514  phpCAS::trace('ST \''.$ticket.'\' found');
515  // ST present
516  $this->setST($ticket);
517  }
518  // in a second time check for a Proxy Ticket (CAS >= 2.0)
519  else if( ($this->getServerVersion()!=CAS_VERSION_1_0) && preg_match('/^PT-/',$ticket) ) {
520  phpCAS::trace('PT \''.$ticket.'\' found');
521  $this->setPT($ticket);
522  }
523  // ill-formed ticket, halt
524  else if ( !empty($ticket) ) {
525  phpCAS::error('ill-formed ticket found in the URL (ticket=`'.htmlentities($ticket).'\')');
526  }
527  // ticket has been taken into account, unset it to hide it to applications
528  unset($_GET['ticket']);
529  }
531  }
const CAS_VERSION_1_0
CAS version 1.0.
Definition: CAS.php:77
The phpCAS class is a simple container for the phpCAS library.
Definition: CAS.php:341
$_GET["client_id"]
traceEnd($res='')
This method is used to indicate the end of the execution of a function in debug mode.
Definition: CAS.php:604
traceBegin()
This method is used to indicate the start of the execution of a function in debug mode...
Definition: CAS.php:577
const CAS_VERSION_2_0
Definition: CAS.php:81
error($msg)
This method is used by interface methods to print an error and where the function was originally call...
Definition: CAS.php:544
isProxy()
Tells if a CAS client is a CAS proxy or not.
Definition: client.php:1681
trace($str)
This method is used to log something in debug mode.
Definition: CAS.php:569
setCallbackMode($callback_mode)
This method sets/unsets callback mode.
Definition: client.php:1759
isCallbackMode()
This method returns TRUE when the CAs client is running i callback mode, FALSE otherwise.
Definition: client.php:1772
+ Here is the call graph for this function:

◆ checkAuthentication() [1/2]

CASClient::checkAuthentication ( )

This method is called to check whether the ser is authenticated or not.

Returns
TRUE when the user is authenticated, FALSE otherwise.

Definition at line 603 of file client.php.

References $_SESSION, $res, isAuthenticated(), redirectToCas(), phpCAS\trace(), phpCAS\traceBegin(), and phpCAS\traceEnd().

604  {
606 
607  if ( $this->isAuthenticated() ) {
608  phpCAS::trace('user is authenticated');
609  $res = TRUE;
610  } else if (isset($_SESSION['phpCAS']['auth_checked'])) {
611  // the previous request has redirected the client to the CAS server with gateway=true
612  unset($_SESSION['phpCAS']['auth_checked']);
613  $res = FALSE;
614  } else {
615  $_SESSION['phpCAS']['auth_checked'] = true;
616  $this->redirectToCas(TRUE/* gateway */);
617  // never reached
618  $res = FALSE;
619  }
621  return $res;
622  }
< a tabindex="-1" style="border-style: none;" href="#" title="Refresh Image" onclick="document.getElementById('siimage').src = './securimage_show.php?sid=' + Math.random(); this.blur(); return false">< img src="./images/refresh.png" alt="Reload Image" height="32" width="32" onclick="this.blur()" align="bottom" border="0"/></a >< br/>< strong > Enter Code *if($_SERVER['REQUEST_METHOD']=='POST' &&@ $_POST['do']=='contact') $_SESSION['ctform']['success']
traceEnd($res='')
This method is used to indicate the end of the execution of a function in debug mode.
Definition: CAS.php:604
redirectToCas($gateway=false, $renew=false)
This method is used to redirect the client to the CAS server.
Definition: client.php:1133
traceBegin()
This method is used to indicate the start of the execution of a function in debug mode...
Definition: CAS.php:577
trace($str)
This method is used to log something in debug mode.
Definition: CAS.php:569
isAuthenticated()
This method is called to check if the user is authenticated (previously or by tickets given in the UR...
Definition: client.php:981
+ Here is the call graph for this function:

◆ checkAuthentication() [2/2]

CASClient::checkAuthentication ( )

This method is called to check whether the ser is authenticated or not.

Returns
TRUE when the user is authenticated, FALSE otherwise.

Definition at line 612 of file client4.php.

References $_SESSION, $res, isAuthenticated(), redirectToCas(), phpCAS\trace(), phpCAS\traceBegin(), and phpCAS\traceEnd().

613  {
615 
616  if ( $this->isAuthenticated() ) {
617  phpCAS::trace('user is authenticated');
618  $res = TRUE;
619  } else if (isset($_SESSION['phpCAS']['auth_checked'])) {
620  // the previous request has redirected the client to the CAS server with gateway=true
621  unset($_SESSION['phpCAS']['auth_checked']);
622  $res = FALSE;
623  } else {
624  $_SESSION['phpCAS']['auth_checked'] = true;
625  $this->redirectToCas(TRUE/* gateway */);
626  // never reached
627  $res = FALSE;
628  }
630  return $res;
631  }
< a tabindex="-1" style="border-style: none;" href="#" title="Refresh Image" onclick="document.getElementById('siimage').src = './securimage_show.php?sid=' + Math.random(); this.blur(); return false">< img src="./images/refresh.png" alt="Reload Image" height="32" width="32" onclick="this.blur()" align="bottom" border="0"/></a >< br/>< strong > Enter Code *if($_SERVER['REQUEST_METHOD']=='POST' &&@ $_POST['do']=='contact') $_SESSION['ctform']['success']
traceEnd($res='')
This method is used to indicate the end of the execution of a function in debug mode.
Definition: CAS.php:604
redirectToCas($gateway=false, $renew=false)
This method is used to redirect the client to the CAS server.
Definition: client.php:1133
traceBegin()
This method is used to indicate the start of the execution of a function in debug mode...
Definition: CAS.php:577
trace($str)
This method is used to log something in debug mode.
Definition: CAS.php:569
isAuthenticated()
This method is called to check if the user is authenticated (previously or by tickets given in the UR...
Definition: client.php:981
+ Here is the call graph for this function:

◆ forceAuthentication() [1/2]

CASClient::forceAuthentication ( )

This method is called to be sure that the user is authenticated.

When not authenticated, halt by redirecting to the CAS server; otherwise return TRUE.

Returns
TRUE when the user is authenticated; otherwise halt.

Definition at line 579 of file client.php.

References $_SESSION, $res, isAuthenticated(), redirectToCas(), phpCAS\trace(), phpCAS\traceBegin(), and phpCAS\traceEnd().

580  {
582 
583  if ( $this->isAuthenticated() ) {
584  // the user is authenticated, nothing to be done.
585  phpCAS::trace('no need to authenticate');
586  $res = TRUE;
587  } else {
588  // the user is not authenticated, redirect to the CAS server
589  unset($_SESSION['phpCAS']['auth_checked']);
590  $this->redirectToCas(FALSE/* no gateway */);
591  // never reached
592  $res = FALSE;
593  }
595  return $res;
596  }
< a tabindex="-1" style="border-style: none;" href="#" title="Refresh Image" onclick="document.getElementById('siimage').src = './securimage_show.php?sid=' + Math.random(); this.blur(); return false">< img src="./images/refresh.png" alt="Reload Image" height="32" width="32" onclick="this.blur()" align="bottom" border="0"/></a >< br/>< strong > Enter Code *if($_SERVER['REQUEST_METHOD']=='POST' &&@ $_POST['do']=='contact') $_SESSION['ctform']['success']
traceEnd($res='')
This method is used to indicate the end of the execution of a function in debug mode.
Definition: CAS.php:604
redirectToCas($gateway=false, $renew=false)
This method is used to redirect the client to the CAS server.
Definition: client.php:1133
traceBegin()
This method is used to indicate the start of the execution of a function in debug mode...
Definition: CAS.php:577
trace($str)
This method is used to log something in debug mode.
Definition: CAS.php:569
isAuthenticated()
This method is called to check if the user is authenticated (previously or by tickets given in the UR...
Definition: client.php:981
+ Here is the call graph for this function:

◆ forceAuthentication() [2/2]

CASClient::forceAuthentication ( )

This method is called to be sure that the user is authenticated.

When not authenticated, halt by redirecting to the CAS server; otherwise return TRUE.

Returns
TRUE when the user is authenticated; otherwise halt.

Definition at line 588 of file client4.php.

References $_SESSION, $res, isAuthenticated(), redirectToCas(), phpCAS\trace(), phpCAS\traceBegin(), and phpCAS\traceEnd().

589  {
591 
592  if ( $this->isAuthenticated() ) {
593  // the user is authenticated, nothing to be done.
594  phpCAS::trace('no need to authenticate');
595  $res = TRUE;
596  } else {
597  // the user is not authenticated, redirect to the CAS server
598  unset($_SESSION['phpCAS']['auth_checked']);
599  $this->redirectToCas(FALSE/* no gateway */);
600  // never reached
601  $res = FALSE;
602  }
604  return $res;
605  }
< a tabindex="-1" style="border-style: none;" href="#" title="Refresh Image" onclick="document.getElementById('siimage').src = './securimage_show.php?sid=' + Math.random(); this.blur(); return false">< img src="./images/refresh.png" alt="Reload Image" height="32" width="32" onclick="this.blur()" align="bottom" border="0"/></a >< br/>< strong > Enter Code *if($_SERVER['REQUEST_METHOD']=='POST' &&@ $_POST['do']=='contact') $_SESSION['ctform']['success']
traceEnd($res='')
This method is used to indicate the end of the execution of a function in debug mode.
Definition: CAS.php:604
redirectToCas($gateway=false, $renew=false)
This method is used to redirect the client to the CAS server.
Definition: client.php:1133
traceBegin()
This method is used to indicate the start of the execution of a function in debug mode...
Definition: CAS.php:577
trace($str)
This method is used to log something in debug mode.
Definition: CAS.php:569
isAuthenticated()
This method is called to check if the user is authenticated (previously or by tickets given in the UR...
Definition: client.php:981
+ Here is the call graph for this function:

◆ getCallbackURL() [1/2]

CASClient::getCallbackURL ( )
private

This method returns the URL that should be used for the PGT callback (in fact the URL of the current request without any CGI parameter, except if phpCAS::setFixedCallbackURL() was used).

Returns
The callback URL

Definition at line 1107 of file client.php.

References $_callback_url, and setCallbackURL().

1108  {
1109  // the URL is built when needed only
1110  if ( empty($this->_callback_url) ) {
1111  $final_uri = '';
1112  // remove the ticket if present in the URL
1113  $final_uri = 'https://';
1114 
1115  /* replaced by Julien Marchal - v0.4.6
1116  * $this->uri .= $_SERVER['SERVER_NAME'];
1117  */
1118  if(empty($_SERVER['HTTP_X_FORWARDED_SERVER'])){
1119  /* replaced by teedog - v0.4.12
1120  * $final_uri .= $_SERVER['SERVER_NAME'];
1121  */
1122  if (empty($_SERVER['SERVER_NAME'])) {
1123  $final_uri .= $_SERVER['HTTP_HOST'];
1124  } else {
1125  $final_uri .= $_SERVER['SERVER_NAME'];
1126  }
1127  } else {
1128  $final_uri .= $_SERVER['HTTP_X_FORWARDED_SERVER'];
1129  }
1130  if ( ($_SERVER['HTTPS']=='on' && $_SERVER['SERVER_PORT']!=443)
1131  || ($_SERVER['HTTPS']!='on' && $_SERVER['SERVER_PORT']!=80) ) {
1132  $final_uri .= ':';
1133  $final_uri .= $_SERVER['SERVER_PORT'];
1134  }
1135  $request_uri = $_SERVER['REQUEST_URI'];
1136  $request_uri = preg_replace('/\?.*$/','',$request_uri);
1137  $final_uri .= $request_uri;
1138  $this->setCallbackURL($final_uri);
1139  }
1140  return $this->_callback_url;
1141  }
setCallbackURL($url)
This method sets the callback url.
Definition: client.php:1838
$_callback_url
the URL that should be used for the PGT callback (in fact the URL of the current request without any ...
Definition: client.php:1785
+ Here is the call graph for this function:

◆ getCallbackURL() [2/2]

CASClient::getCallbackURL ( )
private

This method returns the URL that should be used for the PGT callback (in fact the URL of the current request without any CGI parameter, except if phpCAS::setFixedCallbackURL() was used).

Returns
The callback URL

Definition at line 1116 of file client4.php.

References $_callback_url, and setCallbackURL().

1117  {
1118  // the URL is built when needed only
1119  if ( empty($this->_callback_url) ) {
1120  $final_uri = '';
1121  // remove the ticket if present in the URL
1122  $final_uri = 'https://';
1123  /* replaced by Julien Marchal - v0.4.6
1124  * $this->uri .= $_SERVER['SERVER_NAME'];
1125  */
1126  if(empty($_SERVER['HTTP_X_FORWARDED_SERVER'])){
1127  /* replaced by teedog - v0.4.12
1128  * $final_uri .= $_SERVER['SERVER_NAME'];
1129  */
1130  if (empty($_SERVER['SERVER_NAME'])) {
1131  $final_uri .= $_SERVER['HTTP_HOST'];
1132  } else {
1133  $final_uri .= $_SERVER['SERVER_NAME'];
1134  }
1135  } else {
1136  $final_uri .= $_SERVER['HTTP_X_FORWARDED_SERVER'];
1137  }
1138  if ( ($_SERVER['HTTPS']=='on' && $_SERVER['SERVER_PORT']!=443)
1139  || ($_SERVER['HTTPS']!='on' && $_SERVER['SERVER_PORT']!=80) ) {
1140  $final_uri .= ':';
1141  $final_uri .= $_SERVER['SERVER_PORT'];
1142  }
1143  $request_uri = $_SERVER['REQUEST_URI'];
1144  $request_uri = preg_replace('/\?.*$/','',$request_uri);
1145  $final_uri .= $request_uri;
1146  $this->setCallbackURL($final_uri);
1147  }
1148  return $this->_callback_url;
1149  }
setCallbackURL($url)
This method sets the callback url.
Definition: client.php:1838
$_callback_url
the URL that should be used for the PGT callback (in fact the URL of the current request without any ...
Definition: client.php:1785
+ Here is the call graph for this function:

◆ getLang() [1/2]

CASClient::getLang ( )
private

This method returns the language used by phpCAS.

Returns
a string representing the language

Definition at line 165 of file client.php.

References $_lang, $_strings, PHPCAS_LANG_DEFAULT, and setLang().

166  {
167  if ( empty($this->_lang) )
169  return $this->_lang;
170  }
const PHPCAS_LANG_DEFAULT
phpCAS default language (when phpCAS::setLang() is not used)
Definition: CAS.php:246
setLang($lang)
This method is used to set the language used by phpCAS.
Definition: client.php:241
$_lang
A string corresponding to the language used by phpCAS.
Definition: client.php:185
+ Here is the call graph for this function:

◆ getLang() [2/2]

CASClient::getLang ( )
private

This method returns the language used by phpCAS.

Returns
a string representing the language

Definition at line 178 of file client4.php.

References $_lang, $_strings, PHPCAS_LANG_DEFAULT, and setLang().

179  {
180  if ( empty($this->_lang) )
182  return $this->_lang;
183  }
const PHPCAS_LANG_DEFAULT
phpCAS default language (when phpCAS::setLang() is not used)
Definition: CAS.php:246
setLang($lang)
This method is used to set the language used by phpCAS.
Definition: client.php:241
$_lang
A string corresponding to the language used by phpCAS.
Definition: client.php:185
+ Here is the call graph for this function:

◆ getPGT() [1/2]

CASClient::getPGT ( )
private

This method returns the Proxy Granting Ticket given by the CAS server.

Returns
The Proxy Granting Ticket.

Definition at line 1020 of file client.php.

References $_pgt.

1021  { return $this->_pgt; }
$_pgt
the Proxy Grnting Ticket given by the CAS server (empty otherwise).
Definition: client.php:1702

◆ getPGT() [2/2]

CASClient::getPGT ( )
private

This method returns the Proxy Granting Ticket given by the CAS server.

Returns
The Proxy Granting Ticket.

Definition at line 1029 of file client4.php.

References $_pgt.

1030  { return $this->_pgt; }
$_pgt
the Proxy Grnting Ticket given by the CAS server (empty otherwise).
Definition: client.php:1702

◆ getPT() [1/2]

CASClient::getPT ( )
private

This method returns the Proxy Ticket provided in the URL of the request.

Returns
The proxy ticket.

Definition at line 1697 of file client.php.

References $_pt.

1698  { return $this->_pt; }
$_pt
the Proxy Ticket provided in the URL of the request if present (empty otherwise). ...
Definition: client.php:2438

◆ getPT() [2/2]

CASClient::getPT ( )
private

This method returns the Proxy Ticket provided in the URL of the request.

Returns
The proxy ticket.

Definition at line 1705 of file client4.php.

References $_pt.

1706  { return $this->_pt; }
$_pt
the Proxy Ticket provided in the URL of the request if present (empty otherwise). ...
Definition: client.php:2438

◆ getServerBaseURL() [1/2]

CASClient::getServerBaseURL ( )
private

This method is used to retrieve the base URL of the CAS server.

Returns
a URL.

Definition at line 302 of file client.php.

303  {
304  // the URL is build only when needed
305  if ( empty($this->_server['base_url']) ) {
306 
307  // to do: undo this
308  //$this->_server['base_url'] = 'https://'
309  $this->_server['base_url'] = 'https://'
310  .$this->getServerHostname()
311  .':'
312  .$this->getServerPort()
313  .$this->getServerURI();
314  }
315 //echo "-".$this->_server['base_url']."-";
316  return $this->_server['base_url'];
317  }

◆ getServerBaseURL() [2/2]

CASClient::getServerBaseURL ( )
private

This method is used to retrieve the base URL of the CAS server.

Returns
a URL.

Definition at line 315 of file client4.php.

316  {
317  // the URL is build only when needed
318  if ( empty($this->_server['base_url']) ) {
319  $this->_server['base_url'] = 'https://'
320  .$this->getServerHostname()
321  .':'
322  .$this->getServerPort()
323  .$this->getServerURI();
324  }
325  return $this->_server['base_url'];
326  }

◆ getServerHostname() [1/2]

CASClient::getServerHostname ( )
private

This method is used to retrieve the hostname of the CAS server.

Returns
the hostname of the CAS server.

Definition at line 278 of file client.php.

279  { return $this->_server['hostname']; }

◆ getServerHostname() [2/2]

CASClient::getServerHostname ( )
private

This method is used to retrieve the hostname of the CAS server.

Returns
the hostname of the CAS server.

Definition at line 291 of file client4.php.

292  { return $this->_server['hostname']; }

◆ getServerLoginURL()

CASClient::getServerLoginURL (   $gateway)
private

This method is used to retrieve the login URL of the CAS server.

Parameters
$gatewaytrue to check authentication, false to force it
Returns
a URL.

Definition at line 334 of file client4.php.

References getServerBaseURL(), getURL(), phpCAS\traceBegin(), and phpCAS\traceEnd().

335  {
337  // the URL is build only when needed
338  if ( empty($this->_server['login_url']) ) {
339  $this->_server['login_url'] = $this->getServerBaseURL();
340  $this->_server['login_url'] .= 'login?service=';
341  $this->_server['login_url'] .= preg_replace('/&/','%26',$this->getURL());
342  if ($gateway) {
343  $this->_server['login_url'] .= '&gateway=true';
344  }
345  }
346  phpCAS::traceEnd($this->_server['login_url']);
347  return $this->_server['login_url'];
348  }
getURL()
This method returns the URL of the current request (without any ticket CGI parameter).
Definition: client.php:2621
traceEnd($res='')
This method is used to indicate the end of the execution of a function in debug mode.
Definition: CAS.php:604
traceBegin()
This method is used to indicate the start of the execution of a function in debug mode...
Definition: CAS.php:577
getServerBaseURL()
This method is used to retrieve the base URL of the CAS server.
Definition: client.php:331
+ Here is the call graph for this function:

◆ getServerLogoutURL() [1/2]

CASClient::getServerLogoutURL ( )
private

This method is used to retrieve the logout URL of the CAS server.

Returns
a URL.

Definition at line 409 of file client.php.

References getServerBaseURL().

410  {
411  // the URL is build only when needed
412  if ( empty($this->_server['logout_url']) ) {
413  $this->_server['logout_url'] = $this->getServerBaseURL().'logout';
414  }
415  return $this->_server['logout_url'];
416  }
getServerBaseURL()
This method is used to retrieve the base URL of the CAS server.
Definition: client.php:331
+ Here is the call graph for this function:

◆ getServerLogoutURL() [2/2]

CASClient::getServerLogoutURL ( )
private

This method is used to retrieve the logout URL of the CAS server.

Returns
a URL.

Definition at line 418 of file client4.php.

References getServerBaseURL().

419  {
420  // the URL is build only when needed
421  if ( empty($this->_server['logout_url']) ) {
422  $this->_server['logout_url'] = $this->getServerBaseURL().'logout';
423  }
424  return $this->_server['logout_url'];
425  }
getServerBaseURL()
This method is used to retrieve the base URL of the CAS server.
Definition: client.php:331
+ Here is the call graph for this function:

◆ getServerPort() [1/2]

CASClient::getServerPort ( )
private

This method is used to retrieve the port of the CAS server.

Returns
the port of the CAS server.

Definition at line 286 of file client.php.

287  { return $this->_server['port']; }

◆ getServerPort() [2/2]

CASClient::getServerPort ( )
private

This method is used to retrieve the port of the CAS server.

Returns
the port of the CAS server.

Definition at line 299 of file client4.php.

300  { return $this->_server['port']; }

◆ getServerProxyURL() [1/2]

CASClient::getServerProxyURL ( )
private

This method is used to retrieve the proxy URL of the CAS server.

Returns
a URL.

Definition at line 388 of file client.php.

References CAS_VERSION_1_0, CAS_VERSION_2_0, getServerBaseURL(), and getServerVersion().

389  {
390  // the URL is build only when needed
391  if ( empty($this->_server['proxy_url']) ) {
392  switch ($this->getServerVersion()) {
393  case CAS_VERSION_1_0:
394  $this->_server['proxy_url'] = '';
395  break;
396  case CAS_VERSION_2_0:
397  $this->_server['proxy_url'] = $this->getServerBaseURL().'proxy';
398  break;
399  }
400  }
401  return $this->_server['proxy_url'];
402  }
getServerVersion()
This method is used to retrieve the version of the CAS server.
Definition: client.php:297
const CAS_VERSION_1_0
CAS version 1.0.
Definition: CAS.php:77
const CAS_VERSION_2_0
Definition: CAS.php:81
getServerBaseURL()
This method is used to retrieve the base URL of the CAS server.
Definition: client.php:331
+ Here is the call graph for this function:

◆ getServerProxyURL() [2/2]

CASClient::getServerProxyURL ( )
private

This method is used to retrieve the proxy URL of the CAS server.

Returns
a URL.

Definition at line 397 of file client4.php.

References CAS_VERSION_1_0, CAS_VERSION_2_0, getServerBaseURL(), and getServerVersion().

398  {
399  // the URL is build only when needed
400  if ( empty($this->_server['proxy_url']) ) {
401  switch ($this->getServerVersion()) {
402  case CAS_VERSION_1_0:
403  $this->_server['proxy_url'] = '';
404  break;
405  case CAS_VERSION_2_0:
406  $this->_server['proxy_url'] = $this->getServerBaseURL().'proxy';
407  break;
408  }
409  }
410  return $this->_server['proxy_url'];
411  }
getServerVersion()
This method is used to retrieve the version of the CAS server.
Definition: client.php:297
const CAS_VERSION_1_0
CAS version 1.0.
Definition: CAS.php:77
const CAS_VERSION_2_0
Definition: CAS.php:81
getServerBaseURL()
This method is used to retrieve the base URL of the CAS server.
Definition: client.php:331
+ Here is the call graph for this function:

◆ getServerProxyValidateURL() [1/2]

CASClient::getServerProxyValidateURL ( )
private

This method is used to retrieve the proxy validating URL of the CAS server.

Returns
a URL.

Definition at line 367 of file client.php.

References CAS_VERSION_1_0, CAS_VERSION_2_0, getServerBaseURL(), getServerVersion(), and getURL().

368  {
369  // the URL is build only when needed
370  if ( empty($this->_server['proxy_validate_url']) ) {
371  switch ($this->getServerVersion()) {
372  case CAS_VERSION_1_0:
373  $this->_server['proxy_validate_url'] = '';
374  break;
375  case CAS_VERSION_2_0:
376  $this->_server['proxy_validate_url'] = $this->getServerBaseURL().'proxyValidate';
377  break;
378  }
379  }
380  return $this->_server['proxy_validate_url'].'?service='.preg_replace('/&/','%26',$this->getURL());
381  }
getURL()
This method returns the URL of the current request (without any ticket CGI parameter).
Definition: client.php:2621
getServerVersion()
This method is used to retrieve the version of the CAS server.
Definition: client.php:297
const CAS_VERSION_1_0
CAS version 1.0.
Definition: CAS.php:77
const CAS_VERSION_2_0
Definition: CAS.php:81
getServerBaseURL()
This method is used to retrieve the base URL of the CAS server.
Definition: client.php:331
+ Here is the call graph for this function:

◆ getServerProxyValidateURL() [2/2]

CASClient::getServerProxyValidateURL ( )
private

This method is used to retrieve the proxy validating URL of the CAS server.

Returns
a URL.

Definition at line 376 of file client4.php.

References CAS_VERSION_1_0, CAS_VERSION_2_0, getServerBaseURL(), getServerVersion(), and getURL().

377  {
378  // the URL is build only when needed
379  if ( empty($this->_server['proxy_validate_url']) ) {
380  switch ($this->getServerVersion()) {
381  case CAS_VERSION_1_0:
382  $this->_server['proxy_validate_url'] = '';
383  break;
384  case CAS_VERSION_2_0:
385  $this->_server['proxy_validate_url'] = $this->getServerBaseURL().'proxyValidate';
386  break;
387  }
388  }
389  return $this->_server['proxy_validate_url'].'?service='.preg_replace('/&/','%26',$this->getURL());
390  }
getURL()
This method returns the URL of the current request (without any ticket CGI parameter).
Definition: client.php:2621
getServerVersion()
This method is used to retrieve the version of the CAS server.
Definition: client.php:297
const CAS_VERSION_1_0
CAS version 1.0.
Definition: CAS.php:77
const CAS_VERSION_2_0
Definition: CAS.php:81
getServerBaseURL()
This method is used to retrieve the base URL of the CAS server.
Definition: client.php:331
+ Here is the call graph for this function:

◆ getServerServiceValidateURL() [1/2]

CASClient::getServerServiceValidateURL ( )
private

This method is used to retrieve the service validating URL of the CAS server.

Returns
a URL.

Definition at line 346 of file client.php.

References CAS_VERSION_1_0, CAS_VERSION_2_0, getServerBaseURL(), getServerVersion(), and getURL().

347  {
348  // the URL is build only when needed
349  if ( empty($this->_server['service_validate_url']) ) {
350  switch ($this->getServerVersion()) {
351  case CAS_VERSION_1_0:
352  $this->_server['service_validate_url'] = $this->getServerBaseURL().'validate';
353  break;
354  case CAS_VERSION_2_0:
355  $this->_server['service_validate_url'] = $this->getServerBaseURL().'serviceValidate';
356  break;
357  }
358  }
359  return $this->_server['service_validate_url'].'?service='.preg_replace('/&/','%26',$this->getURL());
360  }
getURL()
This method returns the URL of the current request (without any ticket CGI parameter).
Definition: client.php:2621
getServerVersion()
This method is used to retrieve the version of the CAS server.
Definition: client.php:297
const CAS_VERSION_1_0
CAS version 1.0.
Definition: CAS.php:77
const CAS_VERSION_2_0
Definition: CAS.php:81
getServerBaseURL()
This method is used to retrieve the base URL of the CAS server.
Definition: client.php:331
+ Here is the call graph for this function:

◆ getServerServiceValidateURL() [2/2]

CASClient::getServerServiceValidateURL ( )
private

This method is used to retrieve the service validating URL of the CAS server.

Returns
a URL.

Definition at line 355 of file client4.php.

References CAS_VERSION_1_0, CAS_VERSION_2_0, getServerBaseURL(), getServerVersion(), and getURL().

356  {
357  // the URL is build only when needed
358  if ( empty($this->_server['service_validate_url']) ) {
359  switch ($this->getServerVersion()) {
360  case CAS_VERSION_1_0:
361  $this->_server['service_validate_url'] = $this->getServerBaseURL().'validate';
362  break;
363  case CAS_VERSION_2_0:
364  $this->_server['service_validate_url'] = $this->getServerBaseURL().'serviceValidate';
365  break;
366  }
367  }
368  return $this->_server['service_validate_url'].'?service='.preg_replace('/&/','%26',$this->getURL());
369  }
getURL()
This method returns the URL of the current request (without any ticket CGI parameter).
Definition: client.php:2621
getServerVersion()
This method is used to retrieve the version of the CAS server.
Definition: client.php:297
const CAS_VERSION_1_0
CAS version 1.0.
Definition: CAS.php:77
const CAS_VERSION_2_0
Definition: CAS.php:81
getServerBaseURL()
This method is used to retrieve the base URL of the CAS server.
Definition: client.php:331
+ Here is the call graph for this function:

◆ getServerURI() [1/2]

CASClient::getServerURI ( )
private

This method is used to retrieve the URI of the CAS server.

Returns
a URI.

Definition at line 294 of file client.php.

295  { return $this->_server['uri']; }

◆ getServerURI() [2/2]

CASClient::getServerURI ( )
private

This method is used to retrieve the URI of the CAS server.

Returns
a URI.

Definition at line 307 of file client4.php.

308  { return $this->_server['uri']; }

◆ getServerVersion() [1/2]

CASClient::getServerVersion ( )
private

This method is used to retrieve the version of the CAS server.

Returns
the version of the CAS server.

Definition at line 268 of file client.php.

269  {
270  return $this->_server['version'];
271  }

◆ getServerVersion() [2/2]

CASClient::getServerVersion ( )
private

This method is used to retrieve the version of the CAS server.

Returns
the version of the CAS server.

Definition at line 281 of file client4.php.

282  {
283  return $this->_server['version'];
284  }

◆ getST() [1/2]

CASClient::getST ( )
private

This method returns the Service Ticket provided in the URL of the request.

Returns
The service ticket.

Definition at line 810 of file client.php.

References $_st.

811  { return $this->_st; }
$_st
the Service Ticket provided in the URL of the request if present (empty otherwise).
Definition: client.php:1291

◆ getST() [2/2]

CASClient::getST ( )
private

This method returns the Service Ticket provided in the URL of the request.

Returns
The service ticket.

Definition at line 819 of file client4.php.

References $_st.

820  { return $this->_st; }
$_st
the Service Ticket provided in the URL of the request if present (empty otherwise).
Definition: client.php:1291

◆ getStartSession()

CASClient::getStartSession (   $session)

Definition at line 725 of file client.php.

726  {
727  $this->_start_session = session;
728  }

◆ getString() [1/2]

CASClient::getString (   $str)
private

This method returns a string depending on the language.

Parameters
$strthe index of the string in $_string.
Returns
the string corresponding to $index in $string.

Definition at line 192 of file client.php.

References _strings, and getLang().

193  {
194  // call CASclient::getLang() to be sure the language is initialized
195  $this->getLang();
196 
197  if ( !isset($this->_strings[$str]) ) {
198  trigger_error('string `'.$str.'\' not defined for language `'.$this->getLang().'\'',E_USER_ERROR);
199  }
200  return $this->_strings[$str];
201  }
getLang()
This method returns the language used by phpCAS.
Definition: client.php:194
$this _strings
Definition: catalan.php:10
+ Here is the call graph for this function:

◆ getString() [2/2]

CASClient::getString (   $str)
private

This method returns a string depending on the language.

Parameters
$strthe index of the string in $_string.
Returns
the string corresponding to $index in $string.

Definition at line 205 of file client4.php.

References _strings, and getLang().

206  {
207  // call CASclient::getLang() to be sure the language is initialized
208  $this->getLang();
209 
210  if ( !isset($this->_strings[$str]) ) {
211  trigger_error('string `'.$str.'\' not defined for language `'.$this->getLang().'\'',E_USER_ERROR);
212  }
213  return $this->_strings[$str];
214  }
getLang()
This method returns the language used by phpCAS.
Definition: client.php:194
$this _strings
Definition: catalan.php:10
+ Here is the call graph for this function:

◆ getURL() [1/2]

CASClient::getURL ( )
private

This method returns the URL of the current request (without any ticket CGI parameter).

Returns
The URL

Definition at line 1846 of file client.php.

References $_url, setURL(), and phpCAS\traceEnd().

1847  {
1849  // the URL is built when needed only
1850  if ( empty($this->_url) ) {
1851  $final_uri = '';
1852  // remove the ticket if present in the URL
1853  $final_uri = ($_SERVER['HTTPS'] == 'on') ? 'https' : 'http';
1854  $final_uri .= '://';
1855  /* replaced by Julien Marchal - v0.4.6
1856  * $this->_url .= $_SERVER['SERVER_NAME'];
1857  */
1858  if(empty($_SERVER['HTTP_X_FORWARDED_SERVER'])){
1859  /* replaced by teedog - v0.4.12
1860  * $this->_url .= $_SERVER['SERVER_NAME'];
1861  */
1862  if (empty($_SERVER['SERVER_NAME'])) {
1863  $final_uri .= $_SERVER['HTTP_HOST'];
1864  } else {
1865  $final_uri .= $_SERVER['SERVER_NAME'];
1866  }
1867  } else {
1868  $final_uri .= $_SERVER['HTTP_X_FORWARDED_SERVER'];
1869  }
1870  if ( ($_SERVER['HTTPS']=='on' && $_SERVER['SERVER_PORT']!=443)
1871  || ($_SERVER['HTTPS']!='on' && $_SERVER['SERVER_PORT']!=80) ) {
1872  $final_uri .= ':';
1873  $final_uri .= $_SERVER['SERVER_PORT'];
1874  }
1875 
1876  $final_uri .= strtok($_SERVER['REQUEST_URI'],"?");
1877  $cgi_params = '?'.strtok("?");
1878  // remove the ticket if present in the CGI parameters
1879  $cgi_params = preg_replace('/&ticket=[^&]*/','',$cgi_params);
1880  $cgi_params = preg_replace('/\?ticket=[^&;]*/','?',$cgi_params);
1881  $cgi_params = preg_replace('/\?$/','',$cgi_params);
1882  $final_uri .= $cgi_params;
1883  $this->setURL($final_uri);
1884  }
1885  phpCAS::traceEnd($this->_url);
1886  return $this->_url;
1887  }
traceEnd($res='')
This method is used to indicate the end of the execution of a function in debug mode.
Definition: CAS.php:604
traceBegin()
This method is used to indicate the start of the execution of a function in debug mode...
Definition: CAS.php:577
setURL($url)
This method sets the URL of the current request.
Definition: client.php:2699
$_url
the URL of the current request (without any ticket CGI parameter).
Definition: client.php:2611
+ Here is the call graph for this function:

◆ getURL() [2/2]

CASClient::getURL ( )
private

This method returns the URL of the current request (without any ticket CGI parameter).

Returns
The URL

Definition at line 1854 of file client4.php.

References $_url, setURL(), and phpCAS\traceEnd().

1855  {
1857  // the URL is built when needed only
1858  if ( empty($this->_url) ) {
1859  $final_uri = '';
1860  // remove the ticket if present in the URL
1861  $final_uri = ($_SERVER['HTTPS'] == 'on') ? 'https' : 'http';
1862  $final_uri .= '://';
1863  /* replaced by Julien Marchal - v0.4.6
1864  * $this->_url .= $_SERVER['SERVER_NAME'];
1865  */
1866  if(empty($_SERVER['HTTP_X_FORWARDED_SERVER'])){
1867  /* replaced by teedog - v0.4.12
1868  * $this->_url .= $_SERVER['SERVER_NAME'];
1869  */
1870  if (empty($_SERVER['SERVER_NAME'])) {
1871  $final_uri .= $_SERVER['HTTP_HOST'];
1872  } else {
1873  $final_uri .= $_SERVER['SERVER_NAME'];
1874  }
1875  } else {
1876  $final_uri .= $_SERVER['HTTP_X_FORWARDED_SERVER'];
1877  }
1878  if ( ($_SERVER['HTTPS']=='on' && $_SERVER['SERVER_PORT']!=443)
1879  || ($_SERVER['HTTPS']!='on' && $_SERVER['SERVER_PORT']!=80) ) {
1880  $final_uri .= ':';
1881  $final_uri .= $_SERVER['SERVER_PORT'];
1882  }
1883 
1884  $final_uri .= strtok($_SERVER['REQUEST_URI'],"?");
1885  $cgi_params = '?'.strtok("?");
1886  // remove the ticket if present in the CGI parameters
1887  $cgi_params = preg_replace('/&ticket=[^&]*/','',$cgi_params);
1888  $cgi_params = preg_replace('/\?ticket=[^&;]*/','?',$cgi_params);
1889  $cgi_params = preg_replace('/\?$/','',$cgi_params);
1890  $final_uri .= $cgi_params;
1891  $this->setURL($final_uri);
1892  }
1893  phpCAS::traceEnd($this->_url);
1894  return $this->_url;
1895  }
traceEnd($res='')
This method is used to indicate the end of the execution of a function in debug mode.
Definition: CAS.php:604
traceBegin()
This method is used to indicate the start of the execution of a function in debug mode...
Definition: CAS.php:577
setURL($url)
This method sets the URL of the current request.
Definition: client.php:2699
$_url
the URL of the current request (without any ticket CGI parameter).
Definition: client.php:2611
+ Here is the call graph for this function:

◆ getUser() [1/2]

CASClient::getUser ( )

This method returns the CAS user's login name.

Warning
should be called only after CASClient::forceAuthentication() or CASClient::isAuthenticated(), otherwise halt with an error.
Returns
the login name of the authenticated user

Definition at line 565 of file client.php.

References $_user, and phpCAS\error().

566  {
567  if ( empty($this->_user) ) {
568  phpCAS::error('this method should be used only after '.__CLASS__.'::forceAuthentication() or '.__CLASS__.'::isAuthenticated()');
569  }
570  return $this->_user;
571  }
$_user
The Authenticated user.
Definition: client.php:784
error($msg)
This method is used by interface methods to print an error and where the function was originally call...
Definition: CAS.php:544
+ Here is the call graph for this function:

◆ getUser() [2/2]

CASClient::getUser ( )

This method returns the CAS user's login name.

Warning
should be called only after CASClient::forceAuthentication() or CASClient::isAuthenticated(), otherwise halt with an error.
Returns
the login name of the authenticated user

Definition at line 574 of file client4.php.

References $_user, and phpCAS\error().

575  {
576  if ( empty($this->_user) ) {
577  phpCAS::error('this method should be used only after '.__CLASS__.'::forceAuthentication() or '.__CLASS__.'::isAuthenticated()');
578  }
579  return $this->_user;
580  }
$_user
The Authenticated user.
Definition: client.php:784
error($msg)
This method is used by interface methods to print an error and where the function was originally call...
Definition: CAS.php:544
+ Here is the call graph for this function:

◆ hasPGT() [1/2]

CASClient::hasPGT ( )
private

This method tells if a Proxy Granting Ticket was stored.

Returns
TRUE if a Proxy Granting Ticket has been stored.

Definition at line 1036 of file client.php.

References $_callback_mode.

1037  { return !empty($this->_pgt); }

◆ hasPGT() [2/2]

CASClient::hasPGT ( )
private

This method tells if a Proxy Granting Ticket was stored.

Returns
TRUE if a Proxy Granting Ticket has been stored.

Definition at line 1045 of file client4.php.

References $_callback_mode.

1046  { return !empty($this->_pgt); }

◆ hasPT() [1/2]

CASClient::hasPT ( )
private

This method tells if a Proxy Ticket was stored.

Returns
TRUE if a Proxy Ticket has been stored.

Definition at line 1713 of file client.php.

1714  { return !empty($this->_pt); }

◆ hasPT() [2/2]

CASClient::hasPT ( )
private

This method tells if a Proxy Ticket was stored.

Returns
TRUE if a Proxy Ticket has been stored.

Definition at line 1721 of file client4.php.

1722  { return !empty($this->_pt); }

◆ hasST() [1/2]

CASClient::hasST ( )
private

This method tells if a Service Ticket was stored.

Returns
TRUE if a Service Ticket has been stored.

Definition at line 826 of file client.php.

827  { return !empty($this->_st); }

◆ hasST() [2/2]

CASClient::hasST ( )
private

This method tells if a Service Ticket was stored.

Returns
TRUE if a Service Ticket has been stored.

Definition at line 835 of file client4.php.

836  { return !empty($this->_st); }

◆ HTMLFilterOutput() [1/2]

CASClient::HTMLFilterOutput (   $str)
private

This method filters a string by replacing special tokens by appropriate values and prints it.

The corresponding tokens are taken into account:

  • CAS_VERSION
  • PHPCAS_VERSION
  • SERVER_BASE_URL

Used by CASClient::PrintHTMLHeader() and CASClient::printHTMLFooter().

Parameters
$strthe string to filter and output

Definition at line 52 of file client.php.

References $_output_header, getServerBaseURL(), getServerVersion(), and phpCAS\getVersion().

53  {
54  $str = str_replace('__CAS_VERSION__',$this->getServerVersion(),$str);
55  $str = str_replace('__PHPCAS_VERSION__',phpCAS::getVersion(),$str);
56  $str = str_replace('__SERVER_BASE_URL__',$this->getServerBaseURL(),$str);
57  echo $str;
58  }
getServerVersion()
This method is used to retrieve the version of the CAS server.
Definition: client.php:297
getVersion()
This method returns the phpCAS version.
Definition: CAS.php:669
getServerBaseURL()
This method is used to retrieve the base URL of the CAS server.
Definition: client.php:331
+ Here is the call graph for this function:

◆ HTMLFilterOutput() [2/2]

CASClient::HTMLFilterOutput (   $str)
private

This method filters a string by replacing special tokens by appropriate values and prints it.

The corresponding tokens are taken into account:

  • CAS_VERSION
  • PHPCAS_VERSION
  • SERVER_BASE_URL

Used by CASClient::PrintHTMLHeader() and CASClient::printHTMLFooter().

Parameters
$strthe string to filter and output

Definition at line 65 of file client4.php.

References $_output_header, getServerBaseURL(), getServerVersion(), and phpCAS\getVersion().

66  {
67  $str = str_replace('__CAS_VERSION__',$this->getServerVersion(),$str);
68  $str = str_replace('__PHPCAS_VERSION__',phpCAS::getVersion(),$str);
69  $str = str_replace('__SERVER_BASE_URL__',$this->getServerBaseURL(),$str);
70  echo $str;
71  }
getServerVersion()
This method is used to retrieve the version of the CAS server.
Definition: client.php:297
getVersion()
This method returns the phpCAS version.
Definition: CAS.php:669
getServerBaseURL()
This method is used to retrieve the base URL of the CAS server.
Definition: client.php:331
+ Here is the call graph for this function:

◆ initPGTStorage() [1/2]

CASClient::initPGTStorage ( )
private

This method is used to initialize the storage of PGT's.

Halts on error.

Definition at line 1200 of file client.php.

References setPGTStorageFile().

1201  {
1202  // if no SetPGTStorageXxx() has been used, default to file
1203  if ( !is_object($this->_pgt_storage) ) {
1204  $this->setPGTStorageFile();
1205  }
1206 
1207  // initializes the storage
1208  $this->_pgt_storage->init();
1209  }
setPGTStorageFile($format='', $path='')
This method is used to tell phpCAS to store the response of the CAS server to PGT requests onto the f...
Definition: client.php:1942
+ Here is the call graph for this function:

◆ initPGTStorage() [2/2]

CASClient::initPGTStorage ( )
private

This method is used to initialize the storage of PGT's.

Halts on error.

Definition at line 1208 of file client4.php.

References setPGTStorageFile().

1209  {
1210  // if no SetPGTStorageXxx() has been used, default to file
1211  if ( !is_object($this->_pgt_storage) ) {
1212  $this->setPGTStorageFile();
1213  }
1214 
1215  // initializes the storage
1216  $this->_pgt_storage->init();
1217  }
setPGTStorageFile($format='', $path='')
This method is used to tell phpCAS to store the response of the CAS server to PGT requests onto the f...
Definition: client.php:1942
+ Here is the call graph for this function:

◆ isAuthenticated() [1/2]

CASClient::isAuthenticated ( )

This method is called to check if the user is authenticated (previously or by tickets given in the URL.

Returns
TRUE when the user is authenticated; otherwise halt.

Definition at line 632 of file client.php.

References $_SESSION, $res, getPGT(), getPT(), getST(), getUser(), hasST(), isProxy(), phpCAS\trace(), phpCAS\traceBegin(), phpCAS\traceEnd(), validatePGT(), validatePT(), and wasPreviouslyAuthenticated().

633  {
635  $res = FALSE;
636  $validate_url = '';
637 
638  if ( $this->wasPreviouslyAuthenticated() ) {
639  // the user has already (previously during the session) been
640  // authenticated, nothing to be done.
641  phpCAS::trace('user was already authenticated, no need to look for tickets');
642  $res = TRUE;
643  } elseif ( $this->hasST() ) {
644  // if a Service Ticket was given, validate it
645  phpCAS::trace('ST `'.$this->getST().'\' is present');
646  $this->validateST($validate_url,$text_response,$tree_response); // if it fails, it halts
647  phpCAS::trace('ST `'.$this->getST().'\' was validated');
648  if ( $this->isProxy() ) {
649  $this->validatePGT($validate_url,$text_response,$tree_response); // idem
650  phpCAS::trace('PGT `'.$this->getPGT().'\' was validated');
651  $_SESSION['phpCAS']['pgt'] = $this->getPGT();
652  }
653  $_SESSION['phpCAS']['user'] = $this->getUser();
654  $res = TRUE;
655  } elseif ( $this->hasPT() ) {
656  // if a Proxy Ticket was given, validate it
657  phpCAS::trace('PT `'.$this->getPT().'\' is present');
658  $this->validatePT($validate_url,$text_response,$tree_response); // note: if it fails, it halts
659  phpCAS::trace('PT `'.$this->getPT().'\' was validated');
660  if ( $this->isProxy() ) {
661  $this->validatePGT($validate_url,$text_response,$tree_response); // idem
662  phpCAS::trace('PGT `'.$this->getPGT().'\' was validated');
663  $_SESSION['phpCAS']['pgt'] = $this->getPGT();
664  }
665  $_SESSION['phpCAS']['user'] = $this->getUser();
666  $res = TRUE;
667  } else {
668  // no ticket given, not authenticated
669  phpCAS::trace('no ticket found');
670  }
671 
673  return $res;
674  }
< a tabindex="-1" style="border-style: none;" href="#" title="Refresh Image" onclick="document.getElementById('siimage').src = './securimage_show.php?sid=' + Math.random(); this.blur(); return false">< img src="./images/refresh.png" alt="Reload Image" height="32" width="32" onclick="this.blur()" align="bottom" border="0"/></a >< br/>< strong > Enter Code *if($_SERVER['REQUEST_METHOD']=='POST' &&@ $_POST['do']=='contact') $_SESSION['ctform']['success']
The phpCAS class is a simple container for the phpCAS library.
Definition: CAS.php:341
traceEnd($res='')
This method is used to indicate the end of the execution of a function in debug mode.
Definition: CAS.php:604
getST()
This method returns the Service Ticket provided in the URL of the request.
Definition: client.php:1298
traceBegin()
This method is used to indicate the start of the execution of a function in debug mode...
Definition: CAS.php:577
getPGT()
This method returns the Proxy Granting Ticket given by the CAS server.
Definition: client.php:1709
getPT()
This method returns the Proxy Ticket provided in the URL of the request.
Definition: client.php:2445
isProxy()
Tells if a CAS client is a CAS proxy or not.
Definition: client.php:1681
validatePGT(&$validate_url, $text_response, $tree_response)
This method is used to validate a PGT; halt on failure.
Definition: client.php:2007
trace($str)
This method is used to log something in debug mode.
Definition: CAS.php:569
getUser()
This method returns the CAS user&#39;s login name.
Definition: client.php:805
hasST()
This method tells if a Service Ticket was stored.
Definition: client.php:1314
wasPreviouslyAuthenticated()
This method tells if the user has already been (previously) authenticated by looking into the session...
Definition: client.php:1072
validatePT(&$validate_url, &$text_response, &$tree_response)
This method is used to validate a ST or PT; halt on failure Used for all CAS 2.0 validations.
Definition: client.php:2506
+ Here is the call graph for this function:

◆ isAuthenticated() [2/2]

CASClient::isAuthenticated ( )

This method is called to check if the user is authenticated (previously or by tickets given in the URL.

Returns
TRUE when the user is authenticated; otherwise halt.

Definition at line 641 of file client4.php.

References $_SESSION, $res, getPGT(), getPT(), getST(), getUser(), hasST(), isProxy(), phpCAS\trace(), phpCAS\traceBegin(), phpCAS\traceEnd(), validatePGT(), validatePT(), and wasPreviouslyAuthenticated().

642  {
644  $res = FALSE;
645  $validate_url = '';
646 
647  if ( $this->wasPreviouslyAuthenticated() ) {
648  // the user has already (previously during the session) been
649  // authenticated, nothing to be done.
650  phpCAS::trace('user was already authenticated, no need to look for tickets');
651  $res = TRUE;
652  } elseif ( $this->hasST() ) {
653  // if a Service Ticket was given, validate it
654  phpCAS::trace('ST `'.$this->getST().'\' is present');
655  $this->validateST($validate_url,$text_response,$tree_response); // if it fails, it halts
656  phpCAS::trace('ST `'.$this->getST().'\' was validated');
657  if ( $this->isProxy() ) {
658  $this->validatePGT($validate_url,$text_response,$tree_response); // idem
659  phpCAS::trace('PGT `'.$this->getPGT().'\' was validated');
660  $_SESSION['phpCAS']['pgt'] = $this->getPGT();
661  }
662  $_SESSION['phpCAS']['user'] = $this->getUser();
663  $res = TRUE;
664  } elseif ( $this->hasPT() ) {
665  // if a Proxy Ticket was given, validate it
666  phpCAS::trace('PT `'.$this->getPT().'\' is present');
667  $this->validatePT($validate_url,$text_response,$tree_response); // note: if it fails, it halts
668  phpCAS::trace('PT `'.$this->getPT().'\' was validated');
669  if ( $this->isProxy() ) {
670  $this->validatePGT($validate_url,$text_response,$tree_response); // idem
671  phpCAS::trace('PGT `'.$this->getPGT().'\' was validated');
672  $_SESSION['phpCAS']['pgt'] = $this->getPGT();
673  }
674  $_SESSION['phpCAS']['user'] = $this->getUser();
675  $res = TRUE;
676  } else {
677  // no ticket given, not authenticated
678  phpCAS::trace('no ticket found');
679  }
680 
682  return $res;
683  }
< a tabindex="-1" style="border-style: none;" href="#" title="Refresh Image" onclick="document.getElementById('siimage').src = './securimage_show.php?sid=' + Math.random(); this.blur(); return false">< img src="./images/refresh.png" alt="Reload Image" height="32" width="32" onclick="this.blur()" align="bottom" border="0"/></a >< br/>< strong > Enter Code *if($_SERVER['REQUEST_METHOD']=='POST' &&@ $_POST['do']=='contact') $_SESSION['ctform']['success']
The phpCAS class is a simple container for the phpCAS library.
Definition: CAS.php:341
traceEnd($res='')
This method is used to indicate the end of the execution of a function in debug mode.
Definition: CAS.php:604
getST()
This method returns the Service Ticket provided in the URL of the request.
Definition: client.php:1298
traceBegin()
This method is used to indicate the start of the execution of a function in debug mode...
Definition: CAS.php:577
getPGT()
This method returns the Proxy Granting Ticket given by the CAS server.
Definition: client.php:1709
getPT()
This method returns the Proxy Ticket provided in the URL of the request.
Definition: client.php:2445
isProxy()
Tells if a CAS client is a CAS proxy or not.
Definition: client.php:1681
validatePGT(&$validate_url, $text_response, $tree_response)
This method is used to validate a PGT; halt on failure.
Definition: client.php:2007
trace($str)
This method is used to log something in debug mode.
Definition: CAS.php:569
getUser()
This method returns the CAS user&#39;s login name.
Definition: client.php:805
hasST()
This method tells if a Service Ticket was stored.
Definition: client.php:1314
wasPreviouslyAuthenticated()
This method tells if the user has already been (previously) authenticated by looking into the session...
Definition: client.php:1072
validatePT(&$validate_url, &$text_response, &$tree_response)
This method is used to validate a ST or PT; halt on failure Used for all CAS 2.0 validations.
Definition: client.php:2506
+ Here is the call graph for this function:

◆ isCallbackMode() [1/2]

CASClient::isCallbackMode ( )
private

This method returns TRUE when the CAs client is running i callback mode, FALSE otherwise.

Returns
A boolean.

Definition at line 1083 of file client.php.

References $_callback_mode, and $_callback_url.

1084  {
1085  return $this->_callback_mode;
1086  }
$_callback_mode
each PHP script using phpCAS in proxy mode is its own callback to get the PGT back from the CAS serve...
Definition: client.php:1750

◆ isCallbackMode() [2/2]

CASClient::isCallbackMode ( )
private

This method returns TRUE when the CAs client is running i callback mode, FALSE otherwise.

Returns
A boolean.

Definition at line 1092 of file client4.php.

References $_callback_mode, and $_callback_url.

1093  {
1094  return $this->_callback_mode;
1095  }
$_callback_mode
each PHP script using phpCAS in proxy mode is its own callback to get the PGT back from the CAS serve...
Definition: client.php:1750

◆ isProxy() [1/2]

CASClient::isProxy ( )
private

Tells if a CAS client is a CAS proxy or not.

Returns
TRUE when the CAS client is a CAs proxy, FALSE otherwise

Definition at line 992 of file client.php.

References $_pgt, and $_proxy.

993  {
994  return $this->_proxy;
995  }
$_proxy
A boolean telling if the client is a CAS proxy or not.
Definition: client.php:1672

◆ isProxy() [2/2]

CASClient::isProxy ( )
private

Tells if a CAS client is a CAS proxy or not.

Returns
TRUE when the CAS client is a CAs proxy, FALSE otherwise

Definition at line 1001 of file client4.php.

References $_pgt, and $_proxy.

1002  {
1003  return $this->_proxy;
1004  }
$_proxy
A boolean telling if the client is a CAS proxy or not.
Definition: client.php:1672

◆ loadPGT() [1/2]

CASClient::loadPGT (   $pgt_iou)
private

This method reads a PGT from its Iou and deletes the corresponding storage entry.

Parameters
$pgt_iouthe PGT Iou
Returns
The PGT corresponding to the Iou, FALSE when not found.

Definition at line 1236 of file client.php.

References initPGTStorage().

1237  {
1238  // ensure that storage is initialized
1239  $this->initPGTStorage();
1240  // read the PGT
1241  return $this->_pgt_storage->read($pgt_iou);
1242  }
initPGTStorage()
This method is used to initialize the storage of PGT&#39;s.
Definition: client.php:1889
+ Here is the call graph for this function:

◆ loadPGT() [2/2]

CASClient::loadPGT (   $pgt_iou)
private

This method reads a PGT from its Iou and deletes the corresponding storage entry.

Parameters
$pgt_iouthe PGT Iou
Returns
The PGT corresponding to the Iou, FALSE when not found.

Definition at line 1244 of file client4.php.

References initPGTStorage().

1245  {
1246  // ensure that storage is initialized
1247  $this->initPGTStorage();
1248  // read the PGT
1249  return $this->_pgt_storage->read($pgt_iou);
1250  }
initPGTStorage()
This method is used to initialize the storage of PGT&#39;s.
Definition: client.php:1889
+ Here is the call graph for this function:

◆ logout() [1/2]

CASClient::logout (   $url = "")

This method is used to logout from CAS.

Parameters
$urla URL that will be transmitted to the CAS server (to come back to when logged out)

Definition at line 760 of file client.php.

References $_st, CAS_STR_LOGOUT, CAS_STR_SHOULD_HAVE_BEEN_REDIRECTED, exit, getServerLogoutURL(), getString(), printHTMLFooter(), printHTMLHeader(), phpCAS\traceBegin(), and phpCAS\traceExit().

761  {
763  $cas_url = $this->getServerLogoutURL();
764  // v0.4.14 sebastien.gougeon at univ-rennes1.fr
765  // header('Location: '.$cas_url);
766  if ( $url != "" ) {
767  $url = '?service=' . $url;
768  }
769  header('Location: '.$cas_url . $url);
770  session_unset();
771  session_destroy();
772  $this->printHTMLHeader($this->getString(CAS_STR_LOGOUT));
773  printf('<p>'.$this->getString(CAS_STR_SHOULD_HAVE_BEEN_REDIRECTED).'</p>',$cas_url);
774  $this->printHTMLFooter();
776  exit();
777  }
exit
Definition: login.php:54
getString($str)
This method returns a string depending on the language.
Definition: client.php:221
printHTMLHeader($title)
This method prints the header of the HTML output (after filtering).
Definition: client.php:108
const CAS_STR_LOGOUT
Definition: languages.php:17
traceBegin()
This method is used to indicate the start of the execution of a function in debug mode...
Definition: CAS.php:577
getServerLogoutURL()
This method is used to retrieve the logout URL of the CAS server.
Definition: client.php:509
const CAS_STR_SHOULD_HAVE_BEEN_REDIRECTED
Definition: languages.php:18
printHTMLFooter()
This method prints the footer of the HTML output (after filtering).
Definition: client.php:136
traceExit()
This method is used to indicate the end of the execution of the program.
Definition: CAS.php:617
+ Here is the call graph for this function:

◆ logout() [2/2]

CASClient::logout (   $url = "")

This method is used to logout from CAS.

Parameters
$urla URL that will be transmitted to the CAS server (to come back to when logged out)

Definition at line 769 of file client4.php.

References $_st, CAS_STR_LOGOUT, CAS_STR_SHOULD_HAVE_BEEN_REDIRECTED, exit, getServerLogoutURL(), getString(), printHTMLFooter(), printHTMLHeader(), phpCAS\traceBegin(), and phpCAS\traceExit().

770  {
772  $cas_url = $this->getServerLogoutURL();
773  // v0.4.14 sebastien.gougeon at univ-rennes1.fr
774  // header('Location: '.$cas_url);
775  if ( $url != "" ) {
776  $url = '?service=' . $url;
777  }
778  header('Location: '.$cas_url . $url);
779  session_unset();
780  session_destroy();
781  $this->printHTMLHeader($this->getString(CAS_STR_LOGOUT));
782  printf('<p>'.$this->getString(CAS_STR_SHOULD_HAVE_BEEN_REDIRECTED).'</p>',$cas_url);
783  $this->printHTMLFooter();
785  exit();
786  }
exit
Definition: login.php:54
getString($str)
This method returns a string depending on the language.
Definition: client.php:221
printHTMLHeader($title)
This method prints the header of the HTML output (after filtering).
Definition: client.php:108
const CAS_STR_LOGOUT
Definition: languages.php:17
traceBegin()
This method is used to indicate the start of the execution of a function in debug mode...
Definition: CAS.php:577
getServerLogoutURL()
This method is used to retrieve the logout URL of the CAS server.
Definition: client.php:509
const CAS_STR_SHOULD_HAVE_BEEN_REDIRECTED
Definition: languages.php:18
printHTMLFooter()
This method prints the footer of the HTML output (after filtering).
Definition: client.php:136
traceExit()
This method is used to indicate the end of the execution of the program.
Definition: CAS.php:617
+ Here is the call graph for this function:

◆ printHTMLFooter() [1/2]

CASClient::printHTMLFooter ( )
private

This method prints the footer of the HTML output (after filtering).

If CASClient::setHTMLFooter() was not used, a default footer is output.

See also
HTMLFilterOutput()

Definition at line 107 of file client.php.

References CAS_STR_USING_SERVER, getString(), and HTMLFilterOutput().

108  {
109  $this->HTMLFilterOutput(empty($this->_output_footer)
110  ?('<hr><address>phpCAS __PHPCAS_VERSION__ '.$this->getString(CAS_STR_USING_SERVER).' <a href="__SERVER_BASE_URL__">__SERVER_BASE_URL__</a> (CAS __CAS_VERSION__)</a></address></body></html>')
111  :$this->_output_footer);
112  }
getString($str)
This method returns a string depending on the language.
Definition: client.php:221
const CAS_STR_USING_SERVER
a phpCAS string index
Definition: languages.php:15
HTMLFilterOutput($str)
This method filters a string by replacing special tokens by appropriate values and prints it...
Definition: client.php:81
+ Here is the call graph for this function:

◆ printHTMLFooter() [2/2]

CASClient::printHTMLFooter ( )
private

This method prints the footer of the HTML output (after filtering).

If CASClient::setHTMLFooter() was not used, a default footer is output.

See also
HTMLFilterOutput()

Definition at line 120 of file client4.php.

References CAS_STR_USING_SERVER, getString(), and HTMLFilterOutput().

121  {
122  $this->HTMLFilterOutput(empty($this->_output_footer)
123  ?('<hr><address>phpCAS __PHPCAS_VERSION__ '.$this->getString(CAS_STR_USING_SERVER).' <a href="__SERVER_BASE_URL__">__SERVER_BASE_URL__</a> (CAS __CAS_VERSION__)</a></address></body></html>')
124  :$this->_output_footer);
125  }
getString($str)
This method returns a string depending on the language.
Definition: client.php:221
const CAS_STR_USING_SERVER
a phpCAS string index
Definition: languages.php:15
HTMLFilterOutput($str)
This method filters a string by replacing special tokens by appropriate values and prints it...
Definition: client.php:81
+ Here is the call graph for this function:

◆ printHTMLHeader() [1/2]

CASClient::printHTMLHeader (   $title)
private

This method prints the header of the HTML output (after filtering).

If CASClient::setHTMLHeader() was not used, a default header is output.

Parameters
$titlethe title of the page
See also
HTMLFilterOutput()

Definition at line 79 of file client.php.

References $_output_footer, and HTMLFilterOutput().

80  {
81  $this->HTMLFilterOutput(str_replace('__TITLE__',
82  $title,
83  (empty($this->_output_header)
84  ? '<html><head><title>__TITLE__</title></head><body><h1>__TITLE__</h1>'
85  : $this->output_header)
86  )
87  );
88  }
HTMLFilterOutput($str)
This method filters a string by replacing special tokens by appropriate values and prints it...
Definition: client.php:81
+ Here is the call graph for this function:

◆ printHTMLHeader() [2/2]

CASClient::printHTMLHeader (   $title)
private

This method prints the header of the HTML output (after filtering).

If CASClient::setHTMLHeader() was not used, a default header is output.

Parameters
$titlethe title of the page
See also
HTMLFilterOutput()

Definition at line 92 of file client4.php.

References $_output_footer, and HTMLFilterOutput().

93  {
94  $this->HTMLFilterOutput(str_replace('__TITLE__',
95  $title,
96  (empty($this->_output_header)
97  ? '<html><head><title>__TITLE__</title></head><body><h1>__TITLE__</h1>'
98  : $this->output_header)
99  )
100  );
101  }
HTMLFilterOutput($str)
This method filters a string by replacing special tokens by appropriate values and prints it...
Definition: client.php:81
+ Here is the call graph for this function:

◆ readURL() [1/2]

CASClient::readURL (   $url,
  $cookies,
$headers,
$body,
$err_msg 
)
private

This method is used to acces a remote URL.

Parameters
$urlthe URL to access.
$cookiesan array containing cookies strings such as 'name=val'
$headersan array containing the HTTP header lines of the response (an empty array on failure).
$bodythe body of the response, as a string (empty on failure).
$err_msgan error message, filled on failure.
Returns
TRUE on success, FALSE otherwise (in this later case, $err_msg contains an error message).

Definition at line 1470 of file client.php.

References $res, phpCAS\trace(), phpCAS\traceBegin(), and phpCAS\traceEnd().

1471  {
1473  $headers = '';
1474  $body = '';
1475  $err_msg = '';
1476 
1477  $res = TRUE;
1478 
1479  // initialize the CURL session
1480  $ch = curl_init($url);
1481 
1482  // verify the the server's certificate corresponds to its name
1483  curl_setopt($ch, CURLOPT_SSL_VERIFYHOST, 1);
1484  // but do not verify the certificate itself
1485  curl_setopt($ch, CURLOPT_SSL_VERIFYPEER, 0);
1486 
1487  // return the CURL output into a variable
1488  curl_setopt($ch, CURLOPT_RETURNTRANSFER, 1);
1489  // include the HTTP header with the body
1490  curl_setopt($ch, CURLOPT_HEADER, 1);
1491  // add cookies headers
1492  if ( is_array($cookies) ) {
1493  curl_setopt($ch,CURLOPT_COOKIE,implode(';',$cookies));
1494  }
1495  // perform the query
1496  $buf = curl_exec ($ch);
1497  if ( $buf === FALSE ) {
1498  phpCAS::trace('cur_exec() failed');
1499  $err_msg = 'CURL error #'.curl_errno($ch).': '.curl_error($ch);
1500  // close the CURL session
1501  curl_close ($ch);
1502  $res = FALSE;
1503  } else {
1504  // close the CURL session
1505  curl_close ($ch);
1506 
1507  // find the end of the headers
1508  // note: strpos($str,"\n\r\n\r") does not work (?)
1509  $pos = FALSE;
1510  for ($i=0; $i<strlen($buf); $i++) {
1511  if ( $buf[$i] == chr(13) )
1512  if ( $buf[$i+1] == chr(10) )
1513  if ( $buf[$i+2] == chr(13) )
1514  if ( $buf[$i+3] == chr(10) ) {
1515  // header found
1516  $pos = $i;
1517  break;
1518  }
1519  }
1520 
1521  if ( $pos === FALSE ) {
1522  // end of header not found
1523  $err_msg = 'no header found';
1524  phpCAS::trace($err_msg);
1525  $res = FALSE;
1526  } else {
1527  // extract headers into an array
1528  $headers = preg_split ("/[\n\r]+/",substr($buf,0,$pos));
1529  // extract body into a string
1530  $body = substr($buf,$pos+4);
1531  }
1532  }
1533 
1535  return $res;
1536  }
traceEnd($res='')
This method is used to indicate the end of the execution of a function in debug mode.
Definition: CAS.php:604
traceBegin()
This method is used to indicate the start of the execution of a function in debug mode...
Definition: CAS.php:577
trace($str)
This method is used to log something in debug mode.
Definition: CAS.php:569
+ Here is the call graph for this function:

◆ readURL() [2/2]

CASClient::readURL (   $url,
  $cookies,
$headers,
$body,
$err_msg 
)
private

This method is used to acces a remote URL.

Parameters
$urlthe URL to access.
$cookiesan array containing cookies strings such as 'name=val'
$headersan array containing the HTTP header lines of the response (an empty array on failure).
$bodythe body of the response, as a string (empty on failure).
$err_msgan error message, filled on failure.
Returns
TRUE on success, FALSE otherwise (in this later case, $err_msg contains an error message).

Definition at line 1478 of file client4.php.

References $res, phpCAS\trace(), phpCAS\traceBegin(), and phpCAS\traceEnd().

1479  {
1481  $headers = '';
1482  $body = '';
1483  $err_msg = '';
1484 
1485  $res = TRUE;
1486 
1487  // initialize the CURL session
1488  $ch = curl_init($url);
1489 
1490  // verify the the server's certificate corresponds to its name
1491  curl_setopt($ch, CURLOPT_SSL_VERIFYHOST, 1);
1492  // but do not verify the certificate itself
1493  curl_setopt($ch, CURLOPT_SSL_VERIFYPEER, 0);
1494 
1495  // return the CURL output into a variable
1496  curl_setopt($ch, CURLOPT_RETURNTRANSFER, 1);
1497  // include the HTTP header with the body
1498  curl_setopt($ch, CURLOPT_HEADER, 1);
1499  // add cookies headers
1500  if ( is_array($cookies) ) {
1501  curl_setopt($ch,CURLOPT_COOKIE,implode(';',$cookies));
1502  }
1503  // perform the query
1504  $buf = curl_exec ($ch);
1505  if ( $buf === FALSE ) {
1506  phpCAS::trace('cur_exec() failed');
1507  $err_msg = 'CURL error #'.curl_errno($ch).': '.curl_error($ch);
1508  // close the CURL session
1509  curl_close ($ch);
1510  $res = FALSE;
1511  } else {
1512  // close the CURL session
1513  curl_close ($ch);
1514 
1515  // find the end of the headers
1516  // note: strpos($str,"\n\r\n\r") does not work (?)
1517  $pos = FALSE;
1518  for ($i=0; $i<strlen($buf); $i++) {
1519  if ( $buf[$i] == chr(13) )
1520  if ( $buf[$i+1] == chr(10) )
1521  if ( $buf[$i+2] == chr(13) )
1522  if ( $buf[$i+3] == chr(10) ) {
1523  // header found
1524  $pos = $i;
1525  break;
1526  }
1527  }
1528 
1529  if ( $pos === FALSE ) {
1530  // end of header not found
1531  $err_msg = 'no header found';
1532  phpCAS::trace($err_msg);
1533  $res = FALSE;
1534  } else {
1535  // extract headers into an array
1536  $headers = preg_split ("/[\n\r]+/",substr($buf,0,$pos));
1537  // extract body into a string
1538  $body = substr($buf,$pos+4);
1539  }
1540  }
1541 
1543  return $res;
1544  }
traceEnd($res='')
This method is used to indicate the end of the execution of a function in debug mode.
Definition: CAS.php:604
traceBegin()
This method is used to indicate the start of the execution of a function in debug mode...
Definition: CAS.php:577
trace($str)
This method is used to log something in debug mode.
Definition: CAS.php:569
+ Here is the call graph for this function:

◆ redirectToCas()

CASClient::redirectToCas (   $gateway)

This method is used to redirect the client to the CAS server.

It is used by CASClient::forceAuthentication() and CASClient::checkAuthentication().

Parameters
$gatewaytrue to check authentication, false to force it

Definition at line 752 of file client4.php.

References CAS_STR_AUTHENTICATION_WANTED, CAS_STR_SHOULD_HAVE_BEEN_REDIRECTED, exit, getServerLoginURL(), getString(), printHTMLFooter(), printHTMLHeader(), phpCAS\traceBegin(), and phpCAS\traceExit().

753  {
755  $cas_url = $this->getServerLoginURL($gateway);
756  header('Location: '.$cas_url);
758  printf('<p>'.$this->getString(CAS_STR_SHOULD_HAVE_BEEN_REDIRECTED).'</p>',$cas_url);
759  $this->printHTMLFooter();
761  exit();
762  }
exit
Definition: login.php:54
getString($str)
This method returns a string depending on the language.
Definition: client.php:221
printHTMLHeader($title)
This method prints the header of the HTML output (after filtering).
Definition: client.php:108
traceBegin()
This method is used to indicate the start of the execution of a function in debug mode...
Definition: CAS.php:577
const CAS_STR_AUTHENTICATION_WANTED
Definition: languages.php:16
const CAS_STR_SHOULD_HAVE_BEEN_REDIRECTED
Definition: languages.php:18
getServerLoginURL($gateway=false, $renew=false)
This method is used to retrieve the login URL of the CAS server.
Definition: client.php:353
printHTMLFooter()
This method prints the footer of the HTML output (after filtering).
Definition: client.php:136
traceExit()
This method is used to indicate the end of the execution of the program.
Definition: CAS.php:617
+ Here is the call graph for this function:

◆ renameSession()

CASClient::renameSession (   $ticket)

Renaming the session.

Definition at line 733 of file client.php.

References $_SESSION, phpCAS\error(), ilInitialisation\setSessionHandler(), phpCAS\trace(), phpCAS\traceBegin(), and phpCAS\traceEnd().

Referenced by validateSA(), and validateST().

734  {
736  if($this->_start_session){
737  if (!empty ($this->_user))
738  {
739  $old_session = $_SESSION;
740  session_destroy();
741 
742  // Fix for http://bugs.php.net/bug.php?id=32330
743  if(version_compare(PHP_VERSION, '5.3.0', '<'))
744  {
745  include_once './Services/Init/classes/class.ilInitialisation.php';
747  }
748 
749  // set up a new session, of name based on the ticket
750  $session_id = preg_replace('/[^\w]/', '', $ticket);
751  phpCAS :: trace("Session ID: ".$session_id);
752  session_id($session_id);
753  session_start();
754  phpCAS :: trace("Restoring old session vars");
755  $_SESSION = $old_session;
756  } else
757  {
758  phpCAS :: error('Session should only be renamed after successfull authentication');
759  }
760  }else{
761  phpCAS :: trace("Skipping session rename since phpCAS is not handling the session.");
762  }
763  phpCAS::traceEnd();
764  }
< a tabindex="-1" style="border-style: none;" href="#" title="Refresh Image" onclick="document.getElementById('siimage').src = './securimage_show.php?sid=' + Math.random(); this.blur(); return false">< img src="./images/refresh.png" alt="Reload Image" height="32" width="32" onclick="this.blur()" align="bottom" border="0"/></a >< br/>< strong > Enter Code *if($_SERVER['REQUEST_METHOD']=='POST' &&@ $_POST['do']=='contact') $_SESSION['ctform']['success']
traceEnd($res='')
This method is used to indicate the end of the execution of a function in debug mode.
Definition: CAS.php:604
static setSessionHandler()
set session handler to db
traceBegin()
This method is used to indicate the start of the execution of a function in debug mode...
Definition: CAS.php:577
error($msg)
This method is used by interface methods to print an error and where the function was originally call...
Definition: CAS.php:544
trace($str)
This method is used to log something in debug mode.
Definition: CAS.php:569
+ Here is the call graph for this function:
+ Here is the caller graph for this function:

◆ retrievePT() [1/2]

CASClient::retrievePT (   $target_service,
$err_code,
$err_msg 
)
private

This method is used to retrieve PT's from the CAS server thanks to a PGT.

Parameters
$target_servicethe service to ask for with the PT.
$err_codean error code (PHPCAS_SERVICE_OK on success).
$err_msgan error message (empty on success).
Returns
a Proxy Ticket, or FALSE on error.

Definition at line 1362 of file client.php.

References domxml_open_mem(), getPGT(), getServerProxyURL(), readURL(), phpCAS\trace(), phpCAS\traceBegin(), and phpCAS\traceEnd().

1363  {
1365 
1366  // by default, $err_msg is set empty and $pt to TRUE. On error, $pt is
1367  // set to false and $err_msg to an error message. At the end, if $pt is FALSE
1368  // and $error_msg is still empty, it is set to 'invalid response' (the most
1369  // commonly encountered error).
1370  $err_msg = '';
1371 
1372  // build the URL to retrieve the PT
1373  $cas_url = $this->getServerProxyURL().'?targetService='.preg_replace('/&/','%26',$target_service).'&pgt='.$this->getPGT();
1374 
1375  // open and read the URL
1376  if ( !$this->readURL($cas_url,''/*cookies*/,$headers,$cas_response,$err_msg) ) {
1377  phpCAS::trace('could not open URL \''.$cas_url.'\' to validate ('.$err_msg.')');
1378  $err_code = PHPCAS_SERVICE_PT_NO_SERVER_RESPONSE;
1379  $err_msg = 'could not retrieve PT (no response from the CAS server)';
1380  phpCAS::traceEnd(FALSE);
1381  return FALSE;
1382  }
1383 
1384  $bad_response = FALSE;
1385 
1386  if ( !$bad_response ) {
1387  // read the response of the CAS server into a DOM object
1388  if ( !($dom = @domxml_open_mem($cas_response))) {
1389  phpCAS::trace('domxml_open_mem() failed');
1390  // read failed
1391  $bad_response = TRUE;
1392  }
1393  }
1394 
1395  if ( !$bad_response ) {
1396  // read the root node of the XML tree
1397  if ( !($root = $dom->document_element()) ) {
1398  phpCAS::trace('document_element() failed');
1399  // read failed
1400  $bad_response = TRUE;
1401  }
1402  }
1403 
1404  if ( !$bad_response ) {
1405  // insure that tag name is 'serviceResponse'
1406  if ( $root->node_name(true) != 'serviceResponse' ) {
1407  phpCAS::trace('node_name() failed');
1408  // bad root node
1409  $bad_response = TRUE;
1410  }
1411  }
1412 
1413  if ( !$bad_response ) {
1414  // look for a proxySuccess tag
1415  if ( sizeof($arr = $root->get_elements_by_tagname("proxySuccess")) != 0) {
1416  // authentication succeded, look for a proxyTicket tag
1417  if ( sizeof($arr = $root->get_elements_by_tagname("proxyTicket")) != 0) {
1418  $err_code = PHPCAS_SERVICE_OK;
1419  $err_msg = '';
1420  $pt = trim($arr[0]->get_content());
1421  phpCAS::traceEnd($pt);
1422  return $pt;
1423  } else {
1424  phpCAS::trace('<proxySuccess> was found, but not <proxyTicket>');
1425  }
1426  }
1427  // look for a proxyFailure tag
1428  else if ( sizeof($arr = $root->get_elements_by_tagname("proxyFailure")) != 0) {
1429  // authentication failed, extract the error
1430  $err_code = PHPCAS_SERVICE_PT_FAILURE;
1431  $err_msg = 'PT retrieving failed (code=`'
1432  .$arr[0]->get_attribute('code')
1433  .'\', message=`'
1434  .trim($arr[0]->get_content())
1435  .'\')';
1436  phpCAS::traceEnd(FALSE);
1437  return FALSE;
1438  } else {
1439  phpCAS::trace('neither <proxySuccess> nor <proxyFailure> found');
1440  }
1441  }
1442 
1443  // at this step, we are sure that the response of the CAS server was ill-formed
1444  $err_code = PHPCAS_SERVICE_PT_BAD_SERVER_RESPONSE;
1445  $err_msg = 'Invalid response from the CAS server (response=`'.$cas_response.'\')';
1446 
1447  phpCAS::traceEnd(FALSE);
1448  return FALSE;
1449  }
domxml_open_mem($str, $mode=DOMXML_LOAD_PARSING, &$error=NULL)
traceEnd($res='')
This method is used to indicate the end of the execution of a function in debug mode.
Definition: CAS.php:604
getServerProxyURL()
This method is used to retrieve the proxy URL of the CAS server.
Definition: client.php:488
traceBegin()
This method is used to indicate the start of the execution of a function in debug mode...
Definition: CAS.php:577
getPGT()
This method returns the Proxy Granting Ticket given by the CAS server.
Definition: client.php:1709
readURL($url, $cookies, &$headers, &$body, &$err_msg)
This method is used to acces a remote URL.
Definition: client.php:2163
trace($str)
This method is used to log something in debug mode.
Definition: CAS.php:569
+ Here is the call graph for this function:

◆ retrievePT() [2/2]

CASClient::retrievePT (   $target_service,
$err_code,
$err_msg 
)
private

This method is used to retrieve PT's from the CAS server thanks to a PGT.

Parameters
$target_servicethe service to ask for with the PT.
$err_codean error code (PHPCAS_SERVICE_OK on success).
$err_msgan error message (empty on success).
Returns
a Proxy Ticket, or FALSE on error.

Definition at line 1370 of file client4.php.

References domxml_open_mem(), getPGT(), getServerProxyURL(), readURL(), phpCAS\trace(), phpCAS\traceBegin(), and phpCAS\traceEnd().

1371  {
1373 
1374  // by default, $err_msg is set empty and $pt to TRUE. On error, $pt is
1375  // set to false and $err_msg to an error message. At the end, if $pt is FALSE
1376  // and $error_msg is still empty, it is set to 'invalid response' (the most
1377  // commonly encountered error).
1378  $err_msg = '';
1379 
1380  // build the URL to retrieve the PT
1381  $cas_url = $this->getServerProxyURL().'?targetService='.preg_replace('/&/','%26',$target_service).'&pgt='.$this->getPGT();
1382 
1383  // open and read the URL
1384  if ( !$this->readURL($cas_url,''/*cookies*/,$headers,$cas_response,$err_msg) ) {
1385  phpCAS::trace('could not open URL \''.$cas_url.'\' to validate ('.$err_msg.')');
1386  $err_code = PHPCAS_SERVICE_PT_NO_SERVER_RESPONSE;
1387  $err_msg = 'could not retrieve PT (no response from the CAS server)';
1388  phpCAS::traceEnd(FALSE);
1389  return FALSE;
1390  }
1391 
1392  $bad_response = FALSE;
1393 
1394  if ( !$bad_response ) {
1395  // read the response of the CAS server into a DOM object
1396  if ( !($dom = @domxml_open_mem($cas_response))) {
1397  phpCAS::trace('domxml_open_mem() failed');
1398  // read failed
1399  $bad_response = TRUE;
1400  }
1401  }
1402 
1403  if ( !$bad_response ) {
1404  // read the root node of the XML tree
1405  if ( !($root = $dom->document_element()) ) {
1406  phpCAS::trace('document_element() failed');
1407  // read failed
1408  $bad_response = TRUE;
1409  }
1410  }
1411 
1412  if ( !$bad_response ) {
1413  // insure that tag name is 'serviceResponse'
1414  if ( hnodename($root->node_name()) != 'serviceResponse' ) {
1415  phpCAS::trace('node_name() failed');
1416  // bad root node
1417  $bad_response = TRUE;
1418  }
1419  }
1420 
1421  if ( !$bad_response ) {
1422  // look for a proxySuccess tag
1423  if ( sizeof($arr = $root->get_elements_by_tagname("proxySuccess")) != 0) {
1424  // authentication succeded, look for a proxyTicket tag
1425  if ( sizeof($arr = $root->get_elements_by_tagname("proxyTicket")) != 0) {
1426  $err_code = PHPCAS_SERVICE_OK;
1427  $err_msg = '';
1428  $pt = trim($arr[0]->get_content());
1429  phpCAS::traceEnd($pt);
1430  return $pt;
1431  } else {
1432  phpCAS::trace('<proxySuccess> was found, but not <proxyTicket>');
1433  }
1434  }
1435  // look for a proxyFailure tag
1436  else if ( sizeof($arr = $root->get_elements_by_tagname("proxyFailure")) != 0) {
1437  // authentication failed, extract the error
1438  $err_code = PHPCAS_SERVICE_PT_FAILURE;
1439  $err_msg = 'PT retrieving failed (code=`'
1440  .$arr[0]->get_attribute('code')
1441  .'\', message=`'
1442  .trim($arr[0]->get_content())
1443  .'\')';
1444  phpCAS::traceEnd(FALSE);
1445  return FALSE;
1446  } else {
1447  phpCAS::trace('neither <proxySuccess> nor <proxyFailure> found');
1448  }
1449  }
1450 
1451  // at this step, we are sure that the response of the CAS server was ill-formed
1452  $err_code = PHPCAS_SERVICE_PT_BAD_SERVER_RESPONSE;
1453  $err_msg = 'Invalid response from the CAS server (response=`'.$cas_response.'\')';
1454 
1455  phpCAS::traceEnd(FALSE);
1456  return FALSE;
1457  }
domxml_open_mem($str, $mode=DOMXML_LOAD_PARSING, &$error=NULL)
traceEnd($res='')
This method is used to indicate the end of the execution of a function in debug mode.
Definition: CAS.php:604
getServerProxyURL()
This method is used to retrieve the proxy URL of the CAS server.
Definition: client.php:488
traceBegin()
This method is used to indicate the start of the execution of a function in debug mode...
Definition: CAS.php:577
getPGT()
This method returns the Proxy Granting Ticket given by the CAS server.
Definition: client.php:1709
readURL($url, $cookies, &$headers, &$body, &$err_msg)
This method is used to acces a remote URL.
Definition: client.php:2163
trace($str)
This method is used to log something in debug mode.
Definition: CAS.php:569
+ Here is the call graph for this function:

◆ serviceMail()

CASClient::serviceMail (   $url,
  $flags,
$err_code,
$err_msg,
$pt 
)

This method is used to access an IMAP/POP3/NNTP service.

Parameters
$urla string giving the URL of the service, including the mailing box for IMAP URLs, as accepted by imap_open().
$flagsoptions given to imap_open().
$err_codean error code Possible values are PHPCAS_SERVICE_OK (on success), PHPCAS_SERVICE_PT_NO_SERVER_RESPONSE, PHPCAS_SERVICE_PT_BAD_SERVER_RESPONSE, PHPCAS_SERVICE_PT_FAILURE, PHPCAS_SERVICE_NOT AVAILABLE.
$err_msgan error message on failure
$ptthe Proxy Ticket (PT) retrieved from the CAS server to access the URL on success, FALSE on error).
Returns
an IMAP stream on success, FALSE otherwise (in this later case, $err_code gives the reason why it failed and $err_msg contains an error message).

Definition at line 1641 of file client4.php.

1642  {
1644  // at first retrieve a PT
1645  $pt = $this->retrievePT($target_service,$err_code,$output);
1646 
1647  $stream = FALSE;
1648 
1649  // test if PT was retrieved correctly
1650  if ( !$pt ) {
1651  // note: $err_code and $err_msg are filled by CASClient::retrievePT()
1652  phpCAS::trace('PT was not retrieved correctly');
1653  } else {
1654  phpCAS::trace('opening IMAP URL `'.$url.'\'...');
1655  $stream = @imap_open($url,$this->getUser(),$pt,$flags);
1656  if ( !$stream ) {
1657  phpCAS::trace('could not open URL');
1658  $err_code = PHPCAS_SERVICE_NOT_AVAILABLE;
1659  // give an error message
1660  $err_msg = sprintf($this->getString(CAS_STR_SERVICE_UNAVAILABLE),
1661  $service_url,
1662  var_export(imap_errors(),TRUE));
1663  $pt = FALSE;
1664  $stream = FALSE;
1665  } else {
1666  phpCAS::trace('ok');
1667  }
1668  }
1669 
1670  phpCAS::traceEnd($stream);
1671  return $stream;
1672  }
traceBegin()
This method is used to indicate the start of the execution of a function in debug mode...
Definition: CAS.php:577
retrievePT($target_service, &$err_code, &$err_msg)
This method is used to retrieve PT&#39;s from the CAS server thanks to a PGT.
Definition: client.php:2053
trace($str)
This method is used to log something in debug mode.
Definition: CAS.php:569

◆ serviceWeb() [1/2]

CASClient::serviceWeb (   $url,
$err_code,
$output 
)

This method is used to access an HTTP[S] service.

Parameters
$urlthe service to access.
$err_codean error code Possible values are PHPCAS_SERVICE_OK (on success), PHPCAS_SERVICE_PT_NO_SERVER_RESPONSE, PHPCAS_SERVICE_PT_BAD_SERVER_RESPONSE, PHPCAS_SERVICE_PT_FAILURE, PHPCAS_SERVICE_NOT AVAILABLE.
$outputthe output of the service (also used to give an error message on failure).
Returns
TRUE on success, FALSE otherwise (in this later case, $err_code gives the reason why it failed and $output contains an error message).

Definition at line 1553 of file client.php.

References $_SESSION, $res, CAS_STR_SERVICE_UNAVAILABLE, getString(), readURL(), retrievePT(), phpCAS\trace(), and phpCAS\traceBegin().

1554  {
1556  // at first retrieve a PT
1557  $pt = $this->retrievePT($url,$err_code,$output);
1558 
1559  $res = TRUE;
1560 
1561  // test if PT was retrieved correctly
1562  if ( !$pt ) {
1563  // note: $err_code and $err_msg are filled by CASClient::retrievePT()
1564  phpCAS::trace('PT was not retrieved correctly');
1565  $res = FALSE;
1566  } else {
1567  // add cookies if necessary
1568  if ( is_array($_SESSION['phpCAS']['services'][$url]['cookies']) ) {
1569  foreach ( $_SESSION['phpCAS']['services'][$url]['cookies'] as $name => $val ) {
1570  $cookies[] = $name.'='.$val;
1571  }
1572  }
1573 
1574  // build the URL including the PT
1575  if ( strstr($url,'?') === FALSE ) {
1576  $service_url = $url.'?ticket='.$pt;
1577  } else {
1578  $service_url = $url.'&ticket='.$pt;
1579  }
1580 
1581  phpCAS::trace('reading URL`'.$service_url.'\'');
1582  if ( !$this->readURL($service_url,$cookies,$headers,$output,$err_msg) ) {
1583  phpCAS::trace('could not read URL`'.$service_url.'\'');
1584  $err_code = PHPCAS_SERVICE_NOT_AVAILABLE;
1585  // give an error message
1586  $output = sprintf($this->getString(CAS_STR_SERVICE_UNAVAILABLE),
1587  $service_url,
1588  $err_msg);
1589  $res = FALSE;
1590  } else {
1591  // URL has been fetched, extract the cookies
1592  phpCAS::trace('URL`'.$service_url.'\' has been read, storing cookies:');
1593  foreach ( $headers as $header ) {
1594  // test if the header is a cookie
1595  if ( preg_match('/^Set-Cookie:/',$header) ) {
1596  // the header is a cookie, remove the beginning
1597  $header_val = preg_replace('/^Set-Cookie: */','',$header);
1598  // extract interesting information
1599  $name_val = strtok($header_val,'; ');
1600  // extract the name and the value of the cookie
1601  $cookie_name = strtok($name_val,'=');
1602  $cookie_val = strtok('=');
1603  // store the cookie
1604  $_SESSION['phpCAS']['services'][$url]['cookies'][$cookie_name] = $cookie_val;
1605  phpCAS::trace($cookie_name.' -> '.$cookie_val);
1606  }
1607  }
1608  }
1609  }
1610 
1611  phpCAS::traceEnd($res);
1612  return $res;
1613  }
< a tabindex="-1" style="border-style: none;" href="#" title="Refresh Image" onclick="document.getElementById('siimage').src = './securimage_show.php?sid=' + Math.random(); this.blur(); return false">< img src="./images/refresh.png" alt="Reload Image" height="32" width="32" onclick="this.blur()" align="bottom" border="0"/></a >< br/>< strong > Enter Code *if($_SERVER['REQUEST_METHOD']=='POST' &&@ $_POST['do']=='contact') $_SESSION['ctform']['success']
The phpCAS class is a simple container for the phpCAS library.
Definition: CAS.php:341
getString($str)
This method returns a string depending on the language.
Definition: client.php:221
traceBegin()
This method is used to indicate the start of the execution of a function in debug mode...
Definition: CAS.php:577
retrievePT($target_service, &$err_code, &$err_msg)
This method is used to retrieve PT&#39;s from the CAS server thanks to a PGT.
Definition: client.php:2053
readURL($url, $cookies, &$headers, &$body, &$err_msg)
This method is used to acces a remote URL.
Definition: client.php:2163
trace($str)
This method is used to log something in debug mode.
Definition: CAS.php:569
const CAS_STR_SERVICE_UNAVAILABLE
Definition: languages.php:21
+ Here is the call graph for this function:

◆ serviceWeb() [2/2]

CASClient::serviceWeb (   $url,
$err_code,
$output 
)

This method is used to access an HTTP[S] service.

Parameters
$urlthe service to access.
$err_codean error code Possible values are PHPCAS_SERVICE_OK (on success), PHPCAS_SERVICE_PT_NO_SERVER_RESPONSE, PHPCAS_SERVICE_PT_BAD_SERVER_RESPONSE, PHPCAS_SERVICE_PT_FAILURE, PHPCAS_SERVICE_NOT AVAILABLE.
$outputthe output of the service (also used to give an error message on failure).
Returns
TRUE on success, FALSE otherwise (in this later case, $err_code gives the reason why it failed and $output contains an error message).

Definition at line 1561 of file client4.php.

References $_SESSION, $res, CAS_STR_SERVICE_UNAVAILABLE, getString(), readURL(), retrievePT(), phpCAS\trace(), and phpCAS\traceBegin().

1562  {
1564  // at first retrieve a PT
1565  $pt = $this->retrievePT($url,$err_code,$output);
1566 
1567  $res = TRUE;
1568 
1569  // test if PT was retrieved correctly
1570  if ( !$pt ) {
1571  // note: $err_code and $err_msg are filled by CASClient::retrievePT()
1572  phpCAS::trace('PT was not retrieved correctly');
1573  $res = FALSE;
1574  } else {
1575  // add cookies if necessary
1576  if ( is_array($_SESSION['phpCAS']['services'][$url]['cookies']) ) {
1577  foreach ( $_SESSION['phpCAS']['services'][$url]['cookies'] as $name => $val ) {
1578  $cookies[] = $name.'='.$val;
1579  }
1580  }
1581 
1582  // build the URL including the PT
1583  if ( strstr($url,'?') === FALSE ) {
1584  $service_url = $url.'?ticket='.$pt;
1585  } else {
1586  $service_url = $url.'&ticket='.$pt;
1587  }
1588 
1589  phpCAS::trace('reading URL`'.$service_url.'\'');
1590  if ( !$this->readURL($service_url,$cookies,$headers,$output,$err_msg) ) {
1591  phpCAS::trace('could not read URL`'.$service_url.'\'');
1592  $err_code = PHPCAS_SERVICE_NOT_AVAILABLE;
1593  // give an error message
1594  $output = sprintf($this->getString(CAS_STR_SERVICE_UNAVAILABLE),
1595  $service_url,
1596  $err_msg);
1597  $res = FALSE;
1598  } else {
1599  // URL has been fetched, extract the cookies
1600  phpCAS::trace('URL`'.$service_url.'\' has been read, storing cookies:');
1601  foreach ( $headers as $header ) {
1602  // test if the header is a cookie
1603  if ( preg_match('/^Set-Cookie:/',$header) ) {
1604  // the header is a cookie, remove the beginning
1605  $header_val = preg_replace('/^Set-Cookie: */','',$header);
1606  // extract interesting information
1607  $name_val = strtok($header_val,'; ');
1608  // extract the name and the value of the cookie
1609  $cookie_name = strtok($name_val,'=');
1610  $cookie_val = strtok('=');
1611  // store the cookie
1612  $_SESSION['phpCAS']['services'][$url]['cookies'][$cookie_name] = $cookie_val;
1613  phpCAS::trace($cookie_name.' -> '.$cookie_val);
1614  }
1615  }
1616  }
1617  }
1618 
1619  phpCAS::traceEnd($res);
1620  return $res;
1621  }
< a tabindex="-1" style="border-style: none;" href="#" title="Refresh Image" onclick="document.getElementById('siimage').src = './securimage_show.php?sid=' + Math.random(); this.blur(); return false">< img src="./images/refresh.png" alt="Reload Image" height="32" width="32" onclick="this.blur()" align="bottom" border="0"/></a >< br/>< strong > Enter Code *if($_SERVER['REQUEST_METHOD']=='POST' &&@ $_POST['do']=='contact') $_SESSION['ctform']['success']
The phpCAS class is a simple container for the phpCAS library.
Definition: CAS.php:341
getString($str)
This method returns a string depending on the language.
Definition: client.php:221
traceBegin()
This method is used to indicate the start of the execution of a function in debug mode...
Definition: CAS.php:577
retrievePT($target_service, &$err_code, &$err_msg)
This method is used to retrieve PT&#39;s from the CAS server thanks to a PGT.
Definition: client.php:2053
readURL($url, $cookies, &$headers, &$body, &$err_msg)
This method is used to acces a remote URL.
Definition: client.php:2163
trace($str)
This method is used to log something in debug mode.
Definition: CAS.php:569
const CAS_STR_SERVICE_UNAVAILABLE
Definition: languages.php:21
+ Here is the call graph for this function:

◆ setCallbackMode() [1/2]

CASClient::setCallbackMode (   $callback_mode)
private

This method sets/unsets callback mode.

Parameters
$callback_modeTRUE to set callback mode, FALSE otherwise.

Definition at line 1070 of file client.php.

1071  {
1072  $this->_callback_mode = $callback_mode;
1073  }

◆ setCallbackMode() [2/2]

CASClient::setCallbackMode (   $callback_mode)
private

This method sets/unsets callback mode.

Parameters
$callback_modeTRUE to set callback mode, FALSE otherwise.

Definition at line 1079 of file client4.php.

1080  {
1081  $this->_callback_mode = $callback_mode;
1082  }

◆ setCallbackURL() [1/2]

CASClient::setCallbackURL (   $url)
private

This method sets the callback url.

Parameters
$callback_urlurl to set callback

Definition at line 1150 of file client.php.

1151  {
1152  return $this->_callback_url = $url;
1153  }

◆ setCallbackURL() [2/2]

CASClient::setCallbackURL (   $url)
private

This method sets the callback url.

Parameters
$callback_urlurl to set callback

Definition at line 1158 of file client4.php.

1159  {
1160  return $this->_callback_url = $url;
1161  }

◆ setHTMLFooter() [1/2]

CASClient::setHTMLFooter (   $footer)

This method set the HTML footer used for all outputs.

Parameters
$footerthe HTML footer.

Definition at line 133 of file client.php.

References $_lang.

134  {
135  $this->_output_footer = $footer;
136  }

◆ setHTMLFooter() [2/2]

CASClient::setHTMLFooter (   $footer)

This method set the HTML footer used for all outputs.

Parameters
$footerthe HTML footer.

Definition at line 146 of file client4.php.

References $_lang.

147  {
148  $this->_output_footer = $footer;
149  }

◆ setHTMLHeader() [1/2]

CASClient::setHTMLHeader (   $header)

This method set the HTML header used for all outputs.

Parameters
$headerthe HTML header.

Definition at line 121 of file client.php.

122  {
123  $this->_output_header = $header;
124  }

◆ setHTMLHeader() [2/2]

CASClient::setHTMLHeader (   $header)

This method set the HTML header used for all outputs.

Parameters
$headerthe HTML header.

Definition at line 134 of file client4.php.

135  {
136  $this->_output_header = $header;
137  }

◆ setLang() [1/2]

CASClient::setLang (   $lang)

This method is used to set the language used by phpCAS.

Note
Can be called only once.
Parameters
$langa string representing the language.
See also
CAS_LANG_FRENCH, CAS_LANG_ENGLISH

Definition at line 212 of file client.php.

References $lang, and _strings.

213  {
214  // include the corresponding language file
215  include_once(dirname(__FILE__).'/languages/'.$lang.'.php');
216 
217  if ( !is_array($this->_strings) ) {
218  trigger_error('language `'.$lang.'\' is not implemented',E_USER_ERROR);
219  }
220  $this->_lang = $lang;
221  }
$this _strings
Definition: catalan.php:10

◆ setLang() [2/2]

CASClient::setLang (   $lang)

This method is used to set the language used by phpCAS.

Note
Can be called only once.
Parameters
$langa string representing the language.
See also
CAS_LANG_FRENCH, CAS_LANG_ENGLISH

Definition at line 225 of file client4.php.

References $lang, and _strings.

226  {
227  // include the corresponding language file
228  include_once(dirname(__FILE__).'/languages/'.$lang.'.php');
229 
230  if ( !is_array($this->_strings) ) {
231  trigger_error('language `'.$lang.'\' is not implemented',E_USER_ERROR);
232  }
233  $this->_lang = $lang;
234  }
$this _strings
Definition: catalan.php:10

◆ setPGT() [1/2]

CASClient::setPGT (   $pgt)
private

This method stores the Proxy Granting Ticket.

Parameters
$pgtThe Proxy Granting Ticket.

Definition at line 1028 of file client.php.

1029  { $this->_pgt = $pgt; }

◆ setPGT() [2/2]

CASClient::setPGT (   $pgt)
private

This method stores the Proxy Granting Ticket.

Parameters
$pgtThe Proxy Granting Ticket.

Definition at line 1037 of file client4.php.

1038  { $this->_pgt = $pgt; }

◆ setPGTStorageDB() [1/2]

CASClient::setPGTStorageDB (   $user,
  $password,
  $database_type,
  $hostname,
  $port,
  $database,
  $table 
)

This method is used to tell phpCAS to store the response of the CAS server to PGT requests into a database.

Note
The connection to the database is done only when needed. As a consequence, bad parameters are detected only when initializing PGT storage.
Parameters
$userthe user to access the data with
$passwordthe user's password
$database_typethe type of the database hosting the data
$hostnamethe server hosting the database
$portthe port the server is listening on
$databasethe name of the database
$tablethe name of the table storing the data

Definition at line 1282 of file client.php.

References phpCAS\error().

1289  {
1290  // check that the storage has not already been set
1291  if ( is_object($this->_pgt_storage) ) {
1292  phpCAS::error('PGT storage already defined');
1293  }
1294 
1295  // warn the user that he should use file storage...
1296  trigger_error('PGT storage into database is an experimental feature, use at your own risk',E_USER_WARNING);
1297 
1298  // create the storage object
1299  $this->_pgt_storage = & new PGTStorageDB($this,$user,$password,$database_type,$hostname,$port,$database,$table);
1300  }
The PGTStorageDB class is a class for PGT database storage.
Definition: pgt-db.php:46
error($msg)
This method is used by interface methods to print an error and where the function was originally call...
Definition: CAS.php:544
+ Here is the call graph for this function:

◆ setPGTStorageDB() [2/2]

CASClient::setPGTStorageDB (   $user,
  $password,
  $database_type,
  $hostname,
  $port,
  $database,
  $table 
)

This method is used to tell phpCAS to store the response of the CAS server to PGT requests into a database.

Note
The connection to the database is done only when needed. As a consequence, bad parameters are detected only when initializing PGT storage.
Parameters
$userthe user to access the data with
$passwordthe user's password
$database_typethe type of the database hosting the data
$hostnamethe server hosting the database
$portthe port the server is listening on
$databasethe name of the database
$tablethe name of the table storing the data

Definition at line 1290 of file client4.php.

References phpCAS\error().

1297  {
1298  // check that the storage has not already been set
1299  if ( is_object($this->_pgt_storage) ) {
1300  phpCAS::error('PGT storage already defined');
1301  }
1302 
1303  // warn the user that he should use file storage...
1304  trigger_error('PGT storage into database is an experimental feature, use at your own risk',E_USER_WARNING);
1305 
1306  // create the storage object
1307  $this->_pgt_storage = & new PGTStorageDB($this,$user,$password,$database_type,$hostname,$port,$database,$table);
1308  }
The PGTStorageDB class is a class for PGT database storage.
Definition: pgt-db.php:46
error($msg)
This method is used by interface methods to print an error and where the function was originally call...
Definition: CAS.php:544
+ Here is the call graph for this function:

◆ setPGTStorageFile() [1/2]

CASClient::setPGTStorageFile (   $format = '',
  $path = '' 
)

This method is used to tell phpCAS to store the response of the CAS server to PGT requests onto the filesystem.

Parameters
$formatthe format used to store the PGT's (`plain' and `xml' allowed)
$paththe path where the PGT's should be stored

Definition at line 1253 of file client.php.

References $path, and phpCAS\error().

1255  {
1256  // check that the storage has not already been set
1257  if ( is_object($this->_pgt_storage) ) {
1258  phpCAS::error('PGT storage already defined');
1259  }
1260 
1261  // create the storage object
1262  $this->_pgt_storage = &new PGTStorageFile($this,$format,$path);
1263  }
The PGTStorageFile class is a class for PGT file storage.
Definition: pgt-file.php:45
error($msg)
This method is used by interface methods to print an error and where the function was originally call...
Definition: CAS.php:544
$path
Definition: index.php:22
+ Here is the call graph for this function:

◆ setPGTStorageFile() [2/2]

CASClient::setPGTStorageFile (   $format = '',
  $path = '' 
)

This method is used to tell phpCAS to store the response of the CAS server to PGT requests onto the filesystem.

Parameters
$formatthe format used to store the PGT's (`plain' and `xml' allowed)
$paththe path where the PGT's should be stored

Definition at line 1261 of file client4.php.

References $path, and phpCAS\error().

1263  {
1264  // check that the storage has not already been set
1265  if ( is_object($this->_pgt_storage) ) {
1266  phpCAS::error('PGT storage already defined');
1267  }
1268 
1269  // create the storage object
1270  $this->_pgt_storage = &new PGTStorageFile($this,$format,$path);
1271  }
The PGTStorageFile class is a class for PGT file storage.
Definition: pgt-file.php:45
error($msg)
This method is used by interface methods to print an error and where the function was originally call...
Definition: CAS.php:544
$path
Definition: index.php:22
+ Here is the call graph for this function:

◆ setPT() [1/2]

CASClient::setPT (   $pt)
private

This method stores the Proxy Ticket.

Parameters
$ptThe Proxy Ticket.

Definition at line 1705 of file client.php.

1706  { $this->_pt = $pt; }

◆ setPT() [2/2]

CASClient::setPT (   $pt)
private

This method stores the Proxy Ticket.

Parameters
$ptThe Proxy Ticket.

Definition at line 1713 of file client4.php.

1714  { $this->_pt = $pt; }

◆ setST() [1/2]

CASClient::setST (   $st)
private

This method stores the Service Ticket.

Parameters
$stThe Service Ticket.

Definition at line 818 of file client.php.

819  { $this->_st = $st; }

◆ setST() [2/2]

CASClient::setST (   $st)
private

This method stores the Service Ticket.

Parameters
$stThe Service Ticket.

Definition at line 827 of file client4.php.

828  { $this->_st = $st; }

◆ setStartSession()

CASClient::setStartSession (   $session)

Definition at line 720 of file client.php.

721  {
722  $this->_start_session = session;
723  }

◆ setURL() [1/2]

CASClient::setURL (   $url)
private

This method sets the URL of the current request.

Parameters
$urlurl to set for service

Definition at line 1896 of file client.php.

1897  {
1898  $this->_url = $url;
1899  }

◆ setURL() [2/2]

CASClient::setURL (   $url)
private

This method sets the URL of the current request.

Parameters
$urlurl to set for service

Definition at line 1904 of file client4.php.

1905  {
1906  $this->_url = $url;
1907  }

◆ setUser() [1/2]

CASClient::setUser (   $user)
private

This method sets the CAS user's login name.

Parameters
$userthe login name of the authenticated user.

Definition at line 553 of file client.php.

554  {
555  $this->_user = $user;
556  }

◆ setUser() [2/2]

CASClient::setUser (   $user)
private

This method sets the CAS user's login name.

Parameters
$userthe login name of the authenticated user.

Definition at line 562 of file client4.php.

563  {
564  $this->_user = $user;
565  }

◆ storePGT() [1/2]

CASClient::storePGT (   $pgt,
  $pgt_iou 
)
private

This method stores a PGT.

Halts on error.

Parameters
$pgtthe PGT to store
$pgt_iouits corresponding Iou

Definition at line 1219 of file client.php.

References initPGTStorage().

1220  {
1221  // ensure that storage is initialized
1222  $this->initPGTStorage();
1223  // writes the PGT
1224  $this->_pgt_storage->write($pgt,$pgt_iou);
1225  }
initPGTStorage()
This method is used to initialize the storage of PGT&#39;s.
Definition: client.php:1889
+ Here is the call graph for this function:

◆ storePGT() [2/2]

CASClient::storePGT (   $pgt,
  $pgt_iou 
)
private

This method stores a PGT.

Halts on error.

Parameters
$pgtthe PGT to store
$pgt_iouits corresponding Iou

Definition at line 1227 of file client4.php.

References initPGTStorage().

1228  {
1229  // ensure that storage is initialized
1230  $this->initPGTStorage();
1231  // writes the PGT
1232  $this->_pgt_storage->write($pgt,$pgt_iou);
1233  }
initPGTStorage()
This method is used to initialize the storage of PGT&#39;s.
Definition: client.php:1889
+ Here is the call graph for this function:

◆ validatePGT() [1/2]

CASClient::validatePGT ( $validate_url,
  $text_response,
  $tree_response 
)
private

This method is used to validate a PGT; halt on failure.

Parameters
$validate_urlthe URL of the request to the CAS server.
$text_responsethe response of the CAS server, as is (XML text); result of CASClient::validateST() or CASClient::validatePT().
$tree_responsethe response of the CAS server, as a DOM XML tree; result of CASClient::validateST() or CASClient::validatePT().
Returns
bool TRUE when successfull, halt otherwise by calling CASClient::authError().

Definition at line 1318 of file client.php.

References authError(), loadPGT(), setPGT(), phpCAS\trace(), phpCAS\traceBegin(), and phpCAS\traceEnd().

1319  {
1321  if ( sizeof($arr = $tree_response->get_elements_by_tagname("proxyGrantingTicket")) == 0) {
1322  phpCAS::trace('<proxyGrantingTicket> not found');
1323  // authentication succeded, but no PGT Iou was transmitted
1324  $this->authError('Ticket validated but no PGT Iou transmitted',
1325  $validate_url,
1326  FALSE/*$no_response*/,
1327  FALSE/*$bad_response*/,
1328  $text_response);
1329  } else {
1330  // PGT Iou transmitted, extract it
1331  $pgt_iou = trim($arr[0]->get_content());
1332  $pgt = $this->loadPGT($pgt_iou);
1333  if ( $pgt == FALSE ) {
1334  phpCAS::trace('could not load PGT');
1335  $this->authError('PGT Iou was transmitted but PGT could not be retrieved',
1336  $validate_url,
1337  FALSE/*$no_response*/,
1338  FALSE/*$bad_response*/,
1339  $text_response);
1340  }
1341  $this->setPGT($pgt);
1342  }
1343  phpCAS::traceEnd(TRUE);
1344  return TRUE;
1345  }
setPGT($pgt)
This method stores the Proxy Granting Ticket.
Definition: client.php:1717
traceEnd($res='')
This method is used to indicate the end of the execution of a function in debug mode.
Definition: CAS.php:604
loadPGT($pgt_iou)
This method reads a PGT from its Iou and deletes the corresponding storage entry. ...
Definition: client.php:1925
authError($failure, $cas_url, $no_response, $bad_response='', $cas_response='', $err_code='', $err_msg='')
This method is used to print the HTML output when the user was not authenticated. ...
Definition: client.php:2722
traceBegin()
This method is used to indicate the start of the execution of a function in debug mode...
Definition: CAS.php:577
trace($str)
This method is used to log something in debug mode.
Definition: CAS.php:569
+ Here is the call graph for this function:

◆ validatePGT() [2/2]

CASClient::validatePGT ( $validate_url,
  $text_response,
  $tree_response 
)
private

This method is used to validate a PGT; halt on failure.

Parameters
$validate_urlthe URL of the request to the CAS server.
$text_responsethe response of the CAS server, as is (XML text); result of CASClient::validateST() or CASClient::validatePT().
$tree_responsethe response of the CAS server, as a DOM XML tree; result of CASClient::validateST() or CASClient::validatePT().
Returns
bool TRUE when successfull, halt otherwise by calling CASClient::authError().

Definition at line 1326 of file client4.php.

References authError(), loadPGT(), setPGT(), phpCAS\trace(), phpCAS\traceBegin(), and phpCAS\traceEnd().

1327  {
1329  if ( sizeof($arr = $tree_response->get_elements_by_tagname("proxyGrantingTicket")) == 0) {
1330  phpCAS::trace('<proxyGrantingTicket> not found');
1331  // authentication succeded, but no PGT Iou was transmitted
1332  $this->authError('Ticket validated but no PGT Iou transmitted',
1333  $validate_url,
1334  FALSE/*$no_response*/,
1335  FALSE/*$bad_response*/,
1336  $text_response);
1337  } else {
1338  // PGT Iou transmitted, extract it
1339  $pgt_iou = trim($arr[0]->get_content());
1340  $pgt = $this->loadPGT($pgt_iou);
1341  if ( $pgt == FALSE ) {
1342  phpCAS::trace('could not load PGT');
1343  $this->authError('PGT Iou was transmitted but PGT could not be retrieved',
1344  $validate_url,
1345  FALSE/*$no_response*/,
1346  FALSE/*$bad_response*/,
1347  $text_response);
1348  }
1349  $this->setPGT($pgt);
1350  }
1351  phpCAS::traceEnd(TRUE);
1352  return TRUE;
1353  }
setPGT($pgt)
This method stores the Proxy Granting Ticket.
Definition: client.php:1717
traceEnd($res='')
This method is used to indicate the end of the execution of a function in debug mode.
Definition: CAS.php:604
loadPGT($pgt_iou)
This method reads a PGT from its Iou and deletes the corresponding storage entry. ...
Definition: client.php:1925
authError($failure, $cas_url, $no_response, $bad_response='', $cas_response='', $err_code='', $err_msg='')
This method is used to print the HTML output when the user was not authenticated. ...
Definition: client.php:2722
traceBegin()
This method is used to indicate the start of the execution of a function in debug mode...
Definition: CAS.php:577
trace($str)
This method is used to log something in debug mode.
Definition: CAS.php:569
+ Here is the call graph for this function:

◆ validatePT() [1/2]

CASClient::validatePT ( $validate_url,
$text_response,
$tree_response 
)
private

This method is used to validate a PT; halt on failure.

Returns
bool TRUE when successfull, halt otherwise by calling CASClient::authError().

Definition at line 1732 of file client.php.

References getPT(), getServerProxyValidateURL(), isProxy(), readURL(), phpCAS\trace(), and phpCAS\traceBegin().

1733  {
1735  // build the URL to validate the ticket
1736  $validate_url = $this->getServerProxyValidateURL().'&ticket='.$this->getPT();
1737 
1738  if ( $this->isProxy() ) {
1739  // pass the callback url for CAS proxies
1740  $validate_url .= '&pgtUrl='.$this->getCallbackURL();
1741  }
1742 
1743  // open and read the URL
1744  if ( !$this->readURL($validate_url,''/*cookies*/,$headers,$text_response,$err_msg) ) {
1745  phpCAS::trace('could not open URL \''.$validate_url.'\' to validate ('.$err_msg.')');
1746  $this->authError('PT not validated',
1747  $validate_url,
1748  TRUE/*$no_response*/);
1749  }
1750 
1751  // read the response of the CAS server into a DOM object
1752  if ( !($dom = domxml_open_mem($text_response))) {
1753  // read failed
1754  $this->authError('PT not validated',
1755  $alidate_url,
1756  FALSE/*$no_response*/,
1757  TRUE/*$bad_response*/,
1758  $text_response);
1759  }
1760  // read the root node of the XML tree
1761  if ( !($tree_response = $dom->document_element()) ) {
1762  // read failed
1763  $this->authError('PT not validated',
1764  $validate_url,
1765  FALSE/*$no_response*/,
1766  TRUE/*$bad_response*/,
1767  $text_response);
1768  }
1769  // insure that tag name is 'serviceResponse'
1770  if ( $tree_response->node_name(true) != 'serviceResponse' ) {
1771  // bad root node
1772  $this->authError('PT not validated',
1773  $validate_url,
1774  FALSE/*$no_response*/,
1775  TRUE/*$bad_response*/,
1776  $text_response);
1777  }
1778  if ( sizeof($arr = $tree_response->get_elements_by_tagname("authenticationSuccess")) != 0) {
1779  // authentication succeded, extract the user name
1780  if ( sizeof($arr = $tree_response->get_elements_by_tagname("user")) == 0) {
1781  // no user specified => error
1782  $this->authError('PT not validated',
1783  $validate_url,
1784  FALSE/*$no_response*/,
1785  TRUE/*$bad_response*/,
1786  $text_response);
1787  }
1788  $this->setUser(trim($arr[0]->get_content()));
1789 
1790  } else if ( sizeof($arr = $tree_response->get_elements_by_tagname("authenticationFailure")) != 0) {
1791  // authentication succeded, extract the error code and message
1792  $this->authError('PT not validated',
1793  $validate_url,
1794  FALSE/*$no_response*/,
1795  FALSE/*$bad_response*/,
1796  $text_response,
1797  $arr[0]->get_attribute('code')/*$err_code*/,
1798  trim($arr[0]->get_content())/*$err_msg*/);
1799  } else {
1800  $this->authError('PT not validated',
1801  $validate_url,
1802  FALSE/*$no_response*/,
1803  TRUE/*$bad_response*/,
1804  $text_response);
1805  }
1806 
1807  // at this step, PT has been validated and $this->_user has been set,
1808 
1809  phpCAS::traceEnd(TRUE);
1810  return TRUE;
1811  }
getServerProxyValidateURL()
This method is used to retrieve the proxy validating URL of the CAS server.
Definition: client.php:466
traceBegin()
This method is used to indicate the start of the execution of a function in debug mode...
Definition: CAS.php:577
readURL($url, $cookies, &$headers, &$body, &$err_msg)
This method is used to acces a remote URL.
Definition: client.php:2163
getPT()
This method returns the Proxy Ticket provided in the URL of the request.
Definition: client.php:2445
isProxy()
Tells if a CAS client is a CAS proxy or not.
Definition: client.php:1681
trace($str)
This method is used to log something in debug mode.
Definition: CAS.php:569
+ Here is the call graph for this function:

◆ validatePT() [2/2]

CASClient::validatePT ( $validate_url,
$text_response,
$tree_response 
)
private

This method is used to validate a PT; halt on failure.

Returns
bool TRUE when successfull, halt otherwise by calling CASClient::authError().

Definition at line 1740 of file client4.php.

References getPT(), getServerProxyValidateURL(), isProxy(), readURL(), phpCAS\trace(), and phpCAS\traceBegin().

1741  {
1743  // build the URL to validate the ticket
1744  $validate_url = $this->getServerProxyValidateURL().'&ticket='.$this->getPT();
1745 
1746  if ( $this->isProxy() ) {
1747  // pass the callback url for CAS proxies
1748  $validate_url .= '&pgtUrl='.$this->getCallbackURL();
1749  }
1750 
1751  // open and read the URL
1752  if ( !$this->readURL($validate_url,''/*cookies*/,$headers,$text_response,$err_msg) ) {
1753  phpCAS::trace('could not open URL \''.$validate_url.'\' to validate ('.$err_msg.')');
1754  $this->authError('PT not validated',
1755  $validate_url,
1756  TRUE/*$no_response*/);
1757  }
1758 
1759  // read the response of the CAS server into a DOM object
1760  if ( !($dom = domxml_open_mem($text_response))) {
1761  // read failed
1762  $this->authError('PT not validated',
1763  $alidate_url,
1764  FALSE/*$no_response*/,
1765  TRUE/*$bad_response*/,
1766  $text_response);
1767  }
1768  // read the root node of the XML tree
1769  if ( !($tree_response = $dom->document_element()) ) {
1770  // read failed
1771  $this->authError('PT not validated',
1772  $validate_url,
1773  FALSE/*$no_response*/,
1774  TRUE/*$bad_response*/,
1775  $text_response);
1776  }
1777  // insure that tag name is 'serviceResponse'
1778  if ( hnodename($tree_response->node_name()) != 'serviceResponse' ) {
1779  // bad root node
1780  $this->authError('PT not validated',
1781  $validate_url,
1782  FALSE/*$no_response*/,
1783  TRUE/*$bad_response*/,
1784  $text_response);
1785  }
1786  if ( sizeof($arr = $tree_response->get_elements_by_tagname("authenticationSuccess")) != 0) {
1787  // authentication succeded, extract the user name
1788  if ( sizeof($arr = $tree_response->get_elements_by_tagname("user")) == 0) {
1789  // no user specified => error
1790  $this->authError('PT not validated',
1791  $validate_url,
1792  FALSE/*$no_response*/,
1793  TRUE/*$bad_response*/,
1794  $text_response);
1795  }
1796  $this->setUser(trim($arr[0]->get_content()));
1797 
1798  } else if ( sizeof($arr = $tree_response->get_elements_by_tagname("authenticationFailure")) != 0) {
1799  // authentication succeded, extract the error code and message
1800  $this->authError('PT not validated',
1801  $validate_url,
1802  FALSE/*$no_response*/,
1803  FALSE/*$bad_response*/,
1804  $text_response,
1805  $arr[0]->get_attribute('code')/*$err_code*/,
1806  trim($arr[0]->get_content())/*$err_msg*/);
1807  } else {
1808  $this->authError('PT not validated',
1809  $validate_url,
1810  FALSE/*$no_response*/,
1811  TRUE/*$bad_response*/,
1812  $text_response);
1813  }
1814 
1815  // at this step, PT has been validated and $this->_user has been set,
1816 
1817  phpCAS::traceEnd(TRUE);
1818  return TRUE;
1819  }
getServerProxyValidateURL()
This method is used to retrieve the proxy validating URL of the CAS server.
Definition: client.php:466
traceBegin()
This method is used to indicate the start of the execution of a function in debug mode...
Definition: CAS.php:577
readURL($url, $cookies, &$headers, &$body, &$err_msg)
This method is used to acces a remote URL.
Definition: client.php:2163
getPT()
This method returns the Proxy Ticket provided in the URL of the request.
Definition: client.php:2445
isProxy()
Tells if a CAS client is a CAS proxy or not.
Definition: client.php:1681
trace($str)
This method is used to log something in debug mode.
Definition: CAS.php:569
+ Here is the call graph for this function:

◆ validateST() [1/2]

CASClient::validateST (   $validate_url,
$text_response,
$tree_response 
)
private

This method is used to validate a ST; halt on failure, and sets $validate_url, $text_reponse and $tree_response on success.

These parameters are used later by CASClient::validatePGT() for CAS proxies.

Parameters
$validate_urlthe URL of the request to the CAS server.
$text_responsethe response of the CAS server, as is (XML text).
$tree_responsethe response of the CAS server, as a DOM XML tree.
Returns
bool TRUE when successfull, halt otherwise by calling CASClient::authError().

Definition at line 852 of file client.php.

References $_proxy, authError(), domxml_open_mem(), getServerServiceValidateURL(), getST(), isProxy(), n, readURL(), setUser(), phpCAS\trace(), phpCAS\traceBegin(), and phpCAS\traceEnd().

853  {
855  // build the URL to validate the ticket
856  $validate_url = $this->getServerServiceValidateURL().'&ticket='.$this->getST();
857  if ( $this->isProxy() ) {
858  // pass the callback url for CAS proxies
859  $validate_url .= '&pgtUrl='.$this->getCallbackURL();
860  }
861 
862  // open and read the URL
863  if ( !$this->readURL($validate_url,''/*cookies*/,$headers,$text_response,$err_msg) ) {
864  phpCAS::trace('could not open URL \''.$validate_url.'\' to validate ('.$err_msg.')');
865  $this->authError('ST not validated',
866  $validate_url,
867  TRUE/*$no_response*/);
868  }
869 
870  // analyze the result depending on the version
871  switch ($this->getServerVersion()) {
872  case CAS_VERSION_1_0:
873  if (preg_match('/^no\n/',$text_response)) {
874  phpCAS::trace('ST has not been validated');
875  $this->authError('ST not validated',
876  $validate_url,
877  FALSE/*$no_response*/,
878  FALSE/*$bad_response*/,
879  $text_response);
880  }
881  if (!preg_match('/^yes\n/',$text_response)) {
882  phpCAS::trace('ill-formed response');
883  $this->authError('ST not validated',
884  $validate_url,
885  FALSE/*$no_response*/,
886  TRUE/*$bad_response*/,
887  $text_response);
888  }
889  // ST has been validated, extract the user name
890  $arr = preg_split('/\n/',$text_response);
891  $this->setUser(trim($arr[1]));
892  break;
893  case CAS_VERSION_2_0:
894  // read the response of the CAS server into a DOM object
895  if ( !($dom = domxml_open_mem($text_response))) {
896  phpCAS::trace('domxml_open_mem() failed');
897  $this->authError('ST not validated',
898  $validate_url,
899  FALSE/*$no_response*/,
900  TRUE/*$bad_response*/,
901  $text_response);
902  }
903  // read the root node of the XML tree
904  if ( !($tree_response = $dom->document_element()) ) {
905  phpCAS::trace('document_element() failed');
906  $this->authError('ST not validated',
907  $validate_url,
908  FALSE/*$no_response*/,
909  TRUE/*$bad_response*/,
910  $text_response);
911  }
912  // insure that tag name is 'serviceResponse'
913  if ( $tree_response->node_name(true) != 'serviceResponse' ) {
914  phpCAS::trace('bad XML root node (should be `serviceResponse\' instead of `'.$tree_response->node_name(true).'\'');
915  $this->authError('ST not validated',
916  $validate_url,
917  FALSE/*$no_response*/,
918  TRUE/*$bad_response*/,
919  $text_response);
920  }
921  if ( sizeof($success_elements = $tree_response->get_elements_by_tagname("authenticationSuccess")) != 0) {
922  // authentication succeded, extract the user name
923  if ( sizeof($user_elements = $success_elements[0]->get_elements_by_tagname("user")) == 0) {
924  phpCAS::trace('<authenticationSuccess> found, but no <user>');
925  $this->authError('ST not validated',
926  $validate_url,
927  FALSE/*$no_response*/,
928  TRUE/*$bad_response*/,
929  $text_response);
930  }
931  $user = trim($user_elements[0]->get_content());
932  phpCAS::trace('user = `'.$user);
933  $this->setUser($user);
934 
935  } else if ( sizeof($failure_elements = $tree_response->get_elements_by_tagname("authenticationFailure")) != 0) {
936  phpCAS::trace('<authenticationFailure> found');
937  // authentication failed, extract the error code and message
938  $this->authError('ST not validated',
939  $validate_url,
940  FALSE/*$no_response*/,
941  FALSE/*$bad_response*/,
942  $text_response,
943  $failure_elements[0]->get_attribute('code')/*$err_code*/,
944  trim($failure_elements[0]->get_content())/*$err_msg*/);
945  } else {
946  phpCAS::trace('neither <authenticationSuccess> nor <authenticationFailure> found');
947  $this->authError('ST not validated',
948  $validate_url,
949  FALSE/*$no_response*/,
950  TRUE/*$bad_response*/,
951  $text_response);
952  }
953  break;
954  }
955 
956  // at this step, ST has been validated and $this->_user has been set,
957  phpCAS::traceEnd(TRUE);
958  return TRUE;
959  }
domxml_open_mem($str, $mode=DOMXML_LOAD_PARSING, &$error=NULL)
traceEnd($res='')
This method is used to indicate the end of the execution of a function in debug mode.
Definition: CAS.php:604
getServerServiceValidateURL()
This method is used to retrieve the service validating URL of the CAS server.
Definition: client.php:426
setUser($user)
This method sets the CAS user&#39;s login name.
Definition: client.php:793
authError($failure, $cas_url, $no_response, $bad_response='', $cas_response='', $err_code='', $err_msg='')
This method is used to print the HTML output when the user was not authenticated. ...
Definition: client.php:2722
getST()
This method returns the Service Ticket provided in the URL of the request.
Definition: client.php:1298
traceBegin()
This method is used to indicate the start of the execution of a function in debug mode...
Definition: CAS.php:577
readURL($url, $cookies, &$headers, &$body, &$err_msg)
This method is used to acces a remote URL.
Definition: client.php:2163
isProxy()
Tells if a CAS client is a CAS proxy or not.
Definition: client.php:1681
trace($str)
This method is used to log something in debug mode.
Definition: CAS.php:569
if(! $in) print Initializing normalization quick check tables n
+ Here is the call graph for this function:

◆ validateST() [2/2]

CASClient::validateST (   $validate_url,
$text_response,
$tree_response 
)
private

This method is used to validate a ST; halt on failure, and sets $validate_url, $text_reponse and $tree_response on success.

These parameters are used later by CASClient::validatePGT() for CAS proxies.

Parameters
$validate_urlthe URL of the request to the CAS server.
$text_responsethe response of the CAS server, as is (XML text).
$tree_responsethe response of the CAS server, as a DOM XML tree.
Returns
bool TRUE when successfull, halt otherwise by calling CASClient::authError().

Definition at line 861 of file client4.php.

References $_proxy, authError(), domxml_open_mem(), getServerServiceValidateURL(), getST(), hnodename(), isProxy(), n, readURL(), setUser(), phpCAS\trace(), phpCAS\traceBegin(), and phpCAS\traceEnd().

862  {
864  // build the URL to validate the ticket
865  $validate_url = $this->getServerServiceValidateURL().'&ticket='.$this->getST();
866  if ( $this->isProxy() ) {
867  // pass the callback url for CAS proxies
868  $validate_url .= '&pgtUrl='.$this->getCallbackURL();
869  }
870 
871  // open and read the URL
872  if ( !$this->readURL($validate_url,''/*cookies*/,$headers,$text_response,$err_msg) ) {
873  phpCAS::trace('could not open URL \''.$validate_url.'\' to validate ('.$err_msg.')');
874  $this->authError('ST not validated (1)',
875  $validate_url,
876  TRUE/*$no_response*/);
877  }
878 
879  // analyze the result depending on the version
880  switch ($this->getServerVersion()) {
881  case CAS_VERSION_1_0:
882  if (preg_match('/^no\n/',$text_response)) {
883  phpCAS::trace('ST has not been validated');
884  $this->authError('ST not validated (2)',
885  $validate_url,
886  FALSE/*$no_response*/,
887  FALSE/*$bad_response*/,
888  $text_response);
889  }
890  if (!preg_match('/^yes\n/',$text_response)) {
891  phpCAS::trace('ill-formed response');
892  $this->authError('ST not validated (3)',
893  $validate_url,
894  FALSE/*$no_response*/,
895  TRUE/*$bad_response*/,
896  $text_response);
897  }
898  // ST has been validated, extract the user name
899  $arr = preg_split('/\n/',$text_response);
900  $this->setUser(trim($arr[1]));
901  break;
902  case CAS_VERSION_2_0:
903  // read the response of the CAS server into a DOM object
904  if ( !($dom = domxml_open_mem($text_response))) {
905  phpCAS::trace('domxml_open_mem() failed');
906  $this->authError('ST not validated (4)',
907  $validate_url,
908  FALSE/*$no_response*/,
909  TRUE/*$bad_response*/,
910  $text_response);
911  }
912  // read the root node of the XML tree
913  if ( !($tree_response = $dom->document_element()) ) {
914  phpCAS::trace('document_element() failed');
915  $this->authError('ST not validated (5)',
916  $validate_url,
917  FALSE/*$no_response*/,
918  TRUE/*$bad_response*/,
919  $text_response);
920  }
921  // insure that tag name is 'serviceResponse'
922  if ( hnodename($tree_response->node_name()) != 'serviceResponse' ) {
923  phpCAS::trace('bad XML root node (should be `serviceResponse\' instead of `'.hnodename($tree_response->node_name()).'\'');
924  $this->authError('ST not validated (6)',
925  $validate_url,
926  FALSE/*$no_response*/,
927  TRUE/*$bad_response*/,
928  $text_response);
929  }
930  if ( sizeof($success_elements = $tree_response->get_elements_by_tagname("authenticationSuccess")) != 0) {
931  // authentication succeded, extract the user name
932  if ( sizeof($user_elements = $success_elements[0]->get_elements_by_tagname("user")) == 0) {
933  phpCAS::trace('<authenticationSuccess> found, but no <user>');
934  $this->authError('ST not validated (7)',
935  $validate_url,
936  FALSE/*$no_response*/,
937  TRUE/*$bad_response*/,
938  $text_response);
939  }
940  $user = trim($user_elements[0]->get_content());
941  phpCAS::trace('user = `'.$user);
942  $this->setUser($user);
943 
944  } else if ( sizeof($failure_elements = $tree_response->get_elements_by_tagname("authenticationFailure")) != 0) {
945  phpCAS::trace('<authenticationFailure> found');
946  // authentication failed, extract the error code and message
947  $this->authError('ST not validated (8)',
948  $validate_url,
949  FALSE/*$no_response*/,
950  FALSE/*$bad_response*/,
951  $text_response,
952  $failure_elements[0]->get_attribute('code')/*$err_code*/,
953  trim($failure_elements[0]->get_content())/*$err_msg*/);
954  } else {
955  phpCAS::trace('neither <authenticationSuccess> nor <authenticationFailure> found');
956  $this->authError('ST not validated (9)',
957  $validate_url,
958  FALSE/*$no_response*/,
959  TRUE/*$bad_response*/,
960  $text_response);
961  }
962  break;
963  }
964 
965  // at this step, ST has been validated and $this->_user has been set,
966  phpCAS::traceEnd(TRUE);
967  return TRUE;
968  }
domxml_open_mem($str, $mode=DOMXML_LOAD_PARSING, &$error=NULL)
traceEnd($res='')
This method is used to indicate the end of the execution of a function in debug mode.
Definition: CAS.php:604
hnodename($name)
Definition: client4.php:15
getServerServiceValidateURL()
This method is used to retrieve the service validating URL of the CAS server.
Definition: client.php:426
setUser($user)
This method sets the CAS user&#39;s login name.
Definition: client.php:793
authError($failure, $cas_url, $no_response, $bad_response='', $cas_response='', $err_code='', $err_msg='')
This method is used to print the HTML output when the user was not authenticated. ...
Definition: client.php:2722
getST()
This method returns the Service Ticket provided in the URL of the request.
Definition: client.php:1298
traceBegin()
This method is used to indicate the start of the execution of a function in debug mode...
Definition: CAS.php:577
readURL($url, $cookies, &$headers, &$body, &$err_msg)
This method is used to acces a remote URL.
Definition: client.php:2163
isProxy()
Tells if a CAS client is a CAS proxy or not.
Definition: client.php:1681
trace($str)
This method is used to log something in debug mode.
Definition: CAS.php:569
if(! $in) print Initializing normalization quick check tables n
+ Here is the call graph for this function:

◆ wasPreviouslyAuthenticated() [1/2]

CASClient::wasPreviouslyAuthenticated ( )
private

This method tells if the user has already been (previously) authenticated by looking into the session variables.

Note
This function switches to callback mode when needed.
Returns
TRUE when the user has already been authenticated; FALSE otherwise.

Definition at line 686 of file client.php.

References $_SESSION, $auth, callback(), isCallbackMode(), isProxy(), setPGT(), setPT(), setST(), setUser(), phpCAS\trace(), phpCAS\traceBegin(), and phpCAS\traceEnd().

687  {
689 
690  if ( $this->isCallbackMode() ) {
691  $this->callback();
692  }
693 
694  $auth = FALSE;
695 
696  if ( $this->isProxy() ) {
697  // CAS proxy: username and PGT must be present
698  if ( !empty($_SESSION['phpCAS']['user']) && !empty($_SESSION['phpCAS']['pgt']) ) {
699  // authentication already done
700  $this->setUser($_SESSION['phpCAS']['user']);
701  $this->setPGT($_SESSION['phpCAS']['pgt']);
702  phpCAS::trace('user = `'.$_SESSION['phpCAS']['user'].'\', PGT = `'.$_SESSION['phpCAS']['pgt'].'\'');
703  $auth = TRUE;
704  } elseif ( !empty($_SESSION['phpCAS']['user']) && empty($_SESSION['phpCAS']['pgt']) ) {
705  // these two variables should be empty or not empty at the same time
706  phpCAS::trace('username found (`'.$_SESSION['phpCAS']['user'].'\') but PGT is empty');
707  // unset all tickets to enforce authentication
708  unset($_SESSION['phpCAS']);
709  $this->setST('');
710  $this->setPT('');
711  } elseif ( empty($_SESSION['phpCAS']['user']) && !empty($_SESSION['phpCAS']['pgt']) ) {
712  // these two variables should be empty or not empty at the same time
713  phpCAS::trace('PGT found (`'.$_SESSION['phpCAS']['pgt'].'\') but username is empty');
714  // unset all tickets to enforce authentication
715  unset($_SESSION['phpCAS']);
716  $this->setST('');
717  $this->setPT('');
718  } else {
719  phpCAS::trace('neither user not PGT found');
720  }
721  } else {
722  // `simple' CAS client (not a proxy): username must be present
723  if ( !empty($_SESSION['phpCAS']['user']) ) {
724  // authentication already done
725  $this->setUser($_SESSION['phpCAS']['user']);
726  phpCAS::trace('user = `'.$_SESSION['phpCAS']['user'].'\'');
727  $auth = TRUE;
728  } else {
729  phpCAS::trace('no user found');
730  }
731  }
732 
734  return $auth;
735  }
< a tabindex="-1" style="border-style: none;" href="#" title="Refresh Image" onclick="document.getElementById('siimage').src = './securimage_show.php?sid=' + Math.random(); this.blur(); return false">< img src="./images/refresh.png" alt="Reload Image" height="32" width="32" onclick="this.blur()" align="bottom" border="0"/></a >< br/>< strong > Enter Code *if($_SERVER['REQUEST_METHOD']=='POST' &&@ $_POST['do']=='contact') $_SESSION['ctform']['success']
callback()
This method is called by CASClient::CASClient() when running in callback mode.
Definition: client.php:1849
The phpCAS class is a simple container for the phpCAS library.
Definition: CAS.php:341
setPGT($pgt)
This method stores the Proxy Granting Ticket.
Definition: client.php:1717
setST($st)
This method stores the Service Ticket.
Definition: client.php:1306
traceEnd($res='')
This method is used to indicate the end of the execution of a function in debug mode.
Definition: CAS.php:604
setUser($user)
This method sets the CAS user&#39;s login name.
Definition: client.php:793
traceBegin()
This method is used to indicate the start of the execution of a function in debug mode...
Definition: CAS.php:577
setPT($pt)
This method stores the Proxy Ticket.
Definition: client.php:2456
isProxy()
Tells if a CAS client is a CAS proxy or not.
Definition: client.php:1681
trace($str)
This method is used to log something in debug mode.
Definition: CAS.php:569
isCallbackMode()
This method returns TRUE when the CAs client is running i callback mode, FALSE otherwise.
Definition: client.php:1772
+ Here is the call graph for this function:

◆ wasPreviouslyAuthenticated() [2/2]

CASClient::wasPreviouslyAuthenticated ( )
private

This method tells if the user has already been (previously) authenticated by looking into the session variables.

Note
This function switches to callback mode when needed.
Returns
TRUE when the user has already been authenticated; FALSE otherwise.

Definition at line 695 of file client4.php.

References $_SESSION, $auth, callback(), isCallbackMode(), isProxy(), setPGT(), setPT(), setST(), setUser(), phpCAS\trace(), phpCAS\traceBegin(), and phpCAS\traceEnd().

696  {
698 
699  if ( $this->isCallbackMode() ) {
700  $this->callback();
701  }
702 
703  $auth = FALSE;
704 
705  if ( $this->isProxy() ) {
706  // CAS proxy: username and PGT must be present
707  if ( !empty($_SESSION['phpCAS']['user']) && !empty($_SESSION['phpCAS']['pgt']) ) {
708  // authentication already done
709  $this->setUser($_SESSION['phpCAS']['user']);
710  $this->setPGT($_SESSION['phpCAS']['pgt']);
711  phpCAS::trace('user = `'.$_SESSION['phpCAS']['user'].'\', PGT = `'.$_SESSION['phpCAS']['pgt'].'\'');
712  $auth = TRUE;
713  } elseif ( !empty($_SESSION['phpCAS']['user']) && empty($_SESSION['phpCAS']['pgt']) ) {
714  // these two variables should be empty or not empty at the same time
715  phpCAS::trace('username found (`'.$_SESSION['phpCAS']['user'].'\') but PGT is empty');
716  // unset all tickets to enforce authentication
717  unset($_SESSION['phpCAS']);
718  $this->setST('');
719  $this->setPT('');
720  } elseif ( empty($_SESSION['phpCAS']['user']) && !empty($_SESSION['phpCAS']['pgt']) ) {
721  // these two variables should be empty or not empty at the same time
722  phpCAS::trace('PGT found (`'.$_SESSION['phpCAS']['pgt'].'\') but username is empty');
723  // unset all tickets to enforce authentication
724  unset($_SESSION['phpCAS']);
725  $this->setST('');
726  $this->setPT('');
727  } else {
728  phpCAS::trace('neither user not PGT found');
729  }
730  } else {
731  // `simple' CAS client (not a proxy): username must be present
732  if ( !empty($_SESSION['phpCAS']['user']) ) {
733  // authentication already done
734  $this->setUser($_SESSION['phpCAS']['user']);
735  phpCAS::trace('user = `'.$_SESSION['phpCAS']['user'].'\'');
736  $auth = TRUE;
737  } else {
738  phpCAS::trace('no user found');
739  }
740  }
741 
743  return $auth;
744  }
< a tabindex="-1" style="border-style: none;" href="#" title="Refresh Image" onclick="document.getElementById('siimage').src = './securimage_show.php?sid=' + Math.random(); this.blur(); return false">< img src="./images/refresh.png" alt="Reload Image" height="32" width="32" onclick="this.blur()" align="bottom" border="0"/></a >< br/>< strong > Enter Code *if($_SERVER['REQUEST_METHOD']=='POST' &&@ $_POST['do']=='contact') $_SESSION['ctform']['success']
callback()
This method is called by CASClient::CASClient() when running in callback mode.
Definition: client.php:1849
The phpCAS class is a simple container for the phpCAS library.
Definition: CAS.php:341
setPGT($pgt)
This method stores the Proxy Granting Ticket.
Definition: client.php:1717
setST($st)
This method stores the Service Ticket.
Definition: client.php:1306
traceEnd($res='')
This method is used to indicate the end of the execution of a function in debug mode.
Definition: CAS.php:604
setUser($user)
This method sets the CAS user&#39;s login name.
Definition: client.php:793
traceBegin()
This method is used to indicate the start of the execution of a function in debug mode...
Definition: CAS.php:577
setPT($pt)
This method stores the Proxy Ticket.
Definition: client.php:2456
isProxy()
Tells if a CAS client is a CAS proxy or not.
Definition: client.php:1681
trace($str)
This method is used to log something in debug mode.
Definition: CAS.php:569
isCallbackMode()
This method returns TRUE when the CAs client is running i callback mode, FALSE otherwise.
Definition: client.php:1772
+ Here is the call graph for this function:

Field Documentation

◆ $_start_session

CASClient::$_start_session
private

A variable to whether phpcas will use its own session handling.

Default = true

Definition at line 718 of file client.php.


The documentation for this class was generated from the following files: