ILIAS  release_4-4 Revision
ilDateTime Class Reference

Date and time handling More...

+ Inheritance diagram for ilDateTime:
+ Collaboration diagram for ilDateTime:

Public Member Functions

 __construct ($a_date=null, $a_format=0, $a_tz='')
 Create new date object. More...
 
 isNull ()
 Check if a date is null (Datetime == '0000-00-00 00:00:00', unixtime == 0,...) More...
 
 switchTimeZone ($a_timezone_identifier='')
 Switch timezone. More...
 
 getTimeZoneIdentifier ()
 get timezone identifier More...
 
 increment ($a_type, $a_count=1)
 increment More...
 
 getUnixTime ()
 get unix time More...
 
 getUTCOffset ()
 get UTC offset More...
 
 setDate ($a_date, $a_format)
 set date More...
 
 get ($a_format, $a_format_str='', $a_tz='')
 get formatted date More...
 
 __toString ()
 to string for date time objects Output is user time zone More...
 

Static Public Member Functions

static _before (ilDateTime $start, ilDateTime $end, $a_compare_field='', $a_tz='')
 compare two dates and check start is before end This method does not consider tz offsets. More...
 
static _equals (ilDateTime $start, ilDateTime $end, $a_compare_field='', $a_tz='')
 Check if two date are equal. More...
 
static _after (ilDateTime $start, ilDateTime $end, $a_compare_field='', $a_tz='')
 compare two dates and check start is after end This method does not consider tz offsets. More...
 
static _within (ilDateTime $dt, ilDateTime $start, ilDateTime $end, $a_compare_field='', $a_tz='')
 Check whether an date is within a date duration given by start and end. More...
 

Data Fields

const YEAR = 'year'
 
const MONTH = 'month'
 
const WEEK = 'week'
 
const DAY = 'day'
 
const HOUR = 'hour'
 
const MINUTE = 'minute'
 

Protected Attributes

 $log
 
 $timezone = null
 
 $default_timezone = null
 
 $unix = 0
 

Detailed Description

Date and time handling

Author
Stefan Meyer meyer.nosp@m.@lei.nosp@m.fos.c.nosp@m.om
Version
$Id$

Definition at line 32 of file class.ilDateTime.php.

Constructor & Destructor Documentation

◆ __construct()

ilDateTime::__construct (   $a_date = null,
  $a_format = 0,
  $a_tz = '' 
)

Create new date object.

public

Parameters
mixedinteger string following the format given as the second parameter
intformat of date presentation

Definition at line 60 of file class.ilDateTime.php.

References $ilLog, ilTimeZone\_getInstance(), IL_CAL_UNIX, and setDate().

61  {
62  global $ilLog;
63 
64  $this->log = $ilLog;
65 
66  try
67  {
68  $this->timezone = ilTimeZone::_getInstance($a_tz);
69  $this->default_timezone = ilTimeZone::_getInstance('');
70 
71  if(!$a_date)
72  {
73  $this->setDate(0,IL_CAL_UNIX);
74  }
75  else
76  {
77  $this->setDate($a_date,$a_format);
78  }
79  }
80  catch(ilTimeZoneException $exc)
81  {
82  $this->log->write(__METHOD__.': '.$exc->getMessage());
83  throw new ilDateTimeException('Unsupported timezone given. Timezone: '.$a_tz);
84  }
85  }
Class for DateTime exceptions.
const IL_CAL_UNIX
Class for TimeZone exceptions.
static _getInstance($a_tz='')
get instance by timezone
setDate($a_date, $a_format)
set date
+ Here is the call graph for this function:

Member Function Documentation

◆ __toString()

ilDateTime::__toString ( )

to string for date time objects Output is user time zone

public

Parameters

Definition at line 520 of file class.ilDateTime.php.

References IL_CAL_DATETIME.

521  {
522  return $this->get(IL_CAL_DATETIME).'<br>';
523  }
const IL_CAL_DATETIME

◆ _after()

static ilDateTime::_after ( ilDateTime  $start,
ilDateTime  $end,
  $a_compare_field = '',
  $a_tz = '' 
)
static

compare two dates and check start is after end This method does not consider tz offsets.

So you have to take care that both dates are defined in the the same timezone

public

Parameters
objectilDateTime
objectilDateTime
stringfield used for comparison. E.g IL_CAL_YEAR checks if start is one or more years after than end
stringtimezone

Definition at line 206 of file class.ilDateTime.php.

References get(), IL_CAL_DAY, IL_CAL_FKT_DATE, IL_CAL_MONTH, IL_CAL_UNIX, and IL_CAL_YEAR.

Referenced by ilObjGroupAccess\_registrationEnabled(), _within(), ilCalendarRecurrenceCalculator\applyLimits(), ilCalendarRecurrenceCalculator\calculateDateList(), ilGroupRegistrationGUI\fillRegistrationPeriod(), ilCourseRegistrationGUI\fillRegistrationPeriod(), ilConsultationHourBookingTableGUI\fillRow(), ilPageObject\getActive(), ilCalendarAppointmentPanelGUI\getHTML(), ilObjCourse\getSubItems(), ilBookingEntry\isAppointmentBookableForUser(), ilECSCategoryMappingRule\matchesValue(), ilObjGroup\register(), and ilECSCategoryMappingRule\validate().

207  {
208  switch($a_compare_field)
209  {
210  case IL_CAL_YEAR:
211  return $start->get(IL_CAL_FKT_DATE,'Y',$a_tz) > $end->get(IL_CAL_FKT_DATE,'Y',$a_tz);
212 
213  case IL_CAL_MONTH:
214  return (int) $start->get(IL_CAL_FKT_DATE,'Ym',$a_tz) > $end->get(IL_CAL_FKT_DATE,'Ym',$a_tz);
215 
216  case IL_CAL_DAY:
217  return (int) $start->get(IL_CAL_FKT_DATE,'Ymd',$a_tz) > $end->get(IL_CAL_FKT_DATE,'Ymd',$a_tz);
218 
219  case '':
220  default:
221  return $start->get(IL_CAL_UNIX) > $end->get(IL_CAL_UNIX);
222 
223  }
224  }
const IL_CAL_MONTH
const IL_CAL_UNIX
const IL_CAL_DAY
const IL_CAL_FKT_DATE
get($a_format, $a_format_str='', $a_tz='')
get formatted date
const IL_CAL_YEAR
+ Here is the call graph for this function:
+ Here is the caller graph for this function:

◆ _before()

static ilDateTime::_before ( ilDateTime  $start,
ilDateTime  $end,
  $a_compare_field = '',
  $a_tz = '' 
)
static

compare two dates and check start is before end This method does not consider tz offsets.

So you have to take care that both dates are defined in the the same timezone

public

Parameters
objectilDateTime
objectilDateTime
stringfield used for comparison. E.g IL_CAL_YEAR checks if start is one or more years earlier than end
stringtimezone
Returns
bool

Definition at line 143 of file class.ilDateTime.php.

References get(), IL_CAL_DAY, IL_CAL_FKT_DATE, IL_CAL_MONTH, IL_CAL_UNIX, and IL_CAL_YEAR.

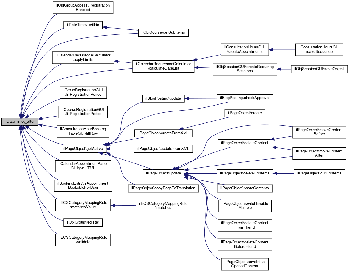
Referenced by ilObjGroupAccess\_registrationEnabled(), _within(), ilMiniCalendarGUI\addMiniMonth(), ilCalendarBlockGUI\addMiniMonth(), ilCalendarRecurrenceCalculator\applyLimits(), ilCalendarRecurrenceCalculator\calculateDateList(), ilBookingEntry\cancelBooking(), ilGroupRegistrationGUI\fillRegistrationPeriod(), ilCourseRegistrationGUI\fillRegistrationPeriod(), ilPageObject\getActive(), ilObjCourse\getSubItems(), ilObjGroupAccess\lookupRegistrationInfo(), ilObjCourseAccess\lookupRegistrationInfo(), ilECSCategoryMappingRule\matchesValue(), ilCalendarRecurrenceCalculator\optimizeStartingTime(), ilUserQuery\query(), ilObjGroup\register(), ilCalendarMonthGUI\show(), ilCalendarPresentationGUI\synchroniseExternalCalendars(), ilObjGroup\validate(), and ilCalendarEntry\validate().

144  {
145  switch($a_compare_field)
146  {
147  case IL_CAL_YEAR:
148  return $start->get(IL_CAL_FKT_DATE,'Y',$a_tz) < $end->get(IL_CAL_FKT_DATE,'Y',$a_tz);
149 
150  case IL_CAL_MONTH:
151  return (int) $start->get(IL_CAL_FKT_DATE,'Ym',$a_tz) < $end->get(IL_CAL_FKT_DATE,'Ym',$a_tz);
152 
153  case IL_CAL_DAY:
154  return (int) $start->get(IL_CAL_FKT_DATE,'Ymd',$a_tz) < $end->get(IL_CAL_FKT_DATE,'Ymd',$a_tz);
155 
156  case '':
157  default:
158  return $start->get(IL_CAL_UNIX) < $end->get(IL_CAL_UNIX);
159 
160  }
161  }
const IL_CAL_MONTH
const IL_CAL_UNIX
const IL_CAL_DAY
const IL_CAL_FKT_DATE
get($a_format, $a_format_str='', $a_tz='')
get formatted date
const IL_CAL_YEAR
+ Here is the call graph for this function:
+ Here is the caller graph for this function:

◆ _equals()

static ilDateTime::_equals ( ilDateTime  $start,
ilDateTime  $end,
  $a_compare_field = '',
  $a_tz = '' 
)
static

Check if two date are equal.

public

Parameters
objectilDateTime
objectilDateTime
stringfield used for comparison. E.g IL_CAL_YEAR checks if start is the same years than end
stringtimzone

Definition at line 174 of file class.ilDateTime.php.

References get(), IL_CAL_DAY, IL_CAL_FKT_DATE, IL_CAL_MONTH, IL_CAL_UNIX, and IL_CAL_YEAR.

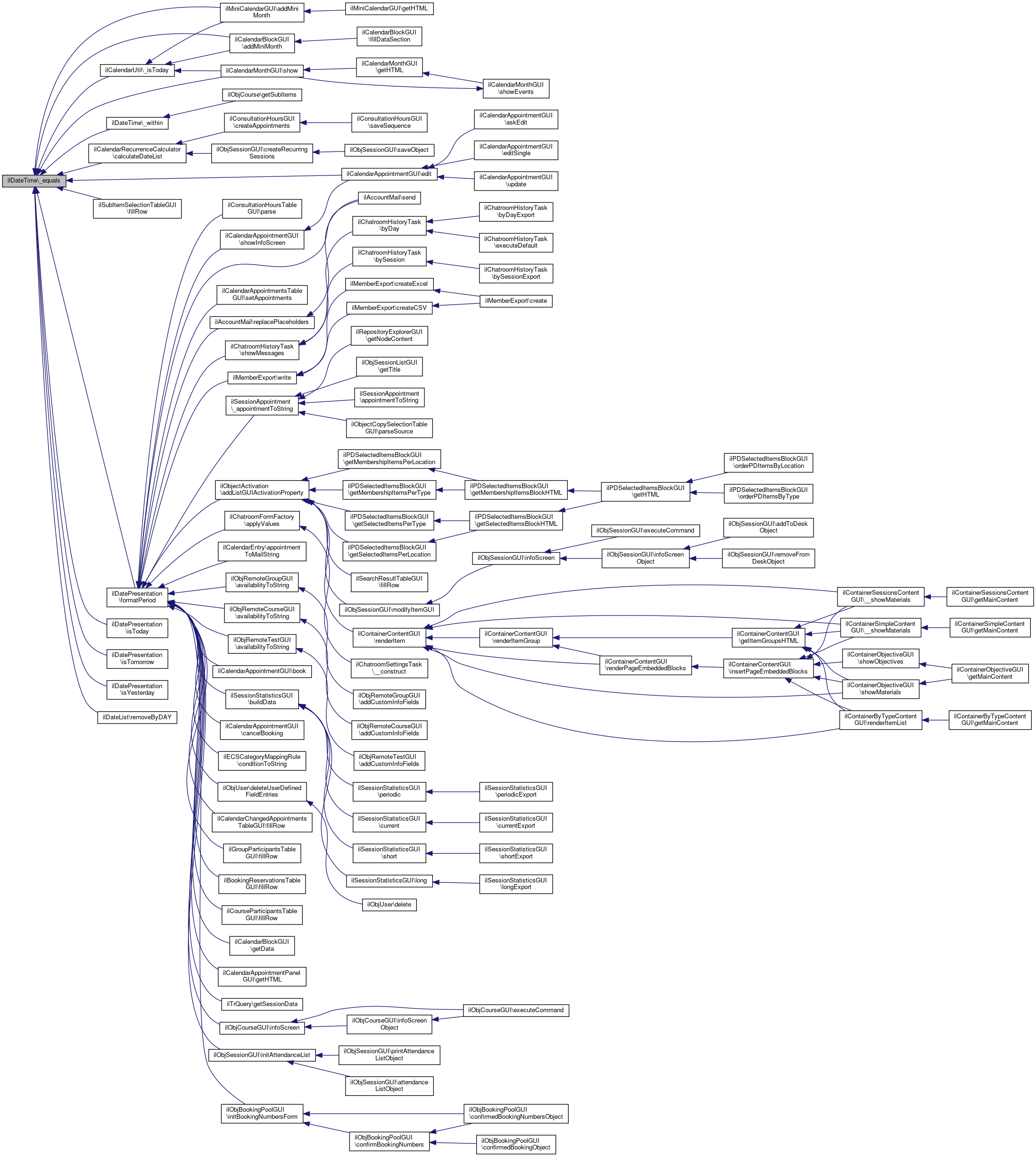
Referenced by ilCalendarUtil\_isToday(), _within(), ilMiniCalendarGUI\addMiniMonth(), ilCalendarBlockGUI\addMiniMonth(), ilCalendarRecurrenceCalculator\calculateDateList(), ilCalendarAppointmentGUI\edit(), ilSubItemSelectionTableGUI\fillRow(), ilDatePresentation\formatPeriod(), ilDatePresentation\isToday(), ilDatePresentation\isTomorrow(), ilDatePresentation\isYesterday(), ilDateList\removeByDAY(), and ilCalendarMonthGUI\show().

175  {
176  switch($a_compare_field)
177  {
178  case IL_CAL_YEAR:
179  return $start->get(IL_CAL_FKT_DATE,'Y',$a_tz) == $end->get(IL_CAL_FKT_DATE,'Y',$a_tz);
180 
181  case IL_CAL_MONTH:
182  return (int) $start->get(IL_CAL_FKT_DATE,'Ym',$a_tz) == $end->get(IL_CAL_FKT_DATE,'Ym',$a_tz);
183 
184  case IL_CAL_DAY:
185  return (int) $start->get(IL_CAL_FKT_DATE,'Ymd',$a_tz) == $end->get(IL_CAL_FKT_DATE,'Ymd',$a_tz);
186 
187  case '':
188  default:
189  return $start->get(IL_CAL_UNIX) == $end->get(IL_CAL_UNIX);
190 
191  }
192  }
const IL_CAL_MONTH
const IL_CAL_UNIX
const IL_CAL_DAY
const IL_CAL_FKT_DATE
get($a_format, $a_format_str='', $a_tz='')
get formatted date
const IL_CAL_YEAR
+ Here is the call graph for this function:
+ Here is the caller graph for this function:

◆ _within()

static ilDateTime::_within ( ilDateTime  $dt,
ilDateTime  $start,
ilDateTime  $end,
  $a_compare_field = '',
  $a_tz = '' 
)
static

Check whether an date is within a date duration given by start and end.

Parameters
ilDateTime$dt
ilDateTime$start
ilDateTime$end
type$a_compare_field
type$a_tz

Definition at line 234 of file class.ilDateTime.php.

References _after(), _before(), and _equals().

Referenced by ilObjCourse\getSubItems().

235  {
236  return
237  (ilDateTime::_after($dt, $start,$a_compare_field,$a_tz) or ilDateTime::_equals($dt, $start,$a_compare_field,$a_tz)) &&
238  (ilDateTime::_before($dt, $end,$a_compare_field,$a_tz) or ilDateTime::_equals($dt, $end,$a_compare_field,$a_tz));
239  }
static _after(ilDateTime $start, ilDateTime $end, $a_compare_field='', $a_tz='')
compare two dates and check start is after end This method does not consider tz offsets.
static _before(ilDateTime $start, ilDateTime $end, $a_compare_field='', $a_tz='')
compare two dates and check start is before end This method does not consider tz offsets.
static _equals(ilDateTime $start, ilDateTime $end, $a_compare_field='', $a_tz='')
Check if two date are equal.
+ Here is the call graph for this function:
+ Here is the caller graph for this function:

◆ get()

ilDateTime::get (   $a_format,
  $a_format_str = '',
  $a_tz = '' 
)

get formatted date

public

Parameters
intformat type
stringformat string
stringa specific timezone

Definition at line 447 of file class.ilDateTime.php.

References $default_timezone, $timezone, ilTimeZone\_getInstance(), getUnixTime(), IL_CAL_DATE, IL_CAL_DATETIME, IL_CAL_FKT_DATE, IL_CAL_FKT_GETDATE, IL_CAL_ISO_8601, IL_CAL_TIMESTAMP, and IL_CAL_UNIX.

Referenced by _after(), _before(), _equals(), ilDatePresentation\formatDate(), ilDatePresentation\formatPeriod(), ilCalendarSchedule\getByDay(), ilObjUserGUI\getValues(), ilCalendarRecurrenceCalculator\getYearWeekDays(), ilCalendarRegistration\isRegistered(), and ilCalendarRegistration\unregister().

448  {
449  if($a_tz)
450  {
451  try
452  {
454  }
455  catch(ilTimeZoneException $exc)
456  {
457  $this->log->write(__METHOD__.': Invalid timezone given. Timezone: '.$a_tz);
458  }
459  }
460  else
461  {
462  #$timezone = $this->timezone;
464  }
465 
466  switch($a_format)
467  {
468  case IL_CAL_UNIX:
469  $date = $this->getUnixTime();
470  break;
471 
472  case IL_CAL_DATE:
473  $timezone->switchTZ();
474  $date = date('Y-m-d',$this->getUnixTime());
475  $timezone->restoreTZ();
476  break;
477 
478  case IL_CAL_DATETIME:
479  $timezone->switchTZ();
480  $date = date('Y-m-d H:i:s',$this->getUnixTime());
481  $timezone->restoreTZ();
482  break;
483 
484  case IL_CAL_FKT_DATE:
485  $timezone->switchTZ();
486  $date = date($a_format_str,$this->getUnixTime());
487  $timezone->restoreTZ();
488  break;
489 
490  case IL_CAL_FKT_GETDATE:
491  $timezone->switchTZ();
492  $date = getdate($this->getUnixTime());
493  $timezone->restoreTZ();
494 
495  // add iso 8601 week day number (Sunday = 7)
496  $date['isoday'] = $date['wday'] == 0 ? 7 : $date['wday'];
497  break;
498 
499  case IL_CAL_ISO_8601:
500  $date = date('c',$this->getUnixTime());
501  break;
502 
503  case IL_CAL_TIMESTAMP:
504  $timezone->switchTZ();
505  $date = date('YmdHis',$this->getUnixTime());
506  $timezone->restoreTZ();
507  break;
508  }
509  return $date;
510  }
const IL_CAL_DATETIME
const IL_CAL_UNIX
Class for TimeZone exceptions.
const IL_CAL_FKT_DATE
const IL_CAL_ISO_8601
const IL_CAL_FKT_GETDATE
static _getInstance($a_tz='')
get instance by timezone
getUnixTime()
get unix time
const IL_CAL_DATE
const IL_CAL_TIMESTAMP
+ Here is the call graph for this function:
+ Here is the caller graph for this function:

◆ getTimeZoneIdentifier()

ilDateTime::getTimeZoneIdentifier ( )

get timezone identifier

public

Definition at line 124 of file class.ilDateTime.php.

125  {
126  return $this->timezone->getIdentifier();
127  }

◆ getUnixTime()

ilDateTime::getUnixTime ( )

get unix time

public

Definition at line 295 of file class.ilDateTime.php.

References $unix.

Referenced by get().

296  {
297  return $this->unix;
298  }
+ Here is the caller graph for this function:

◆ getUTCOffset()

ilDateTime::getUTCOffset ( )

get UTC offset

public

Returns
offset to utc in seconds

Definition at line 307 of file class.ilDateTime.php.

308  {
309  $this->timezone->switchTZ();
310  // TODO: This is wrong: calculate UTC offset of given date
311  $offset = mktime(0,0,0,2,1,1970) - gmmktime(0,0,0,2,1,1970);
312  $this->timezone->restoreTZ();
313  return $offset;
314  }

◆ increment()

ilDateTime::increment (   $a_type,
  $a_count = 1 
)

increment

public

Parameters
inttype
intcount

Definition at line 249 of file class.ilDateTime.php.

References $d, $unix, and IL_CAL_UNIX.

Referenced by ilCalendarSchedule\getByDay(), ilCalendarSchedule\initPeriod(), ilDatePresentation\isTomorrow(), ilDatePresentation\isYesterday(), and ilICalParser\writeEvent().

250  {
251  $count_str = $a_count > 0 ? ('+'.$a_count.' ') : ($a_count.' ');
252 
253  $this->timezone->switchTZ();
254  switch($a_type)
255  {
256  case self::YEAR:
257  $this->unix = strtotime($count_str.'year',$this->unix);
258  break;
259 
260  case self::MONTH:
261  $this->unix = strtotime($count_str.'month',$this->unix);
262  break;
263 
264  case self::WEEK:
265  $this->unix = strtotime($count_str.'week',$this->unix);
266  break;
267 
268  case self::DAY:
269  $this->unix = strtotime($count_str.'day',$this->unix);
270  break;
271 
272  case self::HOUR:
273  $this->unix = strtotime($count_str.'hour',$this->unix);
274  break;
275 
276  case self::MINUTE:
277 
278  $this->unix = strtotime($count_str.'minute',$this->unix);
279  $d = new ilDateTime($this->unix,IL_CAL_UNIX);
280 
281 
282  break;
283 
284  }
285  $this->timezone->restoreTZ();
286  return $this->unix;
287  }
const IL_CAL_UNIX
Date and time handling
+ Here is the caller graph for this function:

◆ isNull()

ilDateTime::isNull ( )

Check if a date is null (Datetime == '0000-00-00 00:00:00', unixtime == 0,...)

Returns
bool

Definition at line 92 of file class.ilDateTime.php.

Referenced by ilDatePresentation\formatDate().

93  {
94  return $this->unix ? false : true;
95  }
+ Here is the caller graph for this function:

◆ setDate()

ilDateTime::setDate (   $a_date,
  $a_format 
)

set date

public

Parameters
mixeddate
intformat

Definition at line 324 of file class.ilDateTime.php.

References $timezone, $unix, ilTimeZone\_getInstance(), IL_CAL_DATE, IL_CAL_DATETIME, IL_CAL_FKT_GETDATE, IL_CAL_TIMESTAMP, and IL_CAL_UNIX.

Referenced by __construct(), ilUserProfile\addStandardFieldsToForm(), and ilObjExerciseGUI\getAssignmentValues().

325  {
326  switch($a_format)
327  {
328  case IL_CAL_UNIX:
329  $this->unix = $a_date;
330  break;
331 
332  case IL_CAL_DATETIME:
333  $matches = preg_match('/^(\d{4})-?(\d{2})-?(\d{2})([T\s]?(\d{2}):?(\d{2}):?(\d{2})(\.\d+)?(Z|[\+\-]\d{2}:?\d{2})?)$/i',$a_date,$d_parts);
334  if($matches < 1)
335  {
336  $this->log->write(__METHOD__.': Cannot parse date: '.$a_date);
337  $this->log->write(__METHOD__.': '.print_r($matches,true));
338  $this->log->logStack();
339  throw new ilDateTimeException('Cannot parse date.');
340  }
341 
342  // UTC designator
343  if($d_parts[9] == 'Z')
344  {
345  $utc = ilTimeZone::_getInstance('UTC');
346  $utc->switchTZ();
347  }
348  else
349  {
350  $this->timezone->switchTZ();
351  }
352  $this->unix = mktime(
353  isset($d_parts[5]) ? $d_parts[5] : 0,
354  isset($d_parts[6]) ? $d_parts[6] : 0,
355  isset($d_parts[7]) ? $d_parts[7] : 0,
356  $d_parts[2],
357  $d_parts[3],
358  $d_parts[1]);
359 
360  if($d_parts[0] == '0000-00-00 00:00:00')
361  {
362  $this->unix = 0;
363  }
364 
365  if($d_parts[9] == 'Z')
366  {
367  $utc->restoreTZ();
368  }
369  else
370  {
371  $this->timezone->restoreTZ();
372  }
373  break;
374 
375  case IL_CAL_DATE:
376  // Pure dates are not timezone sensible.
378  $timezone->switchTZ();
379  $unix = strtotime($a_date);
380  $timezone->restoreTZ();
381  if($unix === false)
382  {
383  $this->log->write(__METHOD__.': Cannot parse date : '.$a_date);
384  $this->unix = 0;
385  return false;
386  }
387  $this->unix = $unix;
388  break;
389 
390  case IL_CAL_FKT_GETDATE:
391  if (!isset($a_date['seconds']))
392  {
393  $a_date['seconds'] = false;
394  }
395  // Format like getdate parameters
396  $this->timezone->switchTZ();
397  $this->unix = mktime(
398  $a_date['hours'],
399  $a_date['minutes'],
400  $a_date['seconds'],
401  $a_date['mon'],
402  $a_date['mday'],
403  $a_date['year']);
404  $this->timezone->restoreTZ();
405 
406  // TODO: choose better error handling
407  if(!$a_date['year'])
408  {
409  $this->unix = 0;
410  }
411  break;
412 
413  case IL_CAL_TIMESTAMP:
414  if(preg_match("/(\d{4})(\d{2})(\d{2})(\d{2})(\d{2})(\d{2})/", $a_date,$d_parts) == false)
415  {
416  $this->log->write(__METHOD__.': Cannot parse date: '.$a_date);
417  throw new ilDateTimeException('Cannot parse date.');
418  }
419  $this->timezone->switchTZ();
420  $this->unix = mktime(
421  isset($d_parts[4]) ? $d_parts[4] : 0,
422  isset($d_parts[5]) ? $d_parts[5] : 0,
423  isset($d_parts[6]) ? $d_parts[6] : 0,
424  $d_parts[2],
425  $d_parts[3],
426  $d_parts[1]);
427 
428  if($d_parts[0] == '00000000000000' or
429  $d_parts[0] == '00000000')
430  {
431  $this->unix = 0;
432  }
433  $this->timezone->restoreTZ();
434  break;
435  }
436  return true;
437  }
const IL_CAL_DATETIME
Class for DateTime exceptions.
const IL_CAL_UNIX
const IL_CAL_FKT_GETDATE
static _getInstance($a_tz='')
get instance by timezone
const IL_CAL_DATE
const IL_CAL_TIMESTAMP
+ Here is the call graph for this function:
+ Here is the caller graph for this function:

◆ switchTimeZone()

ilDateTime::switchTimeZone (   $a_timezone_identifier = '')

Switch timezone.

public

Parameters
stringPHP timezone identifier
Exceptions
ilDateTimeException

Definition at line 104 of file class.ilDateTime.php.

References ilTimeZone\_getInstance().

Referenced by ilCalendarRecurrenceCalculator\adjustTimeZones().

105  {
106  try
107  {
108  $this->timezone = ilTimeZone::_getInstance($a_timezone_identifier);
109  return true;
110  }
111  catch(ilTimeZoneException $e)
112  {
113  $this->log->write('Unsupported timezone given: '.$a_timezone_identifier);
114  throw new ilDateTimeException('Unsupported timezone given. Timezone: '.$a_timezone_identifier);
115  }
116  }
Class for DateTime exceptions.
Class for TimeZone exceptions.
static _getInstance($a_tz='')
get instance by timezone
+ Here is the call graph for this function:
+ Here is the caller graph for this function:

Field Documentation

◆ $default_timezone

ilDateTime::$default_timezone = null
protected

Definition at line 44 of file class.ilDateTime.php.

Referenced by get().

◆ $log

ilDateTime::$log
protected

Definition at line 41 of file class.ilDateTime.php.

◆ $timezone

ilDateTime::$timezone = null
protected

Definition at line 43 of file class.ilDateTime.php.

Referenced by get(), and setDate().

◆ $unix

ilDateTime::$unix = 0
protected

Definition at line 46 of file class.ilDateTime.php.

Referenced by getUnixTime(), increment(), and setDate().

◆ DAY

◆ HOUR

const ilDateTime::HOUR = 'hour'

Definition at line 38 of file class.ilDateTime.php.

Referenced by ilConsultationHoursGUI\createAppointments().

◆ MINUTE

const ilDateTime::MINUTE = 'minute'

Definition at line 39 of file class.ilDateTime.php.

Referenced by ilConsultationHoursGUI\createAppointments().

◆ MONTH

◆ WEEK

◆ YEAR

const ilDateTime::YEAR = 'year'

The documentation for this class was generated from the following file: