ILIAS  release_5-0 Revision 5.0.0-1144-gc4397b1f870
ilUserTableGUI Class Reference

TableGUI class for user administration. More...

+ Inheritance diagram for ilUserTableGUI:
+ Collaboration diagram for ilUserTableGUI:

Public Member Functions

 __construct ($a_parent_obj, $a_parent_cmd, $a_mode=self::MODE_USER_FOLDER, $a_load_items=true)
 Constructor. More...
 
 getSelectableColumns ()
 Get selectable columns. More...
 
 getItems ()
 Get user items. More...
 
 getUserIdsForFilter ()
 
 initFilter ()
 Init filter. More...
 
- Public Member Functions inherited from ilTable2GUI
 __construct ($a_parent_obj, $a_parent_cmd="", $a_template_context="")
 Constructor. More...
 
 setOpenFormTag ($a_val)
 Set open form tag. More...
 
 getOpenFormTag ()
 Get open form tag. More...
 
 setCloseFormTag ($a_val)
 Set close form tag. More...
 
 getCloseFormTag ()
 Get close form tag. More...
 
 determineLimit ()
 Determine the limit. More...
 
 getSelectableColumns ()
 Get selectable columns. More...
 
 determineSelectedColumns ()
 Determine selected columns. More...
 
 isColumnSelected ($a_col)
 Is given column selected? More...
 
 getSelectedColumns ()
 Get selected columns. More...
 
executeCommand ()
 Execute command. More...
 
 resetOffset ($a_in_determination=false)
 Reset offset. More...
 
 initFilter ()
 Init filter. More...
 
 getParentObject ()
 Get parent object. More...
 
 getParentCmd ()
 Get parent command. More...
 
 setTopAnchor ($a_val)
 Set top anchor. More...
 
 getTopAnchor ()
 Get top anchor. More...
 
 setNoEntriesText ($a_text)
 Set text for an empty table. More...
 
 getNoEntriesText ()
 Get text for an empty table. More...
 
 setIsDataTable ($a_val)
 Set is data table. More...
 
 getIsDataTable ()
 Get is data table. More...
 
 setEnableTitle ($a_enabletitle)
 Set Enable Title. More...
 
 getEnableTitle ()
 Get Enable Title. More...
 
 setEnableHeader ($a_enableheader)
 Set Enable Header. More...
 
 getEnableHeader ()
 Get Enable Header. More...
 
 setEnableNumInfo ($a_val)
 Set enable num info. More...
 
 getEnableNumInfo ()
 Get enable num info. More...
 
 setTitle ($a_title, $a_icon=0, $a_icon_alt=0)
 Set title and title icon. More...
 
 setDescription ($a_val)
 Set description. More...
 
 getDescription ()
 Get description. More...
 
 setOrderField ($a_order_field)
 set order column More...
 
 getOrderField ()
 
 setData ($a_data)
 set table data @access public More...
 
 getData ()
 
 dataExists ()
 
 setPrefix ($a_prefix)
 set prefix for sort and offset fields (if you have two or more tables on a page that you want to sort separately) @access public More...
 
 getPrefix ()
 
 addFilterItem ($a_input_item, $a_optional=false)
 Add filter item. More...
 
 addFilterItemByMetaType ($id, $type=self::FILTER_TEXT, $a_optional=false, $caption=NULL)
 Add filter by standard type. More...
 
 getFilterItems ($a_optionals=false)
 Get filter items. More...
 
 getFilterItemByPostVar ($a_post_var)
 
 setFilterCols ($a_val)
 Set filter columns. More...
 
 getFilterCols ()
 Get filter columns. More...
 
 setDisableFilterHiding ($a_val=true)
 Set disable filter hiding. More...
 
 getDisableFilterHiding ()
 Get disable filter hiding
More...
 
 isFilterSelected ($a_col)
 Is given filter selected? More...
 
 getSelectedFilters ()
 Get selected filters. More...
 
 determineSelectedFilters ()
 Determine selected filters. More...
 
 setCustomPreviousNext ($a_prev_link, $a_next_link)
 Set custom previous/next links. More...
 
 setFormAction ($a_form_action, $a_multipart=false)
 Set Form action parameter. More...
 
 getFormAction ()
 Get Form action parameter. More...
 
 setFormName ($a_formname)
 Set Form name. More...
 
 getFormName ()
 Get Form name. More...
 
 setId ($a_val)
 Set id. More...
 
 getId ()
 Get element id. More...
 
 setDisplayAsBlock ($a_val)
 Set display as block. More...
 
 getDisplayAsBlock ()
 Get display as block. More...
 
 getSelectAllCheckbox ()
 Get the name of the checkbox that should be toggled with a select all button. More...
 
 setSelectAllCheckbox ($a_select_all_checkbox)
 Set the name of the checkbox that should be toggled with a select all button. More...
 
 setExternalSorting ($a_val)
 Set external sorting. More...
 
 getExternalSorting ()
 Get external sorting. More...
 
 setFilterCommand ($a_val, $a_caption=null)
 Set filter command. More...
 
 getFilterCommand ()
 Get filter command. More...
 
 setResetCommand ($a_val, $a_caption=null)
 Set reset filter command. More...
 
 getResetCommand ()
 Get reset filter command. More...
 
 setExternalSegmentation ($a_val)
 Set external segmentation. More...
 
 getExternalSegmentation ()
 Get external segmentation. More...
 
 setRowTemplate ($a_template, $a_template_dir="")
 Set row template. More...
 
 setDefaultOrderField ($a_defaultorderfield)
 Set Default order field. More...
 
 getDefaultOrderField ()
 Get Default order field. More...
 
 setDefaultOrderDirection ($a_defaultorderdirection)
 Set Default order direction. More...
 
 getDefaultOrderDirection ()
 Get Default order direction. More...
 
 clearCommandButtons ()
 
 addCommandButton ($a_cmd, $a_text, $a_onclick='', $a_id="", $a_class=null)
 Add Command button. More...
 
 addCommandButtonInstance (ilButton $a_button)
 Add Command button instance. More...
 
 addSelectionButton ($a_sel_var, $a_options, $a_cmd, $a_text, $a_default_selection='')
 Add Selection List + Command button. More...
 
 addMultiItemSelectionButton ($a_sel_var, $a_options, $a_cmd, $a_text, $a_default_selection='')
 Add Selection List + Command button for selected items. More...
 
 setCloseCommand ($a_link)
 Add command for closing table. More...
 
 addMultiCommand ($a_cmd, $a_text)
 Add Command button. More...
 
 addHiddenInput ($a_name, $a_value)
 Add Hidden Input field. More...
 
 addHeaderCommand ($a_href, $a_text, $a_target="", $a_img="")
 Add Header Command (Link) (Image needed for now) More...
 
 setTopCommands ($a_val)
 Set top commands (display command buttons on top of table, too) More...
 
 getTopCommands ()
 Get top commands (display command buttons on top of table, too) More...
 
 addColumn ($a_text, $a_sort_field="", $a_width="", $a_is_checkbox_action_column=false, $a_class="", $a_tooltip="")
 Add a column to the header. More...
 
 getNavParameter ()
 
 setOrderLink ($sort_field, $order_dir)
 
 fillHeader ()
 
 determineOffsetAndOrder ($a_omit_offset=false)
 Determine offset and order. More...
 
 storeNavParameter ()
 
 getHTML ()
 Get HTML. More...
 
 numericOrdering ($a_field)
 Should this field be sorted numeric? More...
 
 render ()
 render table @access public More...
 
 writeFilterToSession ()
 Write filter values to session. More...
 
 resetFilter ()
 Reset filter. More...
 
 fillFooter ()
 Fill footer row. More...
 
 getLinkbar ($a_num)
 Get previous/next linkbar. More...
 
 fillHiddenRow ()
 
 fillActionRow ()
 Fill Action Row. More...
 
 setHeaderHTML ($html)
 set header html More...
 
 storeProperty ($type, $value)
 Store table property. More...
 
 loadProperty ($type)
 Load table property. More...
 
 getCurrentState ()
 get current settings for order, limit, columns and filter More...
 
 setContext ($id)
 Set context. More...
 
 getContext ()
 Get context. More...
 
 setShowRowsSelector ($a_value)
 Toggle rows-per-page selector. More...
 
 getShowRowsSelector ()
 Get rows-per-page selector state. More...
 
 setShowTemplates ($a_value)
 Toggle templates. More...
 
 getShowTemplates ()
 Get template state. More...
 
 restoreTemplate ($a_name)
 Restore state from template. More...
 
 saveTemplate ($a_name)
 Save current state as template. More...
 
 deleteTemplate ($a_name)
 Delete template. More...
 
 getLimit ()
 Get limit. More...
 
 getOffset ()
 Get offset. More...
 
 setExportFormats (array $formats)
 Set available export formats. More...
 
 setPrintMode ($a_value=false)
 Toogle print mode. More...
 
 getPrintMode ()
 Get print mode. More...
 
 getExportMode ()
 Was export activated? More...
 
 exportData ($format, $send=false)
 Export and optionally send current table data. More...
 
 setEnableAllCommand ($a_value)
 Enable actions for all entries in current result. More...
 
 setRowSelectorLabel ($row_selector_label)
 
 getRowSelectorLabel ()
 
 setPreventDoubleSubmission ($a_val)
 Set prevent double submission. More...
 
 getPreventDoubleSubmission ()
 Get prevent double submission. More...
 
- Public Member Functions inherited from ilTableGUI
 ilTableGUI ($a_data=0, $a_global_tpl=true)
 Constructor. More...
 
 setTemplate (&$a_tpl)
 set template @access public More...
 
getTemplateObject ()
 
 setData ($a_data)
 set table data @access public More...
 
 getData ()
 
 setTitle ($a_title, $a_icon=0, $a_icon_alt=0)
 set table title @access public More...
 
 setHelp ($a_help_page, $a_help_icon, $a_help_icon_alt=0)
 set table help page @access public More...
 
 setHeaderNames ($a_header_names)
 set table header names @access public More...
 
 getColumnCount ()
 Returns the column count based on the number of the header row columns @access public. More...
 
 setHeaderVars ($a_header_vars, $a_header_params=0)
 set table header vars @access public More...
 
 setColumnWidth ($a_column_width)
 set table column widths @access public More...
 
 setOneColumnWidth ($a_column_width, $a_column_number)
 set one table column width @access public More...
 
 setMaxCount ($a_max_count)
 set max. More...
 
 setLimit ($a_limit=0, $a_default_limit=0)
 set max. More...
 
 getLimit ()
 Get limit. More...
 
 setPrefix ($a_prefix)
 set prefix for sort and offset fields (if you have two or more tables on a page that you want to sort separately) @access public More...
 
 setOffset ($a_offset)
 set dataset offset @access public More...
 
 getOffset ()
 Get offset. More...
 
 setOrderColumn ($a_order_column=0, $a_default_column=0)
 set order column @access public More...
 
 getOrderColumn ()
 Get order column. More...
 
 setOrderDirection ($a_order_direction)
 set order direction @access public More...
 
 getOrderDirection ()
 Get order direction. More...
 
 setFooter ($a_style, $a_previous=0, $a_next=0)
 set order direction @access public More...
 
 enable ($a_module_name)
 enables particular modules of table More...
 
 disable ($a_module_name)
 diesables particular modules of table More...
 
 sortData ()
 
 render ()
 render table @access public More...
 
 renderHeader ()
 
 setOrderLink ($key, $order_dir)
 
 setStyle ($a_element, $a_style)
 
 getStyle ($a_element)
 
 setBase ($a_base)
 Set Base script name (deprecated, only use this for workarounds). More...
 
 getBase ()
 Get Base script name (deprecated, only use this for workarounds). More...
 
 getFormName ()
 
 setFormName ($a_name="cmd")
 
 getSelectAllCheckbox ()
 
 setSelectAllCheckbox ($a_select_all_checkbox)
 
 clearActionButtons ()
 
 addActionButton ($btn_name, $btn_value)
 

Data Fields

const MODE_USER_FOLDER = 1
 
const MODE_LOCAL_USER = 2
 
- Data Fields inherited from ilTable2GUI
const FILTER_TEXT = 1
 
const FILTER_SELECT = 2
 
const FILTER_DATE = 3
 
const FILTER_LANGUAGE = 4
 
const FILTER_NUMBER_RANGE = 5
 
const FILTER_DATE_RANGE = 6
 
const FILTER_DURATION_RANGE = 7
 
const FILTER_DATETIME_RANGE = 8
 
const EXPORT_EXCEL = 1
 
const EXPORT_CSV = 2
 
const ACTION_ALL_LIMIT = 1000
 
- Data Fields inherited from ilTableGUI
 $title
 
 $icon
 
 $icon_alt
 
 $help_page
 
 $help_icon
 
 $help_icon_alt
 
 $header_names
 
 $header_vars
 
 $linkbar_vars
 
 $data
 
 $column_count
 
 $column_width
 
 $max_count
 
 $limit
 
 $max_limit = false
 
 $offset
 
 $order_column
 
 $order_direction
 
 $footer_style
 
 $footer_previous
 
 $footer_next
 
 $lang_support = true
 
 $global_tpl
 
 $form_name
 
 $select_all_checkbox
 
 $action_buttons
 
 $prefix
 
 $base = ""
 
 $enabled
 
 $styles
 

Protected Member Functions

 setMode ($a_mode)
 
 getMode ()
 
 getUserFolderId ()
 
 fillRow ($user)
 Fill table row. More...
 
- Protected Member Functions inherited from ilTable2GUI
 prepareOutput ()
 Anything that must be done before HTML is generated. More...
 
 fillRow ($a_set)
 Standard Version of Fill Row. More...
 
 getFilterValue (ilFormPropertyGUI $a_item)
 Get current filter value. More...
 
 SetFilterValue (ilFormPropertyGUI $a_item, $a_value)
 Set current filter value. More...
 
 fillMetaExcel ($worksheet, &$a_row)
 Add meta information to excel export. More...
 
 fillHeaderExcel ($worksheet, &$a_row)
 Excel Version of Fill Header. More...
 
 fillRowExcel ($a_worksheet, &$a_row, $a_set)
 Excel Version of Fill Row. More...
 
 fillMetaCSV ($a_csv)
 Add meta information to csv export. More...
 
 fillHeaderCSV ($a_csv)
 CSV Version of Fill Header. More...
 
 fillRowCSV ($a_csv, $a_set)
 CSV Version of Fill Row. More...
 

Private Attributes

 $mode = null
 
 $user_folder_id = 0
 

Additional Inherited Members

- Static Public Member Functions inherited from ilTable2GUI
static getAllCommandLimit ()
 Get maximum number of entries to enable actions for all. More...
 
- Protected Attributes inherited from ilTable2GUI
 $close_command = ""
 
 $top_anchor = "il_table_top"
 
 $filters = array()
 
 $optional_filters = array()
 
 $filter_cmd = 'applyFilter'
 
 $reset_cmd = 'resetFilter'
 
 $filter_cols = 5
 
 $ext_sort = false
 
 $ext_seg = false
 
 $context = ""
 
 $mi_sel_buttons = null
 
 $disable_filter_hiding = false
 
 $selected_filter = false
 
 $top_commands = true
 
 $selectable_columns = array()
 
 $selected_column = array()
 
 $show_templates = false
 
 $show_rows_selector = true
 
 $nav_determined = false
 
 $limit_determined = false
 
 $filters_determined = false
 
 $columns_determined = false
 
 $open_form_tag = true
 
 $close_form_tag = true
 
 $export_formats
 
 $export_mode
 
 $print_mode
 
 $enable_command_for_all
 
 $restore_filter
 
 $restore_filter_values
 
 $sortable_fields = array()
 
 $prevent_double_submission = true
 
 $row_selector_label
 

Detailed Description

TableGUI class for user administration.

Author
Alex Killing alex..nosp@m.kill.nosp@m.ing@g.nosp@m.mx.d.nosp@m.e
Version
$Id$

@ilCtrl_Calls ilUserTableGUI: ilFormPropertyDispatchGUI

Definition at line 15 of file class.ilUserTableGUI.php.

Constructor & Destructor Documentation

◆ __construct()

ilUserTableGUI::__construct (   $a_parent_obj,
  $a_parent_cmd,
  $a_mode = self::MODE_USER_FOLDER,
  $a_load_items = true 
)

Constructor.

Definition at line 26 of file class.ilUserTableGUI.php.

27 {
28 global $ilCtrl, $lng, $ilAccess, $lng, $rbacsystem;
29
30 $this->user_folder_id = $a_parent_obj->object->getRefId();
31
32 $this->setMode($a_mode);
33 $this->setId("user".$this->getUserFolderId());
34
35 parent::__construct($a_parent_obj, $a_parent_cmd);
36// $this->setTitle($this->lng->txt("users"));
37
38 $this->addColumn("", "", "1", true);
39 $this->addColumn($this->lng->txt("login"), "login");
40
41 foreach ($this->getSelectedColumns() as $c)
42 {
43 $this->addColumn($this->lng->txt($c), $c);
44 }
45
46 if($this->getMode() == self::MODE_LOCAL_USER)
47 {
48 $this->addColumn($this->lng->txt('context'),'time_limit_owner');
49 $this->addColumn($this->lng->txt('role_assignment'));
50 }
51
52 $this->setShowRowsSelector(true);
53 $this->setExternalSorting(true);
54 $this->setExternalSegmentation(true);
55 $this->setEnableHeader(true);
56 $this->setFormAction($ilCtrl->getFormAction($this->parent_obj, "applyFilter"));
57 $this->setRowTemplate("tpl.user_list_row.html", "Services/User");
58 //$this->disable("footer");
59 $this->setEnableTitle(true);
60 $this->initFilter();
61 $this->setFilterCommand("applyFilter");
62 $this->setDefaultOrderField("login");
63 $this->setDefaultOrderDirection("asc");
64
65 $this->setSelectAllCheckbox("id[]");
66 $this->setTopCommands(true);
67
68
69 if($this->getMode() == self::MODE_USER_FOLDER)
70 {
71 $this->setEnableAllCommand(true);
72
73 $cmds = $a_parent_obj->getUserMultiCommands();
74 foreach($cmds as $cmd => $caption)
75 {
76 $this->addMultiCommand($cmd, $caption);
77 }
78 }
79 else
80 {
81 $this->addMultiCommand("deleteUsers", $lng->txt("delete"));
82 }
83
84 if($a_load_items)
85 {
86 $this->getItems();
87 }
88 }
getSelectedColumns()
Get selected columns.
setTopCommands($a_val)
Set top commands (display command buttons on top of table, too)
addColumn($a_text, $a_sort_field="", $a_width="", $a_is_checkbox_action_column=false, $a_class="", $a_tooltip="")
Add a column to the header.
setEnableHeader($a_enableheader)
Set Enable Header.
setExternalSorting($a_val)
Set external sorting.
setShowRowsSelector($a_value)
Toggle rows-per-page selector.
setEnableAllCommand($a_value)
Enable actions for all entries in current result.
setEnableTitle($a_enabletitle)
Set Enable Title.
setRowTemplate($a_template, $a_template_dir="")
Set row template.
addMultiCommand($a_cmd, $a_text)
Add Command button.
setDefaultOrderField($a_defaultorderfield)
Set Default order field.
setSelectAllCheckbox($a_select_all_checkbox)
Set the name of the checkbox that should be toggled with a select all button.
setExternalSegmentation($a_val)
Set external segmentation.
setId($a_val)
Set id.
setFormAction($a_form_action, $a_multipart=false)
Set Form action parameter.
setDefaultOrderDirection($a_defaultorderdirection)
Set Default order direction.
setFilterCommand($a_val, $a_caption=null)
Set filter command.
initFilter()
Init filter.
getItems()
Get user items.
global $ilCtrl
Definition: ilias.php:18
global $lng
Definition: privfeed.php:40
$cmd
Definition: sahs_server.php:35

References $cmd, $ilCtrl, $lng, ilTable2GUI\addColumn(), ilTable2GUI\addMultiCommand(), getItems(), getMode(), ilTable2GUI\getSelectedColumns(), getUserFolderId(), initFilter(), ilTable2GUI\setDefaultOrderDirection(), ilTable2GUI\setDefaultOrderField(), ilTable2GUI\setEnableAllCommand(), ilTable2GUI\setEnableHeader(), ilTable2GUI\setEnableTitle(), ilTable2GUI\setExternalSegmentation(), ilTable2GUI\setExternalSorting(), ilTable2GUI\setFilterCommand(), ilTable2GUI\setFormAction(), ilTable2GUI\setId(), setMode(), ilTable2GUI\setRowTemplate(), ilTable2GUI\setSelectAllCheckbox(), ilTable2GUI\setShowRowsSelector(), and ilTable2GUI\setTopCommands().

+ Here is the call graph for this function:

Member Function Documentation

◆ fillRow()

ilUserTableGUI::fillRow (   $user)
protected

Fill table row.

Reimplemented from ilTable2GUI.

Definition at line 495 of file class.ilUserTableGUI.php.

496 {
497 global $ilCtrl, $lng;
498
499 $ilCtrl->setParameterByClass("ilobjusergui", "letter", $_GET["letter"]);
500
501 foreach ($this->getSelectedColumns() as $c)
502 {
503 if ($c == "access_until")
504 {
505 $this->tpl->setCurrentBlock("access_until");
506 $this->tpl->setVariable("VAL_ACCESS_UNTIL", $user["access_until"]);
507 $this->tpl->setVariable("CLASS_ACCESS_UNTIL", $user["access_class"]);
508 }
509 else if ($c == "last_login")
510 {
511 $this->tpl->setCurrentBlock("last_login");
512 $this->tpl->setVariable("VAL_LAST_LOGIN",
514 }
515 else if (in_array($c, array("firstname", "lastname")))
516 {
517 $this->tpl->setCurrentBlock($c);
518 $this->tpl->setVariable("VAL_".strtoupper($c), (string) $user[$c]);
519 }
520 else // all other fields
521 {
522 $this->tpl->setCurrentBlock("user_field");
523 $val = (trim($user[$c]) == "")
524 ? " "
525 : $user[$c];
526
527 if ($user[$c] != "")
528 {
529 switch ($c)
530 {
531 case "birthday":
533 break;
534
535 case "gender":
536 $val = $lng->txt("gender_".$user[$c]);
537 break;
538
539 case "create_date":
540 case "agree_date":
541 case "approve_date":
542 // $val = ilDatePresentation::formatDate(new ilDateTime($val,IL_CAL_DATETIME));
544 break;
545 }
546 }
547 $this->tpl->setVariable("VAL_UF", $val);
548 }
549
550 $this->tpl->parseCurrentBlock();
551 }
552
553 if ($user["usr_id"] != 6)
554 {
555 if($this->getMode() == self::MODE_USER_FOLDER or $user['time_limit_owner'] == $this->getUserFolderId())
556 {
557 $this->tpl->setCurrentBlock("checkb");
558 $this->tpl->setVariable("ID", $user["usr_id"]);
559 $this->tpl->parseCurrentBlock();
560 }
561 }
562
563 if($this->getMode() == self::MODE_USER_FOLDER or $user['time_limit_owner'] == $this->getUserFolderId())
564 {
565 $this->tpl->setVariable("VAL_LOGIN", $user["login"]);
566 $ilCtrl->setParameterByClass("ilobjusergui", "obj_id", $user["usr_id"]);
567 $this->tpl->setVariable("HREF_LOGIN",
568 $ilCtrl->getLinkTargetByClass("ilobjusergui", "view"));
569 $ilCtrl->setParameterByClass("ilobjusergui", "obj_id", "");
570 }
571 else
572 {
573 $this->tpl->setVariable('VAL_LOGIN_PLAIN',$user['login']);
574 }
575
576 if($this->getMode() == self::MODE_LOCAL_USER)
577 {
578 $this->tpl->setCurrentBlock('context');
579 $this->tpl->setVariable('VAL_CONTEXT',(string)ilObject::_lookupTitle(ilObject::_lookupObjId($user['time_limit_owner'])));
580 $this->tpl->parseCurrentBlock();
581
582 $this->tpl->setCurrentBlock('roles');
583 $ilCtrl->setParameter($this->getParentObject(),'obj_id',$user['usr_id']);
584 $this->tpl->setVariable('ROLE_LINK',$ilCtrl->getLinkTarget($this->getParentObject(),'assignRoles'));
585 $this->tpl->setVariable('TXT_ROLES',$this->lng->txt('edit'));
586 $ilCtrl->clearParameters($this->getParentObject());
587 $this->tpl->parseCurrentBlock();
588
589 }
590 }
$_GET["client_id"]
const IL_CAL_DATE
const IL_CAL_DATETIME
static formatDate(ilDateTime $date)
Format a date @access public.
@classDescription Date and time handling
Class for single dates.
static _lookupObjId($a_id)
static _lookupTitle($a_id)
lookup object title
getParentObject()
Get parent object.

References $_GET, $ilCtrl, $lng, ilObject\_lookupObjId(), ilObject\_lookupTitle(), ilDatePresentation\formatDate(), getMode(), ilTable2GUI\getParentObject(), ilTable2GUI\getSelectedColumns(), getUserFolderId(), IL_CAL_DATE, and IL_CAL_DATETIME.

+ Here is the call graph for this function:

◆ getItems()

ilUserTableGUI::getItems ( )

Get user items.

Definition at line 186 of file class.ilUserTableGUI.php.

187 {
188 global $lng;
189//if ($GLOBALS["kk"]++ == 1) nj();
190
192
193 if($this->getMode() == self::MODE_USER_FOLDER)
194 {
195 // All accessible users
196 include_once './Services/User/classes/class.ilLocalUser.php';
197 $user_filter = ilLocalUser::_getFolderIds();
198 }
199 else
200 {
201 if($this->filter['time_limit_owner'])
202 {
203 $user_filter = array($this->filter['time_limit_owner']);
204 }
205 else
206 {
207 // All accessible users
208 include_once './Services/User/classes/class.ilLocalUser.php';
209 $user_filter = ilLocalUser::_getFolderIds();
210 }
211 }
212
213 //#13221 don't show all users if user filter is empty!
214 if(!count($user_filter))
215 {
216 $this->setMaxCount(0);
217 $this->setData(array());
218 return;
219 }
220
221 include_once("./Services/User/classes/class.ilUserQuery.php");
222
223 $additional_fields = $this->getSelectedColumns();
224 unset($additional_fields["firstname"]);
225 unset($additional_fields["lastname"]);
226 unset($additional_fields["email"]);
227 unset($additional_fields["last_login"]);
228 unset($additional_fields["access_until"]);
229
230 $query = new ilUserQuery();
231 $query->setOrderField($this->getOrderField());
232 $query->setOrderDirection($this->getOrderDirection());
233 $query->setOffset($this->getOffset());
234 $query->setLimit($this->getLimit());
235 $query->setTextFilter($this->filter['query']);
236 $query->setActionFilter($this->filter['activation']);
237 $query->setLastLogin($this->filter['last_login']);
238 $query->setLimitedAccessFilter($this->filter['limited_access']);
239 $query->setNoCourseFilter($this->filter['no_courses']);
240 $query->setNoGroupFilter($this->filter['no_groups']);
241 $query->setCourseGroupFilter($this->filter['course_group']);
242 $query->setRoleFilter($this->filter['global_role']);
243 $query->setAdditionalFields($additional_fields);
244 $query->setUserFolder($user_filter);
245 $query->setFirstLetterLastname(ilUtil::stripSlashes($_GET['letter']));
246
247 $usr_data = $query->query();
248
249
250 if (count($usr_data["set"]) == 0 && $this->getOffset() > 0)
251 {
252 $this->resetOffset();
253 $query->setOffset($this->getOffset());
254 $usr_data = $query->query();
255 }
256
257 foreach ($usr_data["set"] as $k => $user)
258 {
259 $current_time = time();
260 if ($user['active'])
261 {
262 if ($user["time_limit_unlimited"])
263 {
264 $txt_access = $lng->txt("access_unlimited");
265 $usr_data["set"][$k]["access_class"] = "smallgreen";
266 }
267 elseif ($user["time_limit_until"] < $current_time)
268 {
269 $txt_access = $lng->txt("access_expired");
270 $usr_data["set"][$k]["access_class"] = "smallred";
271 }
272 else
273 {
274 $txt_access = ilDatePresentation::formatDate(new ilDateTime($user["time_limit_until"],IL_CAL_UNIX));
275 $usr_data["set"][$k]["access_class"] = "small";
276 }
277 }
278 else
279 {
280 $txt_access = $lng->txt("inactive");
281 $usr_data["set"][$k]["access_class"] = "smallred";
282 }
283 $usr_data["set"][$k]["access_until"] = $txt_access;
284 }
285
286 $this->setMaxCount($usr_data["cnt"]);
287 $this->setData($usr_data["set"]);
288 }
const IL_CAL_UNIX
static _getFolderIds()
determineOffsetAndOrder($a_omit_offset=false)
Determine offset and order.
setData($a_data)
set table data @access public
getLimit()
Get limit.
resetOffset($a_in_determination=false)
Reset offset.
getOffset()
Get offset.
getOrderDirection()
Get order direction.
setMaxCount($a_max_count)
set max.
User query class.
static stripSlashes($a_str, $a_strip_html=true, $a_allow="")
strip slashes if magic qoutes is enabled

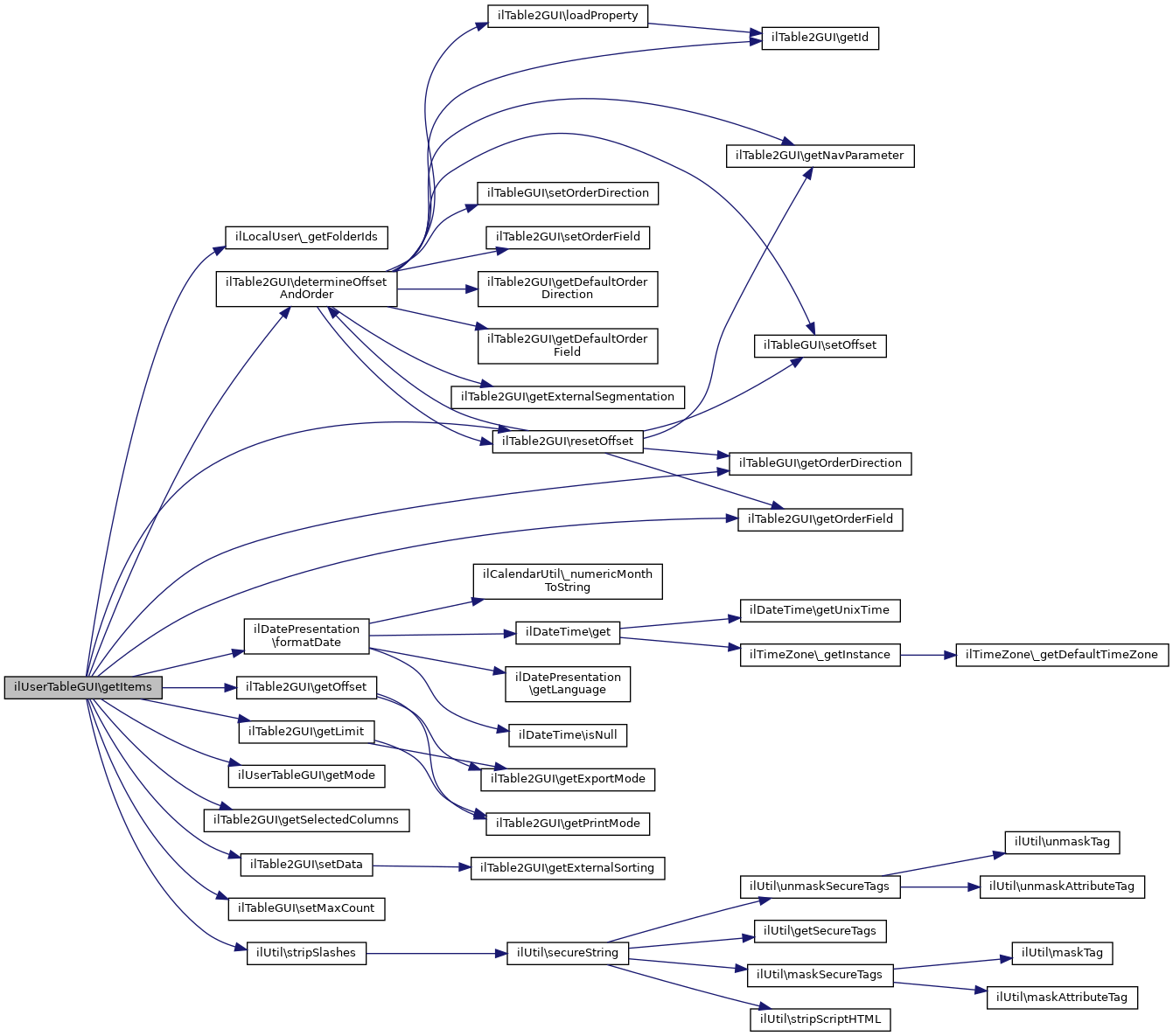
References $_GET, $lng, $query, ilLocalUser\_getFolderIds(), ilTable2GUI\determineOffsetAndOrder(), ilDatePresentation\formatDate(), ilTable2GUI\getLimit(), getMode(), ilTable2GUI\getOffset(), ilTableGUI\getOrderDirection(), ilTable2GUI\getOrderField(), ilTable2GUI\getSelectedColumns(), IL_CAL_UNIX, ilTable2GUI\resetOffset(), ilTable2GUI\setData(), ilTableGUI\setMaxCount(), and ilUtil\stripSlashes().

Referenced by __construct().

+ Here is the call graph for this function:
+ Here is the caller graph for this function:

◆ getMode()

ilUserTableGUI::getMode ( )
protected

Definition at line 95 of file class.ilUserTableGUI.php.

96 {
97 return $this->mode;
98 }

References $mode.

Referenced by __construct(), fillRow(), getItems(), getSelectableColumns(), getUserIdsForFilter(), and initFilter().

+ Here is the caller graph for this function:

◆ getSelectableColumns()

ilUserTableGUI::getSelectableColumns ( )

Get selectable columns.

Parameters

return

Reimplemented from ilTable2GUI.

Definition at line 113 of file class.ilUserTableGUI.php.

114 {
115 global $lng;
116
117 include_once("./Services/User/classes/class.ilUserProfile.php");
118 $up = new ilUserProfile();
119 $up->skipGroup("preferences");
120 $up->skipGroup("interests");
121 $up->skipGroup("settings");
122
123 // default fields
124 $cols = array();
125
126 // first and last name cannot be hidden
127 $cols["firstname"] = array(
128 "txt" => $lng->txt("firstname"),
129 "default" => true);
130 $cols["lastname"] = array(
131 "txt" => $lng->txt("lastname"),
132 "default" => true);
133
134 if($this->getMode() == self::MODE_USER_FOLDER)
135 {
136 $ufs = $up->getStandardFields();
137
138 $cols["access_until"] = array(
139 "txt" => $lng->txt("access_until"),
140 "default" => true);
141 $cols["last_login"] = array(
142 "txt" => $lng->txt("last_login"),
143 "default" => true);
144
145 // #13967
146 $cols["create_date"] = array(
147 "txt" => $lng->txt("create_date"));
148 $cols["approve_date"] = array(
149 "txt" => $lng->txt("approve_date"));
150 $cols["agree_date"] = array(
151 "txt" => $lng->txt("agree_date"));
152 }
153 else
154 {
155 $ufs = $up->getLocalUserAdministrationFields();
156 }
157
158 // email should be the 1st "optional" field (can be hidden)
159 if(isset($ufs["email"]))
160 {
161 $cols["email"] = array(
162 "txt" => $lng->txt("email"),
163 "default" => true);
164 }
165
166 // other user profile fields
167 foreach ($ufs as $f => $fd)
168 {
169 if (!isset($cols[$f]) && !$fd["lists_hide"])
170 {
171 $cols[$f] = array(
172 "txt" => $lng->txt($f),
173 "default" => false);
174 }
175 }
176
177 // fields that are always shown
178 unset($cols["username"]);
179
180 return $cols;
181 }
Class ilUserProfile.

References $lng, and getMode().

+ Here is the call graph for this function:

◆ getUserFolderId()

ilUserTableGUI::getUserFolderId ( )
protected

Definition at line 100 of file class.ilUserTableGUI.php.

101 {
103 }

References $user_folder_id.

Referenced by __construct(), fillRow(), and initFilter().

+ Here is the caller graph for this function:

◆ getUserIdsForFilter()

ilUserTableGUI::getUserIdsForFilter ( )

Definition at line 290 of file class.ilUserTableGUI.php.

291 {
292 if($this->getMode() == self::MODE_USER_FOLDER)
293 {
294 // All accessible users
295 include_once './Services/User/classes/class.ilLocalUser.php';
296 $user_filter = ilLocalUser::_getFolderIds();
297 }
298 else
299 {
300 if($this->filter['time_limit_owner'])
301 {
302 $user_filter = array($this->filter['time_limit_owner']);
303 }
304 else
305 {
306 // All accessible users
307 include_once './Services/User/classes/class.ilLocalUser.php';
308 $user_filter = ilLocalUser::_getFolderIds();
309 }
310 }
311
312 include_once("./Services/User/classes/class.ilUserQuery.php");
313 $query = new ilUserQuery();
314 $query->setOffset(0);
315 $query->setLimit(self::getAllCommandLimit());
316 $query->setTextFilter($this->filter['query']);
317 $query->setActionFilter($this->filter['activation']);
318 $query->setLastLogin($this->filter['last_login']);
319 $query->setLimitedAccessFilter($this->filter['limited_access']);
320 $query->setNoCourseFilter($this->filter['no_courses']);
321 $query->setNoGroupFilter($this->filter['no_groups']);
322 $query->setCourseGroupFilter($this->filter['course_group']);
323 $query->setRoleFilter($this->filter['global_role']);
324 $query->setUserFolder($user_filter);
325 $query->setFirstLetterLastname(ilUtil::stripSlashes($_GET['letter']));
326
327 if($this->getOrderField())
328 {
329 $query->setOrderField(ilUtil::stripSlashes($this->getOrderField()));
330 $query->setOrderDirection(ilUtil::stripSlashes($this->getOrderDirection()));
331 }
332
333 $usr_data = $query->query();
334
335 $user_ids = array();
336 foreach($usr_data["set"] as $item)
337 {
338 // #11632
339 if($item["usr_id"] != SYSTEM_USER_ID)
340 {
341 $user_ids[] = $item["usr_id"];
342 }
343 }
344 return $user_ids;
345 }

References $_GET, $query, ilLocalUser\_getFolderIds(), getMode(), ilTableGUI\getOrderDirection(), ilTable2GUI\getOrderField(), and ilUtil\stripSlashes().

+ Here is the call graph for this function:

◆ initFilter()

ilUserTableGUI::initFilter ( )

Init filter.

Reimplemented from ilTable2GUI.

Definition at line 351 of file class.ilUserTableGUI.php.

352 {
353 global $lng, $rbacreview, $ilUser, $ilCtrl;
354
355
356 // Show context filter
357 if($this->getMode() == self::MODE_LOCAL_USER)
358 {
359 include_once './Services/User/classes/class.ilLocalUser.php';
360 $parent_ids = ilLocalUser::_getFolderIds();
361
362 if(count($parent_ids) > 1)
363 {
364 include_once("./Services/Form/classes/class.ilSelectInputGUI.php");
365 $co = new ilSelectInputGUI($lng->txt('context'),'time_limit_owner');
366
367 $ref_id = $this->getUserFolderId();
368
369 $opt[0] = $this->lng->txt('all_users');
370 $opt[$this->getUserFolderId()] = $lng->txt('users').' ('.ilObject::_lookupTitle(ilObject::_lookupObjId($this->getUserFolderId())).')';
371
372 foreach($parent_ids as $parent_id)
373 {
374 if($parent_id == $this->getUserFolderId())
375 {
376 continue;
377 }
378 switch($parent_id)
379 {
380 case USER_FOLDER_ID:
381 $opt[USER_FOLDER_ID] = $lng->txt('global_user');
382 break;
383
384 default:
385 $opt[$parent_id] = $lng->txt('users').' ('.ilObject::_lookupTitle(ilObject::_lookupObjId($parent_id)).')';
386 break;
387 }
388 }
389 $co->setOptions($opt);
390 $this->addFilterItem($co);
391 $co->readFromSession();
392 $this->filter['time_limit_owner'] = $co->getValue();
393 }
394 }
395
396 // User name, login, email filter
397 include_once("./Services/Form/classes/class.ilTextInputGUI.php");
398 $ul = new ilTextInputGUI($lng->txt("login")."/".$lng->txt("email")."/".
399 $lng->txt("name"), "query");
400 $ul->setDataSource($ilCtrl->getLinkTarget($this->getParentObject(),
401 "addUserAutoComplete", "", true));
402 $ul->setSize(20);
403 $ul->setSubmitFormOnEnter(true);
404 $this->addFilterItem($ul);
405 $ul->readFromSession();
406 $this->filter["query"] = $ul->getValue();
407
408 /*
409 include_once("./Services/Form/classes/class.ilTextInputGUI.php");
410 $ti = new ilTextInputGUI($lng->txt("login")."/".$lng->txt("email")."/".$lng->txt("name"), "query");
411 $ti->setMaxLength(64);
412 $ti->setSize(20);
413 $ti->setSubmitFormOnEnter(true);
414 $this->addFilterItem($ti);
415 $ti->readFromSession();
416 $this->filter["query"] = $ti->getValue();
417 */
418
419 // activation
420 include_once("./Services/Form/classes/class.ilSelectInputGUI.php");
421 $options = array(
422 "" => $lng->txt("user_all"),
423 "active" => $lng->txt("active"),
424 "inactive" => $lng->txt("inactive"),
425 );
426 $si = new ilSelectInputGUI($this->lng->txt("user_activation"), "activation");
427 $si->setOptions($options);
428 $this->addFilterItem($si);
429 $si->readFromSession();
430 $this->filter["activation"] = $si->getValue();
431
432 // limited access
433 include_once("./Services/Form/classes/class.ilCheckboxInputGUI.php");
434 $cb = new ilCheckboxInputGUI($this->lng->txt("user_limited_access"), "limited_access");
435 $this->addFilterItem($cb);
436 $cb->readFromSession();
437 $this->filter["limited_access"] = $cb->getChecked();
438
439 // last login
440 include_once("./Services/Form/classes/class.ilDateTimeInputGUI.php");
441 $di = new ilDateTimeInputGUI($this->lng->txt("user_last_login_before"), "last_login");
442 $default_date = new ilDateTime(time(),IL_CAL_UNIX);
443 $default_date->increment(IL_CAL_DAY, 1);
444 $di->setDate($default_date);
445 $this->addFilterItem($di);
446 $di->readFromSession();
447 $this->filter["last_login"] = $di->getDate();
448
449 if($this->getMode() == self::MODE_USER_FOLDER)
450 {
451 // no assigned courses
452 include_once("./Services/Form/classes/class.ilCheckboxInputGUI.php");
453 $cb = new ilCheckboxInputGUI($this->lng->txt("user_no_courses"), "no_courses");
454 $this->addFilterItem($cb);
455 $cb->readFromSession();
456 $this->filter["no_courses"] = $cb->getChecked();
457
458 // no assigned groups
459 include_once("./Services/Form/classes/class.ilCheckboxInputGUI.php");
460 $ng = new ilCheckboxInputGUI($this->lng->txt("user_no_groups"), "no_groups");
461 $this->addFilterItem($ng);
462 $ng->readFromSession();
463 $this->filter['no_groups'] = $ng->getChecked();
464
465 // course/group members
466 include_once("./Services/Form/classes/class.ilRepositorySelectorInputGUI.php");
467 $rs = new ilRepositorySelectorInputGUI($lng->txt("user_member_of_course_group"), "course_group");
468 $rs->setSelectText($lng->txt("user_select_course_group"));
469 $rs->setHeaderMessage($lng->txt("user_please_select_course_group"));
470 $rs->setClickableTypes(array("crs", "grp"));
471 $this->addFilterItem($rs);
472 $rs->readFromSession();
473 $this->filter["course_group"] = $rs->getValue();
474 }
475
476 // global roles
477 $options = array(
478 "" => $lng->txt("user_any"),
479 );
480 $roles = $rbacreview->getRolesByFilter(2, $ilUser->getId());
481 foreach ($roles as $role)
482 {
483 $options[$role["rol_id"]] = $role["title"];
484 }
485 $si = new ilSelectInputGUI($this->lng->txt("user_global_role"), "global_role");
486 $si->setOptions($options);
487 $this->addFilterItem($si);
488 $si->readFromSession();
489 $this->filter["global_role"] = $si->getValue();
490 }
const IL_CAL_DAY
const USER_FOLDER_ID
Class ilObjUserFolder.
This class represents a checkbox property in a property form.
This class represents a date/time property in a property form.
This class represents a repository selector in a property form.
This class represents a selection list property in a property form.
addFilterItem($a_input_item, $a_optional=false)
Add filter item.
This class represents a text property in a property form.
$ref_id
Definition: sahs_server.php:39
if(!is_array($argv)) $options
global $ilUser
Definition: imgupload.php:15

References $ilCtrl, $ilUser, $lng, $options, $ref_id, $si, ilLocalUser\_getFolderIds(), ilObject\_lookupObjId(), ilObject\_lookupTitle(), ilTable2GUI\addFilterItem(), getMode(), getUserFolderId(), IL_CAL_DAY, IL_CAL_UNIX, and USER_FOLDER_ID.

Referenced by __construct().

+ Here is the call graph for this function:
+ Here is the caller graph for this function:

◆ setMode()

ilUserTableGUI::setMode (   $a_mode)
protected

Definition at line 90 of file class.ilUserTableGUI.php.

91 {
92 $this->mode = $a_mode;
93 }

Referenced by __construct().

+ Here is the caller graph for this function:

Field Documentation

◆ $mode

ilUserTableGUI::$mode = null
private

Definition at line 20 of file class.ilUserTableGUI.php.

Referenced by getMode().

◆ $user_folder_id

ilUserTableGUI::$user_folder_id = 0
private

Definition at line 21 of file class.ilUserTableGUI.php.

Referenced by getUserFolderId().

◆ MODE_LOCAL_USER

◆ MODE_USER_FOLDER

const ilUserTableGUI::MODE_USER_FOLDER = 1

Definition at line 17 of file class.ilUserTableGUI.php.

Referenced by ilObjUserFolderGUI\getActionUserIds().


The documentation for this class was generated from the following file: