ILIAS  release_5-0 Revision 5.0.0-1144-gc4397b1f870
ilObjExerciseAdministrationGUI Class Reference

Exercise Administration Settings. More...

+ Inheritance diagram for ilObjExerciseAdministrationGUI:
+ Collaboration diagram for ilObjExerciseAdministrationGUI:

Public Member Functions

 __construct ($a_data, $a_id, $a_call_by_reference=true, $a_prepare_output=true)
 Contructor. More...
 
 executeCommand ()
 Execute command. More...
 
 getAdminTabs ()
 Get tabs. More...
 
 editSettings ($a_form=null)
 Edit settings. More...
 
 saveSettings ()
 Save settings. More...
 
 cancel ()
 Save settings. More...
 
- Public Member Functions inherited from ilObjectGUI
 ilObjectGUI ($a_data, $a_id=0, $a_call_by_reference=true, $a_prepare_output=true)
 Constructor @access public. More...
 
executeCommand ()
 execute command More...
 
 withReferences ()
 determines wether objects are referenced or not (got ref ids or not) More...
 
 setCreationMode ($a_mode=true)
 if true, a creation screen is displayed the current $_GET[ref_id] don't belong to the current class! the mode is determined in ilrepositorygui More...
 
 getCreationMode ()
 get creation mode More...
 
 getAdminTabs (&$tabs_gui)
 administration tabs show only permissions and trash folder More...
 
 getHTML ()
 
 confirmedDeleteObject ()
 confirmed deletion of object -> objects are moved to trash or deleted immediately, if trash is disabled More...
 
 cancelDeleteObject ()
 cancel deletion of object More...
 
 cancelObject ($in_rep=false)
 cancel action and go back to previous page @access public More...
 
 createObject ()
 create new object form More...
 
 cancelCreation ()
 cancel create action and go back to repository parent More...
 
 saveObject ()
 save object More...
 
 editObject ()
 edit object More...
 
 updateObject ()
 updates object entry in object_data More...
 
 getFormAction ($a_cmd, $a_formaction="")
 get form action for command (command is method name without "Object", e.g. More...
 
 isVisible ($a_ref_id, $a_type)
 
 viewObject ()
 list childs of current object More...
 
 deleteObject ($a_error=false)
 Display deletion confirmation screen. More...
 
 cloneAllObject ()
 Clone single (not container object) Method is overwritten in ilContainerGUI. More...
 

Protected Member Functions

 initFormSettings ()
 Init settings property form. More...
 
- Protected Member Functions inherited from ilObjectGUI
 assignObject ()
 
 prepareOutput ()
 prepare output More...
 
 setTitleAndDescription ()
 called by prepare output More...
 
 initHeaderAction ($a_sub_type=null, $a_sub_id=null)
 Add header action menu. More...
 
 insertHeaderAction ($a_list_gui)
 Insert header action into main template. More...
 
 addHeaderAction ()
 Add header action menu. More...
 
 redrawHeaderActionObject ()
 Ajax call: redraw action header only. More...
 
 showMountWebfolderIcon ()
 
 setTabs ()
 set admin tabs @access public More...
 
 setAdminTabs ()
 set admin tabs @access public More...
 
 setLocator ()
 set Locator More...
 
 addLocatorItems ()
 should be overwritten to add object specific items (repository items are preloaded) More...
 
 omitLocator ($a_omit=true)
 
 addAdminLocatorItems ($a_do_not_add_object=false)
 should be overwritten to add object specific items (repository items are preloaded) More...
 
 initCreationForms ($a_new_type)
 Init creation froms. More...
 
 getCreationFormsHTML (array $a_forms)
 Get HTML for creation forms (accordion) More...
 
 initCreateForm ($a_new_type)
 Init object creation form. More...
 
 initDidacticTemplate (ilPropertyFormGUI $form)
 Show didactic template types. More...
 
 addDidacticTemplateOptions (array &$a_options)
 Add custom templates. More...
 
 getDidacticTemplateVar ($a_type)
 Get didactic template setting from creation screen. More...
 
 putObjectInTree (ilObject $a_obj, $a_parent_node_id=null)
 Add object to tree at given position. More...
 
 afterSave (ilObject $a_new_object)
 Post (successful) object creation hook. More...
 
 initEditForm ()
 Init object edit form. More...
 
 initEditCustomForm (ilPropertyFormGUI $a_form)
 Add custom fields to update form. More...
 
 getEditFormValues ()
 Get values for edit form. More...
 
 getEditFormCustomValues (array &$a_values)
 Add values to custom edit fields. More...
 
 validateCustom (ilPropertyFormGUI $a_form)
 Validate custom values (if not possible with checkInput()) More...
 
 updateCustom (ilPropertyFormGUI $a_form)
 Insert custom update form values into object. More...
 
 afterUpdate ()
 Post (successful) object update hook. More...
 
 initImportForm ($a_new_type)
 Init object import form. More...
 
 importFileObject ($parent_id=null)
 Import. More...
 
 afterImport (ilObject $a_new_object)
 Post (successful) object import hook. More...
 
 setFormAction ($a_cmd, $a_formaction)
 set specific form action for command More...
 
 getReturnLocation ($a_cmd, $a_location="")
 get return location for command (command is method name without "Object", e.g. More...
 
 setReturnLocation ($a_cmd, $a_location)
 set specific return location for command More...
 
 getTargetFrame ($a_cmd, $a_target_frame="")
 get target frame for command (command is method name without "Object", e.g. More...
 
 setTargetFrame ($a_cmd, $a_target_frame)
 set specific target frame for command More...
 
 showPossibleSubObjects ()
 show possible subobjects (pulldown menu) More...
 
 getTemplateFile ($a_cmd, $a_type="")
 get a template blockfile format: tpl. More...
 
 getTitlesByRefId ($a_ref_ids)
 get Titles of objects this method is used for error messages in methods cut/copy/paste More...
 
 getTabs (&$tabs_gui)
 get tabs abstract method. More...
 
 __showButton ($a_cmd, $a_text, $a_target='')
 
 hitsperpageObject ()
 
__initTableGUI ()
 
 __setTableGUIBasicData (&$tbl, &$result_set, $a_from="")
 standard implementation for tables use 'from' variable use different initial setting of table More...
 
 redirectToRefId ($a_ref_id, $a_cmd="")
 redirects to (repository) view per ref id usually to a container and usually used at the end of a save/import method where the object gui type (of the new object) doesn't match with the type of the current $_GET["ref_id"] value More...
 
 fillCloneTemplate ($a_tpl_varname, $a_type)
 Fill object clone template This method can be called from any object GUI class that wants to offer object cloning. More...
 
 getCenterColumnHTML ()
 Get center column. More...
 
 getRightColumnHTML ()
 Display right column. More...
 
 setColumnSettings ($column_gui)
 May be overwritten in subclasses. More...
 
 checkPermission ($a_perm, $a_cmd="", $a_type="", $a_ref_id=null)
 Check permission and redirect on error. More...
 
 checkPermissionBool ($a_perm, $a_cmd="", $a_type="", $a_ref_id=null)
 Check permission. More...
 
 enableDragDropFileUpload ()
 Enables the file upload into this object by dropping files. More...
 
 handleAutoRating (ilObject $a_new_obj)
 Activate rating automatically if parent container setting. More...
 

Additional Inherited Members

- Static Public Member Functions inherited from ilObjectGUI
static _gotoRepositoryRoot ($a_raise_error=false)
 Goto repository root. More...
 
static _gotoRepositoryNode ($a_ref_id, $a_cmd="frameset")
 Goto repository root. More...
 
- Data Fields inherited from ilObjectGUI
const COPY_WIZARD_NEEDS_PAGE = 1
 
 $ilias
 
 $objDefinition
 
 $tpl
 
 $tree
 
 $lng
 
 $data
 
 $object
 
 $ref_id
 
 $obj_id
 
 $maxcount
 
 $formaction
 
 $return_location
 
 $target_frame
 
 $tab_target_script
 
 $actions
 
 $sub_objects
 
 $omit_locator = false
 
const CFORM_NEW = 1
 
const CFORM_IMPORT = 2
 
const CFORM_CLONE = 3
 

Detailed Description

Exercise Administration Settings.

Author
Jörg Lützenkirchen luetz.nosp@m.enki.nosp@m.rchen.nosp@m.@lei.nosp@m.fos.c.nosp@m.om
Version
$Id:$

@ilCtrl_Calls ilObjExerciseAdministrationGUI: ilPermissionGUI

Definition at line 16 of file class.ilObjExerciseAdministrationGUI.php.

Constructor & Destructor Documentation

◆ __construct()

ilObjExerciseAdministrationGUI::__construct (   $a_data,
  $a_id,
  $a_call_by_reference = true,
  $a_prepare_output = true 
)

Contructor.

@access public

Definition at line 23 of file class.ilObjExerciseAdministrationGUI.php.

24 {
25 $this->type = "excs";
26 parent::ilObjectGUI($a_data, $a_id, $a_call_by_reference, $a_prepare_output);
27
28 $this->lng->loadLanguageModule("exercise");
29 }

Member Function Documentation

◆ cancel()

ilObjExerciseAdministrationGUI::cancel ( )

Save settings.

Definition at line 139 of file class.ilObjExerciseAdministrationGUI.php.

140 {
141 global $ilCtrl;
142
143 $ilCtrl->redirect($this, "view");
144 }
global $ilCtrl
Definition: ilias.php:18

References $ilCtrl.

◆ editSettings()

ilObjExerciseAdministrationGUI::editSettings (   $a_form = null)

Edit settings.

Definition at line 99 of file class.ilObjExerciseAdministrationGUI.php.

100 {
101 global $lng, $ilSetting;
102
103 $this->tabs_gui->setTabActive('settings');
104
105 if(!$a_form)
106 {
107 $a_form = $this->initFormSettings();
108 }
109 $this->tpl->setContent($a_form->getHTML());
110 return true;
111 }
global $ilSetting
Definition: privfeed.php:40

References $ilSetting, ilObjectGUI\$lng, and initFormSettings().

Referenced by saveSettings().

+ Here is the call graph for this function:
+ Here is the caller graph for this function:

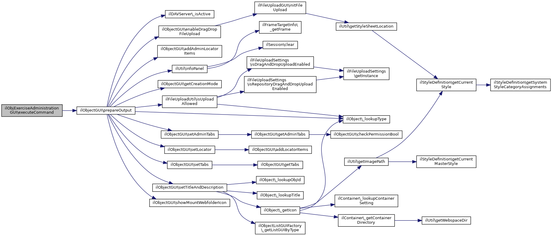
◆ executeCommand()

ilObjExerciseAdministrationGUI::executeCommand ( )

Execute command.

@access public

Reimplemented from ilObjectGUI.

Definition at line 37 of file class.ilObjExerciseAdministrationGUI.php.

38 {
39 $next_class = $this->ctrl->getNextClass($this);
40 $cmd = $this->ctrl->getCmd();
41
42 $this->prepareOutput();
43
44/* if(!$ilAccess->checkAccess('read','',$this->object->getRefId()))
45 {
46 $ilErr->raiseError($this->lng->txt('no_permission'),$ilErr->WARNING);
47 }
48*/
49 switch($next_class)
50 {
51 case 'ilpermissiongui':
52 $this->tabs_gui->setTabActive('perm_settings');
53 include_once("Services/AccessControl/classes/class.ilPermissionGUI.php");
54 $perm_gui = new ilPermissionGUI($this);
55 $this->ctrl->forwardCommand($perm_gui);
56 break;
57
58 default:
59 if(!$cmd || $cmd == 'view')
60 {
61 $cmd = "editSettings";
62 }
63
64 $this->$cmd();
65 break;
66 }
67 return true;
68 }
prepareOutput()
prepare output
New PermissionGUI (extends from old ilPermission2GUI) RBAC related output.
$cmd
Definition: sahs_server.php:35

References $cmd, and ilObjectGUI\prepareOutput().

+ Here is the call graph for this function:

◆ getAdminTabs()

ilObjExerciseAdministrationGUI::getAdminTabs ( )

Get tabs.

@access public

Definition at line 76 of file class.ilObjExerciseAdministrationGUI.php.

77 {
78 global $rbacsystem;
79
80 if ($rbacsystem->checkAccess("visible,read",$this->object->getRefId()))
81 {
82 $this->tabs_gui->addTarget("settings",
83 $this->ctrl->getLinkTarget($this, "editSettings"),
84 array("editSettings", "view"));
85 }
86
87 if ($rbacsystem->checkAccess('edit_permission',$this->object->getRefId()))
88 {
89 $this->tabs_gui->addTarget("perm_settings",
90 $this->ctrl->getLinkTargetByClass('ilpermissiongui',"perm"),
91 array(),'ilpermissiongui');
92 }
93 }

◆ initFormSettings()

ilObjExerciseAdministrationGUI::initFormSettings ( )
protected

Init settings property form.

@access protected

Definition at line 151 of file class.ilObjExerciseAdministrationGUI.php.

152 {
153 global $lng;
154
155 include_once('Services/Form/classes/class.ilPropertyFormGUI.php');
156 $form = new ilPropertyFormGUI();
157 $form->setFormAction($this->ctrl->getFormAction($this));
158 $form->setTitle($this->lng->txt('exc_admin_settings'));
159 $form->addCommandButton('saveSettings',$this->lng->txt('save'));
160 $form->addCommandButton('cancel',$this->lng->txt('cancel'));
161
162 $exc_set = new ilSetting("excs");
163
164 $pd = new ilCheckboxInputGUI($lng->txt("to_desktop"), "pd");
165 $pd->setInfo($lng->txt("exc_to_desktop_info"));
166 $pd->setChecked($exc_set->get("add_to_pd", true));
167 $form->addItem($pd);
168
169 return $form;
170 }
This class represents a checkbox property in a property form.
This class represents a property form user interface.
ILIAS Setting Class.

References ilObjectGUI\$lng.

Referenced by editSettings(), and saveSettings().

+ Here is the caller graph for this function:

◆ saveSettings()

ilObjExerciseAdministrationGUI::saveSettings ( )

Save settings.

Definition at line 116 of file class.ilObjExerciseAdministrationGUI.php.

117 {
118 global $ilCtrl;
119
120 $this->checkPermission("write");
121
122 $form = $this->initFormSettings();
123 if($form->checkInput())
124 {
125 $exc_set = new ilSetting("excs");
126 $exc_set->set("add_to_pd", (bool)$form->getInput("pd"));
127
128 ilUtil::sendSuccess($this->lng->txt("settings_saved"),true);
129 $ilCtrl->redirect($this, "editSettings");
130 }
131
132 $form->setValuesByPost();
133 $this->editSettings($form);
134 }
checkPermission($a_perm, $a_cmd="", $a_type="", $a_ref_id=null)
Check permission and redirect on error.
static sendSuccess($a_info="", $a_keep=false)
Send Success Message to Screen.

References $ilCtrl, ilObjectGUI\checkPermission(), editSettings(), initFormSettings(), and ilUtil\sendSuccess().

+ Here is the call graph for this function:

The documentation for this class was generated from the following file: