ILIAS  release_5-0 Revision 5.0.0-1144-gc4397b1f870
nusoap_client Class Reference

[nu]soapclient higher level class for easy usage. More...

+ Inheritance diagram for nusoap_client:
+ Collaboration diagram for nusoap_client:

Public Member Functions

 nusoap_client ($endpoint, $wsdl=false, $proxyhost=false, $proxyport=false, $proxyusername=false, $proxypassword=false, $timeout=0, $response_timeout=30)
 constructor More...
 
 call ($operation, $params=array(), $namespace='http://tempuri.org', $soapAction='', $headers=false, $rpcParams=null, $style='rpc', $use='encoded')
 calls method, returns PHP native type More...
 
 checkWSDL ()
 check WSDL passed as an instance or pulled from an endpoint More...
 
 loadWSDL ()
 instantiate wsdl object and parse wsdl file More...
 
 getOperationData ($operation)
 get available data pertaining to an operation More...
 
 send ($msg, $soapaction='', $timeout=0, $response_timeout=30)
 send the SOAP message More...
 
 parseResponse ($headers, $data)
 processes SOAP message returned from server More...
 
 setCurlOption ($option, $value)
 sets user-specified cURL options More...
 
 setEndpoint ($endpoint)
 sets the SOAP endpoint, which can override WSDL More...
 
 setHeaders ($headers)
 set the SOAP headers More...
 
 getHeaders ()
 get the SOAP response headers (namespace resolution incomplete) More...
 
 getHeader ()
 get the SOAP response Header (parsed) More...
 
 setHTTPProxy ($proxyhost, $proxyport, $proxyusername='', $proxypassword='')
 set proxy info here More...
 
 setCredentials ($username, $password, $authtype='basic', $certRequest=array())
 if authenticating, set user credentials here More...
 
 setHTTPEncoding ($enc='gzip, deflate')
 use HTTP encoding More...
 
 setUseCURL ($use)
 Set whether to try to use cURL connections if possible. More...
 
 useHTTPPersistentConnection ()
 use HTTP persistent connections if possible More...
 
 getDefaultRpcParams ()
 gets the default RPC parameter setting. More...
 
 setDefaultRpcParams ($rpcParams)
 sets the default RPC parameter setting. More...
 
 getProxy ()
 dynamically creates an instance of a proxy class, allowing user to directly call methods from wsdl More...
 
 _getProxyClassCode ($r)
 dynamically creates proxy class code More...
 
 getProxyClassCode ()
 dynamically creates proxy class code More...
 
 getHTTPBody ($soapmsg)
 gets the HTTP body for the current request. More...
 
 getHTTPContentType ()
 gets the HTTP content type for the current request. More...
 
 getHTTPContentTypeCharset ()
 gets the HTTP content type charset for the current request. More...
 
 decodeUTF8 ($bool)
 
 setCookie ($name, $value)
 adds a new Cookie into $this->cookies array More...
 
 getCookies ()
 gets all Cookies More...
 
 checkCookies ()
 checks all Cookies and delete those which are expired More...
 
 UpdateCookies ($cookies)
 updates the current cookies with a new set More...
 
- Public Member Functions inherited from nusoap_base
 debug ($string)
 adds debug data to the class level debug string More...
 
 expandEntities ($val)
 expands entities, e.g. More...
 
 getError ()
 returns error string if present More...
 
 setError ($str)
 sets error string More...
 
 isArraySimpleOrStruct ($val)
 detect if array is a simple array or a struct (associative array) More...
 
 serialize_val ($val, $name=false, $type=false, $name_ns=false, $type_ns=false, $attributes=false, $use='encoded')
 
 serializeEnvelope ($body, $headers=false, $namespaces=array(), $style='rpc', $use='encoded')
 serialize message More...
 
 formatDump ($str)
 
 contractQname ($qname)
 contracts a qualified name More...
 
 expandQname ($qname)
 expands a qualified name More...
 
 getLocalPart ($str)
 returns the local part of a prefixed string returns the original string, if not prefixed More...
 
 getPrefix ($str)
 returns the prefix part of a prefixed string returns false, if not prefixed More...
 
 getNamespaceFromPrefix ($prefix)
 pass it a prefix, it returns a namespace returns false if no namespace registered with the given prefix More...
 
 getPrefixFromNamespace ($ns)
 returns the prefix for a given namespace (or prefix) or false if no prefixes registered for the given namespace More...
 
 varDump ($data)
 
 nusoap_base ()
 constructor More...
 
 getGlobalDebugLevel ()
 gets the global debug level, which applies to future instances More...
 
 setGlobalDebugLevel ($level)
 sets the global debug level, which applies to future instances More...
 
 getDebugLevel ()
 gets the debug level for this instance More...
 
 setDebugLevel ($level)
 sets the debug level for this instance More...
 
 debug ($string)
 adds debug data to the instance debug string with formatting More...
 
 appendDebug ($string)
 adds debug data to the instance debug string without formatting More...
 
 clearDebug ()
 clears the current debug data for this instance More...
 
getDebug ()
 gets the current debug data for this instance More...
 
getDebugAsXMLComment ()
 gets the current debug data for this instance as an XML comment this may change the contents of the debug data More...
 
 expandEntities ($val)
 expands entities, e.g. More...
 
 getError ()
 returns error string if present More...
 
 setError ($str)
 sets error string More...
 
 isArraySimpleOrStruct ($val)
 detect if array is a simple array or a struct (associative array) More...
 
 serialize_val ($val, $name=false, $type=false, $name_ns=false, $type_ns=false, $attributes=false, $use='encoded', $soapval=false)
 
 serializeEnvelope ($body, $headers=false, $namespaces=array(), $style='rpc', $use='encoded', $encodingStyle='http://schemas.xmlsoap.org/soap/encoding/')
 serializes a message More...
 
 formatDump ($str)
 formats a string to be inserted into an HTML stream More...
 
 contractQname ($qname)
 contracts (changes namespace to prefix) a qualified name More...
 
 expandQname ($qname)
 expands (changes prefix to namespace) a qualified name More...
 
 getLocalPart ($str)
 returns the local part of a prefixed string returns the original string, if not prefixed More...
 
 getPrefix ($str)
 returns the prefix part of a prefixed string returns false, if not prefixed More...
 
 getNamespaceFromPrefix ($prefix)
 pass it a prefix, it returns a namespace More...
 
 getPrefixFromNamespace ($ns)
 returns the prefix for a given namespace (or prefix) or false if no prefixes registered for the given namespace More...
 
 getmicrotime ()
 returns the time in ODBC canonical form with microseconds More...
 
 varDump ($data)
 Returns a string with the output of var_dump. More...
 
 __toString ()
 represents the object as a string More...
 

Data Fields

 $username = ''
 
 $password = ''
 
 $authtype = ''
 
 $certRequest = array()
 
 $requestHeaders = false
 
 $responseHeaders = ''
 
 $responseHeader = NULL
 
 $document = ''
 
 $endpoint
 
 $forceEndpoint = ''
 
 $proxyhost = ''
 
 $proxyport = ''
 
 $proxyusername = ''
 
 $proxypassword = ''
 
 $xml_encoding = ''
 
 $http_encoding = false
 
 $timeout = 0
 
 $response_timeout = 30
 
 $endpointType = ''
 
 $persistentConnection = false
 
 $defaultRpcParams = false
 
 $request = ''
 
 $response = ''
 
 $responseData = ''
 
 $cookies = array()
 
 $decode_utf8 = true
 
 $operations = array()
 
 $curl_options = array()
 
 $bindingType = ''
 
 $use_curl = false
 
 $fault
 
 $faultcode
 
 $faultstring
 
 $faultdetail
 
- Data Fields inherited from nusoap_base
 $title = 'NuSOAP'
 
 $version = '0.6.7'
 
 $revision = '$Revision$'
 
 $error_str = false
 Current error string (manipulated by getError/setError) More...
 
 $debug_str = ''
 Current debug string (manipulated by debug/appendDebug/clearDebug/getDebug/getDebugAsXMLComment) More...
 
 $charencoding = true
 
 $XMLSchemaVersion = 'http://www.w3.org/2001/XMLSchema'
 
 $soap_defencoding = 'UTF-8'
 
 $namespaces
 
 $usedNamespaces = array()
 
 $typemap
 
 $xmlEntities
 
 $debugLevel
 

Detailed Description

[nu]soapclient higher level class for easy usage.

usage:

// instantiate client with server info $soapclient = new nusoap_client( string path [ ,mixed wsdl] );

// call method, get results echo $soapclient->call( string methodname [ ,array parameters] );

// bye bye client unset($soapclient);

Author
Dietrich Ayala dietr.nosp@m.ich@.nosp@m.ganx4.nosp@m..com
Scott Nichol snich.nosp@m.ol@u.nosp@m.sers..nosp@m.sour.nosp@m.cefor.nosp@m.ge.n.nosp@m.et
Version
$Id$ @access public

Definition at line 7059 of file nusoap.php.

Member Function Documentation

◆ _getProxyClassCode()

nusoap_client::_getProxyClassCode (   $r)

dynamically creates proxy class code

Returns
string PHP/NuSOAP code for the proxy class @access private

Definition at line 7768 of file nusoap.php.

7768 {
7769 $this->debug("in getProxy endpointType=$this->endpointType");
7770 $this->appendDebug("wsdl=" . $this->varDump($this->wsdl));
7771 if ($this->endpointType != 'wsdl') {
7772 $evalStr = 'A proxy can only be created for a WSDL client';
7773 $this->setError($evalStr);
7774 $evalStr = "echo \"$evalStr\";";
7775 return $evalStr;
7776 }
7777 if ($this->endpointType == 'wsdl' && is_null($this->wsdl)) {
7778 $this->loadWSDL();
7779 if ($this->getError()) {
7780 return "echo \"" . $this->getError() . "\";";
7781 }
7782 }
7783 $evalStr = '';
7784 foreach ($this->operations as $operation => $opData) {
7785 if ($operation != '') {
7786 // create param string and param comment string
7787 if (sizeof($opData['input']['parts']) > 0) {
7788 $paramStr = '';
7789 $paramArrayStr = '';
7790 $paramCommentStr = '';
7791 foreach ($opData['input']['parts'] as $name => $type) {
7792 $paramStr .= "\$$name, ";
7793 $paramArrayStr .= "'$name' => \$$name, ";
7794 $paramCommentStr .= "$type \$$name, ";
7795 }
7796 $paramStr = substr($paramStr, 0, strlen($paramStr)-2);
7797 $paramArrayStr = substr($paramArrayStr, 0, strlen($paramArrayStr)-2);
7798 $paramCommentStr = substr($paramCommentStr, 0, strlen($paramCommentStr)-2);
7799 } else {
7800 $paramStr = '';
7801 $paramArrayStr = '';
7802 $paramCommentStr = 'void';
7803 }
7804 $opData['namespace'] = !isset($opData['namespace']) ? 'http://testuri.com' : $opData['namespace'];
7805 $evalStr .= "// $paramCommentStr
7806 function " . str_replace('.', '__', $operation) . "($paramStr) {
7807 \$params = array($paramArrayStr);
7808 return \$this->call('$operation', \$params, '".$opData['namespace']."', '".(isset($opData['soapAction']) ? $opData['soapAction'] : '')."');
7809 }
7810 ";
7811 unset($paramStr);
7812 unset($paramCommentStr);
7813 }
7814 }
7815 $evalStr = 'class nusoap_proxy_'.$r.' extends nusoap_client {
7816 '.$evalStr.'
7817}';
7818 return $evalStr;
7819 }
setError($str)
sets error string
Definition: nusoap.php:184
debug($string)
adds debug data to the class level debug string
Definition: nusoap.php:144
varDump($data)
Definition: nusoap.php:567
getError()
returns error string if present
Definition: nusoap.php:171
appendDebug($string)
adds debug data to the instance debug string without formatting
Definition: nusoap.php:294
loadWSDL()
instantiate wsdl object and parse wsdl file
Definition: nusoap.php:7396
parses a WSDL file, allows access to it's data, other utility methods
Definition: nusoap.php:3133

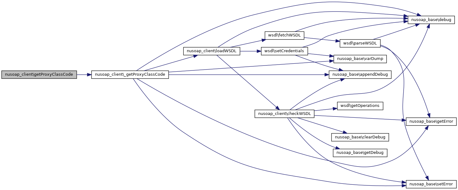
References nusoap_base\appendDebug(), nusoap_base\debug(), nusoap_base\getError(), loadWSDL(), nusoap_base\setError(), and nusoap_base\varDump().

Referenced by getProxy(), and getProxyClassCode().

+ Here is the call graph for this function:
+ Here is the caller graph for this function:

◆ call()

nusoap_client::call (   $operation,
  $params = array(),
  $namespace = 'http://tempuri.org',
  $soapAction = '',
  $headers = false,
  $rpcParams = null,
  $style = 'rpc',
  $use = 'encoded' 
)

calls method, returns PHP native type

Parameters
string$operationSOAP server URL or path
mixed$paramsAn array, associative or simple, of the parameters for the method call, or a string that is the XML for the call. For rpc style, this call will wrap the XML in a tag named after the method, as well as the SOAP Envelope and Body. For document style, this will only wrap with the Envelope and Body. IMPORTANT: when using an array with document style, in which case there is really one parameter, the root of the fragment used in the call, which encloses what programmers normally think of parameters. A parameter array must include the wrapper.
string$namespaceoptional method namespace (WSDL can override)
string$soapActionoptional SOAPAction value (WSDL can override)
mixed$headersoptional string of XML with SOAP header content, or array of soapval objects for SOAP headers, or associative array
boolean$rpcParamsoptional (no longer used)
string$styleoptional (rpc|document) the style to use when serializing parameters (WSDL can override)
string$useoptional (encoded|literal) the use when serializing parameters (WSDL can override)
Returns
mixed response from SOAP call @access public

Definition at line 7188 of file nusoap.php.

7188 ://tempuri.org',$soapAction='',$headers=false,$rpcParams=null,$style='rpc',$use='encoded'){
7189 $this->operation = $operation;
7190 $this->fault = false;
7191 $this->setError('');
7192 $this->request = '';
7193 $this->response = '';
7194 $this->responseData = '';
7195 $this->faultstring = '';
7196 $this->faultcode = '';
7197 $this->opData = array();
7198
7199 $this->debug("call: operation=$operation, namespace=$namespace, soapAction=$soapAction, rpcParams=$rpcParams, style=$style, use=$use, endpointType=$this->endpointType");
7200 $this->appendDebug('params=' . $this->varDump($params));
7201 $this->appendDebug('headers=' . $this->varDump($headers));
7202 if ($headers) {
7203 $this->requestHeaders = $headers;
7204 }
7205 if ($this->endpointType == 'wsdl' && is_null($this->wsdl)) {
7206 $this->loadWSDL();
7207 if ($this->getError())
7208 return false;
7209 }
7210 // serialize parameters
7211 if($this->endpointType == 'wsdl' && $opData = $this->getOperationData($operation)){
7212 // use WSDL for operation
7213 $this->opData = $opData;
7214 $this->debug("found operation");
7215 $this->appendDebug('opData=' . $this->varDump($opData));
7216 if (isset($opData['soapAction'])) {
7217 $soapAction = $opData['soapAction'];
7218 }
7219 if (! $this->forceEndpoint) {
7220 $this->endpoint = $opData['endpoint'];
7221 } else {
7222 $this->endpoint = $this->forceEndpoint;
7223 }
7224 $namespace = isset($opData['input']['namespace']) ? $opData['input']['namespace'] : $namespace;
7225 $style = $opData['style'];
7226 $use = $opData['input']['use'];
7227 // add ns to ns array
7228 if($namespace != '' && !isset($this->wsdl->namespaces[$namespace])){
7229 $nsPrefix = 'ns' . rand(1000, 9999);
7230 $this->wsdl->namespaces[$nsPrefix] = $namespace;
7231 }
7232 $nsPrefix = $this->wsdl->getPrefixFromNamespace($namespace);
7233 // serialize payload
7234 if (is_string($params)) {
7235 $this->debug("serializing param string for WSDL operation $operation");
7236 $payload = $params;
7237 } elseif (is_array($params)) {
7238 $this->debug("serializing param array for WSDL operation $operation");
7239 $payload = $this->wsdl->serializeRPCParameters($operation,'input',$params,$this->bindingType);
7240 } else {
7241 $this->debug('params must be array or string');
7242 $this->setError('params must be array or string');
7243 return false;
7244 }
7245 $usedNamespaces = $this->wsdl->usedNamespaces;
7246 if (isset($opData['input']['encodingStyle'])) {
7247 $encodingStyle = $opData['input']['encodingStyle'];
7248 } else {
7249 $encodingStyle = '';
7250 }
7251 $this->appendDebug($this->wsdl->getDebug());
7252 $this->wsdl->clearDebug();
7253 if ($errstr = $this->wsdl->getError()) {
7254 $this->debug('got wsdl error: '.$errstr);
7255 $this->setError('wsdl error: '.$errstr);
7256 return false;
7257 }
7258 } elseif($this->endpointType == 'wsdl') {
7259 // operation not in WSDL
7260 $this->appendDebug($this->wsdl->getDebug());
7261 $this->wsdl->clearDebug();
7262 $this->setError( 'operation '.$operation.' not present.');
7263 $this->debug("operation '$operation' not present.");
7264 return false;
7265 } else {
7266 // no WSDL
7267 //$this->namespaces['ns1'] = $namespace;
7268 $nsPrefix = 'ns' . rand(1000, 9999);
7269 // serialize
7270 $payload = '';
7271 if (is_string($params)) {
7272 $this->debug("serializing param string for operation $operation");
7273 $payload = $params;
7274 } elseif (is_array($params)) {
7275 $this->debug("serializing param array for operation $operation");
7276 foreach($params as $k => $v){
7277 $payload .= $this->serialize_val($v,$k,false,false,false,false,$use);
7278 }
7279 } else {
7280 $this->debug('params must be array or string');
7281 $this->setError('params must be array or string');
7282 return false;
7283 }
7284 $usedNamespaces = array();
7285 if ($use == 'encoded') {
7286 $encodingStyle = 'http://schemas.xmlsoap.org/soap/encoding/';
7287 } else {
7288 $encodingStyle = '';
7289 }
7290 }
7291 // wrap RPC calls with method element
7292 if ($style == 'rpc') {
7293 if ($use == 'literal') {
7294 $this->debug("wrapping RPC request with literal method element");
7295 if ($namespace) {
7296 // http://www.ws-i.org/Profiles/BasicProfile-1.1-2004-08-24.html R2735 says rpc/literal accessor elements should not be in a namespace
7297 $payload = "<$nsPrefix:$operation xmlns:$nsPrefix=\"$namespace\">" .
7298 $payload .
7299 "</$nsPrefix:$operation>";
7300 } else {
7301 $payload = "<$operation>" . $payload . "</$operation>";
7302 }
7303 } else {
7304 $this->debug("wrapping RPC request with encoded method element");
7305 if ($namespace) {
7306 $payload = "<$nsPrefix:$operation xmlns:$nsPrefix=\"$namespace\">" .
7307 $payload .
7308 "</$nsPrefix:$operation>";
7309 } else {
7310 $payload = "<$operation>" .
7311 $payload .
7312 "</$operation>";
7313 }
7314 }
7315 }
7316 // serialize envelope
7317 $soapmsg = $this->serializeEnvelope($payload,$this->requestHeaders,$usedNamespaces,$style,$use,$encodingStyle);
7318 $this->debug("endpoint=$this->endpoint, soapAction=$soapAction, namespace=$namespace, style=$style, use=$use, encodingStyle=$encodingStyle");
7319 $this->debug('SOAP message length=' . strlen($soapmsg) . ' contents (max 1000 bytes)=' . substr($soapmsg, 0, 1000));
7320 // send
7321 $return = $this->send($this->getHTTPBody($soapmsg),$soapAction,$this->timeout,$this->response_timeout);
7322 if($errstr = $this->getError()){
7323 $this->debug('Error: '.$errstr);
7324 return false;
7325 } else {
7326 $this->return = $return;
7327 $this->debug('sent message successfully and got a(n) '.gettype($return));
7328 $this->appendDebug('return=' . $this->varDump($return));
7329
7330 // fault?
7331 if(is_array($return) && isset($return['faultcode'])){
7332 $this->debug('got fault');
7333 $this->setError($return['faultcode'].': '.$return['faultstring']);
7334 $this->fault = true;
7335 foreach($return as $k => $v){
7336 $this->$k = $v;
7337 $this->debug("$k = $v<br>");
7338 }
7339 return $return;
7340 } elseif ($style == 'document') {
7341 // NOTE: if the response is defined to have multiple parts (i.e. unwrapped),
7342 // we are only going to return the first part here...sorry about that
7343 return $return;
7344 } else {
7345 // array of return values
7346 if(is_array($return)){
7347 // multiple 'out' parameters, which we return wrapped up
7348 // in the array
7349 if(sizeof($return) > 1){
7350 return $return;
7351 }
7352 // single 'out' parameter (normally the return value)
7353 $return = array_shift($return);
7354 $this->debug('return shifted value: ');
7355 $this->appendDebug($this->varDump($return));
7356 return $return;
7357 // nothing returned (ie, echoVoid)
7358 } else {
7359 return "";
7360 }
7361 }
7362 }
7363 }
& getDebug()
gets the current debug data for this instance
Definition: nusoap.php:319
getPrefixFromNamespace($ns)
returns the prefix for a given namespace (or prefix) or false if no prefixes registered for the given...
Definition: nusoap.php:557
serialize_val($val, $name=false, $type=false, $name_ns=false, $type_ns=false, $attributes=false, $use='encoded')
Definition: nusoap.php:212
clearDebug()
clears the current debug data for this instance
Definition: nusoap.php:307
serializeEnvelope($body, $headers=false, $namespaces=array(), $style='rpc', $use='encoded')
serialize message
Definition: nusoap.php:417
send($msg, $soapaction='', $timeout=0, $response_timeout=30)
send the SOAP message
Definition: nusoap.php:7437
getOperationData($operation)
get available data pertaining to an operation
Definition: nusoap.php:7411
getHTTPBody($soapmsg)
gets the HTTP body for the current request.
Definition: nusoap.php:7839
serializeRPCParameters($operation, $direction, $parameters)
serialize a PHP value according to a WSDL message definition
Definition: nusoap.php:3870
if($err=$client->getError()) $namespace

References $forceEndpoint, $namespace, nusoap_base\$usedNamespaces, nusoap_base\appendDebug(), nusoap_base\clearDebug(), nusoap_base\debug(), nusoap_base\getDebug(), nusoap_base\getError(), getHTTPBody(), getOperationData(), nusoap_base\getPrefixFromNamespace(), loadWSDL(), send(), nusoap_base\serialize_val(), nusoap_base\serializeEnvelope(), wsdl\serializeRPCParameters(), nusoap_base\setError(), and nusoap_base\varDump().

+ Here is the call graph for this function:

◆ checkCookies()

nusoap_client::checkCookies ( )

checks all Cookies and delete those which are expired

Returns
boolean always return true @access private

Definition at line 7911 of file nusoap.php.

7911 {
7912 if (sizeof($this->cookies) == 0) {
7913 return true;
7914 }
7915 $this->debug('checkCookie: check ' . sizeof($this->cookies) . ' cookies');
7916 $curr_cookies = $this->cookies;
7917 $this->cookies = array();
7918 foreach ($curr_cookies as $cookie) {
7919 if (! is_array($cookie)) {
7920 $this->debug('Remove cookie that is not an array');
7921 continue;
7922 }
7923 if ((isset($cookie['expires'])) && (! empty($cookie['expires']))) {
7924 if (strtotime($cookie['expires']) > time()) {
7925 $this->cookies[] = $cookie;
7926 } else {
7927 $this->debug('Remove expired cookie ' . $cookie['name']);
7928 }
7929 } else {
7930 $this->cookies[] = $cookie;
7931 }
7932 }
7933 $this->debug('checkCookie: '.sizeof($this->cookies).' cookies left in array');
7934 return true;
7935 }

References $cookies, and nusoap_base\debug().

Referenced by send().

+ Here is the call graph for this function:
+ Here is the caller graph for this function:

◆ checkWSDL()

nusoap_client::checkWSDL ( )

check WSDL passed as an instance or pulled from an endpoint

@access private

Definition at line 7370 of file nusoap.php.

7370 {
7371 $this->appendDebug($this->wsdl->getDebug());
7372 $this->wsdl->clearDebug();
7373 $this->debug('checkWSDL');
7374 // catch errors
7375 if ($errstr = $this->wsdl->getError()) {
7376 $this->debug('got wsdl error: '.$errstr);
7377 $this->setError('wsdl error: '.$errstr);
7378 } elseif ($this->operations = $this->wsdl->getOperations('soap')) {
7379 $this->bindingType = 'soap';
7380 $this->debug('got '.count($this->operations).' operations from wsdl '.$this->wsdlFile.' for binding type '.$this->bindingType);
7381 } elseif ($this->operations = $this->wsdl->getOperations('soap12')) {
7382 $this->bindingType = 'soap12';
7383 $this->debug('got '.count($this->operations).' operations from wsdl '.$this->wsdlFile.' for binding type '.$this->bindingType);
7384 $this->debug('**************** WARNING: SOAP 1.2 BINDING *****************');
7385 } else {
7386 $this->debug('getOperations returned false');
7387 $this->setError('no operations defined in the WSDL document!');
7388 }
7389 }
getOperations($bindingType='soap')
returns an assoc array of operation names => operation data
Definition: nusoap.php:3649

References nusoap_base\appendDebug(), nusoap_base\clearDebug(), nusoap_base\debug(), nusoap_base\getDebug(), nusoap_base\getError(), wsdl\getOperations(), and nusoap_base\setError().

Referenced by loadWSDL(), and nusoap_client().

+ Here is the call graph for this function:
+ Here is the caller graph for this function:

◆ decodeUTF8()

nusoap_client::decodeUTF8 (   $bool)

Definition at line 7874 of file nusoap.php.

7874 {
7875 $this->decode_utf8 = $bool;
7876 return true;
7877 }

◆ getCookies()

nusoap_client::getCookies ( )

gets all Cookies

Returns
array with all internal cookies @access public

Definition at line 7901 of file nusoap.php.

7901 {
7902 return $this->cookies;
7903 }

References $cookies.

◆ getDefaultRpcParams()

nusoap_client::getDefaultRpcParams ( )

gets the default RPC parameter setting.

If true, default is that call params are like RPC even for document style. Each call() can override this value.

This is no longer used.

Returns
boolean @access public
Deprecated:

Definition at line 7694 of file nusoap.php.

7694 {
7696 }

References $defaultRpcParams.

◆ getHeader()

nusoap_client::getHeader ( )

get the SOAP response Header (parsed)

Returns
mixed @access public

Definition at line 7613 of file nusoap.php.

7613 {
7614 return $this->responseHeader;
7615 }

References $responseHeader.

◆ getHeaders()

nusoap_client::getHeaders ( )

get the SOAP response headers (namespace resolution incomplete)

Returns
string @access public

Definition at line 7603 of file nusoap.php.

7603 {
7605 }

References $responseHeaders.

◆ getHTTPBody()

nusoap_client::getHTTPBody (   $soapmsg)

gets the HTTP body for the current request.

Parameters
string$soapmsgThe SOAP payload
Returns
string The HTTP body, which includes the SOAP payload @access private

Definition at line 7839 of file nusoap.php.

7839 {
7840 return $soapmsg;
7841 }

Referenced by call().

+ Here is the caller graph for this function:

◆ getHTTPContentType()

nusoap_client::getHTTPContentType ( )

gets the HTTP content type for the current request.

Note: getHTTPBody must be called before this.

Returns
string the HTTP content type for the current request. @access private

Definition at line 7851 of file nusoap.php.

7851 {
7852 return 'text/xml';
7853 }

Referenced by send().

+ Here is the caller graph for this function:

◆ getHTTPContentTypeCharset()

nusoap_client::getHTTPContentTypeCharset ( )

gets the HTTP content type charset for the current request.

returns false for non-text content types.

Note: getHTTPBody must be called before this.

Returns
string the HTTP content type charset for the current request. @access private

Definition at line 7864 of file nusoap.php.

7864 {
7866 }
$soap_defencoding
Definition: nusoap.php:86

References nusoap_base\$soap_defencoding.

Referenced by send().

+ Here is the caller graph for this function:

◆ getOperationData()

nusoap_client::getOperationData (   $operation)

get available data pertaining to an operation

Parameters
string$operationoperation name
Returns
array array of data pertaining to the operation @access public

Definition at line 7411 of file nusoap.php.

7411 {
7412 if ($this->endpointType == 'wsdl' && is_null($this->wsdl)) {
7413 $this->loadWSDL();
7414 if ($this->getError())
7415 return false;
7416 }
7417 if(isset($this->operations[$operation])){
7418 return $this->operations[$operation];
7419 }
7420 $this->debug("No data for operation: $operation");
7421 }

References nusoap_base\debug(), nusoap_base\getError(), and loadWSDL().

Referenced by call().

+ Here is the call graph for this function:
+ Here is the caller graph for this function:

◆ getProxy()

nusoap_client::getProxy ( )

dynamically creates an instance of a proxy class, allowing user to directly call methods from wsdl

Returns
object soap_proxy object @access public

Definition at line 7720 of file nusoap.php.

7720 {
7721 $r = rand();
7722 $evalStr = $this->_getProxyClassCode($r);
7723 //$this->debug("proxy class: $evalStr");
7724 if ($this->getError()) {
7725 $this->debug("Error from _getProxyClassCode, so return NULL");
7726 return null;
7727 }
7728 // eval the class
7729 eval($evalStr);
7730 // instantiate proxy object
7731 eval("\$proxy = new nusoap_proxy_$r('');");
7732 // transfer current wsdl data to the proxy thereby avoiding parsing the wsdl twice
7733 $proxy->endpointType = 'wsdl';
7734 $proxy->wsdlFile = $this->wsdlFile;
7735 $proxy->wsdl = $this->wsdl;
7736 $proxy->operations = $this->operations;
7737 $proxy->defaultRpcParams = $this->defaultRpcParams;
7738 // transfer other state
7739 $proxy->soap_defencoding = $this->soap_defencoding;
7740 $proxy->username = $this->username;
7741 $proxy->password = $this->password;
7742 $proxy->authtype = $this->authtype;
7743 $proxy->certRequest = $this->certRequest;
7744 $proxy->requestHeaders = $this->requestHeaders;
7745 $proxy->endpoint = $this->endpoint;
7746 $proxy->forceEndpoint = $this->forceEndpoint;
7747 $proxy->proxyhost = $this->proxyhost;
7748 $proxy->proxyport = $this->proxyport;
7749 $proxy->proxyusername = $this->proxyusername;
7750 $proxy->proxypassword = $this->proxypassword;
7751 $proxy->http_encoding = $this->http_encoding;
7752 $proxy->timeout = $this->timeout;
7753 $proxy->response_timeout = $this->response_timeout;
7754 $proxy->persistentConnection = &$this->persistentConnection;
7755 $proxy->decode_utf8 = $this->decode_utf8;
7756 $proxy->curl_options = $this->curl_options;
7757 $proxy->bindingType = $this->bindingType;
7758 $proxy->use_curl = $this->use_curl;
7759 return $proxy;
7760 }
_getProxyClassCode($r)
dynamically creates proxy class code
Definition: nusoap.php:7768

References $authtype, $bindingType, $certRequest, $curl_options, $decode_utf8, $defaultRpcParams, $endpoint, $forceEndpoint, $http_encoding, $operations, $password, $persistentConnection, $proxyhost, $proxypassword, $proxyport, $proxyusername, $requestHeaders, $response_timeout, nusoap_base\$soap_defencoding, $timeout, $use_curl, $username, _getProxyClassCode(), nusoap_base\debug(), and nusoap_base\getError().

+ Here is the call graph for this function:

◆ getProxyClassCode()

nusoap_client::getProxyClassCode ( )

dynamically creates proxy class code

Returns
string PHP/NuSOAP code for the proxy class @access public

Definition at line 7827 of file nusoap.php.

7827 {
7828 $r = rand();
7829 return $this->_getProxyClassCode($r);
7830 }

References _getProxyClassCode().

+ Here is the call graph for this function:

◆ loadWSDL()

nusoap_client::loadWSDL ( )

instantiate wsdl object and parse wsdl file

@access public

Definition at line 7396 of file nusoap.php.

7396 {
7397 $this->debug('instantiating wsdl class with doc: '.$this->wsdlFile);
7398 $this->wsdl =& new wsdl('',$this->proxyhost,$this->proxyport,$this->proxyusername,$this->proxypassword,$this->timeout,$this->response_timeout,$this->curl_options,$this->use_curl);
7399 $this->wsdl->setCredentials($this->username, $this->password, $this->authtype, $this->certRequest);
7400 $this->wsdl->fetchWSDL($this->wsdlFile);
7401 $this->checkWSDL();
7402 }
checkWSDL()
check WSDL passed as an instance or pulled from an endpoint
Definition: nusoap.php:7370
setCredentials($username, $password, $authtype='basic', $certRequest=array())
if authenticating, set user credentials here
Definition: nusoap.php:5058
fetchWSDL($wsdl)
fetches the WSDL document and parses it
Definition: nusoap.php:4588

References checkWSDL(), nusoap_base\debug(), wsdl\fetchWSDL(), and wsdl\setCredentials().

Referenced by _getProxyClassCode(), call(), and getOperationData().

+ Here is the call graph for this function:
+ Here is the caller graph for this function:

◆ nusoap_client()

nusoap_client::nusoap_client (   $endpoint,
  $wsdl = false,
  $proxyhost = false,
  $proxyport = false,
  $proxyusername = false,
  $proxypassword = false,
  $timeout = 0,
  $response_timeout = 30 
)

constructor

Parameters
mixed$endpointSOAP server or WSDL URL (string), or wsdl instance (object)
bool$wsdloptional, set to true if using WSDL
int$portNameoptional portName in WSDL document
string$proxyhost
string$proxyport
string$proxyusername
string$proxypassword
integer$timeoutset the connection timeout
integer$response_timeoutset the response timeout @access public

Definition at line 7130 of file nusoap.php.

7130 {
7131 parent::nusoap_base();
7132 $this->endpoint = $endpoint;
7133 $this->proxyhost = $proxyhost;
7134 $this->proxyport = $proxyport;
7135 $this->proxyusername = $proxyusername;
7136 $this->proxypassword = $proxypassword;
7137 $this->timeout = $timeout;
7138 $this->response_timeout = $response_timeout;
7139
7140 $this->debug("ctor wsdl=$wsdl timeout=$timeout response_timeout=$response_timeout");
7141 $this->appendDebug('endpoint=' . $this->varDump($endpoint));
7142
7143 // make values
7144 if($wsdl){
7145 if (is_object($endpoint) && (get_class($endpoint) == 'wsdl')) {
7146 $this->wsdl = $endpoint;
7147 $this->endpoint = $this->wsdl->wsdl;
7148 $this->wsdlFile = $this->endpoint;
7149 $this->debug('existing wsdl instance created from ' . $this->endpoint);
7150 $this->checkWSDL();
7151 } else {
7152 $this->wsdlFile = $this->endpoint;
7153 $this->wsdl = null;
7154 $this->debug('will use lazy evaluation of wsdl from ' . $this->endpoint);
7155 }
7156 $this->endpointType = 'wsdl';
7157 } else {
7158 $this->debug("instantiate SOAP with endpoint at $endpoint");
7159 $this->endpointType = 'soap';
7160 }
7161 }
wsdl($wsdl='', $proxyhost=false, $proxyport=false, $proxyusername=false, $proxypassword=false, $timeout=0, $response_timeout=30)
constructor
Definition: nusoap.php:3181

References $endpoint, $proxyhost, $proxypassword, $proxyport, $proxyusername, $response_timeout, $timeout, nusoap_base\appendDebug(), checkWSDL(), nusoap_base\debug(), nusoap_base\varDump(), and wsdl\wsdl().

+ Here is the call graph for this function:

◆ parseResponse()

nusoap_client::parseResponse (   $headers,
  $data 
)

processes SOAP message returned from server

Parameters
array$headersThe HTTP headers
string$dataunprocessed response data from server
Returns
mixed value of the message, decoded into a PHP type @access private

Definition at line 7516 of file nusoap.php.

7516 {
7517 $this->debug('Entering parseResponse() for data of length ' . strlen($data) . ' headers:');
7518 $this->appendDebug($this->varDump($headers));
7519 if (!strstr($headers['content-type'], 'text/xml')) {
7520 $this->setError('Response not of type text/xml: ' . $headers['content-type']);
7521 return false;
7522 }
7523 if (strpos($headers['content-type'], '=')) {
7524 $enc = str_replace('"', '', substr(strstr($headers["content-type"], '='), 1));
7525 $this->debug('Got response encoding: ' . $enc);
7526 if(preg_match('/^(ISO-8859-1|US-ASCII|UTF-8)$/i',$enc)){
7527 $this->xml_encoding = strtoupper($enc);
7528 } else {
7529 $this->xml_encoding = 'US-ASCII';
7530 }
7531 } else {
7532 // should be US-ASCII for HTTP 1.0 or ISO-8859-1 for HTTP 1.1
7533 $this->xml_encoding = 'ISO-8859-1';
7534 }
7535 $this->debug('Use encoding: ' . $this->xml_encoding . ' when creating nusoap_parser');
7536 $parser = new nusoap_parser($data,$this->xml_encoding,$this->operation,$this->decode_utf8);
7537 // add parser debug data to our debug
7538 $this->appendDebug($parser->getDebug());
7539 // if parse errors
7540 if($errstr = $parser->getError()){
7541 $this->setError( $errstr);
7542 // destroy the parser object
7543 unset($parser);
7544 return false;
7545 } else {
7546 // get SOAP headers
7547 $this->responseHeaders = $parser->getHeaders();
7548 // get SOAP headers
7549 $this->responseHeader = $parser->get_soapheader();
7550 // get decoded message
7551 $return = $parser->get_soapbody();
7552 // add document for doclit support
7553 $this->document = $parser->document;
7554 // destroy the parser object
7555 unset($parser);
7556 // return decode message
7557 return $return;
7558 }
7559 }
nusoap_parser class parses SOAP XML messages into native PHP values
Definition: nusoap.php:6412

References $data, nusoap_base\appendDebug(), nusoap_base\debug(), nusoap_base\setError(), and nusoap_base\varDump().

Referenced by send().

+ Here is the call graph for this function:
+ Here is the caller graph for this function:

◆ send()

nusoap_client::send (   $msg,
  $soapaction = '',
  $timeout = 0,
  $response_timeout = 30 
)

send the SOAP message

Note: if the operation has multiple return values the return value of this method will be an array of those values.

@param    string $msg a SOAPx4 soapmsg object
@param    string $soapaction SOAPAction value
@param    integer $timeout set connection timeout in seconds
@param      integer $response_timeout set response timeout in seconds
@return     mixed native PHP types.
@access   private

Definition at line 7437 of file nusoap.php.

7437 {
7438 $this->checkCookies();
7439 // detect transport
7440 switch(true){
7441 // http(s)
7442 case preg_match('/^http/',$this->endpoint):
7443 $this->debug('transporting via HTTP');
7444 if($this->persistentConnection == true && is_object($this->persistentConnection)){
7446 } else {
7447 $http = new soap_transport_http($this->endpoint, $this->curl_options, $this->use_curl);
7448 if ($this->persistentConnection) {
7449 $http->usePersistentConnection();
7450 }
7451 }
7452 $http->setContentType($this->getHTTPContentType(), $this->getHTTPContentTypeCharset());
7453 $http->setSOAPAction($soapaction);
7454 if($this->proxyhost && $this->proxyport){
7455 $http->setProxy($this->proxyhost,$this->proxyport,$this->proxyusername,$this->proxypassword);
7456 }
7457 if($this->authtype != '') {
7458 $http->setCredentials($this->username, $this->password, $this->authtype, array(), $this->certRequest);
7459 }
7460 if($this->http_encoding != ''){
7461 $http->setEncoding($this->http_encoding);
7462 }
7463 $this->debug('sending message, length='.strlen($msg));
7464 if(preg_match('/^http:/',$this->endpoint)){
7465 //if(strpos($this->endpoint,'http:')){
7466 $this->responseData = $http->send($msg,$timeout,$response_timeout,$this->cookies);
7467 } elseif(preg_match('/^https/',$this->endpoint)){
7468 //} elseif(strpos($this->endpoint,'https:')){
7469 //if(phpversion() == '4.3.0-dev'){
7470 //$response = $http->send($msg,$timeout,$response_timeout);
7471 //$this->request = $http->outgoing_payload;
7472 //$this->response = $http->incoming_payload;
7473 //} else
7474 $this->responseData = $http->sendHTTPS($msg,$timeout,$response_timeout,$this->cookies);
7475 } else {
7476 $this->setError('no http/s in endpoint url');
7477 }
7478 $this->request = $http->outgoing_payload;
7479 $this->response = $http->incoming_payload;
7480 $this->appendDebug($http->getDebug());
7481 $this->UpdateCookies($http->incoming_cookies);
7482
7483 // save transport object if using persistent connections
7484 if ($this->persistentConnection) {
7485 $http->clearDebug();
7486 if (!is_object($this->persistentConnection)) {
7487 $this->persistentConnection = $http;
7488 }
7489 }
7490
7491 if($err = $http->getError()){
7492 $this->setError('HTTP Error: '.$err);
7493 return false;
7494 } elseif($this->getError()){
7495 return false;
7496 } else {
7497 $this->debug('got response, length='. strlen($this->responseData).' type='.$http->incoming_headers['content-type']);
7498 return $this->parseResponse($http->incoming_headers, $this->responseData);
7499 }
7500 break;
7501 default:
7502 $this->setError('no transport found, or selected transport is not yet supported!');
7503 return false;
7504 break;
7505 }
7506 }
checkCookies()
checks all Cookies and delete those which are expired
Definition: nusoap.php:7911
getHTTPContentType()
gets the HTTP content type for the current request.
Definition: nusoap.php:7851
getHTTPContentTypeCharset()
gets the HTTP content type charset for the current request.
Definition: nusoap.php:7864
UpdateCookies($cookies)
updates the current cookies with a new set
Definition: nusoap.php:7944
parseResponse($headers, $data)
processes SOAP message returned from server
Definition: nusoap.php:7516
transport class for sending/receiving data via HTTP and HTTPS NOTE: PHP must be compiled with the CUR...
Definition: nusoap.php:1552

References $persistentConnection, $response_timeout, $timeout, nusoap_base\appendDebug(), checkCookies(), nusoap_base\debug(), nusoap_base\getError(), getHTTPContentType(), getHTTPContentTypeCharset(), parseResponse(), nusoap_base\setError(), and UpdateCookies().

Referenced by call().

+ Here is the call graph for this function:
+ Here is the caller graph for this function:

◆ setCookie()

nusoap_client::setCookie (   $name,
  $value 
)

adds a new Cookie into $this->cookies array

Parameters
string$nameCookie Name
string$valueCookie Value
Returns
boolean if cookie-set was successful returns true, else false @access public

Definition at line 7887 of file nusoap.php.

7887 {
7888 if (strlen($name) == 0) {
7889 return false;
7890 }
7891 $this->cookies[] = array('name' => $name, 'value' => $value);
7892 return true;
7893 }

◆ setCredentials()

nusoap_client::setCredentials (   $username,
  $password,
  $authtype = 'basic',
  $certRequest = array() 
)

if authenticating, set user credentials here

Parameters
string$username
string$password
string$authtype(basic|digest|certificate|ntlm)
array$certRequest(keys must be cainfofile (optional), sslcertfile, sslkeyfile, passphrase, verifypeer (optional), verifyhost (optional): see corresponding options in cURL docs) @access public

Definition at line 7642 of file nusoap.php.

7642 {
7643 $this->debug("setCredentials username=$username authtype=$authtype certRequest=");
7644 $this->appendDebug($this->varDump($certRequest));
7645 $this->username = $username;
7646 $this->password = $password;
7647 $this->authtype = $authtype;
7648 $this->certRequest = $certRequest;
7649 }

References $authtype, $certRequest, $password, $username, nusoap_base\appendDebug(), nusoap_base\debug(), and nusoap_base\varDump().

+ Here is the call graph for this function:

◆ setCurlOption()

nusoap_client::setCurlOption (   $option,
  $value 
)

sets user-specified cURL options

Parameters
mixed$optionThe cURL option (always integer?)
mixed$valueThe cURL option value @access public

Definition at line 7568 of file nusoap.php.

7568 {
7569 $this->debug("setCurlOption option=$option, value=");
7570 $this->appendDebug($this->varDump($value));
7571 $this->curl_options[$option] = $value;
7572 }

References nusoap_base\appendDebug(), nusoap_base\debug(), and nusoap_base\varDump().

+ Here is the call graph for this function:

◆ setDefaultRpcParams()

nusoap_client::setDefaultRpcParams (   $rpcParams)

sets the default RPC parameter setting.

If true, default is that call params are like RPC even for document style Each call() can override this value.

This is no longer used.

Parameters
boolean$rpcParams@access public
Deprecated:

Definition at line 7709 of file nusoap.php.

7709 {
7710 $this->defaultRpcParams = $rpcParams;
7711 }

◆ setEndpoint()

nusoap_client::setEndpoint (   $endpoint)

sets the SOAP endpoint, which can override WSDL

Parameters
string$endpointThe endpoint URL to use, or empty string or false to prevent override @access public

Definition at line 7580 of file nusoap.php.

7580 {
7581 $this->debug("setEndpoint(\"$endpoint\")");
7582 $this->forceEndpoint = $endpoint;
7583 }

References $endpoint, and nusoap_base\debug().

+ Here is the call graph for this function:

◆ setHeaders()

nusoap_client::setHeaders (   $headers)

set the SOAP headers

Parameters
mixed$headersString of XML with SOAP header content, or array of soapval objects for SOAP headers @access public

Definition at line 7591 of file nusoap.php.

7591 {
7592 $this->debug("setHeaders headers=");
7593 $this->appendDebug($this->varDump($headers));
7594 $this->requestHeaders = $headers;
7595 }

References nusoap_base\appendDebug(), nusoap_base\debug(), and nusoap_base\varDump().

+ Here is the call graph for this function:

◆ setHTTPEncoding()

nusoap_client::setHTTPEncoding (   $enc = 'gzip,
deflate'   
)

use HTTP encoding

Parameters
string$encHTTP encoding @access public

Definition at line 7657 of file nusoap.php.

7657 {
7658 $this->debug("setHTTPEncoding(\"$enc\")");
7659 $this->http_encoding = $enc;
7660 }

References nusoap_base\debug().

+ Here is the call graph for this function:

◆ setHTTPProxy()

nusoap_client::setHTTPProxy (   $proxyhost,
  $proxyport,
  $proxyusername = '',
  $proxypassword = '' 
)

set proxy info here

Parameters
string$proxyhost
string$proxyport
string$proxyusername
string$proxypassword@access public

Definition at line 7626 of file nusoap.php.

7626 {
7627 $this->proxyhost = $proxyhost;
7628 $this->proxyport = $proxyport;
7629 $this->proxyusername = $proxyusername;
7630 $this->proxypassword = $proxypassword;
7631 }

References $proxyhost, $proxypassword, $proxyport, and $proxyusername.

◆ setUseCURL()

nusoap_client::setUseCURL (   $use)

Set whether to try to use cURL connections if possible.

Parameters
boolean$useWhether to try to use cURL @access public

Definition at line 7668 of file nusoap.php.

7668 {
7669 $this->debug("setUseCURL($use)");
7670 $this->use_curl = $use;
7671 }

References nusoap_base\debug().

+ Here is the call graph for this function:

◆ UpdateCookies()

nusoap_client::UpdateCookies (   $cookies)

updates the current cookies with a new set

Parameters
array$cookiesnew cookies with which to update current ones
Returns
boolean always return true @access private

Definition at line 7944 of file nusoap.php.

7944 {
7945 if (sizeof($this->cookies) == 0) {
7946 // no existing cookies: take whatever is new
7947 if (sizeof($cookies) > 0) {
7948 $this->debug('Setting new cookie(s)');
7949 $this->cookies = $cookies;
7950 }
7951 return true;
7952 }
7953 if (sizeof($cookies) == 0) {
7954 // no new cookies: keep what we've got
7955 return true;
7956 }
7957 // merge
7958 foreach ($cookies as $newCookie) {
7959 if (!is_array($newCookie)) {
7960 continue;
7961 }
7962 if ((!isset($newCookie['name'])) || (!isset($newCookie['value']))) {
7963 continue;
7964 }
7965 $newName = $newCookie['name'];
7966
7967 $found = false;
7968 for ($i = 0; $i < count($this->cookies); $i++) {
7969 $cookie = $this->cookies[$i];
7970 if (!is_array($cookie)) {
7971 continue;
7972 }
7973 if (!isset($cookie['name'])) {
7974 continue;
7975 }
7976 if ($newName != $cookie['name']) {
7977 continue;
7978 }
7979 $newDomain = isset($newCookie['domain']) ? $newCookie['domain'] : 'NODOMAIN';
7980 $domain = isset($cookie['domain']) ? $cookie['domain'] : 'NODOMAIN';
7981 if ($newDomain != $domain) {
7982 continue;
7983 }
7984 $newPath = isset($newCookie['path']) ? $newCookie['path'] : 'NOPATH';
7985 $path = isset($cookie['path']) ? $cookie['path'] : 'NOPATH';
7986 if ($newPath != $path) {
7987 continue;
7988 }
7989 $this->cookies[$i] = $newCookie;
7990 $found = true;
7991 $this->debug('Update cookie ' . $newName . '=' . $newCookie['value']);
7992 break;
7993 }
7994 if (! $found) {
7995 $this->debug('Add cookie ' . $newName . '=' . $newCookie['value']);
7996 $this->cookies[] = $newCookie;
7997 }
7998 }
7999 return true;
8000 }
$path
Definition: index.php:22

References $cookies, $path, and nusoap_base\debug().

Referenced by send().

+ Here is the call graph for this function:
+ Here is the caller graph for this function:

◆ useHTTPPersistentConnection()

nusoap_client::useHTTPPersistentConnection ( )

use HTTP persistent connections if possible

@access public

Definition at line 7678 of file nusoap.php.

7678 {
7679 $this->debug("useHTTPPersistentConnection");
7680 $this->persistentConnection = true;
7681 }

References nusoap_base\debug().

+ Here is the call graph for this function:

Field Documentation

◆ $authtype

nusoap_client::$authtype = ''

Definition at line 7063 of file nusoap.php.

Referenced by getProxy(), and setCredentials().

◆ $bindingType

nusoap_client::$bindingType = ''

Definition at line 7089 of file nusoap.php.

Referenced by getProxy().

◆ $certRequest

nusoap_client::$certRequest = array()

Definition at line 7064 of file nusoap.php.

Referenced by getProxy(), and setCredentials().

◆ $cookies

nusoap_client::$cookies = array()

Definition at line 7085 of file nusoap.php.

Referenced by checkCookies(), getCookies(), and UpdateCookies().

◆ $curl_options

nusoap_client::$curl_options = array()

Definition at line 7088 of file nusoap.php.

Referenced by getProxy().

◆ $decode_utf8

nusoap_client::$decode_utf8 = true

Definition at line 7086 of file nusoap.php.

Referenced by getProxy().

◆ $defaultRpcParams

nusoap_client::$defaultRpcParams = false

Definition at line 7081 of file nusoap.php.

Referenced by getDefaultRpcParams(), and getProxy().

◆ $document

nusoap_client::$document = ''

Definition at line 7068 of file nusoap.php.

◆ $endpoint

nusoap_client::$endpoint

Definition at line 7069 of file nusoap.php.

Referenced by getProxy(), nusoap_client(), and setEndpoint().

◆ $endpointType

nusoap_client::$endpointType = ''

Definition at line 7079 of file nusoap.php.

◆ $fault

nusoap_client::$fault

Definition at line 7099 of file nusoap.php.

◆ $faultcode

nusoap_client::$faultcode

Definition at line 7104 of file nusoap.php.

◆ $faultdetail

nusoap_client::$faultdetail

Definition at line 7114 of file nusoap.php.

◆ $faultstring

nusoap_client::$faultstring

Definition at line 7109 of file nusoap.php.

◆ $forceEndpoint

nusoap_client::$forceEndpoint = ''

Definition at line 7070 of file nusoap.php.

Referenced by call(), and getProxy().

◆ $http_encoding

nusoap_client::$http_encoding = false

Definition at line 7076 of file nusoap.php.

Referenced by getProxy().

◆ $operations

nusoap_client::$operations = array()

Definition at line 7087 of file nusoap.php.

Referenced by getProxy().

◆ $password

nusoap_client::$password = ''

Definition at line 7062 of file nusoap.php.

Referenced by getProxy(), and setCredentials().

◆ $persistentConnection

nusoap_client::$persistentConnection = false

Definition at line 7080 of file nusoap.php.

Referenced by getProxy(), and send().

◆ $proxyhost

nusoap_client::$proxyhost = ''

Definition at line 7071 of file nusoap.php.

Referenced by getProxy(), nusoap_client(), and setHTTPProxy().

◆ $proxypassword

nusoap_client::$proxypassword = ''

Definition at line 7074 of file nusoap.php.

Referenced by getProxy(), nusoap_client(), and setHTTPProxy().

◆ $proxyport

nusoap_client::$proxyport = ''

Definition at line 7072 of file nusoap.php.

Referenced by getProxy(), nusoap_client(), and setHTTPProxy().

◆ $proxyusername

nusoap_client::$proxyusername = ''

Definition at line 7073 of file nusoap.php.

Referenced by getProxy(), nusoap_client(), and setHTTPProxy().

◆ $request

nusoap_client::$request = ''

Definition at line 7082 of file nusoap.php.

◆ $requestHeaders

nusoap_client::$requestHeaders = false

Definition at line 7065 of file nusoap.php.

Referenced by getProxy().

◆ $response

nusoap_client::$response = ''

Definition at line 7083 of file nusoap.php.

◆ $response_timeout

nusoap_client::$response_timeout = 30

Definition at line 7078 of file nusoap.php.

Referenced by getProxy(), nusoap_client(), and send().

◆ $responseData

nusoap_client::$responseData = ''

Definition at line 7084 of file nusoap.php.

◆ $responseHeader

nusoap_client::$responseHeader = NULL

Definition at line 7067 of file nusoap.php.

Referenced by getHeader().

◆ $responseHeaders

nusoap_client::$responseHeaders = ''

Definition at line 7066 of file nusoap.php.

Referenced by getHeaders().

◆ $timeout

nusoap_client::$timeout = 0

Definition at line 7077 of file nusoap.php.

Referenced by getProxy(), nusoap_client(), and send().

◆ $use_curl

nusoap_client::$use_curl = false

Definition at line 7090 of file nusoap.php.

Referenced by getProxy().

◆ $username

nusoap_client::$username = ''

Definition at line 7061 of file nusoap.php.

Referenced by getProxy(), and setCredentials().

◆ $xml_encoding

nusoap_client::$xml_encoding = ''

Definition at line 7075 of file nusoap.php.


The documentation for this class was generated from the following file: