ILIAS  release_5-0 Revision 5.0.0-1144-gc4397b1f870
MDB2_Module_Common Class Reference
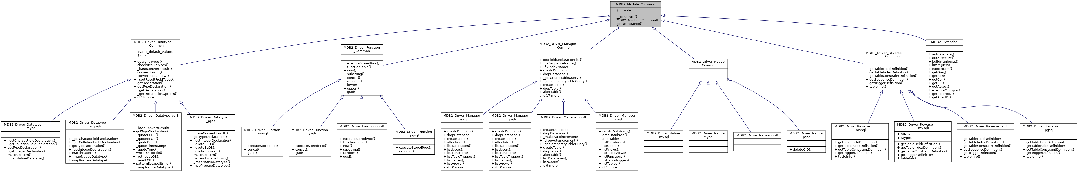
+ Inheritance diagram for MDB2_Module_Common:
+ Collaboration diagram for MDB2_Module_Common:

Public Member Functions

 __construct ($db_index)
 Constructor. More...
 
 MDB2_Module_Common ($db_index)
 PHP 4 Constructor. More...
 
getDBInstance ()
 Get the instance of MDB2 associated with the module instance. More...
 

Data Fields

 $db_index
 

Detailed Description

Definition at line 4161 of file MDB2.php.

Constructor & Destructor Documentation

◆ __construct()

MDB2_Module_Common::__construct (   $db_index)

Constructor.

Definition at line 4180 of file MDB2.php.

4181 {
4182 $this->db_index = $db_index;
4183 }

References $db_index.

Referenced by MDB2_Module_Common().

+ Here is the caller graph for this function:

Member Function Documentation

◆ getDBInstance()

& MDB2_Module_Common::getDBInstance ( )

Get the instance of MDB2 associated with the module instance.

Returns
object MDB2 instance or a MDB2 error on failure

@access public

Definition at line 4206 of file MDB2.php.

4207 {
4208 if (isset($GLOBALS['_MDB2_databases'][$this->db_index])) {
4209 $result =& $GLOBALS['_MDB2_databases'][$this->db_index];
4210 } else {
4212 'could not find MDB2 instance');
4213 }
4214 return $result;
4215 }
$result
const MDB2_ERROR_NOT_FOUND
Definition: MDB2.php:71
$GLOBALS['_MDB2_databases']
These are global variables that are used to track the various class instances.
Definition: MDB2.php:219
& raiseError($code=null, $mode=null, $options=null, $userinfo=null)
This method is used to communicate an error and invoke error callbacks etc.
Definition: MDB2.php:572

References $db_index, $GLOBALS, $result, MDB2_ERROR_NOT_FOUND, and MDB2\raiseError().

Referenced by MDB2_Driver_Datatype_Common\_baseConvertResult(), MDB2_Driver_Manager_Common\_fixIndexName(), MDB2_Driver_Manager_Common\_fixSequenceName(), MDB2_Driver_Datatype_Common\_getBLOBDeclaration(), MDB2_Driver_Datatype_Common\_getCLOBDeclaration(), MDB2_Driver_Manager_Common\_getCreateTableQuery(), MDB2_Driver_Datatype_Common\_getDeclaration(), MDB2_Driver_Datatype_Common\_getDeclarationOptions(), MDB2_Driver_Datatype_Common\_getIntegerDeclaration(), MDB2_Driver_Datatype_mysql\_getIntegerDeclaration(), MDB2_Driver_Datatype_mysqli\_getIntegerDeclaration(), MDB2_Driver_Datatype_pgsql\_getIntegerDeclaration(), MDB2_Driver_Manager_oci8\_makeAutoincrement(), MDB2_Driver_Datatype_Common\_mapNativeDatatype(), MDB2_Driver_Datatype_mysql\_mapNativeDatatype(), MDB2_Driver_Datatype_mysqli\_mapNativeDatatype(), MDB2_Driver_Datatype_oci8\_mapNativeDatatype(), MDB2_Driver_Datatype_pgsql\_mapNativeDatatype(), MDB2_Driver_Datatype_pgsql\_quoteBLOB(), MDB2_Driver_Datatype_Common\_quoteDate(), MDB2_Driver_Datatype_Common\_quoteText(), MDB2_Driver_Datatype_Common\_quoteTime(), MDB2_Driver_Datatype_Common\_quoteTimestamp(), MDB2_Driver_Datatype_Common\_readFile(), MDB2_Driver_Datatype_oci8\_readLOB(), MDB2_Driver_Datatype_oci8\_retrieveLOB(), MDB2_Driver_Manager_Common\alterTable(), MDB2_Driver_Manager_mysql\alterTable(), MDB2_Driver_Manager_mysqli\alterTable(), MDB2_Driver_Manager_pgsql\alterTable(), MDB2_Extended\autoExecute(), MDB2_Extended\autoPrepare(), MDB2_Extended\buildManipSQL(), MDB2_Driver_Datatype_Common\checkResultTypes(), MDB2_Driver_Datatype_Common\compareDefinition(), MDB2_Driver_Datatype_Common\convertResult(), MDB2_Driver_Manager_Common\createConstraint(), MDB2_Driver_Manager_mysql\createConstraint(), MDB2_Driver_Manager_mysqli\createConstraint(), MDB2_Driver_Manager_Common\createDatabase(), MDB2_Driver_Manager_mysql\createDatabase(), MDB2_Driver_Manager_mysqli\createDatabase(), MDB2_Driver_Manager_oci8\createDatabase(), MDB2_Driver_Manager_pgsql\createDatabase(), MDB2_Driver_Manager_Common\createIndex(), MDB2_Driver_Manager_mysql\createIndex(), MDB2_Driver_Manager_mysqli\createIndex(), MDB2_Driver_Manager_Common\createSequence(), MDB2_Driver_Manager_pgsql\createSequence(), MDB2_Driver_Manager_mysql\createSequence(), MDB2_Driver_Manager_mysqli\createSequence(), MDB2_Driver_Manager_Common\createTable(), MDB2_Driver_Manager_mysql\createTable(), MDB2_Driver_Manager_mysqli\createTable(), MDB2_Driver_Native_pgsql\deleteOID(), MDB2_Driver_Manager_Common\dropConstraint(), MDB2_Driver_Manager_mysql\dropConstraint(), MDB2_Driver_Manager_mysqli\dropConstraint(), MDB2_Driver_Manager_Common\dropDatabase(), MDB2_Driver_Manager_mysql\dropDatabase(), MDB2_Driver_Manager_mysqli\dropDatabase(), MDB2_Driver_Manager_oci8\dropDatabase(), MDB2_Driver_Manager_pgsql\dropDatabase(), MDB2_Driver_Manager_Common\dropIndex(), MDB2_Driver_Manager_mysql\dropIndex(), MDB2_Driver_Manager_mysqli\dropIndex(), MDB2_Driver_Manager_Common\dropSequence(), MDB2_Driver_Manager_mysql\dropSequence(), MDB2_Driver_Manager_mysqli\dropSequence(), MDB2_Driver_Manager_pgsql\dropSequence(), MDB2_Driver_Manager_Common\dropTable(), MDB2_Extended\execParam(), MDB2_Driver_Function_Common\executeStoredProc(), MDB2_Driver_Function_mysql\executeStoredProc(), MDB2_Driver_Function_mysqli\executeStoredProc(), MDB2_Driver_Function_oci8\executeStoredProc(), MDB2_Driver_Function_pgsql\executeStoredProc(), MDB2_Extended\getAfterID(), MDB2_Extended\getAll(), MDB2_Extended\getAssoc(), MDB2_Extended\getBeforeID(), MDB2_Extended\getCol(), MDB2_Driver_Datatype_Common\getDeclaration(), MDB2_Driver_Manager_Common\getFieldDeclarationList(), MDB2_Extended\getOne(), MDB2_Extended\getRow(), MDB2_Driver_Reverse_Common\getSequenceDefinition(), MDB2_Driver_Reverse_oci8\getSequenceDefinition(), MDB2_Driver_Reverse_mysqli\getTableConstraintDefinition(), MDB2_Driver_Reverse_oci8\getTableConstraintDefinition(), MDB2_Driver_Reverse_pgsql\getTableConstraintDefinition(), MDB2_Driver_Reverse_Common\getTableConstraintDefinition(), MDB2_Driver_Reverse_mysql\getTableConstraintDefinition(), MDB2_Driver_Reverse_Common\getTableFieldDefinition(), MDB2_Driver_Reverse_mysql\getTableFieldDefinition(), MDB2_Driver_Reverse_mysqli\getTableFieldDefinition(), MDB2_Driver_Reverse_oci8\getTableFieldDefinition(), MDB2_Driver_Reverse_pgsql\getTableFieldDefinition(), MDB2_Driver_Reverse_mysql\getTableIndexDefinition(), MDB2_Driver_Reverse_Common\getTableIndexDefinition(), MDB2_Driver_Reverse_mysqli\getTableIndexDefinition(), MDB2_Driver_Reverse_oci8\getTableIndexDefinition(), MDB2_Driver_Reverse_pgsql\getTableIndexDefinition(), MDB2_Driver_Reverse_Common\getTriggerDefinition(), MDB2_Driver_Reverse_mysql\getTriggerDefinition(), MDB2_Driver_Reverse_mysqli\getTriggerDefinition(), MDB2_Driver_Reverse_oci8\getTriggerDefinition(), MDB2_Driver_Reverse_pgsql\getTriggerDefinition(), MDB2_Driver_Datatype_Common\getTypeDeclaration(), MDB2_Driver_Datatype_mysql\getTypeDeclaration(), MDB2_Driver_Datatype_mysqli\getTypeDeclaration(), MDB2_Driver_Datatype_oci8\getTypeDeclaration(), MDB2_Driver_Datatype_pgsql\getTypeDeclaration(), MDB2_Driver_Datatype_Common\getValidTypes(), MDB2_Driver_Function_Common\guid(), MDB2_Extended\limitQuery(), MDB2_Driver_Manager_Common\listDatabases(), MDB2_Driver_Manager_mysql\listDatabases(), MDB2_Driver_Manager_mysqli\listDatabases(), MDB2_Driver_Manager_pgsql\listDatabases(), MDB2_Driver_Manager_Common\listFunctions(), MDB2_Driver_Manager_mysql\listFunctions(), MDB2_Driver_Manager_mysqli\listFunctions(), MDB2_Driver_Manager_pgsql\listFunctions(), MDB2_Driver_Manager_Common\listSequences(), MDB2_Driver_Manager_mysql\listSequences(), MDB2_Driver_Manager_mysqli\listSequences(), MDB2_Driver_Manager_pgsql\listSequences(), MDB2_Driver_Manager_Common\listTableConstraints(), MDB2_Driver_Manager_mysql\listTableConstraints(), MDB2_Driver_Manager_mysqli\listTableConstraints(), MDB2_Driver_Manager_pgsql\listTableConstraints(), MDB2_Driver_Manager_Common\listTableFields(), MDB2_Driver_Manager_mysql\listTableFields(), MDB2_Driver_Manager_mysqli\listTableFields(), MDB2_Driver_Manager_pgsql\listTableFields(), MDB2_Driver_Manager_Common\listTableIndexes(), MDB2_Driver_Manager_mysql\listTableIndexes(), MDB2_Driver_Manager_mysqli\listTableIndexes(), MDB2_Driver_Manager_pgsql\listTableIndexes(), MDB2_Driver_Manager_Common\listTables(), MDB2_Driver_Manager_mysql\listTables(), MDB2_Driver_Manager_mysqli\listTables(), MDB2_Driver_Manager_pgsql\listTables(), MDB2_Driver_Manager_Common\listTableTriggers(), MDB2_Driver_Manager_mysql\listTableTriggers(), MDB2_Driver_Manager_mysqli\listTableTriggers(), MDB2_Driver_Manager_pgsql\listTableTriggers(), MDB2_Driver_Manager_Common\listTableViews(), MDB2_Driver_Manager_pgsql\listTableViews(), MDB2_Driver_Manager_Common\listUsers(), MDB2_Driver_Manager_mysql\listUsers(), MDB2_Driver_Manager_mysqli\listUsers(), MDB2_Driver_Manager_pgsql\listUsers(), MDB2_Driver_Manager_Common\listViews(), MDB2_Driver_Manager_mysql\listViews(), MDB2_Driver_Manager_mysqli\listViews(), MDB2_Driver_Manager_pgsql\listViews(), MDB2_Driver_Datatype_Common\mapNativeDatatype(), MDB2_Driver_Datatype_Common\mapPrepareDatatype(), MDB2_Driver_Datatype_mysqli\mapPrepareDatatype(), MDB2_Driver_Datatype_pgsql\mapPrepareDatatype(), MDB2_Driver_Datatype_Common\matchPattern(), MDB2_Driver_Datatype_mysql\matchPattern(), MDB2_Driver_Datatype_mysqli\matchPattern(), MDB2_Driver_Datatype_pgsql\matchPattern(), MDB2_Driver_Datatype_oci8\patternEscapeString(), MDB2_Driver_Datatype_pgsql\patternEscapeString(), MDB2_Driver_Datatype_Common\quote(), MDB2_Driver_Reverse_Common\tableInfo(), MDB2_Driver_Reverse_mysql\tableInfo(), MDB2_Driver_Reverse_mysqli\tableInfo(), MDB2_Driver_Reverse_oci8\tableInfo(), MDB2_Driver_Reverse_pgsql\tableInfo(), MDB2_Driver_Datatype_Common\writeLOBToFile(), and MDB2_Driver_Datatype_oci8\writeLOBToFile().

+ Here is the call graph for this function:
+ Here is the caller graph for this function:

◆ MDB2_Module_Common()

MDB2_Module_Common::MDB2_Module_Common (   $db_index)

PHP 4 Constructor.

Definition at line 4191 of file MDB2.php.

4192 {
4193 $this->__construct($db_index);
4194 }
__construct($db_index)
Constructor.
Definition: MDB2.php:4180

References __construct().

+ Here is the call graph for this function:

Field Documentation

◆ $db_index

MDB2_Module_Common::$db_index

Definition at line 4172 of file MDB2.php.

Referenced by __construct(), and getDBInstance().


The documentation for this class was generated from the following file: