ILIAS  release_5-0 Revision 5.0.0-1144-gc4397b1f870
getid3_lib Class Reference

getID3() by James Heinrich info@.nosp@m.geti.nosp@m.d3.or.nosp@m.g // More...

+ Collaboration diagram for getid3_lib:

Public Member Functions

 PrintHexBytes ($string, $hex=true, $spaces=true, $htmlsafe=true)
 
 SafeStripSlashes ($text)
 
 trunc ($floatnumber)
 
 CastAsInt ($floatnum)
 
 DecimalBinary2Float ($binarynumerator)
 
 NormalizeBinaryPoint ($binarypointnumber, $maxbits=52)
 
 Float2BinaryDecimal ($floatvalue)
 
 Float2String ($floatvalue, $bits)
 
 LittleEndian2Float ($byteword)
 
 BigEndian2Float ($byteword)
 
 BigEndian2Int ($byteword, $synchsafe=false, $signed=false)
 
 LittleEndian2Int ($byteword, $signed=false)
 
 BigEndian2Bin ($byteword)
 
 BigEndian2String ($number, $minbytes=1, $synchsafe=false, $signed=false)
 
 Dec2Bin ($number)
 
 Bin2Dec ($binstring, $signed=false)
 
 Bin2String ($binstring)
 
 LittleEndian2String ($number, $minbytes=1, $synchsafe=false)
 
 array_merge_clobber ($array1, $array2)
 
 array_merge_noclobber ($array1, $array2)
 
 fileextension ($filename, $numextensions=1)
 
 PlaytimeString ($playtimeseconds)
 
 image_type_to_mime_type ($imagetypeid)
 
 DateMac2Unix ($macdate)
 
 FixedPoint8_8 ($rawdata)
 
 FixedPoint16_16 ($rawdata)
 
 FixedPoint2_30 ($rawdata)
 
 CreateDeepArray ($ArrayPath, $Separator, $Value)
 
 array_max ($arraydata, $returnkey=false)
 
 array_min ($arraydata, $returnkey=false)
 
 md5_file ($file)
 
 sha1_file ($file)
 
 hash_data ($file, $offset, $end, $algorithm)
 
 iconv_fallback_int_utf8 ($charval)
 
 iconv_fallback_iso88591_utf8 ($string, $bom=false)
 
 iconv_fallback_iso88591_utf16be ($string, $bom=false)
 
 iconv_fallback_iso88591_utf16le ($string, $bom=false)
 
 iconv_fallback_iso88591_utf16 ($string)
 
 iconv_fallback_utf8_iso88591 ($string)
 
 iconv_fallback_utf8_utf16be ($string, $bom=false)
 
 iconv_fallback_utf8_utf16le ($string, $bom=false)
 
 iconv_fallback_utf8_utf16 ($string)
 
 iconv_fallback_utf16be_utf8 ($string)
 
 iconv_fallback_utf16le_utf8 ($string)
 
 iconv_fallback_utf16be_iso88591 ($string)
 
 iconv_fallback_utf16le_iso88591 ($string)
 
 iconv_fallback_utf16_iso88591 ($string)
 
 iconv_fallback_utf16_utf8 ($string)
 
 iconv_fallback ($in_charset, $out_charset, $string)
 
 MultiByteCharString2HTML ($string, $charset='ISO-8859-1')
 
 RGADnameLookup ($namecode)
 
 RGADoriginatorLookup ($originatorcode)
 
 RGADadjustmentLookup ($rawadjustment, $signbit)
 
 RGADgainString ($namecode, $originatorcode, $replaygain)
 
 RGADamplitude2dB ($amplitude)
 
 GetDataImageSize ($imgData)
 
 ImageTypesLookup ($imagetypeid)
 
 CopyTagsToComments (&$ThisFileInfo)
 
 EmbeddedLookup ($key, $begin, $end, $file, $name)
 
 IncludeDependency ($filename, $sourcefile, $DieOnFailure=false)
 

Detailed Description

getID3() by James Heinrich info@.nosp@m.geti.nosp@m.d3.or.nosp@m.g //

Definition at line 14 of file getid3.lib.php.

Member Function Documentation

◆ array_max()

getid3_lib::array_max (   $arraydata,
  $returnkey = false 
)

Definition at line 483 of file getid3.lib.php.

483 {
484 $maxvalue = false;
485 $maxkey = false;
486 foreach ($arraydata as $key => $value) {
487 if (!is_array($value)) {
488 if ($value > $maxvalue) {
489 $maxvalue = $value;
490 $maxkey = $key;
491 }
492 }
493 }
494 return ($returnkey ? $maxkey : $maxvalue);
495 }

Referenced by getid3_mp3\getOnlyMPEGaudioInfoBruteForce().

+ Here is the caller graph for this function:

◆ array_merge_clobber()

getid3_lib::array_merge_clobber (   $array1,
  $array2 
)

Definition at line 358 of file getid3.lib.php.

358 {
359 // written by kcŘhireability*com
360 // taken from http://www.php.net/manual/en/function.array-merge-recursive.php
361 if (!is_array($array1) || !is_array($array2)) {
362 return false;
363 }
364 $newarray = $array1;
365 foreach ($array2 as $key => $val) {
366 if (is_array($val) && isset($newarray[$key]) && is_array($newarray[$key])) {
367 $newarray[$key] = getid3_lib::array_merge_clobber($newarray[$key], $val);
368 } else {
369 $newarray[$key] = $val;
370 }
371 }
372 return $newarray;
373 }
array_merge_clobber($array1, $array2)
Definition: getid3.lib.php:358

References array_merge_clobber().

Referenced by array_merge_clobber(), getid3_gzip\getid3_gzip(), getid3_tar\getid3_tar(), getid3_zip\getid3_zip(), and getid3_iso\ParseDirectoryRecord().

+ Here is the call graph for this function:
+ Here is the caller graph for this function:

◆ array_merge_noclobber()

getid3_lib::array_merge_noclobber (   $array1,
  $array2 
)

Definition at line 376 of file getid3.lib.php.

376 {
377 if (!is_array($array1) || !is_array($array2)) {
378 return false;
379 }
380 $newarray = $array1;
381 foreach ($array2 as $key => $val) {
382 if (is_array($val) && isset($newarray[$key]) && is_array($newarray[$key])) {
383 $newarray[$key] = getid3_lib::array_merge_noclobber($newarray[$key], $val);
384 } elseif (!isset($newarray[$key])) {
385 $newarray[$key] = $val;
386 }
387 }
388 return $newarray;
389 }
array_merge_noclobber($array1, $array2)
Definition: getid3.lib.php:376

References array_merge_noclobber().

Referenced by array_merge_noclobber(), getid3_asf\getid3_asf(), getid3_id3v2\getid3_id3v2(), and getid3_riff\getid3_riff().

+ Here is the call graph for this function:
+ Here is the caller graph for this function:

◆ array_min()

getid3_lib::array_min (   $arraydata,
  $returnkey = false 
)

Definition at line 497 of file getid3.lib.php.

497 {
498 $minvalue = false;
499 $minkey = false;
500 foreach ($arraydata as $key => $value) {
501 if (!is_array($value)) {
502 if ($value > $minvalue) {
503 $minvalue = $value;
504 $minkey = $key;
505 }
506 }
507 }
508 return ($returnkey ? $minkey : $minvalue);
509 }

◆ BigEndian2Bin()

getid3_lib::BigEndian2Bin (   $byteword)

Definition at line 271 of file getid3.lib.php.

271 {
272 $binvalue = '';
273 $bytewordlen = strlen($byteword);
274 for ($i = 0; $i < $bytewordlen; $i++) {
275 $binvalue .= str_pad(decbin(ord($byteword{$i})), 8, '0', STR_PAD_LEFT);
276 }
277 return $binvalue;
278 }

Referenced by BigEndian2Float(), FixedPoint2_30(), getid3_flac\FLACparseSTREAMINFO(), getid3_aac\getAACADIFheaderFilepointer(), getid3_ac3\getid3_ac3(), getid3_id3v2\getid3_id3v2(), getid3_mpeg\getid3_mpeg(), and getid3_id3v2\ParseID3v2Frame().

+ Here is the caller graph for this function:

◆ BigEndian2Float()

getid3_lib::BigEndian2Float (   $byteword)

Definition at line 159 of file getid3.lib.php.

159 {
160 // ANSI/IEEE Standard 754-1985, Standard for Binary Floating Point Arithmetic
161 // http://www.psc.edu/general/software/packages/ieee/ieee.html
162 // http://www.scri.fsu.edu/~jac/MAD3401/Backgrnd/ieee.html
163
164 $bitword = getid3_lib::BigEndian2Bin($byteword);
165 $signbit = $bitword{0};
166
167 switch (strlen($byteword) * 8) {
168 case 32:
169 $exponentbits = 8;
170 $fractionbits = 23;
171 break;
172
173 case 64:
174 $exponentbits = 11;
175 $fractionbits = 52;
176 break;
177
178 case 80:
179 // 80-bit Apple SANE format
180 // http://www.mactech.com/articles/mactech/Vol.06/06.01/SANENormalized/
181 $exponentstring = substr($bitword, 1, 15);
182 $isnormalized = intval($bitword{16});
183 $fractionstring = substr($bitword, 17, 63);
184 $exponent = pow(2, getid3_lib::Bin2Dec($exponentstring) - 16383);
185 $fraction = $isnormalized + getid3_lib::DecimalBinary2Float($fractionstring);
186 $floatvalue = $exponent * $fraction;
187 if ($signbit == '1') {
188 $floatvalue *= -1;
189 }
190 return $floatvalue;
191 break;
192
193 default:
194 return false;
195 break;
196 }
197 $exponentstring = substr($bitword, 1, $exponentbits);
198 $fractionstring = substr($bitword, $exponentbits + 1, $fractionbits);
199 $exponent = getid3_lib::Bin2Dec($exponentstring);
200 $fraction = getid3_lib::Bin2Dec($fractionstring);
201
202 if (($exponent == (pow(2, $exponentbits) - 1)) && ($fraction != 0)) {
203 // Not a Number
204 $floatvalue = false;
205 } elseif (($exponent == (pow(2, $exponentbits) - 1)) && ($fraction == 0)) {
206 if ($signbit == '1') {
207 $floatvalue = '-infinity';
208 } else {
209 $floatvalue = '+infinity';
210 }
211 } elseif (($exponent == 0) && ($fraction == 0)) {
212 if ($signbit == '1') {
213 $floatvalue = -0;
214 } else {
215 $floatvalue = 0;
216 }
217 $floatvalue = ($signbit ? 0 : -0);
218 } elseif (($exponent == 0) && ($fraction != 0)) {
219 // These are 'unnormalized' values
220 $floatvalue = pow(2, (-1 * (pow(2, $exponentbits - 1) - 2))) * getid3_lib::DecimalBinary2Float($fractionstring);
221 if ($signbit == '1') {
222 $floatvalue *= -1;
223 }
224 } elseif ($exponent != 0) {
225 $floatvalue = pow(2, ($exponent - (pow(2, $exponentbits - 1) - 1))) * (1 + getid3_lib::DecimalBinary2Float($fractionstring));
226 if ($signbit == '1') {
227 $floatvalue *= -1;
228 }
229 }
230 return (float) $floatvalue;
231 }
BigEndian2Bin($byteword)
Definition: getid3.lib.php:271
DecimalBinary2Float($binarynumerator)
Definition: getid3.lib.php:76
Bin2Dec($binstring, $signed=false)
Definition: getid3.lib.php:316

References BigEndian2Bin(), Bin2Dec(), and DecimalBinary2Float().

Referenced by getid3_riff\getid3_riff(), LittleEndian2Float(), getid3_id3v2\ParseID3v2Frame(), and AMFStream\readDouble().

+ Here is the call graph for this function:
+ Here is the caller graph for this function:

◆ BigEndian2Int()

getid3_lib::BigEndian2Int (   $byteword,
  $synchsafe = false,
  $signed = false 
)

Definition at line 234 of file getid3.lib.php.

234 {
235 $intvalue = 0;
236 $bytewordlen = strlen($byteword);
237 for ($i = 0; $i < $bytewordlen; $i++) {
238 if ($synchsafe) { // disregard MSB, effectively 7-bit bytes
239 $intvalue = $intvalue | (ord($byteword{$i}) & 0x7F) << (($bytewordlen - 1 - $i) * 7);
240 } else {
241 $intvalue += ord($byteword{$i}) * pow(256, ($bytewordlen - 1 - $i));
242 }
243 }
244 if ($signed && !$synchsafe) {
245 // synchsafe ints are not allowed to be signed
246 switch ($bytewordlen) {
247 case 1:
248 case 2:
249 case 3:
250 case 4:
251 $signmaskbit = 0x80 << (8 * ($bytewordlen - 1));
252 if ($intvalue & $signmaskbit) {
253 $intvalue = 0 - ($intvalue & ($signmaskbit - 1));
254 }
255 break;
256
257 default:
258 die('ERROR: Cannot have signed integers larger than 32-bits in getid3_lib::BigEndian2Int()');
259 break;
260 }
261 }
262 return getid3_lib::CastAsInt($intvalue);
263 }
CastAsInt($floatnum)
Definition: getid3.lib.php:60

References CastAsInt().

Referenced by getID3\analyze(), getid3_mp3\decodeMPEGaudioHeader(), getid3_matroska\EBML2Int(), getid3_riff\EitherEndian2Int(), FixedPoint16_16(), FixedPoint8_8(), getid3_flac\FLACparseAPPLICATION(), getid3_flac\FLACparseCUESHEET(), getid3_flac\FLACparseMETAdata(), getid3_flac\FLACparseSEEKTABLE(), getid3_flac\FLACparseSTREAMINFO(), getid3_au\getid3_au(), getid3_avr\getid3_avr(), getid3_flv\getid3_flv(), getid3_id3v2\getid3_id3v2(), getid3_lpac\getid3_lpac(), getid3_midi\getid3_midi(), getid3_mpeg\getid3_mpeg(), getid3_png\getid3_png(), getid3_quicktime\getid3_quicktime(), getid3_real\getid3_real(), getid3_riff\getid3_riff(), getid3_swf\getid3_swf(), getid3_szip\getid3_szip(), getid3_vqf\getid3_vqf(), iconv_fallback_utf16be_iso88591(), iconv_fallback_utf16be_utf8(), LittleEndian2Int(), getid3_mp3\MPEGaudioHeaderDecode(), MultiByteCharString2HTML(), getid3_id3v2\ParseID3v2Frame(), getid3_real\ParseOldRAheader(), getid3_quicktime\QuicktimeParseAtom(), getid3_quicktime\QuicktimeParseContainerAtom(), AMFStream\readByte(), and getid3_tiff\TIFFendian2Int().

+ Here is the call graph for this function:
+ Here is the caller graph for this function:

◆ BigEndian2String()

getid3_lib::BigEndian2String (   $number,
  $minbytes = 1,
  $synchsafe = false,
  $signed = false 
)

Definition at line 281 of file getid3.lib.php.

281 {
282 if ($number < 0) {
283 return false;
284 }
285 $maskbyte = (($synchsafe || $signed) ? 0x7F : 0xFF);
286 $intstring = '';
287 if ($signed) {
288 if ($minbytes > 4) {
289 die('ERROR: Cannot have signed integers larger than 32-bits in getid3_lib::BigEndian2String()');
290 }
291 $number = $number & (0x80 << (8 * ($minbytes - 1)));
292 }
293 while ($number != 0) {
294 $quotient = ($number / ($maskbyte + 1));
295 $intstring = chr(ceil(($quotient - floor($quotient)) * $maskbyte)).$intstring;
296 $number = floor($quotient);
297 }
298 return str_pad($intstring, $minbytes, "\x00", STR_PAD_LEFT);
299 }

Referenced by Float2String(), getid3_write_real\GenerateCONTchunk(), getid3_write_id3v2\GenerateID3v2FrameData(), getid3_write_id3v2\GenerateID3v2Tag(), getid3_write_real\GeneratePROPchunk(), getid3_write_real\GenerateRMFchunk(), and iconv_fallback_utf8_utf16be().

+ Here is the caller graph for this function:

◆ Bin2Dec()

getid3_lib::Bin2Dec (   $binstring,
  $signed = false 
)

Definition at line 316 of file getid3.lib.php.

316 {
317 $signmult = 1;
318 if ($signed) {
319 if ($binstring{0} == '1') {
320 $signmult = -1;
321 }
322 $binstring = substr($binstring, 1);
323 }
324 $decvalue = 0;
325 for ($i = 0; $i < strlen($binstring); $i++) {
326 $decvalue += ((int) substr($binstring, strlen($binstring) - $i - 1, 1)) * pow(2, $i);
327 }
328 return getid3_lib::CastAsInt($decvalue * $signmult);
329 }

References CastAsInt().

Referenced by BigEndian2Float(), Bin2String(), DecimalBinary2Float(), FixedPoint2_30(), getid3_flac\FLACparseSTREAMINFO(), Float2String(), getid3_aac\getAACADIFheaderFilepointer(), getid3_aac\getAACADTSheaderFilepointer(), getid3_mpeg\getid3_mpeg(), getid3_riff\getid3_riff(), getid3_swf\getid3_swf(), and getid3_id3v2\ParseID3v2Frame().

+ Here is the call graph for this function:
+ Here is the caller graph for this function:

◆ Bin2String()

getid3_lib::Bin2String (   $binstring)

Definition at line 332 of file getid3.lib.php.

332 {
333 // return 'hi' for input of '0110100001101001'
334 $string = '';
335 $binstringreversed = strrev($binstring);
336 for ($i = 0; $i < strlen($binstringreversed); $i += 8) {
337 $string = chr(getid3_lib::Bin2Dec(strrev(substr($binstringreversed, $i, 8)))).$string;
338 }
339 return $string;
340 }

References Bin2Dec().

Referenced by getid3_aac\getAACADIFheaderFilepointer().

+ Here is the call graph for this function:
+ Here is the caller graph for this function:

◆ CastAsInt()

getid3_lib::CastAsInt (   $floatnum)

Definition at line 60 of file getid3.lib.php.

60 {
61 // convert to float if not already
62 $floatnum = (float) $floatnum;
63
64 // convert a float to type int, only if possible
65 if (getid3_lib::trunc($floatnum) == $floatnum) {
66 // it's not floating point
67 if ($floatnum <= 1073741824) { // 2^30
68 // it's within int range
69 $floatnum = (int) $floatnum;
70 }
71 }
72 return $floatnum;
73 }
trunc($floatnumber)
Definition: getid3.lib.php:43

References trunc().

Referenced by BigEndian2Int(), Bin2Dec(), DateMac2Unix(), getid3_id3v2\getid3_id3v2(), getid3_mpc\getid3_mpc(), getid3_riff\getid3_riff(), and getid3_voc\getid3_voc().

+ Here is the call graph for this function:
+ Here is the caller graph for this function:

◆ CopyTagsToComments()

getid3_lib::CopyTagsToComments ( $ThisFileInfo)

Definition at line 1204 of file getid3.lib.php.

1204 {
1205
1206 // Copy all entries from ['tags'] into common ['comments']
1207 if (!empty($ThisFileInfo['tags'])) {
1208 foreach ($ThisFileInfo['tags'] as $tagtype => $tagarray) {
1209 foreach ($tagarray as $tagname => $tagdata) {
1210 foreach ($tagdata as $key => $value) {
1211 if (!empty($value)) {
1212 if (empty($ThisFileInfo['comments'][$tagname])) {
1213
1214 // fall through and append value
1215
1216 } elseif ($tagtype == 'id3v1') {
1217
1218 $newvaluelength = strlen(trim($value));
1219 foreach ($ThisFileInfo['comments'][$tagname] as $existingkey => $existingvalue) {
1220 $oldvaluelength = strlen(trim($existingvalue));
1221 if (($newvaluelength <= $oldvaluelength) && (substr($existingvalue, 0, $newvaluelength) == trim($value))) {
1222 // new value is identical but shorter-than (or equal-length to) one already in comments - skip
1223 break 2;
1224 }
1225 }
1226
1227 } else {
1228
1229 $newvaluelength = strlen(trim($value));
1230 foreach ($ThisFileInfo['comments'][$tagname] as $existingkey => $existingvalue) {
1231 $oldvaluelength = strlen(trim($existingvalue));
1232 if (($newvaluelength > $oldvaluelength) && (substr(trim($value), 0, strlen($existingvalue)) == $existingvalue)) {
1233 $ThisFileInfo['comments'][$tagname][$existingkey] = trim($value);
1234 break 2;
1235 }
1236 }
1237
1238 }
1239 if (empty($ThisFileInfo['comments'][$tagname]) || !in_array(trim($value), $ThisFileInfo['comments'][$tagname])) {
1240 $ThisFileInfo['comments'][$tagname][] = trim($value);
1241 }
1242 }
1243 }
1244 }
1245 }
1246
1247 // Copy to ['comments_html']
1248 foreach ($ThisFileInfo['comments'] as $field => $values) {
1249 foreach ($values as $index => $value) {
1250 $ThisFileInfo['comments_html'][$field][$index] = str_replace('&#0;', '', getid3_lib::MultiByteCharString2HTML($value, $ThisFileInfo['encoding']));
1251 }
1252 }
1253 }
1254 }
MultiByteCharString2HTML($string, $charset='ISO-8859-1')

References MultiByteCharString2HTML().

+ Here is the call graph for this function:

◆ CreateDeepArray()

getid3_lib::CreateDeepArray (   $ArrayPath,
  $Separator,
  $Value 
)

Definition at line 465 of file getid3.lib.php.

465 {
466 // assigns $Value to a nested array path:
467 // $foo = getid3_lib::CreateDeepArray('/path/to/my', '/', 'file.txt')
468 // is the same as:
469 // $foo = array('path'=>array('to'=>'array('my'=>array('file.txt'))));
470 // or
471 // $foo['path']['to']['my'] = 'file.txt';
472 while ($ArrayPath && ($ArrayPath{0} == $Separator)) {
473 $ArrayPath = substr($ArrayPath, 1);
474 }
475 if (($pos = strpos($ArrayPath, $Separator)) !== false) {
476 $ReturnedArray[substr($ArrayPath, 0, $pos)] = getid3_lib::CreateDeepArray(substr($ArrayPath, $pos + 1), $Separator, $Value);
477 } else {
478 $ReturnedArray[$ArrayPath] = $Value;
479 }
480 return $ReturnedArray;
481 }
CreateDeepArray($ArrayPath, $Separator, $Value)
Definition: getid3.lib.php:465

References CreateDeepArray().

Referenced by CreateDeepArray(), getid3_gzip\getid3_gzip(), getid3_tar\getid3_tar(), getid3_zip\getid3_zip(), and getid3_iso\ParseDirectoryRecord().

+ Here is the call graph for this function:
+ Here is the caller graph for this function:

◆ DateMac2Unix()

getid3_lib::DateMac2Unix (   $macdate)

Definition at line 442 of file getid3.lib.php.

442 {
443 // Macintosh timestamp: seconds since 00:00h January 1, 1904
444 // UNIX timestamp: seconds since 00:00h January 1, 1970
445 return getid3_lib::CastAsInt($macdate - 2082844800);
446 }

References CastAsInt().

Referenced by getid3_riff\getid3_riff(), and getid3_quicktime\QuicktimeParseAtom().

+ Here is the call graph for this function:
+ Here is the caller graph for this function:

◆ Dec2Bin()

getid3_lib::Dec2Bin (   $number)

Definition at line 302 of file getid3.lib.php.

302 {
303 while ($number >= 256) {
304 $bytes[] = (($number / 256) - (floor($number / 256))) * 256;
305 $number = floor($number / 256);
306 }
307 $bytes[] = $number;
308 $binstring = '';
309 for ($i = 0; $i < count($bytes); $i++) {
310 $binstring = (($i == count($bytes) - 1) ? decbin($bytes[$i]) : str_pad(decbin($bytes[$i]), 8, '0', STR_PAD_LEFT)).$binstring;
311 }
312 return $binstring;
313 }

Referenced by getid3_write_id3v2\GenerateID3v2FrameData(), getid3_riff\getid3_riff(), and getid3_id3v2\ParseID3v2Frame().

+ Here is the caller graph for this function:

◆ DecimalBinary2Float()

getid3_lib::DecimalBinary2Float (   $binarynumerator)

Definition at line 76 of file getid3.lib.php.

76 {
77 $numerator = getid3_lib::Bin2Dec($binarynumerator);
78 $denominator = getid3_lib::Bin2Dec('1'.str_repeat('0', strlen($binarynumerator)));
79 return ($numerator / $denominator);
80 }

References Bin2Dec().

Referenced by BigEndian2Float().

+ Here is the call graph for this function:
+ Here is the caller graph for this function:

◆ EmbeddedLookup()

getid3_lib::EmbeddedLookup (   $key,
  $begin,
  $end,
  $file,
  $name 
)

Definition at line 1257 of file getid3.lib.php.

1257 {
1258
1259 // Cached
1260 static $cache;
1261 if (isset($cache[$file][$name])) {
1262 return @$cache[$file][$name][$key];
1263 }
1264
1265 // Init
1266 $keylength = strlen($key);
1267 $line_count = $end - $begin - 7;
1268
1269 // Open php file
1270 $fp = fopen($file, 'r');
1271
1272 // Discard $begin lines
1273 for ($i = 0; $i < ($begin + 3); $i++) {
1274 fgets($fp, 1024);
1275 }
1276
1277 // Loop thru line
1278 while (0 < $line_count--) {
1279
1280 // Read line
1281 $line = ltrim(fgets($fp, 1024), "\t ");
1282
1283 // METHOD A: only cache the matching key - less memory but slower on next lookup of not-previously-looked-up key
1284 //$keycheck = substr($line, 0, $keylength);
1285 //if ($key == $keycheck) {
1286 // $cache[$file][$name][$keycheck] = substr($line, $keylength + 1);
1287 // break;
1288 //}
1289
1290 // METHOD B: cache all keys in this lookup - more memory but faster on next lookup of not-previously-looked-up key
1291 //$cache[$file][$name][substr($line, 0, $keylength)] = trim(substr($line, $keylength + 1));
1292 @list($ThisKey, $ThisValue) = explode("\t", $line, 2);
1293 $cache[$file][$name][$ThisKey] = trim($ThisValue);
1294 }
1295
1296 // Close and return
1297 fclose($fp);
1298 return @$cache[$file][$name][$key];
1299 }
print $file

References $file.

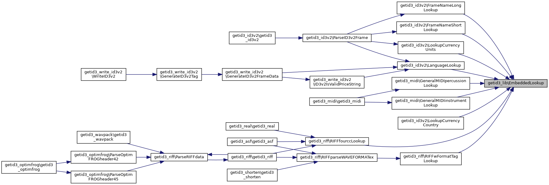
Referenced by getid3_id3v2\FrameNameLongLookup(), getid3_id3v2\FrameNameShortLookup(), getid3_midi\GeneralMIDIinstrumentLookup(), getid3_midi\GeneralMIDIpercussionLookup(), getid3_id3v2\LanguageLookup(), getid3_id3v2\LookupCurrencyCountry(), getid3_id3v2\LookupCurrencyUnits(), getid3_riff\RIFFfourccLookup(), and getid3_riff\RIFFwFormatTagLookup().

+ Here is the caller graph for this function:

◆ fileextension()

getid3_lib::fileextension (   $filename,
  $numextensions = 1 
)

Definition at line 392 of file getid3.lib.php.

392 {
393 if (strstr($filename, '.')) {
394 $reversedfilename = strrev($filename);
395 $offset = 0;
396 for ($i = 0; $i < $numextensions; $i++) {
397 $offset = strpos($reversedfilename, '.', $offset + 1);
398 if ($offset === false) {
399 return '';
400 }
401 }
402 return strrev(substr($reversedfilename, 0, $offset));
403 }
404 return '';
405 }
$filename
Definition: buildRTE.php:89

References $filename.

Referenced by getid3_optimfrog\ParseOptimFROGheader45().

+ Here is the caller graph for this function:

◆ FixedPoint16_16()

getid3_lib::FixedPoint16_16 (   $rawdata)

Definition at line 454 of file getid3.lib.php.

454 {
455 return getid3_lib::BigEndian2Int(substr($rawdata, 0, 2)) + (float) (getid3_lib::BigEndian2Int(substr($rawdata, 2, 2)) / pow(2, 16));
456 }
BigEndian2Int($byteword, $synchsafe=false, $signed=false)
Definition: getid3.lib.php:234

References BigEndian2Int().

Referenced by getid3_riff\getid3_riff(), and getid3_quicktime\QuicktimeParseAtom().

+ Here is the call graph for this function:
+ Here is the caller graph for this function:

◆ FixedPoint2_30()

getid3_lib::FixedPoint2_30 (   $rawdata)

Definition at line 459 of file getid3.lib.php.

459 {
460 $binarystring = getid3_lib::BigEndian2Bin($rawdata);
461 return getid3_lib::Bin2Dec(substr($binarystring, 0, 2)) + (float) (getid3_lib::Bin2Dec(substr($binarystring, 2, 30)) / 1073741824);
462 }

References BigEndian2Bin(), and Bin2Dec().

Referenced by getid3_bmp\getid3_bmp(), and getid3_quicktime\QuicktimeParseAtom().

+ Here is the call graph for this function:
+ Here is the caller graph for this function:

◆ FixedPoint8_8()

getid3_lib::FixedPoint8_8 (   $rawdata)

Definition at line 449 of file getid3.lib.php.

449 {
450 return getid3_lib::BigEndian2Int(substr($rawdata, 0, 1)) + (float) (getid3_lib::BigEndian2Int(substr($rawdata, 1, 1)) / pow(2, 8));
451 }

References BigEndian2Int().

Referenced by getid3_quicktime\QuicktimeParseAtom().

+ Here is the call graph for this function:
+ Here is the caller graph for this function:

◆ Float2BinaryDecimal()

getid3_lib::Float2BinaryDecimal (   $floatvalue)

Definition at line 107 of file getid3.lib.php.

107 {
108 // http://www.scri.fsu.edu/~jac/MAD3401/Backgrnd/binary.html
109 $maxbits = 128; // to how many bits of precision should the calculations be taken?
110 $intpart = getid3_lib::trunc($floatvalue);
111 $floatpart = abs($floatvalue - $intpart);
112 $pointbitstring = '';
113 while (($floatpart != 0) && (strlen($pointbitstring) < $maxbits)) {
114 $floatpart *= 2;
115 $pointbitstring .= (string) getid3_lib::trunc($floatpart);
116 $floatpart -= getid3_lib::trunc($floatpart);
117 }
118 $binarypointnumber = decbin($intpart).'.'.$pointbitstring;
119 return $binarypointnumber;
120 }

References trunc().

Referenced by Float2String().

+ Here is the call graph for this function:
+ Here is the caller graph for this function:

◆ Float2String()

getid3_lib::Float2String (   $floatvalue,
  $bits 
)

Definition at line 123 of file getid3.lib.php.

123 {
124 // http://www.scri.fsu.edu/~jac/MAD3401/Backgrnd/ieee-expl.html
125 switch ($bits) {
126 case 32:
127 $exponentbits = 8;
128 $fractionbits = 23;
129 break;
130
131 case 64:
132 $exponentbits = 11;
133 $fractionbits = 52;
134 break;
135
136 default:
137 return false;
138 break;
139 }
140 if ($floatvalue >= 0) {
141 $signbit = '0';
142 } else {
143 $signbit = '1';
144 }
145 $normalizedbinary = getid3_lib::NormalizeBinaryPoint(getid3_lib::Float2BinaryDecimal($floatvalue), $fractionbits);
146 $biasedexponent = pow(2, $exponentbits - 1) - 1 + $normalizedbinary['exponent']; // (127 or 1023) +/- exponent
147 $exponentbitstring = str_pad(decbin($biasedexponent), $exponentbits, '0', STR_PAD_LEFT);
148 $fractionbitstring = str_pad(substr($normalizedbinary['normalized'], 2), $fractionbits, '0', STR_PAD_RIGHT);
149
150 return getid3_lib::BigEndian2String(getid3_lib::Bin2Dec($signbit.$exponentbitstring.$fractionbitstring), $bits % 8, false);
151 }
NormalizeBinaryPoint($binarypointnumber, $maxbits=52)
Definition: getid3.lib.php:83
BigEndian2String($number, $minbytes=1, $synchsafe=false, $signed=false)
Definition: getid3.lib.php:281
Float2BinaryDecimal($floatvalue)
Definition: getid3.lib.php:107

References BigEndian2String(), Bin2Dec(), Float2BinaryDecimal(), and NormalizeBinaryPoint().

Referenced by getid3_write_id3v2\GenerateID3v2FrameData().

+ Here is the call graph for this function:
+ Here is the caller graph for this function:

◆ GetDataImageSize()

getid3_lib::GetDataImageSize (   $imgData)

Definition at line 1170 of file getid3.lib.php.

1170 {
1171 $GetDataImageSize = false;
1172 if ($tempfilename = tempnam('*', 'getID3')) {
1173 if ($tmp = @fopen($tempfilename, 'wb')) {
1174 fwrite($tmp, $imgData);
1175 fclose($tmp);
1176 $GetDataImageSize = @GetImageSize($tempfilename);
1177 }
1178 unlink($tempfilename);
1179 }
1180 return $GetDataImageSize;
1181 }

Referenced by getid3_jpg\getid3_jpg(), getid3_id3v2\ParseID3v2Frame(), and getid3_ogg\ParseVorbisCommentsFilepointer().

+ Here is the caller graph for this function:

◆ hash_data()

getid3_lib::hash_data (   $file,
  $offset,
  $end,
  $algorithm 
)

Definition at line 582 of file getid3.lib.php.

582 {
583
584 switch ($algorithm) {
585 case 'md5':
586 $hash_function = 'md5_file';
587 $unix_call = 'md5sum';
588 $windows_call = 'md5sum.exe';
589 $hash_length = 32;
590 break;
591
592 case 'sha1':
593 $hash_function = 'sha1_file';
594 $unix_call = 'sha1sum';
595 $windows_call = 'sha1sum.exe';
596 $hash_length = 40;
597 break;
598
599 default:
600 die('Invalid algorithm ('.$algorithm.') in getid3_lib::hash_data()');
601 break;
602 }
603 $size = $end - $offset;
604 while (true) {
605 if (GETID3_OS_ISWINDOWS) {
606
607 // It seems that sha1sum.exe for Windows only works on physical files, does not accept piped data
608 // Fall back to create-temp-file method:
609 if ($algorithm == 'sha1') {
610 break;
611 }
612
613 $RequiredFiles = array('cygwin1.dll', 'head.exe', 'tail.exe', $windows_call);
614 foreach ($RequiredFiles as $required_file) {
615 if (!is_readable(GETID3_HELPERAPPSDIR.$required_file)) {
616 // helper apps not available - fall back to old method
617 break;
618 }
619 }
620 $commandline = GETID3_HELPERAPPSDIR.'head.exe -c '.$end.' "'.escapeshellarg(str_replace('/', DIRECTORY_SEPARATOR, $file)).'" | ';
621 $commandline .= GETID3_HELPERAPPSDIR.'tail.exe -c '.$size.' | ';
622 $commandline .= GETID3_HELPERAPPSDIR.$windows_call;
623
624 } else {
625
626 $commandline = 'head -c'.$end.' '.escapeshellarg($file).' | ';
627 $commandline .= 'tail -c'.$size.' | ';
628 $commandline .= $unix_call;
629
630 }
631 if ((bool) ini_get('safe_mode')) {
632 $ThisFileInfo['warning'][] = 'PHP running in Safe Mode - backtick operator not available, using slower non-system-call '.$algorithm.' algorithm';
633 break;
634 }
635 return substr(`$commandline`, 0, $hash_length);
636 }
637
638 // try to create a temporary file in the system temp directory - invalid dirname should force to system temp dir
639 if (($data_filename = tempnam('*', 'getID3')) === false) {
640 // can't find anywhere to create a temp file, just die
641 return false;
642 }
643
644 // Init
645 $result = false;
646
647 // copy parts of file
648 if ($fp = @fopen($file, 'rb')) {
649
650 if ($fp_data = @fopen($data_filename, 'wb')) {
651
652 fseek($fp, $offset, SEEK_SET);
653 $byteslefttowrite = $end - $offset;
654 while (($byteslefttowrite > 0) && ($buffer = fread($fp, GETID3_FREAD_BUFFER_SIZE))) {
655 $byteswritten = fwrite($fp_data, $buffer, $byteslefttowrite);
656 $byteslefttowrite -= $byteswritten;
657 }
658 fclose($fp_data);
659 $result = getid3_lib::$hash_function($data_filename);
660
661 }
662 fclose($fp);
663 }
664 unlink($data_filename);
665 return $result;
666 }
$result
$size
Definition: RandomTest.php:79
const GETID3_FREAD_BUFFER_SIZE
Definition: getid3.php:14

References $file, $result, $size, and GETID3_FREAD_BUFFER_SIZE.

Referenced by getID3\getHashdata().

+ Here is the caller graph for this function:

◆ iconv_fallback()

getid3_lib::iconv_fallback (   $in_charset,
  $out_charset,
  $string 
)

Definition at line 951 of file getid3.lib.php.

951 {
952
953 if ($in_charset == $out_charset) {
954 return $string;
955 }
956
957 static $iconv_broken_or_unavailable = array();
958 if (is_null(@$iconv_broken_or_unavailable[$in_charset.'_'.$out_charset])) {
959 $GETID3_ICONV_TEST_STRING = ' !"#$%&\'()*+,-./0123456789:;<=>?@ABCDEFGHIJKLMNOPQRSTUVWXYZ[\\]^_`abcdefghijklmnopqrstuvwxyz{|}~€‚„…†‡‰Š‹ŚŤŽŹ‘’“”•–—™š›śťžź ˇ˘Ł¤Ą¦§¨©Ş«¬­®Ż°±˛ł´µ¶·¸ąş»Ľ˝ľżŔÁÂĂÄĹĆÇČÉĘËĚÍÎĎĐŃŇÓÔŐÖ×ŘŮÚŰÜÝŢßŕáâăäĺćçčéęëěíîďđńňóôőö÷řůúűüýţ˙';
960
961 // Check iconv()
962 if (function_exists('iconv')) {
963 if (@iconv($in_charset, 'ISO-8859-1', @iconv('ISO-8859-1', $in_charset, $GETID3_ICONV_TEST_STRING)) == $GETID3_ICONV_TEST_STRING) {
964 if (@iconv($out_charset, 'ISO-8859-1', @iconv('ISO-8859-1', $out_charset, $GETID3_ICONV_TEST_STRING)) == $GETID3_ICONV_TEST_STRING) {
965 // everything works, use iconv()
966 $iconv_broken_or_unavailable[$in_charset.'_'.$out_charset] = false;
967 } else {
968 // iconv() available, but broken. Use getID3()'s iconv_fallback() conversions instead
969 // known issue in PHP v4.1.x
970 $iconv_broken_or_unavailable[$in_charset.'_'.$out_charset] = true;
971 }
972 } else {
973 // iconv() available, but broken. Use getID3()'s iconv_fallback() conversions instead
974 // known issue in PHP v4.1.x
975 $iconv_broken_or_unavailable[$in_charset.'_'.$out_charset] = true;
976 }
977 } else {
978 // iconv() unavailable, use getID3()'s iconv_fallback() conversions
979 $iconv_broken_or_unavailable[$in_charset.'_'.$out_charset] = true;
980 }
981 }
982
983 if ($iconv_broken_or_unavailable[$in_charset.'_'.$out_charset]) {
984 static $ConversionFunctionList = array();
985 if (empty($ConversionFunctionList)) {
986 $ConversionFunctionList['ISO-8859-1']['UTF-8'] = 'iconv_fallback_iso88591_utf8';
987 $ConversionFunctionList['ISO-8859-1']['UTF-16'] = 'iconv_fallback_iso88591_utf16';
988 $ConversionFunctionList['ISO-8859-1']['UTF-16BE'] = 'iconv_fallback_iso88591_utf16be';
989 $ConversionFunctionList['ISO-8859-1']['UTF-16LE'] = 'iconv_fallback_iso88591_utf16le';
990 $ConversionFunctionList['UTF-8']['ISO-8859-1'] = 'iconv_fallback_utf8_iso88591';
991 $ConversionFunctionList['UTF-8']['UTF-16'] = 'iconv_fallback_utf8_utf16';
992 $ConversionFunctionList['UTF-8']['UTF-16BE'] = 'iconv_fallback_utf8_utf16be';
993 $ConversionFunctionList['UTF-8']['UTF-16LE'] = 'iconv_fallback_utf8_utf16le';
994 $ConversionFunctionList['UTF-16']['ISO-8859-1'] = 'iconv_fallback_utf16_iso88591';
995 $ConversionFunctionList['UTF-16']['UTF-8'] = 'iconv_fallback_utf16_utf8';
996 $ConversionFunctionList['UTF-16LE']['ISO-8859-1'] = 'iconv_fallback_utf16le_iso88591';
997 $ConversionFunctionList['UTF-16LE']['UTF-8'] = 'iconv_fallback_utf16le_utf8';
998 $ConversionFunctionList['UTF-16BE']['ISO-8859-1'] = 'iconv_fallback_utf16be_iso88591';
999 $ConversionFunctionList['UTF-16BE']['UTF-8'] = 'iconv_fallback_utf16be_utf8';
1000 }
1001 if (isset($ConversionFunctionList[strtoupper($in_charset)][strtoupper($out_charset)])) {
1002 $ConversionFunction = $ConversionFunctionList[strtoupper($in_charset)][strtoupper($out_charset)];
1003 return getid3_lib::$ConversionFunction($string);
1004 }
1005 die('PHP does not have iconv() support - cannot convert from '.$in_charset.' to '.$out_charset);
1006 }
1007
1008 if ($converted_string = @iconv($in_charset, $out_charset.'//TRANSLIT', $string)) {
1009 switch ($out_charset) {
1010 case 'ISO-8859-1':
1011 $converted_string = rtrim($converted_string, "\x00");
1012 break;
1013 }
1014 return $converted_string;
1015 }
1016
1017 // iconv() may sometimes fail with "illegal character in input string" error message
1018 // and return an empty string, but returning the unconverted string is more useful
1019 return $string;
1020 }

Referenced by getID3\CharConvert(), getid3_writetags\FormatDataForAPE(), getid3_writetags\FormatDataForID3v1(), getid3_writetags\FormatDataForID3v2(), getid3_writetags\FormatDataForReal(), getid3_writetags\FormatDataForVorbisComment(), getid3_iso\ParseDirectoryRecord(), getid3_id3v2\ParseID3v2Frame(), getid3_iso\ParsePathTable(), getid3_asf\TrimConvert(), and getid3_asf\WMpictureTypeLookup().

+ Here is the caller graph for this function:

◆ iconv_fallback_int_utf8()

getid3_lib::iconv_fallback_int_utf8 (   $charval)

Definition at line 669 of file getid3.lib.php.

669 {
670 if ($charval < 128) {
671 // 0bbbbbbb
672 $newcharstring = chr($charval);
673 } elseif ($charval < 2048) {
674 // 110bbbbb 10bbbbbb
675 $newcharstring = chr(($charval >> 6) | 0xC0);
676 $newcharstring .= chr(($charval & 0x3F) | 0x80);
677 } elseif ($charval < 65536) {
678 // 1110bbbb 10bbbbbb 10bbbbbb
679 $newcharstring = chr(($charval >> 12) | 0xE0);
680 $newcharstring .= chr(($charval >> 6) | 0xC0);
681 $newcharstring .= chr(($charval & 0x3F) | 0x80);
682 } else {
683 // 11110bbb 10bbbbbb 10bbbbbb 10bbbbbb
684 $newcharstring = chr(($charval >> 18) | 0xF0);
685 $newcharstring .= chr(($charval >> 12) | 0xC0);
686 $newcharstring .= chr(($charval >> 6) | 0xC0);
687 $newcharstring .= chr(($charval & 0x3F) | 0x80);
688 }
689 return $newcharstring;
690 }

Referenced by iconv_fallback_iso88591_utf8(), iconv_fallback_utf16be_utf8(), and iconv_fallback_utf16le_utf8().

+ Here is the caller graph for this function:

◆ iconv_fallback_iso88591_utf16()

getid3_lib::iconv_fallback_iso88591_utf16 (   $string)

Definition at line 734 of file getid3.lib.php.

734 {
736 }
iconv_fallback_iso88591_utf16le($string, $bom=false)
Definition: getid3.lib.php:722

References iconv_fallback_iso88591_utf16le().

+ Here is the call graph for this function:

◆ iconv_fallback_iso88591_utf16be()

getid3_lib::iconv_fallback_iso88591_utf16be (   $string,
  $bom = false 
)

Definition at line 710 of file getid3.lib.php.

710 {
711 $newcharstring = '';
712 if ($bom) {
713 $newcharstring .= "\xFE\xFF";
714 }
715 for ($i = 0; $i < strlen($string); $i++) {
716 $newcharstring .= "\x00".$string{$i};
717 }
718 return $newcharstring;
719 }

◆ iconv_fallback_iso88591_utf16le()

getid3_lib::iconv_fallback_iso88591_utf16le (   $string,
  $bom = false 
)

Definition at line 722 of file getid3.lib.php.

722 {
723 $newcharstring = '';
724 if ($bom) {
725 $newcharstring .= "\xFF\xFE";
726 }
727 for ($i = 0; $i < strlen($string); $i++) {
728 $newcharstring .= $string{$i}."\x00";
729 }
730 return $newcharstring;
731 }

Referenced by iconv_fallback_iso88591_utf16().

+ Here is the caller graph for this function:

◆ iconv_fallback_iso88591_utf8()

getid3_lib::iconv_fallback_iso88591_utf8 (   $string,
  $bom = false 
)

Definition at line 693 of file getid3.lib.php.

693 {
694 if (function_exists('utf8_encode')) {
695 return utf8_encode($string);
696 }
697 // utf8_encode() unavailable, use getID3()'s iconv_fallback() conversions (possibly PHP is compiled without XML support)
698 $newcharstring = '';
699 if ($bom) {
700 $newcharstring .= "\xEF\xBB\xBF";
701 }
702 for ($i = 0; $i < strlen($string); $i++) {
703 $charval = ord($string{$i});
704 $newcharstring .= getid3_lib::iconv_fallback_int_utf8($charval);
705 }
706 return $newcharstring;
707 }
iconv_fallback_int_utf8($charval)
Definition: getid3.lib.php:669

References iconv_fallback_int_utf8().

+ Here is the call graph for this function:

◆ iconv_fallback_utf16_iso88591()

getid3_lib::iconv_fallback_utf16_iso88591 (   $string)

Definition at line 930 of file getid3.lib.php.

930 {
931 $bom = substr($string, 0, 2);
932 if ($bom == "\xFE\xFF") {
933 return getid3_lib::iconv_fallback_utf16be_iso88591(substr($string, 2));
934 } elseif ($bom == "\xFF\xFE") {
935 return getid3_lib::iconv_fallback_utf16le_iso88591(substr($string, 2));
936 }
937 return $string;
938 }
iconv_fallback_utf16be_iso88591($string)
Definition: getid3.lib.php:902
iconv_fallback_utf16le_iso88591($string)
Definition: getid3.lib.php:916

References iconv_fallback_utf16be_iso88591(), and iconv_fallback_utf16le_iso88591().

+ Here is the call graph for this function:

◆ iconv_fallback_utf16_utf8()

getid3_lib::iconv_fallback_utf16_utf8 (   $string)

Definition at line 941 of file getid3.lib.php.

941 {
942 $bom = substr($string, 0, 2);
943 if ($bom == "\xFE\xFF") {
944 return getid3_lib::iconv_fallback_utf16be_utf8(substr($string, 2));
945 } elseif ($bom == "\xFF\xFE") {
946 return getid3_lib::iconv_fallback_utf16le_utf8(substr($string, 2));
947 }
948 return $string;
949 }
iconv_fallback_utf16be_utf8($string)
Definition: getid3.lib.php:874
iconv_fallback_utf16le_utf8($string)
Definition: getid3.lib.php:888

References iconv_fallback_utf16be_utf8(), and iconv_fallback_utf16le_utf8().

+ Here is the call graph for this function:

◆ iconv_fallback_utf16be_iso88591()

getid3_lib::iconv_fallback_utf16be_iso88591 (   $string)

Definition at line 902 of file getid3.lib.php.

902 {
903 if (substr($string, 0, 2) == "\xFE\xFF") {
904 // strip BOM
905 $string = substr($string, 2);
906 }
907 $newcharstring = '';
908 for ($i = 0; $i < strlen($string); $i += 2) {
909 $charval = getid3_lib::BigEndian2Int(substr($string, $i, 2));
910 $newcharstring .= (($charval < 256) ? chr($charval) : '?');
911 }
912 return $newcharstring;
913 }

References BigEndian2Int().

Referenced by iconv_fallback_utf16_iso88591().

+ Here is the call graph for this function:
+ Here is the caller graph for this function:

◆ iconv_fallback_utf16be_utf8()

getid3_lib::iconv_fallback_utf16be_utf8 (   $string)

Definition at line 874 of file getid3.lib.php.

874 {
875 if (substr($string, 0, 2) == "\xFE\xFF") {
876 // strip BOM
877 $string = substr($string, 2);
878 }
879 $newcharstring = '';
880 for ($i = 0; $i < strlen($string); $i += 2) {
881 $charval = getid3_lib::BigEndian2Int(substr($string, $i, 2));
882 $newcharstring .= getid3_lib::iconv_fallback_int_utf8($charval);
883 }
884 return $newcharstring;
885 }

References BigEndian2Int(), and iconv_fallback_int_utf8().

Referenced by iconv_fallback_utf16_utf8().

+ Here is the call graph for this function:
+ Here is the caller graph for this function:

◆ iconv_fallback_utf16le_iso88591()

getid3_lib::iconv_fallback_utf16le_iso88591 (   $string)

Definition at line 916 of file getid3.lib.php.

916 {
917 if (substr($string, 0, 2) == "\xFF\xFE") {
918 // strip BOM
919 $string = substr($string, 2);
920 }
921 $newcharstring = '';
922 for ($i = 0; $i < strlen($string); $i += 2) {
923 $charval = getid3_lib::LittleEndian2Int(substr($string, $i, 2));
924 $newcharstring .= (($charval < 256) ? chr($charval) : '?');
925 }
926 return $newcharstring;
927 }
LittleEndian2Int($byteword, $signed=false)
Definition: getid3.lib.php:266

References LittleEndian2Int().

Referenced by iconv_fallback_utf16_iso88591().

+ Here is the call graph for this function:
+ Here is the caller graph for this function:

◆ iconv_fallback_utf16le_utf8()

getid3_lib::iconv_fallback_utf16le_utf8 (   $string)

Definition at line 888 of file getid3.lib.php.

888 {
889 if (substr($string, 0, 2) == "\xFF\xFE") {
890 // strip BOM
891 $string = substr($string, 2);
892 }
893 $newcharstring = '';
894 for ($i = 0; $i < strlen($string); $i += 2) {
895 $charval = getid3_lib::LittleEndian2Int(substr($string, $i, 2));
896 $newcharstring .= getid3_lib::iconv_fallback_int_utf8($charval);
897 }
898 return $newcharstring;
899 }

References iconv_fallback_int_utf8(), and LittleEndian2Int().

Referenced by iconv_fallback_utf16_utf8().

+ Here is the call graph for this function:
+ Here is the caller graph for this function:

◆ iconv_fallback_utf8_iso88591()

getid3_lib::iconv_fallback_utf8_iso88591 (   $string)

Definition at line 739 of file getid3.lib.php.

739 {
740 if (function_exists('utf8_decode')) {
741 return utf8_decode($string);
742 }
743 // utf8_decode() unavailable, use getID3()'s iconv_fallback() conversions (possibly PHP is compiled without XML support)
744 $newcharstring = '';
745 $offset = 0;
746 $stringlength = strlen($string);
747 while ($offset < $stringlength) {
748 if ((ord($string{$offset}) | 0x07) == 0xF7) {
749 // 11110bbb 10bbbbbb 10bbbbbb 10bbbbbb
750 $charval = ((ord($string{($offset + 0)}) & 0x07) << 18) &
751 ((ord($string{($offset + 1)}) & 0x3F) << 12) &
752 ((ord($string{($offset + 2)}) & 0x3F) << 6) &
753 (ord($string{($offset + 3)}) & 0x3F);
754 $offset += 4;
755 } elseif ((ord($string{$offset}) | 0x0F) == 0xEF) {
756 // 1110bbbb 10bbbbbb 10bbbbbb
757 $charval = ((ord($string{($offset + 0)}) & 0x0F) << 12) &
758 ((ord($string{($offset + 1)}) & 0x3F) << 6) &
759 (ord($string{($offset + 2)}) & 0x3F);
760 $offset += 3;
761 } elseif ((ord($string{$offset}) | 0x1F) == 0xDF) {
762 // 110bbbbb 10bbbbbb
763 $charval = ((ord($string{($offset + 0)}) & 0x1F) << 6) &
764 (ord($string{($offset + 1)}) & 0x3F);
765 $offset += 2;
766 } elseif ((ord($string{$offset}) | 0x7F) == 0x7F) {
767 // 0bbbbbbb
768 $charval = ord($string{$offset});
769 $offset += 1;
770 } else {
771 // error? throw some kind of warning here?
772 $charval = false;
773 $offset += 1;
774 }
775 if ($charval !== false) {
776 $newcharstring .= (($charval < 256) ? chr($charval) : '?');
777 }
778 }
779 return $newcharstring;
780 }

◆ iconv_fallback_utf8_utf16()

getid3_lib::iconv_fallback_utf8_utf16 (   $string)

Definition at line 869 of file getid3.lib.php.

869 {
870 return getid3_lib::iconv_fallback_utf8_utf16le($string, true);
871 }
iconv_fallback_utf8_utf16le($string, $bom=false)
Definition: getid3.lib.php:826

References iconv_fallback_utf8_utf16le().

+ Here is the call graph for this function:

◆ iconv_fallback_utf8_utf16be()

getid3_lib::iconv_fallback_utf8_utf16be (   $string,
  $bom = false 
)

Definition at line 783 of file getid3.lib.php.

783 {
784 $newcharstring = '';
785 if ($bom) {
786 $newcharstring .= "\xFE\xFF";
787 }
788 $offset = 0;
789 $stringlength = strlen($string);
790 while ($offset < $stringlength) {
791 if ((ord($string{$offset}) | 0x07) == 0xF7) {
792 // 11110bbb 10bbbbbb 10bbbbbb 10bbbbbb
793 $charval = ((ord($string{($offset + 0)}) & 0x07) << 18) &
794 ((ord($string{($offset + 1)}) & 0x3F) << 12) &
795 ((ord($string{($offset + 2)}) & 0x3F) << 6) &
796 (ord($string{($offset + 3)}) & 0x3F);
797 $offset += 4;
798 } elseif ((ord($string{$offset}) | 0x0F) == 0xEF) {
799 // 1110bbbb 10bbbbbb 10bbbbbb
800 $charval = ((ord($string{($offset + 0)}) & 0x0F) << 12) &
801 ((ord($string{($offset + 1)}) & 0x3F) << 6) &
802 (ord($string{($offset + 2)}) & 0x3F);
803 $offset += 3;
804 } elseif ((ord($string{$offset}) | 0x1F) == 0xDF) {
805 // 110bbbbb 10bbbbbb
806 $charval = ((ord($string{($offset + 0)}) & 0x1F) << 6) &
807 (ord($string{($offset + 1)}) & 0x3F);
808 $offset += 2;
809 } elseif ((ord($string{$offset}) | 0x7F) == 0x7F) {
810 // 0bbbbbbb
811 $charval = ord($string{$offset});
812 $offset += 1;
813 } else {
814 // error? throw some kind of warning here?
815 $charval = false;
816 $offset += 1;
817 }
818 if ($charval !== false) {
819 $newcharstring .= (($charval < 65536) ? getid3_lib::BigEndian2String($charval, 2) : "\x00".'?');
820 }
821 }
822 return $newcharstring;
823 }

References BigEndian2String().

+ Here is the call graph for this function:

◆ iconv_fallback_utf8_utf16le()

getid3_lib::iconv_fallback_utf8_utf16le (   $string,
  $bom = false 
)

Definition at line 826 of file getid3.lib.php.

826 {
827 $newcharstring = '';
828 if ($bom) {
829 $newcharstring .= "\xFF\xFE";
830 }
831 $offset = 0;
832 $stringlength = strlen($string);
833 while ($offset < $stringlength) {
834 if ((ord($string{$offset}) | 0x07) == 0xF7) {
835 // 11110bbb 10bbbbbb 10bbbbbb 10bbbbbb
836 $charval = ((ord($string{($offset + 0)}) & 0x07) << 18) &
837 ((ord($string{($offset + 1)}) & 0x3F) << 12) &
838 ((ord($string{($offset + 2)}) & 0x3F) << 6) &
839 (ord($string{($offset + 3)}) & 0x3F);
840 $offset += 4;
841 } elseif ((ord($string{$offset}) | 0x0F) == 0xEF) {
842 // 1110bbbb 10bbbbbb 10bbbbbb
843 $charval = ((ord($string{($offset + 0)}) & 0x0F) << 12) &
844 ((ord($string{($offset + 1)}) & 0x3F) << 6) &
845 (ord($string{($offset + 2)}) & 0x3F);
846 $offset += 3;
847 } elseif ((ord($string{$offset}) | 0x1F) == 0xDF) {
848 // 110bbbbb 10bbbbbb
849 $charval = ((ord($string{($offset + 0)}) & 0x1F) << 6) &
850 (ord($string{($offset + 1)}) & 0x3F);
851 $offset += 2;
852 } elseif ((ord($string{$offset}) | 0x7F) == 0x7F) {
853 // 0bbbbbbb
854 $charval = ord($string{$offset});
855 $offset += 1;
856 } else {
857 // error? maybe throw some warning here?
858 $charval = false;
859 $offset += 1;
860 }
861 if ($charval !== false) {
862 $newcharstring .= (($charval < 65536) ? getid3_lib::LittleEndian2String($charval, 2) : '?'."\x00");
863 }
864 }
865 return $newcharstring;
866 }
LittleEndian2String($number, $minbytes=1, $synchsafe=false)
Definition: getid3.lib.php:343

References LittleEndian2String().

Referenced by iconv_fallback_utf8_utf16().

+ Here is the call graph for this function:
+ Here is the caller graph for this function:

◆ image_type_to_mime_type()

getid3_lib::image_type_to_mime_type (   $imagetypeid)

Definition at line 419 of file getid3.lib.php.

419 {
420 // only available in PHP v4.3.0+
421 static $image_type_to_mime_type = array();
422 if (empty($image_type_to_mime_type)) {
423 $image_type_to_mime_type[1] = 'image/gif'; // GIF
424 $image_type_to_mime_type[2] = 'image/jpeg'; // JPEG
425 $image_type_to_mime_type[3] = 'image/png'; // PNG
426 $image_type_to_mime_type[4] = 'application/x-shockwave-flash'; // Flash
427 $image_type_to_mime_type[5] = 'image/psd'; // PSD
428 $image_type_to_mime_type[6] = 'image/bmp'; // BMP
429 $image_type_to_mime_type[7] = 'image/tiff'; // TIFF: little-endian (Intel)
430 $image_type_to_mime_type[8] = 'image/tiff'; // TIFF: big-endian (Motorola)
431 //$image_type_to_mime_type[9] = 'image/jpc'; // JPC
432 //$image_type_to_mime_type[10] = 'image/jp2'; // JPC
433 //$image_type_to_mime_type[11] = 'image/jpx'; // JPC
434 //$image_type_to_mime_type[12] = 'image/jb2'; // JPC
435 $image_type_to_mime_type[13] = 'application/x-shockwave-flash'; // Shockwave
436 $image_type_to_mime_type[14] = 'image/iff'; // IFF
437 }
438 return (isset($image_type_to_mime_type[$imagetypeid]) ? $image_type_to_mime_type[$imagetypeid] : 'application/octet-stream');
439 }

Referenced by getid3_ogg\ParseVorbisCommentsFilepointer().

+ Here is the caller graph for this function:

◆ ImageTypesLookup()

getid3_lib::ImageTypesLookup (   $imagetypeid)

Definition at line 1183 of file getid3.lib.php.

1183 {
1184 static $ImageTypesLookup = array();
1185 if (empty($ImageTypesLookup)) {
1186 $ImageTypesLookup[1] = 'gif';
1187 $ImageTypesLookup[2] = 'jpeg';
1188 $ImageTypesLookup[3] = 'png';
1189 $ImageTypesLookup[4] = 'swf';
1190 $ImageTypesLookup[5] = 'psd';
1191 $ImageTypesLookup[6] = 'bmp';
1192 $ImageTypesLookup[7] = 'tiff (little-endian)';
1193 $ImageTypesLookup[8] = 'tiff (big-endian)';
1194 $ImageTypesLookup[9] = 'jpc';
1195 $ImageTypesLookup[10] = 'jp2';
1196 $ImageTypesLookup[11] = 'jpx';
1197 $ImageTypesLookup[12] = 'jb2';
1198 $ImageTypesLookup[13] = 'swc';
1199 $ImageTypesLookup[14] = 'iff';
1200 }
1201 return (isset($ImageTypesLookup[$imagetypeid]) ? $ImageTypesLookup[$imagetypeid] : '');
1202 }

◆ IncludeDependency()

getid3_lib::IncludeDependency (   $filename,
  $sourcefile,
  $DieOnFailure = false 
)

Definition at line 1301 of file getid3.lib.php.

1301 {
1302 global $GETID3_ERRORARRAY;
1303
1304 if (file_exists($filename)) {
1305 if (@include_once($filename)) {
1306 return true;
1307 } else {
1308 $diemessage = basename($sourcefile).' depends on '.$filename.', which has errors';
1309 }
1310 } else {
1311 $diemessage = basename($sourcefile).' depends on '.$filename.', which is missing';
1312 }
1313 if ($DieOnFailure) {
1314 die($diemessage);
1315 } else {
1316 $GETID3_ERRORARRAY[] = $diemessage;
1317 }
1318 return false;
1319 }

References $filename.

Referenced by getID3\analyze(), getid3_lyrics3\getid3_lyrics3(), getid3_riff\getid3_riff(), getid3_shorten\getid3_shorten(), getid3_wavpack\getid3_wavpack(), getid3_riff\ParseRIFF(), and getid3_writetags\WriteTags().

+ Here is the caller graph for this function:

◆ LittleEndian2Float()

getid3_lib::LittleEndian2Float (   $byteword)

Definition at line 154 of file getid3.lib.php.

154 {
155 return getid3_lib::BigEndian2Float(strrev($byteword));
156 }
BigEndian2Float($byteword)
Definition: getid3.lib.php:159

References BigEndian2Float().

Referenced by getid3_mp3\decodeMPEGaudioHeader(), and getid3_riff\getid3_riff().

+ Here is the call graph for this function:
+ Here is the caller graph for this function:

◆ LittleEndian2Int()

getid3_lib::LittleEndian2Int (   $byteword,
  $signed = false 
)

Definition at line 266 of file getid3.lib.php.

266 {
267 return getid3_lib::BigEndian2Int(strrev($byteword), false, $signed);
268 }

References BigEndian2Int().

Referenced by getid3_riff\EitherEndian2Int(), getid3_ac3\getid3_ac3(), getid3_apetag\getid3_apetag(), getid3_asf\getid3_asf(), getid3_bmp\getid3_bmp(), getid3_bonk\getid3_bonk(), getid3_exe\getid3_exe(), getid3_gif\getid3_gif(), getid3_gzip\getid3_gzip(), getid3_la\getid3_la(), getid3_monkey\getid3_monkey(), getid3_mpc\getid3_mpc(), getid3_ogg\getid3_ogg(), getid3_riff\getid3_riff(), getid3_rkau\getid3_rkau(), getid3_shorten\getid3_shorten(), getid3_svg\getid3_svg(), getid3_swf\getid3_swf(), getid3_tta\getid3_tta(), getid3_voc\getid3_voc(), getid3_wavpack\getid3_wavpack(), getid3_nsv\getNSVfHeaderFilepointer(), getid3_nsv\getNSVsHeaderFilepointer(), getid3_bonk\HandleBonkTags(), iconv_fallback_utf16le_iso88591(), iconv_fallback_utf16le_utf8(), MultiByteCharString2HTML(), getid3_apetag\parseAPEheaderFooter(), getid3_bink\ParseBink(), getid3_iso\ParseDirectoryRecord(), getid3_ogg\ParseOggPageHeader(), getid3_optimfrog\ParseOptimFROGheader42(), getid3_optimfrog\ParseOptimFROGheader45(), getid3_iso\ParsePathTable(), getid3_iso\ParsePrimaryVolumeDescriptor(), getid3_riff\ParseRIFF(), getid3_iso\ParseSupplementaryVolumeDescriptor(), getid3_ogg\ParseVorbisCommentsFilepointer(), getid3_riff\RIFFparseWAVEFORMATex(), getid3_riff\RIFFparseWavPackHeader(), getid3_tiff\TIFFendian2Int(), getid3_zip\ZIPparseCentralDirectory(), getid3_zip\ZIPparseEndOfCentralDirectory(), and getid3_zip\ZIPparseLocalFileHeader().

+ Here is the call graph for this function:
+ Here is the caller graph for this function:

◆ LittleEndian2String()

getid3_lib::LittleEndian2String (   $number,
  $minbytes = 1,
  $synchsafe = false 
)

Definition at line 343 of file getid3.lib.php.

343 {
344 $intstring = '';
345 while ($number > 0) {
346 if ($synchsafe) {
347 $intstring = $intstring.chr($number & 127);
348 $number >>= 7;
349 } else {
350 $intstring = $intstring.chr($number & 255);
351 $number >>= 8;
352 }
353 }
354 return str_pad($intstring, $minbytes, "\x00", STR_PAD_RIGHT);
355 }

Referenced by getid3_write_apetag\GenerateAPEtag(), getid3_write_apetag\GenerateAPEtagHeaderFooter(), iconv_fallback_utf8_utf16le(), and getid3_riff\ParseRIFFdata().

+ Here is the caller graph for this function:

◆ md5_file()

getid3_lib::md5_file (   $file)

Definition at line 512 of file getid3.lib.php.

512 {
513
514 // md5_file() exists in PHP 4.2.0+.
515 if (function_exists('md5_file')) {
516 return md5_file($file);
517 }
518
519 if (GETID3_OS_ISWINDOWS) {
520
521 $RequiredFiles = array('cygwin1.dll', 'md5sum.exe');
522 foreach ($RequiredFiles as $required_file) {
523 if (!is_readable(GETID3_HELPERAPPSDIR.$required_file)) {
524 die(implode(' and ', $RequiredFiles).' are required in '.GETID3_HELPERAPPSDIR.' for getid3_lib::md5_file() to function under Windows in PHP < v4.2.0');
525 }
526 }
527 $commandline = GETID3_HELPERAPPSDIR.'md5sum.exe "'.str_replace('/', DIRECTORY_SEPARATOR, $file).'"';
528 if (ereg("^[\\]?([0-9a-f]{32})", strtolower(`$commandline`), $r)) {
529 return $r[1];
530 }
531
532 } else {
533
534 // The following works under UNIX only
535 $file = str_replace('`', '\\`', $file);
536 if (ereg("^([0-9a-f]{32})[ \t\n\r]", `md5sum "$file"`, $r)) {
537 return $r[1];
538 }
539
540 }
541 return false;
542 }
md5_file($file)
Definition: getid3.lib.php:512

References $file, and md5_file().

Referenced by getID3\getHashdata(), and md5_file().

+ Here is the call graph for this function:
+ Here is the caller graph for this function:

◆ MultiByteCharString2HTML()

getid3_lib::MultiByteCharString2HTML (   $string,
  $charset = 'ISO-8859-1' 
)

Definition at line 1023 of file getid3.lib.php.

1023 {
1024 $HTMLstring = '';
1025
1026 switch ($charset) {
1027 case 'ISO-8859-1':
1028 case 'ISO8859-1':
1029 case 'ISO-8859-15':
1030 case 'ISO8859-15':
1031 case 'cp866':
1032 case 'ibm866':
1033 case '866':
1034 case 'cp1251':
1035 case 'Windows-1251':
1036 case 'win-1251':
1037 case '1251':
1038 case 'cp1252':
1039 case 'Windows-1252':
1040 case '1252':
1041 case 'KOI8-R':
1042 case 'koi8-ru':
1043 case 'koi8r':
1044 case 'BIG5':
1045 case '950':
1046 case 'GB2312':
1047 case '936':
1048 case 'BIG5-HKSCS':
1049 case 'Shift_JIS':
1050 case 'SJIS':
1051 case '932':
1052 case 'EUC-JP':
1053 case 'EUCJP':
1054 $HTMLstring = htmlentities($string, ENT_COMPAT, $charset);
1055 break;
1056
1057 case 'UTF-8':
1058 $strlen = strlen($string);
1059 for ($i = 0; $i < $strlen; $i++) {
1060 $char_ord_val = ord($string{$i});
1061 $charval = 0;
1062 if ($char_ord_val < 0x80) {
1063 $charval = $char_ord_val;
1064 } elseif ((($char_ord_val & 0xF0) >> 4) == 0x0F) {
1065 $charval = (($char_ord_val & 0x07) << 18);
1066 $charval += ((ord($string{++$i}) & 0x3F) << 12);
1067 $charval += ((ord($string{++$i}) & 0x3F) << 6);
1068 $charval += (ord($string{++$i}) & 0x3F);
1069 } elseif ((($char_ord_val & 0xE0) >> 5) == 0x07) {
1070 $charval = (($char_ord_val & 0x0F) << 12);
1071 $charval += ((ord($string{++$i}) & 0x3F) << 6);
1072 $charval += (ord($string{++$i}) & 0x3F);
1073 } elseif ((($char_ord_val & 0xC0) >> 6) == 0x03) {
1074 $charval = (($char_ord_val & 0x1F) << 6);
1075 $charval += (ord($string{++$i}) & 0x3F);
1076 }
1077 if (($charval >= 32) && ($charval <= 127)) {
1078 $HTMLstring .= chr($charval);
1079 } else {
1080 $HTMLstring .= '&#'.$charval.';';
1081 }
1082 }
1083 break;
1084
1085 case 'UTF-16LE':
1086 for ($i = 0; $i < strlen($string); $i += 2) {
1087 $charval = getid3_lib::LittleEndian2Int(substr($string, $i, 2));
1088 if (($charval >= 32) && ($charval <= 127)) {
1089 $HTMLstring .= chr($charval);
1090 } else {
1091 $HTMLstring .= '&#'.$charval.';';
1092 }
1093 }
1094 break;
1095
1096 case 'UTF-16BE':
1097 for ($i = 0; $i < strlen($string); $i += 2) {
1098 $charval = getid3_lib::BigEndian2Int(substr($string, $i, 2));
1099 if (($charval >= 32) && ($charval <= 127)) {
1100 $HTMLstring .= chr($charval);
1101 } else {
1102 $HTMLstring .= '&#'.$charval.';';
1103 }
1104 }
1105 break;
1106
1107 default:
1108 $HTMLstring = 'ERROR: Character set "'.$charset.'" not supported in MultiByteCharString2HTML()';
1109 break;
1110 }
1111 return $HTMLstring;
1112 }

References BigEndian2Int(), and LittleEndian2Int().

Referenced by CopyTagsToComments(), and getID3\HandleAllTags().

+ Here is the call graph for this function:
+ Here is the caller graph for this function:

◆ NormalizeBinaryPoint()

getid3_lib::NormalizeBinaryPoint (   $binarypointnumber,
  $maxbits = 52 
)

Definition at line 83 of file getid3.lib.php.

83 {
84 // http://www.scri.fsu.edu/~jac/MAD3401/Backgrnd/binary.html
85 if (strpos($binarypointnumber, '.') === false) {
86 $binarypointnumber = '0.'.$binarypointnumber;
87 } elseif ($binarypointnumber{0} == '.') {
88 $binarypointnumber = '0'.$binarypointnumber;
89 }
90 $exponent = 0;
91 while (($binarypointnumber{0} != '1') || (substr($binarypointnumber, 1, 1) != '.')) {
92 if (substr($binarypointnumber, 1, 1) == '.') {
93 $exponent--;
94 $binarypointnumber = substr($binarypointnumber, 2, 1).'.'.substr($binarypointnumber, 3);
95 } else {
96 $pointpos = strpos($binarypointnumber, '.');
97 $exponent += ($pointpos - 1);
98 $binarypointnumber = str_replace('.', '', $binarypointnumber);
99 $binarypointnumber = $binarypointnumber{0}.'.'.substr($binarypointnumber, 1);
100 }
101 }
102 $binarypointnumber = str_pad(substr($binarypointnumber, 0, $maxbits + 2), $maxbits + 2, '0', STR_PAD_RIGHT);
103 return array('normalized'=>$binarypointnumber, 'exponent'=>(int) $exponent);
104 }

Referenced by Float2String().

+ Here is the caller graph for this function:

◆ PlaytimeString()

getid3_lib::PlaytimeString (   $playtimeseconds)

Definition at line 408 of file getid3.lib.php.

408 {
409 $contentseconds = round((($playtimeseconds / 60) - floor($playtimeseconds / 60)) * 60);
410 $contentminutes = floor($playtimeseconds / 60);
411 if ($contentseconds >= 60) {
412 $contentseconds -= 60;
413 $contentminutes++;
414 }
415 return intval($contentminutes).':'.str_pad($contentseconds, 2, 0, STR_PAD_LEFT);
416 }

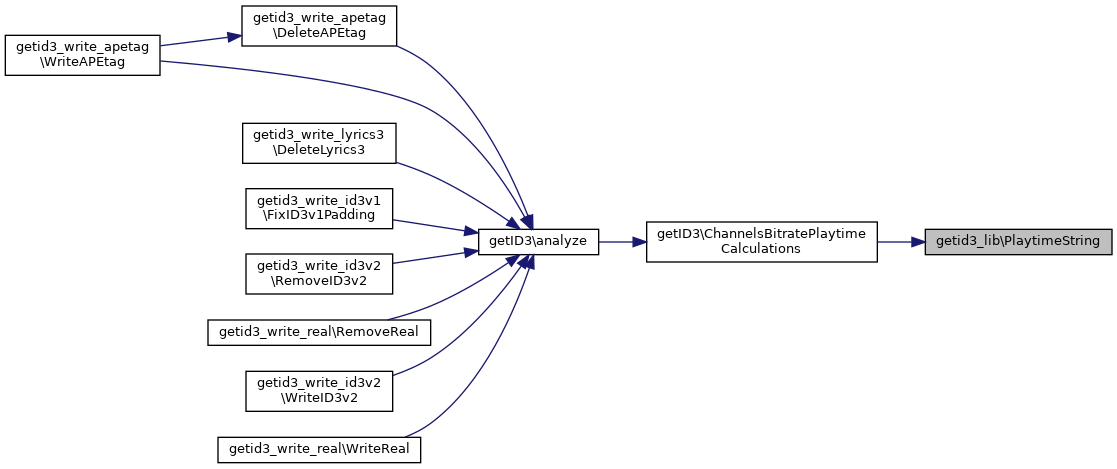
Referenced by getID3\ChannelsBitratePlaytimeCalculations().

+ Here is the caller graph for this function:

◆ PrintHexBytes()

getid3_lib::PrintHexBytes (   $string,
  $hex = true,
  $spaces = true,
  $htmlsafe = true 
)

Definition at line 17 of file getid3.lib.php.

17 {
18 $returnstring = '';
19 for ($i = 0; $i < strlen($string); $i++) {
20 if ($hex) {
21 $returnstring .= str_pad(dechex(ord($string{$i})), 2, '0', STR_PAD_LEFT);
22 } else {
23 $returnstring .= ' '.(ereg("[\x20-\x7E]", $string{$i}) ? $string{$i} : '¤');
24 }
25 if ($spaces) {
26 $returnstring .= ' ';
27 }
28 }
29 if ($htmlsafe) {
30 $returnstring = htmlentities($returnstring);
31 }
32 return $returnstring;
33 }

Referenced by getid3_mp3\FreeFormatFrameLength(), getid3_la\getid3_la(), getid3_wavpack\getid3_wavpack(), and getid3_optimfrog\ParseOptimFROGheader45().

+ Here is the caller graph for this function:

◆ RGADadjustmentLookup()

getid3_lib::RGADadjustmentLookup (   $rawadjustment,
  $signbit 
)

Definition at line 1141 of file getid3.lib.php.

1141 {
1142 $adjustment = $rawadjustment / 10;
1143 if ($signbit == 1) {
1144 $adjustment *= -1;
1145 }
1146 return (float) $adjustment;
1147 }

Referenced by getid3_mp3\decodeMPEGaudioHeader(), getid3_riff\getid3_riff(), and getid3_id3v2\ParseID3v2Frame().

+ Here is the caller graph for this function:

◆ RGADamplitude2dB()

getid3_lib::RGADamplitude2dB (   $amplitude)

Definition at line 1165 of file getid3.lib.php.

1165 {
1166 return 20 * log10($amplitude);
1167 }

Referenced by getid3_ac3\AC3heavyCompression(), getID3\CalculateReplayGain(), and getid3_mp3\decodeMPEGaudioHeader().

+ Here is the caller graph for this function:

◆ RGADgainString()

getid3_lib::RGADgainString (   $namecode,
  $originatorcode,
  $replaygain 
)

Definition at line 1150 of file getid3.lib.php.

1150 {
1151 if ($replaygain < 0) {
1152 $signbit = '1';
1153 } else {
1154 $signbit = '0';
1155 }
1156 $storedreplaygain = intval(round($replaygain * 10));
1157 $gainstring = str_pad(decbin($namecode), 3, '0', STR_PAD_LEFT);
1158 $gainstring .= str_pad(decbin($originatorcode), 3, '0', STR_PAD_LEFT);
1159 $gainstring .= $signbit;
1160 $gainstring .= str_pad(decbin($storedreplaygain), 9, '0', STR_PAD_LEFT);
1161
1162 return $gainstring;
1163 }

Referenced by getid3_write_id3v2\GenerateID3v2FrameData().

+ Here is the caller graph for this function:

◆ RGADnameLookup()

getid3_lib::RGADnameLookup (   $namecode)

Definition at line 1116 of file getid3.lib.php.

1116 {
1117 static $RGADname = array();
1118 if (empty($RGADname)) {
1119 $RGADname[0] = 'not set';
1120 $RGADname[1] = 'Track Gain Adjustment';
1121 $RGADname[2] = 'Album Gain Adjustment';
1122 }
1123
1124 return (isset($RGADname[$namecode]) ? $RGADname[$namecode] : '');
1125 }

Referenced by getid3_mp3\decodeMPEGaudioHeader(), getid3_riff\getid3_riff(), and getid3_id3v2\ParseID3v2Frame().

+ Here is the caller graph for this function:

◆ RGADoriginatorLookup()

getid3_lib::RGADoriginatorLookup (   $originatorcode)

Definition at line 1128 of file getid3.lib.php.

1128 {
1129 static $RGADoriginator = array();
1130 if (empty($RGADoriginator)) {
1131 $RGADoriginator[0] = 'unspecified';
1132 $RGADoriginator[1] = 'pre-set by artist/producer/mastering engineer';
1133 $RGADoriginator[2] = 'set by user';
1134 $RGADoriginator[3] = 'determined automatically';
1135 }
1136
1137 return (isset($RGADoriginator[$originatorcode]) ? $RGADoriginator[$originatorcode] : '');
1138 }

Referenced by getid3_mp3\decodeMPEGaudioHeader(), getid3_riff\getid3_riff(), and getid3_id3v2\ParseID3v2Frame().

+ Here is the caller graph for this function:

◆ SafeStripSlashes()

getid3_lib::SafeStripSlashes (   $text)

Definition at line 35 of file getid3.lib.php.

35 {
36 if (get_magic_quotes_gpc()) {
37 return stripslashes($text);
38 }
39 return $text;
40 }

◆ sha1_file()

getid3_lib::sha1_file (   $file)

Definition at line 545 of file getid3.lib.php.

545 {
546
547 // sha1_file() exists in PHP 4.3.0+.
548 if (function_exists('sha1_file')) {
549 return sha1_file($file);
550 }
551
552 $file = str_replace('`', '\\`', $file);
553
554 if (GETID3_OS_ISWINDOWS) {
555
556 $RequiredFiles = array('cygwin1.dll', 'sha1sum.exe');
557 foreach ($RequiredFiles as $required_file) {
558 if (!is_readable(GETID3_HELPERAPPSDIR.$required_file)) {
559 die(implode(' and ', $RequiredFiles).' are required in '.GETID3_HELPERAPPSDIR.' for getid3_lib::sha1_file() to function under Windows in PHP < v4.3.0');
560 }
561 }
562 $commandline = GETID3_HELPERAPPSDIR.'sha1sum.exe "'.str_replace('/', DIRECTORY_SEPARATOR, $file).'"';
563 if (ereg("^sha1=([0-9a-f]{40})", strtolower(`$commandline`), $r)) {
564 return $r[1];
565 }
566
567 } else {
568
569 $commandline = 'sha1sum '.escapeshellarg($file).'';
570 if (ereg("^([0-9a-f]{40})[ \t\n\r]", strtolower(`$commandline`), $r)) {
571 return $r[1];
572 }
573
574 }
575
576 return false;
577 }
sha1_file($file)
Definition: getid3.lib.php:545

References $file, and sha1_file().

Referenced by getID3\getHashdata(), and sha1_file().

+ Here is the call graph for this function:
+ Here is the caller graph for this function:

◆ trunc()

getid3_lib::trunc (   $floatnumber)

Definition at line 43 of file getid3.lib.php.

43 {
44 // truncates a floating-point number at the decimal point
45 // returns int (if possible, otherwise float)
46 if ($floatnumber >= 1) {
47 $truncatednumber = floor($floatnumber);
48 } elseif ($floatnumber <= -1) {
49 $truncatednumber = ceil($floatnumber);
50 } else {
51 $truncatednumber = 0;
52 }
53 if ($truncatednumber <= 1073741824) { // 2^30
54 $truncatednumber = (int) $truncatednumber;
55 }
56 return $truncatednumber;
57 }

Referenced by CastAsInt(), Float2BinaryDecimal(), and getid3_voc\getid3_voc().

+ Here is the caller graph for this function:

The documentation for this class was generated from the following file: