ILIAS  release_5-0 Revision 5.0.0-1144-gc4397b1f870
ilPlugin Class Reference
+ Inheritance diagram for ilPlugin:
+ Collaboration diagram for ilPlugin:

Public Member Functions

 __construct ()
 Constructor. More...
 
 getComponentType ()
 Get Component Type. More...
 
 getComponentName ()
 Get Component Name. More...
 
 getSlot ()
 Get Slot Name. More...
 
 getSlotId ()
 Get Slot ID. More...
 
 getPluginName ()
 Get Plugin Name. More...
 
 getId ()
 Get Id. More...
 
 getLastUpdateVersion ()
 Get Version of last update. More...
 
 getVersion ()
 Get Current Version (from plugin.php file). More...
 
 getIliasMinVersion ()
 Get Required ILIAS min. More...
 
 getIliasMaxVersion ()
 Get Required ILIAS max. More...
 
 getActive ()
 Get Active. More...
 
 setDBVersion ($a_dbversion)
 Set DB Version. More...
 
 getDBVersion ()
 Get DB Version. More...
 
 writeDBVersion ($a_dbversion)
 Write DB version to database. More...
 
 getDirectory ()
 Get Plugin Directory. More...
 
 includeClass ($a_class_file_name)
 Include (once) a class file. More...
 
 getPrefix ()
 Get plugin prefix, used for lang vars. More...
 
 getTablePrefix ()
 Get db table plugin prefix. More...
 
 updateLanguages ($a_lang_keys=null)
 
 updateDatabase ()
 Update database. More...
 
 loadLanguageModule ()
 Load language module for plugin. More...
 
 txt ($a_var)
 Get Language Variable (prefix will be prepended automatically) More...
 
 getTemplate ($a_template, $a_par1=true, $a_par2=true)
 Get template from plugin. More...
 
 getImagePath ($a_img)
 Get image path. More...
 
 getStyleSheetLocation ($a_css_file)
 Get css file location. More...
 
 addBlockFile ($a_tpl, $a_var, $a_block, $a_tplname)
 Add template content to placeholder variable. More...
 
 isActive ()
 Check whether plugin is active. More...
 
 needsUpdate ()
 Check whether update is needed. More...
 
 activate ()
 Activate. More...
 
 deactivate ()
 Deactivate. More...
 
 update ()
 Update plugin. More...
 
 lookupNameForId ($a_ctype, $a_cname, $a_slot_id, $a_plugin_id)
 Lookup name for id. More...
 
 lookupIdForName ($a_ctype, $a_cname, $a_slot_id, $a_plugin_name)
 Lookup id for name. More...
 

Static Public Member Functions

static _getDirectory ($a_ctype, $a_cname, $a_slot_id, $a_pname)
 Get plugin directory. More...
 
static getAvailableLangFiles ($a_lang_directory)
 Get array of all language files in the plugin. More...
 
static hasConfigureClass ($a_slot_dir, $a_name)
 Has the plugin a configure class? More...
 
static getConfigureClassName ($a_name)
 Get plugin configure class name. More...
 
static getDBUpdateScriptName ($a_ctype, $a_cname, $a_slot_name, $a_pname)
 Get DB update script filename (full path) More...
 
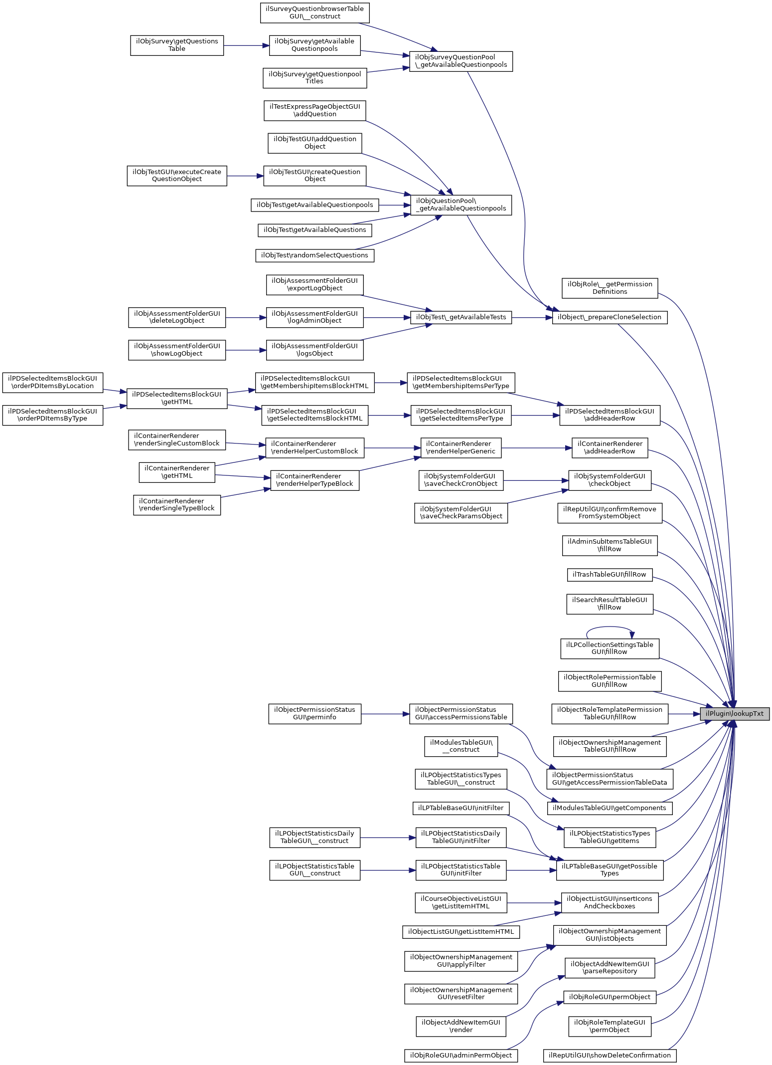
static lookupTxt ($a_mod_prefix, $a_pl_id, $a_lang_var)
 Lookup language text. More...
 
static _getImagePath ($a_ctype, $a_cname, $a_slot_id, $a_pname, $a_img)
 Get image path. More...
 
static createPluginRecord ($a_ctype, $a_cname, $a_slot_id, $a_pname)
 Create plugin record, if not existing. More...
 
static getPluginRecord ($a_ctype, $a_cname, $a_slot_id, $a_pname)
 Get record from il_plugin table. More...
 
static getPluginObject ($a_ctype, $a_cname, $a_slot_id, $a_pname)
 Get plugin object. More...
 
static lookupStoredData ($a_ctype, $a_cname, $a_slot_id, $a_pname)
 Lookup information data in il_plugin. More...
 
static getActivePluginsForSlot ($a_ctype, $a_cname, $a_slot_id)
 Get all active plugins for a slot. More...
 

Protected Member Functions

 setSlotObject ($a_slot)
 Set Plugin Slot. More...
 
 getSlotObject ()
 Get Plugin Slot. More...
 
 getClassesDirectory ()
 Get Plugin's classes Directory. More...
 
 getLanguageDirectory ()
 Get Plugin's language Directory. More...
 
 slotInit ()
 Object initialization done by slot. More...
 
 init ()
 Object initialization. More...
 
 beforeActivation ()
 Before activation processing. More...
 
 afterActivation ()
 After activation processing. More...
 
 afterDeactivation ()
 After deactivation processing. More...
 
 beforeUpdate ()
 Before update processing. More...
 
 afterUpdate ()
 After update processing. More...
 

Protected Attributes

 $lang_initialised = false
 

Private Member Functions

 setId ($a_id)
 Set Id. More...
 
 setLastUpdateVersion ($a_lastupdateversion)
 Set Version of last update. More...
 
 setVersion ($a_version)
 Set Current Version (from plugin.php file). More...
 
 setIliasMinVersion ($a_iliasminversion)
 Set Required ILIAS min. More...
 
 setIliasMaxVersion ($a_iliasmaxversion)
 Set Required ILIAS max. More...
 
 setActive ($a_active)
 Set Active. More...
 
 __init ()
 Default initialization. More...
 

Detailed Description

Definition at line 16 of file class.ilPlugin.php.

Constructor & Destructor Documentation

◆ __construct()

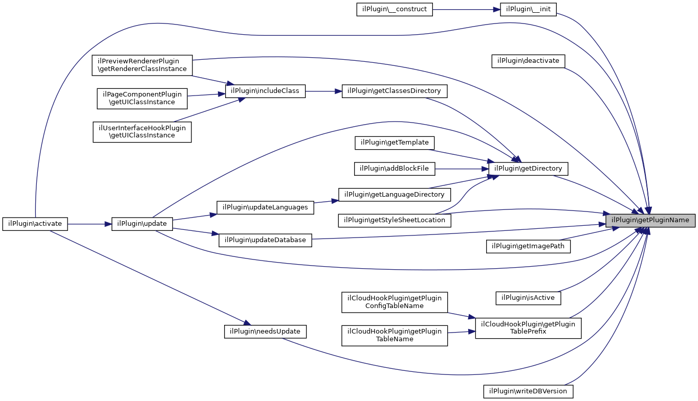
ilPlugin::__construct ( )
final

Constructor.

Definition at line 23 of file class.ilPlugin.php.

24 {
25 $this->__init();
26 }
__init()
Default initialization.

References __init().

+ Here is the call graph for this function:

Member Function Documentation

◆ __init()

ilPlugin::__init ( )
finalprivate

Default initialization.

Definition at line 692 of file class.ilPlugin.php.

693 {
694 global $ilDB, $lng, $ilPluginAdmin;
695
696 // read/set basic data
698 $this->getComponentName(), $this->getSlotId(), $this->getPluginName());
699 $this->setLastUpdateVersion($rec["last_update_version"]);
700 $this->setDBVersion($rec["db_version"]);
701 $this->setActive($rec["active"]);
702
703 // get id
704 $this->setId($ilPluginAdmin->getId($this->getComponentType(),
705 $this->getComponentName(),
706 $this->getSlotId(),
707 $this->getPluginName()));
708
709 // get version
710 $this->setVersion($ilPluginAdmin->getVersion($this->getComponentType(),
711 $this->getComponentName(),
712 $this->getSlotId(),
713 $this->getPluginName()));
714
715 // get ilias min version
716 $this->setIliasMinVersion($ilPluginAdmin->getIliasMinVersion($this->getComponentType(),
717 $this->getComponentName(),
718 $this->getSlotId(),
719 $this->getPluginName()));
720
721 // get ilias max version
722 $this->setIliasMaxVersion($ilPluginAdmin->getIliasMaxVersion($this->getComponentType(),
723 $this->getComponentName(),
724 $this->getSlotId(),
725 $this->getPluginName()));
726
727 // get slot object
728 $this->setSlotObject(new ilPluginSlot($this->getComponentType(),
729 $this->getComponentName(), $this->getSlotId()));
730
731 // load language module
732
733 // Fix for authentication plugins
734 $this->loadLanguageModule();
735
736 // call slot and plugin init methods
737 $this->slotInit();
738 $this->init();
739 }
setIliasMinVersion($a_iliasminversion)
Set Required ILIAS min.
setSlotObject($a_slot)
Set Plugin Slot.
getSlotId()
Get Slot ID.
setId($a_id)
Set Id.
setLastUpdateVersion($a_lastupdateversion)
Set Version of last update.
setActive($a_active)
Set Active.
init()
Object initialization.
getPluginName()
Get Plugin Name.
setDBVersion($a_dbversion)
Set DB Version.
static getPluginRecord($a_ctype, $a_cname, $a_slot_id, $a_pname)
Get record from il_plugin table.
getComponentName()
Get Component Name.
loadLanguageModule()
Load language module for plugin.
slotInit()
Object initialization done by slot.
setIliasMaxVersion($a_iliasmaxversion)
Set Required ILIAS max.
getComponentType()
Get Component Type.
setVersion($a_version)
Set Current Version (from plugin.php file).
global $lng
Definition: privfeed.php:40
global $ilDB

References $ilDB, $lng, getComponentName(), getComponentType(), getPluginName(), getPluginRecord(), getSlotId(), init(), loadLanguageModule(), setActive(), setDBVersion(), setId(), setIliasMaxVersion(), setIliasMinVersion(), setLastUpdateVersion(), setSlotObject(), setVersion(), and slotInit().

Referenced by __construct().

+ Here is the call graph for this function:
+ Here is the caller graph for this function:

◆ _getDirectory()

static ilPlugin::_getDirectory (   $a_ctype,
  $a_cname,
  $a_slot_id,
  $a_pname 
)
staticfinal

Get plugin directory.

Definition at line 273 of file class.ilPlugin.php.

274 {
275 include_once "Services/Component/classes/class.ilPluginSlot.php";
276 return ilPluginSlot::_getPluginsDirectory($a_ctype, $a_cname, $a_slot_id)."/".$a_pname;
277 }
_getPluginsDirectory($a_ctype, $a_cname, $a_slot_id)
Get plugins directory.

References ilPluginSlot\_getPluginsDirectory().

Referenced by _getImagePath(), ilObjectDefinition\readDefinitionDataFromCache(), and ilObjectDefinition\readDefinitionDataFromDB().

+ Here is the call graph for this function:
+ Here is the caller graph for this function:

◆ _getImagePath()

static ilPlugin::_getImagePath (   $a_ctype,
  $a_cname,
  $a_slot_id,
  $a_pname,
  $a_img 
)
staticfinal

Get image path.

Definition at line 556 of file class.ilPlugin.php.

558 {
559 $d2 = ilComponent::lookupId($a_ctype, $a_cname)."_".$a_slot_id."_".
560 ilPlugin::lookupIdForName($a_ctype, $a_cname, $a_slot_id, $a_pname);
561
562 $img = ilUtil::getImagePath($d2."/".$a_img);
563 if (is_int(strpos($img, "Customizing")))
564 {
565 return $img;
566 }
567
568 $d = ilPlugin::_getDirectory($a_ctype, $a_cname, $a_slot_id, $a_pname);
569 return $d."/templates/images/".$a_img;
570 }
static lookupId($a_type, $a_name)
Lookup ID of a component.
lookupIdForName($a_ctype, $a_cname, $a_slot_id, $a_plugin_name)
Lookup id for name.
static _getDirectory($a_ctype, $a_cname, $a_slot_id, $a_pname)
Get plugin directory.
static getImagePath($img, $module_path="", $mode="output", $offline=false)
get image path (for images located in a template directory)

References $d, $img, _getDirectory(), ilUtil\getImagePath(), ilComponent\lookupId(), and lookupIdForName().

Referenced by ilRepositoryObjectPlugin\_getIcon(), and getImagePath().

+ Here is the call graph for this function:
+ Here is the caller graph for this function:

◆ activate()

ilPlugin::activate ( )
final

Activate.

Definition at line 782 of file class.ilPlugin.php.

783 {
784 global $lng, $ilDB;
785
787
788 $result = true;
789
790 // check whether update is necessary
791 if ($this->needsUpdate())
792 {
793 //$result = $this->isUpdatePossible();
794
795 // do update
796 if ($result === true)
797 {
798 $result = $this->update();
799 }
800 }
801 if ($result === true)
802 {
803 $result = $this->beforeActivation();
804 // activate plugin
805 if ($result === true)
806 {
807 $q = "UPDATE il_plugin SET active = ".$ilDB->quote(1, "integer").",".
808 " plugin_id = ".$ilDB->quote($this->getId(), "text").
809 " WHERE component_type = ".$ilDB->quote($this->getComponentType(), "text").
810 " AND component_name = ".$ilDB->quote($this->getComponentName(), "text").
811 " AND slot_id = ".$ilDB->quote($this->getSlotId(), "text").
812 " AND name = ".$ilDB->quote($this->getPluginName(), "text");
813
814 $ilDB->manipulate($q);
815 $this->afterActivation();
816 }
817 }
819 return $result;
820 }
$result
needsUpdate()
Check whether update is needed.
afterActivation()
After activation processing.
update()
Update plugin.
beforeActivation()
Before activation processing.
getId()
Get Id.

References $ilDB, $lng, $result, afterActivation(), beforeActivation(), ilCachedComponentData\flush(), getComponentName(), getComponentType(), getId(), getPluginName(), getSlotId(), needsUpdate(), and update().

+ Here is the call graph for this function:

◆ addBlockFile()

ilPlugin::addBlockFile (   $a_tpl,
  $a_var,
  $a_block,
  $a_tplname 
)
final

Add template content to placeholder variable.

Definition at line 601 of file class.ilPlugin.php.

602 {
603 $a_tpl->addBlockFile($a_var, $a_block,
604 $this->getDirectory()."/templates/".$a_tplname);
605 }
getDirectory()
Get Plugin Directory.

References getDirectory().

+ Here is the call graph for this function:

◆ afterActivation()

ilPlugin::afterActivation ( )
protected

After activation processing.

Reimplemented in ilCachedPlugin.

Definition at line 836 of file class.ilPlugin.php.

837 {
838 }

Referenced by activate().

+ Here is the caller graph for this function:

◆ afterDeactivation()

ilPlugin::afterDeactivation ( )
protected

After deactivation processing.

Reimplemented in ilCachedPlugin.

Definition at line 867 of file class.ilPlugin.php.

868 {
869 }

Referenced by deactivate().

+ Here is the caller graph for this function:

◆ afterUpdate()

ilPlugin::afterUpdate ( )
protected

After update processing.

Reimplemented in ilCachedPlugin.

Definition at line 935 of file class.ilPlugin.php.

936 {
937 }

Referenced by update().

+ Here is the caller graph for this function:

◆ beforeActivation()

ilPlugin::beforeActivation ( )
protected

Before activation processing.

Reimplemented in ilCachedPlugin, and ilRepositoryObjectPlugin.

Definition at line 825 of file class.ilPlugin.php.

826 {
827 return true; // false would indicate that anything went wrong
828 // activation would not proceed
829 // throw an exception in this case
830 //throw new ilPluginException($lng->txt(""));
831 }

Referenced by activate().

+ Here is the caller graph for this function:

◆ beforeUpdate()

ilPlugin::beforeUpdate ( )
protected

Before update processing.

Reimplemented in ilCachedPlugin.

Definition at line 924 of file class.ilPlugin.php.

925 {
926 return true; // false would indicate that anything went wrong
927 // update would not proceed
928 // throw an exception in this case
929 //throw new ilPluginException($lng->txt(""));
930 }

Referenced by update().

+ Here is the caller graph for this function:

◆ createPluginRecord()

static ilPlugin::createPluginRecord (   $a_ctype,
  $a_cname,
  $a_slot_id,
  $a_pname 
)
staticfinal

Create plugin record, if not existing.

Definition at line 610 of file class.ilPlugin.php.

611 {
612 global $ilDB;
613
615
616 // check record existence record
617 $q = "SELECT * FROM il_plugin".
618 " WHERE component_type = ".$ilDB->quote($a_ctype, "text").
619 " AND component_name = ".$ilDB->quote($a_cname, "text").
620 " AND slot_id = ".$ilDB->quote($a_slot_id, "text").
621 " AND name = ".$ilDB->quote($a_pname, "text");
622 $set = $ilDB->query($q);
623 if (!$rec = $ilDB->fetchAssoc($set))
624 {
625 $q = "INSERT INTO il_plugin (component_type, component_name, slot_id, name)".
626 " VALUES (".$ilDB->quote($a_ctype, "text").",".
627 $ilDB->quote($a_cname, "text").",".
628 $ilDB->quote($a_slot_id, "text").",".
629 $ilDB->quote($a_pname, "text").")";
630 $ilDB->manipulate($q);
631 }
632 }

References $ilDB, and ilCachedComponentData\flush().

Referenced by ilPluginSlot\getPluginsInformation().

+ Here is the call graph for this function:
+ Here is the caller graph for this function:

◆ deactivate()

ilPlugin::deactivate ( )
final

Deactivate.

Definition at line 843 of file class.ilPlugin.php.

844 {
845 global $ilDB;
846
848
849 $result = true;
850
851 $q = "UPDATE il_plugin SET active = ".$ilDB->quote(0, "integer").
852 " WHERE component_type = ".$ilDB->quote($this->getComponentType(), "text").
853 " AND component_name = ".$ilDB->quote($this->getComponentName(), "text").
854 " AND slot_id = ".$ilDB->quote($this->getSlotId(), "text").
855 " AND name = ".$ilDB->quote($this->getPluginName(), "text");
856
857 $ilDB->manipulate($q);
858 $this->afterDeactivation();
859
860 return $result;
861 }
afterDeactivation()
After deactivation processing.

References $ilDB, $result, afterDeactivation(), ilCachedComponentData\flush(), getComponentName(), getComponentType(), getPluginName(), and getSlotId().

+ Here is the call graph for this function:

◆ getActive()

ilPlugin::getActive ( )
final

Get Active.

Returns
boolean Active

Definition at line 194 of file class.ilPlugin.php.

195 {
196 return $this->active;
197 }

◆ getActivePluginsForSlot()

static ilPlugin::getActivePluginsForSlot (   $a_ctype,
  $a_cname,
  $a_slot_id 
)
staticfinal

Get all active plugins for a slot.

Definition at line 1008 of file class.ilPlugin.php.

1009 {
1010 global $ilDB, $ilPluginAdmin;
1011
1012 $plugins = array();
1013
1014 // $q = "SELECT * FROM il_plugin WHERE component_type = ".$ilDB->quote($a_ctype, "text").
1015 // " AND component_name = ".$ilDB->quote($a_cname, "text").
1016 // " AND slot_id = ".$ilDB->quote($a_slot_id, "text").
1017 // " AND active = ".$ilDB->quote(1, "integer");
1018 //
1019 // $set = $ilDB->query($q);
1020 $cached_component = ilCachedComponentData::getInstance();
1021 // while($rec = $ilDB->fetchAssoc($set))
1022 $lookupActivePluginsBySlotId = $cached_component->lookupActivePluginsBySlotId($a_slot_id);
1023 foreach($lookupActivePluginsBySlotId as $rec)
1024 {
1025 if ($ilPluginAdmin->isActive($a_ctype, $a_cname, $a_slot_id, $rec["name"]))
1026 {
1027 $plugins[] = $rec["name"];
1028 }
1029 }
1030
1031 return $plugins;
1032 }

References $ilDB, and ilCachedComponentData\getInstance().

Referenced by ilPluginAdmin\getActivePluginsForSlot().

+ Here is the call graph for this function:
+ Here is the caller graph for this function:

◆ getAvailableLangFiles()

static ilPlugin::getAvailableLangFiles (   $a_lang_directory)
staticfinal

Get array of all language files in the plugin.

Definition at line 311 of file class.ilPlugin.php.

312 {
313 $langs = array();
314
315 if (!@is_dir($a_lang_directory))
316 {
317 return array();
318 }
319
320 $dir = opendir($a_lang_directory);
321 while($file = readdir($dir))
322 {
323 if ($file != "." and
324 $file != "..")
325 {
326 // directories
327 if (@is_file($a_lang_directory."/".$file))
328 {
329 if (substr($file, 0, 6) == "ilias_" &&
330 substr($file, strlen($file) - 5) == ".lang")
331 {
332 $langs[] = array("key" => substr($file, 6, 2), "file" => $file,
333 "path" => $a_lang_directory."/".$file);
334 }
335 }
336 }
337 }
338
339 return $langs;
340 }
print $file

References $file.

Referenced by ilPluginsOverviewTableGUI\gatherPluginData(), ilObjComponentSettingsGUI\showPlugin(), and updateLanguages().

+ Here is the caller graph for this function:

◆ getClassesDirectory()

ilPlugin::getClassesDirectory ( )
finalprotected

Get Plugin's classes Directory.

Returns
object classes directory

Definition at line 285 of file class.ilPlugin.php.

286 {
287 return $this->getDirectory()."/classes";
288 }

References getDirectory().

Referenced by includeClass().

+ Here is the call graph for this function:
+ Here is the caller graph for this function:

◆ getComponentName()

◆ getComponentType()

◆ getConfigureClassName()

static ilPlugin::getConfigureClassName (   $a_name)
staticfinal

Get plugin configure class name.

Parameters

return

Definition at line 365 of file class.ilPlugin.php.

366 {
367 return "il".$a_name."ConfigGUI";
368 }

Referenced by ilPluginsOverviewTableGUI\fillRow(), ilPluginsOverviewTableGUI\gatherPluginData(), ilObjComponentSettingsGUI\showPlugin(), and update().

+ Here is the caller graph for this function:

◆ getDBUpdateScriptName()

static ilPlugin::getDBUpdateScriptName (   $a_ctype,
  $a_cname,
  $a_slot_name,
  $a_pname 
)
staticfinal

Get DB update script filename (full path)

Returns
string DB Update script name

Definition at line 383 of file class.ilPlugin.php.

384 {
385 return "Customizing/global/plugins/".$a_ctype."/".$a_cname."/".
386 $a_slot_name."/".$a_pname."/sql/dbupdate.php";
387 }

Referenced by ilPluginDBUpdate\ilPluginDBUpdate(), and ilObjComponentSettingsGUI\showPlugin().

+ Here is the caller graph for this function:

◆ getDBVersion()

ilPlugin::getDBVersion ( )
final

Get DB Version.

Returns
int DB Version

Definition at line 234 of file class.ilPlugin.php.

235 {
236 return $this->dbversion;
237 }

Referenced by writeDBVersion().

+ Here is the caller graph for this function:

◆ getDirectory()

ilPlugin::getDirectory ( )
final

Get Plugin Directory.

Returns
object Plugin Slot

Definition at line 265 of file class.ilPlugin.php.

266 {
267 return $this->getSlotObject()->getPluginsDirectory()."/".$this->getPluginName();
268 }
getSlotObject()
Get Plugin Slot.

References getPluginName(), and getSlotObject().

Referenced by addBlockFile(), getClassesDirectory(), getLanguageDirectory(), getStyleSheetLocation(), getTemplate(), and update().

+ Here is the call graph for this function:
+ Here is the caller graph for this function:

◆ getId()

ilPlugin::getId ( )
final

Get Id.

Returns
string Id

Definition at line 94 of file class.ilPlugin.php.

95 {
96 return $this->id;
97 }

Referenced by activate(), ilRepositoryObjectPlugin\beforeActivation(), ilCloudHookPlugin\getPluginTablePrefix(), getPrefix(), and ilTestSignaturePlugin\handInFileForArchiving().

+ Here is the caller graph for this function:

◆ getIliasMaxVersion()

ilPlugin::getIliasMaxVersion ( )
final

Get Required ILIAS max.

release.

Returns
string Required ILIAS max. release

Definition at line 174 of file class.ilPlugin.php.

175 {
176 return $this->iliasmaxversion;
177 }

◆ getIliasMinVersion()

ilPlugin::getIliasMinVersion ( )
final

Get Required ILIAS min.

release.

Returns
string Required ILIAS min. release

Definition at line 154 of file class.ilPlugin.php.

155 {
156 return $this->iliasminversion;
157 }

◆ getImagePath()

ilPlugin::getImagePath (   $a_img)
final

Get image path.

Definition at line 575 of file class.ilPlugin.php.

576 {
577 return self::_getImagePath($this->getComponentType(), $this->getComponentName(), $this->getSlotId(),
578 $this->getPluginName(), $a_img);
579 }
static _getImagePath($a_ctype, $a_cname, $a_slot_id, $a_pname, $a_img)
Get image path.

References _getImagePath(), getComponentName(), getComponentType(), getPluginName(), and getSlotId().

+ Here is the call graph for this function:

◆ getLanguageDirectory()

ilPlugin::getLanguageDirectory ( )
finalprotected

Get Plugin's language Directory.

Returns
object classes directory

Definition at line 303 of file class.ilPlugin.php.

304 {
305 return $this->getDirectory()."/lang";
306 }

References getDirectory().

Referenced by updateLanguages().

+ Here is the call graph for this function:
+ Here is the caller graph for this function:

◆ getLastUpdateVersion()

ilPlugin::getLastUpdateVersion ( )
final

Get Version of last update.

Returns
string Version of last update

Definition at line 114 of file class.ilPlugin.php.

115 {
116 return $this->lastupdateversion;
117 }

◆ getPluginName()

ilPlugin::getPluginName ( )
abstract

Get Plugin Name.

Must be same as in class name il<Name>Plugin and must correspond to plugins subdirectory name.

Must be overwritten in plugin class of plugin (and should be made final)

Returns
string Plugin Name

Referenced by __init(), activate(), deactivate(), getDirectory(), getImagePath(), ilCloudHookPlugin\getPluginTablePrefix(), ilPreviewRendererPlugin\getRendererClassInstance(), getStyleSheetLocation(), isActive(), needsUpdate(), update(), updateDatabase(), and writeDBVersion().

+ Here is the caller graph for this function:

◆ getPluginObject()

static ilPlugin::getPluginObject (   $a_ctype,
  $a_cname,
  $a_slot_id,
  $a_pname 
)
staticfinal

Get plugin object.

Parameters
string$a_ctypeIL_COMP_MODULE | IL_COMP_SERVICE
string$a_cnamecomponent name
string$a_snameplugin slot name
string$a_pnameplugin name

Definition at line 947 of file class.ilPlugin.php.

948 {
949 global $ilDB;
950
951 include_once("./Services/Component/classes/class.ilPluginSlot.php");
952 $slot_name = ilPluginSlot::lookupSlotName($a_ctype, $a_cname, $a_slot_id);
953
954 $cached_component = ilCachedComponentData::getInstance();
955 $rec = $cached_component->lookCompId($a_ctype, $a_cname);
956 if (! $rec) {
957 return NULL;
958 }
959
960 // this check is done due to security reasons
961 // $set = $ilDB->queryF("SELECT * FROM il_component WHERE type = %s ".
962 // " AND name = %s", array("text", "text"),
963 // array($a_ctype, $a_cname));
964 // if (!$ilDB->fetchAssoc($set))
965 // {
966 // return null;
967 // }
968
969 $file = "./Customizing/global/plugins/".$a_ctype."/".
970 $a_cname."/".$slot_name."/".
971 $a_pname."/classes/class.il".$a_pname."Plugin.php";
972
973 if (is_file($file))
974 {
975 include_once($file);
976 $class = "il".$a_pname."Plugin";
977 $plugin = new $class();
978 return $plugin;
979 }
980
981 return null;
982 }
static lookupSlotName($a_ctype, $a_cname, $a_slot_id)
Lookup slot name for component and slot id.

References $file, $ilDB, ilCachedComponentData\getInstance(), and ilPluginSlot\lookupSlotName().

Referenced by ilObjectCopySearchResultTableGUI\__construct(), ilObjectPlugin\__construct(), ilObjectPluginGUI\__construct(), SurveyQuestion\_getQuestionTypeName(), assQuestion\_getQuestionTypeName(), ilObjQuestionPool\_getQuestionTypes(), ilObjSurveyQuestionPool\_getQuestiontypes(), ilObjSurveyQuestionPool\_getQuestionTypeTranslations(), SurveyQuestion\_includeClass(), ilObjComponentSettingsGUI\activatePlugin(), ilObjComponentSettingsGUI\deactivatePlugin(), ilPluginAdmin\getPluginObject(), ilObjTest\getQuestionTypeTranslations(), ilObjQuestionPool\getQuestionTypeTranslations(), ilPluginAdmin\includeClass(), assQuestion\includePluginClass(), ilObjectPluginListGUI\init(), ilObjComponentSettingsGUI\refreshLanguages(), ilObjLanguage\refreshPlugins(), ilObjectCopyGUI\showTargetSelectionTree(), ilObjComponentSettingsGUI\updatePlugin(), and ilObjQuestionPoolGUI\uploadQplObject().

+ Here is the call graph for this function:
+ Here is the caller graph for this function:

◆ getPluginRecord()

static ilPlugin::getPluginRecord (   $a_ctype,
  $a_cname,
  $a_slot_id,
  $a_pname 
)
staticfinal

Get record from il_plugin table.

Definition at line 638 of file class.ilPlugin.php.

639 {
640 $cached_component = ilCachedComponentData::getInstance();
641 $rec = $cached_component->lookupPluginByName($a_pname);
642
643 if ($rec['component_type'] == $a_ctype AND $rec['component_name'] == $a_cname AND $rec['slot_id'] == $a_slot_id) {
644 return $rec;
645 } else {
646 include_once("./Services/Component/exceptions/class.ilPluginException.php");
647 throw (new ilPluginException("No plugin record found for '" . $a_ctype . "', '" . $a_cname . "', '" . $a_slot_id . "', '" . $a_pname
648 . "'."));
649
650 }
651 //
652 // global $ilDB;
653 //
654 // // read/set basic data
655 // $q = "SELECT * FROM il_plugin".
656 // " WHERE component_type = ".$ilDB->quote($a_ctype, "text").
657 // " AND component_name = ".$ilDB->quote($a_cname, "text").
658 // " AND slot_id = ".$ilDB->quote($a_slot_id, "text").
659 // " AND name = ".$ilDB->quote($a_pname, "text");
660 // $set = $ilDB->query($q);
661 // if ($rec = $ilDB->fetchAssoc($set))
662 // {
663 // return $rec;
664 // }
665 // else // no record? create one
666 // {
667 // // silently create these records is not a good idea, since
668 // // the function can be called with "wrong parameters"
669 // // raise exceptions instead
670 // include_once("./Services/Component/exceptions/class.ilPluginException.php");
671 // throw (new ilPluginException("No plugin record found for '".$a_ctype."', '".$a_cname."', '".$a_slot_id."', '".$a_pname."'."));
672 //
673 // $q = "INSERT INTO il_plugin (component_type, component_name, slot_id, name)".
674 // " VALUES (".$ilDB->quote($a_ctype, "text").",".
675 // $ilDB->quote($a_cname, "text").",".
676 // $ilDB->quote($a_slot_id, "text").",".
677 // $ilDB->quote($a_pname, "text").")";
678 // $ilDB->manipulate($q);
679 // $q = "SELECT * FROM il_plugin".
680 // " WHERE component_type = ".$ilDB->quote($a_ctype, "text").
681 // " AND component_name = ".$ilDB->quote($a_cname, "text").
682 // " AND slot_id = ".$ilDB->quote($a_slot_id, "text").
683 // " AND name = ".$ilDB->quote($a_pname, "text");
684 // $set = $ilDB->query($q);
685 // return $ilDB->fetchAssoc($set);
686 // }
687 }

References ilCachedComponentData\getInstance().

Referenced by __init(), ilPluginAdmin\getPluginData(), and ilCloudHookPlugin\getPluginTablePrefix().

+ Here is the call graph for this function:
+ Here is the caller graph for this function:

◆ getPrefix()

ilPlugin::getPrefix ( )
final

Get plugin prefix, used for lang vars.

Definition at line 373 of file class.ilPlugin.php.

374 {
375 return $this->getSlotObject()->getPrefix()."_".$this->getId();
376 }

References getId(), and getSlotObject().

Referenced by getTablePrefix(), loadLanguageModule(), txt(), update(), and updateLanguages().

+ Here is the call graph for this function:
+ Here is the caller graph for this function:

◆ getSlot()

◆ getSlotId()

◆ getSlotObject()

ilPlugin::getSlotObject ( )
finalprotected

Get Plugin Slot.

Returns
object Plugin Slot

Definition at line 214 of file class.ilPlugin.php.

215 {
216 return $this->slot;
217 }

Referenced by getDirectory(), ilCloudHookPlugin\getPluginTablePrefix(), and getPrefix().

+ Here is the caller graph for this function:

◆ getStyleSheetLocation()

ilPlugin::getStyleSheetLocation (   $a_css_file)
final

Get css file location.

Definition at line 584 of file class.ilPlugin.php.

585 {
586 $d2 = ilComponent::lookupId($this->getComponentType(), $this->getComponentName())."_".$this->getSlotId()."_".
588
589 $css = ilUtil::getStyleSheetLocation("output", $a_css_file, $d2);
590 if (is_int(strpos($css, "Customizing")))
591 {
592 return $css;
593 }
594
595 return $this->getDirectory()."/templates/".$a_css_file;
596 }
static getStyleSheetLocation($mode="output", $a_css_name="", $a_css_location="")
get full style sheet file name (path inclusive) of current user

References getComponentName(), getComponentType(), getDirectory(), getPluginName(), getSlotId(), ilUtil\getStyleSheetLocation(), ilComponent\lookupId(), and lookupIdForName().

+ Here is the call graph for this function:

◆ getTablePrefix()

ilPlugin::getTablePrefix ( )
final

Get db table plugin prefix.

Definition at line 392 of file class.ilPlugin.php.

393 {
394 return $this->getPrefix();
395 }
getPrefix()
Get plugin prefix, used for lang vars.

References getPrefix().

Referenced by updateDatabase().

+ Here is the call graph for this function:
+ Here is the caller graph for this function:

◆ getTemplate()

ilPlugin::getTemplate (   $a_template,
  $a_par1 = true,
  $a_par2 = true 
)
final

Get template from plugin.

Definition at line 546 of file class.ilPlugin.php.

547 {
548 $tpl = new ilTemplate($this->getDirectory()."/templates/".$a_template, $a_par1, $a_par2);
549
550 return $tpl;
551 }
global $tpl
Definition: ilias.php:8
special template class to simplify handling of ITX/PEAR

References $tpl, and getDirectory().

+ Here is the call graph for this function:

◆ getVersion()

ilPlugin::getVersion ( )
final

Get Current Version (from plugin.php file).

Returns
string Current Version (from plugin.php file)

Definition at line 134 of file class.ilPlugin.php.

135 {
136 return $this->version;
137 }

Referenced by update().

+ Here is the caller graph for this function:

◆ hasConfigureClass()

static ilPlugin::hasConfigureClass (   $a_slot_dir,
  $a_name 
)
staticfinal

Has the plugin a configure class?

Parameters
stringslot directory
stringplugin name
Returns
boolean true/false

Definition at line 349 of file class.ilPlugin.php.

350 {
351 if (is_file($a_slot_dir."/".
352 $a_name."/classes/class.il".$a_name."ConfigGUI.php"))
353 {
354 return true;
355 }
356 return false;
357 }

Referenced by ilPluginsOverviewTableGUI\gatherPluginData(), and ilObjComponentSettingsGUI\showPlugin().

+ Here is the caller graph for this function:

◆ includeClass()

ilPlugin::includeClass (   $a_class_file_name)
final

Include (once) a class file.

Definition at line 293 of file class.ilPlugin.php.

294 {
295 include_once($this->getClassesDirectory()."/".$a_class_file_name);
296 }
getClassesDirectory()
Get Plugin's classes Directory.

References getClassesDirectory().

Referenced by ilPreviewRendererPlugin\getRendererClassInstance(), ilPageComponentPlugin\getUIClassInstance(), and ilUserInterfaceHookPlugin\getUIClassInstance().

+ Here is the call graph for this function:
+ Here is the caller graph for this function:

◆ init()

ilPlugin::init ( )
protected

Object initialization.

Can be overwritten by plugin class (and should be made protected final)

Reimplemented in ilCachedPlugin.

Definition at line 753 of file class.ilPlugin.php.

754 {
755 }

Referenced by __init().

+ Here is the caller graph for this function:

◆ isActive()

ilPlugin::isActive ( )
final

Check whether plugin is active.

Definition at line 760 of file class.ilPlugin.php.

761 {
762 global $ilPluginAdmin;
763
764 return $ilPluginAdmin->isActive($this->getComponentType(),
765 $this->getComponentName(), $this->getSlotId(), $this->getPluginName());
766 }

References getComponentName(), getComponentType(), getPluginName(), and getSlotId().

+ Here is the call graph for this function:

◆ loadLanguageModule()

ilPlugin::loadLanguageModule ( )
final

Load language module for plugin.

Definition at line 505 of file class.ilPlugin.php.

506 {
507 global $lng;
508
509 if (!$this->lang_initialised && is_object($lng))
510 {
511 $lng->loadLanguageModule($this->getPrefix());
512 $this->lang_initialised = true;
513 }
514 }

References $lng, and getPrefix().

Referenced by __init(), and txt().

+ Here is the call graph for this function:
+ Here is the caller graph for this function:

◆ lookupIdForName()

ilPlugin::lookupIdForName (   $a_ctype,
  $a_cname,
  $a_slot_id,
  $a_plugin_name 
)

Lookup id for name.

Reimplemented in ilCachedPlugin.

Definition at line 1057 of file class.ilPlugin.php.

1058 {
1059 global $ilDB;
1060
1061 $q = "SELECT plugin_id FROM il_plugin ".
1062 " WHERE component_type = ".$ilDB->quote($a_ctype, "text").
1063 " AND component_name = ".$ilDB->quote($a_cname, "text").
1064 " AND slot_id = ".$ilDB->quote($a_slot_id, "text").
1065 " AND name = ".$ilDB->quote($a_plugin_name, "text");
1066
1067 $set = $ilDB->query($q);
1068 if ($rec = $ilDB->fetchAssoc($set))
1069 {
1070 return $rec["plugin_id"];
1071 }
1072 }

References $ilDB.

Referenced by _getImagePath(), ilObjRepositorySettings\getAllObjTypes(), ilModulesTableGUI\getComponents(), ilObjectDefinition\getGroupedRepositoryObjectTypes(), getStyleSheetLocation(), ilObjectDefinition\readDefinitionDataFromCache(), and ilObjectDefinition\readDefinitionDataFromDB().

+ Here is the caller graph for this function:

◆ lookupNameForId()

ilPlugin::lookupNameForId (   $a_ctype,
  $a_cname,
  $a_slot_id,
  $a_plugin_id 
)

Lookup name for id.

Reimplemented in ilCachedPlugin.

Definition at line 1037 of file class.ilPlugin.php.

1038 {
1039 global $ilDB;
1040
1041 $q = "SELECT name FROM il_plugin ".
1042 " WHERE component_type = ".$ilDB->quote($a_ctype, "text").
1043 " AND component_name = ".$ilDB->quote($a_cname, "text").
1044 " AND slot_id = ".$ilDB->quote($a_slot_id, "text").
1045 " AND plugin_id = ".$ilDB->quote($a_plugin_id, "text");
1046
1047 $set = $ilDB->query($q);
1048 if ($rec = $ilDB->fetchAssoc($set))
1049 {
1050 return $rec["name"];
1051 }
1052 }

References $ilDB.

Referenced by ilObjectCopySearchResultTableGUI\__construct(), ilObjectPlugin\__construct(), ilObjectPluginGUI\__construct(), ilRepositoryObjectPlugin\_getIcon(), ilRepositoryObjectPlugin\_getName(), ilObjPluginDispatchGUI\forward(), ilNavigationHistory\getItems(), ilObjectPluginListGUI\init(), ilRepositoryObjectPluginSlot\isTypePlugin(), ilRepositoryObjectPluginSlot\isTypePluginWithLP(), and ilObjectCopyGUI\showTargetSelectionTree().

+ Here is the caller graph for this function:

◆ lookupStoredData()

static ilPlugin::lookupStoredData (   $a_ctype,
  $a_cname,
  $a_slot_id,
  $a_pname 
)
staticfinal

Lookup information data in il_plugin.

Definition at line 988 of file class.ilPlugin.php.

989 {
990 global $ilDB;
991
992 $q = "SELECT * FROM il_plugin WHERE ".
993 " component_type = ".$ilDB->quote($a_ctype, "text")." AND ".
994 " component_name = ".$ilDB->quote($a_cname, "text")." AND ".
995 " slot_id = ".$ilDB->quote($a_slot_id, "text")." AND ".
996 " name = ".$ilDB->quote($a_pname, "text");
997
998 $set = $ilDB->query($q);
999
1000 $rec = $ilDB->fetchAssoc($set);
1001
1002 return $rec;
1003 }

References $ilDB.

Referenced by ilPluginSlot\getPluginsInformation().

+ Here is the caller graph for this function:

◆ lookupTxt()

static ilPlugin::lookupTxt (   $a_mod_prefix,
  $a_pl_id,
  $a_lang_var 
)
static

◆ needsUpdate()

ilPlugin::needsUpdate ( )
final

Check whether update is needed.

Definition at line 771 of file class.ilPlugin.php.

772 {
773 global $ilPluginAdmin;
774
775 return $ilPluginAdmin->isActive($this->getComponentType(),
776 $this->getComponentName(), $this->getSlotId(), $this->getPluginName());
777 }

References getComponentName(), getComponentType(), getPluginName(), and getSlotId().

Referenced by activate().

+ Here is the call graph for this function:
+ Here is the caller graph for this function:

◆ setActive()

ilPlugin::setActive (   $a_active)
finalprivate

Set Active.

Parameters
boolean$a_activeActive

Definition at line 184 of file class.ilPlugin.php.

185 {
186 $this->active = $a_active;
187 }

Referenced by __init().

+ Here is the caller graph for this function:

◆ setDBVersion()

ilPlugin::setDBVersion (   $a_dbversion)
final

Set DB Version.

Parameters
int$a_dbversionDB Version

Definition at line 224 of file class.ilPlugin.php.

225 {
226 $this->dbversion = $a_dbversion;
227 }

Referenced by __init(), and writeDBVersion().

+ Here is the caller graph for this function:

◆ setId()

ilPlugin::setId (   $a_id)
finalprivate

Set Id.

Parameters
string$a_idId

Definition at line 84 of file class.ilPlugin.php.

85 {
86 $this->id = $a_id;
87 }

Referenced by __init().

+ Here is the caller graph for this function:

◆ setIliasMaxVersion()

ilPlugin::setIliasMaxVersion (   $a_iliasmaxversion)
finalprivate

Set Required ILIAS max.

release.

Parameters
string$a_iliasmaxversionRequired ILIAS max. release

Definition at line 164 of file class.ilPlugin.php.

165 {
166 $this->iliasmaxversion = $a_iliasmaxversion;
167 }

Referenced by __init().

+ Here is the caller graph for this function:

◆ setIliasMinVersion()

ilPlugin::setIliasMinVersion (   $a_iliasminversion)
finalprivate

Set Required ILIAS min.

release.

Parameters
string$a_iliasminversionRequired ILIAS min. release

Definition at line 144 of file class.ilPlugin.php.

145 {
146 $this->iliasminversion = $a_iliasminversion;
147 }

Referenced by __init().

+ Here is the caller graph for this function:

◆ setLastUpdateVersion()

ilPlugin::setLastUpdateVersion (   $a_lastupdateversion)
finalprivate

Set Version of last update.

Parameters
string$a_lastupdateversionVersion of last update

Definition at line 104 of file class.ilPlugin.php.

105 {
106 $this->lastupdateversion = $a_lastupdateversion;
107 }

Referenced by __init().

+ Here is the caller graph for this function:

◆ setSlotObject()

ilPlugin::setSlotObject (   $a_slot)
finalprotected

Set Plugin Slot.

Parameters
object$a_slotPlugin Slot

Definition at line 204 of file class.ilPlugin.php.

205 {
206 $this->slot = $a_slot;
207 }

Referenced by __init().

+ Here is the caller graph for this function:

◆ setVersion()

ilPlugin::setVersion (   $a_version)
finalprivate

Set Current Version (from plugin.php file).

Parameters
string$a_versionCurrent Version (from plugin.php file)

Definition at line 124 of file class.ilPlugin.php.

125 {
126 $this->version = $a_version;
127 }

Referenced by __init().

+ Here is the caller graph for this function:

◆ slotInit()

ilPlugin::slotInit ( )
abstractprotected

◆ txt()

ilPlugin::txt (   $a_var)
final

Get Language Variable (prefix will be prepended automatically)

Definition at line 519 of file class.ilPlugin.php.

520 {
521 global $lng;
522 $this->loadLanguageModule();
523 return $lng->txt($this->getPrefix()."_".$a_var, $this->getPrefix());
524 }

References $lng, getPrefix(), and loadLanguageModule().

+ Here is the call graph for this function:

◆ update()

ilPlugin::update ( )
final

Update plugin.

Definition at line 874 of file class.ilPlugin.php.

875 {
876 global $ilDB, $ilCtrl;
877
879
880 $result = $this->beforeUpdate();
881 if ($result === false) {
882 return false;
883 }
884
885 // DB update
886 if ($result === true)
887 {
888 $result = $this->updateDatabase();
889 }
890
891 // Load language files
892 $this->updateLanguages();
893
894 // load control structure
895 include_once("./setup/classes/class.ilCtrlStructureReader.php");
896 $structure_reader = new ilCtrlStructureReader();
897 $structure_reader->readStructure(true, "./".$this->getDirectory(), $this->getPrefix(),
898 $this->getDirectory());
899 // $ilCtrl->storeCommonStructures();
900
901 // add config gui to the ctrl calls
902 $ilCtrl->insertCtrlCalls("ilobjcomponentsettingsgui", ilPlugin::getConfigureClassName($this->getPluginName()),
903 $this->getPrefix());
904
905 // set last update version to current version
906 if ($result === true)
907 {
908 $q = "UPDATE il_plugin SET last_update_version = ".$ilDB->quote($this->getVersion(), "text").
909 " WHERE component_type = ".$ilDB->quote($this->getComponentType(), "text").
910 " AND component_name = ".$ilDB->quote($this->getComponentName(), "text").
911 " AND slot_id = ".$ilDB->quote($this->getSlotId(), "text").
912 " AND name = ".$ilDB->quote($this->getPluginName(), "text");
913
914 $ilDB->manipulate($q);
915 $this->afterUpdate();
916 }
917
918 return $result;
919 }
Class ilCtrlStructureReader.
updateLanguages($a_lang_keys=null)
afterUpdate()
After update processing.
getVersion()
Get Current Version (from plugin.php file).
beforeUpdate()
Before update processing.
static getConfigureClassName($a_name)
Get plugin configure class name.
updateDatabase()
Update database.
global $ilCtrl
Definition: ilias.php:18

References $ilCtrl, $ilDB, $result, afterUpdate(), beforeUpdate(), ilCachedComponentData\flush(), getComponentName(), getComponentType(), getConfigureClassName(), getDirectory(), getPluginName(), getPrefix(), getSlotId(), getVersion(), updateDatabase(), and updateLanguages().

Referenced by activate().

+ Here is the call graph for this function:
+ Here is the caller graph for this function:

◆ updateDatabase()

ilPlugin::updateDatabase ( )

Update database.

Reimplemented in ilCachedPlugin.

Definition at line 469 of file class.ilPlugin.php.

470 {
471 global $ilDB, $lng;
472
474
475 include_once("./Services/Component/classes/class.ilPluginDBUpdate.php");
476 $dbupdate = new ilPluginDBUpdate($this->getComponentType(),
477 $this->getComponentName(), $this->getSlotId(),
478 $this->getPluginName(), $ilDB, true, $this->getTablePrefix());
479
480 //$dbupdate->getDBVersionStatus();
481 //$dbupdate->getCurrentVersion();
482
483 $result = $dbupdate->applyUpdate();
484 $message = '';
485 if ($dbupdate->updateMsg == "no_changes")
486 {
487 $message = $lng->txt("no_changes").". ".$lng->txt("database_is_uptodate");
488 }
489 else
490 {
491 foreach ($dbupdate->updateMsg as $row)
492 {
493 $message .= $lng->txt($row["msg"]).": ".$row["nr"]."<br/>";
494 }
495 }
496
497 $this->message.= $message;
498
499 return $result;
500 }
Database Update class.
getTablePrefix()
Get db table plugin prefix.

References $ilDB, $lng, $result, $row, ilCachedComponentData\flush(), getComponentName(), getComponentType(), getPluginName(), getSlotId(), and getTablePrefix().

Referenced by update().

+ Here is the call graph for this function:
+ Here is the caller graph for this function:

◆ updateLanguages()

ilPlugin::updateLanguages (   $a_lang_keys = null)

Definition at line 401 of file class.ilPlugin.php.

402 {
403 ilGlobalCache::flushAll();
404 include_once("./Services/Language/classes/class.ilObjLanguage.php");
405
406 // get the keys of all installed languages if keys are not provided
407 if(!isset($a_lang_keys))
408 {
409 $a_lang_keys = array();
410 foreach (ilObjLanguage::getInstalledLanguages() as $langObj)
411 {
412 if ($langObj->isInstalled())
413 {
414 $a_lang_keys[] = $langObj->getKey();
415 }
416 }
417 }
418
419 $langs = $this->getAvailableLangFiles($this->getLanguageDirectory());
420
421 $prefix = $this->getPrefix();
422
423 foreach($langs as $lang)
424 {
425 // check if the language should be updated, otherwise skip it
426 if (!in_array($lang['key'], $a_lang_keys) )
427 {
428 continue;
429 }
430
431 $txt = file($this->getLanguageDirectory()."/".$lang["file"]);
432 $lang_array = array();
433
434 // get locally changed variables of the module (these should be kept)
435 $local_changes = ilObjLanguage::_getLocalChangesByModule($lang['key'], $prefix);
436
437 // get language data
438 if (is_array($txt))
439 {
440 foreach ($txt as $row)
441 {
442 if ($row[0] != "#" && strpos($row, "#:#") > 0)
443 {
444 $a = explode("#:#",trim($row));
445 $identifier = $prefix."_".trim($a[0]);
446 $value = trim($a[1]);
447
448 if (isset($local_changes[$identifier]))
449 {
450 $lang_array[$identifier] = $local_changes[$identifier];
451 }
452 else
453 {
454 $lang_array[$identifier] = $value;
455 ilObjLanguage::replaceLangEntry($prefix, $identifier, $lang["key"], $value);
456 }
457 //echo "<br>-$prefix-".$prefix."_".trim($a[0])."-".$lang["key"]."-";
458 }
459 }
460 }
461
462 ilObjLanguage::replaceLangModule($lang["key"], $prefix, $lang_array);
463 }
464 }
static getInstalledLanguages()
Get the language objects of the installed languages.
static replaceLangEntry($a_module, $a_identifier, $a_lang_key, $a_value, $a_local_change=null, $a_remarks=null)
Replace lang entry.
static getAvailableLangFiles($a_lang_directory)
Get array of all language files in the plugin.
getLanguageDirectory()
Get Plugin's language Directory.
$txt
Definition: error.php:10

References $lang, $row, $txt, getAvailableLangFiles(), ilObjLanguage\getInstalledLanguages(), getLanguageDirectory(), getPrefix(), and ilObjLanguage\replaceLangEntry().

Referenced by update().

+ Here is the call graph for this function:
+ Here is the caller graph for this function:

◆ writeDBVersion()

ilPlugin::writeDBVersion (   $a_dbversion)
final

Write DB version to database.

Parameters
int$a_dbversionDB Version

Definition at line 244 of file class.ilPlugin.php.

245 {
246 global $ilDB;
247
248 $this->setDBVersion($a_dbversion);
249
250 $q = "UPDATE il_plugin SET db_version = ".$ilDB->quote((int) $this->getDBVersion(), "integer").
251 " WHERE component_type = ".$ilDB->quote($this->getComponentType(), "text").
252 " AND component_name = ".$ilDB->quote($this->getComponentName(), "text").
253 " AND slot_id = ".$ilDB->quote($this->getSlotId(), "text").
254 " AND name = ".$ilDB->quote($this->getPluginName(), "text");
255
256 $ilDB->manipulate($q);
257 }
getDBVersion()
Get DB Version.

References $ilDB, getComponentName(), getComponentType(), getDBVersion(), getPluginName(), getSlotId(), and setDBVersion().

+ Here is the call graph for this function:

Field Documentation

◆ $lang_initialised

ilPlugin::$lang_initialised = false
protected

Definition at line 18 of file class.ilPlugin.php.


The documentation for this class was generated from the following file: