ILIAS  release_5-0 Revision 5.0.0-1144-gc4397b1f870
ilWikiUtil Class Reference

Utility class for wiki. More...

+ Collaboration diagram for ilWikiUtil:

Public Member Functions

 removeUnsafeCharacters ($a_str)
 See class.ilInitialisation.php. More...
 

Static Public Member Functions

static replaceInternalLinks ($s, $a_wiki_id, $a_offline=false)
 This one is based on Mediawiki Parser->replaceInternalLinks since we display images in another way, only text links are processed. More...
 
static collectInternalLinks ($s, $a_wiki_id, $a_collect_non_ex=false)
 Collect internal wiki links of a string. More...
 
static processInternalLinks ($s, $a_wiki_id, $a_mode=IL_WIKI_MODE_REPLACE, $a_collect_non_ex=false, $a_offline=false)
 Process internal links. More...
 
static makeLink (&$nt, $a_wiki_id, $text='', $query='', $trail='', $prefix='', $a_offline=false)
 Make a wiki link, the following formats are supported: More...
 
static wfUrlProtocols ()
 From mediawiki GlobalFunctions.php. More...
 
static wfUrlencode ( $s)
 From GlobalFunctions.php. More...
 
static makeDbTitle ($a_par)
 Handle page GET parameter. More...
 
static makeUrlTitle ($a_par)
 Set page parameter for Url Embedding. More...
 
static splitTrail ( $trail)
 
static sendNotification ($a_action, $a_type, $a_wiki_ref_id, $a_page_id, $a_comment=null)
 

Detailed Description

Utility class for wiki.

Author
Alex Killing alex..nosp@m.kill.nosp@m.ing@g.nosp@m.mx.d.nosp@m.e
Version
$Id$

Definition at line 30 of file class.ilWikiUtil.php.

Member Function Documentation

◆ collectInternalLinks()

static ilWikiUtil::collectInternalLinks (   $s,
  $a_wiki_id,
  $a_collect_non_ex = false 
)
static

Collect internal wiki links of a string.

Parameters
stringinput string
Returns
string output string

Definition at line 54 of file class.ilWikiUtil.php.

55 {
57 $a_collect_non_ex);
58 }
const IL_WIKI_MODE_COLLECT
static processInternalLinks($s, $a_wiki_id, $a_mode=IL_WIKI_MODE_REPLACE, $a_collect_non_ex=false, $a_offline=false)
Process internal links.

References IL_WIKI_MODE_COLLECT, and processInternalLinks().

Referenced by ilWikiPage\afterUpdate(), and ilWikiPage\saveInternalLinks().

+ Here is the call graph for this function:
+ Here is the caller graph for this function:

◆ makeDbTitle()

◆ makeLink()

static ilWikiUtil::makeLink ( $nt,
  $a_wiki_id,
  $text = '',
  $query = '',
  $trail = '',
  $prefix = '',
  $a_offline = false 
)
static

Make a wiki link, the following formats are supported:

[[Page Title]] [[Page Title|Presentation Text]] [[Page Title::Anchor]] [[Page Title::Anchor|Presentation Text]] [[#Anchor|Presentation Text]] (link to anchor on same wiki page)

Definition at line 440 of file class.ilWikiUtil.php.

442 {
443 global $ilCtrl;
444
445 //wfProfileIn( __METHOD__ );
446 if ( ! is_object($nt) ) {
447 # Fail gracefully
448 $retVal = "<!-- ERROR -->{$prefix}{$text}{$trail}";
449 } else {
450
451//var_dump($trail);
452//var_dump($nt);
453
454 // remove anchor from text, define anchor
455 $anc = "";
456 if ($nt->mFragment != "")
457 {
458 if (substr($text, strlen($text) - strlen("#".$nt->mFragment))
459 == "#".$nt->mFragment)
460 {
461 $text = substr($text, 0, strlen($text) - strlen("#".$nt->mFragment));
462 $anc = "#".$nt->mFragment;
463 }
464 else
465 {
466 $anc = "#".$nt->mFragment;
467 }
468 }
469
470 # Separate the link trail from the rest of the link
471 // outcommented due to bug #14590
472// list( $inside, $trail ) = ilWikiUtil::splitTrail( $trail );
473
474 $retVal = '***'.$text."***".$trail;
475 $url_title = ilWikiUtil::makeUrlTitle($nt->mTextform);
476 $db_title = ilWikiUtil::makeDbTitle($nt->mTextform);
477 if ($db_title != "")
478 {
479 $pg_exists = ilWikiPage::_wikiPageExists($a_wiki_id, $db_title);
480 }
481 else
482 {
483 // links on same page (only anchor used)
484 $pg_exists = true;
485 }
486
487//var_dump($nt);
488//var_dump($inside);
489//var_dump($trail);
490 $wiki_link_class = (!$pg_exists)
491 ? ' class="ilc_link_IntLink ilWikiPageMissing" '
492 : ' class="ilc_link_IntLink" ';
493
494 if (!$a_offline)
495 {
496 if ($url_title != "")
497 {
498 $ilCtrl->setParameterByClass("ilobjwikigui", "page", $url_title);
499 $retVal = '<a '.$wiki_link_class.' href="'.
500 $ilCtrl->getLinkTargetByClass("ilobjwikigui", "gotoPage").$anc.
501 '">'.$text.'</a>'.$trail;
502 $ilCtrl->setParameterByClass("ilobjwikigui", "page", $_GET["page"]);
503 }
504 else
505 {
506 $retVal = '<a '.$wiki_link_class.' href="'.
507 $anc.
508 '">'.$text.'</a>'.$trail;
509 }
510 }
511 else
512 {
513 if ($pg_exists)
514 {
515 if ($db_title != "")
516 {
517 $pg_id = ilWikiPage::getIdForPageTitle($a_wiki_id, $db_title);
518 $retVal = '<a '.$wiki_link_class.' href="'.
519 "wpg_".$pg_id.".html".$anc.
520 '">'.$text.'</a>'.$trail;
521 }
522 else
523 {
524 $retVal = '<a '.$wiki_link_class.' href="'.
525 $anc.
526 '">'.$text.'</a>'.$trail;
527 }
528 }
529 else
530 {
531 $retVal = $text.$trail;
532 }
533 }
534
535//$ilCtrl->debug("ilWikiUtil::makeLink:-$inside-$trail-");
536/* if ( $nt->isExternal() ) {
537 $nr = array_push( $this->mInterwikiLinkHolders['texts'], $prefix.$text.$inside );
538 $this->mInterwikiLinkHolders['titles'][] = $nt;
539 $retVal = '<!--IWLINK '. ($nr-1) ."-->{$trail}";
540 } else {
541 $nr = array_push( $this->mLinkHolders['namespaces'], $nt->getNamespace() );
542 $this->mLinkHolders['dbkeys'][] = $nt->getDBkey();
543 $this->mLinkHolders['queries'][] = $query;
544 $this->mLinkHolders['texts'][] = $prefix.$text.$inside;
545 $this->mLinkHolders['titles'][] = $nt;
546
547 $retVal = '<!--LINK '. ($nr-1) ."-->{$trail}";
548 }
549*/
550 }
551 //wfProfileOut( __METHOD__ );
552//echo "<br>".$retVal; exit;
553 return $retVal;
554 }
$_GET["client_id"]
static _wikiPageExists($a_wiki_id, $a_title)
Check whether page exists for wiki or not
static getIdForPageTitle($a_wiki_id, $a_title)
Checks whether a page with given title exists.
static makeUrlTitle($a_par)
Set page parameter for Url Embedding.
static makeDbTitle($a_par)
Handle page GET parameter.
global $ilCtrl
Definition: ilias.php:18

References $_GET, $ilCtrl, ilWikiPage\_wikiPageExists(), ilWikiPage\getIdForPageTitle(), makeDbTitle(), and makeUrlTitle().

Referenced by ilPCAMDPageList\modifyPageContentPostXsl(), and processInternalLinks().

+ Here is the call graph for this function:
+ Here is the caller graph for this function:

◆ makeUrlTitle()

◆ processInternalLinks()

static ilWikiUtil::processInternalLinks (   $s,
  $a_wiki_id,
  $a_mode = IL_WIKI_MODE_REPLACE,
  $a_collect_non_ex = false,
  $a_offline = false 
)
static

Process internal links.

string $s string that includes internal wiki links int $a_wiki_id wiki id mode

Strip the whitespace Category links produce, see bug 87

Todo:
We might want to use trim($tmp, "\n") here.

Definition at line 67 of file class.ilWikiUtil.php.

70 {
71 $collect = array();
72 // both from mediawiki DefaulSettings.php
73 $wgLegalTitleChars = " %!\"$&'()*,\\-.\\/0-9:;=?@A-Z\\\\^_`a-z~\\x80-\\xFF+";
74
75 // Adapter for media wiki classes
76 include_once("./Modules/Wiki/classes/class.ilMediaWikiAdapter.php");
77 $GLOBALS["wgContLang"] = new ilMediaWikiAdapter();
78 $GLOBALS["wgInterWikiCache"] = false;
79
80 # the % is needed to support urlencoded titles as well
81 //$tc = Title::legalChars().'#%';
82 $tc = $wgLegalTitleChars.'#%';
83
84 //$sk = $this->mOptions->getSkin();
85
86 #split the entire text string on occurences of [[
87 $a = explode( '[[', ' ' . $s );
88 #get the first element (all text up to first [[), and remove the space we added
89 $s = array_shift( $a );
90 $s = substr( $s, 1 );
91
92 # Match a link having the form [[namespace:link|alternate]]trail
93 $e1 = "/^([{$tc}]+)(?:\\|(.+?))?]](.*)\$/sD";
94
95 # Match cases where there is no "]]", which might still be images
96// static $e1_img = FALSE;
97// if ( !$e1_img ) { $e1_img = "/^([{$tc}]+)\\|(.*)\$/sD"; }
98
99 # Match the end of a line for a word that's not followed by whitespace,
100 # e.g. in the case of 'The Arab al[[Razi]]', 'al' will be matched
101// $e2 = wfMsgForContent( 'linkprefix' );
102
103/* $useLinkPrefixExtension = $wgContLang->linkPrefixExtension();
104 if( is_null( $this->mTitle ) ) {
105 throw new MWException( __METHOD__.": \$this->mTitle is null\n" );
106 }
107 $nottalk = !$this->mTitle->isTalkPage();*/
108 $nottalk = true;
109
110/* if ( $useLinkPrefixExtension ) {
111 $m = array();
112 if ( preg_match( $e2, $s, $m ) ) {
113 $first_prefix = $m[2];
114 } else {
115 $first_prefix = false;
116 }
117 } else {*/
118 $prefix = '';
119// }
120
121/* if($wgContLang->hasVariants()) {
122 $selflink = $wgContLang->convertLinkToAllVariants($this->mTitle->getPrefixedText());
123 } else {
124 $selflink = array($this->mTitle->getPrefixedText());
125 }
126 $useSubpages = $this->areSubpagesAllowed();
127 wfProfileOut( $fname.'-setup' );
128*/
129 $useSubpages = false;
130
131 # Loop for each link
132 for ($k = 0; isset( $a[$k] ); $k++)
133 {
134 $line = $a[$k];
135
136/* if ( $useLinkPrefixExtension ) {
137 wfProfileIn( $fname.'-prefixhandling' );
138 if ( preg_match( $e2, $s, $m ) ) {
139 $prefix = $m[2];
140 $s = $m[1];
141 } else {
142 $prefix='';
143 }
144 # first link
145 if($first_prefix) {
146 $prefix = $first_prefix;
147 $first_prefix = false;
148 }
149 wfProfileOut( $fname.'-prefixhandling' );
150 }*/
151
152 $might_be_img = false;
153
154 //wfProfileIn( "$fname-e1" );
155 if ( preg_match( $e1, $line, $m ) ) { # page with normal text or alt
156 $text = $m[2];
157 # If we get a ] at the beginning of $m[3] that means we have a link that's something like:
158 # [[Image:Foo.jpg|[http://example.com desc]]] <- having three ] in a row fucks up,
159 # the real problem is with the $e1 regex
160 # See bug 1300.
161 #
162 # Still some problems for cases where the ] is meant to be outside punctuation,
163 # and no image is in sight. See bug 2095.
164 #
165 if( $text !== '' &&
166 substr( $m[3], 0, 1 ) === ']' &&
167 strpos($text, '[') !== false
168 )
169 {
170 $text .= ']'; # so that replaceExternalLinks($text) works later
171 $m[3] = substr( $m[3], 1 );
172 }
173 # fix up urlencoded title texts
174 if( strpos( $m[1], '%' ) !== false ) {
175 # Should anchors '#' also be rejected?
176 $m[1] = str_replace( array('<', '>'), array('&lt;', '&gt;'), urldecode($m[1]) );
177 }
178 $trail = $m[3];
179/* } elseif( preg_match($e1_img, $line, $m) ) { # Invalid, but might be an image with a link in its caption
180 $might_be_img = true;
181 $text = $m[2];
182 if ( strpos( $m[1], '%' ) !== false ) {
183 $m[1] = urldecode($m[1]);
184 }
185 $trail = "";*/
186 } else { # Invalid form; output directly
187 $s .= $prefix . '[[' . $line ;
188 //wfProfileOut( "$fname-e1" );
189 continue;
190 }
191 //wfProfileOut( "$fname-e1" );
192 //wfProfileIn( "$fname-misc" );
193
194 # Don't allow internal links to pages containing
195 # PROTO: where PROTO is a valid URL protocol; these
196 # should be external links.
197 if (preg_match('/^\b(?:' . ilWikiUtil::wfUrlProtocols() . ')/', $m[1])) {
198 $s .= $prefix . '[[' . $line ;
199 continue;
200 }
201
202 # Make subpage if necessary
203/* if( $useSubpages ) {
204 $link = $this->maybeDoSubpageLink( $m[1], $text );
205 } else {*/
206 $link = $m[1];
207// }
208
209 $noforce = (substr($m[1], 0, 1) != ':');
210 if (!$noforce) {
211 # Strip off leading ':'
212 $link = substr($link, 1);
213 }
214
215// wfProfileOut( "$fname-misc" );
216// wfProfileIn( "$fname-title" );
217
218 // todo
219 include_once("./Modules/Wiki/mediawiki/Title.php");
220 include_once("./Services/Utilities/classes/Sanitizer.php");
221 //$nt = Title::newFromText( $this->mStripState->unstripNoWiki($link) );
222
223 // todo: check step by step
224//echo "<br>".htmlentities($link)."---";
225 $nt = Title::newFromText($link);
226
227 if( !$nt ) {
228 $s .= $prefix . '[[' . $line;
229 //wfProfileOut( "$fname-title" );
230 continue;
231 }
232
233/* $ns = $nt->getNamespace();
234 $iw = $nt->getInterWiki();
235 wfProfileOut( "$fname-title" );
236
237/* if ($might_be_img) { # if this is actually an invalid link
238 wfProfileIn( "$fname-might_be_img" );
239 if ($ns == NS_IMAGE && $noforce) { #but might be an image
240 $found = false;
241 while (isset ($a[$k+1]) ) {
242 #look at the next 'line' to see if we can close it there
243 $spliced = array_splice( $a, $k + 1, 1 );
244 $next_line = array_shift( $spliced );
245 $m = explode( ']]', $next_line, 3 );
246 if ( count( $m ) == 3 ) {
247 # the first ]] closes the inner link, the second the image
248 $found = true;
249 $text .= "[[{$m[0]}]]{$m[1]}";
250 $trail = $m[2];
251 break;
252 } elseif ( count( $m ) == 2 ) {
253 #if there's exactly one ]] that's fine, we'll keep looking
254 $text .= "[[{$m[0]}]]{$m[1]}";
255 } else {
256 #if $next_line is invalid too, we need look no further
257 $text .= '[[' . $next_line;
258 break;
259 }
260 }
261 if ( !$found ) {
262 # we couldn't find the end of this imageLink, so output it raw
263 #but don't ignore what might be perfectly normal links in the text we've examined
264 $text = $this->replaceInternalLinks($text);
265 $s .= "{$prefix}[[$link|$text";
266 # note: no $trail, because without an end, there *is* no trail
267 wfProfileOut( "$fname-might_be_img" );
268 continue;
269 }
270 } else { #it's not an image, so output it raw
271 $s .= "{$prefix}[[$link|$text";
272 # note: no $trail, because without an end, there *is* no trail
273 wfProfileOut( "$fname-might_be_img" );
274 continue;
275 }
276 wfProfileOut( "$fname-might_be_img" );
277 }
278*/
279
280 $wasblank = ( '' == $text );
281 if( $wasblank ) $text = $link;
282
283 # Link not escaped by : , create the various objects
284 if( $noforce ) {
285 # Interwikis
286 /*wfProfileIn( "$fname-interwiki" );
287 if( $iw && $this->mOptions->getInterwikiMagic() && $nottalk && $wgContLang->getLanguageName( $iw ) ) {
288 $this->mOutput->addLanguageLink( $nt->getFullText() );
289 $s = rtrim($s . $prefix);
290 $s .= trim($trail, "\n") == '' ? '': $prefix . $trail;
291 wfProfileOut( "$fname-interwiki" );
292 continue;
293 }
294 wfProfileOut( "$fname-interwiki" );*/
295
296/* if ( $ns == NS_IMAGE ) {
297 wfProfileIn( "$fname-image" );
298 if ( !wfIsBadImage( $nt->getDBkey(), $this->mTitle ) ) {
299 # recursively parse links inside the image caption
300 # actually, this will parse them in any other parameters, too,
301 # but it might be hard to fix that, and it doesn't matter ATM
302 $text = $this->replaceExternalLinks($text);
303 $text = $this->replaceInternalLinks($text);
304
305 # cloak any absolute URLs inside the image markup, so replaceExternalLinks() won't touch them
306 $s .= $prefix . $this->armorLinks( $this->makeImage( $nt, $text ) ) . $trail;
307 $this->mOutput->addImage( $nt->getDBkey() );
308
309 wfProfileOut( "$fname-image" );
310 continue;
311 } else {
312 # We still need to record the image's presence on the page
313 $this->mOutput->addImage( $nt->getDBkey() );
314 }
315 wfProfileOut( "$fname-image" );
316
317 }
318*/
319/* if ( $ns == NS_CATEGORY ) {
320 wfProfileIn( "$fname-category" );
321 $s = rtrim($s . "\n"); # bug 87
322
323 if ( $wasblank ) {
324 $sortkey = $this->getDefaultSort();
325 } else {
326 $sortkey = $text;
327 }
328 $sortkey = Sanitizer::decodeCharReferences( $sortkey );
329 $sortkey = str_replace( "\n", '', $sortkey );
330 $sortkey = $wgContLang->convertCategoryKey( $sortkey );
331 $this->mOutput->addCategory( $nt->getDBkey(), $sortkey );
332*/
337// $s .= trim($prefix . $trail, "\n") == '' ? '': $prefix . $trail;
338
339// wfProfileOut( "$fname-category" );
340// continue;
341// }
342 }
343
344 # Self-link checking
345/* if( $nt->getFragment() === '' ) {
346 if( in_array( $nt->getPrefixedText(), $selflink, true ) ) {
347 $s .= $prefix . $sk->makeSelfLinkObj( $nt, $text, '', $trail );
348 continue;
349 }
350 }*/
351
352 # Special and Media are pseudo-namespaces; no pages actually exist in them
353/* if( $ns == NS_MEDIA ) {
354 $link = $sk->makeMediaLinkObj( $nt, $text );
355 # Cloak with NOPARSE to avoid replacement in replaceExternalLinks
356 $s .= $prefix . $this->armorLinks( $link ) . $trail;
357 $this->mOutput->addImage( $nt->getDBkey() );
358 continue;
359 } elseif( $ns == NS_SPECIAL ) {
360 $s .= $this->makeKnownLinkHolder( $nt, $text, '', $trail, $prefix );
361 continue;
362 } elseif( $ns == NS_IMAGE ) {
363 $img = new Image( $nt );
364 if( $img->exists() ) {
365 // Force a blue link if the file exists; may be a remote
366 // upload on the shared repository, and we want to see its
367 // auto-generated page.
368 $s .= $this->makeKnownLinkHolder( $nt, $text, '', $trail, $prefix );
369 $this->mOutput->addLink( $nt );
370 continue;
371 }
372 }*/
373
374 // Media wiki performs an intermediate step here (Parser->makeLinkHolder)
375 if ($a_mode == IL_WIKI_MODE_REPLACE)
376 {
377 $s .= ilWikiUtil::makeLink($nt, $a_wiki_id, $text, '', $trail, $prefix,
378 $a_offline);
379//echo "<br>-".htmlentities($s)."-";
380 }
381 if ($a_mode == IL_WIKI_MODE_EXT_COLLECT)
382 {
383 if (is_object($nt))
384 {
385 $url_title = ilWikiUtil::makeUrlTitle($nt->mTextform);
386 $db_title = ilWikiUtil::makeDbTitle($nt->mTextform);
387 list( $inside, $trail ) = ilWikiUtil::splitTrail( $trail );
388 $collect[] = array("nt" => $nt, "text" => $text,
389 "trail" => $trail, "db_title" => $db_title,
390 "url_title" => $url_title);
391 }
392 }
393 else
394 {
395 $url_title = ilWikiUtil::makeUrlTitle($nt->mTextform);
396 $db_title = ilWikiUtil::makeDbTitle($nt->mTextform);
397
398 //$s .= ilWikiUtil::makeLink($nt, $a_wiki_id, $text, '', $trail, $prefix);
399 include_once("./Modules/Wiki/classes/class.ilWikiPage.php");
400 if ((ilWikiPage::_wikiPageExists($a_wiki_id, $db_title) ||
401 $a_collect_non_ex)
402 &&
403 !in_array($db_title, $collect))
404 {
405 $collect[] = $db_title;
406 }
407 }
408 }
409
410 //wfProfileOut( $fname );
411
412 if ($a_mode == IL_WIKI_MODE_COLLECT ||
413 $a_mode == IL_WIKI_MODE_EXT_COLLECT)
414 {
415 return $collect;
416 }
417 else
418 {
419 return $s;
420 }
421 }
static newFromText( $text, $defaultNamespace=NS_MAIN)
Create a new Title from text, such as what one would find in a link.
Definition: Title.php:114
const IL_WIKI_MODE_REPLACE
Wiki link / page title handling:
const IL_WIKI_MODE_EXT_COLLECT
This class implements some dummy methods, normally provided by media wiki classes.
static splitTrail( $trail)
static wfUrlProtocols()
From mediawiki GlobalFunctions.php.
static makeLink(&$nt, $a_wiki_id, $text='', $query='', $trail='', $prefix='', $a_offline=false)
Make a wiki link, the following formats are supported:
$GLOBALS['ct_recipient']

References $GLOBALS, ilWikiPage\_wikiPageExists(), IL_WIKI_MODE_COLLECT, IL_WIKI_MODE_EXT_COLLECT, IL_WIKI_MODE_REPLACE, makeDbTitle(), makeLink(), makeUrlTitle(), Title\newFromText(), splitTrail(), and wfUrlProtocols().

Referenced by collectInternalLinks(), ilWikiPage\rename(), and replaceInternalLinks().

+ Here is the call graph for this function:
+ Here is the caller graph for this function:

◆ removeUnsafeCharacters()

ilWikiUtil::removeUnsafeCharacters (   $a_str)

See class.ilInitialisation.php.

Definition at line 426 of file class.ilWikiUtil.php.

427 {
428 return str_replace(array("\x00", "\n", "\r", "\\", "'", '"', "\x1a"), "", $a_str);
429 }

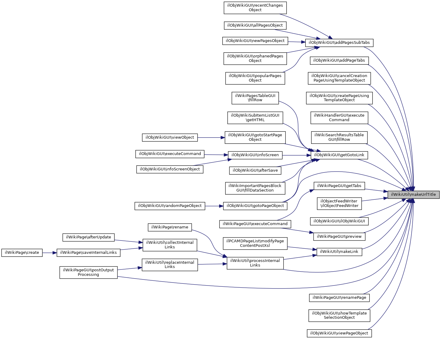
Referenced by makeDbTitle(), and makeUrlTitle().

+ Here is the caller graph for this function:

◆ replaceInternalLinks()

static ilWikiUtil::replaceInternalLinks (   $s,
  $a_wiki_id,
  $a_offline = false 
)
static

This one is based on Mediawiki Parser->replaceInternalLinks since we display images in another way, only text links are processed.

Parameters
stringinput string
stringinput string
Returns
string output string

Definition at line 42 of file class.ilWikiUtil.php.

43 {
44 return ilWikiUtil::processInternalLinks($s, $a_wiki_id,
45 IL_WIKI_MODE_REPLACE, false, $a_offline);
46 }

References IL_WIKI_MODE_REPLACE, and processInternalLinks().

Referenced by ilWikiPageGUI\postOutputProcessing().

+ Here is the call graph for this function:
+ Here is the caller graph for this function:

◆ sendNotification()

static ilWikiUtil::sendNotification (   $a_action,
  $a_type,
  $a_wiki_ref_id,
  $a_page_id,
  $a_comment = null 
)
static

Definition at line 642 of file class.ilWikiUtil.php.

643 {
644 global $ilUser, $ilObjDataCache, $ilAccess;
645
646 include_once "./Services/Notification/classes/class.ilNotification.php";
647 include_once "./Modules/Wiki/classes/class.ilObjWiki.php";
648 include_once "./Modules/Wiki/classes/class.ilWikiPage.php";
649
650 $wiki_id = $ilObjDataCache->lookupObjId($a_wiki_ref_id);
651 $wiki = new ilObjWiki($a_wiki_ref_id, true);
652 $page = new ilWikiPage($a_page_id);
653
654 // #11138
655 $ignore_threshold = ($a_action == "comment");
656
657 // 1st update will be converted to new - see below
658 if($a_action == "new")
659 {
660 return;
661 }
662
663 if($a_type == ilNotification::TYPE_WIKI_PAGE)
664 {
665 $users = ilNotification::getNotificationsForObject($a_type, $a_page_id, null, $ignore_threshold);
666 $wiki_users = ilNotification::getNotificationsForObject(ilNotification::TYPE_WIKI, $wiki_id, $a_page_id, $ignore_threshold);
667 $users = array_merge($users, $wiki_users);
668 if(!sizeof($users))
669 {
670 return;
671 }
672
674 }
675 else
676 {
677 $users = ilNotification::getNotificationsForObject(ilNotification::TYPE_WIKI, $wiki_id, $a_page_id, $ignore_threshold);
678 if(!sizeof($users))
679 {
680 return;
681 }
682 }
683
685
686 // #15192 - should always be present
687 if($a_page_id)
688 {
689 include_once "./Modules/Wiki/classes/class.ilObjWikiGUI.php";
690 $link = ILIAS_HTTP_PATH."/".ilObjWikiGui::getGotoLink($a_wiki_ref_id, $page->getTitle());
691 }
692 else
693 {
694 include_once "./Services/Link/classes/class.ilLink.php";
695 $link = ilLink::_getLink($a_wiki_ref_id);
696 }
697
698 include_once "./Services/Mail/classes/class.ilMail.php";
699 include_once "./Services/User/classes/class.ilObjUser.php";
700 include_once "./Services/Language/classes/class.ilLanguageFactory.php";
701 include_once("./Services/User/classes/class.ilUserUtil.php");
702
703
704 // see ilBlogPostingGUI::getSnippet()
705 // see ilBlogPosting::getNotificationAbstract()
706
707 include_once "Modules/Wiki/classes/class.ilWikiPageGUI.php";
708 $pgui = new ilWikiPageGUI($page->getId());
709 $pgui->setRawPageContent(true);
710 $pgui->setAbstractOnly(true);
711 $pgui->setFileDownloadLink(".");
712 $pgui->setFullscreenLink(".");
713 $pgui->setSourcecodeDownloadScript(".");
714 $snippet = $pgui->showPage();
715 $snippet = ilPageObject::truncateHTML($snippet, 500, "...");
716
717 // making things more readable
718 $snippet = str_replace('<br/>', "\n", $snippet);
719 $snippet = str_replace('<br />', "\n", $snippet);
720 $snippet = str_replace('</p>', "\n", $snippet);
721 $snippet = str_replace('</div>', "\n", $snippet);
722
723 $snippet = trim(strip_tags($snippet));
724
725 // "fake" new (to enable snippet - if any)
726 $current_version = array_shift($page->getHistoryEntries());
727 $current_version = $current_version["nr"];
728 if(!$current_version)
729 {
731 $a_action = "new";
732 }
733
734
735 foreach(array_unique($users) as $idx => $user_id)
736 {
737 if($user_id != $ilUser->getId() &&
738 $ilAccess->checkAccessOfUser($user_id, 'read', '', $a_wiki_ref_id))
739 {
740 // use language of recipient to compose message
742 $ulng->loadLanguageModule('wiki');
743
744 $subject = sprintf($ulng->txt('wiki_change_notification_subject'), $wiki->getTitle(), $page->getTitle());
745 $message = sprintf($ulng->txt('wiki_change_notification_salutation'), ilObjUser::_lookupFullname($user_id))."\n\n";
746
747 if($a_type == ilNotification::TYPE_WIKI_PAGE)
748 {
749 // update/delete
750 $message .= $ulng->txt('wiki_change_notification_page_body_'.$a_action).":\n\n";
751 $message .= $ulng->txt('wiki').": ".$wiki->getTitle()."\n";
752 $message .= $ulng->txt('page').": ".$page->getTitle()."\n";
753 $message .= $ulng->txt('wiki_changed_by').": ".ilUserUtil::getNamePresentation($ilUser->getId())."\n";
754
755 if($snippet)
756 {
757 $message .= "\n".$ulng->txt('content')."\n".
758 "----------------------------------------\n".
759 $snippet."\n".
760 "----------------------------------------\n";
761 }
762
763 // include comment/note text
764 if($a_comment)
765 {
766 $message .= "\n".$ulng->txt('comment').":\n\"".trim($a_comment)."\"\n";
767 }
768
769 $message .= "\n".$ulng->txt('wiki_change_notification_page_link').": ".$link;
770 }
771 else
772 {
773 // new
774 $message .= $ulng->txt('wiki_change_notification_body_'.$a_action).":\n\n";
775 $message .= $ulng->txt('wiki').": ".$wiki->getTitle()."\n";
776 $message .= $ulng->txt('page').": ".$page->getTitle()."\n";
777 $message .= $ulng->txt('wiki_changed_by').": ".ilUserUtil::getNamePresentation($ilUser->getId())."\n\n";
778
779 if($snippet)
780 {
781 $message .= $ulng->txt('content')."\n".
782 "----------------------------------------\n".
783 $snippet."\n".
784 "----------------------------------------\n\n";
785 }
786
787 $message .= $ulng->txt('wiki_change_notification_link').": ".$link;
788 }
789
790 $mail_obj = new ilMail(ANONYMOUS_USER_ID);
791 $mail_obj->appendInstallationSignature(true);
792 $mail_obj->sendMail(ilObjUser::_lookupLogin($user_id),
793 "", "", $subject, $message, array(), array("system"));
794 }
795 else
796 {
797 unset($users[$idx]);
798 }
799 }
800 }
static _getLanguageOfUser($a_usr_id)
Get language object of user.
Class Mail this class handles base functions for mail handling.
static getNotificationsForObject($type, $id, $page_id=null, $ignore_threshold=false)
Get all users for given object.
static updateNotificationTime($type, $id, array $user_ids, $page_id=false)
Update the last mail timestamp for given object and users.
_lookupLogin($a_user_id)
lookup login
_lookupFullname($a_user_id)
Lookup Full Name.
Class ilObjWiki.
static truncateHTML($a_text, $a_length=100, $a_ending='...', $a_exact=false, $a_consider_html=true)
Truncate (html) string.
static getNamePresentation($a_user_id, $a_user_image=false, $a_profile_link=false, $a_profile_back_link="", $a_force_first_lastname=false, $a_omit_login=false, $a_sortable=true)
Default behaviour is:
Class ilWikiPage GUI class.
Class ilWikiPage.
global $ilUser
Definition: imgupload.php:15

References $ilUser, ilLanguageFactory\_getLanguageOfUser(), ilLink\_getLink(), ilObjUser\_lookupFullname(), ilObjUser\_lookupLogin(), ilUserUtil\getNamePresentation(), ilNotification\getNotificationsForObject(), ilPageObject\truncateHTML(), ilNotification\TYPE_WIKI, ilNotification\TYPE_WIKI_PAGE, and ilNotification\updateNotificationTime().

Referenced by ilWikiPage\create(), ilWikiPage\delete(), ilWikiPageGUI\observeNoteAction(), and ilWikiPage\update().

+ Here is the call graph for this function:
+ Here is the caller graph for this function:

◆ splitTrail()

static ilWikiUtil::splitTrail (   $trail)
static

Definition at line 620 of file class.ilWikiUtil.php.

621 {
622 /*static $regex = false;
623 if ( $regex === false ) {
624 global $wgContLang;
625 $regex = $wgContLang->linkTrail();
626 }*/
627 $regex = '/^([a-z]+)(.*)$/sD';
628
629 $inside = '';
630 if ( '' != $trail ) {
631 $m = array();
632
633 if ( preg_match( $regex, $trail, $m ) ) {
634 $inside = $m[1];
635 $trail = $m[2];
636 }
637 }
638
639 return array( $inside, $trail );
640 }

Referenced by processInternalLinks().

+ Here is the caller graph for this function:

◆ wfUrlencode()

static ilWikiUtil::wfUrlencode (   $s)
static

From GlobalFunctions.php.

Definition at line 590 of file class.ilWikiUtil.php.

591 {
592 $s = urlencode( $s );
593// $s = preg_replace( '/%3[Aa]/', ':', $s );
594// $s = preg_replace( '/%2[Ff]/', '/', $s );
595
596 return $s;
597 }

Referenced by makeUrlTitle(), and Title\secureAndSplit().

+ Here is the caller graph for this function:

◆ wfUrlProtocols()

static ilWikiUtil::wfUrlProtocols ( )
static

From mediawiki GlobalFunctions.php.

Definition at line 559 of file class.ilWikiUtil.php.

560 {
561 $wgUrlProtocols = array(
562 'http://',
563 'https://',
564 'ftp://',
565 'irc://',
566 'gopher://',
567 'telnet://', // Well if we're going to support the above.. -ævar
568 'nntp://', // @bug 3808 RFC 1738
569 'worldwind://',
570 'mailto:',
571 'news:'
572 );
573
574 // Support old-style $wgUrlProtocols strings, for backwards compatibility
575 // with LocalSettings files from 1.5
576 if ( is_array( $wgUrlProtocols ) ) {
577 $protocols = array();
578 foreach ($wgUrlProtocols as $protocol)
579 $protocols[] = preg_quote( $protocol, '/' );
580
581 return implode( '|', $protocols );
582 } else {
583 return $wgUrlProtocols;
584 }
585 }

Referenced by processInternalLinks().

+ Here is the caller graph for this function:

The documentation for this class was generated from the following file: