ILIAS  release_5-0 Revision 5.0.0-1144-gc4397b1f870
ilSubItemSelectionTableGUI Class Reference

Select subitems for export. More...

+ Inheritance diagram for ilSubItemSelectionTableGUI:
+ Collaboration diagram for ilSubItemSelectionTableGUI:

Public Member Functions

 ilSubItemSelectionTableGUI ($a_parent_obj, $a_parent_cmd, $a_ref_id, $a_cmd="createExportFile", $a_cmd_txt="")
 
- Public Member Functions inherited from ilTable2GUI
 __construct ($a_parent_obj, $a_parent_cmd="", $a_template_context="")
 Constructor. More...
 
 setOpenFormTag ($a_val)
 Set open form tag. More...
 
 getOpenFormTag ()
 Get open form tag. More...
 
 setCloseFormTag ($a_val)
 Set close form tag. More...
 
 getCloseFormTag ()
 Get close form tag. More...
 
 determineLimit ()
 Determine the limit. More...
 
 getSelectableColumns ()
 Get selectable columns. More...
 
 determineSelectedColumns ()
 Determine selected columns. More...
 
 isColumnSelected ($a_col)
 Is given column selected? More...
 
 getSelectedColumns ()
 Get selected columns. More...
 
executeCommand ()
 Execute command. More...
 
 resetOffset ($a_in_determination=false)
 Reset offset. More...
 
 initFilter ()
 Init filter. More...
 
 getParentObject ()
 Get parent object. More...
 
 getParentCmd ()
 Get parent command. More...
 
 setTopAnchor ($a_val)
 Set top anchor. More...
 
 getTopAnchor ()
 Get top anchor. More...
 
 setNoEntriesText ($a_text)
 Set text for an empty table. More...
 
 getNoEntriesText ()
 Get text for an empty table. More...
 
 setIsDataTable ($a_val)
 Set is data table. More...
 
 getIsDataTable ()
 Get is data table. More...
 
 setEnableTitle ($a_enabletitle)
 Set Enable Title. More...
 
 getEnableTitle ()
 Get Enable Title. More...
 
 setEnableHeader ($a_enableheader)
 Set Enable Header. More...
 
 getEnableHeader ()
 Get Enable Header. More...
 
 setEnableNumInfo ($a_val)
 Set enable num info. More...
 
 getEnableNumInfo ()
 Get enable num info. More...
 
 setTitle ($a_title, $a_icon=0, $a_icon_alt=0)
 Set title and title icon. More...
 
 setDescription ($a_val)
 Set description. More...
 
 getDescription ()
 Get description. More...
 
 setOrderField ($a_order_field)
 set order column More...
 
 getOrderField ()
 
 setData ($a_data)
 set table data @access public More...
 
 getData ()
 
 dataExists ()
 
 setPrefix ($a_prefix)
 set prefix for sort and offset fields (if you have two or more tables on a page that you want to sort separately) @access public More...
 
 getPrefix ()
 
 addFilterItem ($a_input_item, $a_optional=false)
 Add filter item. More...
 
 addFilterItemByMetaType ($id, $type=self::FILTER_TEXT, $a_optional=false, $caption=NULL)
 Add filter by standard type. More...
 
 getFilterItems ($a_optionals=false)
 Get filter items. More...
 
 getFilterItemByPostVar ($a_post_var)
 
 setFilterCols ($a_val)
 Set filter columns. More...
 
 getFilterCols ()
 Get filter columns. More...
 
 setDisableFilterHiding ($a_val=true)
 Set disable filter hiding. More...
 
 getDisableFilterHiding ()
 Get disable filter hiding
More...
 
 isFilterSelected ($a_col)
 Is given filter selected? More...
 
 getSelectedFilters ()
 Get selected filters. More...
 
 determineSelectedFilters ()
 Determine selected filters. More...
 
 setCustomPreviousNext ($a_prev_link, $a_next_link)
 Set custom previous/next links. More...
 
 setFormAction ($a_form_action, $a_multipart=false)
 Set Form action parameter. More...
 
 getFormAction ()
 Get Form action parameter. More...
 
 setFormName ($a_formname)
 Set Form name. More...
 
 getFormName ()
 Get Form name. More...
 
 setId ($a_val)
 Set id. More...
 
 getId ()
 Get element id. More...
 
 setDisplayAsBlock ($a_val)
 Set display as block. More...
 
 getDisplayAsBlock ()
 Get display as block. More...
 
 getSelectAllCheckbox ()
 Get the name of the checkbox that should be toggled with a select all button. More...
 
 setSelectAllCheckbox ($a_select_all_checkbox)
 Set the name of the checkbox that should be toggled with a select all button. More...
 
 setExternalSorting ($a_val)
 Set external sorting. More...
 
 getExternalSorting ()
 Get external sorting. More...
 
 setFilterCommand ($a_val, $a_caption=null)
 Set filter command. More...
 
 getFilterCommand ()
 Get filter command. More...
 
 setResetCommand ($a_val, $a_caption=null)
 Set reset filter command. More...
 
 getResetCommand ()
 Get reset filter command. More...
 
 setExternalSegmentation ($a_val)
 Set external segmentation. More...
 
 getExternalSegmentation ()
 Get external segmentation. More...
 
 setRowTemplate ($a_template, $a_template_dir="")
 Set row template. More...
 
 setDefaultOrderField ($a_defaultorderfield)
 Set Default order field. More...
 
 getDefaultOrderField ()
 Get Default order field. More...
 
 setDefaultOrderDirection ($a_defaultorderdirection)
 Set Default order direction. More...
 
 getDefaultOrderDirection ()
 Get Default order direction. More...
 
 clearCommandButtons ()
 
 addCommandButton ($a_cmd, $a_text, $a_onclick='', $a_id="", $a_class=null)
 Add Command button. More...
 
 addCommandButtonInstance (ilButton $a_button)
 Add Command button instance. More...
 
 addSelectionButton ($a_sel_var, $a_options, $a_cmd, $a_text, $a_default_selection='')
 Add Selection List + Command button. More...
 
 addMultiItemSelectionButton ($a_sel_var, $a_options, $a_cmd, $a_text, $a_default_selection='')
 Add Selection List + Command button for selected items. More...
 
 setCloseCommand ($a_link)
 Add command for closing table. More...
 
 addMultiCommand ($a_cmd, $a_text)
 Add Command button. More...
 
 addHiddenInput ($a_name, $a_value)
 Add Hidden Input field. More...
 
 addHeaderCommand ($a_href, $a_text, $a_target="", $a_img="")
 Add Header Command (Link) (Image needed for now) More...
 
 setTopCommands ($a_val)
 Set top commands (display command buttons on top of table, too) More...
 
 getTopCommands ()
 Get top commands (display command buttons on top of table, too) More...
 
 addColumn ($a_text, $a_sort_field="", $a_width="", $a_is_checkbox_action_column=false, $a_class="", $a_tooltip="")
 Add a column to the header. More...
 
 getNavParameter ()
 
 setOrderLink ($sort_field, $order_dir)
 
 fillHeader ()
 
 determineOffsetAndOrder ($a_omit_offset=false)
 Determine offset and order. More...
 
 storeNavParameter ()
 
 getHTML ()
 Get HTML. More...
 
 numericOrdering ($a_field)
 Should this field be sorted numeric? More...
 
 render ()
 render table @access public More...
 
 writeFilterToSession ()
 Write filter values to session. More...
 
 resetFilter ()
 Reset filter. More...
 
 fillFooter ()
 Fill footer row. More...
 
 getLinkbar ($a_num)
 Get previous/next linkbar. More...
 
 fillHiddenRow ()
 
 fillActionRow ()
 Fill Action Row. More...
 
 setHeaderHTML ($html)
 set header html More...
 
 storeProperty ($type, $value)
 Store table property. More...
 
 loadProperty ($type)
 Load table property. More...
 
 getCurrentState ()
 get current settings for order, limit, columns and filter More...
 
 setContext ($id)
 Set context. More...
 
 getContext ()
 Get context. More...
 
 setShowRowsSelector ($a_value)
 Toggle rows-per-page selector. More...
 
 getShowRowsSelector ()
 Get rows-per-page selector state. More...
 
 setShowTemplates ($a_value)
 Toggle templates. More...
 
 getShowTemplates ()
 Get template state. More...
 
 restoreTemplate ($a_name)
 Restore state from template. More...
 
 saveTemplate ($a_name)
 Save current state as template. More...
 
 deleteTemplate ($a_name)
 Delete template. More...
 
 getLimit ()
 Get limit. More...
 
 getOffset ()
 Get offset. More...
 
 setExportFormats (array $formats)
 Set available export formats. More...
 
 setPrintMode ($a_value=false)
 Toogle print mode. More...
 
 getPrintMode ()
 Get print mode. More...
 
 getExportMode ()
 Was export activated? More...
 
 exportData ($format, $send=false)
 Export and optionally send current table data. More...
 
 setEnableAllCommand ($a_value)
 Enable actions for all entries in current result. More...
 
 setRowSelectorLabel ($row_selector_label)
 
 getRowSelectorLabel ()
 
 setPreventDoubleSubmission ($a_val)
 Set prevent double submission. More...
 
 getPreventDoubleSubmission ()
 Get prevent double submission. More...
 
- Public Member Functions inherited from ilTableGUI
 ilTableGUI ($a_data=0, $a_global_tpl=true)
 Constructor. More...
 
 setTemplate (&$a_tpl)
 set template @access public More...
 
getTemplateObject ()
 
 setData ($a_data)
 set table data @access public More...
 
 getData ()
 
 setTitle ($a_title, $a_icon=0, $a_icon_alt=0)
 set table title @access public More...
 
 setHelp ($a_help_page, $a_help_icon, $a_help_icon_alt=0)
 set table help page @access public More...
 
 setHeaderNames ($a_header_names)
 set table header names @access public More...
 
 getColumnCount ()
 Returns the column count based on the number of the header row columns @access public. More...
 
 setHeaderVars ($a_header_vars, $a_header_params=0)
 set table header vars @access public More...
 
 setColumnWidth ($a_column_width)
 set table column widths @access public More...
 
 setOneColumnWidth ($a_column_width, $a_column_number)
 set one table column width @access public More...
 
 setMaxCount ($a_max_count)
 set max. More...
 
 setLimit ($a_limit=0, $a_default_limit=0)
 set max. More...
 
 getLimit ()
 Get limit. More...
 
 setPrefix ($a_prefix)
 set prefix for sort and offset fields (if you have two or more tables on a page that you want to sort separately) @access public More...
 
 setOffset ($a_offset)
 set dataset offset @access public More...
 
 getOffset ()
 Get offset. More...
 
 setOrderColumn ($a_order_column=0, $a_default_column=0)
 set order column @access public More...
 
 getOrderColumn ()
 Get order column. More...
 
 setOrderDirection ($a_order_direction)
 set order direction @access public More...
 
 getOrderDirection ()
 Get order direction. More...
 
 setFooter ($a_style, $a_previous=0, $a_next=0)
 set order direction @access public More...
 
 enable ($a_module_name)
 enables particular modules of table More...
 
 disable ($a_module_name)
 diesables particular modules of table More...
 
 sortData ()
 
 render ()
 render table @access public More...
 
 renderHeader ()
 
 setOrderLink ($key, $order_dir)
 
 setStyle ($a_element, $a_style)
 
 getStyle ($a_element)
 
 setBase ($a_base)
 Set Base script name (deprecated, only use this for workarounds). More...
 
 getBase ()
 Get Base script name (deprecated, only use this for workarounds). More...
 
 getFormName ()
 
 setFormName ($a_name="cmd")
 
 getSelectAllCheckbox ()
 
 setSelectAllCheckbox ($a_select_all_checkbox)
 
 clearActionButtons ()
 
 addActionButton ($btn_name, $btn_value)
 

Protected Member Functions

 fillRow ($a_set)
 Standard Version of Fill Row. More...
 
- Protected Member Functions inherited from ilTable2GUI
 prepareOutput ()
 Anything that must be done before HTML is generated. More...
 
 fillRow ($a_set)
 Standard Version of Fill Row. More...
 
 getFilterValue (ilFormPropertyGUI $a_item)
 Get current filter value. More...
 
 SetFilterValue (ilFormPropertyGUI $a_item, $a_value)
 Set current filter value. More...
 
 fillMetaExcel ($worksheet, &$a_row)
 Add meta information to excel export. More...
 
 fillHeaderExcel ($worksheet, &$a_row)
 Excel Version of Fill Header. More...
 
 fillRowExcel ($a_worksheet, &$a_row, $a_set)
 Excel Version of Fill Row. More...
 
 fillMetaCSV ($a_csv)
 Add meta information to csv export. More...
 
 fillHeaderCSV ($a_csv)
 CSV Version of Fill Header. More...
 
 fillRowCSV ($a_csv, $a_set)
 CSV Version of Fill Row. More...
 

Additional Inherited Members

- Static Public Member Functions inherited from ilTable2GUI
static getAllCommandLimit ()
 Get maximum number of entries to enable actions for all. More...
 
- Data Fields inherited from ilTable2GUI
const FILTER_TEXT = 1
 
const FILTER_SELECT = 2
 
const FILTER_DATE = 3
 
const FILTER_LANGUAGE = 4
 
const FILTER_NUMBER_RANGE = 5
 
const FILTER_DATE_RANGE = 6
 
const FILTER_DURATION_RANGE = 7
 
const FILTER_DATETIME_RANGE = 8
 
const EXPORT_EXCEL = 1
 
const EXPORT_CSV = 2
 
const ACTION_ALL_LIMIT = 1000
 
- Data Fields inherited from ilTableGUI
 $title
 
 $icon
 
 $icon_alt
 
 $help_page
 
 $help_icon
 
 $help_icon_alt
 
 $header_names
 
 $header_vars
 
 $linkbar_vars
 
 $data
 
 $column_count
 
 $column_width
 
 $max_count
 
 $limit
 
 $max_limit = false
 
 $offset
 
 $order_column
 
 $order_direction
 
 $footer_style
 
 $footer_previous
 
 $footer_next
 
 $lang_support = true
 
 $global_tpl
 
 $form_name
 
 $select_all_checkbox
 
 $action_buttons
 
 $prefix
 
 $base = ""
 
 $enabled
 
 $styles
 
- Protected Attributes inherited from ilTable2GUI
 $close_command = ""
 
 $top_anchor = "il_table_top"
 
 $filters = array()
 
 $optional_filters = array()
 
 $filter_cmd = 'applyFilter'
 
 $reset_cmd = 'resetFilter'
 
 $filter_cols = 5
 
 $ext_sort = false
 
 $ext_seg = false
 
 $context = ""
 
 $mi_sel_buttons = null
 
 $disable_filter_hiding = false
 
 $selected_filter = false
 
 $top_commands = true
 
 $selectable_columns = array()
 
 $selected_column = array()
 
 $show_templates = false
 
 $show_rows_selector = true
 
 $nav_determined = false
 
 $limit_determined = false
 
 $filters_determined = false
 
 $columns_determined = false
 
 $open_form_tag = true
 
 $close_form_tag = true
 
 $export_formats
 
 $export_mode
 
 $print_mode
 
 $enable_command_for_all
 
 $restore_filter
 
 $restore_filter_values
 
 $sortable_fields = array()
 
 $prevent_double_submission = true
 
 $row_selector_label
 

Detailed Description

Select subitems for export.

Author
Alex Killing alex..nosp@m.kill.nosp@m.ing@g.nosp@m.mx.d.nosp@m.e
Version
$Id$

Definition at line 14 of file class.ilSubItemSelectionTableGUI.php.

Member Function Documentation

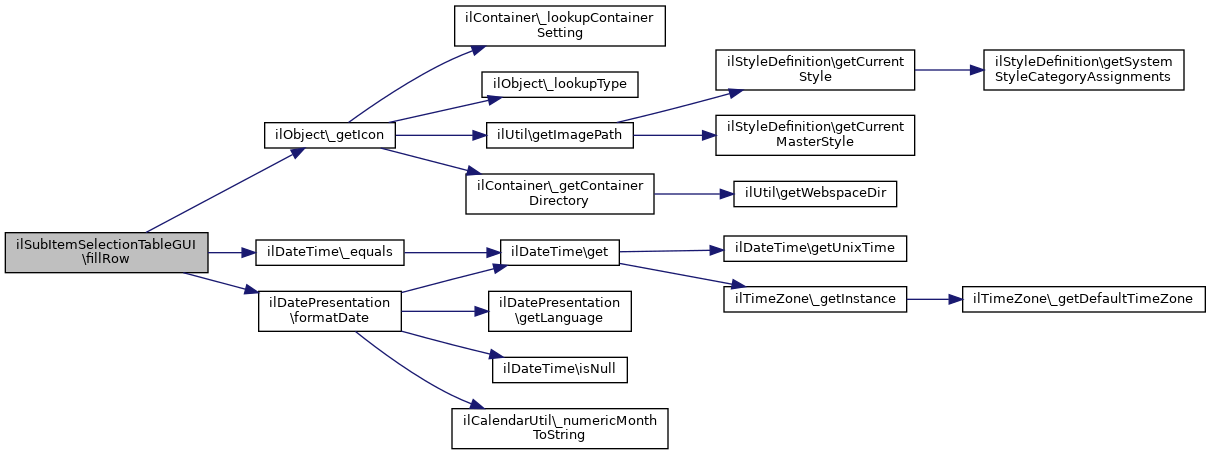
◆ fillRow()

ilSubItemSelectionTableGUI::fillRow (   $a_set)
protected

Standard Version of Fill Row.

Most likely to be overwritten by derived class.

Reimplemented from ilTable2GUI.

Definition at line 49 of file class.ilSubItemSelectionTableGUI.php.

50 {
51 global $lng, $ilCtrl;
52
53 $now = new ilDateTime(time(),IL_CAL_UNIX);
54
55 $this->tpl->setVariable("IMG_ALT", $lng->txt("obj_".$a_set["type"]));
56 $this->tpl->setVariable("IMG_SRC", ilObject::_getIcon($a_set["obj_id"],
57 "small", $a_set["type"]));
58 $this->tpl->setVariable("VAL_TITLE", $a_set["title"]);
59 $this->tpl->setVariable("ID", $a_set["ref_id"]);
60 $this->tpl->setVariable("TXT_LAST_EXPORT_FILE", $lng->txt("export_last_file"));
61 $this->tpl->setVariable("TXT_OMIT", $lng->txt("export_omit"));
62 $this->tpl->setVariable("TXT_CREATE_NEW_EXPORT_FILE", $lng->txt("export_create"));
63 $preset = "CREATE";
64 if ($a_set["timestamp"] > 0)
65 {
66 $last_export = new ilDateTime($a_set["timestamp"], IL_CAL_UNIX);
67 $this->tpl->setVariable("VAL_LAST_EXPORT",
68 ilDatePresentation::formatDate($last_export));
69 if (ilDateTime::_equals($last_export, $now, IL_CAL_DAY))
70 {
71 $preset = "LAST_FILE";
72 }
73 }
74 $this->tpl->setVariable("SEL_".$preset, ' checked="checked" ');
75 }
const IL_CAL_UNIX
const IL_CAL_DAY
static formatDate(ilDateTime $date)
Format a date @access public.
@classDescription Date and time handling
static _equals(ilDateTime $start, ilDateTime $end, $a_compare_field='', $a_tz='')
Check if two date are equal.
static _getIcon($a_obj_id="", $a_size="big", $a_type="", $a_offline=false)
Get icon for repository item.
global $ilCtrl
Definition: ilias.php:18
global $lng
Definition: privfeed.php:40

References $ilCtrl, $lng, ilDateTime\_equals(), ilObject\_getIcon(), ilDatePresentation\formatDate(), IL_CAL_DAY, and IL_CAL_UNIX.

+ Here is the call graph for this function:

◆ ilSubItemSelectionTableGUI()

ilSubItemSelectionTableGUI::ilSubItemSelectionTableGUI (   $a_parent_obj,
  $a_parent_cmd,
  $a_ref_id,
  $a_cmd = "createExportFile",
  $a_cmd_txt = "" 
)

Definition at line 17 of file class.ilSubItemSelectionTableGUI.php.

19 {
20 global $ilCtrl, $lng;
21
22 parent::__construct($a_parent_obj, $a_parent_cmd);
23 $lng->loadLanguageModule("export");
24
25 if ($a_cmd_txt == "")
26 {
27 $a_cmd_txt = $lng->txt("export_create_export_file");
28 }
29
30 $this->addColumn($lng->txt("export_resource"));
31 $this->addColumn($lng->txt("export_last_export"));
32 $this->addColumn($lng->txt("export_last_export_file"), "", "20%");
33 $this->addColumn($lng->txt("export_create_new_file"), "", "20%");
34 $this->addColumn($lng->txt("export_omit_resource"), "", "20%");
35 $this->setFormAction($ilCtrl->getFormAction($a_parent_obj));
36 $this->addCommandButton($a_cmd, $a_cmd_txt);
37 $this->setRowTemplate("tpl.sub_item_selection_row.html",
38 "Services/Export");
39 $this->setTitle($lng->txt("export_select_resources"));
40 include_once("./Services/Export/classes/class.ilExport.php");
42 $this->setLimit(99999);
43 }
static _getValidExportSubItems($a_ref_id)
Get a list of subitems of a repository resource, that implement the export.
addColumn($a_text, $a_sort_field="", $a_width="", $a_is_checkbox_action_column=false, $a_class="", $a_tooltip="")
Add a column to the header.
setTitle($a_title, $a_icon=0, $a_icon_alt=0)
Set title and title icon.
setData($a_data)
set table data @access public
setRowTemplate($a_template, $a_template_dir="")
Set row template.
setFormAction($a_form_action, $a_multipart=false)
Set Form action parameter.
addCommandButton($a_cmd, $a_text, $a_onclick='', $a_id="", $a_class=null)
Add Command button.
setLimit($a_limit=0, $a_default_limit=0)
set max.

References $ilCtrl, $lng, ilExport\_getValidExportSubItems(), ilTable2GUI\addColumn(), ilTable2GUI\addCommandButton(), ilTable2GUI\setData(), ilTable2GUI\setFormAction(), ilTableGUI\setLimit(), ilTable2GUI\setRowTemplate(), and ilTable2GUI\setTitle().

+ Here is the call graph for this function:

The documentation for this class was generated from the following file: