ILIAS  release_5-0 Revision 5.0.0-1144-gc4397b1f870
ilTestSession Class Reference

Test session handler. More...

+ Inheritance diagram for ilTestSession:
+ Collaboration diagram for ilTestSession:

Public Member Functions

 __construct ()
 ilTestSession constructor More...
 
 setRefId ($a_val)
 Set Ref id. More...
 
 getRefId ()
 Get Ref id. More...
 
 increaseTestPass ()
 
 saveToDb ()
 
 loadTestSession ($test_id, $user_id="", $anonymous_id="")
 
 loadFromDb ($active_id)
 Loads the session data for a given active id. More...
 
 getActiveId ()
 
 setUserId ($user_id)
 
 getUserId ()
 
 setTestId ($test_id)
 
 getTestId ()
 
 setAnonymousId ($anonymous_id)
 
 getAnonymousId ()
 
 setLastSequence ($lastsequence)
 
 getLastSequence ()
 
 setPass ($pass)
 
 getPass ()
 
 increasePass ()
 
 isSubmitted ()
 
 setSubmitted ()
 
 getSubmittedTimestamp ()
 
 setSubmittedTimestamp ()
 
 setLastFinishedPass ($lastFinishedPass)
 
 getLastFinishedPass ()
 
 setObjectiveOrientedContainerId ($objectiveOriented)
 
 getObjectiveOrientedContainerId ()
 
 isObjectiveOriented ()
 
 persistTestStartLock ($testStartLock)
 
 lookupTestStartLock ()
 
 setAccessCodeToSession ($access_code)
 
 unsetAccessCodeInSession ()
 
 getAccessCodeFromSession ()
 
 doesAccessCodeInSessionExists ()
 
 createNewAccessCode ()
 
 isAccessCodeUsed ($code)
 
 isAnonymousUser ()
 

Data Fields

const ACCESS_CODE_SESSION_INDEX = "tst_access_code"
 
const ACCESS_CODE_CHAR_DOMAIN = "0123456789abcdefghijklmnopqrstuvwxyzABCDEFGHIJKLMNOPQRSTUVWXYZ"
 
const ACCESS_CODE_LENGTH = 5
 
 $active_id
 
 $user_id
 
 $anonymous_id
 
 $test_id
 
 $lastsequence
 
 $submitted
 
 $tstamp
 
 $submittedTimestamp
 

Protected Member Functions

 activeIDExists ($user_id, $test_id)
 

Private Member Functions

 buildAccessCode ()
 

Private Attributes

 $lastFinishedPass
 
 $objectiveOrientedContainerId
 

Detailed Description

Test session handler.

This class manages the test session for a participant

Author
Helmut Schottmüller helmu.nosp@m.t.sc.nosp@m.hottm.nosp@m.uell.nosp@m.er@ma.nosp@m.c.co.nosp@m.m
Version
$Id$

Definition at line 13 of file class.ilTestSession.php.

Constructor & Destructor Documentation

◆ __construct()

ilTestSession::__construct ( )

ilTestSession constructor

The constructor takes possible arguments an creates an instance of the ilTestSession object.

@access public

Reimplemented in ilTestSessionDynamicQuestionSet.

Definition at line 89 of file class.ilTestSession.php.

90 {
91 $this->active_id = 0;
92 $this->user_id = 0;
93 $this->anonymous_id = 0;
94 $this->test_id = 0;
95 $this->lastsequence = 0;
96 $this->submitted = FALSE;
97 $this->submittedTimestamp = "";
98 $this->pass = 0;
99 $this->ref_id = 0;
100 $this->tstamp = 0;
101
102 $this->lastFinishedPass = null;
103 $this->objectiveOrientedContainerId = 0;
104 }

Member Function Documentation

◆ activeIDExists()

ilTestSession::activeIDExists (   $user_id,
  $test_id 
)
protected

Definition at line 126 of file class.ilTestSession.php.

127 {
128 global $ilDB;
129
130 if ($_SESSION["AccountId"] != ANONYMOUS_USER_ID)
131 {
132 $result = $ilDB->queryF("SELECT * FROM tst_active WHERE user_fi = %s AND test_fi = %s",
133 array('integer','integer'),
134 array($user_id, $test_id)
135 );
136 if ($result->numRows())
137 {
138 $row = $ilDB->fetchAssoc($result);
139 $this->active_id = $row["active_id"];
140 $this->user_id = $row["user_fi"];
141 $this->anonymous_id = $row["anonymous_id"];
142 $this->test_id = $row["test_fi"];
143 $this->lastsequence = $row["lastindex"];
144 $this->pass = $row["tries"];
145 $this->submitted = ($row["submitted"]) ? TRUE : FALSE;
146 $this->submittedTimestamp = $row["submittimestamp"];
147 $this->tstamp = $row["tstamp"];
148
149 $this->setLastFinishedPass($row['last_finished_pass']);
150 $this->setObjectiveOrientedContainerId((int)$row['objective_container']);
151
152 return true;
153 }
154 }
155 return false;
156 }
$result
setObjectiveOrientedContainerId($objectiveOriented)
setLastFinishedPass($lastFinishedPass)
< a tabindex="-1" style="border-style: none;" href="#" title="Refresh Image" onclick="document.getElementById('siimage').src = './securimage_show.php?sid=' + Math.random(); this.blur(); return false">< img src="./images/refresh.png" alt="Reload Image" height="32" width="32" onclick="this.blur()" align="bottom" border="0"/></a >< br/>< strong > Enter Code *if($_SERVER['REQUEST_METHOD']=='POST' &&@ $_POST['do']=='contact') $_SESSION['ctform']['success']
global $ilDB

References $_SESSION, $ilDB, $result, $row, $test_id, $user_id, setLastFinishedPass(), and setObjectiveOrientedContainerId().

Referenced by increaseTestPass(), saveToDb(), and ilTestSessionDynamicQuestionSet\saveToDb().

+ Here is the call graph for this function:
+ Here is the caller graph for this function:

◆ buildAccessCode()

ilTestSession::buildAccessCode ( )
private

Definition at line 576 of file class.ilTestSession.php.

577 {
578 // create a 5 character code
579 $codestring = self::ACCESS_CODE_CHAR_DOMAIN;
580
581 mt_srand();
582
583 $code = "";
584
585 for($i = 1; $i <= self::ACCESS_CODE_LENGTH; $i++)
586 {
587 $index = mt_rand(0, strlen($codestring)-1);
588 $code .= substr($codestring, $index, 1);
589 }
590
591 return $code;
592 }

References ACCESS_CODE_CHAR_DOMAIN, and ACCESS_CODE_LENGTH.

Referenced by createNewAccessCode().

+ Here is the caller graph for this function:

◆ createNewAccessCode()

ilTestSession::createNewAccessCode ( )

Definition at line 552 of file class.ilTestSession.php.

553 {
554 do
555 {
556 $code = $this->buildAccessCode();
557 }
558 while( $this->isAccessCodeUsed($code) );
559
560 return $code;
561 }

References buildAccessCode(), and isAccessCodeUsed().

+ Here is the call graph for this function:

◆ doesAccessCodeInSessionExists()

ilTestSession::doesAccessCodeInSessionExists ( )

Definition at line 542 of file class.ilTestSession.php.

543 {
544 if( !is_array($_SESSION[self::ACCESS_CODE_SESSION_INDEX]) )
545 {
546 return false;
547 }
548
549 return isset($_SESSION[self::ACCESS_CODE_SESSION_INDEX][$this->getTestId()]);
550 }

References $_SESSION, and getTestId().

Referenced by loadTestSession(), and ilTestSessionDynamicQuestionSet\loadTestSession().

+ Here is the call graph for this function:
+ Here is the caller graph for this function:

◆ getAccessCodeFromSession()

ilTestSession::getAccessCodeFromSession ( )

Definition at line 527 of file class.ilTestSession.php.

528 {
529 if( !is_array($_SESSION[self::ACCESS_CODE_SESSION_INDEX]) )
530 {
531 return null;
532 }
533
534 if( !isset($_SESSION[self::ACCESS_CODE_SESSION_INDEX][$this->getTestId()]) )
535 {
536 return null;
537 }
538
540 }

References $_SESSION, ACCESS_CODE_SESSION_INDEX, and getTestId().

Referenced by loadTestSession(), and ilTestSessionDynamicQuestionSet\loadTestSession().

+ Here is the call graph for this function:
+ Here is the caller graph for this function:

◆ getActiveId()

◆ getAnonymousId()

ilTestSession::getAnonymousId ( )

Definition at line 409 of file class.ilTestSession.php.

410 {
411 return $this->anonymous_id;
412 }

References $anonymous_id.

Referenced by increaseTestPass(), saveToDb(), and ilTestSessionDynamicQuestionSet\saveToDb().

+ Here is the caller graph for this function:

◆ getLastFinishedPass()

ilTestSession::getLastFinishedPass ( )

Definition at line 464 of file class.ilTestSession.php.

465 {
467 }

References $lastFinishedPass.

Referenced by increaseTestPass(), and saveToDb().

+ Here is the caller graph for this function:

◆ getLastSequence()

ilTestSession::getLastSequence ( )

◆ getObjectiveOrientedContainerId()

ilTestSession::getObjectiveOrientedContainerId ( )

◆ getPass()

ilTestSession::getPass ( )

Definition at line 429 of file class.ilTestSession.php.

430 {
431 return $this->pass;
432 }

References $pass.

Referenced by increaseTestPass(), saveToDb(), ilTestSessionDynamicQuestionSet\saveToDb(), ilTestRandomQuestionSetBuilder\storeQuestion(), and ilLOTestQuestionAdapter\updateQuestionResult().

+ Here is the caller graph for this function:

◆ getRefId()

◆ getSubmittedTimestamp()

ilTestSession::getSubmittedTimestamp ( )

Definition at line 449 of file class.ilTestSession.php.

450 {
452 }

References $submittedTimestamp.

Referenced by increaseTestPass(), saveToDb(), and ilTestSessionDynamicQuestionSet\saveToDb().

+ Here is the caller graph for this function:

◆ getTestId()

ilTestSession::getTestId ( )

◆ getUserId()

ilTestSession::getUserId ( )

◆ increasePass()

ilTestSession::increasePass ( )

Definition at line 434 of file class.ilTestSession.php.

435 {
436 $this->pass += 1;
437 }

Referenced by increaseTestPass().

+ Here is the caller graph for this function:

◆ increaseTestPass()

ilTestSession::increaseTestPass ( )

Definition at line 158 of file class.ilTestSession.php.

159 {
160 global $ilDB, $ilLog;
161
162 $this->increasePass();
163 $this->setLastSequence(0);
164 $submitted = ($this->isSubmitted()) ? 1 : 0;
165 // there has to be at least 10 seconds between new test passes (to ensure that noone double clicks the finish button and increases the test pass by more than 1)
166 if (time() - $_SESSION['tst_last_increase_pass'] > 10)
167 {
168 $_SESSION['tst_last_increase_pass'] = time();
169 $this->tstamp = time();
170 if ($this->active_id > 0)
171 {
172 $ilDB->update('tst_active',
173 array(
174 'lastindex' => array('integer', $this->getLastSequence()),
175 'tries' => array('integer', $this->getPass()),
176 'submitted' => array('integer', $submitted),
177 'submittimestamp' => array('timestamp', strlen($this->getSubmittedTimestamp()) ? $this->getSubmittedTimestamp() : NULL),
178 'tstamp' => array('integer', time()),
179 'last_finished_pass' => array('integer', $this->getLastFinishedPass()),
180 'objective_container' => array('integer', (int)$this->getObjectiveOrientedContainerId())
181 ),
182 array(
183 'active_id' => array('integer', $this->getActiveId())
184 )
185 );
186
187 // update learning progress
188 include_once("./Modules/Test/classes/class.ilObjTestAccess.php");
189 include_once("./Services/Tracking/classes/class.ilLPStatusWrapper.php");
191 ilObjTestAccess::_getParticipantId($this->active_id));
192 }
193 else
194 {
195 if (!$this->activeIDExists($this->getUserId(), $this->getTestId()))
196 {
197 $anonymous_id = ($this->getAnonymousId()) ? $this->getAnonymousId() : NULL;
198 $next_id = $ilDB->nextId('tst_active');
199 $affectedRows = $ilDB->manipulateF("INSERT INTO tst_active (active_id, user_fi, anonymous_id, test_fi, lastindex, tries, submitted, submittimestamp, tstamp, objective_container) VALUES (%s, %s, %s, %s, %s, %s, %s, %s, %s, %s)",
200 array('integer', 'integer', 'text', 'integer', 'integer', 'integer', 'integer', 'timestamp', 'integer', 'integer'),
201 array(
202 $next_id,
203 $this->getUserId(),
205 $this->getTestId(),
206 $this->getLastSequence(),
207 $this->getPass(),
209 (strlen($this->getSubmittedTimestamp())) ? $this->getSubmittedTimestamp() : NULL,
210 time(),
212 )
213 );
214 $this->active_id = $next_id;
215
216 // update learning progress
217 include_once("./Modules/Test/classes/class.ilObjTestAccess.php");
218 include_once("./Services/Tracking/classes/class.ilLPStatusWrapper.php");
220 $this->getUserId());
221 }
222 }
223 }
224 }
static _updateStatus($a_obj_id, $a_usr_id, $a_obj=null, $a_percentage=false, $a_no_raise=false, $a_force_raise=false)
Update status.
_getParticipantId($active_id)
Get user id for active id.
_lookupObjIdForTestId($a_test_id)
Lookup object id for test id.
activeIDExists($user_id, $test_id)
setLastSequence($lastsequence)

References $_SESSION, $ilDB, $ilLog, $submitted, ilObjTestAccess\_getParticipantId(), ilObjTestAccess\_lookupObjIdForTestId(), ilLPStatusWrapper\_updateStatus(), activeIDExists(), getActiveId(), getAnonymousId(), getLastFinishedPass(), getLastSequence(), getObjectiveOrientedContainerId(), getPass(), getSubmittedTimestamp(), getTestId(), getUserId(), increasePass(), isSubmitted(), and setLastSequence().

+ Here is the call graph for this function:

◆ isAccessCodeUsed()

ilTestSession::isAccessCodeUsed (   $code)

Definition at line 563 of file class.ilTestSession.php.

564 {
565 global $ilDB;
566
567 $query = "SELECT anonymous_id FROM tst_active WHERE test_fi = %s AND anonymous_id = %s";
568
569 $result = $ilDB->queryF(
570 $query, array('integer', 'text'), array($this->getTestId(), $code)
571 );
572
573 return ($result->numRows() > 0);
574 }

References $ilDB, $query, $result, and getTestId().

Referenced by createNewAccessCode().

+ Here is the call graph for this function:
+ Here is the caller graph for this function:

◆ isAnonymousUser()

ilTestSession::isAnonymousUser ( )

Definition at line 594 of file class.ilTestSession.php.

595 {
596 return $this->getUserId() == ANONYMOUS_USER_ID;
597 }

References getUserId().

+ Here is the call graph for this function:

◆ isObjectiveOriented()

ilTestSession::isObjectiveOriented ( )

Definition at line 479 of file class.ilTestSession.php.

480 {
481 return (bool)$this->getObjectiveOrientedContainerId();
482 }

References getObjectiveOrientedContainerId().

+ Here is the call graph for this function:

◆ isSubmitted()

ilTestSession::isSubmitted ( )

Definition at line 439 of file class.ilTestSession.php.

440 {
441 return $this->submitted;
442 }

References $submitted.

Referenced by increaseTestPass(), saveToDb(), and ilTestSessionDynamicQuestionSet\saveToDb().

+ Here is the caller graph for this function:

◆ loadFromDb()

ilTestSession::loadFromDb (   $active_id)

Loads the session data for a given active id.

Parameters
integer$active_idThe database id of the test session

Reimplemented in ilTestSessionDynamicQuestionSet.

Definition at line 354 of file class.ilTestSession.php.

355 {
356 global $ilDB;
357 $result = $ilDB->queryF("SELECT * FROM tst_active WHERE active_id = %s",
358 array('integer'),
359 array($active_id)
360 );
361 if ($result->numRows())
362 {
363 $row = $ilDB->fetchAssoc($result);
364 $this->active_id = $row["active_id"];
365 $this->user_id = $row["user_fi"];
366 $this->anonymous_id = $row["anonymous_id"];
367 $this->test_id = $row["test_fi"];
368 $this->lastsequence = $row["lastindex"];
369 $this->pass = $row["tries"];
370 $this->submitted = ($row["submitted"]) ? TRUE : FALSE;
371 $this->submittedTimestamp = $row["submittimestamp"];
372 $this->tstamp = $row["tstamp"];
373
374 $this->setLastFinishedPass($row['last_finished_pass']);
375 $this->setObjectiveOrientedContainerId((int)$row['objective_container']);
376 }
377 }

References $active_id, $ilDB, $result, $row, setLastFinishedPass(), and setObjectiveOrientedContainerId().

+ Here is the call graph for this function:

◆ loadTestSession()

ilTestSession::loadTestSession (   $test_id,
  $user_id = "",
  $anonymous_id = "" 
)

Reimplemented in ilTestSessionDynamicQuestionSet.

Definition at line 293 of file class.ilTestSession.php.

294 {
295 global $ilDB;
296 global $ilUser;
297
298 if (!$user_id)
299 {
300 $user_id = $ilUser->getId();
301 }
302 if (($_SESSION["AccountId"] == ANONYMOUS_USER_ID) && $this->doesAccessCodeInSessionExists())
303 {
304 $result = $ilDB->queryF("SELECT * FROM tst_active WHERE user_fi = %s AND test_fi = %s AND anonymous_id = %s",
305 array('integer','integer','text'),
307 );
308 }
309 else if (strlen($anonymous_id))
310 {
311 $result = $ilDB->queryF("SELECT * FROM tst_active WHERE user_fi = %s AND test_fi = %s AND anonymous_id = %s",
312 array('integer','integer','text'),
314 );
315 }
316 else
317 {
318 if ($_SESSION["AccountId"] == ANONYMOUS_USER_ID)
319 {
320 return NULL;
321 }
322 $result = $ilDB->queryF("SELECT * FROM tst_active WHERE user_fi = %s AND test_fi = %s",
323 array('integer','integer'),
324 array($user_id, $test_id)
325 );
326 }
327 if ($result->numRows())
328 {
329 $row = $ilDB->fetchAssoc($result);
330 $this->active_id = $row["active_id"];
331 $this->user_id = $row["user_fi"];
332 $this->anonymous_id = $row["anonymous_id"];
333 $this->test_id = $row["test_fi"];
334 $this->lastsequence = $row["lastindex"];
335 $this->pass = $row["tries"];
336 $this->submitted = ($row["submitted"]) ? TRUE : FALSE;
337 $this->submittedTimestamp = $row["submittimestamp"];
338 $this->tstamp = $row["tstamp"];
339
340 $this->setLastFinishedPass($row['last_finished_pass']);
341 $this->setObjectiveOrientedContainerId((int)$row['objective_container']);
342 }
343 elseif( $this->doesAccessCodeInSessionExists() )
344 {
346 }
347 }
global $ilUser
Definition: imgupload.php:15

References $_SESSION, $anonymous_id, $ilDB, $ilUser, $result, $row, $test_id, $user_id, doesAccessCodeInSessionExists(), getAccessCodeFromSession(), setLastFinishedPass(), setObjectiveOrientedContainerId(), and unsetAccessCodeInSession().

+ Here is the call graph for this function:

◆ lookupTestStartLock()

ilTestSession::lookupTestStartLock ( )

Definition at line 495 of file class.ilTestSession.php.

496 {
497 global $ilDB;
498
499 $res = $ilDB->queryF(
500 "SELECT start_lock FROM tst_active WHERE active_id = %s",
501 array('integer'), array($this->getActiveId())
502 );
503
504 while($row = $ilDB->fetchAssoc($res))
505 {
506 return $row['start_lock'];
507 }
508
509 return null;
510 }

References $ilDB, $res, $row, and getActiveId().

+ Here is the call graph for this function:

◆ persistTestStartLock()

ilTestSession::persistTestStartLock (   $testStartLock)

Definition at line 484 of file class.ilTestSession.php.

485 {
486 global $ilDB;
487
488 $ilDB->update(
489 'tst_active',
490 array('start_lock' => array('text', $testStartLock)),
491 array('active_id' => array('integer', $this->getActiveId()))
492 );
493 }

References $ilDB, and getActiveId().

+ Here is the call graph for this function:

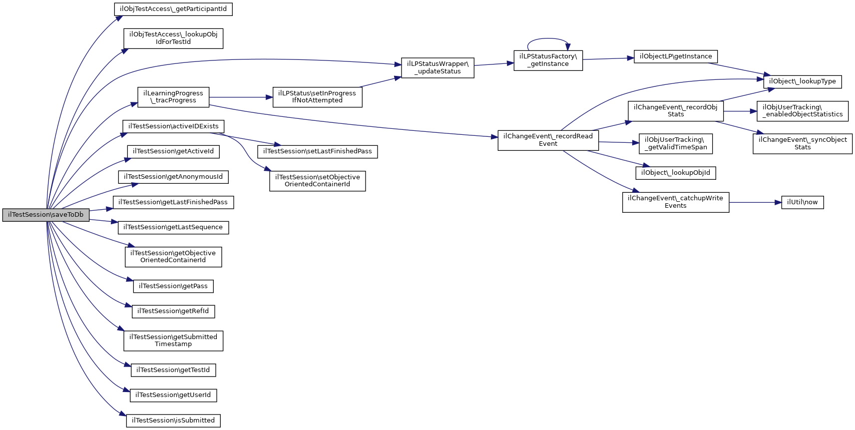
◆ saveToDb()

ilTestSession::saveToDb ( )

Reimplemented in ilTestSessionDynamicQuestionSet.

Definition at line 226 of file class.ilTestSession.php.

227 {
228 global $ilDB, $ilLog;
229
230 $submitted = ($this->isSubmitted()) ? 1 : 0;
231 if ($this->active_id > 0)
232 {
233 $ilDB->update('tst_active',
234 array(
235 'lastindex' => array('integer', $this->getLastSequence()),
236 'tries' => array('integer', $this->getPass()),
237 'submitted' => array('integer', $submitted),
238 'submittimestamp' => array('timestamp', (strlen($this->getSubmittedTimestamp())) ? $this->getSubmittedTimestamp() : NULL),
239 'tstamp' => array('integer', time()-10),
240 'last_finished_pass' => array('integer', $this->getLastFinishedPass()),
241 'objective_container' => array('integer', (int)$this->getObjectiveOrientedContainerId())
242 ),
243 array(
244 'active_id' => array('integer', $this->getActiveId())
245 )
246 );
247
248 // update learning progress
249 include_once("./Modules/Test/classes/class.ilObjTestAccess.php");
250 include_once("./Services/Tracking/classes/class.ilLPStatusWrapper.php");
253 }
254 else
255 {
256 if (!$this->activeIDExists($this->getUserId(), $this->getTestId()))
257 {
258 $anonymous_id = ($this->getAnonymousId()) ? $this->getAnonymousId() : NULL;
259
260 $next_id = $ilDB->nextId('tst_active');
261 $ilDB->insert('tst_active',
262 array(
263 'active_id' => array('integer', $next_id),
264 'user_fi' => array('integer', $this->getUserId()),
265 'anonymous_id' => array('text', $anonymous_id),
266 'test_fi' => array('integer', $this->getTestId()),
267 'lastindex' => array('integer', $this->getLastSequence()),
268 'tries' => array('integer', $this->getPass()),
269 'submitted' => array('integer', $submitted),
270 'submittimestamp' => array('timestamp', (strlen($this->getSubmittedTimestamp())) ? $this->getSubmittedTimestamp() : NULL),
271 'tstamp' => array('integer', time()-10),
272 'last_finished_pass' => array('integer', $this->getLastFinishedPass()),
273 'objective_container' => array('integer', (int)$this->getObjectiveOrientedContainerId())
274 )
275 );
276 $this->active_id = $next_id;
277
278 // update learning progress
279 include_once("./Modules/Test/classes/class.ilObjTestAccess.php");
280 include_once("./Services/Tracking/classes/class.ilLPStatusWrapper.php");
282 $this->getUserId());
283 }
284 }
285 include_once './Modules/Test/classes/class.ilObjTestAccess.php';
286 include_once("./Services/Tracking/classes/class.ilLearningProgress.php");
289 $this->getRefId(),
290 'tst');
291 }
static _tracProgress($a_user_id, $a_obj_id, $a_ref_id, $a_obj_type='')
getRefId()
Get Ref id.

References $anonymous_id, $ilDB, $ilLog, $submitted, ilObjTestAccess\_getParticipantId(), ilObjTestAccess\_lookupObjIdForTestId(), ilLearningProgress\_tracProgress(), ilLPStatusWrapper\_updateStatus(), activeIDExists(), getActiveId(), getAnonymousId(), getLastFinishedPass(), getLastSequence(), getObjectiveOrientedContainerId(), getPass(), getRefId(), getSubmittedTimestamp(), getTestId(), getUserId(), and isSubmitted().

+ Here is the call graph for this function:

◆ setAccessCodeToSession()

ilTestSession::setAccessCodeToSession (   $access_code)

Definition at line 512 of file class.ilTestSession.php.

513 {
514 if (!is_array($_SESSION[self::ACCESS_CODE_SESSION_INDEX]))
515 {
517 }
518
519 $_SESSION[self::ACCESS_CODE_SESSION_INDEX][$this->getTestId()] = $access_code;
520 }

References $_SESSION, ACCESS_CODE_SESSION_INDEX, and getTestId().

+ Here is the call graph for this function:

◆ setAnonymousId()

ilTestSession::setAnonymousId (   $anonymous_id)

Definition at line 404 of file class.ilTestSession.php.

405 {
406 $this->anonymous_id = $anonymous_id;
407 }

References $anonymous_id.

◆ setLastFinishedPass()

ilTestSession::setLastFinishedPass (   $lastFinishedPass)

Definition at line 459 of file class.ilTestSession.php.

460 {
461 $this->lastFinishedPass = $lastFinishedPass;
462 }

References $lastFinishedPass.

Referenced by activeIDExists(), loadFromDb(), and loadTestSession().

+ Here is the caller graph for this function:

◆ setLastSequence()

ilTestSession::setLastSequence (   $lastsequence)

Definition at line 414 of file class.ilTestSession.php.

415 {
416 $this->lastsequence = $lastsequence;
417 }

References $lastsequence.

Referenced by increaseTestPass(), and ilTestSessionDynamicQuestionSet\setCurrentQuestionId().

+ Here is the caller graph for this function:

◆ setObjectiveOrientedContainerId()

ilTestSession::setObjectiveOrientedContainerId (   $objectiveOriented)

Definition at line 469 of file class.ilTestSession.php.

470 {
471 $this->objectiveOrientedContainerId = $objectiveOriented;
472 }

Referenced by activeIDExists(), loadFromDb(), and loadTestSession().

+ Here is the caller graph for this function:

◆ setPass()

ilTestSession::setPass (   $pass)

Definition at line 424 of file class.ilTestSession.php.

425 {
426 $this->pass = $pass;
427 }

References $pass.

◆ setRefId()

ilTestSession::setRefId (   $a_val)

Set Ref id.

Parameters
integerRef id

Definition at line 111 of file class.ilTestSession.php.

112 {
113 $this->ref_id = $a_val;
114 }

◆ setSubmitted()

ilTestSession::setSubmitted ( )

Definition at line 444 of file class.ilTestSession.php.

445 {
446 $this->submitted = TRUE;
447 }

◆ setSubmittedTimestamp()

ilTestSession::setSubmittedTimestamp ( )

Definition at line 454 of file class.ilTestSession.php.

455 {
456 $this->submittedTimestamp = strftime("%Y-%m-%d %H:%M:%S");
457 }

◆ setTestId()

ilTestSession::setTestId (   $test_id)

Definition at line 394 of file class.ilTestSession.php.

395 {
396 $this->test_id = $test_id;
397 }

References $test_id.

◆ setUserId()

ilTestSession::setUserId (   $user_id)

Definition at line 384 of file class.ilTestSession.php.

385 {
386 $this->user_id = $user_id;
387 }

References $user_id.

◆ unsetAccessCodeInSession()

ilTestSession::unsetAccessCodeInSession ( )

Definition at line 522 of file class.ilTestSession.php.

523 {
524 unset($_SESSION[self::ACCESS_CODE_SESSION_INDEX][$this->getTestId()]);
525 }

References $_SESSION, and getTestId().

Referenced by loadTestSession(), and ilTestSessionDynamicQuestionSet\loadTestSession().

+ Here is the call graph for this function:
+ Here is the caller graph for this function:

Field Documentation

◆ $active_id

ilTestSession::$active_id

◆ $anonymous_id

◆ $lastFinishedPass

ilTestSession::$lastFinishedPass
private

Definition at line 77 of file class.ilTestSession.php.

Referenced by getLastFinishedPass(), and setLastFinishedPass().

◆ $lastsequence

ilTestSession::$lastsequence

Definition at line 54 of file class.ilTestSession.php.

Referenced by getLastSequence(), and setLastSequence().

◆ $objectiveOrientedContainerId

ilTestSession::$objectiveOrientedContainerId
private

Definition at line 79 of file class.ilTestSession.php.

Referenced by getObjectiveOrientedContainerId().

◆ $submitted

ilTestSession::$submitted

◆ $submittedTimestamp

ilTestSession::$submittedTimestamp

Definition at line 75 of file class.ilTestSession.php.

Referenced by getSubmittedTimestamp().

◆ $test_id

◆ $tstamp

ilTestSession::$tstamp

Definition at line 68 of file class.ilTestSession.php.

◆ $user_id

◆ ACCESS_CODE_CHAR_DOMAIN

const ilTestSession::ACCESS_CODE_CHAR_DOMAIN = "0123456789abcdefghijklmnopqrstuvwxyzABCDEFGHIJKLMNOPQRSTUVWXYZ"

Definition at line 17 of file class.ilTestSession.php.

Referenced by buildAccessCode().

◆ ACCESS_CODE_LENGTH

const ilTestSession::ACCESS_CODE_LENGTH = 5

Definition at line 19 of file class.ilTestSession.php.

Referenced by buildAccessCode().

◆ ACCESS_CODE_SESSION_INDEX

const ilTestSession::ACCESS_CODE_SESSION_INDEX = "tst_access_code"

Definition at line 15 of file class.ilTestSession.php.

Referenced by getAccessCodeFromSession(), and setAccessCodeToSession().


The documentation for this class was generated from the following file: