ILIAS  release_5-0 Revision 5.0.0-1144-gc4397b1f870
assJavaAppletGUI Class Reference

Java applet question GUI representation. More...

+ Inheritance diagram for assJavaAppletGUI:
+ Collaboration diagram for assJavaAppletGUI:

Public Member Functions

 __construct ($id=-1)
 assJavaAppletGUI constructor More...
 
 getCommand ($cmd)
 
 writePostData ($always=false)
 Evaluates a posted edit form and writes the form data in the question object. More...
 
 writeQuestionSpecificPostData (ilPropertyFormGUI $form)
 Extracts the question specific values from $_POST and applies them to the data object. More...
 
 editQuestion ($checkonly=FALSE)
 Creates an output of the edit form for the question. More...
 
 populateQuestionSpecificFormPart (\ilPropertyFormGUI $form)
 
 addkvp ()
 Add a new answer. More...
 
 removekvp ()
 Remove an answer. More...
 
 getSolutionOutput ( $active_id, $pass=NULL, $graphicalOutput=FALSE, $result_output=FALSE, $show_question_only=TRUE, $show_feedback=FALSE, $show_correct_solution=FALSE, $show_manual_scoring=FALSE, $show_question_text=TRUE)
 Get the question solution output. More...
 
 getPreview ($show_question_only=FALSE, $showInlineFeedback=false)
 
 getTestOutput ($active_id, $pass=NULL, $is_postponed=FALSE, $use_post_solutions=FALSE)
 
 setQuestionTabs ()
 Sets the ILIAS tabs for this question type. More...
 
 getSpecificFeedbackOutput ($active_id, $pass)
 Returns the answer specific feedback for the question. More...
 
 getAfterParticipationSuppressionQuestionPostVars ()
 Returns a list of postvars which will be suppressed in the form output when used in scoring adjustment. More...
 
 getAggregatedAnswersView ($relevant_answers)
 Returns an html string containing a question specific representation of the answers so far given in the test for use in the right column in the scoring adjustment user interface. More...
 
- Public Member Functions inherited from assQuestionGUI
 __construct ()
 assQuestionGUI constructor More...
 
executeCommand ()
 execute command More...
 
 getCommand ($cmd)
 
 getType ()
 needed for page editor compliance More...
 
 setTaxonomyIds ($taxonomyIds)
 
 getTaxonomyIds ()
 
 setTargetGui ($linkTargetGui)
 
 setTargetGuiClass ($targetGuiClass)
 
 getTargetGuiClass ()
 
 setQuestionHeaderBlockBuilder ($questionHeaderBlockBuilder)
 
 setQuestionActionCmd ($questionActionCmd)
 
 getQuestionActionCmd ()
 
_getQuestionGUI ($question_type, $question_id=-1)
 Creates a question gui representation and returns the alias to the question gui note: please do not use $this inside this method to allow static calls. More...
 
 _getGUIClassNameForId ($a_q_id)
 
 _getClassNameForQType ($q_type)
 
createQuestionGUI ($question_type, $question_id=-1)
 Creates a question gui representation. More...
 
 getQuestionTemplate ()
 get question template More...
 
 getILIASPage ($html="")
 Returns the ILIAS Page around a question. More...
 
 outQuestionPage ($a_temp_var, $a_postponed=false, $active_id="", $html="")
 output question page More...
 
 cancel ()
 cancel action More...
 
 originalSyncForm ($return_to="", $return_to_feedback='')
 
 sync ()
 
 cancelSync ()
 
 saveEdit ()
 save question More...
 
 save ()
 save question More...
 
 saveReturn ()
 save question More...
 
 apply ()
 apply changes More...
 
 getContextPath ($cont_obj, $a_endnode_id, $a_startnode_id=1)
 get context path in content object tree More...
 
 setSequenceNumber ($nr)
 
 getSequenceNumber ()
 
 setQuestionCount ($a_question_count)
 
 getQuestionCount ()
 
 getErrorMessage ()
 
 setErrorMessage ($errormessage)
 
 addErrorMessage ($errormessage)
 
 outAdditionalOutput ()
 
 getQuestionType ()
 Returns the question type string. More...
 
 getAsValueAttribute ($a_value)
 Returns a HTML value attribute. More...
 
 addNewIdListener (&$a_object, $a_method, $a_parameters="")
 Add a listener that is notified with the new question ID, when a new question is saved. More...
 
 callNewIdListeners ($a_new_id)
 Call the new id listeners. More...
 
 addQuestionFormCommandButtons ($form)
 Add the command buttons of a question properties form. More...
 
 addBasicQuestionFormProperties ($form)
 Add basic question form properties: assessment: title, author, description, question, working time. More...
 
 getSelfAssessmentTags ()
 Get tags allowed in question tags in self assessment mode. More...
 
 getAnswerFeedbackOutput ($active_id, $pass)
 Returns the answer generic feedback depending on the results of the question. More...
 
 getGenericFeedbackOutput ($active_id, $pass)
 Returns the answer specific feedback for the question. More...
 
 getGenericFeedbackOutputForCorrectSolution ()
 
 getGenericFeedbackOutputForIncorrectSolution ()
 
 getSpecificFeedbackOutput ($active_id, $pass)
 Returns the answer specific feedback for the question. More...
 
 outQuestionType ()
 
 showSuggestedSolution ()
 
 suggestedsolution ()
 Allows to add suggested solutions for questions. More...
 
 outSolutionExplorer ()
 
 saveSuggestedSolution ()
 
 cancelExplorer ()
 
 outPageSelector ()
 
 outChapterSelector ()
 
 outGlossarySelector ()
 
 linkChilds ()
 
 addPG ()
 
 addST ()
 
 addGIT ()
 
 isSaveCommand ()
 
 setQuestionTabs ()
 
 addTab_SuggestedSolution (ilTabsGUI $tabs, $classname)
 
 getEditQuestionTabCommands ()
 
 getSolutionOutput ( $active_id, $pass=NULL, $graphicalOutput=FALSE, $result_output=FALSE, $show_question_only=TRUE, $show_feedback=FALSE, $show_correct_solution=FALSE, $show_manual_scoring=FALSE, $show_question_text=TRUE)
 
 isAutosaveable ()
 
 getPreview ($show_question_only=FALSE, $showInlineFeedback=false)
 
 outQuestionForTest ( $formaction, $active_id, $pass=NULL, $is_question_postponed=FALSE, $user_post_solutions=FALSE, $show_specific_inline_feedback=FALSE)
 
 setPreviewSession ($previewSession)
 
 getPreviewSession ()
 
 showHints ()
 
- Public Member Functions inherited from ilGuiQuestionScoringAdjustable
 populateQuestionSpecificFormPart (ilPropertyFormGUI $form)
 Adds the question specific forms parts to a question property form gui. More...
 
 writeQuestionSpecificPostData (ilPropertyFormGUI $form)
 Extracts the question specific values from $_POST and applies them to the data object. More...
 
 getAfterParticipationSuppressionQuestionPostVars ()
 Returns a list of postvars which will be suppressed in the form output when used in scoring adjustment. More...
 
 getAggregatedAnswersView ($relevant_answers)
 Returns an html string containing a question specific representation of the answers so far given in the test for use in the right column in the scoring adjustment user interface. More...
 

Additional Inherited Members

- Static Public Member Functions inherited from assQuestionGUI
static getCommandsFromClassConstants ($guiClassName, $cmdConstantNameBegin='CMD_')
 extracts values of all constants of given class with given prefix as array can be used to get all possible commands in case of these commands are defined as constants More...
 
- Data Fields inherited from assQuestionGUI
const FORM_MODE_EDIT = 'edit'
 
const FORM_MODE_ADJUST = 'adjust'
 
const FORM_ENCODING_URLENCODE = 'application/x-www-form-urlencoded'
 
const FORM_ENCODING_MULTIPART = 'multipart/form-data'
 
const SESSION_PREVIEW_DATA_BASE_INDEX = 'ilAssQuestionPreviewAnswers'
 
 $object
 
 $tpl
 
 $lng
 
 $error
 
 $errormessage
 
 $sequence_no
 sequence number in test More...
 
 $question_count
 question count in test More...
 
- Protected Member Functions inherited from assQuestionGUI
 writePostData ()
 Evaluates a posted edit form and writes the form data in the question object. More...
 
 saveTaxonomyAssignments ()
 
 populateTaxonomyFormSection (ilPropertyFormGUI $form)
 
 getBasicEditQuestionTabCommands ()
 
 getAdditionalEditQuestionCommands ()
 
 addTab_QuestionFeedback (ilTabsGUI $tabs)
 adds the feedback tab to ilTabsGUI More...
 
 addTab_QuestionHints (ilTabsGUI $tabs)
 adds the hints tab to ilTabsGUI More...
 
 addTab_QuestionPreview (ilTabsGUI $tabsGUI)
 
 writeQuestionGenericPostData ()
 
 getFormEncodingType ()
 
 addBackTab (ilTabsGUI $ilTabs)
 
 buildBasicEditFormObject ()
 

Detailed Description

Java applet question GUI representation.

The assJavaAppletGUI class encapsulates the GUI representation for java applet questions.

Author
Helmut Schottmüller helmu.nosp@m.t.sc.nosp@m.hottm.nosp@m.uell.nosp@m.er@ma.nosp@m.c.co.nosp@m.m
Björn Heyser bheys.nosp@m.er@d.nosp@m.ataba.nosp@m.y.de
Maximilian Becker mbeck.nosp@m.er@d.nosp@m.ataba.nosp@m.y.de
Version
$Id$

Definition at line 22 of file class.assJavaAppletGUI.php.

Constructor & Destructor Documentation

◆ __construct()

assJavaAppletGUI::__construct (   $id = -1)

assJavaAppletGUI constructor

The constructor takes possible arguments an creates an instance of the assJavaAppletGUI object.

Parameters
integer$idThe database id of a image map question object
Returns
\assJavaAppletGUI

Definition at line 33 of file class.assJavaAppletGUI.php.

34 {
35 parent::__construct();
36 include_once './Modules/TestQuestionPool/classes/class.assJavaApplet.php';
37 $this->object = new assJavaApplet();
38 if ($id >= 0)
39 {
40 $this->object->loadFromDb($id);
41 }
42 }
Class for Java Applet Questions.

Member Function Documentation

◆ addkvp()

assJavaAppletGUI::addkvp ( )

Add a new answer.

Definition at line 255 of file class.assJavaAppletGUI.php.

256 {
257 $this->writePostData(true);
258 $position = key($_POST['cmd']['addkvp']);
259 $this->object->addParameterAtIndex($position+1, "", "");
260 $this->editQuestion();
261 }
editQuestion($checkonly=FALSE)
Creates an output of the edit form for the question.
writePostData()
Evaluates a posted edit form and writes the form data in the question object.
$_POST['username']
Definition: cron.php:12

References $_POST, editQuestion(), and assQuestionGUI\writePostData().

+ Here is the call graph for this function:

◆ editQuestion()

assJavaAppletGUI::editQuestion (   $checkonly = FALSE)

Creates an output of the edit form for the question.

Definition at line 122 of file class.assJavaAppletGUI.php.

123 {
124 $save = $this->isSaveCommand();
125 $this->getQuestionTemplate();
126
127 include_once("./Services/Form/classes/class.ilPropertyFormGUI.php");
128 $form = new ilPropertyFormGUI();
129 $form->setFormAction($this->ctrl->getFormAction($this));
130 $form->setTitle($this->outQuestionType());
131 $form->setMultipart(true);
132 $form->setTableWidth("100%");
133 $form->setId("assjavaapplet");
134
135 $this->addBasicQuestionFormProperties($form);
136 $this->populateQuestionSpecificFormPart( $form );
137
138 $this->populateTaxonomyFormSection($form);
139
140 $this->addQuestionFormCommandButtons($form);
141
142 $errors = false;
143
144 if ($save)
145 {
146 $form->setValuesByPost();
147 $errors = !$form->checkInput();
148 $form->setValuesByPost(); // again, because checkInput now performs the whole stripSlashes handling and we need this if we don't want to have duplication of backslashes
149 if ($errors) $checkonly = false;
150 }
151
152 if (!$checkonly) $this->tpl->setVariable("QUESTION_DATA", $form->getHTML());
153 return $errors;
154 }
populateQuestionSpecificFormPart(\ilPropertyFormGUI $form)
populateTaxonomyFormSection(ilPropertyFormGUI $form)
addQuestionFormCommandButtons($form)
Add the command buttons of a question properties form.
getQuestionTemplate()
get question template
addBasicQuestionFormProperties($form)
Add basic question form properties: assessment: title, author, description, question,...
This class represents a property form user interface.
$errors

References $errors, assQuestionGUI\addBasicQuestionFormProperties(), assQuestionGUI\addQuestionFormCommandButtons(), assQuestionGUI\getQuestionTemplate(), assQuestionGUI\isSaveCommand(), assQuestionGUI\outQuestionType(), populateQuestionSpecificFormPart(), and assQuestionGUI\populateTaxonomyFormSection().

Referenced by addkvp(), removekvp(), and writePostData().

+ Here is the call graph for this function:
+ Here is the caller graph for this function:

◆ getAfterParticipationSuppressionQuestionPostVars()

assJavaAppletGUI::getAfterParticipationSuppressionQuestionPostVars ( )

Returns a list of postvars which will be suppressed in the form output when used in scoring adjustment.

The form elements will be shown disabled, so the users see the usual form but can only edit the settings, which make sense in the given context.

E.g. array('cloze_type', 'image_filename')

Returns
string[]

Implements ilGuiQuestionScoringAdjustable.

Definition at line 752 of file class.assJavaAppletGUI.php.

753 {
754 return array();
755 }

◆ getAggregatedAnswersView()

assJavaAppletGUI::getAggregatedAnswersView (   $relevant_answers)

Returns an html string containing a question specific representation of the answers so far given in the test for use in the right column in the scoring adjustment user interface.

Parameters
array$relevant_answers
Returns
string

Implements ilGuiQuestionScoringAdjustable.

Definition at line 765 of file class.assJavaAppletGUI.php.

766 {
767 // Empty implementation here since a feasible way to aggregate answer is not known.
768 return ''; //print_r($relevant_answers,true);
769 }

◆ getCommand()

assJavaAppletGUI::getCommand (   $cmd)

Reimplemented from assQuestionGUI.

Definition at line 44 of file class.assJavaAppletGUI.php.

45 {
46 if (substr($cmd, 0, 6) == "delete")
47 {
48 $cmd = "delete";
49 }
50 return $cmd;
51 }
$cmd
Definition: sahs_server.php:35

References $cmd.

◆ getPreview()

assJavaAppletGUI::getPreview (   $show_question_only = FALSE,
  $showInlineFeedback = false 
)

Reimplemented from assQuestionGUI.

Definition at line 461 of file class.assJavaAppletGUI.php.

462 {
463 // generate the question output
464 include_once "./Services/UICore/classes/class.ilTemplate.php";
465 $template = new ilTemplate("tpl.il_as_qpl_javaapplet_question_output.html", TRUE, TRUE, "Modules/TestQuestionPool");
466 $template->setCurrentBlock("appletparam");
467 $template->setVariable("PARAM_NAME", "question_id");
468 $template->setVariable("PARAM_VALUE", $this->object->getId());
469 $template->parseCurrentBlock();
470 $template->setCurrentBlock("appletparam");
471 $template->setVariable("PARAM_NAME", "points_max");
472 $template->setVariable("PARAM_VALUE", $this->object->getPoints());
473 $template->parseCurrentBlock();
474 $template->setCurrentBlock("appletparam");
475 $template->setVariable("PARAM_NAME", "session_id");
476 $template->setVariable("PARAM_VALUE", $_COOKIE["PHPSESSID"]);
477 $template->parseCurrentBlock();
478 $template->setCurrentBlock("appletparam");
479 $template->setVariable("PARAM_NAME", "client");
480 $template->setVariable("PARAM_VALUE", CLIENT_ID);
481 $template->parseCurrentBlock();
482 // additional parameters
483 for ($i = 0; $i < $this->object->getParameterCount(); $i++)
484 {
485 $parameter = $this->object->getParameter($i);
486 $template->setCurrentBlock("appletparam");
487 $template->setVariable("PARAM_NAME", $parameter["name"]);
488 $template->setVariable("PARAM_VALUE", $parameter["value"]);
489 $template->parseCurrentBlock();
490 }
491
492 $questiontext = $this->object->getQuestion();
493 $template->setVariable("QUESTIONTEXT", $this->object->prepareTextareaOutput($questiontext, TRUE));
494 $template->setVariable("APPLET_WIDTH", $this->object->getJavaWidth());
495 $template->setVariable("APPLET_HEIGHT", $this->object->getJavaHeight());
496 $template->setVariable("APPLET_CODE", $this->object->getJavaCode());
497 if (strlen($this->object->getJavaArchive()) > 0)
498 {
499 $template->setVariable("APPLET_ARCHIVE", " archive=\"".$this->object->getJavaArchive()."\"");
500 }
501 else
502 {
503 if (strpos($this->object->getJavaAppletFilename(), ".jar") !== FALSE)
504 {
505 $template->setVariable("APPLET_ARCHIVE", " archive=\"".$this->object->getJavaPathWeb().$this->object->getJavaAppletFilename()."\"");
506 }
507 }
508 if (strlen($this->object->getJavaCodebase()) > 0)
509 {
510 $template->setVariable("APPLET_CODEBASE", " codebase=\"".$this->object->getJavaCodebase()."\"");
511 }
512 else
513 {
514 if (strpos($this->object->getJavaAppletFilename(), ".class") !== FALSE)
515 {
516 $template->setVariable("APPLET_CODEBASE", " codebase=\"".$this->object->getJavaPathWeb()."\"");
517 }
518 }
519 $questionoutput = $template->get();
520 if (!$show_question_only)
521 {
522 // get page object output
523 $questionoutput = $this->getILIASPage($questionoutput);
524 }
525 return $questionoutput;
526 }
getILIASPage($html="")
Returns the ILIAS Page around a question.
special template class to simplify handling of ITX/PEAR
$_COOKIE["ilClientId"]
Definition: cron.php:11

References $_COOKIE, and assQuestionGUI\getILIASPage().

+ Here is the call graph for this function:

◆ getSolutionOutput()

assJavaAppletGUI::getSolutionOutput (   $active_id,
  $pass = NULL,
  $graphicalOutput = FALSE,
  $result_output = FALSE,
  $show_question_only = TRUE,
  $show_feedback = FALSE,
  $show_correct_solution = FALSE,
  $show_manual_scoring = FALSE,
  $show_question_text = TRUE 
)

Get the question solution output.

Parameters
integer$active_idThe active user id
integer$passThe test pass
boolean$graphicalOutputShow visual feedback for right/wrong answers
boolean$result_outputShow the reached points for parts of the question
boolean$show_question_onlyShow the question without the ILIAS content around
boolean$show_feedbackShow the question feedback
boolean$show_correct_solutionShow the correct solution instead of the user solution
boolean$show_manual_scoringShow specific information for the manual scoring output
Returns
The solution output of the question as HTML code

Reimplemented from assQuestionGUI.

Definition at line 287 of file class.assJavaAppletGUI.php.

298 {
299 $userdata = $this->object->getActiveUserData($active_id);
300
301 // generate the question output
302 include_once "./Services/UICore/classes/class.ilTemplate.php";
303 include_once "./Modules/Test/classes/class.ilObjTest.php";
304 $template = new ilTemplate("tpl.il_as_qpl_javaapplet_question_output_solution.html", TRUE, TRUE, "Modules/TestQuestionPool");
305 $solutiontemplate = new ilTemplate("tpl.il_as_tst_solution_output.html",TRUE, TRUE, "Modules/TestQuestionPool");
306 if (strlen($userdata["test_id"]))
307 {
308 $template->setCurrentBlock("appletparam");
309 $template->setVariable("PARAM_NAME", "test_type");
311 {
312 $template->setVariable("PARAM_VALUE", "0");
313 }
314 else
315 {
316 $template->setVariable("PARAM_VALUE", "1");
317 }
318 $template->parseCurrentBlock();
319 }
320 if (strlen($userdata["test_id"]))
321 {
322 $template->setCurrentBlock("appletparam");
323 $template->setVariable("PARAM_NAME", "test_id");
324 $template->setVariable("PARAM_VALUE", $userdata["test_id"]);
325 $template->parseCurrentBlock();
326 }
327 $template->setCurrentBlock("appletparam");
328 $template->setVariable("PARAM_NAME", "active_id");
329 $template->setVariable("PARAM_VALUE", $active_id);
330 $template->parseCurrentBlock();
331 $template->setCurrentBlock("appletparam");
332 $template->setVariable("PARAM_NAME", "question_id");
333 $template->setVariable("PARAM_VALUE", $this->object->getId());
334 $template->parseCurrentBlock();
335 if (strlen($userdata["user_id"]))
336 {
337 $template->setCurrentBlock("appletparam");
338 $template->setVariable("PARAM_NAME", "user_id");
339 $template->setVariable("PARAM_VALUE", $userdata["user_id"]);
340 $template->parseCurrentBlock();
341 }
342 $template->setCurrentBlock("appletparam");
343 $template->setVariable("PARAM_NAME", "points_max");
344 $template->setVariable("PARAM_VALUE", $this->object->getPoints());
345 $template->parseCurrentBlock();
346 $template->setCurrentBlock("appletparam");
347 $template->setVariable("PARAM_NAME", "session_id");
348 $template->setVariable("PARAM_VALUE", $_COOKIE["PHPSESSID"]);
349 $template->parseCurrentBlock();
350 $template->setCurrentBlock("appletparam");
351 $template->setVariable("PARAM_NAME", "client");
352 $template->setVariable("PARAM_VALUE", CLIENT_ID);
353 $template->parseCurrentBlock();
354 $template->setCurrentBlock("appletparam");
355 $template->setVariable("PARAM_NAME", "pass");
356 $actualpass = ilObjTest::_getPass($active_id);
357 $template->setVariable("PARAM_VALUE", $actualpass);
358 $template->parseCurrentBlock();
359 // additional parameters
360 for ($i = 0; $i < $this->object->getParameterCount(); $i++)
361 {
362 $parameter = $this->object->getParameter($i);
363 $template->setCurrentBlock("appletparam");
364 $template->setVariable("PARAM_NAME", $parameter["name"]);
365 $template->setVariable("PARAM_VALUE", $parameter["value"]);
366 $template->parseCurrentBlock();
367 }
368
369 if (($active_id > 0) && (!$show_correct_solution))
370 {
371 $solutions = NULL;
372 include_once "./Modules/Test/classes/class.ilObjTest.php";
373 $info = $this->object->getReachedInformation($active_id, $pass);
374 foreach ($info as $kk => $infodata)
375 {
376 $template->setCurrentBlock("appletparam");
377 $template->setVariable("PARAM_NAME", "value_" . $infodata["order"] . "_1");
378 $template->setVariable("PARAM_VALUE", $infodata["value1"]);
379 $template->parseCurrentBlock();
380 $template->setCurrentBlock("appletparam");
381 $template->setVariable("PARAM_NAME", "value_" . $infodata["order"] . "_2");
382 $template->setVariable("PARAM_VALUE", $infodata["value2"]);
383 $template->parseCurrentBlock();
384 }
385 }
386
387 $questiontext = $this->object->getQuestion();
388 if ($show_question_text==true)
389 {
390 $template->setVariable("QUESTIONTEXT", $this->object->prepareTextareaOutput($questiontext, TRUE));
391 }
392 $template->setVariable("APPLET_WIDTH", $this->object->getJavaWidth());
393 $template->setVariable("APPLET_HEIGHT", $this->object->getJavaHeight());
394 $template->setVariable("APPLET_CODE", $this->object->getJavaCode());
395 if (strlen($this->object->getJavaArchive()) > 0)
396 {
397 $template->setVariable("APPLET_ARCHIVE", " archive=\"".$this->object->getJavaArchive()."\"");
398 }
399 else
400 {
401 if (strpos($this->object->getJavaAppletFilename(), ".jar") !== FALSE)
402 {
403 $template->setVariable("APPLET_ARCHIVE", " archive=\"".$this->object->getJavaPathWeb().$this->object->getJavaAppletFilename()."\"");
404 }
405 }
406 if (strlen($this->object->getJavaCodebase()) > 0)
407 {
408 $template->setVariable("APPLET_CODEBASE", " codebase=\"".$this->object->getJavaCodebase()."\"");
409 }
410 else
411 {
412 if (strpos($this->object->getJavaAppletFilename(), ".class") !== FALSE)
413 {
414 $template->setVariable("APPLET_CODEBASE", " codebase=\"".$this->object->getJavaPathWeb()."\"");
415 }
416 }
417 if (($active_id > 0) && (!$show_correct_solution))
418 {
419 if ($graphicalOutput)
420 {
421 // output of ok/not ok icons for user entered solutions
422 $reached_points = $this->object->getReachedPoints($active_id, $pass);
423 if ($reached_points == $this->object->getPoints())
424 {
425 $template->setCurrentBlock("icon_ok");
426 $template->setVariable("ICON_OK", ilUtil::getImagePath("icon_ok.svg"));
427 $template->setVariable("TEXT_OK", $this->lng->txt("answer_is_right"));
428 $template->parseCurrentBlock();
429 }
430 else
431 {
432 $template->setCurrentBlock("icon_ok");
433 if ($reached_points > 0)
434 {
435 $template->setVariable("ICON_NOT_OK", ilUtil::getImagePath("icon_mostly_ok.svg"));
436 $template->setVariable("TEXT_NOT_OK", $this->lng->txt("answer_is_not_correct_but_positive"));
437 }
438 else
439 {
440 $template->setVariable("ICON_NOT_OK", ilUtil::getImagePath("icon_not_ok.svg"));
441 $template->setVariable("TEXT_NOT_OK", $this->lng->txt("answer_is_wrong"));
442 }
443 $template->parseCurrentBlock();
444 }
445 }
446 }
447 $questionoutput = $template->get();
448 $feedback = ($show_feedback) ? $this->getAnswerFeedbackOutput($active_id, $pass) : "";
449 if (strlen($feedback)) $solutiontemplate->setVariable("FEEDBACK", $feedback);
450 $solutiontemplate->setVariable("SOLUTION_OUTPUT", $questionoutput);
451
452 $solutionoutput = $solutiontemplate->get();
453 if (!$show_question_only)
454 {
455 // get page object output
456 $solutionoutput = $this->getILIASPage($solutionoutput);
457 }
458 return $solutionoutput;
459 }
getAnswerFeedbackOutput($active_id, $pass)
Returns the answer generic feedback depending on the results of the question.
_getObjectIDFromTestID($test_id)
Returns the ILIAS test object id for a given test id.
_lookupAnonymity($a_obj_id)
Returns the anonymity status of a test with a given object id.
_getPass($active_id)
Retrieves the actual pass of a given user for a given test.
static getImagePath($img, $module_path="", $mode="output", $offline=false)
get image path (for images located in a template directory)

References $_COOKIE, $pass, ilObjTest\_getObjectIDFromTestID(), ilObjTest\_getPass(), ilObjTest\_lookupAnonymity(), assQuestionGUI\getAnswerFeedbackOutput(), assQuestionGUI\getILIASPage(), and ilUtil\getImagePath().

+ Here is the call graph for this function:

◆ getSpecificFeedbackOutput()

assJavaAppletGUI::getSpecificFeedbackOutput (   $active_id,
  $pass 
)

Returns the answer specific feedback for the question.

This method should be overwritten by the actual question.

Todo:
Mark this method abstract!
Parameters
integer$active_idActive ID of the user
integer$passActive pass
Returns
string HTML Code with the answer specific feedback @access public

Reimplemented from assQuestionGUI.

Definition at line 737 of file class.assJavaAppletGUI.php.

738 {
739 $output = "";
740 return $this->object->prepareTextareaOutput($output, TRUE);
741 }

◆ getTestOutput()

assJavaAppletGUI::getTestOutput (   $active_id,
  $pass = NULL,
  $is_postponed = FALSE,
  $use_post_solutions = FALSE 
)

Definition at line 528 of file class.assJavaAppletGUI.php.

529 {
530 $userdata = $this->object->getActiveUserData($active_id);
531 // generate the question output
532 include_once "./Services/UICore/classes/class.ilTemplate.php";
533 $template = new ilTemplate("tpl.il_as_qpl_javaapplet_question_output.html", TRUE, TRUE, "Modules/TestQuestionPool");
534 $template->setCurrentBlock("appletparam");
535 $template->setVariable("PARAM_NAME", "test_type");
536 include_once "./Modules/Test/classes/class.ilObjTest.php";
538 {
539 $template->setVariable("PARAM_VALUE", "0");
540 }
541 else
542 {
543 $template->setVariable("PARAM_VALUE", "1");
544 }
545 $template->parseCurrentBlock();
546 $template->setCurrentBlock("appletparam");
547 $template->setVariable("PARAM_NAME", "active_id");
548 $template->setVariable("PARAM_VALUE", $active_id);
549 $template->parseCurrentBlock();
550 $template->setCurrentBlock("appletparam");
551 $template->setVariable("PARAM_NAME", "test_id");
552 $template->setVariable("PARAM_VALUE", $userdata["test_id"]);
553 $template->parseCurrentBlock();
554 $template->setCurrentBlock("appletparam");
555 $template->setVariable("PARAM_NAME", "question_id");
556 $template->setVariable("PARAM_VALUE", $this->object->getId());
557 $template->parseCurrentBlock();
558 $template->setCurrentBlock("appletparam");
559 $template->setVariable("PARAM_NAME", "user_id");
560 $template->setVariable("PARAM_VALUE", $userdata["user_id"]);
561 $template->parseCurrentBlock();
562 $template->setCurrentBlock("appletparam");
563 $template->setVariable("PARAM_NAME", "points_max");
564 $template->setVariable("PARAM_VALUE", $this->object->getPoints());
565 $template->parseCurrentBlock();
566 $template->setCurrentBlock("appletparam");
567 $template->setVariable("PARAM_NAME", "session_id");
568 $template->setVariable("PARAM_VALUE", $_COOKIE["PHPSESSID"]);
569 $template->parseCurrentBlock();
570 $template->setCurrentBlock("appletparam");
571 $template->setVariable("PARAM_NAME", "client");
572 $template->setVariable("PARAM_VALUE", CLIENT_ID);
573 $template->parseCurrentBlock();
574 $template->setCurrentBlock("appletparam");
575 $template->setVariable("PARAM_NAME", "pass");
576 $actualpass = ilObjTest::_getPass($active_id);
577 $template->setVariable("PARAM_VALUE", $actualpass);
578 $template->parseCurrentBlock();
579 $template->setCurrentBlock("appletparam");
580 $template->setVariable("PARAM_NAME", "post_url");
581 $template->setVariable("PARAM_VALUE", ilUtil::removeTrailingPathSeparators(ILIAS_HTTP_PATH) . "/Modules/TestQuestionPool/save_question_post_data.php");
582 $template->parseCurrentBlock();
583 // additional parameters
584 for ($i = 0; $i < $this->object->getParameterCount(); $i++)
585 {
586 $parameter = $this->object->getParameter($i);
587 $template->setCurrentBlock("appletparam");
588 $template->setVariable("PARAM_NAME", $parameter["name"]);
589 $template->setVariable("PARAM_VALUE", $parameter["value"]);
590 $template->parseCurrentBlock();
591 }
592
593 if ($active_id)
594 {
595 $solutions = NULL;
596 include_once "./Modules/Test/classes/class.ilObjTest.php";
597 if (!ilObjTest::_getUsePreviousAnswers($active_id, true))
598 {
599 if (is_null($pass)) $pass = ilObjTest::_getPass($active_id);
600 }
601 $info = $this->object->getReachedInformation($active_id, $pass);
602 foreach ($info as $kk => $infodata)
603 {
604 $template->setCurrentBlock("appletparam");
605 $template->setVariable("PARAM_NAME", "value_" . $infodata["order"] . "_1");
606 $template->setVariable("PARAM_VALUE", $infodata["value1"]);
607 $template->parseCurrentBlock();
608 $template->setCurrentBlock("appletparam");
609 $template->setVariable("PARAM_NAME", "value_" . $infodata["order"] . "_2");
610 $template->setVariable("PARAM_VALUE", $infodata["value2"]);
611 $template->parseCurrentBlock();
612 }
613 include_once './Services/Administration/classes/class.ilSetting.php';
614 $soapSetting = new ilSetting();
615 if ($soapSetting->get("soap_user_administration") == 1)
616 {
617 $template->setCurrentBlock("appletparam");
618 $template->setVariable("PARAM_NAME", "server");
619 $template->setVariable("PARAM_VALUE", ilUtil::removeTrailingPathSeparators(ILIAS_HTTP_PATH) . "/webservice/soap/server.php");
620 }
621 }
622
623 $questiontext = $this->object->getQuestion();
624 $template->setVariable("QUESTIONTEXT", $this->object->prepareTextareaOutput($questiontext, TRUE));
625 $template->setVariable("APPLET_WIDTH", $this->object->getJavaWidth());
626 $template->setVariable("APPLET_HEIGHT", $this->object->getJavaHeight());
627 $template->setVariable("APPLET_CODE", $this->object->getJavaCode());
628 if (strlen($this->object->getJavaArchive()) > 0)
629 {
630 $template->setVariable("APPLET_ARCHIVE", " archive=\"".$this->object->getJavaArchive()."\"");
631 }
632 else
633 {
634 if (strpos($this->object->getJavaAppletFilename(), ".jar") !== FALSE)
635 {
636 $template->setVariable("APPLET_ARCHIVE", " archive=\"".$this->object->getJavaPathWeb().$this->object->getJavaAppletFilename()."\"");
637 }
638 }
639 if (strlen($this->object->getJavaCodebase()) > 0)
640 {
641 $template->setVariable("APPLET_CODEBASE", " codebase=\"".$this->object->getJavaCodebase()."\"");
642 }
643 else
644 {
645 if (strpos($this->object->getJavaAppletFilename(), ".class") !== FALSE)
646 {
647 $template->setVariable("APPLET_CODEBASE", " codebase=\"".$this->object->getJavaPathWeb()."\"");
648 }
649 }
650 $questionoutput = $template->get();
651 $pageoutput = $this->outQuestionPage("", $is_postponed, $active_id, $questionoutput);
652 return $pageoutput;
653 }
outQuestionPage($a_temp_var, $a_postponed=false, $active_id="", $html="")
output question page
_getUsePreviousAnswers($active_id, $user_active_user_setting=false)
Returns if the previous results should be hidden for a learner.
ILIAS Setting Class.
static removeTrailingPathSeparators($path)

References $_COOKIE, $pass, ilObjTest\_getObjectIDFromTestID(), ilObjTest\_getPass(), ilObjTest\_getUsePreviousAnswers(), ilObjTest\_lookupAnonymity(), assQuestionGUI\outQuestionPage(), and ilUtil\removeTrailingPathSeparators().

+ Here is the call graph for this function:

◆ populateQuestionSpecificFormPart()

assJavaAppletGUI::populateQuestionSpecificFormPart ( \ilPropertyFormGUI  $form)

Definition at line 156 of file class.assJavaAppletGUI.php.

157 {
158 // points
159 $points = new ilNumberInputGUI($this->lng->txt( "points" ), "points");
160 $points->setValue( $this->object->getPoints() );
161 $points->setRequired( TRUE );
162 $points->setSize( 3 );
163 $points->setMinValue( 0.0 );
164 $form->addItem( $points );
165
166 $header = new ilFormSectionHeaderGUI();
167 $header->setTitle( $this->lng->txt( "applet_attributes" ) );
168 $form->addItem( $header );
169
170 // java applet
171 $javaapplet = $this->object->getJavaAppletFilename();
172 $applet = new ilFileInputGUI($this->lng->txt( 'javaapplet' ), 'javaappletName');
173 $applet->setSuffixes( array( 'jar', 'class' ) );
174 $applet->setRequired( false );
175
176 if (strlen( $javaapplet ))
177 {
178 $filename = new ilNonEditableValueGUI($this->lng->txt( 'filename' ), 'uploaded_javaapplet');
179 $filename->setValue( $javaapplet );
180 $applet->addSubItem( $filename );
181
182 $delete = new ilCheckboxInputGUI('', 'delete_applet');
183 $delete->setOptionTitle( $this->lng->txt( 'delete' ) );
184 $delete->setValue( 1 );
185 $applet->addSubItem( $delete );
186 }
187 $form->addItem( $applet );
188
189 // Code
190 $code = new ilTextInputGUI($this->lng->txt( "code" ), "java_code");
191 $code->setValue( $this->object->getJavaCode() );
192 $code->setRequired( TRUE );
193 $form->addItem( $code );
194
195 if (!strlen( $javaapplet ))
196 {
197 // Archive
198 $archive = new ilTextInputGUI($this->lng->txt( "archive" ), "java_archive");
199 $archive->setValue( $this->object->getJavaArchive() );
200 $archive->setRequired( false );
201 $form->addItem( $archive );
202
203 // Codebase
204 $codebase = new ilTextInputGUI($this->lng->txt( "codebase" ), "java_codebase");
205 $codebase->setValue( $this->object->getJavaCodebase() );
206 $codebase->setRequired( false );
207 $form->addItem( $codebase );
208 }
209
210 // Width
211 $width = new ilNumberInputGUI($this->lng->txt( "width" ), "java_width");
212 $width->setDecimals( 0 );
213 $width->setSize( 6 );
214 $width->setMinValue( 50 );
215 $width->setMaxLength( 6 );
216 $width->setValue( $this->object->getJavaWidth() );
217 $width->setRequired( TRUE );
218 $form->addItem( $width );
219
220 // Height
221 $height = new ilNumberInputGUI($this->lng->txt( "height" ), "java_height");
222 $height->setDecimals( 0 );
223 $height->setSize( 6 );
224 $height->setMinValue( 50 );
225 $height->setMaxLength( 6 );
226 $height->setValue( $this->object->getJavaHeight() );
227 $height->setRequired( TRUE );
228 $form->addItem( $height );
229
230 $header = new ilFormSectionHeaderGUI();
231 $header->setTitle( $this->lng->txt( "applet_parameters" ) );
232 $form->addItem( $header );
233
234 include_once "./Modules/TestQuestionPool/classes/class.ilKVPWizardInputGUI.php";
235 $kvp = new ilKVPWizardInputGUI($this->lng->txt( "applet_parameters" ), "kvp");
236 $values = array();
237 for ($i = 0; $i < $this->object->getParameterCount(); $i++)
238 {
239 $param = $this->object->getParameter( $i );
240 array_push( $values, array( $param['name'], $param['value'] ) );
241 }
242 if (count( $values ) == 0)
243 {
244 array_push( $values, array( "", "" ) );
245 }
246 $kvp->setKeyName( $this->lng->txt( 'name' ) );
247 $kvp->setValueName( $this->lng->txt( 'value' ) );
248 $kvp->setValues( $values );
249 $form->addItem( $kvp );
250 }
$filename
Definition: buildRTE.php:89
This class represents a checkbox property in a property form.
This class represents a file property in a property form.
This class represents a section header in a property form.
This class represents a key value pair wizard property in a property form.
This class represents a non editable value in a property form.
This class represents a number property in a property form.
This class represents a text property in a property form.

References $filename, and ilPropertyFormGUI\addItem().

Referenced by editQuestion().

+ Here is the call graph for this function:
+ Here is the caller graph for this function:

◆ removekvp()

assJavaAppletGUI::removekvp ( )

Remove an answer.

Definition at line 266 of file class.assJavaAppletGUI.php.

267 {
268 $this->writePostData(true);
269 $position = key($_POST['cmd']['removekvp']);
270 $this->object->removeParameter($position);
271 $this->editQuestion();
272 }

References $_POST, editQuestion(), and assQuestionGUI\writePostData().

+ Here is the call graph for this function:

◆ setQuestionTabs()

assJavaAppletGUI::setQuestionTabs ( )

Sets the ILIAS tabs for this question type.

@access public

Todo:
: MOVE THIS STEPS TO COMMON QUESTION CLASS assQuestionGUI

Reimplemented from assQuestionGUI.

Definition at line 662 of file class.assJavaAppletGUI.php.

663 {
664 global $rbacsystem, $ilTabs;
665
666 $ilTabs->clearTargets();
667
668 $this->ctrl->setParameterByClass("ilAssQuestionPageGUI", "q_id", $_GET["q_id"]);
669 include_once "./Modules/TestQuestionPool/classes/class.assQuestion.php";
670 $q_type = $this->object->getQuestionType();
671
672 if (strlen($q_type))
673 {
674 $classname = $q_type . "GUI";
675 $this->ctrl->setParameterByClass(strtolower($classname), "sel_question_types", $q_type);
676 $this->ctrl->setParameterByClass(strtolower($classname), "q_id", $_GET["q_id"]);
677 }
678
679 if ($_GET["q_id"])
680 {
681 if ($rbacsystem->checkAccess('write', $_GET["ref_id"]))
682 {
683 // edit page
684 $ilTabs->addTarget("edit_page",
685 $this->ctrl->getLinkTargetByClass("ilAssQuestionPageGUI", "edit"),
686 array("edit", "insert", "exec_pg"),
687 "", "", $force_active);
688 }
689
690 $this->addTab_QuestionPreview($ilTabs);
691 }
692
693 $force_active = false;
694 if ($rbacsystem->checkAccess('write', $_GET["ref_id"]))
695 {
696 $url = "";
697 if ($classname) $url = $this->ctrl->getLinkTargetByClass($classname, "editQuestion");
698 $commands = $_POST["cmd"];
699 if (is_array($commands))
700 {
701 foreach ($commands as $key => $value)
702 {
703 if (preg_match("/^delete_.*/", $key, $matches))
704 {
705 $force_active = true;
706 }
707 }
708 }
709 // edit question properties
710 $ilTabs->addTarget("edit_question",
711 $url,
712 array("editQuestion", "save", "saveEdit", "addkvp", "removekvp", "originalSyncForm"),
713 $classname, "", $force_active);
714 }
715
716 // add tab for question feedback within common class assQuestionGUI
717 $this->addTab_QuestionFeedback($ilTabs);
718
719 // add tab for question hint within common class assQuestionGUI
720 $this->addTab_QuestionHints($ilTabs);
721
722 // add tab for question's suggested solution within common class assQuestionGUI
723 $this->addTab_SuggestedSolution($ilTabs, $classname);
724
725 // Assessment of questions sub menu entry
726 if ($_GET["q_id"])
727 {
728 $ilTabs->addTarget("statistics",
729 $this->ctrl->getLinkTargetByClass($classname, "assessment"),
730 array("assessment"),
731 $classname, "");
732 }
733
734 $this->addBackTab($ilTabs);
735 }
$_GET["client_id"]
addTab_QuestionHints(ilTabsGUI $tabs)
adds the hints tab to ilTabsGUI
addTab_SuggestedSolution(ilTabsGUI $tabs, $classname)
addBackTab(ilTabsGUI $ilTabs)
addTab_QuestionFeedback(ilTabsGUI $tabs)
adds the feedback tab to ilTabsGUI
addTab_QuestionPreview(ilTabsGUI $tabsGUI)

References $_GET, $_POST, assQuestionGUI\addBackTab(), assQuestionGUI\addTab_QuestionFeedback(), assQuestionGUI\addTab_QuestionHints(), assQuestionGUI\addTab_QuestionPreview(), and assQuestionGUI\addTab_SuggestedSolution().

+ Here is the call graph for this function:

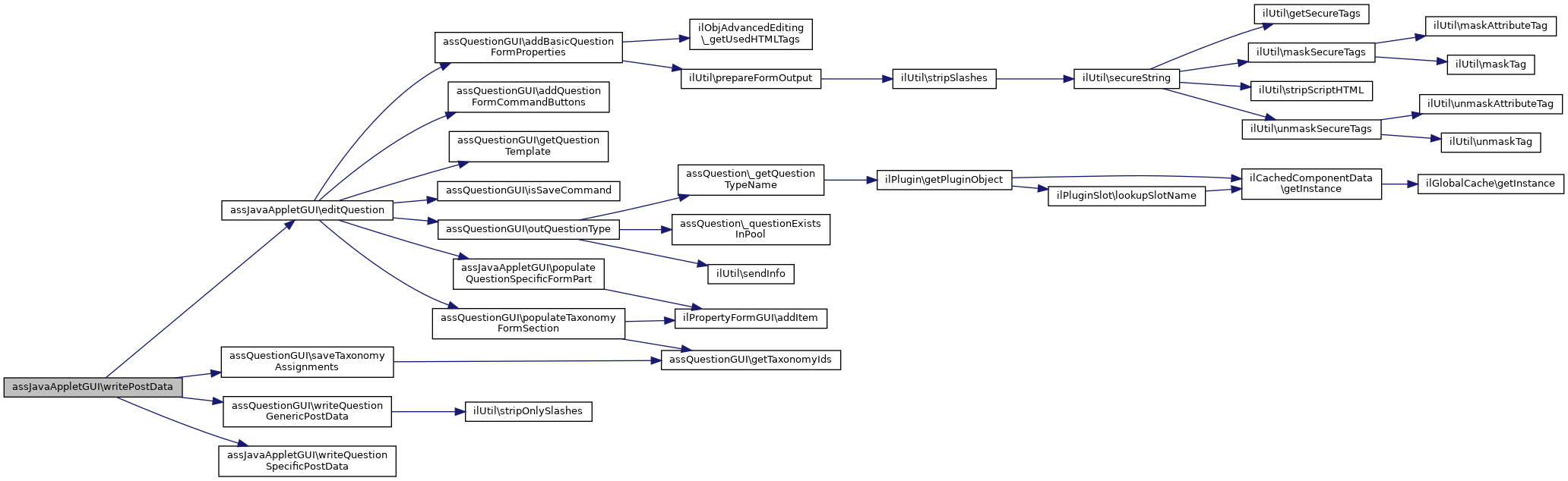
◆ writePostData()

assJavaAppletGUI::writePostData (   $always = false)

Evaluates a posted edit form and writes the form data in the question object.

Parameters
bool$always
Returns
integer A positive value, if one of the required fields wasn't set, else 0

Definition at line 61 of file class.assJavaAppletGUI.php.

62 {
63 $hasErrors = (!$always) ? $this->editQuestion(true) : false;
64 if (!$hasErrors)
65 {
66 require_once 'Services/Form/classes/class.ilPropertyFormGUI.php';
67
69
70 $this->object->setPoints($_POST["points"]);
72
74
75 return 0;
76 }
77 return 1;
78 }
writeQuestionSpecificPostData(ilPropertyFormGUI $form)
Extracts the question specific values from $_POST and applies them to the data object.

References $_POST, editQuestion(), assQuestionGUI\saveTaxonomyAssignments(), assQuestionGUI\writeQuestionGenericPostData(), and writeQuestionSpecificPostData().

+ Here is the call graph for this function:

◆ writeQuestionSpecificPostData()

assJavaAppletGUI::writeQuestionSpecificPostData ( ilPropertyFormGUI  $form)

Extracts the question specific values from $_POST and applies them to the data object.

Parameters
bool$alwaysIf true, a check for form validity is omitted.
Returns
void

Implements ilGuiQuestionScoringAdjustable.

Definition at line 80 of file class.assJavaAppletGUI.php.

81 {
82 if ($_POST['delete_applet'])
83 {
84 // delete the applet file
85 $this->object->deleteJavaAppletFilename();
86 }
87 else
88 {
89 $this->object->setJavaAppletFilename( $_POST['uploaded_javaapplet'] );
90 }
91
92 //setting java applet
93 if (!empty($_FILES['javaappletName']['tmp_name']))
94 {
95 $this->object->setJavaAppletFilename( $_FILES['javaappletName']['name'],
96 $_FILES['javaappletName']['tmp_name']
97 );
98 }
99 $this->object->setJavaCode( $_POST["java_code"] );
100 $this->object->setJavaCodebase( $_POST["java_codebase"] );
101 $this->object->setJavaArchive( $_POST["java_archive"] );
102 $this->object->setJavaWidth( $_POST["java_width"] );
103 $this->object->setJavaHeight( $_POST["java_height"] );
104
105 $this->object->flushParams();
106 if (is_array( $_POST['kvp']['key'] ))
107 {
108 foreach ($_POST['kvp']['key'] as $idx => $val)
109 {
110 if (strlen( $val ) && strlen( $_POST['kvp']['value'][$idx] ))
111 {
112 $this->object->addParameter( $val, $_POST['kvp']['value'][$idx] );
113 }
114 }
115 }
116 }

References $_POST.

Referenced by writePostData().

+ Here is the caller graph for this function:

The documentation for this class was generated from the following file: