ILIAS  release_5-0 Revision 5.0.0-1144-gc4397b1f870
ilObjCourseGrouping Class Reference

Class ilObj<module_name> More...

+ Collaboration diagram for ilObjCourseGrouping:

Public Member Functions

 ilObjCourseGrouping ($a_id=0)
 Constructor @access public. More...
 
 setId ($a_id)
 
 getId ()
 
 setContainerRefId ($a_ref_id)
 
 getContainerRefId ()
 
 setContainerObjId ($a_obj_id)
 
 getContainerObjId ()
 
 getContainerType ()
 
 setContainerType ($a_type)
 
 setType ($a_type)
 
 getType ()
 
 setTitle ($a_title)
 
 getTitle ()
 
 setDescription ($a_desc)
 
 getDescription ()
 
 setUniqueField ($a_uni)
 
 getUniqueField ()
 
 getCountAssignedItems ()
 
 getAssignedItems ()
 
 delete ()
 
 create ($a_course_ref_id, $a_course_id)
 
 update ()
 
 isAssigned ($a_course_id)
 
 read ()
 
 _checkAccess ($grouping_id)
 
 _getVisibleGroupings ($a_obj_id)
 Returns a list of all groupings for which the current user hast write permission on all assigned objects. More...
 
 assign ($a_crs_ref_id, $a_course_id)
 
 deassign ($a_crs_ref_id, $a_course_id)
 
 __addCondition ($a_target_ref_id, $a_target_obj_id)
 
 _deleteAll ($a_course_id)
 
 _getGroupings ($a_course_id)
 
 _checkCondition ($trigger_obj_id, $operator, $value, $a_usr_id=0)
 
 _getGroupingCourseIds ($a_course_ref_id, $a_course_id)
 Get all ids of courses that are grouped with another course @access static. More...
 
 _checkGroupingDependencies (&$container_obj, $a_user_id=null)
 
 _getGroupingItems ($container_obj)
 Get courses/groups that are assigned to the same membership limitation. More...
 

Static Public Member Functions

static getAssignedObjects ()
 Alway call checkGroupingDependencies before. More...
 

Data Fields

 $db
 

Static Protected Attributes

static $assignedObjects = array()
 

Detailed Description

Class ilObj<module_name>

Author
Stefan Meyer meyer.nosp@m.@lei.nosp@m.fos.c.nosp@m.om
Version
$Id$

Definition at line 34 of file class.ilObjCourseGrouping.php.

Member Function Documentation

◆ __addCondition()

ilObjCourseGrouping::__addCondition (   $a_target_ref_id,
  $a_target_obj_id 
)

Definition at line 392 of file class.ilObjCourseGrouping.php.

393 {
394 include_once './Services/AccessControl/classes/class.ilConditionHandler.php';
395
396 $tmp_condh =& new ilConditionHandler();
397 $tmp_condh->enableAutomaticValidation(false);
398
399 $tmp_condh->setTargetRefId($a_target_ref_id);
400 $tmp_condh->setTargetObjId($a_target_obj_id);
401 $tmp_condh->setTargetType('crs');
402 $tmp_condh->setTriggerRefId(0);
403 $tmp_condh->setTriggerObjId($this->getId());
404 $tmp_condh->setTriggerType('crsg');
405 $tmp_condh->setOperator('not_member');
406 $tmp_condh->setValue($this->getUniqueField());
407
408 if(!$tmp_condh->checkExists())
409 {
410 $tmp_condh->storeCondition();
411
412 return true;
413 }
414 return false;
415 }
Handles conditions for accesses to different ILIAS objects.

References getId(), and getUniqueField().

Referenced by assign().

+ Here is the call graph for this function:
+ Here is the caller graph for this function:

◆ _checkAccess()

ilObjCourseGrouping::_checkAccess (   $grouping_id)

Definition at line 282 of file class.ilObjCourseGrouping.php.

283 {
284 global $ilAccess,$tree;
285
286 $tmp_grouping_obj = new ilObjCourseGrouping($grouping_id);
287
288 $found_invisible = false;
289 foreach($tmp_grouping_obj->getAssignedItems() as $condition)
290 {
291 if(!$ilAccess->checkAccess('write','',$condition['target_ref_id']))
292 {
293 $found_invisible = true;
294 break;
295 }
296 }
297 return $found_invisible ? false : true;
298 }
ilObjCourseGrouping($a_id=0)
Constructor @access public.

References ilObjCourseGrouping().

+ Here is the call graph for this function:

◆ _checkCondition()

ilObjCourseGrouping::_checkCondition (   $trigger_obj_id,
  $operator,
  $value,
  $a_usr_id = 0 
)

Definition at line 453 of file class.ilObjCourseGrouping.php.

454 {
455 // in the moment i alway return true, there are some problems with presenting the condition if it fails,
456 // only course register class check manually if this condition is fullfilled
457 return true;
458 }

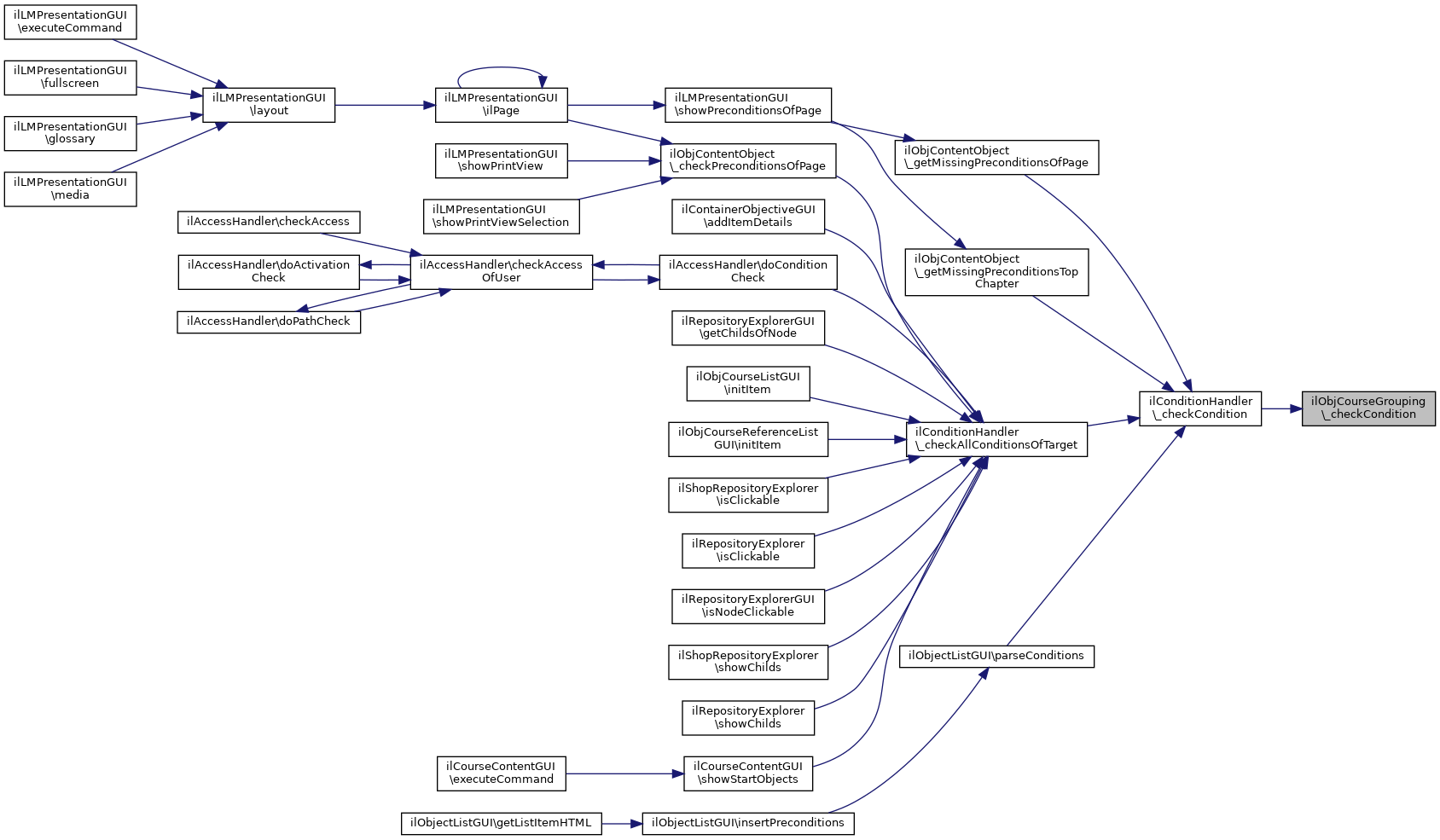
Referenced by ilConditionHandler\_checkCondition().

+ Here is the caller graph for this function:

◆ _checkGroupingDependencies()

ilObjCourseGrouping::_checkGroupingDependencies ( $container_obj,
  $a_user_id = null 
)

Definition at line 502 of file class.ilObjCourseGrouping.php.

503 {
504 global $ilUser,$lng,$tree;
505
506 include_once './Services/AccessControl/classes/class.ilConditionHandler.php';
507
508 $user_id = is_null($a_user_id) ? $ilUser->getId() : $a_user_id;
509
510
511 $trigger_ids = array();
512 foreach(ilConditionHandler::_getConditionsOfTarget($container_obj->getRefId(),
513 $container_obj->getId(),
514 $container_obj->getType()) as $condition)
515 {
516 if($condition['operator'] == 'not_member')
517 {
518 $trigger_ids[] = $condition['trigger_obj_id'];
519 break;
520 }
521 }
522 if(!count($trigger_ids))
523 {
524 return true;
525 }
526 $matriculation_message = $assigned_message = '';
527 self::$assignedObjects = array();
528 foreach($trigger_ids as $trigger_id)
529 {
530 foreach(ilConditionHandler::_getConditionsOfTrigger('crsg',$trigger_id) as $condition)
531 {
532 // Handle deleted items
533 if($tree->isDeleted($condition['target_ref_id']))
534 {
535 continue;
536 }
537 if($condition['operator'] == 'not_member')
538 {
539 switch($condition['value'])
540 {
541 case 'matriculation':
542 if(!strlen(ilObjUser::lookupMatriculation($user_id)))
543 {
544 if(!$matriculation_message)
545 {
546 $matriculation_message = $lng->txt('crs_grp_matriculation_required');
547 }
548 }
549 }
550 if($container_obj->getType() == 'crs')
551 {
552 include_once('Modules/Course/classes/class.ilCourseParticipants.php');
553 $members = ilCourseParticipants::_getInstanceByObjId($condition['target_obj_id']);
554 if($members->isGroupingMember($user_id,$condition['value']))
555 {
556 if(!$assigned_message)
557 {
558 self::$assignedObjects[] = $condition['target_obj_id'];
559 $assigned_message = $lng->txt('crs_grp_already_assigned');
560 }
561 }
562 }
563 elseif($container_obj->getType() == 'grp')
564 {
565 include_once('Modules/Group/classes/class.ilGroupParticipants.php');
566 $members = ilGroupParticipants::_getInstanceByObjId($condition['target_obj_id']);
567 if($members->isGroupingMember($user_id,$condition['value']))
568 {
569 if(!$assigned_message)
570 {
571 self::$assignedObjects[] = $condition['target_obj_id'];
572 $assigned_message = $lng->txt('crs_grp_already_assigned');
573 }
574 }
575
576 }
577 else
578 {
579 if(ilObjGroup::_isMember($user_id,$condition['target_ref_id'],$condition['value']))
580 {
581 if(!$assigned_message)
582 {
583 self::$assignedObjects[] = $condition['target_obj_id'];
584 $assigned_message = $lng->txt('crs_grp_already_assigned');
585 }
586 }
587
588 }
589 }
590 }
591 }
592 if($matriculation_message)
593 {
594 $container_obj->appendMessage($matriculation_message);
595 return false;
596 }
597 elseif($assigned_message)
598 {
599 $container_obj->appendMessage($assigned_message);
600 return false;
601 }
602 return true;
603 }
_getConditionsOfTrigger($a_trigger_obj_type, $a_trigger_id)
get all conditions of trigger object
static _getConditionsOfTarget($a_target_ref_id, $a_target_obj_id, $a_target_type="")
get all conditions of target object
static _getInstanceByObjId($a_obj_id)
Get singleton instance.
static _getInstanceByObjId($a_obj_id)
Get singleton instance.
_isMember($a_user_id, $a_ref_id, $a_field='')
static lookupMatriculation($a_usr_id)
Lookup matriculation.
global $lng
Definition: privfeed.php:40
global $ilUser
Definition: imgupload.php:15

References $ilUser, $lng, ilConditionHandler\_getConditionsOfTarget(), ilConditionHandler\_getConditionsOfTrigger(), ilCourseParticipants\_getInstanceByObjId(), ilGroupParticipants\_getInstanceByObjId(), ilObjGroup\_isMember(), and ilObjUser\lookupMatriculation().

Referenced by ilRegistrationGUI\fillMembershipLimitation(), ilSubscriberTableGUI\fillRow(), and ilWaitingListTableGUI\fillRow().

+ Here is the call graph for this function:
+ Here is the caller graph for this function:

◆ _deleteAll()

ilObjCourseGrouping::_deleteAll (   $a_course_id)

Definition at line 418 of file class.ilObjCourseGrouping.php.

419 {
420 global $ilDB;
421
422 // DELETE CONDITIONS
423 foreach($groupings = ilObjCourseGrouping::_getGroupings($a_course_id) as $grouping_id)
424 {
425 include_once './Services/AccessControl/classes/class.ilConditionHandler.php';
426
427 $condh =& new ilConditionHandler();
428 $condh->deleteByObjId($grouping_id);
429 }
430
431 $query = "DELETE FROM crs_groupings ".
432 "WHERE crs_id = ".$ilDB->quote($a_course_id,'integer')." ";
433 $res = $ilDB->manipulate($query);
434
435 return true;
436 }
global $ilDB

References $ilDB, $query, $res, and _getGroupings().

Referenced by ilObjCourse\delete().

+ Here is the call graph for this function:
+ Here is the caller graph for this function:

◆ _getGroupingCourseIds()

ilObjCourseGrouping::_getGroupingCourseIds (   $a_course_ref_id,
  $a_course_id 
)

Get all ids of courses that are grouped with another course @access static.

Parameters
integerobject_id of one course
arrayinteger ids of courses or empty array if course is not in grouping

Definition at line 467 of file class.ilObjCourseGrouping.php.

468 {
469 global $tree;
470
471 include_once './Services/AccessControl/classes/class.ilConditionHandler.php';
472
473 // get all grouping ids the course is assigned to
474 foreach(ilConditionHandler::_getConditionsOfTarget($a_course_ref_id,$a_course_id,'crs') as $condition)
475 {
476 if($condition['trigger_type'] == 'crsg')
477 {
478 foreach(ilConditionHandler::_getConditionsOfTrigger('crsg',$condition['trigger_obj_id']) as $target_condition)
479 {
480 if($tree->isDeleted($target_condition['target_ref_id']))
481 {
482 continue;
483 }
484 $course_ids[] = array('id' => $target_condition['target_obj_id'],
485 'unique' => $target_condition['value']);
486 }
487 }
488 }
489 return $course_ids ? $course_ids : array();
490 }

References ilConditionHandler\_getConditionsOfTarget(), and ilConditionHandler\_getConditionsOfTrigger().

Referenced by ilObjCourseGUI\__showWaitingList().

+ Here is the call graph for this function:
+ Here is the caller graph for this function:

◆ _getGroupingItems()

ilObjCourseGrouping::_getGroupingItems (   $container_obj)

Get courses/groups that are assigned to the same membership limitation.

Parameters
objectcontainer object
Returns
array array of reference ids

Definition at line 612 of file class.ilObjCourseGrouping.php.

613 {
614 global $tree,$ilObjDataCache,$ilAccess,$tree;
615
616 include_once './Services/AccessControl/classes/class.ilConditionHandler.php';
617
618 $trigger_ids = array();
619 foreach(ilConditionHandler::_getConditionsOfTarget($container_obj->getRefId(),
620 $container_obj->getId(),
621 $container_obj->getType()) as $condition)
622 {
623 if($condition['operator'] == 'not_member')
624 {
625 $trigger_ids[] = $condition['trigger_obj_id'];
626 }
627 }
628 if(!count($trigger_ids))
629 {
630 return false;
631 }
632 $hash_table = array();
633 foreach($trigger_ids as $trigger_id)
634 {
635 foreach(ilConditionHandler::_getConditionsOfTrigger('crsg',$trigger_id) as $condition)
636 {
637 // Continue if trigger is deleted
638 if($tree->isDeleted($condition['target_ref_id']))
639 {
640 continue;
641 }
642
643 if($condition['operator'] == 'not_member')
644 {
645 if(!$hash_table[$condition['target_ref_id']])
646 {
647 $items[] = $condition['target_ref_id'];
648 }
649 $hash_table[$condition['target_ref_id']] = true;
650 }
651 }
652 }
653 return $items ? $items : array();
654 }

References ilConditionHandler\_getConditionsOfTarget(), and ilConditionHandler\_getConditionsOfTrigger().

Referenced by ilRegistrationGUI\fillMembershipLimitation().

+ Here is the call graph for this function:
+ Here is the caller graph for this function:

◆ _getGroupings()

ilObjCourseGrouping::_getGroupings (   $a_course_id)

Definition at line 438 of file class.ilObjCourseGrouping.php.

439 {
440 global $ilDB;
441
442 $query = "SELECT * FROM crs_groupings ".
443 "WHERE crs_id = ".$ilDB->quote($a_course_id,'integer')." ";
444
445 $res = $ilDB->query($query);
446 while($row = $res->fetchRow(DB_FETCHMODE_OBJECT))
447 {
448 $groupings[] = $row->crs_grp_id;
449 }
450 return $groupings ? $groupings : array();
451 }
const DB_FETCHMODE_OBJECT
Definition: class.ilDB.php:11

References $ilDB, $query, $res, $row, and DB_FETCHMODE_OBJECT.

Referenced by _deleteAll().

+ Here is the caller graph for this function:

◆ _getVisibleGroupings()

ilObjCourseGrouping::_getVisibleGroupings (   $a_obj_id)

Returns a list of all groupings for which the current user hast write permission on all assigned objects.

Or groupings the given object id is assigned to.

Definition at line 305 of file class.ilObjCourseGrouping.php.

306 {
307 global $ilObjDataCache,$ilAccess,$ilDB;
308
309 $container_type = $ilObjDataCache->lookupType($a_obj_id) == 'grp' ? 'grp' : 'crs';
310
311
312 // First get all groupings
313 $query = "SELECT * FROM object_data WHERE type = 'crsg' ORDER BY title";
314 $res = $ilDB->query($query);
315 $groupings = array();
316 while($row = $res->fetchRow(DB_FETCHMODE_OBJECT))
317 {
318 $groupings[] = $row->obj_id;
319 }
320
321 //check access
322 foreach($groupings as $grouping_id)
323 {
324 $tmp_grouping_obj = new ilObjCourseGrouping($grouping_id);
325
326 // Check container type
327 if($tmp_grouping_obj->getContainerType() != $container_type)
328 {
329 continue;
330 }
331 // Check if container is current container
332 if($tmp_grouping_obj->getContainerObjId() == $a_obj_id)
333 {
334 $visible_groupings[] = $grouping_id;
335 continue;
336 }
337 // check if items are assigned
338 if(count($items = $tmp_grouping_obj->getAssignedItems()))
339 {
340 foreach($items as $condition_data)
341 {
342 if($ilAccess->checkAccess('write','',$condition_data['target_ref_id']))
343 {
344 $visible_groupings[] = $grouping_id;
345 break;
346 }
347 }
348
349 }
350 }
351 return $visible_groupings ? $visible_groupings : array();
352 }

References $ilDB, $query, $res, $row, DB_FETCHMODE_OBJECT, and ilObjCourseGrouping().

Referenced by ilCourseGroupingTableGUI\getItems().

+ Here is the call graph for this function:
+ Here is the caller graph for this function:

◆ assign()

ilObjCourseGrouping::assign (   $a_crs_ref_id,
  $a_course_id 
)

Definition at line 354 of file class.ilObjCourseGrouping.php.

355 {
356 // Add the parent course of grouping
357 $this->__addCondition($this->getContainerRefId(),$this->getContainerObjId());
358 $this->__addCondition($a_crs_ref_id,$a_course_id);
359
360 return true;
361 }
__addCondition($a_target_ref_id, $a_target_obj_id)

References __addCondition(), getContainerObjId(), and getContainerRefId().

+ Here is the call graph for this function:

◆ create()

ilObjCourseGrouping::create (   $a_course_ref_id,
  $a_course_id 
)

Definition at line 175 of file class.ilObjCourseGrouping.php.

176 {
177 global $ilUser,$ilDB;
178
179 // INSERT IN object_data
180 $this->setId($ilDB->nextId("object_data"));
181 $query = "INSERT INTO object_data ".
182 "(obj_id, type,title,description,owner,create_date,last_update) ".
183 "VALUES ".
184 "(".
185 $ilDB->quote($this->getId(), "integer").",".
186 $ilDB->quote($this->type, "text").",".
187 $ilDB->quote($this->getTitle(), "text").",".
188 $ilDB->quote($this->getDescription(), "text").",".
189 $ilDB->quote($ilUser->getId(), "integer").",".
190 $ilDB->now().",".
191 $ilDB->now().
192 ')';
193
194 $ilDB->manipulate($query);
195
196 // INSERT in crs_groupings
197 $query = "INSERT INTO crs_groupings (crs_grp_id,crs_ref_id,crs_id,unique_field) ".
198 "VALUES (".
199 $ilDB->quote($this->getId(),'integer').", ".
200 $ilDB->quote($a_course_ref_id,'integer').", ".
201 $ilDB->quote($a_course_id,'integer').", ".
202 $ilDB->quote($this->getUniqueField(),'text')." ".
203 ")";
204 $res = $ilDB->manipulate($query);
205
206 return $this->getId();
207 }

References $ilDB, $ilUser, $query, $res, getDescription(), getId(), getTitle(), getUniqueField(), and setId().

+ Here is the call graph for this function:

◆ deassign()

ilObjCourseGrouping::deassign (   $a_crs_ref_id,
  $a_course_id 
)

Definition at line 363 of file class.ilObjCourseGrouping.php.

364 {
365 include_once './Services/AccessControl/classes/class.ilConditionHandler.php';
366
367
368 $condh =& new ilConditionHandler();
369
370 // DELETE also original course if its the last
371 if($this->getCountAssignedCourses() == 2)
372 {
373 $condh->deleteByObjId($this->getId());
374
375 return true;
376 }
377
378 foreach(ilConditionHandler::_getConditionsOfTrigger('crsg',$this->getId()) as $cond_data)
379 {
380
381 if($cond_data['target_ref_id'] == $a_crs_ref_id and
382 $cond_data['target_obj_id'] == $a_course_id)
383 {
384 $condh->deleteCondition($cond_data['id']);
385 }
386 }
387
388 return true;
389
390 }

References ilConditionHandler\_getConditionsOfTrigger(), and getId().

+ Here is the call graph for this function:

◆ delete()

ilObjCourseGrouping::delete ( )

Definition at line 151 of file class.ilObjCourseGrouping.php.

152 {
153 global $ilDB;
154
155 include_once './Services/AccessControl/classes/class.ilConditionHandler.php';
156
157 if($this->getId() and $this->getType() === 'crsg')
158 {
159 $query = "DELETE FROM object_data WHERE obj_id = ".$ilDB->quote($this->getId(),'integer')." ";
160 $res = $ilDB->manipulate($query);
161
162 $query = "DELETE FROM crs_groupings ".
163 "WHERE crs_grp_id = ".$ilDB->quote($this->getId(),'integer')." ";
164 $res = $ilDB->manipulate($query);
165
166 // Delete conditions
167 $condh =& new ilConditionHandler();
168 $condh->deleteByObjId($this->getId());
169
170 return true;
171 }
172 return false;
173 }

References $ilDB, $query, $res, getId(), and getType().

+ Here is the call graph for this function:

◆ getAssignedItems()

ilObjCourseGrouping::getAssignedItems ( )

Definition at line 133 of file class.ilObjCourseGrouping.php.

134 {
135 global $tree;
136
137 include_once './Services/AccessControl/classes/class.ilConditionHandler.php';
138 $condition_data = ilConditionHandler::_getConditionsOfTrigger($this->getType(),$this->getId());
139 $conditions = array();
140 foreach($condition_data as $condition)
141 {
142 if($tree->isDeleted($condition['target_ref_id']))
143 {
144 continue;
145 }
146 $conditions[] = $condition;
147 }
148 return count($conditions) ? $conditions : array();
149 }

References ilConditionHandler\_getConditionsOfTrigger(), getId(), and getType().

Referenced by getCountAssignedItems(), and isAssigned().

+ Here is the call graph for this function:
+ Here is the caller graph for this function:

◆ getAssignedObjects()

static ilObjCourseGrouping::getAssignedObjects ( )
static

Alway call checkGroupingDependencies before.

Returns
array Assigned objects

Definition at line 497 of file class.ilObjCourseGrouping.php.

498 {
499 return self::$assignedObjects ? self::$assignedObjects : array();
500 }

References $assignedObjects.

Referenced by ilSubscriberTableGUI\fillRow(), and ilWaitingListTableGUI\fillRow().

+ Here is the caller graph for this function:

◆ getContainerObjId()

ilObjCourseGrouping::getContainerObjId ( )

Definition at line 81 of file class.ilObjCourseGrouping.php.

82 {
83 return $this->obj_id;
84 }

Referenced by assign().

+ Here is the caller graph for this function:

◆ getContainerRefId()

ilObjCourseGrouping::getContainerRefId ( )

Definition at line 73 of file class.ilObjCourseGrouping.php.

74 {
75 return $this->ref_id;
76 }
$ref_id
Definition: sahs_server.php:39

References $ref_id.

Referenced by assign().

+ Here is the caller graph for this function:

◆ getContainerType()

ilObjCourseGrouping::getContainerType ( )

Definition at line 85 of file class.ilObjCourseGrouping.php.

86 {
87 return $this->container_type;
88 }

◆ getCountAssignedItems()

ilObjCourseGrouping::getCountAssignedItems ( )

Definition at line 128 of file class.ilObjCourseGrouping.php.

129 {
130 return count($this->getAssignedItems());
131 }

References getAssignedItems().

+ Here is the call graph for this function:

◆ getDescription()

ilObjCourseGrouping::getDescription ( )

Definition at line 115 of file class.ilObjCourseGrouping.php.

116 {
117 return $this->description;
118 }

Referenced by create(), and update().

+ Here is the caller graph for this function:

◆ getId()

ilObjCourseGrouping::getId ( )

Definition at line 64 of file class.ilObjCourseGrouping.php.

65 {
66 return $this->id;
67 }

Referenced by __addCondition(), create(), deassign(), delete(), getAssignedItems(), read(), and update().

+ Here is the caller graph for this function:

◆ getTitle()

ilObjCourseGrouping::getTitle ( )

Definition at line 107 of file class.ilObjCourseGrouping.php.

108 {
109 return $this->title;
110 }

Referenced by create(), and update().

+ Here is the caller graph for this function:

◆ getType()

ilObjCourseGrouping::getType ( )

Definition at line 98 of file class.ilObjCourseGrouping.php.

99 {
100 return $this->type;
101 }

Referenced by delete(), getAssignedItems(), and update().

+ Here is the caller graph for this function:

◆ getUniqueField()

ilObjCourseGrouping::getUniqueField ( )

Definition at line 123 of file class.ilObjCourseGrouping.php.

124 {
125 return $this->unique_field;
126 }

Referenced by __addCondition(), create(), and update().

+ Here is the caller graph for this function:

◆ ilObjCourseGrouping()

ilObjCourseGrouping::ilObjCourseGrouping (   $a_id = 0)

Constructor @access public.

Parameters
integerreference_id or object_id
booleantreat the id as reference_id (true) or object_id (false)

Definition at line 46 of file class.ilObjCourseGrouping.php.

47 {
48 global $ilDB;
49
50 $this->setType('crsg');
51 $this->db =& $ilDB;
52
53 $this->setId($a_id);
54
55 if($a_id)
56 {
57 $this->read();
58 }
59 }

References $ilDB, read(), setId(), and setType().

Referenced by _checkAccess(), and _getVisibleGroupings().

+ Here is the call graph for this function:
+ Here is the caller graph for this function:

◆ isAssigned()

ilObjCourseGrouping::isAssigned (   $a_course_id)

Definition at line 241 of file class.ilObjCourseGrouping.php.

242 {
243 foreach($this->getAssignedItems() as $condition_data)
244 {
245 if($a_course_id == $condition_data['target_obj_id'])
246 {
247 return true;
248 }
249 }
250 return false;
251 }

References getAssignedItems().

+ Here is the call graph for this function:

◆ read()

ilObjCourseGrouping::read ( )

Definition at line 253 of file class.ilObjCourseGrouping.php.

254 {
255 global $ilObjDataCache,$ilDB;
256
257 $query = "SELECT * FROM object_data ".
258 "WHERE obj_id = ".$ilDB->quote($this->getId() ,'integer')." ";
259
260 $res = $this->db->query($query);
261 while($row = $res->fetchRow(DB_FETCHMODE_OBJECT))
262 {
263 $this->setTitle($row->title);
264 $this->setDescription($row->description);
265 }
266
267 $query = "SELECT * FROM crs_groupings ".
268 "WHERE crs_grp_id = ".$ilDB->quote($this->getId(),'integer')." ";
269 $res = $ilDB->query($query);
270
271 while($row = $res->fetchRow(DB_FETCHMODE_OBJECT))
272 {
273 $this->setUniqueField($row->unique_field);
274 $this->setContainerRefId($row->crs_ref_id);
275 $this->setContainerObjId($row->crs_id);
276 $this->setContainerType($ilObjDataCache->lookupType($this->getContainerObjId()));
277 }
278
279 return true;
280 }

References $ilDB, $query, $res, $row, DB_FETCHMODE_OBJECT, getId(), setContainerObjId(), setContainerRefId(), setContainerType(), setDescription(), setTitle(), and setUniqueField().

Referenced by ilObjCourseGrouping().

+ Here is the call graph for this function:
+ Here is the caller graph for this function:

◆ setContainerObjId()

ilObjCourseGrouping::setContainerObjId (   $a_obj_id)

Definition at line 77 of file class.ilObjCourseGrouping.php.

78 {
79 $this->obj_id = $a_obj_id;
80 }

Referenced by read().

+ Here is the caller graph for this function:

◆ setContainerRefId()

ilObjCourseGrouping::setContainerRefId (   $a_ref_id)

Definition at line 69 of file class.ilObjCourseGrouping.php.

70 {
71 $this->ref_id = $a_ref_id;
72 }

Referenced by read().

+ Here is the caller graph for this function:

◆ setContainerType()

ilObjCourseGrouping::setContainerType (   $a_type)

Definition at line 89 of file class.ilObjCourseGrouping.php.

90 {
91 $this->container_type = $a_type;
92 }

Referenced by read().

+ Here is the caller graph for this function:

◆ setDescription()

ilObjCourseGrouping::setDescription (   $a_desc)

Definition at line 111 of file class.ilObjCourseGrouping.php.

112 {
113 $this->description = $a_desc;
114 }

Referenced by read().

+ Here is the caller graph for this function:

◆ setId()

ilObjCourseGrouping::setId (   $a_id)

Definition at line 60 of file class.ilObjCourseGrouping.php.

61 {
62 $this->id = $a_id;
63 }

Referenced by create(), and ilObjCourseGrouping().

+ Here is the caller graph for this function:

◆ setTitle()

ilObjCourseGrouping::setTitle (   $a_title)

Definition at line 103 of file class.ilObjCourseGrouping.php.

104 {
105 $this->title = $a_title;
106 }

Referenced by read().

+ Here is the caller graph for this function:

◆ setType()

ilObjCourseGrouping::setType (   $a_type)

Definition at line 94 of file class.ilObjCourseGrouping.php.

95 {
96 $this->type = $a_type;
97 }

Referenced by ilObjCourseGrouping().

+ Here is the caller graph for this function:

◆ setUniqueField()

ilObjCourseGrouping::setUniqueField (   $a_uni)

Definition at line 119 of file class.ilObjCourseGrouping.php.

120 {
121 $this->unique_field = $a_uni;
122 }

Referenced by read().

+ Here is the caller graph for this function:

◆ update()

ilObjCourseGrouping::update ( )

Definition at line 209 of file class.ilObjCourseGrouping.php.

210 {
211 global $ilDB;
212
213 if($this->getId() and $this->getType() === 'crsg')
214 {
215 // UPDATe object_data
216 $query = "UPDATE object_data ".
217 "SET title = ".$ilDB->quote($this->getTitle(),'text').", ".
218 "description = ".$ilDB->quote($this->getDescription(),'text')." ".
219 "WHERE obj_id = ".$ilDB->quote($this->getId(),'integer')." ".
220 "AND type = ".$ilDB->quote($this->getType(),'text')." ";
221 $res = $ilDB->manipulate($query);
222
223 // UPDATE crs_groupings
224 $query = "UPDATE crs_groupings ".
225 "SET unique_field = ".$ilDB->quote($this->getUniqueField(),'text')." ".
226 "WHERE crs_grp_id = ".$ilDB->quote($this->getId(),'integer')." ";
227 $res = $ilDB->manipulate($query);
228
229 // UPDATE conditions
230 $query = "UPDATE conditions ".
231 "SET value = ".$ilDB->quote($this->getUniqueField(),'text')." ".
232 "WHERE trigger_obj_id = ".$ilDB->quote($this->getId(),'integer')." ".
233 "AND trigger_type = 'crsg'";
234 $res = $ilDB->manipulate($query);
235
236 return true;
237 }
238 return false;
239 }

References $ilDB, $query, $res, getDescription(), getId(), getTitle(), getType(), and getUniqueField().

+ Here is the call graph for this function:

Field Documentation

◆ $assignedObjects

ilObjCourseGrouping::$assignedObjects = array()
staticprotected

Definition at line 38 of file class.ilObjCourseGrouping.php.

Referenced by getAssignedObjects().

◆ $db

ilObjCourseGrouping::$db

Definition at line 36 of file class.ilObjCourseGrouping.php.


The documentation for this class was generated from the following file: