ILIAS  release_5-0 Revision 5.0.0-1144-gc4397b1f870
ilCOPageObjDef Class Reference

COPage page object definition handler. More...

+ Collaboration diagram for ilCOPageObjDef:

Public Member Functions

 getDefinitions ()
 Get definitions. More...
 

Static Public Member Functions

static init ()
 Init. More...
 
static getDefinitionByParentType ($a_parent_type)
 Get definition by parent type. More...
 

Static Public Attributes

static $page_obj_def = null
 

Detailed Description

COPage page object definition handler.

Author
Alex Killing alex..nosp@m.kill.nosp@m.ing@g.nosp@m.mx.d.nosp@m.e
Version
$Id$

Definition at line 12 of file class.ilCOPageObjDef.php.

Member Function Documentation

◆ getDefinitionByParentType()

static ilCOPageObjDef::getDefinitionByParentType (   $a_parent_type)
static

Get definition by parent type.

Parameters
string$a_parent_typeparent type
Returns
array definition

Definition at line 54 of file class.ilCOPageObjDef.php.

55 {
56 self::init();
57 return self::$page_obj_def[$a_parent_type];
58 }

References init().

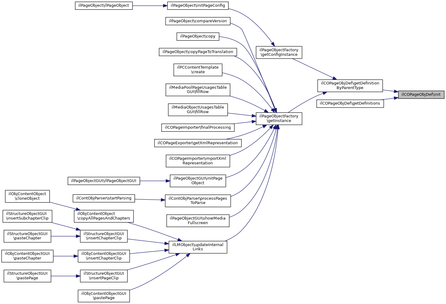
Referenced by ilPageObjectFactory\getConfigInstance(), and ilPageObjectFactory\getInstance().

+ Here is the call graph for this function:
+ Here is the caller graph for this function:

◆ getDefinitions()

ilCOPageObjDef::getDefinitions ( )

Get definitions.

Parameters

return

Definition at line 42 of file class.ilCOPageObjDef.php.

43 {
44 self::init();
46 }

References $page_obj_def, and init().

+ Here is the call graph for this function:

◆ init()

static ilCOPageObjDef::init ( )
static

Init.

Parameters

return

Definition at line 22 of file class.ilCOPageObjDef.php.

23 {
24 global $ilDB;
25
26 if (self::$page_obj_def == null)
27 {
28 $set = $ilDB->query("SELECT * FROM copg_pobj_def ");
29 while ($rec = $ilDB->fetchAssoc($set))
30 {
31 self::$page_obj_def[$rec["parent_type"]] = $rec;
32 }
33 }
34 }
global $ilDB

References $ilDB.

Referenced by getDefinitionByParentType(), and getDefinitions().

+ Here is the caller graph for this function:

Field Documentation

◆ $page_obj_def

ilCOPageObjDef::$page_obj_def = null
static

Definition at line 14 of file class.ilCOPageObjDef.php.

Referenced by getDefinitions().


The documentation for this class was generated from the following file: