|
ILIAS
release_5-0 Revision 5.0.0-1144-gc4397b1f870
|
Class ilObjLanguageGUI. More...
Inheritance diagram for ilObjLanguageGUI:
Collaboration diagram for ilObjLanguageGUI:Public Member Functions | |
| ilObjLanguageGUI ($a_data, $a_id, $a_call_by_reference) | |
| Constructor @access public. More... | |
Public Member Functions inherited from ilObjectGUI | |
| ilObjectGUI ($a_data, $a_id=0, $a_call_by_reference=true, $a_prepare_output=true) | |
| Constructor @access public. More... | |
| & | executeCommand () |
| execute command More... | |
| withReferences () | |
| determines wether objects are referenced or not (got ref ids or not) More... | |
| setCreationMode ($a_mode=true) | |
| if true, a creation screen is displayed the current $_GET[ref_id] don't belong to the current class! the mode is determined in ilrepositorygui More... | |
| getCreationMode () | |
| get creation mode More... | |
| getAdminTabs (&$tabs_gui) | |
| administration tabs show only permissions and trash folder More... | |
| getHTML () | |
| confirmedDeleteObject () | |
| confirmed deletion of object -> objects are moved to trash or deleted immediately, if trash is disabled More... | |
| cancelDeleteObject () | |
| cancel deletion of object More... | |
| cancelObject ($in_rep=false) | |
| cancel action and go back to previous page @access public More... | |
| createObject () | |
| create new object form More... | |
| cancelCreation () | |
| cancel create action and go back to repository parent More... | |
| saveObject () | |
| save object More... | |
| editObject () | |
| edit object More... | |
| updateObject () | |
| updates object entry in object_data More... | |
| getFormAction ($a_cmd, $a_formaction="") | |
| get form action for command (command is method name without "Object", e.g. More... | |
| isVisible ($a_ref_id, $a_type) | |
| viewObject () | |
| list childs of current object More... | |
| deleteObject ($a_error=false) | |
| Display deletion confirmation screen. More... | |
| cloneAllObject () | |
| Clone single (not container object) Method is overwritten in ilContainerGUI. More... | |
Additional Inherited Members | |
Static Public Member Functions inherited from ilObjectGUI | |
| static | _gotoRepositoryRoot ($a_raise_error=false) |
| Goto repository root. More... | |
| static | _gotoRepositoryNode ($a_ref_id, $a_cmd="frameset") |
| Goto repository root. More... | |
Data Fields inherited from ilObjectGUI | |
| const | COPY_WIZARD_NEEDS_PAGE = 1 |
| $ilias | |
| $objDefinition | |
| $tpl | |
| $tree | |
| $lng | |
| $data | |
| $object | |
| $ref_id | |
| $obj_id | |
| $maxcount | |
| $formaction | |
| $return_location | |
| $target_frame | |
| $tab_target_script | |
| $actions | |
| $sub_objects | |
| $omit_locator = false | |
| const | CFORM_NEW = 1 |
| const | CFORM_IMPORT = 2 |
| const | CFORM_CLONE = 3 |
Protected Member Functions inherited from ilObjectGUI | |
| assignObject () | |
| prepareOutput () | |
| prepare output More... | |
| setTitleAndDescription () | |
| called by prepare output More... | |
| initHeaderAction ($a_sub_type=null, $a_sub_id=null) | |
| Add header action menu. More... | |
| insertHeaderAction ($a_list_gui) | |
| Insert header action into main template. More... | |
| addHeaderAction () | |
| Add header action menu. More... | |
| redrawHeaderActionObject () | |
| Ajax call: redraw action header only. More... | |
| showMountWebfolderIcon () | |
| setTabs () | |
| set admin tabs @access public More... | |
| setAdminTabs () | |
| set admin tabs @access public More... | |
| setLocator () | |
| set Locator More... | |
| addLocatorItems () | |
| should be overwritten to add object specific items (repository items are preloaded) More... | |
| omitLocator ($a_omit=true) | |
| addAdminLocatorItems ($a_do_not_add_object=false) | |
| should be overwritten to add object specific items (repository items are preloaded) More... | |
| initCreationForms ($a_new_type) | |
| Init creation froms. More... | |
| getCreationFormsHTML (array $a_forms) | |
| Get HTML for creation forms (accordion) More... | |
| initCreateForm ($a_new_type) | |
| Init object creation form. More... | |
| initDidacticTemplate (ilPropertyFormGUI $form) | |
| Show didactic template types. More... | |
| addDidacticTemplateOptions (array &$a_options) | |
| Add custom templates. More... | |
| getDidacticTemplateVar ($a_type) | |
| Get didactic template setting from creation screen. More... | |
| putObjectInTree (ilObject $a_obj, $a_parent_node_id=null) | |
| Add object to tree at given position. More... | |
| afterSave (ilObject $a_new_object) | |
| Post (successful) object creation hook. More... | |
| initEditForm () | |
| Init object edit form. More... | |
| initEditCustomForm (ilPropertyFormGUI $a_form) | |
| Add custom fields to update form. More... | |
| getEditFormValues () | |
| Get values for edit form. More... | |
| getEditFormCustomValues (array &$a_values) | |
| Add values to custom edit fields. More... | |
| validateCustom (ilPropertyFormGUI $a_form) | |
| Validate custom values (if not possible with checkInput()) More... | |
| updateCustom (ilPropertyFormGUI $a_form) | |
| Insert custom update form values into object. More... | |
| afterUpdate () | |
| Post (successful) object update hook. More... | |
| initImportForm ($a_new_type) | |
| Init object import form. More... | |
| importFileObject ($parent_id=null) | |
| Import. More... | |
| afterImport (ilObject $a_new_object) | |
| Post (successful) object import hook. More... | |
| setFormAction ($a_cmd, $a_formaction) | |
| set specific form action for command More... | |
| getReturnLocation ($a_cmd, $a_location="") | |
| get return location for command (command is method name without "Object", e.g. More... | |
| setReturnLocation ($a_cmd, $a_location) | |
| set specific return location for command More... | |
| getTargetFrame ($a_cmd, $a_target_frame="") | |
| get target frame for command (command is method name without "Object", e.g. More... | |
| setTargetFrame ($a_cmd, $a_target_frame) | |
| set specific target frame for command More... | |
| showPossibleSubObjects () | |
| show possible subobjects (pulldown menu) More... | |
| getTemplateFile ($a_cmd, $a_type="") | |
| get a template blockfile format: tpl. More... | |
| getTitlesByRefId ($a_ref_ids) | |
| get Titles of objects this method is used for error messages in methods cut/copy/paste More... | |
| getTabs (&$tabs_gui) | |
| get tabs abstract method. More... | |
| __showButton ($a_cmd, $a_text, $a_target='') | |
| hitsperpageObject () | |
| & | __initTableGUI () |
| __setTableGUIBasicData (&$tbl, &$result_set, $a_from="") | |
| standard implementation for tables use 'from' variable use different initial setting of table More... | |
| redirectToRefId ($a_ref_id, $a_cmd="") | |
| redirects to (repository) view per ref id usually to a container and usually used at the end of a save/import method where the object gui type (of the new object) doesn't match with the type of the current $_GET["ref_id"] value More... | |
| fillCloneTemplate ($a_tpl_varname, $a_type) | |
| Fill object clone template This method can be called from any object GUI class that wants to offer object cloning. More... | |
| getCenterColumnHTML () | |
| Get center column. More... | |
| getRightColumnHTML () | |
| Display right column. More... | |
| setColumnSettings ($column_gui) | |
| May be overwritten in subclasses. More... | |
| checkPermission ($a_perm, $a_cmd="", $a_type="", $a_ref_id=null) | |
| Check permission and redirect on error. More... | |
| checkPermissionBool ($a_perm, $a_cmd="", $a_type="", $a_ref_id=null) | |
| Check permission. More... | |
| enableDragDropFileUpload () | |
| Enables the file upload into this object by dropping files. More... | |
| handleAutoRating (ilObject $a_new_obj) | |
| Activate rating automatically if parent container setting. More... | |
Class ilObjLanguageGUI.
Definition at line 36 of file class.ilObjLanguageGUI.php.
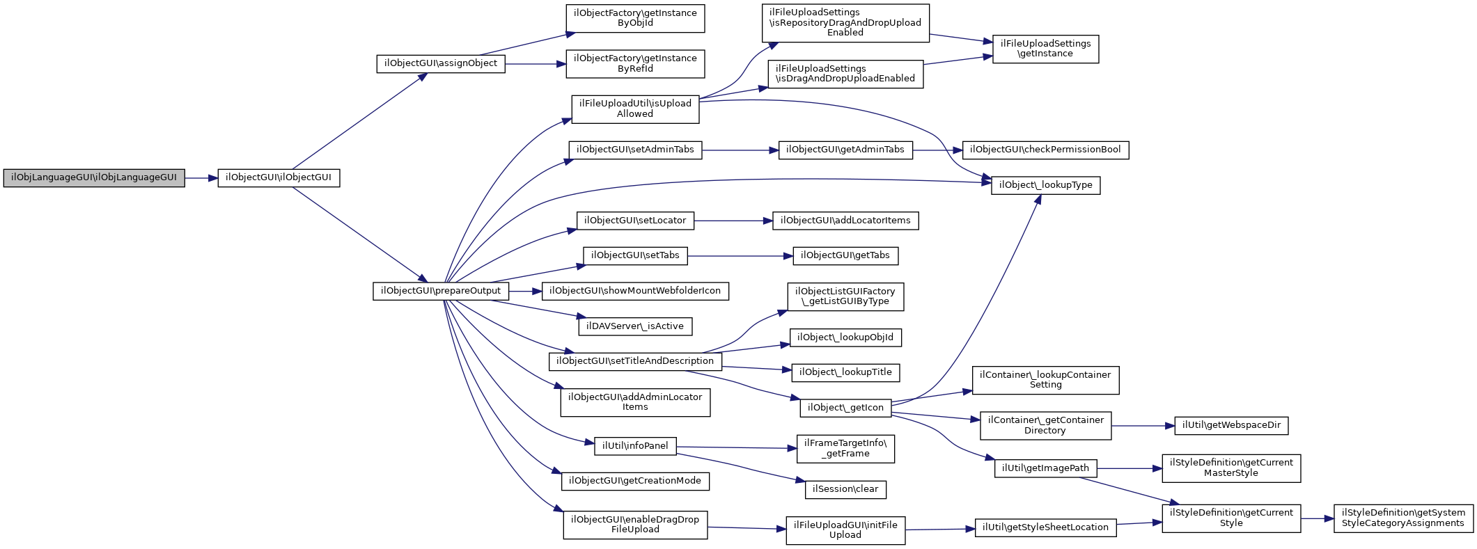
| ilObjLanguageGUI::ilObjLanguageGUI | ( | $a_data, | |
| $a_id, | |||
| $a_call_by_reference | |||
| ) |
Constructor @access public.
Definition at line 42 of file class.ilObjLanguageGUI.php.
References ilObjectGUI\ilObjectGUI().
Here is the call graph for this function: