ILIAS  release_5-0 Revision 5.0.0-1144-gc4397b1f870
ilObjBookingPoolGUI Class Reference

Class ilObjBookingPoolGUI. More...

+ Inheritance diagram for ilObjBookingPoolGUI:
+ Collaboration diagram for ilObjBookingPoolGUI:

Public Member Functions

 __construct ($a_data, $a_id, $a_call_by_reference, $a_prepare_output=true)
 Constructor. More...
 
 executeCommand ()
 main switch More...
 
 editObject ()
 edit object More...
 
 setTabs ()
 get tabs More...
 
 bookObject ()
 First step in booking process. More...
 
 confirmedBookingObject ()
 Book object - either of type or specific - for given dates. More...
 
 confirmBookingNumbers (array $a_objects_counter, $a_group_id, ilPropertyFormGUI $a_form=null)
 
 confirmedBookingNumbersObject ()
 
 processBooking ($a_object_id, $a_from=null, $a_to=null, $a_group_id=null)
 Book object for date. More...
 
 logObject ()
 List reservations. More...
 
 logDetailsObject ()
 
 changeStatusObject ()
 Change status of given reservations. More...
 
 applyLogFilterObject ()
 Apply filter from reservations table gui. More...
 
 resetLogFilterObject ()
 Reset filter in reservations table gui. More...
 
 infoScreenObject ()
 this one is called from the info button in the repository not very nice to set cmdClass/Cmd manually, if everything works through ilCtrl in the future this may be changed More...
 
 infoScreen ()
 
 rsvConfirmCancelObject ()
 
 rsvConfirmCancelAggregationForm ($a_ids)
 
 rsvConfirmCancelAggregationObject (array $a_ids=null)
 
 rsvCancelObject ()
 
 rsvInUseObject ()
 
 rsvNotInUseObject ()
 
 showProfileObject ()
 
 addLocatorItems ()
 should be overwritten to add object specific items (repository items are preloaded) More...
 
- Public Member Functions inherited from ilObjectGUI
 ilObjectGUI ($a_data, $a_id=0, $a_call_by_reference=true, $a_prepare_output=true)
 Constructor @access public. More...
 
executeCommand ()
 execute command More...
 
 withReferences ()
 determines wether objects are referenced or not (got ref ids or not) More...
 
 setCreationMode ($a_mode=true)
 if true, a creation screen is displayed the current $_GET[ref_id] don't belong to the current class! the mode is determined in ilrepositorygui More...
 
 getCreationMode ()
 get creation mode More...
 
 getAdminTabs (&$tabs_gui)
 administration tabs show only permissions and trash folder More...
 
 getHTML ()
 
 confirmedDeleteObject ()
 confirmed deletion of object -> objects are moved to trash or deleted immediately, if trash is disabled More...
 
 cancelDeleteObject ()
 cancel deletion of object More...
 
 cancelObject ($in_rep=false)
 cancel action and go back to previous page @access public More...
 
 createObject ()
 create new object form More...
 
 cancelCreation ()
 cancel create action and go back to repository parent More...
 
 saveObject ()
 save object More...
 
 editObject ()
 edit object More...
 
 updateObject ()
 updates object entry in object_data More...
 
 getFormAction ($a_cmd, $a_formaction="")
 get form action for command (command is method name without "Object", e.g. More...
 
 isVisible ($a_ref_id, $a_type)
 
 viewObject ()
 list childs of current object More...
 
 deleteObject ($a_error=false)
 Display deletion confirmation screen. More...
 
 cloneAllObject ()
 Clone single (not container object) Method is overwritten in ilContainerGUI. More...
 

Static Public Member Functions

static _goto ($a_target)
 
- Static Public Member Functions inherited from ilObjectGUI
static _gotoRepositoryRoot ($a_raise_error=false)
 Goto repository root. More...
 
static _gotoRepositoryNode ($a_ref_id, $a_cmd="frameset")
 Goto repository root. More...
 

Protected Member Functions

 initCreationForms ($a_new_type)
 Init creation froms. More...
 
 afterSave (ilObject $a_new_object)
 Post (successful) object creation hook. More...
 
 initEditCustomForm (ilPropertyFormGUI $a_form)
 Add custom fields to update form. More...
 
 getEditFormCustomValues (array &$a_values)
 Add values to custom edit fields. More...
 
 updateCustom (ilPropertyFormGUI $a_form)
 Insert custom update form values into object. More...
 
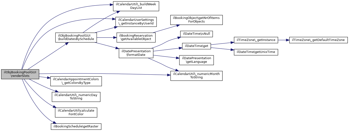
 renderSlots (ilBookingSchedule $schedule, array $object_ids, $title)
 
 buildDatesBySchedule ($week_start, array $hours, $schedule, array $object_ids, $seed, array &$dates)
 
 handleBookingSuccess ($a_obj_id, array $a_rsv_ids=null)
 
 initBookingNumbersForm (array $a_objects_counter, $a_group_id, $a_reload=false)
 
 addDaysDate ($a_date, $a_days)
 
 addDaysStamp ($a_stamp, $a_days)
 
 getLogReservationIds ()
 
- Protected Member Functions inherited from ilObjectGUI
 assignObject ()
 
 prepareOutput ()
 prepare output More...
 
 setTitleAndDescription ()
 called by prepare output More...
 
 initHeaderAction ($a_sub_type=null, $a_sub_id=null)
 Add header action menu. More...
 
 insertHeaderAction ($a_list_gui)
 Insert header action into main template. More...
 
 addHeaderAction ()
 Add header action menu. More...
 
 redrawHeaderActionObject ()
 Ajax call: redraw action header only. More...
 
 showMountWebfolderIcon ()
 
 setTabs ()
 set admin tabs @access public More...
 
 setAdminTabs ()
 set admin tabs @access public More...
 
 setLocator ()
 set Locator More...
 
 addLocatorItems ()
 should be overwritten to add object specific items (repository items are preloaded) More...
 
 omitLocator ($a_omit=true)
 
 addAdminLocatorItems ($a_do_not_add_object=false)
 should be overwritten to add object specific items (repository items are preloaded) More...
 
 initCreationForms ($a_new_type)
 Init creation froms. More...
 
 getCreationFormsHTML (array $a_forms)
 Get HTML for creation forms (accordion) More...
 
 initCreateForm ($a_new_type)
 Init object creation form. More...
 
 initDidacticTemplate (ilPropertyFormGUI $form)
 Show didactic template types. More...
 
 addDidacticTemplateOptions (array &$a_options)
 Add custom templates. More...
 
 getDidacticTemplateVar ($a_type)
 Get didactic template setting from creation screen. More...
 
 putObjectInTree (ilObject $a_obj, $a_parent_node_id=null)
 Add object to tree at given position. More...
 
 afterSave (ilObject $a_new_object)
 Post (successful) object creation hook. More...
 
 initEditForm ()
 Init object edit form. More...
 
 initEditCustomForm (ilPropertyFormGUI $a_form)
 Add custom fields to update form. More...
 
 getEditFormValues ()
 Get values for edit form. More...
 
 getEditFormCustomValues (array &$a_values)
 Add values to custom edit fields. More...
 
 validateCustom (ilPropertyFormGUI $a_form)
 Validate custom values (if not possible with checkInput()) More...
 
 updateCustom (ilPropertyFormGUI $a_form)
 Insert custom update form values into object. More...
 
 afterUpdate ()
 Post (successful) object update hook. More...
 
 initImportForm ($a_new_type)
 Init object import form. More...
 
 importFileObject ($parent_id=null)
 Import. More...
 
 afterImport (ilObject $a_new_object)
 Post (successful) object import hook. More...
 
 setFormAction ($a_cmd, $a_formaction)
 set specific form action for command More...
 
 getReturnLocation ($a_cmd, $a_location="")
 get return location for command (command is method name without "Object", e.g. More...
 
 setReturnLocation ($a_cmd, $a_location)
 set specific return location for command More...
 
 getTargetFrame ($a_cmd, $a_target_frame="")
 get target frame for command (command is method name without "Object", e.g. More...
 
 setTargetFrame ($a_cmd, $a_target_frame)
 set specific target frame for command More...
 
 showPossibleSubObjects ()
 show possible subobjects (pulldown menu) More...
 
 getTemplateFile ($a_cmd, $a_type="")
 get a template blockfile format: tpl. More...
 
 getTitlesByRefId ($a_ref_ids)
 get Titles of objects this method is used for error messages in methods cut/copy/paste More...
 
 getTabs (&$tabs_gui)
 get tabs abstract method. More...
 
 __showButton ($a_cmd, $a_text, $a_target='')
 
 hitsperpageObject ()
 
__initTableGUI ()
 
 __setTableGUIBasicData (&$tbl, &$result_set, $a_from="")
 standard implementation for tables use 'from' variable use different initial setting of table More...
 
 redirectToRefId ($a_ref_id, $a_cmd="")
 redirects to (repository) view per ref id usually to a container and usually used at the end of a save/import method where the object gui type (of the new object) doesn't match with the type of the current $_GET["ref_id"] value More...
 
 fillCloneTemplate ($a_tpl_varname, $a_type)
 Fill object clone template This method can be called from any object GUI class that wants to offer object cloning. More...
 
 getCenterColumnHTML ()
 Get center column. More...
 
 getRightColumnHTML ()
 Display right column. More...
 
 setColumnSettings ($column_gui)
 May be overwritten in subclasses. More...
 
 checkPermission ($a_perm, $a_cmd="", $a_type="", $a_ref_id=null)
 Check permission and redirect on error. More...
 
 checkPermissionBool ($a_perm, $a_cmd="", $a_type="", $a_ref_id=null)
 Check permission. More...
 
 enableDragDropFileUpload ()
 Enables the file upload into this object by dropping files. More...
 
 handleAutoRating (ilObject $a_new_obj)
 Activate rating automatically if parent container setting. More...
 

Additional Inherited Members

- Data Fields inherited from ilObjectGUI
const COPY_WIZARD_NEEDS_PAGE = 1
 
 $ilias
 
 $objDefinition
 
 $tpl
 
 $tree
 
 $lng
 
 $data
 
 $object
 
 $ref_id
 
 $obj_id
 
 $maxcount
 
 $formaction
 
 $return_location
 
 $target_frame
 
 $tab_target_script
 
 $actions
 
 $sub_objects
 
 $omit_locator = false
 
const CFORM_NEW = 1
 
const CFORM_IMPORT = 2
 
const CFORM_CLONE = 3
 

Detailed Description

Constructor & Destructor Documentation

◆ __construct()

ilObjBookingPoolGUI::__construct (   $a_data,
  $a_id,
  $a_call_by_reference,
  $a_prepare_output = true 
)

Constructor.

Definition at line 23 of file class.ilObjBookingPoolGUI.php.

24 {
25 $this->type = "book";
26 $this->ilObjectGUI($a_data,$a_id,$a_call_by_reference,$a_prepare_output);
27 $this->lng->loadLanguageModule("book");
28 }
ilObjectGUI($a_data, $a_id=0, $a_call_by_reference=true, $a_prepare_output=true)
Constructor @access public.

References ilObjectGUI\ilObjectGUI().

+ Here is the call graph for this function:

Member Function Documentation

◆ _goto()

static ilObjBookingPoolGUI::_goto (   $a_target)
static

Definition at line 1229 of file class.ilObjBookingPoolGUI.php.

1230 {
1231 global $ilAccess, $ilErr, $lng;
1232
1233 if ($ilAccess->checkAccess("read", "", $a_target))
1234 {
1235 ilObjectGUI::_gotoRepositoryNode($a_target, "render");
1236 }
1237 else if ($ilAccess->checkAccess("read", "", ROOT_FOLDER_ID))
1238 {
1239 ilUtil::sendFailure(sprintf($lng->txt("msg_no_perm_read_item"),
1242 }
1243
1244 $ilErr->raiseError($lng->txt("msg_no_perm_read"), $ilErr->FATAL);
1245 }
static _gotoRepositoryNode($a_ref_id, $a_cmd="frameset")
Goto repository root.
static _gotoRepositoryRoot($a_raise_error=false)
Goto repository root.
static _lookupObjId($a_id)
static _lookupTitle($a_id)
lookup object title
static sendFailure($a_info="", $a_keep=false)
Send Failure Message to Screen.

References $ilErr, ilObjectGUI\$lng, ilObjectGUI\_gotoRepositoryNode(), ilObjectGUI\_gotoRepositoryRoot(), ilObject\_lookupObjId(), ilObject\_lookupTitle(), and ilUtil\sendFailure().

+ Here is the call graph for this function:

◆ addDaysDate()

ilObjBookingPoolGUI::addDaysDate (   $a_date,
  $a_days 
)
protected

Definition at line 916 of file class.ilObjBookingPoolGUI.php.

917 {
918 $date = date_parse($a_date);
919 $stamp = mktime(0, 0, 1, $date["month"], $date["day"]+$a_days, $date["year"]);
920 return date("Y-m-d", $stamp);
921 }

Referenced by confirmedBookingNumbersObject().

+ Here is the caller graph for this function:

◆ addDaysStamp()

ilObjBookingPoolGUI::addDaysStamp (   $a_stamp,
  $a_days 
)
protected

Definition at line 923 of file class.ilObjBookingPoolGUI.php.

924 {
925 $date = getDate($a_stamp);
926 return mktime($date["hours"], $date["minutes"], $date["seconds"],
927 $date["mon"], $date["mday"]+$a_days, $date["year"]);
928 }

Referenced by confirmedBookingNumbersObject().

+ Here is the caller graph for this function:

◆ addLocatorItems()

ilObjBookingPoolGUI::addLocatorItems ( )

should be overwritten to add object specific items (repository items are preloaded)

Reimplemented from ilObjectGUI.

Definition at line 1662 of file class.ilObjBookingPoolGUI.php.

1663 {
1664 global $ilLocator;
1665
1666 if (is_object($this->object))
1667 {
1668 $ilLocator->addItem($this->object->getTitle(), $this->ctrl->getLinkTarget($this, "render"), "", $_GET["ref_id"]);
1669 }
1670 }
$_GET["client_id"]

References $_GET.

◆ afterSave()

ilObjBookingPoolGUI::afterSave ( ilObject  $a_new_object)
protected

Post (successful) object creation hook.

Parameters
ilObject$a_new_object

Reimplemented from ilObjectGUI.

Definition at line 131 of file class.ilObjBookingPoolGUI.php.

132 {
133 $a_new_object->setOffline(true);
134 $a_new_object->update();
135
136 // always send a message
137 ilUtil::sendSuccess($this->lng->txt("book_pool_added"),true);
138 $this->ctrl->setParameter($this, "ref_id", $a_new_object->getRefId());
139 $this->ctrl->redirect($this, "edit");
140 }
update()
update object in db
getRefId()
get reference id @access public
static sendSuccess($a_info="", $a_keep=false)
Send Success Message to Screen.

References ilObject\getRefId(), ilUtil\sendSuccess(), and ilObject\update().

+ Here is the call graph for this function:

◆ applyLogFilterObject()

ilObjBookingPoolGUI::applyLogFilterObject ( )

Apply filter from reservations table gui.

Definition at line 1194 of file class.ilObjBookingPoolGUI.php.

1195 {
1196 global $ilAccess;
1197
1198 $show_all = ($ilAccess->checkAccess('write', '', $this->object->getRefId()) ||
1199 $this->object->hasPublicLog());
1200
1201 include_once 'Modules/BookingManager/classes/class.ilBookingReservationsTableGUI.php';
1202 $table = new ilBookingReservationsTableGUI($this, 'log', $this->ref_id,
1203 $this->object->getId(), $show_all,
1204 ($this->object->getScheduleType() != ilObjBookingPool::TYPE_NO_SCHEDULE));
1205 $table->resetOffset();
1206 $table->writeFilterToSession();
1207 $this->logObject();
1208 }

References logObject(), and ilObjBookingPool\TYPE_NO_SCHEDULE.

+ Here is the call graph for this function:

◆ bookObject()

ilObjBookingPoolGUI::bookObject ( )

First step in booking process.

Definition at line 266 of file class.ilObjBookingPoolGUI.php.

267 {
268 global $tpl;
269
270 $this->tabs_gui->clearTargets();
271 $this->tabs_gui->setBackTarget($this->lng->txt('book_back_to_list'), $this->ctrl->getLinkTarget($this, 'render'));
272
273 include_once 'Modules/BookingManager/classes/class.ilBookingObject.php';
274 $obj = new ilBookingObject((int)$_GET['object_id']);
275
276 $this->lng->loadLanguageModule("dateplaner");
277 $this->ctrl->setParameter($this, 'object_id', $obj->getId());
278
279 if($this->object->getScheduleType() == ilObjBookingPool::TYPE_FIX_SCHEDULE)
280 {
281 include_once 'Modules/BookingManager/classes/class.ilBookingSchedule.php';
282 $schedule = new ilBookingSchedule($obj->getScheduleId());
283
284 $tpl->setContent($this->renderSlots($schedule, array($obj->getId()), $obj->getTitle()));
285 }
286 else
287 {
288 include_once("./Services/Utilities/classes/class.ilConfirmationGUI.php");
289 $cgui = new ilConfirmationGUI();
290 $cgui->setHeaderText($this->lng->txt("book_confirm_booking_no_schedule"));
291
292 $cgui->setFormAction($this->ctrl->getFormAction($this));
293 $cgui->setCancel($this->lng->txt("cancel"), "render");
294 $cgui->setConfirm($this->lng->txt("confirm"), "confirmedBooking");
295
296 $cgui->addItem("object_id", $obj->getId(), $obj->getTitle());
297
298 $tpl->setContent($cgui->getHTML());
299 }
300 }
a bookable ressource
schedule for booking ressource
Confirmation screen class.
renderSlots(ilBookingSchedule $schedule, array $object_ids, $title)

References $_GET, ilObjectGUI\$tpl, renderSlots(), and ilObjBookingPool\TYPE_FIX_SCHEDULE.

Referenced by confirmedBookingObject().

+ Here is the call graph for this function:
+ Here is the caller graph for this function:

◆ buildDatesBySchedule()

ilObjBookingPoolGUI::buildDatesBySchedule (   $week_start,
array  $hours,
  $schedule,
array  $object_ids,
  $seed,
array &  $dates 
)
protected

Definition at line 496 of file class.ilObjBookingPoolGUI.php.

497 {
498 global $ilUser;
499
500 include_once 'Services/Calendar/classes/class.ilCalendarUserSettings.php';
501 $user_settings = ilCalendarUserSettings::_getInstanceByUserId($ilUser->getId());
502
503 $map = array('mo', 'tu', 'we', 'th', 'fr', 'sa', 'su');
504 $definition = $schedule->getDefinition();
505
506 $has_open_slot = false;
507 foreach(ilCalendarUtil::_buildWeekDayList($seed,$week_start)->get() as $date)
508 {
509 $date_info = $date->get(IL_CAL_FKT_GETDATE,'','UTC');
510
511 $slots = array();
512 if(isset($definition[$map[$date_info['isoday']-1]]))
513 {
514 $slots = array();
515 foreach($definition[$map[$date_info['isoday']-1]] as $slot)
516 {
517 $slot = explode('-', $slot);
518 $slots[] = array('from'=>str_replace(':', '', $slot[0]),
519 'to'=>str_replace(':', '', $slot[1]));
520 }
521 }
522
523 $last = array_pop(array_keys($hours));
524 $slot_captions = array();
525 foreach($hours as $hour => $period)
526 {
527 $dates[$hour][0] = $period;
528
529 $period = explode("-", $period);
530
531 // #13738
532 if($user_settings->getTimeFormat() == ilCalendarSettings::TIME_FORMAT_12)
533 {
534 if(stristr($period[0], "pm"))
535 {
536 $period[0] = (int)$period[0]+12;
537 }
538 else
539 {
540 $period[0] = (int)$period[0];
541 if($period[0] == 12)
542 {
543 $period[0] = 0;
544 }
545 }
546 if(sizeof($period) == 2)
547 {
548 if(stristr($period[1], "pm"))
549 {
550 $period[1] = (int)$period[1]+12;
551 }
552 else
553 {
554 $period[1] = (int)$period[1];
555 if($period[1] == 12)
556 {
557 $period[1] = 0;
558 }
559 }
560 }
561 }
562
563 if(sizeof($period) == 1)
564 {
565 $period_from = (int)substr($period[0], 0, 2)."00";
566 $period_to = (int)substr($period[0], 0, 2)."59";
567 }
568 else
569 {
570 $period_from = (int)substr($period[0], 0, 2)."00";
571 $period_to = (int)substr($period[1], 0, 2)."59";
572 }
573
574 $column = $date_info['isoday'];
575 if(!$week_start)
576 {
577 if($column < 7)
578 {
579 $column++;
580 }
581 else
582 {
583 $column = 1;
584 }
585 }
586
587 if(sizeof($slots))
588 {
589 $in = false;
590 foreach($slots as $slot)
591 {
592 $slot_from = mktime(substr($slot['from'], 0, 2), substr($slot['from'], 2, 2), 0, $date_info["mon"], $date_info["mday"], $date_info["year"]);
593 $slot_to = mktime(substr($slot['to'], 0, 2), substr($slot['to'], 2, 2), 0, $date_info["mon"], $date_info["mday"], $date_info["year"]);
594
595 // always single object, we can sum up
596 $nr_available = (array)ilBookingReservation::getAvailableObject($object_ids, $slot_from, $slot_to-1, false, true);
597
598 // check deadline
599 if($slot_from < (time()+$schedule->getDeadline()*60*60) || !array_sum($nr_available))
600 {
601 continue;
602 }
603
604 // is slot active in current hour?
605 if((int)$slot['from'] < $period_to && (int)$slot['to'] > $period_from)
606 {
607 $from = ilDatePresentation::formatDate(new ilDateTime($slot_from, IL_CAL_UNIX));
608 $from = array_pop(explode(' ', $from));
610 $to = array_pop(explode(' ', $to));
611
612 // show caption (first hour) of slot
613 $id = $slot_from.'_'.$slot_to;
614 if(!in_array($id, $slot_captions))
615 {
616 $dates[$hour][$column]['captions'][$id] = $from.'-'.$to;
617 $dates[$hour][$column]['available'][$id] = array_sum($nr_available);
618 $slot_captions[] = $id;
619 }
620
621 $in = true;
622 }
623 }
624 // (any) active slot
625 if($in)
626 {
627 $has_open_slot = true;
628 $dates[$hour][$column]['in_slot'] = $in;
629 }
630 }
631 }
632 }
633
634 return $has_open_slot;
635 }
const IL_CAL_FKT_GETDATE
const IL_CAL_UNIX
static getAvailableObject(array $a_ids, $a_from, $a_to, $a_return_single=true, $a_return_counter=false)
Check if any of given objects are bookable.
static _getInstanceByUserId($a_user_id)
get singleton instance
static _buildWeekDayList($a_day, $a_weekstart)
build week day list
static formatDate(ilDateTime $date)
Format a date @access public.
@classDescription Date and time handling
global $ilUser
Definition: imgupload.php:15

References $ilUser, $in, ilCalendarUtil\_buildWeekDayList(), ilCalendarUserSettings\_getInstanceByUserId(), ilDatePresentation\formatDate(), ilBookingReservation\getAvailableObject(), IL_CAL_FKT_GETDATE, IL_CAL_UNIX, and ilCalendarSettings\TIME_FORMAT_12.

Referenced by renderSlots().

+ Here is the call graph for this function:
+ Here is the caller graph for this function:

◆ changeStatusObject()

ilObjBookingPoolGUI::changeStatusObject ( )

Change status of given reservations.

Definition at line 1169 of file class.ilObjBookingPoolGUI.php.

1170 {
1171 global $ilAccess;
1172
1173 $this->tabs_gui->setTabActive('log');
1174
1175 if(!$_POST['reservation_id'])
1176 {
1177 ilUtil::sendFailure($this->lng->txt('select_one'));
1178 return $this->logObject();
1179 }
1180
1181 if ($ilAccess->checkAccess('write', '', $this->object->getRefId()))
1182 {
1183 include_once 'Modules/BookingManager/classes/class.ilBookingReservation.php';
1184 ilBookingReservation::changeStatus($_POST['reservation_id'], (int)$_POST['tstatus']);
1185 }
1186
1187 ilUtil::sendSuccess($this->lng->txt('settings_saved'), true);
1188 return $this->ctrl->redirect($this, 'log');
1189 }
static changeStatus(array $a_ids, $a_status)
List all reservations.
$_POST['username']
Definition: cron.php:12

References $_POST, ilBookingReservation\changeStatus(), logObject(), ilUtil\sendFailure(), and ilUtil\sendSuccess().

+ Here is the call graph for this function:

◆ confirmBookingNumbers()

ilObjBookingPoolGUI::confirmBookingNumbers ( array  $a_objects_counter,
  $a_group_id,
ilPropertyFormGUI  $a_form = null 
)

Definition at line 901 of file class.ilObjBookingPoolGUI.php.

902 {
903 global $tpl;
904
905 $this->tabs_gui->clearTargets();
906 $this->tabs_gui->setBackTarget($this->lng->txt('book_back_to_list'), $this->ctrl->getLinkTarget($this, 'render'));
907
908 if(!$a_form)
909 {
910 $a_form = $this->initBookingNumbersForm($a_objects_counter, $a_group_id);
911 }
912
913 $tpl->setContent($a_form->getHTML());
914 }
initBookingNumbersForm(array $a_objects_counter, $a_group_id, $a_reload=false)

References ilObjectGUI\$tpl, and initBookingNumbersForm().

Referenced by confirmedBookingNumbersObject(), and confirmedBookingObject().

+ Here is the call graph for this function:
+ Here is the caller graph for this function:

◆ confirmedBookingNumbersObject()

ilObjBookingPoolGUI::confirmedBookingNumbersObject ( )

Definition at line 930 of file class.ilObjBookingPoolGUI.php.

931 {
932 include_once 'Modules/BookingManager/classes/class.ilBookingReservation.php';
933 include_once 'Modules/BookingManager/classes/class.ilBookingObject.php';
934
935 // convert post data to initial form config
936 $counter = array();
937 $current_first = $obj_id = null;
938 foreach(array_keys($_POST) as $id)
939 {
940 if(substr($id, 0, 9) == "conf_nr__")
941 {
942 $id = explode("_", substr($id, 9));
943 $counter[$id[0]."_".$id[1]."_".$id[2]] = (int)$id[3];
944 if(!$current_first)
945 {
946 $current_first = date("Y-m-d", $id[1]);
947 }
948 }
949 }
950
951 // recurrence
952 if((int)$_POST["recm"] > 0 && $current_first)
953 {
954 ksort($counter);
955 $end = $_POST["rece"]["date"];
956 $end = date("Y-m-d", mktime(23, 59, 59, $end["m"], $end["d"], $end["y"]));
957 $cycle = (int)$_POST["recm"]*7;
958 $cut = 0;
959 $org = $counter;
960 while($cut < 1000 && $this->addDaysDate($current_first, $cycle) <= $end)
961 {
962 $cut++;
963 $current_first = null;
964 foreach($org as $item_id => $max)
965 {
966 $parts = explode("_", $item_id);
967 $obj_id = $parts[0];
968
969 $from = $this->addDaysStamp($parts[1], $cycle*$cut);
970 $to = $this->addDaysStamp($parts[2], $cycle*$cut);
971
972 $new_item_id = $obj_id."_".$from."_".$to;
973
974 // form reload because of validation errors
975 if(!isset($counter[$new_item_id]) && date("Y-m-d", $to) <= $end)
976 {
977 // get max available for added dates
978 $new_max = ilBookingReservation::getAvailableObject(array($obj_id), $from, $to-1, false, true);
979 $new_max = (int)$new_max[$obj_id];
980
981 $counter[$new_item_id] = $new_max;
982
983 if(!$current_first)
984 {
985 $current_first = date("Y-m-d", $from);
986 }
987
988 // clone input
989 $_POST["conf_nr__".$new_item_id."_".$new_max] = $_POST["conf_nr__".$item_id."_".$max];
990 }
991 }
992 }
993 }
994
995 $group_id = $_POST["grp_id"];
996
997 $form = $this->initBookingNumbersForm($counter, $group_id, true);
998 if($form->checkInput())
999 {
1000 $success = false;
1001 $rsv_ids = array();
1002 foreach($counter as $id => $all_nr)
1003 {
1004 $book_nr = $form->getInput("conf_nr__".$id."_".$all_nr);
1005 $parts = explode("_", $id);
1006 $obj_id = $parts[0];
1007 $from = $parts[1];
1008 $to = $parts[2]-1;
1009
1010 // get currently available slots
1011 $counter = ilBookingReservation::getAvailableObject(array($obj_id), $from, $to, false, true);
1012 $counter = $counter[$obj_id];
1013 if($counter)
1014 {
1015 // we can only book what is left
1016 $book_nr = min($book_nr, $counter);
1017 for($loop = 0; $loop < $book_nr; $loop++)
1018 {
1019 $rsv_ids[] = $this->processBooking($obj_id, $from, $to, $group_id);
1020 $success = $obj_id;
1021 }
1022 }
1023 }
1024 if($success)
1025 {
1026 $this->handleBookingSuccess($success, $rsv_ids);
1027 }
1028 else
1029 {
1030 ilUtil::sendFailure($this->lng->txt('book_reservation_failed'), true);
1031 $this->ctrl->redirect($this, 'render');
1032 }
1033 }
1034 else
1035 {
1036 $form->setValuesByPost();
1037
1038 // ilDateTimeInputGUI does NOT add hidden values on disabled!
1039
1040 $rece_year = $_POST["rece"]["date"]["y"];
1041 $rece_month = str_pad($_POST["rece"]["date"]["m"], 2, "0", STR_PAD_LEFT);
1042 $rece_day = str_pad($_POST["rece"]["date"]["d"], 2, "0", STR_PAD_LEFT);
1043
1044 $form->getItemByPostVar("rece")->setDate(new ilDate($rece_year."-".$rece_month."-".$rece_day, IL_CAL_DATE));
1045 $form->getItemByPostVar("recm")->setHideSubForm($_POST["recm"] < 1);
1046
1047 $hidden_date = new ilHiddenInputGUI("rece[date][y]");
1048 $hidden_date->setValue($rece_year);
1049 $form->addItem($hidden_date);
1050 $hidden_date = new ilHiddenInputGUI("rece[date][m]");
1051 $hidden_date->setValue($rece_month);
1052 $form->addItem($hidden_date);
1053 $hidden_date = new ilHiddenInputGUI("rece[date][d]");
1054 $hidden_date->setValue($rece_day);
1055 $form->addItem($hidden_date);
1056
1057 return $this->confirmBookingNumbers($counter, $group_id, $form);
1058 }
1059 }
$success
Definition: Utf8Test.php:87
const IL_CAL_DATE
Class for single dates.
This class represents a hidden form property in a property form.
confirmBookingNumbers(array $a_objects_counter, $a_group_id, ilPropertyFormGUI $a_form=null)
processBooking($a_object_id, $a_from=null, $a_to=null, $a_group_id=null)
Book object for date.
handleBookingSuccess($a_obj_id, array $a_rsv_ids=null)

References $_POST, ilObjectGUI\$obj_id, $success, addDaysDate(), addDaysStamp(), confirmBookingNumbers(), ilBookingReservation\getAvailableObject(), handleBookingSuccess(), IL_CAL_DATE, initBookingNumbersForm(), processBooking(), and ilUtil\sendFailure().

+ Here is the call graph for this function:

◆ confirmedBookingObject()

ilObjBookingPoolGUI::confirmedBookingObject ( )

Book object - either of type or specific - for given dates.

Definition at line 640 of file class.ilObjBookingPoolGUI.php.

641 {
642 global $ilUser;
643
644 include_once 'Modules/BookingManager/classes/class.ilBookingObject.php';
645 include_once 'Modules/BookingManager/classes/class.ilBookingReservation.php';
646
647 $success = false;
648 $rsv_ids = array();
649
650 if($this->object->getScheduleType() == ilObjBookingPool::TYPE_NO_SCHEDULE)
651 {
652 if($_POST['object_id'])
653 {
654 $object_id = $_POST['object_id'];
655 if($object_id)
656 {
658 !ilBookingReservation::getObjectReservationForUser($object_id, $ilUser->getId())) // #18304
659 {
660 $rsv_ids[] = $this->processBooking($object_id);
661 $success = $object_id;
662 }
663 else
664 {
665 // #11852
666 ilUtil::sendFailure($this->lng->txt('book_reservation_failed_overbooked'), true);
667 $this->ctrl->redirect($this, 'render');
668 }
669 }
670 }
671 }
672 else
673 {
674 if(!isset($_POST['date']))
675 {
676 ilUtil::sendFailure($this->lng->txt('select_one'));
677 return $this->bookObject();
678 }
679
680 // single object reservation(s)
681 if(isset($_GET['object_id']))
682 {
683 $confirm = array();
684
685 $object_id = (int)$_GET['object_id'];
686 if($object_id)
687 {
688 $group_id = null;
689 $nr = ilBookingObject::getNrOfItemsForObjects(array($object_id));
690 // needed for recurrence
691 if(true) // if($nr[$object_id] > 1 || sizeof($_POST['date']) > 1)
692 {
694 }
695 foreach($_POST['date'] as $date)
696 {
697 $fromto = explode('_', $date);
698 $fromto[1]--;
699
700 $counter = ilBookingReservation::getAvailableObject(array($object_id), $fromto[0], $fromto[1], false, true);
701 $counter = $counter[$object_id];
702 if($counter)
703 {
704 // needed for recurrence
705 if(true) // if($counter > 1)
706 {
707 $confirm[$object_id."_".$fromto[0]."_".($fromto[1]+1)] = $counter;
708 }
709 else
710 {
711 $rsv_ids[] = $this->processBooking($object_id, $fromto[0], $fromto[1], $group_id);
712 $success = $object_id;
713 }
714 }
715 }
716 }
717
718 if(sizeof($confirm))
719 {
720 return $this->confirmBookingNumbers($confirm, $group_id);
721 }
722 }
723 /*
724 // group object reservation(s)
725 else
726 {
727 $all_object_ids = array();
728 foreach(ilBookingObject::getList((int)$_GET['type_id']) as $item)
729 {
730 $all_object_ids[] = $item['booking_object_id'];
731 }
732
733 $possible_objects = $counter = array();
734 sort($_POST['date']);
735 foreach($_POST['date'] as $date)
736 {
737 $fromto = explode('_', $date);
738 $fromto[1]--;
739 $possible_objects[$date] = ilBookingReservation::getAvailableObject($all_object_ids, $fromto[0], $fromto[1], false);
740 foreach($possible_objects[$date] as $obj_id)
741 {
742 $counter[$obj_id]++;
743 }
744 }
745
746 if(max($counter))
747 {
748 // we prefer the objects which are available for most slots
749 arsort($counter);
750 $counter = array_keys($counter);
751
752 // book each slot
753 foreach($possible_objects as $date => $available_ids)
754 {
755 $fromto = explode('_', $date);
756 $fromto[1]--;
757
758 // find "best" object for slot
759 foreach($counter as $best_object_id)
760 {
761 if(in_array($best_object_id, $available_ids))
762 {
763 $object_id = $best_object_id;
764 break;
765 }
766 }
767 $this->processBooking($object_id, $fromto[0], $fromto[1]);
768 $success = true;
769 }
770 }
771 }
772 */
773 }
774
775 if($success)
776 {
777 $this->handleBookingSuccess($success, $rsv_ids);
778 }
779 else
780 {
781 ilUtil::sendFailure($this->lng->txt('book_reservation_failed'), true);
782 $this->ctrl->redirect($this, 'book');
783 }
784 }
static getNrOfItemsForObjects(array $a_obj_ids)
Get nr of available items
static getObjectReservationForUser($a_object_id, $a_user_id, $a_multi=false)
static getNewGroupId()
Get next group id
static isObjectAvailableNoSchedule($a_obj_id)
bookObject()
First step in booking process.

References $_GET, $_POST, $ilUser, $success, bookObject(), confirmBookingNumbers(), ilBookingReservation\getAvailableObject(), ilBookingReservation\getNewGroupId(), ilBookingObject\getNrOfItemsForObjects(), ilBookingReservation\getObjectReservationForUser(), handleBookingSuccess(), ilBookingReservation\isObjectAvailableNoSchedule(), processBooking(), ilUtil\sendFailure(), and ilObjBookingPool\TYPE_NO_SCHEDULE.

+ Here is the call graph for this function:

◆ editObject()

ilObjBookingPoolGUI::editObject ( )

edit object

@access public

Reimplemented from ilObjectGUI.

Definition at line 142 of file class.ilObjBookingPoolGUI.php.

143 {
144 // if we have no schedules yet - show info
145 include_once "Modules/BookingManager/classes/class.ilBookingSchedule.php";
146 if($this->object->getScheduleType() != ilObjBookingPool::TYPE_NO_SCHEDULE &&
147 !sizeof(ilBookingSchedule::getList($this->object->getId())))
148 {
149 ilUtil::sendInfo($this->lng->txt("book_schedule_warning_edit"));
150 }
151
152 return parent::editObject();
153 }
static getList($a_pool_id)
Get list of booking objects for given pool.
static sendInfo($a_info="", $a_keep=false)
Send Info Message to Screen.

References ilBookingSchedule\getList(), ilUtil\sendInfo(), and ilObjBookingPool\TYPE_NO_SCHEDULE.

+ Here is the call graph for this function:

◆ executeCommand()

ilObjBookingPoolGUI::executeCommand ( )

main switch

Reimplemented from ilObjectGUI.

Definition at line 33 of file class.ilObjBookingPoolGUI.php.

34 {
35 global $tpl, $ilTabs, $ilNavigationHistory, $ilUser;
36
37 $next_class = $this->ctrl->getNextClass($this);
38 $cmd = $this->ctrl->getCmd();
39
40 if(!$next_class && $cmd == 'render')
41 {
42 if($ilUser->getId() != ANONYMOUS_USER_ID)
43 {
44 $this->ctrl->setCmdClass('ilBookingObjectGUI');
45 $next_class = $this->ctrl->getNextClass($this);
46 }
47 else
48 {
49 $this->ctrl->redirect($this, "infoscreen");
50 }
51 }
52
53 if(substr($cmd, 0, 4) == 'book')
54 {
55 $next_class = '';
56 }
57
58 $ilNavigationHistory->addItem($this->ref_id,
59 "./goto.php?target=book_".$this->ref_id, "book");
60
61 $this->prepareOutput();
62
63 switch($next_class)
64 {
65 case 'ilpermissiongui':
66 $this->tabs_gui->setTabActive('perm_settings');
67 include_once("Services/AccessControl/classes/class.ilPermissionGUI.php");
68 $perm_gui =& new ilPermissionGUI($this);
69 $ret =& $this->ctrl->forwardCommand($perm_gui);
70 break;
71
72 case 'ilbookingobjectgui':
73 $this->tabs_gui->setTabActive('render');
74 include_once("Modules/BookingManager/classes/class.ilBookingObjectGUI.php");
75 $object_gui =& new ilBookingObjectGUI($this);
76 $ret =& $this->ctrl->forwardCommand($object_gui);
77 break;
78
79 case 'ilbookingschedulegui':
80 $this->tabs_gui->setTabActive('schedules');
81 include_once("Modules/BookingManager/classes/class.ilBookingScheduleGUI.php");
82 $schedule_gui =& new ilBookingScheduleGUI($this);
83 $ret =& $this->ctrl->forwardCommand($schedule_gui);
84 break;
85
86 case 'ilpublicuserprofilegui':
87 $ilTabs->clearTargets();
88 include_once("Services/User/classes/class.ilPublicUserProfileGUI.php");
89 $profile = new ilPublicUserProfileGUI((int)$_GET["user_id"]);
90 $profile->setBackUrl($this->ctrl->getLinkTarget($this, 'log'));
91 $ret = $this->ctrl->forwardCommand($profile);
92 $tpl->setContent($ret);
93 break;
94
95 case 'ilinfoscreengui':
96 $this->infoScreen();
97 break;
98
99 case "ilcommonactiondispatchergui":
100 include_once("Services/Object/classes/class.ilCommonActionDispatcherGUI.php");
102 $this->ctrl->forwardCommand($gui);
103 break;
104
105 case "ilobjectcopygui":
106 include_once "./Services/Object/classes/class.ilObjectCopyGUI.php";
107 $cp = new ilObjectCopyGUI($this);
108 $cp->setType("book");
109 $this->ctrl->forwardCommand($cp);
110 break;
111
112 default:
113 $cmd = $this->ctrl->getCmd();
114 $cmd .= 'Object';
115 $this->$cmd();
116 break;
117 }
118
119 $this->addHeaderAction();
120 return true;
121 }
Class ilBookingObjectGUI.
Class ilBookingScheduleGUI.
static getInstanceFromAjaxCall()
(Re-)Build instance from ajax call
GUI class for the workflow of copying objects.
prepareOutput()
prepare output
addHeaderAction()
Add header action menu.
New PermissionGUI (extends from old ilPermission2GUI) RBAC related output.
GUI class for public user profile presentation.
$cmd
Definition: sahs_server.php:35

References $_GET, $cmd, $ilUser, $ret, ilObjectGUI\$tpl, ilObjectGUI\addHeaderAction(), ilCommonActionDispatcherGUI\getInstanceFromAjaxCall(), infoScreen(), and ilObjectGUI\prepareOutput().

+ Here is the call graph for this function:

◆ getEditFormCustomValues()

ilObjBookingPoolGUI::getEditFormCustomValues ( array &  $a_values)
protected

Add values to custom edit fields.

Parameters
array$a_values

Reimplemented from ilObjectGUI.

Definition at line 190 of file class.ilObjBookingPoolGUI.php.

191 {
192 $a_values["online"] = !$this->object->isOffline();
193 $a_values["public"] = $this->object->hasPublicLog();
194 $a_values["stype"] = $this->object->getScheduleType();
195 $a_values["limit"] = $this->object->getOverallLimit();
196 }

◆ getLogReservationIds()

ilObjBookingPoolGUI::getLogReservationIds ( )
protected

Definition at line 1305 of file class.ilObjBookingPoolGUI.php.

1306 {
1307 if($_POST["mrsv"])
1308 {
1309 return $_POST["mrsv"];
1310 }
1311 else if($_GET["reservation_id"])
1312 {
1313 return array($_GET["reservation_id"]);
1314 }
1315 }

References $_GET, and $_POST.

Referenced by rsvConfirmCancelObject(), rsvInUseObject(), and rsvNotInUseObject().

+ Here is the caller graph for this function:

◆ handleBookingSuccess()

ilObjBookingPoolGUI::handleBookingSuccess (   $a_obj_id,
array  $a_rsv_ids = null 
)
protected

Definition at line 786 of file class.ilObjBookingPoolGUI.php.

787 {
788 ilUtil::sendSuccess($this->lng->txt('book_reservation_confirmed'), true);
789
790 // show post booking information?
791 include_once 'Modules/BookingManager/classes/class.ilBookingObject.php';
792 $obj = new ilBookingObject($a_obj_id);
793 $pfile = $obj->getPostFile();
794 $ptext = $obj->getPostText();
795 if(trim($ptext) || $pfile)
796 {
797 if(sizeof($a_rsv_ids))
798 {
799 $this->ctrl->setParameterByClass('ilbookingobjectgui', 'rsv_ids', implode(";", $a_rsv_ids));
800 }
801 $this->ctrl->setParameterByClass('ilbookingobjectgui', 'object_id', $obj->getId());
802 $this->ctrl->redirectByClass('ilbookingobjectgui', 'displayPostInfo');
803 }
804 else
805 {
806 $this->ctrl->redirect($this, 'render');
807 }
808 }

References ilUtil\sendSuccess().

Referenced by confirmedBookingNumbersObject(), and confirmedBookingObject().

+ Here is the call graph for this function:
+ Here is the caller graph for this function:

◆ infoScreen()

ilObjBookingPoolGUI::infoScreen ( )

Definition at line 1259 of file class.ilObjBookingPoolGUI.php.

1260 {
1261 global $ilAccess, $ilCtrl;
1262
1263 $this->tabs_gui->setTabActive('info');
1264
1265 if (!$ilAccess->checkAccess("visible", "", $this->ref_id))
1266 {
1267 $this->ilias->raiseError($this->lng->txt("msg_no_perm_read"),$this->ilias->error_obj->MESSAGE);
1268 }
1269
1270 include_once("./Services/InfoScreen/classes/class.ilInfoScreenGUI.php");
1271 $info = new ilInfoScreenGUI($this);
1272
1273 $info->enablePrivateNotes();
1274
1275 if ($ilAccess->checkAccess("read", "", $_GET["ref_id"]))
1276 {
1277 $info->enableNews();
1278 }
1279
1280 // no news editing for files, just notifications
1281 $info->enableNewsEditing(false);
1282 if ($ilAccess->checkAccess("write", "", $_GET["ref_id"]))
1283 {
1284 $news_set = new ilSetting("news");
1285 $enable_internal_rss = $news_set->get("enable_rss_for_internal");
1286
1287 if ($enable_internal_rss)
1288 {
1289 $info->setBlockProperty("news", "settings", true);
1290 $info->setBlockProperty("news", "public_notifications_option", true);
1291 }
1292 }
1293
1294 // forward the command
1295 if ($ilCtrl->getNextClass() == "ilinfoscreengui")
1296 {
1297 $ilCtrl->forwardCommand($info);
1298 }
1299 else
1300 {
1301 return $ilCtrl->getHTML($info);
1302 }
1303 }
Class ilInfoScreenGUI.
ILIAS Setting Class.
global $ilCtrl
Definition: ilias.php:18
redirection script todo: (a better solution should control the processing via a xml file)

References $_GET, and $ilCtrl.

Referenced by executeCommand(), and infoScreenObject().

+ Here is the caller graph for this function:

◆ infoScreenObject()

ilObjBookingPoolGUI::infoScreenObject ( )

this one is called from the info button in the repository not very nice to set cmdClass/Cmd manually, if everything works through ilCtrl in the future this may be changed

Definition at line 1252 of file class.ilObjBookingPoolGUI.php.

1253 {
1254 $this->ctrl->setCmd("showSummary");
1255 $this->ctrl->setCmdClass("ilinfoscreengui");
1256 $this->infoScreen();
1257 }

References infoScreen().

+ Here is the call graph for this function:

◆ initBookingNumbersForm()

ilObjBookingPoolGUI::initBookingNumbersForm ( array  $a_objects_counter,
  $a_group_id,
  $a_reload = false 
)
protected

Definition at line 810 of file class.ilObjBookingPoolGUI.php.

811 {
812 include_once 'Services/Form/classes/class.ilPropertyFormGUI.php';
813 $form = new ilPropertyFormGUI();
814 $form->setFormAction($this->ctrl->getFormAction($this, "confirmedBooking"));
815 $form->setTitle($this->lng->txt("book_confirm_booking_schedule_number_of_objects"));
816 $form->setDescription($this->lng->txt("book_confirm_booking_schedule_number_of_objects_info"));
817
818 include_once 'Modules/BookingManager/classes/class.ilBookingObject.php';
819 $section = false;
820 $min_date = null;
821 foreach($a_objects_counter as $id => $counter)
822 {
823 $id = explode("_", $id);
824 $book_id = $id[0]."_".$id[1]."_".$id[2]."_".$counter;
825
826 $obj = new ilBookingObject($id[0]);
827
828 if(!$section)
829 {
831 $section->setTitle($obj->getTitle());
832 $form->addItem($section);
833
834 $section = true;
835 }
836
837 $period = /* $this->lng->txt("book_period").": ". */
839 new ilDateTime($id[1], IL_CAL_UNIX),
840 new ilDateTime($id[2], IL_CAL_UNIX));
841
842 $nr_field = new ilNumberInputGUI($period, "conf_nr__".$book_id);
843 $nr_field->setValue(1);
844 $nr_field->setSize(3);
845 $nr_field->setMaxValue($counter);
846 $nr_field->setMinValue($counter ? 1 : 0);
847 $nr_field->setRequired(true);
848 $form->addItem($nr_field);
849
850 if(!$min_date || $id[1] < $min_date)
851 {
852 $min_date = $id[1];
853 }
854 }
855
856 // recurrence
857 $this->lng->loadLanguageModule("dateplaner");
858 $rec_mode = new ilSelectInputGUI($this->lng->txt("cal_recurrences"), "recm");
859 $rec_mode->setRequired(true);
860 $rec_mode->setOptions(array(
861 "-1" => $this->lng->txt("cal_no_recurrence"),
862 1 => $this->lng->txt("cal_weekly"),
863 2 => $this->lng->txt("r_14"),
864 4 => $this->lng->txt("r_4_weeks")
865 ));
866 $form->addItem($rec_mode);
867
868 $rec_end = new ilDateTimeInputGUI($this->lng->txt("cal_repeat_until"), "rece");
869 $rec_mode->addSubItem($rec_end);
870
871 if(!$a_reload)
872 {
873 // show date only if active recurrence
874 $rec_mode->setHideSubForm(true, '>= 1');
875
876 if($min_date)
877 {
878 $rec_end->setDate(new ilDateTime($min_date, IL_CAL_UNIX));
879 }
880 }
881 else
882 {
883 // recurrence may not be changed on reload
884 $rec_mode->setDisabled(true);
885 $rec_end->setDisabled(true);
886 }
887
888 if($a_group_id)
889 {
890 $grp = new ilHiddenInputGUI("grp_id");
891 $grp->setValue($a_group_id);
892 $form->addItem($grp);
893 }
894
895 $form->addCommandButton("confirmedBookingNumbers", $this->lng->txt("confirm"));
896 $form->addCommandButton("render", $this->lng->txt("cancel"));
897
898 return $form;
899 }
$section
Definition: Utf8Test.php:84
static formatPeriod(ilDateTime $start, ilDateTime $end)
Format a period of two date Shows: 14.
This class represents a date/time property in a property form.
This class represents a section header in a property form.
This class represents a number property in a property form.
This class represents a property form user interface.
This class represents a selection list property in a property form.

References $section, ilDatePresentation\formatPeriod(), and IL_CAL_UNIX.

Referenced by confirmBookingNumbers(), and confirmedBookingNumbersObject().

+ Here is the call graph for this function:
+ Here is the caller graph for this function:

◆ initCreationForms()

ilObjBookingPoolGUI::initCreationForms (   $a_new_type)
protected

Init creation froms.

this will create the default creation forms: new, import, clone

Parameters
string$a_new_type
Returns
array

Reimplemented from ilObjectGUI.

Definition at line 123 of file class.ilObjBookingPoolGUI.php.

124 {
125 $forms = parent::initCreationForms($a_new_type);
126 unset($forms[self::CFORM_IMPORT]);
127
128 return $forms;
129 }

◆ initEditCustomForm()

ilObjBookingPoolGUI::initEditCustomForm ( ilPropertyFormGUI  $a_form)
protected

Add custom fields to update form.

Parameters
ilPropertyFormGUI$a_form

Reimplemented from ilObjectGUI.

Definition at line 155 of file class.ilObjBookingPoolGUI.php.

156 {
157 $online = new ilCheckboxInputGUI($this->lng->txt("online"), "online");
158 $a_form->addItem($online);
159
160 $type = new ilRadioGroupInputGUI($this->lng->txt("book_schedule_type"), "stype");
161 $type->setRequired(true);
162 $a_form->addItem($type);
163
164 // #14478
165 include_once "Modules/BookingManager/classes/class.ilBookingObject.php";
166 if(sizeof(ilBookingObject::getList($this->object->getId())))
167 {
168 $type->setDisabled(true);
169 }
170
171 $fixed = new ilRadioOption($this->lng->txt("book_schedule_type_fixed"), ilObjBookingPool::TYPE_FIX_SCHEDULE);
172 $fixed->setInfo($this->lng->txt("book_schedule_type_fixed_info"));
173 $type->addOption($fixed);
174
175 $none = new ilRadioOption($this->lng->txt("book_schedule_type_none"), ilObjBookingPool::TYPE_NO_SCHEDULE);
176 $none->setInfo($this->lng->txt("book_schedule_type_none_info"));
177 $type->addOption($none);
178
179 $limit = new ilNumberInputGUI($this->lng->txt("book_overall_limit"), "limit");
180 $limit->setSize(4);
181 $limit->setMinValue(1);
182 $limit->setInfo($this->lng->txt("book_overall_limit_info"));
183 $none->addSubItem($limit);
184
185 $public = new ilCheckboxInputGUI($this->lng->txt("book_public_log"), "public");
186 $public->setInfo($this->lng->txt("book_public_log_info"));
187 $a_form->addItem($public);
188 }
static getList($a_pool_id)
Get list of booking objects for given type
This class represents a checkbox property in a property form.
addItem($a_item)
Add Item (Property, SectionHeader).
This class represents a property in a property form.
This class represents an option in a radio group.

References ilPropertyFormGUI\addItem(), ilBookingObject\getList(), ilObjBookingPool\TYPE_FIX_SCHEDULE, and ilObjBookingPool\TYPE_NO_SCHEDULE.

+ Here is the call graph for this function:

◆ logDetailsObject()

ilObjBookingPoolGUI::logDetailsObject ( )

Definition at line 1141 of file class.ilObjBookingPoolGUI.php.

1142 {
1143 global $tpl, $ilAccess;
1144
1145 $this->tabs_gui->clearTargets();
1146 $this->tabs_gui->setBackTarget($this->lng->txt("back"),
1147 $this->ctrl->getLinkTarget($this, "log"));
1148
1149 $show_all = ($ilAccess->checkAccess('write', '', $this->object->getRefId()) ||
1150 $this->object->hasPublicLog());
1151
1152 $filter = null;
1153 if($_GET["object_id"])
1154 {
1155 $filter["object"] = (int)$_GET["object_id"];
1156 }
1157
1158 include_once 'Modules/BookingManager/classes/class.ilBookingReservationsTableGUI.php';
1159 $table = new ilBookingReservationsTableGUI($this, 'log', $this->ref_id,
1160 $this->object->getId(), $show_all,
1161 ($this->object->getScheduleType() != ilObjBookingPool::TYPE_NO_SCHEDULE),
1162 $filter, $_GET["reservation_id"]);
1163 $tpl->setContent($table->getHTML());
1164 }

References $_GET, ilObjectGUI\$tpl, and ilObjBookingPool\TYPE_NO_SCHEDULE.

◆ logObject()

ilObjBookingPoolGUI::logObject ( )

List reservations.

Definition at line 1118 of file class.ilObjBookingPoolGUI.php.

1119 {
1120 global $tpl, $ilAccess;
1121
1122 $this->tabs_gui->setTabActive('log');
1123
1124 $show_all = ($ilAccess->checkAccess('write', '', $this->object->getRefId()) ||
1125 $this->object->hasPublicLog());
1126
1127 $filter = null;
1128 if($_GET["object_id"])
1129 {
1130 $filter["object"] = (int)$_GET["object_id"];
1131 }
1132
1133 include_once 'Modules/BookingManager/classes/class.ilBookingReservationsTableGUI.php';
1134 $table = new ilBookingReservationsTableGUI($this, 'log', $this->ref_id,
1135 $this->object->getId(), $show_all,
1136 ($this->object->getScheduleType() != ilObjBookingPool::TYPE_NO_SCHEDULE),
1137 $filter);
1138 $tpl->setContent($table->getHTML());
1139 }

References $_GET, ilObjectGUI\$tpl, and ilObjBookingPool\TYPE_NO_SCHEDULE.

Referenced by applyLogFilterObject(), changeStatusObject(), resetLogFilterObject(), rsvCancelObject(), rsvInUseObject(), and rsvNotInUseObject().

+ Here is the caller graph for this function:

◆ processBooking()

ilObjBookingPoolGUI::processBooking (   $a_object_id,
  $a_from = null,
  $a_to = null,
  $a_group_id = null 
)

Book object for date.

Parameters
int$a_object_id
int$a_fromtimestamp
int$a_totimestamp
int$a_group_id
Returns
int

Definition at line 1070 of file class.ilObjBookingPoolGUI.php.

1071 {
1072 global $ilUser, $ilAccess;
1073
1074 // #11995
1075 if(!$ilAccess->checkAccess('read', '', $this->object->getRefId()))
1076 {
1077 $this->ilias->raiseError($this->lng->txt("msg_no_perm_read"),$this->ilias->error_obj->MESSAGE);
1078 };
1079
1080 include_once 'Modules/BookingManager/classes/class.ilBookingReservation.php';
1081 $reservation = new ilBookingReservation();
1082 $reservation->setObjectId($a_object_id);
1083 $reservation->setUserId($ilUser->getID());
1084 $reservation->setFrom($a_from);
1085 $reservation->setTo($a_to);
1086 $reservation->setGroupId($a_group_id);
1087 $reservation->save();
1088
1089 if($a_from)
1090 {
1091 $this->lng->loadLanguageModule('dateplaner');
1092 include_once 'Services/Calendar/classes/class.ilCalendarUtil.php';
1093 include_once 'Services/Calendar/classes/class.ilCalendarCategory.php';
1094 $def_cat = ilCalendarUtil::initDefaultCalendarByType(ilCalendarCategory::TYPE_BOOK,$ilUser->getId(),$this->lng->txt('cal_ch_personal_book'),true);
1095
1096 include_once 'Modules/BookingManager/classes/class.ilBookingObject.php';
1097 $object = new ilBookingObject($a_object_id);
1098
1099 include_once 'Services/Calendar/classes/class.ilCalendarEntry.php';
1100 $entry = new ilCalendarEntry;
1101 $entry->setStart(new ilDateTime($a_from, IL_CAL_UNIX));
1102 $entry->setEnd(new ilDateTime($a_to, IL_CAL_UNIX));
1103 $entry->setTitle($this->lng->txt('book_cal_entry').' '.$object->getTitle());
1104 $entry->setContextId($reservation->getId());
1105 $entry->save();
1106
1107 include_once 'Services/Calendar/classes/class.ilCalendarCategoryAssignments.php';
1108 $assignment = new ilCalendarCategoryAssignments($entry->getEntryId());
1109 $assignment->addAssignment($def_cat->getCategoryId());
1110 }
1111
1112 return $reservation->getId();
1113 }
Model for a calendar entry.
setStart(ilDateTime $a_start)
@access public
static initDefaultCalendarByType($a_type_id, $a_usr_id, $a_title, $a_create=false)
Init the default calendar for given type and user.

References $ilUser, ilObjectGUI\$object, IL_CAL_UNIX, ilCalendarUtil\initDefaultCalendarByType(), ilCalendarEntry\setStart(), and ilCalendarCategory\TYPE_BOOK.

Referenced by confirmedBookingNumbersObject(), and confirmedBookingObject().

+ Here is the call graph for this function:
+ Here is the caller graph for this function:

◆ renderSlots()

ilObjBookingPoolGUI::renderSlots ( ilBookingSchedule  $schedule,
array  $object_ids,
  $title 
)
protected

Definition at line 302 of file class.ilObjBookingPoolGUI.php.

303 {
304 global $ilUser;
305
306 // fix
307 if(!$schedule->getRaster())
308 {
309 $mytpl = new ilTemplate('tpl.booking_reservation_fix.html', true, true, 'Modules/BookingManager');
310
311 $mytpl->setVariable('FORM_ACTION', $this->ctrl->getFormAction($this));
312 $mytpl->setVariable('TXT_TITLE', $this->lng->txt('book_reservation_title'));
313 $mytpl->setVariable('TXT_INFO', $this->lng->txt('book_reservation_fix_info'));
314 $mytpl->setVariable('TXT_OBJECT', $title);
315 $mytpl->setVariable('TXT_CMD_BOOK', $this->lng->txt('book_confirm_booking'));
316 $mytpl->setVariable('TXT_CMD_CANCEL', $this->lng->txt('cancel'));
317
318 include_once 'Services/Calendar/classes/class.ilCalendarUserSettings.php';
319
320 $user_settings = ilCalendarUserSettings::_getInstanceByUserId($ilUser->getId());
321
322 $morning_aggr = $user_settings->getDayStart();
323 $evening_aggr = $user_settings->getDayEnd();
324 $hours = array();
325 for($i = $morning_aggr;$i <= $evening_aggr;$i++)
326 {
327 switch($user_settings->getTimeFormat())
328 {
330 if ($morning_aggr > 0 && $i == $morning_aggr)
331 {
332 $hours[$i] = sprintf('%02d:00',0)."-";
333 }
334 $hours[$i].= sprintf('%02d:00',$i);
335 if ($evening_aggr < 23 && $i == $evening_aggr)
336 {
337 $hours[$i].= "-".sprintf('%02d:00',23);
338 }
339 break;
340
342 if ($morning_aggr > 0 && $i == $morning_aggr)
343 {
344 $hours[$i] = date('h a',mktime(0,0,0,1,1,2000))."-";
345 }
346 $hours[$i].= date('h a',mktime($i,0,0,1,1,2000));
347 if ($evening_aggr < 23 && $i == $evening_aggr)
348 {
349 $hours[$i].= "-".date('h a',mktime(23,0,0,1,1,2000));
350 }
351 break;
352 }
353 }
354
355 if(isset($_GET['seed']))
356 {
357 $find_first_open = false;
358 $seed = new ilDate($_GET['seed'], IL_CAL_DATE);
359 }
360 else
361 {
362 $find_first_open = true;
363 $seed = new ilDate(time(), IL_CAL_UNIX);
364 }
365
366 include_once 'Services/Calendar/classes/class.ilCalendarUtil.php';
367 include_once 'Modules/BookingManager/classes/class.ilBookingReservation.php';
368 $week_start = $user_settings->getWeekStart();
369
370 if(!$find_first_open)
371 {
372 $dates = array();
373 $this->buildDatesBySchedule($week_start, $hours, $schedule, $object_ids, $seed, $dates);
374 }
375 else
376 {
377 $dates = array();
378 $has_open_slot = $this->buildDatesBySchedule($week_start, $hours, $schedule, $object_ids, $seed, $dates);
379
380 // find first open slot
381 if(!$has_open_slot)
382 {
383 // 1 year is limit for search
384 $limit = clone($seed);
385 $limit->increment(ilDate::YEAR, 1);
386 $limit = $limit->get(IL_CAL_UNIX);
387
388 while(!$has_open_slot && $seed->get(IL_CAL_UNIX) < $limit)
389 {
390 $seed->increment(ilDate::WEEK, 1);
391
392 $dates = array();
393 $has_open_slot = $this->buildDatesBySchedule($week_start, $hours, $schedule, $object_ids, $seed, $dates);
394 }
395 }
396 }
397
398 include_once 'Services/Calendar/classes/class.ilCalendarHeaderNavigationGUI.php';
399 $navigation = new ilCalendarHeaderNavigationGUI($this,$seed,ilDateTime::WEEK,'book');
400 $mytpl->setVariable('NAVIGATION', $navigation->getHTML());
401
402 foreach(ilCalendarUtil::_buildWeekDayList($seed,$week_start)->get() as $date)
403 {
404 $date_info = $date->get(IL_CAL_FKT_GETDATE,'','UTC');
405
406 $mytpl->setCurrentBlock('weekdays');
407 $mytpl->setVariable('TXT_WEEKDAY', ilCalendarUtil:: _numericDayToString($date_info['wday']));
408 $mytpl->setVariable('TXT_DATE', $date_info['mday'].' '.ilCalendarUtil:: _numericMonthToString($date_info['mon']));
409 $mytpl->parseCurrentBlock();
410 }
411
412 include_once 'Services/Calendar/classes/class.ilCalendarAppointmentColors.php';
413 include_once 'Services/Calendar/classes/class.ilCalendarUtil.php';
414 $color = array();
416 for($loop = 0; $loop < 7; $loop++)
417 {
418 $col = $all[$loop];
420 $color[$loop+1] = 'border-bottom: 1px solid '.$col.'; background-color: '.$col.'; color: '.$fnt;
421 }
422
423 $counter = 0;
424 foreach($dates as $hour => $days)
425 {
426 $caption = $days;
427 $caption = array_shift($caption);
428
429 for($loop = 1; $loop < 8; $loop++)
430 {
431 if(!isset($days[$loop]))
432 {
433 $mytpl->setCurrentBlock('dates');
434 $mytpl->setVariable('DUMMY', '&nbsp;');
435 $mytpl->parseCurrentBlock();
436 }
437 else
438 {
439 if(isset($days[$loop]['captions']))
440 {
441 foreach($days[$loop]['captions'] as $slot_id => $slot_caption)
442 {
443 $mytpl->setCurrentBlock('choice');
444 $mytpl->setVariable('TXT_DATE', $slot_caption);
445 $mytpl->setVariable('VALUE_DATE', $slot_id);
446 $mytpl->setVariable('DATE_COLOR', $color[$loop]);
447 $mytpl->setVariable('TXT_AVAILABLE',
448 sprintf($this->lng->txt('book_reservation_available'),
449 $days[$loop]['available'][$slot_id]));
450 $mytpl->parseCurrentBlock();
451 }
452
453 $mytpl->setCurrentBlock('dates');
454 $mytpl->setVariable('DUMMY', '');
455 $mytpl->parseCurrentBlock();
456 }
457 else if(isset($days[$loop]['in_slot']))
458 {
459 $mytpl->setCurrentBlock('dates');
460 $mytpl->setVariable('DATE_COLOR', $color[$loop]);
461 $mytpl->parseCurrentBlock();
462 }
463 else
464 {
465 $mytpl->setCurrentBlock('dates');
466 $mytpl->setVariable('DUMMY', '&nbsp;');
467 $mytpl->parseCurrentBlock();
468 }
469 }
470 }
471
472 $mytpl->setCurrentBlock('slots');
473 $mytpl->setVariable('TXT_HOUR', $caption);
474 if($counter%2)
475 {
476 $mytpl->setVariable('CSS_ROW', 'tblrow1');
477 }
478 else
479 {
480 $mytpl->setVariable('CSS_ROW', 'tblrow2');
481 }
482 $mytpl->parseCurrentBlock();
483
484 $counter++;
485 }
486 }
487 // flexible
488 else
489 {
490 // :TODO: inactive for now
491 }
492
493 return $mytpl->get();
494 }
getRaster()
Get booking raster.
static _getColorsByType($a_type)
get selectable colors
static _numericDayToString($a_day, $a_long=true)
get
static calculateFontColor($a_html_color_code)
Calculate best font color from html hex color code.
static _numericMonthToString($a_month, $a_long=true)
numeric month to string
buildDatesBySchedule($week_start, array $hours, $schedule, array $object_ids, $seed, array &$dates)
special template class to simplify handling of ITX/PEAR

References $_GET, $ilUser, ilCalendarUtil\_buildWeekDayList(), ilCalendarAppointmentColors\_getColorsByType(), ilCalendarUserSettings\_getInstanceByUserId(), ilCalendarUtil\_numericDayToString(), ilCalendarUtil\_numericMonthToString(), buildDatesBySchedule(), ilCalendarUtil\calculateFontColor(), ilBookingSchedule\getRaster(), IL_CAL_DATE, IL_CAL_FKT_GETDATE, IL_CAL_UNIX, ilCalendarSettings\TIME_FORMAT_12, ilCalendarSettings\TIME_FORMAT_24, ilDateTime\WEEK, and ilDateTime\YEAR.

Referenced by bookObject().

+ Here is the call graph for this function:
+ Here is the caller graph for this function:

◆ resetLogFilterObject()

ilObjBookingPoolGUI::resetLogFilterObject ( )

Reset filter in reservations table gui.

Definition at line 1213 of file class.ilObjBookingPoolGUI.php.

1214 {
1215 global $ilAccess;
1216
1217 $show_all = ($ilAccess->checkAccess('write', '', $this->object->getRefId()) ||
1218 $this->object->hasPublicLog());
1219
1220 include_once 'Modules/BookingManager/classes/class.ilBookingReservationsTableGUI.php';
1221 $table = new ilBookingReservationsTableGUI($this, 'log', $this->ref_id,
1222 $this->object->getId(), $show_all,
1223 ($this->object->getScheduleType() != ilObjBookingPool::TYPE_NO_SCHEDULE));
1224 $table->resetOffset();
1225 $table->resetFilter();
1226 $this->logObject();
1227 }

References logObject(), and ilObjBookingPool\TYPE_NO_SCHEDULE.

+ Here is the call graph for this function:

◆ rsvCancelObject()

ilObjBookingPoolGUI::rsvCancelObject ( )

Definition at line 1496 of file class.ilObjBookingPoolGUI.php.

1497 {
1498 global $ilAccess, $ilUser, $tpl, $lng, $ilCtrl;
1499
1500 $ids = $_POST["rsv_id"];
1501
1502 // parse aggregation form
1503 if($_POST["rsv_aggr"])
1504 {
1505 $form = $this->rsvConfirmCancelAggregationForm($_POST["rsv_aggr"]);
1506 if(!$form->checkInput())
1507 {
1508 $this->tabs_gui->clearTargets();
1509 $this->tabs_gui->setBackTarget($lng->txt("back"),
1510 $ilCtrl->getLinkTarget($this, "log"));
1511
1512 return $tpl->setContent($form->getHTML());
1513 }
1514
1515 $ids = array();
1516 foreach($_POST["rsv_aggr"] as $idx => $aggr_ids)
1517 {
1518 $max = (int)$_POST["rsv_id_".$idx];
1519 if($max)
1520 {
1521 if(!is_array($aggr_ids))
1522 {
1523 $ids[] = $aggr_ids;
1524 }
1525 else
1526 {
1527 $aggr_ids = array_slice($aggr_ids, 0, $max);
1528 $ids = array_merge($ids, $aggr_ids);
1529 }
1530 }
1531 }
1532 }
1533
1534 if($ids)
1535 {
1536 include_once 'Modules/BookingManager/classes/class.ilBookingReservation.php';
1537 foreach($ids as $id)
1538 {
1539 $obj = new ilBookingReservation($id);
1540
1541 if (!$ilAccess->checkAccess("write", "", $this->ref_id) && $obj->getUserId() != $ilUser->getId())
1542 {
1543 ilUtil::sendFailure($this->lng->txt('permission_denied'), true);
1544 $this->ctrl->redirect($this, 'log');
1545 }
1546
1548 $obj->update();
1549
1550 if($this->object->getScheduleType() != ilObjBookingPool::TYPE_NO_SCHEDULE)
1551 {
1552 // remove user calendar entry (#11086)
1553 $cal_entry_id = $obj->getCalendarEntry();
1554 if($cal_entry_id)
1555 {
1556 include_once 'Services/Calendar/classes/class.ilCalendarEntry.php';
1557 $entry = new ilCalendarEntry($cal_entry_id);
1558 $entry->delete();
1559 }
1560 }
1561 }
1562 }
1563
1564 ilUtil::sendSuccess($this->lng->txt('settings_saved'));
1565 $this->logObject();
1566 }

References $_POST, $ilCtrl, $ilUser, ilObjectGUI\$lng, ilObjectGUI\$tpl, logObject(), rsvConfirmCancelAggregationForm(), ilUtil\sendFailure(), ilUtil\sendSuccess(), ilBookingReservation\STATUS_CANCELLED, and ilObjBookingPool\TYPE_NO_SCHEDULE.

+ Here is the call graph for this function:

◆ rsvConfirmCancelAggregationForm()

ilObjBookingPoolGUI::rsvConfirmCancelAggregationForm (   $a_ids)

Definition at line 1411 of file class.ilObjBookingPoolGUI.php.

1412 {
1413 include_once 'Services/Form/classes/class.ilPropertyFormGUI.php';
1414 $form = new ilPropertyFormGUI();
1415 $form->setFormAction($this->ctrl->getFormAction($this, "rsvCancel"));
1416 $form->setTitle($this->lng->txt("book_confirm_cancel_aggregation"));
1417
1418 include_once 'Modules/BookingManager/classes/class.ilBookingObject.php';
1419 include_once 'Modules/BookingManager/classes/class.ilBookingReservation.php';
1420
1422
1423 foreach($a_ids as $idx => $ids)
1424 {
1425 if(is_array($ids))
1426 {
1427 $first = $ids;
1428 $first = array_shift($first);
1429 }
1430 else
1431 {
1432 $first = $ids;
1433 }
1434
1435 $rsv = new ilBookingReservation($first);
1436 $obj = new ilBookingObject($rsv->getObjectId());
1437
1438 $caption = $obj->getTitle().", ".ilDatePresentation::formatPeriod(
1439 new ilDateTime($rsv->getFrom(), IL_CAL_UNIX),
1440 new ilDateTime($rsv->getTo()+1, IL_CAL_UNIX));
1441
1442 $item = new ilNumberInputGUI($caption, "rsv_id_".$idx);
1443 $item->setRequired(true);
1444 $item->setMinValue(0);
1445 $item->setSize(4);
1446 $form->addItem($item);
1447
1448 if(is_array($ids))
1449 {
1450 $item->setMaxValue(sizeof($ids));
1451
1452 foreach($ids as $id)
1453 {
1454 $hidden = new ilHiddenInputGUI("rsv_aggr[".$idx."][]");
1455 $hidden->setValue($id);
1456 $form->addItem($hidden);
1457 }
1458 }
1459 else
1460 {
1461 $item->setMaxValue(1);
1462
1463 $hidden = new ilHiddenInputGUI("rsv_aggr[".$idx."]");
1464 $hidden->setValue($ids);
1465 $form->addItem($hidden);
1466 }
1467
1468 if($_POST["rsv_id_".$idx])
1469 {
1470 $item->setValue((int)$_POST["rsv_id_".$idx]);
1471 }
1472 }
1473
1474 $form->addCommandButton("rsvCancel", $this->lng->txt("confirm"));
1475 $form->addCommandButton("log", $this->lng->txt("cancel"));
1476
1477 return $form;
1478 }
static setUseRelativeDates($a_status)
set use relative dates

References $_POST, ilDatePresentation\formatPeriod(), IL_CAL_UNIX, and ilDatePresentation\setUseRelativeDates().

Referenced by rsvCancelObject(), and rsvConfirmCancelAggregationObject().

+ Here is the call graph for this function:
+ Here is the caller graph for this function:

◆ rsvConfirmCancelAggregationObject()

ilObjBookingPoolGUI::rsvConfirmCancelAggregationObject ( array  $a_ids = null)

Definition at line 1480 of file class.ilObjBookingPoolGUI.php.

1481 {
1482 global $tpl, $ilCtrl, $lng;
1483
1484 $this->tabs_gui->clearTargets();
1485 $this->tabs_gui->setBackTarget($lng->txt("back"),
1486 $ilCtrl->getLinkTarget($this, "log"));
1487
1488 // #13511
1489 ilUtil::sendQuestion($lng->txt("book_confirm_cancel"));
1490
1491 $form = $this->rsvConfirmCancelAggregationForm($a_ids);
1492
1493 $tpl->setContent($form->getHTML());
1494 }
static sendQuestion($a_info="", $a_keep=false)
Send Question to Screen.

References $ilCtrl, ilObjectGUI\$lng, ilObjectGUI\$tpl, rsvConfirmCancelAggregationForm(), and ilUtil\sendQuestion().

Referenced by rsvConfirmCancelObject().

+ Here is the call graph for this function:
+ Here is the caller graph for this function:

◆ rsvConfirmCancelObject()

ilObjBookingPoolGUI::rsvConfirmCancelObject ( )

Definition at line 1317 of file class.ilObjBookingPoolGUI.php.

1318 {
1319 global $ilCtrl, $lng, $tpl, $ilAccess, $ilUser;
1320
1321 $ids = $this->getLogReservationIds();
1322 if(!sizeof($ids))
1323 {
1324 $this->ctrl->redirect($this, 'log');
1325 }
1326
1327 include_once 'Modules/BookingManager/classes/class.ilBookingObject.php';
1328 include_once 'Modules/BookingManager/classes/class.ilBookingReservation.php';
1329
1330 $max = array();
1331 foreach($ids as $idx => $id)
1332 {
1333 if(!is_numeric($id))
1334 {
1335 list($obj_id, $user_id, $from, $to) = explode("_", $id);
1336
1337 $valid_ids = array();
1338 foreach(ilBookingObject::getList($this->object->getId()) as $item)
1339 {
1340 $valid_ids[$item["booking_object_id"]] = $item["title"];
1341 }
1342
1343 if(($ilAccess->checkAccess("write", "", $this->ref_id) || $user_id == $ilUser->getId()) &&
1344 $from > time() &&
1345 in_array($obj_id, array_keys($valid_ids)))
1346 {
1347 $rsv_ids = ilBookingReservation::getCancelDetails($obj_id, $user_id, $from, $to);
1348 if(!sizeof($rsv_ids))
1349 {
1350 unset($ids[$idx]);
1351 }
1352 if(sizeof($rsv_ids) > 1)
1353 {
1354 $max[$id] = sizeof($rsv_ids);
1355 $ids[$idx] = $rsv_ids;
1356 }
1357 else
1358 {
1359 // only 1 in group? treat as normal reservation
1360 $ids[$idx] = array_shift($rsv_ids);
1361 }
1362 }
1363 else
1364 {
1365 unset($ids[$idx]);
1366 }
1367 }
1368 }
1369
1370 if(!sizeof($ids))
1371 {
1372 $this->ctrl->redirect($this, 'log');
1373 }
1374
1375 // show form instead
1376 if(sizeof($max) && max($max) > 1)
1377 {
1378 return $this->rsvConfirmCancelAggregationObject($ids);
1379 }
1380
1381 $this->tabs_gui->clearTargets();
1382 $this->tabs_gui->setBackTarget($lng->txt("back"),
1383 $ilCtrl->getLinkTarget($this, "log"));
1384
1385 include_once 'Services/Utilities/classes/class.ilConfirmationGUI.php';
1386 $conf = new ilConfirmationGUI();
1387 $conf->setFormAction($ilCtrl->getFormAction($this, 'rsvCancel'));
1388 $conf->setHeaderText($lng->txt('book_confirm_cancel'));
1389 $conf->setConfirm($lng->txt('book_set_cancel'), 'rsvCancel');
1390 $conf->setCancel($lng->txt('cancel'), 'log');
1391
1392 foreach($ids as $id)
1393 {
1394 $rsv = new ilBookingReservation($id);
1395 $obj = new ilBookingObject($rsv->getObjectId());
1396
1397 $details = $obj->getTitle();
1398 if($this->object->getScheduleType() != ilObjBookingPool::TYPE_NO_SCHEDULE)
1399 {
1400 $details .= ", ".ilDatePresentation::formatPeriod(
1401 new ilDateTime($rsv->getFrom(), IL_CAL_UNIX),
1402 new ilDateTime($rsv->getTo()+1, IL_CAL_UNIX));
1403 }
1404
1405 $conf->addItem('rsv_id[]', $id, $details);
1406 }
1407
1408 $tpl->setContent($conf->getHTML());
1409 }
static getCancelDetails($a_obj_id, $a_user_id, $a_from, $a_to)
Get reservation ids from aggregated id for cancellation.
rsvConfirmCancelAggregationObject(array $a_ids=null)

References $ilCtrl, $ilUser, ilObjectGUI\$lng, ilObjectGUI\$obj_id, ilObjectGUI\$tpl, ilBookingReservation\getCancelDetails(), ilBookingObject\getList(), getLogReservationIds(), IL_CAL_UNIX, rsvConfirmCancelAggregationObject(), and ilObjBookingPool\TYPE_NO_SCHEDULE.

+ Here is the call graph for this function:

◆ rsvInUseObject()

ilObjBookingPoolGUI::rsvInUseObject ( )

Definition at line 1596 of file class.ilObjBookingPoolGUI.php.

1597 {
1598 global $ilAccess;
1599
1600 if(!$ilAccess->checkAccess("write", "", $this->ref_id))
1601 {
1602 ilUtil::sendFailure($this->lng->txt('permission_denied'), true);
1603 $this->ctrl->redirect($this, 'log');
1604 }
1605
1606 $ids = $this->getLogReservationIds();
1607 if($ids)
1608 {
1609 include_once 'Modules/BookingManager/classes/class.ilBookingReservation.php';
1610 foreach($ids as $id)
1611 {
1612 $obj = new ilBookingReservation($id);
1613 $obj->setStatus(ilBookingReservation::STATUS_IN_USE);
1614 $obj->update();
1615 }
1616 }
1617
1618 ilUtil::sendSuccess($this->lng->txt('settings_saved'));
1619 $this->logObject();
1620 }

References getLogReservationIds(), logObject(), ilUtil\sendFailure(), ilUtil\sendSuccess(), and ilBookingReservation\STATUS_IN_USE.

+ Here is the call graph for this function:

◆ rsvNotInUseObject()

ilObjBookingPoolGUI::rsvNotInUseObject ( )

Definition at line 1622 of file class.ilObjBookingPoolGUI.php.

1623 {
1624 global $ilAccess;
1625
1626 if(!$ilAccess->checkAccess("write", "", $this->ref_id))
1627 {
1628 ilUtil::sendFailure($this->lng->txt('permission_denied'), true);
1629 $this->ctrl->redirect($this, 'log');
1630 }
1631
1632 $ids = $this->getLogReservationIds();
1633 if($ids)
1634 {
1635 include_once 'Modules/BookingManager/classes/class.ilBookingReservation.php';
1636 foreach($ids as $id)
1637 {
1638 $obj = new ilBookingReservation($id);
1639 $obj->setStatus(NULL);
1640 $obj->update();
1641 }
1642 }
1643
1644 ilUtil::sendSuccess($this->lng->txt('settings_saved'));
1645 $this->logObject();
1646 }

References getLogReservationIds(), logObject(), ilUtil\sendFailure(), and ilUtil\sendSuccess().

+ Here is the call graph for this function:

◆ setTabs()

ilObjBookingPoolGUI::setTabs ( )

get tabs

Reimplemented from ilObjectGUI.

Definition at line 209 of file class.ilObjBookingPoolGUI.php.

210 {
211 global $ilAccess, $ilHelp, $ilUser;
212
213 if (in_array($this->ctrl->getCmd(), array("create", "save")) && !$this->ctrl->getNextClass())
214 {
215 return;
216 }
217
218 $ilHelp->setScreenIdComponent("book");
219
220 if ($ilAccess->checkAccess('read', '', $this->object->getRefId()))
221 {
222 if($ilUser->getId() != ANONYMOUS_USER_ID)
223 {
224 $this->tabs_gui->addTab("render",
225 $this->lng->txt("book_booking_types"),
226 $this->ctrl->getLinkTarget($this, "render"));
227 }
228
229 $this->tabs_gui->addTab("info",
230 $this->lng->txt("info_short"),
231 $this->ctrl->getLinkTarget($this, "infoscreen"));
232
233 if($ilUser->getId() != ANONYMOUS_USER_ID || $this->object->hasPublicLog())
234 {
235 $this->tabs_gui->addTab("log",
236 $this->lng->txt("book_log"),
237 $this->ctrl->getLinkTarget($this, "log"));
238 }
239 }
240
241 if ($ilAccess->checkAccess('write', '', $this->object->getRefId()))
242 {
243 if($this->object->getScheduleType() != ilObjBookingPool::TYPE_NO_SCHEDULE)
244 {
245 $this->tabs_gui->addTab("schedules",
246 $this->lng->txt("book_schedules"),
247 $this->ctrl->getLinkTargetByClass("ilbookingschedulegui", "render"));
248 }
249
250 $this->tabs_gui->addTab("settings",
251 $this->lng->txt("settings"),
252 $this->ctrl->getLinkTarget($this, "edit"));
253 }
254
255 if($ilAccess->checkAccess('edit_permission', '', $this->object->getRefId()))
256 {
257 $this->tabs_gui->addTab("perm_settings",
258 $this->lng->txt("perm_settings"),
259 $this->ctrl->getLinkTargetByClass("ilpermissiongui", "perm"));
260 }
261 }

References $ilUser, and ilObjBookingPool\TYPE_NO_SCHEDULE.

◆ showProfileObject()

ilObjBookingPoolGUI::showProfileObject ( )

Definition at line 1648 of file class.ilObjBookingPoolGUI.php.

1649 {
1650 global $tpl, $ilCtrl;
1651
1652 $this->tabs_gui->clearTargets();
1653
1654 $user_id = (int)$_GET['user_id'];
1655
1656 include_once 'Services/User/classes/class.ilPublicUserProfileGUI.php';
1657 $profile = new ilPublicUserProfileGUI($user_id);
1658 $profile->setBackUrl($this->ctrl->getLinkTarget($this, 'log'));
1659 $tpl->setContent($ilCtrl->getHTML($profile));
1660 }

References $_GET, $ilCtrl, and ilObjectGUI\$tpl.

◆ updateCustom()

ilObjBookingPoolGUI::updateCustom ( ilPropertyFormGUI  $a_form)
protected

Insert custom update form values into object.

Parameters
ilPropertyFormGUI$a_form

Reimplemented from ilObjectGUI.

Definition at line 198 of file class.ilObjBookingPoolGUI.php.

199 {
200 $this->object->setOffline(!$a_form->getInput('online'));
201 $this->object->setPublicLog($a_form->getInput('public'));
202 $this->object->setScheduleType($a_form->getInput('stype'));
203 $this->object->setOverallLimit($a_form->getInput('limit') ? $a_form->getInput('limit') : null);
204 }
getInput($a_post_var, $ensureValidation=true)
Returns the value of a HTTP-POST variable, identified by the passed id.

References ilPropertyFormGUI\getInput().

+ Here is the call graph for this function:

The documentation for this class was generated from the following file: