ILIAS  release_5-2 Revision v5.2.25-18-g3f80b828510
ilForumPostDraft Class Reference

Class ilForumPostDraft. More...

+ Collaboration diagram for ilForumPostDraft:

Public Member Functions

 getPostNotify ()
 
 setPostNotify ($post_notify)
 
 getDraftId ()
 
 setDraftId ($draft_id)
 
 getPostId ()
 
 setPostId ($post_id)
 
 getForumId ()
 
 setForumId ($forum_id)
 
 getThreadId ()
 
 setThreadId ($thread_id)
 
 getPostSubject ()
 
 setPostSubject ($post_subject)
 
 getPostMessage ()
 
 setPostMessage ($post_message)
 
 getPostDate ()
 
 setPostDate ($post_date)
 
 getPostUpdate ()
 
 setPostUpdate ($post_update)
 
 getUpdateUserId ()
 
 setUpdateUserId ($update_user_id)
 
 getPostUserAlias ()
 
 setPostUserAlias ($post_user_alias)
 
 getPostAuthorId ()
 
 setPostAuthorId ($post_author_id)
 
 getPostDisplayUserId ()
 
 setPostDisplayUserId ($post_display_user_id)
 
 getNotify ()
 
 setNotify ($notify)
 
 __construct ($user_id=0, $post_id=0, $draft_id=0)
 ilForumPostDraft constructor. More...
 
 saveDraft ()
 
 updateDraft ()
 
 deleteDraft ()
 
 deleteDraftsByDraftIds (array $draft_ids=array())
 

Static Public Member Functions

static getDraftInstancesByUserId ($user_id)
 
static getInstancesByUserIdAndThreadId ($user_id, $thread_id)
 
static deleteMobsOfDraft ($draft_id)
 
static deleteDraftsByUserId ($user_id)
 
static isSavePostDraftAllowed ()
 
static isAutoSavePostDraftAllowed ()
 
static lookupAutosaveInterval ()
 
static getDraftsStatisticsByRefId ($ref_id)
 
static moveDraftsByMergedThreads ($source_thread_id, $target_thread_id)
 
static moveDraftsByMovedThread ($thread_ids, $source_ref_id, $target_ref_id)
 
static getThreadDraftData ($post_author_id, $forum_id)
 
static createDraftBackup ($draft_id)
 

Data Fields

const MEDIAOBJECT_TYPE = 'frm~d:html'
 

Protected Member Functions

 readDraft ()
 

Static Protected Member Functions

static populateWithDatabaseRecord (ilForumPostDraft $draft, array $row)
 
static readDrafts ($user_id)
 

Protected Attributes

 $draft_id = 0
 
 $post_id = 0
 
 $forum_id = 0
 
 $thread_id = 0
 
 $post_subject = ''
 
 $post_message = ''
 
 $post_date = '0000-00-00 00:00:00'
 
 $post_update = '0000-00-00 00:00:00'
 
 $update_user_id = 0
 
 $post_user_alias = ''
 
 $post_author_id = 0
 
 $post_display_user_id = 0
 
 $notify = 0
 
 $post_notify = 0
 

Static Protected Attributes

static $forum_statistics_cache = array()
 
static $drafts_settings_cache = array()
 

Static Private Attributes

static $instances = array()
 

Detailed Description

Constructor & Destructor Documentation

◆ __construct()

ilForumPostDraft::__construct (   $user_id = 0,
  $post_id = 0,
  $draft_id = 0 
)

ilForumPostDraft constructor.

Parameters
int$user_id
int$post_id

Definition at line 333 of file class.ilForumPostDraft.php.

334 {
335 if($user_id && $post_id && $draft_id)
336 {
337 $this->setPostAuthorId($user_id);
338 $this->setPostId($post_id);
339 $this->setDraftId($draft_id);
340 $this->readDraft();
341 }
342 }
setPostAuthorId($post_author_id)

References $draft_id, $post_id, readDraft(), setDraftId(), setPostAuthorId(), and setPostId().

+ Here is the call graph for this function:

Member Function Documentation

◆ createDraftBackup()

static ilForumPostDraft::createDraftBackup (   $draft_id)
static
Parameters
$draft_id

Definition at line 728 of file class.ilForumPostDraft.php.

729 {
730 global $ilDB;
731
732 $res = $ilDB->queryF('SELECT * FROM frm_posts_drafts WHERE draft_id = %s',
733 array('integer'), array((int)$draft_id));
734
735 while($row = $ilDB->fetchAssoc($res))
736 {
737 $tmp_obj = new self;
739 }
740
741 $history_obj = new ilForumDraftsHistory();
742 $history_obj->deleteHistoryByDraftIds(array($draft_id));
743
744 $history_obj->setDraftId($draft_id);
745 $history_obj->setPostSubject($tmp_obj->getPostSubject());
746 $history_obj->setPostMessage($tmp_obj->getPostMessage());
747 $history_obj->addDraftToHistory();
748
749 ilForumUtil::moveMediaObjects($tmp_obj->getPostMessage(),
750 self::MEDIAOBJECT_TYPE, $draft_id,
751 ilForumDraftsHistory::MEDIAOBJECT_TYPE, $history_obj->getHistoryId());
752 }
Class ilForumDraftHistory.
static populateWithDatabaseRecord(ilForumPostDraft $draft, array $row)
static moveMediaObjects($post_message, $source_type, $source_id, $target_type, $target_id, $direction=0)
global $ilDB

References $draft_id, $ilDB, $res, $row, ilForumDraftsHistory\MEDIAOBJECT_TYPE, ilForumUtil\moveMediaObjects(), and populateWithDatabaseRecord().

Referenced by ilObjForumGUI\doHistoryCheck(), and ilObjForumGUI\restoreFromHistoryObject().

+ Here is the call graph for this function:
+ Here is the caller graph for this function:

◆ deleteDraft()

ilForumPostDraft::deleteDraft ( )

Definition at line 513 of file class.ilForumPostDraft.php.

514 {
515 global $ilDB;
516
517 $ilDB->manipulateF('DELETE FROM frm_posts_drafts WHERE draft_id = %s',
518 array('integer'), array($this->getDraftId()));
519 }

References $ilDB, and getDraftId().

+ Here is the call graph for this function:

◆ deleteDraftsByDraftIds()

ilForumPostDraft::deleteDraftsByDraftIds ( array  $draft_ids = array())
Parameters
array$draft_ids

Definition at line 543 of file class.ilForumPostDraft.php.

544 {
545 global $ilDB;
546
547 foreach($draft_ids as $draft_id)
548 {
550
551 // delete attachments of draft
552 $objFileDataForumDrafts = new ilFileDataForumDrafts(0, $draft_id);
553 $objFileDataForumDrafts->delete();
554 }
555 $ilDB->manipulate('DELETE FROM frm_drafts_history WHERE ' . $ilDB->in('draft_id', $draft_ids, false, 'integer'));
556 $ilDB->manipulate('DELETE FROM frm_posts_drafts WHERE ' . $ilDB->in('draft_id', $draft_ids, false, 'integer'));
557 }
This class handles all operations on files for the drafts of a forum object.
static deleteMobsOfDraft($draft_id)

References $draft_id, $ilDB, and deleteMobsOfDraft().

+ Here is the call graph for this function:

◆ deleteDraftsByUserId()

static ilForumPostDraft::deleteDraftsByUserId (   $user_id)
static
Parameters
int$user_id

Definition at line 562 of file class.ilForumPostDraft.php.

563 {
564 global $ilDB;
565
566 $res = $ilDB->queryF('SELECT draft_id FROM frm_posts_drafts WHERE post_author_id = %s',
567 array('integer'), array($user_id));
568
569 $draft_ids = array();
570 while($row = $ilDB->fetchAssoc($res))
571 {
572 $draft_ids[] = $row['draft_id'];
573 }
574
575 foreach($draft_ids as $draft_id)
576 {
578
579 // delete attachments of draft
580 $objFileDataForumDrafts = new ilFileDataForumDrafts(0, $draft_id);
581 $objFileDataForumDrafts->delete();
582 }
583
584 $ilDB->manipulate('DELETE FROM frm_drafts_history WHERE ' . $ilDB->in('draft_id', $draft_ids, false, 'integer'));
585 $ilDB->manipulateF('DELETE FROM frm_posts_drafts WHERE post_author_id = %s',
586 array('integer'), array($user_id));
587 }

References $draft_id, $ilDB, $res, $row, and deleteMobsOfDraft().

+ Here is the call graph for this function:

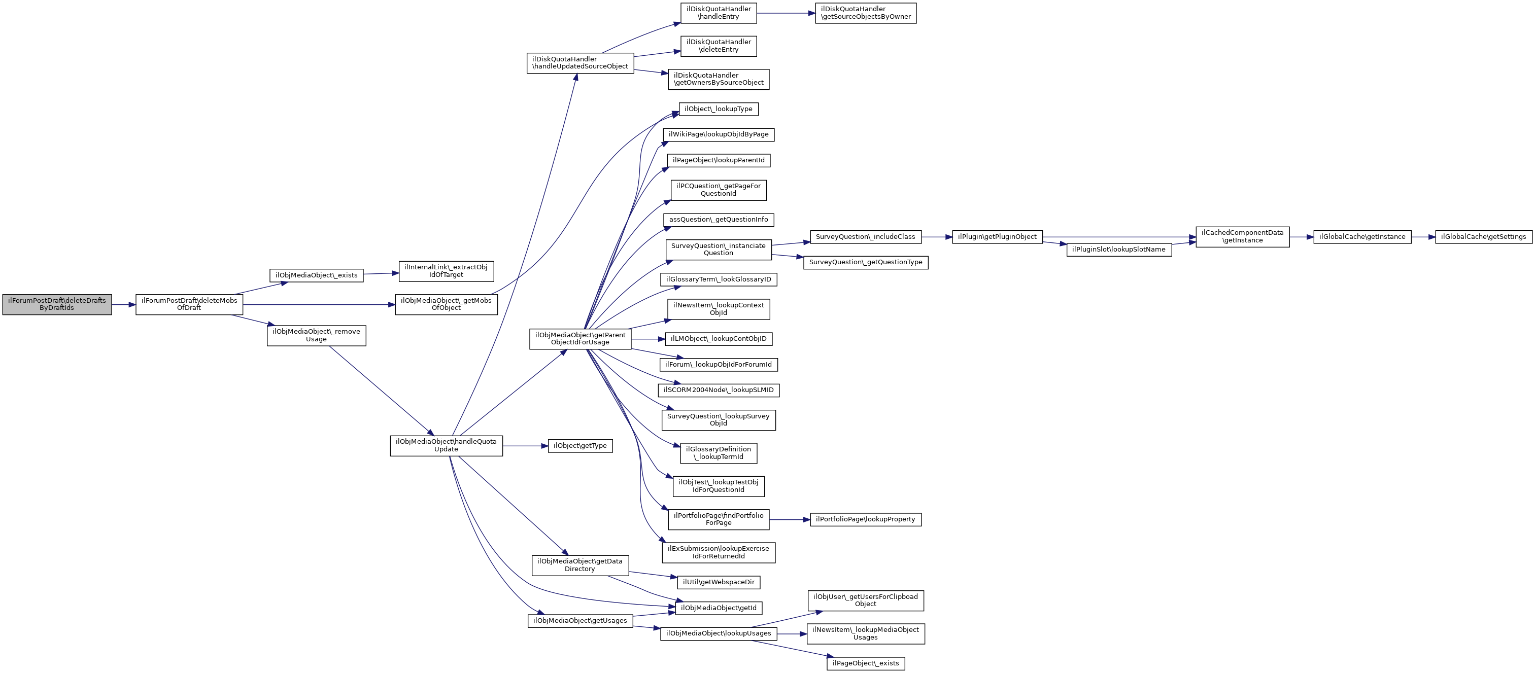
◆ deleteMobsOfDraft()

static ilForumPostDraft::deleteMobsOfDraft (   $draft_id)
static
Parameters
$draft_id

Definition at line 524 of file class.ilForumPostDraft.php.

525 {
526 require_once 'Services/MediaObjects/classes/class.ilObjMediaObject.php';
527 // delete mobs of draft
528 $oldMediaObjects = ilObjMediaObject::_getMobsOfObject('frm~d:html', $draft_id);
529 foreach($oldMediaObjects as $oldMob)
530 {
531 if(ilObjMediaObject::_exists($oldMob))
532 {
533 ilObjMediaObject::_removeUsage($oldMob, 'frm~d:html', $draft_id);
534 $mob_obj = new ilObjMediaObject($oldMob);
535 $mob_obj->delete();
536 }
537 }
538 }
Class ilObjMediaObject.
static _getMobsOfObject($a_type, $a_id, $a_usage_hist_nr=0, $a_lang="-")
get mobs of object
static _removeUsage($a_mob_id, $a_type, $a_id, $a_usage_hist_nr=0, $a_lang="-")
Remove usage of mob in another container.
static _exists($a_id, $a_reference=false, $a_type=NULL)
checks wether a lm content object with specified id exists or not

References $draft_id, ilObjMediaObject\_exists(), ilObjMediaObject\_getMobsOfObject(), and ilObjMediaObject\_removeUsage().

Referenced by deleteDraftsByDraftIds(), and deleteDraftsByUserId().

+ Here is the call graph for this function:
+ Here is the caller graph for this function:

◆ getDraftId()

ilForumPostDraft::getDraftId ( )
Returns
int

Definition at line 123 of file class.ilForumPostDraft.php.

124 {
125 return $this->draft_id;
126 }

References $draft_id.

Referenced by ilObjForumGUI\createTopLevelPostObject(), deleteDraft(), readDraft(), and updateDraft().

+ Here is the caller graph for this function:

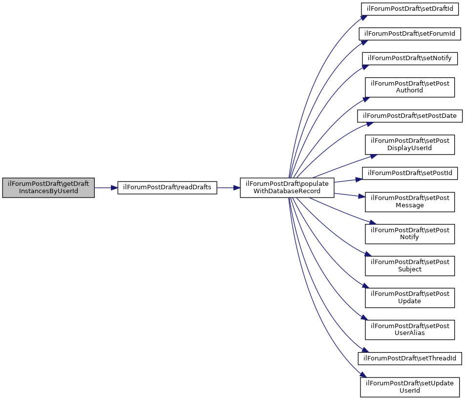
◆ getDraftInstancesByUserId()

static ilForumPostDraft::getDraftInstancesByUserId (   $user_id)
static
Parameters
int$user_id
Returns
mixed

Definition at line 388 of file class.ilForumPostDraft.php.

389 {
390 if(!self::$instances[$user_id])
391 {
392 self::readDrafts($user_id);
393 }
394
395 return self::$instances[$user_id]['draft_ids'];
396 }
static readDrafts($user_id)

References readDrafts().

Referenced by ilObjForumGUI\confirmDeleteThreadDraftsObject(), ilObjForumGUI\deleteThreadDraftsObject(), and ilForumPostingDraftsBlockGUI\fillDataSection().

+ Here is the call graph for this function:
+ Here is the caller graph for this function:

◆ getDraftsStatisticsByRefId()

static ilForumPostDraft::getDraftsStatisticsByRefId (   $ref_id)
static
Parameters
$ref_id
Returns
mixed

Definition at line 635 of file class.ilForumPostDraft.php.

636 {
637 global $ilUser, $ilDB;
638
639 if(!isset(self::$forum_statistics_cache[$ref_id][$ilUser->getId()]))
640 {
642
643 $res = $ilDB->queryF('
644 SELECT COUNT(draft_id) num_drafts, thread_id FROM frm_posts_drafts
645 WHERE forum_id = %s AND post_author_id = %s
646 GROUP BY thread_id',
647 array('integer', 'integer'), array($forumId, $ilUser->getId()));
648
649 $num_drafts_total = 0;
650
651 while($row = $ilDB->fetchAssoc($res))
652 {
653 $num_drafts_total += $row['num_drafts'];
654 self::$forum_statistics_cache[$ref_id][$ilUser->getId()][$row['thread_id']] = $row['num_drafts'];
655 }
656
657 self::$forum_statistics_cache[$ref_id][$ilUser->getId()]['total'] = $num_drafts_total;
658 }
659 return self::$forum_statistics_cache[$ref_id][$ilUser->getId()];
660 }
static lookupForumIdByRefId($ref_id)
$ref_id
Definition: sahs_server.php:39
$ilUser
Definition: imgupload.php:18

References $ilDB, $ilUser, $ref_id, $res, $row, and ilObjForum\lookupForumIdByRefId().

+ Here is the call graph for this function:

◆ getForumId()

ilForumPostDraft::getForumId ( )
Returns
int

Definition at line 155 of file class.ilForumPostDraft.php.

156 {
157 return $this->forum_id;
158 }

References $forum_id.

Referenced by saveDraft().

+ Here is the caller graph for this function:

◆ getInstancesByUserIdAndThreadId()

static ilForumPostDraft::getInstancesByUserIdAndThreadId (   $user_id,
  $thread_id 
)
static
Parameters
$user_id
$thread_id
Returns
mixed

Definition at line 403 of file class.ilForumPostDraft.php.

404 {
405 if(!self::$instances[$user_id])
406 {
407 self::readDrafts($user_id);
408 }
409
410 if(self::$instances[$user_id][$thread_id])
411 {
412 return self::$instances[$user_id][$thread_id];
413 }
414 }

References $thread_id, and readDrafts().

+ Here is the call graph for this function:

◆ getNotify()

ilForumPostDraft::getNotify ( )
Returns
int

Definition at line 315 of file class.ilForumPostDraft.php.

316 {
317 return $this->notify;
318 }

References $notify.

Referenced by saveDraft(), and updateDraft().

+ Here is the caller graph for this function:

◆ getPostAuthorId()

ilForumPostDraft::getPostAuthorId ( )
Returns
int

Definition at line 283 of file class.ilForumPostDraft.php.

References $post_author_id.

Referenced by readDraft(), and saveDraft().

+ Here is the caller graph for this function:

◆ getPostDate()

ilForumPostDraft::getPostDate ( )
Returns
string

Definition at line 219 of file class.ilForumPostDraft.php.

220 {
221 return $this->post_date;
222 }

References $post_date.

◆ getPostDisplayUserId()

ilForumPostDraft::getPostDisplayUserId ( )
Returns
int

Definition at line 299 of file class.ilForumPostDraft.php.

References $post_display_user_id.

Referenced by saveDraft(), and updateDraft().

+ Here is the caller graph for this function:

◆ getPostId()

ilForumPostDraft::getPostId ( )
Returns
int

Definition at line 139 of file class.ilForumPostDraft.php.

140 {
141 return $this->post_id;
142 }

References $post_id.

Referenced by readDraft(), and saveDraft().

+ Here is the caller graph for this function:

◆ getPostMessage()

ilForumPostDraft::getPostMessage ( )
Returns
string

Definition at line 203 of file class.ilForumPostDraft.php.

204 {
205 return $this->post_message;
206 }

References $post_message.

Referenced by saveDraft(), and updateDraft().

+ Here is the caller graph for this function:

◆ getPostNotify()

ilForumPostDraft::getPostNotify ( )
Returns
int

Definition at line 107 of file class.ilForumPostDraft.php.

108 {
109 return $this->post_notify;
110 }

References $post_notify.

Referenced by saveDraft(), and updateDraft().

+ Here is the caller graph for this function:

◆ getPostSubject()

ilForumPostDraft::getPostSubject ( )
Returns
string

Definition at line 187 of file class.ilForumPostDraft.php.

188 {
189 return $this->post_subject;
190 }

References $post_subject.

Referenced by saveDraft(), and updateDraft().

+ Here is the caller graph for this function:

◆ getPostUpdate()

ilForumPostDraft::getPostUpdate ( )
Returns
string

Definition at line 235 of file class.ilForumPostDraft.php.

236 {
237 return $this->post_update;
238 }

References $post_update.

◆ getPostUserAlias()

ilForumPostDraft::getPostUserAlias ( )
Returns
string

Definition at line 267 of file class.ilForumPostDraft.php.

References $post_user_alias.

Referenced by saveDraft(), and updateDraft().

+ Here is the caller graph for this function:

◆ getThreadDraftData()

static ilForumPostDraft::getThreadDraftData (   $post_author_id,
  $forum_id 
)
static
Parameters
$post_author_id
$forum_id
Returns
array

Definition at line 703 of file class.ilForumPostDraft.php.

704 {
705 global $ilDB;
706
707 $res = $ilDB->queryF('SELECT * FROM frm_posts_drafts
708 WHERE post_author_id = %s
709 AND forum_id = %s
710 AND thread_id = %s
711 AND post_id = %s
712 ORDER BY post_date DESC',
713 array('integer', 'integer', 'integer', 'integer'),
714 array($post_author_id, $forum_id, 0, 0));
715 $draft_data = array();
716 while($row = $ilDB->fetchAssoc($res))
717 {
718 $tmp_obj = new self;
720 $draft_data[] = array('subject'=> $tmp_obj->getPostSubject(), 'post_update' => $tmp_obj->getPostUpdate(), 'draft_id' => $tmp_obj->getDraftId());
721 }
722 return $draft_data;
723 }

References $forum_id, $ilDB, $post_author_id, $res, $row, and populateWithDatabaseRecord().

+ Here is the call graph for this function:

◆ getThreadId()

ilForumPostDraft::getThreadId ( )
Returns
int

Definition at line 171 of file class.ilForumPostDraft.php.

172 {
173 return $this->thread_id;
174 }

References $thread_id.

Referenced by saveDraft().

+ Here is the caller graph for this function:

◆ getUpdateUserId()

ilForumPostDraft::getUpdateUserId ( )
Returns
int

Definition at line 251 of file class.ilForumPostDraft.php.

References $update_user_id.

Referenced by updateDraft().

+ Here is the caller graph for this function:

◆ isAutoSavePostDraftAllowed()

static ilForumPostDraft::isAutoSavePostDraftAllowed ( )
static
Returns
bool

Definition at line 605 of file class.ilForumPostDraft.php.

606 {
607 if(!self::isSavePostDraftAllowed())
608 {
609 // feature is globally deactivated
610 return false;
611 }
612 if(!isset(self::$drafts_settings_cache['autosave_drafts']))
613 {
614 global $ilSetting;
615
616 self::$drafts_settings_cache['autosave_drafts'] = (bool)$ilSetting->get('autosave_drafts', false);
617 self::$drafts_settings_cache['autosave_drafts_ival'] = (int)$ilSetting->get('autosave_drafts_ival', 30);
618 }
619 return self::$drafts_settings_cache['autosave_drafts'];
620 }
global $ilSetting
Definition: privfeed.php:17

References $ilSetting.

Referenced by ilObjForumGUI\addAutosave(), ilObjForumGUI\autosaveDraftAsyncObject(), ilObjForumGUI\autosaveThreadDraftAsyncObject(), ilObjForumGUI\cancelDraftObject(), ilObjForumGUI\doHistoryCheck(), and ilObjForumGUI\editDraftObject().

+ Here is the caller graph for this function:

◆ isSavePostDraftAllowed()

static ilForumPostDraft::isSavePostDraftAllowed ( )
static
Returns
bool

Definition at line 592 of file class.ilForumPostDraft.php.

593 {
594 if(!isset(self::$drafts_settings_cache['save_post_drafts']))
595 {
596 global $ilSetting;
597 self::$drafts_settings_cache['save_post_drafts'] = (bool)$ilSetting->get('save_post_drafts', false);
598 }
599 return self::$drafts_settings_cache['save_post_drafts'];
600 }

References $ilSetting.

Referenced by ilObjForumGUI\createTopLevelPostObject(), ilObjForumGUI\deleteSelectedDraft(), ilObjForumGUI\deleteThreadDraftsObject(), and ilObjForumGUI\publishDraftObject().

+ Here is the caller graph for this function:

◆ lookupAutosaveInterval()

static ilForumPostDraft::lookupAutosaveInterval ( )
static

Definition at line 622 of file class.ilForumPostDraft.php.

623 {
624 if(self::isAutoSavePostDraftAllowed())
625 {
626 return self::$drafts_settings_cache['autosave_drafts_ival'];
627 }
628 return 0;
629 }

Referenced by ilObjForumGUI\addAutosave().

+ Here is the caller graph for this function:

◆ moveDraftsByMergedThreads()

static ilForumPostDraft::moveDraftsByMergedThreads (   $source_thread_id,
  $target_thread_id 
)
static
Parameters
$source_thread_id
$target_thread_id

Definition at line 666 of file class.ilForumPostDraft.php.

667 {
668 global $ilDB;
669
670 $ilDB->update('frm_posts_drafts',
671 array('thread_id' => array('integer', $target_thread_id)),
672 array('thread_id' => array('integer', $source_thread_id))
673 );
674 }

References $ilDB.

◆ moveDraftsByMovedThread()

static ilForumPostDraft::moveDraftsByMovedThread (   $thread_ids,
  $source_ref_id,
  $target_ref_id 
)
static
Parameters
array$thread_ids
int$source_ref_id
int$target_ref_id

Definition at line 681 of file class.ilForumPostDraft.php.

682 {
683 global $ilDB;
684
685 $source_forum_id = ilObjForum::lookupForumIdByRefId($source_ref_id);
686 $target_forum_id = ilObjForum::lookupForumIdByRefId($target_ref_id);
687
688 $ilDB->manipulateF('
689 UPDATE frm_posts_drafts
690 SET forum_id = %s
691 WHERE forum_id = %s
692 AND '. $ilDB->in('thread_id', $thread_ids, false, 'integer'),
693 array('integer', 'integer'),
694 array($target_forum_id, $source_forum_id)
695 );
696 }

References $ilDB, and ilObjForum\lookupForumIdByRefId().

+ Here is the call graph for this function:

◆ populateWithDatabaseRecord()

static ilForumPostDraft::populateWithDatabaseRecord ( ilForumPostDraft  $draft,
array  $row 
)
staticprotected
Parameters
$draftilForumPostDraft
$rowarray

Definition at line 86 of file class.ilForumPostDraft.php.

87 {
88 $draft->setDraftId($row['draft_id']);
89 $draft->setForumId($row['forum_id']);
90 $draft->setPostAuthorId($row['post_author_id']);
91 $draft->setPostDate($row['post_date']);
92 $draft->setPostDisplayUserId($row['pos_display_usr_id']);
93 $draft->setPostId($row['post_id']);
94 $draft->setPostMessage($row['post_message']);
95 $draft->setPostSubject($row['post_subject']);
96 $draft->setPostUpdate($row['post_update']);
97 $draft->setPostUserAlias($row['post_user_alias']);
98 $draft->setThreadId($row['thread_id']);
99 $draft->setUpdateUserId($row['update_user_id']);
100 $draft->setNotify($row['notify']);
101 $draft->setPostNotify($row['post_notify']);
102 }
setPostUserAlias($post_user_alias)
setPostMessage($post_message)
setPostSubject($post_subject)
setPostDisplayUserId($post_display_user_id)
setUpdateUserId($update_user_id)

References $row, setDraftId(), setForumId(), setNotify(), setPostAuthorId(), setPostDate(), setPostDisplayUserId(), setPostId(), setPostMessage(), setPostNotify(), setPostSubject(), setPostUpdate(), setPostUserAlias(), setThreadId(), and setUpdateUserId().

Referenced by createDraftBackup(), getThreadDraftData(), readDraft(), and readDrafts().

+ Here is the call graph for this function:
+ Here is the caller graph for this function:

◆ readDraft()

ilForumPostDraft::readDraft ( )
protected

Definition at line 347 of file class.ilForumPostDraft.php.

348 {
349 global $ilDB;
350
351 $res = $ilDB->queryF(
352 'SELECT * FROM frm_posts_drafts WHERE post_author_id = %s AND post_id = %s AND draft_id = %s',
353 array('integer', 'integer','integer'),
354 array($this->getPostAuthorId(), $this->getPostId(), $this->getDraftId())
355 );
356
357 while($row = $ilDB->fetchAssoc($res))
358 {
360 }
361 }

References $ilDB, $res, $row, getDraftId(), getPostAuthorId(), getPostId(), and populateWithDatabaseRecord().

Referenced by __construct().

+ Here is the call graph for this function:
+ Here is the caller graph for this function:

◆ readDrafts()

static ilForumPostDraft::readDrafts (   $user_id)
staticprotected
Parameters
int$user_id

Definition at line 366 of file class.ilForumPostDraft.php.

367 {
368 global $ilDB;
369
370 $res = $ilDB->queryF('SELECT * FROM frm_posts_drafts WHERE post_author_id = %s',
371 array('integer'), array($user_id));
372
373 self::$instances[$user_id] = array();
374 while($row = $ilDB->fetchAssoc($res))
375 {
376 $tmp_obj = new ilForumPostDraft();
378 self::$instances[$user_id][$row['thread_id']][$tmp_obj->getPostId()][] = $tmp_obj;
379 self::$instances[$user_id]['draft_ids'][$tmp_obj->getDraftId()] = $tmp_obj;
380 }
381 unset($tmp_obj);
382 }
Class ilForumPostDraft.

References $ilDB, $res, $row, and populateWithDatabaseRecord().

Referenced by getDraftInstancesByUserId(), and getInstancesByUserIdAndThreadId().

+ Here is the call graph for this function:
+ Here is the caller graph for this function:

◆ saveDraft()

ilForumPostDraft::saveDraft ( )

Definition at line 469 of file class.ilForumPostDraft.php.

470 {
471 global $ilDB;
472
473 $draft_id = $ilDB->nextId('frm_posts_drafts');
474 $post_date = date("Y-m-d H:i:s");
475
476 $ilDB->insert('frm_posts_drafts', array(
477 'draft_id' => array('integer', $draft_id),
478 'post_id' => array('integer', $this->getPostId()),
479 'thread_id' => array('integer', $this->getThreadId()),
480 'forum_id' => array('integer', $this->getForumId()),
481 'post_author_id' => array('integer', $this->getPostAuthorId()),
482 'post_subject' => array('text', $this->getPostSubject()),
483 'post_message' => array('clob', $this->getPostMessage()),
484 'notify' => array('integer', $this->getNotify()),
485 'post_notify' => array('integer', $this->getPostNotify()),
486 'post_date' => array('timestamp', $post_date),
487 'post_update' => array('timestamp', $post_date),
488// 'update_user_id' => array('integer', $this->getUpdateUserId()),
489 'post_user_alias' => array('text', $this->getPostUserAlias()),
490 'pos_display_usr_id' => array('integer', $this->getPostDisplayUserId())
491 ));
492 $this->setDraftId($draft_id);
493 return $draft_id;
494 }
date( 'd-M-Y', $objPHPExcel->getProperties() ->getCreated())

References $draft_id, $ilDB, $post_date, date, getForumId(), getNotify(), getPostAuthorId(), getPostDisplayUserId(), getPostId(), getPostMessage(), getPostNotify(), getPostSubject(), getPostUserAlias(), getThreadId(), and setDraftId().

+ Here is the call graph for this function:

◆ setDraftId()

ilForumPostDraft::setDraftId (   $draft_id)
Parameters
int$draft_id

Definition at line 131 of file class.ilForumPostDraft.php.

132 {
133 $this->draft_id = $draft_id;
134 }

References $draft_id.

Referenced by __construct(), populateWithDatabaseRecord(), and saveDraft().

+ Here is the caller graph for this function:

◆ setForumId()

ilForumPostDraft::setForumId (   $forum_id)
Parameters
int$forum_id

Definition at line 163 of file class.ilForumPostDraft.php.

164 {
165 $this->forum_id = $forum_id;
166 }

References $forum_id.

Referenced by populateWithDatabaseRecord().

+ Here is the caller graph for this function:

◆ setNotify()

ilForumPostDraft::setNotify (   $notify)
Parameters
int$notify

Definition at line 323 of file class.ilForumPostDraft.php.

324 {
325 $this->notify = $notify;
326 }

References $notify.

Referenced by populateWithDatabaseRecord().

+ Here is the caller graph for this function:

◆ setPostAuthorId()

ilForumPostDraft::setPostAuthorId (   $post_author_id)
Parameters
int$post_author_id

Definition at line 291 of file class.ilForumPostDraft.php.

292 {
293 $this->post_author_id = $post_author_id;
294 }

References $post_author_id.

Referenced by __construct(), and populateWithDatabaseRecord().

+ Here is the caller graph for this function:

◆ setPostDate()

ilForumPostDraft::setPostDate (   $post_date)
Parameters
string$post_date

Definition at line 227 of file class.ilForumPostDraft.php.

228 {
229 $this->post_date = $post_date;
230 }

References $post_date.

Referenced by populateWithDatabaseRecord().

+ Here is the caller graph for this function:

◆ setPostDisplayUserId()

ilForumPostDraft::setPostDisplayUserId (   $post_display_user_id)
Parameters
int$post_display_user_id

Definition at line 307 of file class.ilForumPostDraft.php.

308 {
309 $this->post_display_user_id = $post_display_user_id;
310 }

References $post_display_user_id.

Referenced by populateWithDatabaseRecord().

+ Here is the caller graph for this function:

◆ setPostId()

ilForumPostDraft::setPostId (   $post_id)
Parameters
int$post_id

Definition at line 147 of file class.ilForumPostDraft.php.

148 {
149 $this->post_id = $post_id;
150 }

References $post_id.

Referenced by __construct(), and populateWithDatabaseRecord().

+ Here is the caller graph for this function:

◆ setPostMessage()

ilForumPostDraft::setPostMessage (   $post_message)
Parameters
string$post_message

Definition at line 211 of file class.ilForumPostDraft.php.

212 {
213 $this->post_message = $post_message;
214 }

References $post_message.

Referenced by populateWithDatabaseRecord().

+ Here is the caller graph for this function:

◆ setPostNotify()

ilForumPostDraft::setPostNotify (   $post_notify)
Parameters
int$post_notify

Definition at line 115 of file class.ilForumPostDraft.php.

116 {
117 $this->post_notify = $post_notify;
118 }

References $post_notify.

Referenced by populateWithDatabaseRecord().

+ Here is the caller graph for this function:

◆ setPostSubject()

ilForumPostDraft::setPostSubject (   $post_subject)
Parameters
string$post_subject

Definition at line 195 of file class.ilForumPostDraft.php.

196 {
197 $this->post_subject = $post_subject;
198 }

References $post_subject.

Referenced by populateWithDatabaseRecord().

+ Here is the caller graph for this function:

◆ setPostUpdate()

ilForumPostDraft::setPostUpdate (   $post_update)
Parameters
string$post_update

Definition at line 243 of file class.ilForumPostDraft.php.

244 {
245 $this->post_update = $post_update;
246 }

References $post_update.

Referenced by populateWithDatabaseRecord().

+ Here is the caller graph for this function:

◆ setPostUserAlias()

ilForumPostDraft::setPostUserAlias (   $post_user_alias)
Parameters
string$post_user_alias

Definition at line 275 of file class.ilForumPostDraft.php.

276 {
277 $this->post_user_alias = $post_user_alias;
278 }

References $post_user_alias.

Referenced by populateWithDatabaseRecord().

+ Here is the caller graph for this function:

◆ setThreadId()

ilForumPostDraft::setThreadId (   $thread_id)
Parameters
int$thread_id

Definition at line 179 of file class.ilForumPostDraft.php.

180 {
181 $this->thread_id = $thread_id;
182 }

References $thread_id.

Referenced by populateWithDatabaseRecord().

+ Here is the caller graph for this function:

◆ setUpdateUserId()

ilForumPostDraft::setUpdateUserId (   $update_user_id)
Parameters
int$update_user

Definition at line 259 of file class.ilForumPostDraft.php.

260 {
261 $this->update_user_id = $update_user_id;
262 }

References $update_user_id.

Referenced by populateWithDatabaseRecord().

+ Here is the caller graph for this function:

◆ updateDraft()

ilForumPostDraft::updateDraft ( )

Definition at line 496 of file class.ilForumPostDraft.php.

497 {
498 global $ilDB;
499
500 $ilDB->update('frm_posts_drafts', array(
501 'post_subject' => array('text', $this->getPostSubject()),
502 'post_message' => array('clob', $this->getPostMessage()),
503 'notify' => array('integer', $this->getNotify()),
504 'post_notify' => array('integer', $this->getPostNotify()),
505 'post_update' => array('timestamp', date("Y-m-d H:i:s")),
506 'update_user_id' => array('integer', $this->getUpdateUserId()),
507 'post_user_alias' => array('text', $this->getPostUserAlias()),
508 'pos_display_usr_id' => array('integer', $this->getPostDisplayUserId())
509 ),
510 array('draft_id' => array('integer', $this->getDraftId())));
511 }

References $ilDB, date, getDraftId(), getNotify(), getPostDisplayUserId(), getPostMessage(), getPostNotify(), getPostSubject(), getPostUserAlias(), and getUpdateUserId().

+ Here is the call graph for this function:

Field Documentation

◆ $draft_id

ilForumPostDraft::$draft_id = 0
protected

◆ $drafts_settings_cache

ilForumPostDraft::$drafts_settings_cache = array()
staticprotected

Definition at line 80 of file class.ilForumPostDraft.php.

◆ $forum_id

ilForumPostDraft::$forum_id = 0
protected

Definition at line 22 of file class.ilForumPostDraft.php.

Referenced by getForumId(), getThreadDraftData(), and setForumId().

◆ $forum_statistics_cache

ilForumPostDraft::$forum_statistics_cache = array()
staticprotected

Definition at line 75 of file class.ilForumPostDraft.php.

◆ $instances

ilForumPostDraft::$instances = array()
staticprivate

Definition at line 69 of file class.ilForumPostDraft.php.

◆ $notify

ilForumPostDraft::$notify = 0
protected

Definition at line 63 of file class.ilForumPostDraft.php.

Referenced by getNotify(), and setNotify().

◆ $post_author_id

ilForumPostDraft::$post_author_id = 0
protected

Definition at line 54 of file class.ilForumPostDraft.php.

Referenced by getPostAuthorId(), getThreadDraftData(), and setPostAuthorId().

◆ $post_date

ilForumPostDraft::$post_date = '0000-00-00 00:00:00'
protected

Definition at line 38 of file class.ilForumPostDraft.php.

Referenced by getPostDate(), saveDraft(), and setPostDate().

◆ $post_display_user_id

ilForumPostDraft::$post_display_user_id = 0
protected

Definition at line 58 of file class.ilForumPostDraft.php.

Referenced by getPostDisplayUserId(), and setPostDisplayUserId().

◆ $post_id

ilForumPostDraft::$post_id = 0
protected

Definition at line 18 of file class.ilForumPostDraft.php.

Referenced by __construct(), getPostId(), and setPostId().

◆ $post_message

ilForumPostDraft::$post_message = ''
protected

Definition at line 34 of file class.ilForumPostDraft.php.

Referenced by getPostMessage(), and setPostMessage().

◆ $post_notify

ilForumPostDraft::$post_notify = 0
protected

Definition at line 64 of file class.ilForumPostDraft.php.

Referenced by getPostNotify(), and setPostNotify().

◆ $post_subject

ilForumPostDraft::$post_subject = ''
protected

Definition at line 30 of file class.ilForumPostDraft.php.

Referenced by getPostSubject(), and setPostSubject().

◆ $post_update

ilForumPostDraft::$post_update = '0000-00-00 00:00:00'
protected

Definition at line 42 of file class.ilForumPostDraft.php.

Referenced by getPostUpdate(), and setPostUpdate().

◆ $post_user_alias

ilForumPostDraft::$post_user_alias = ''
protected

Definition at line 50 of file class.ilForumPostDraft.php.

Referenced by getPostUserAlias(), and setPostUserAlias().

◆ $thread_id

ilForumPostDraft::$thread_id = 0
protected

◆ $update_user_id

ilForumPostDraft::$update_user_id = 0
protected

Definition at line 46 of file class.ilForumPostDraft.php.

Referenced by getUpdateUserId(), and setUpdateUserId().

◆ MEDIAOBJECT_TYPE


The documentation for this class was generated from the following file: