ILIAS  release_5-2 Revision v5.2.25-18-g3f80b828510
ilAdministrationSettingsFormHandler Class Reference

Administration settings form handler. More...

+ Collaboration diagram for ilAdministrationSettingsFormHandler:

Static Public Member Functions

static getSettingsGUIInstance ($a_settings_obj_type)
 
static addFieldsToForm ($a_form_id, ilPropertyFormGUI $a_form, ilObjectGUI $a_parent_gui)
 

Data Fields

const FORM_PRIVACY = 1
 
const FORM_SECURITY = 2
 
const FORM_FILES_QUOTA = 3
 
const FORM_LP = 4
 
const FORM_MAIL = 5
 
const FORM_COURSE = 6
 
const FORM_GROUP = 7
 
const FORM_REPOSITORY = 8
 
const FORM_LDAP = 9
 
const FORM_FORUM = 10
 
const FORM_ACCESSIBILITY = 11
 
const FORM_WSP = 12
 
const FORM_TAGGING = 13
 
const SETTINGS_USER = "usrf"
 
const SETTINGS_GENERAL = "adm"
 
const SETTINGS_FILE = "facs"
 
const SETTINGS_ROLE = "rolf"
 
const SETTINGS_FORUM = "frma"
 
const SETTINGS_LRES = "lrss"
 
const SETTINGS_REPOSITORY = "reps"
 
const SETTINGS_PD = "pdts"
 
const SETTINGS_COURSE = "crss"
 
const SETTINGS_GROUP = "grps"
 
const SETTINGS_PRIVACY_SECURITY = "ps"
 
const SETTINGS_CALENDAR = "cals"
 
const SETTINGS_AUTH = "auth"
 
const SETTINGS_WIKI = "wiks"
 
const SETTINGS_PORTFOLIO = "prfa"
 
const VALUE_BOOL = "bool"
 

Static Protected Member Functions

static initObjectMap ()
 
static getRefId ($a_obj_type)
 
static parseFieldValue ($a_field_type, &$a_field_value)
 
static parseFieldDefinition ($a_type, ilPropertyFormGUI $a_form, ilObjectGUI $a_gui, $a_data)
 

Static Protected Attributes

static $OBJ_MAP
 

Detailed Description

Administration settings form handler.

Author
Jörg Lützenkirchen luetz.nosp@m.enki.nosp@m.rchen.nosp@m.@lei.nosp@m.fos.c.nosp@m.om
Version
Id
class.ilAdministrationGUI.php 43022 2013-06-26 13:32:48Z tamstutz

Definition at line 10 of file class.ilAdministrationSettingsFormHandler.php.

Member Function Documentation

◆ addFieldsToForm()

static ilAdministrationSettingsFormHandler::addFieldsToForm (   $a_form_id,
ilPropertyFormGUI  $a_form,
ilObjectGUI  $a_parent_gui 
)
static

Definition at line 95 of file class.ilAdministrationSettingsFormHandler.php.

96 {
97 switch($a_form_id)
98 {
100 $types = array(self::SETTINGS_GENERAL, self::SETTINGS_USER, self::SETTINGS_FILE, self::SETTINGS_ROLE);
101 break;
102
104 $types = array(self::SETTINGS_ROLE, self::SETTINGS_FORUM, self::SETTINGS_LRES);
105 break;
106
108 $types = array(self::SETTINGS_PD);
109 break;
110
111 case self::FORM_LP:
112 $types = array(self::SETTINGS_REPOSITORY);
113 break;
114
116 $types = array(self::SETTINGS_FORUM, self::SETTINGS_AUTH, self::SETTINGS_WIKI);
117 break;
118
119 case self::FORM_MAIL:
120 $types = array(self::SETTINGS_COURSE, self::SETTINGS_GROUP);
121 break;
122
124 case self::FORM_GROUP:
125 $types = array(self::SETTINGS_PRIVACY_SECURITY, self::SETTINGS_CALENDAR, self::SETTINGS_GENERAL);
126 break;
127
128 case self::FORM_WSP:
129 $types = array(self::SETTINGS_PORTFOLIO);
130 break;
131
133 $types = array(self::SETTINGS_REPOSITORY);
134 break;
135
136 default:
137 $types = null;
138 break;
139 }
140
141 if(is_array($types))
142 {
143 foreach($types as $type)
144 {
145 $gui = self::getSettingsGUIInstance($type);
146 if($gui && method_exists($gui, "addToExternalSettingsForm"))
147 {
148 $data = $gui->addToExternalSettingsForm($a_form_id);
149 if(is_array($data))
150 {
151 self::parseFieldDefinition($type, $a_form, $gui, $data);
152 }
153 }
154 }
155 }
156
157 // cron jobs - special handling
158
159 include_once "Modules/SystemFolder/classes/class.ilObjSystemFolderGUI.php";
160 $parent_gui = new ilObjSystemFolderGUI(null, SYSTEM_FOLDER_ID, true);
161 $parent_gui->setCreationMode(true);
162
163 include_once "Services/Cron/classes/class.ilCronManagerGUI.php";
164 $gui = new ilCronManagerGUI();
165 $data = $gui->addToExternalSettingsForm($a_form_id);
166 if(sizeof($data))
167 {
168 self::parseFieldDefinition("cron", $a_form, $parent_gui, $data);
169 }
170 }
static parseFieldDefinition($a_type, ilPropertyFormGUI $a_form, ilObjectGUI $a_gui, $a_data)
Class ilCronManagerGUI.
Class ilObjSystemFolderGUI.

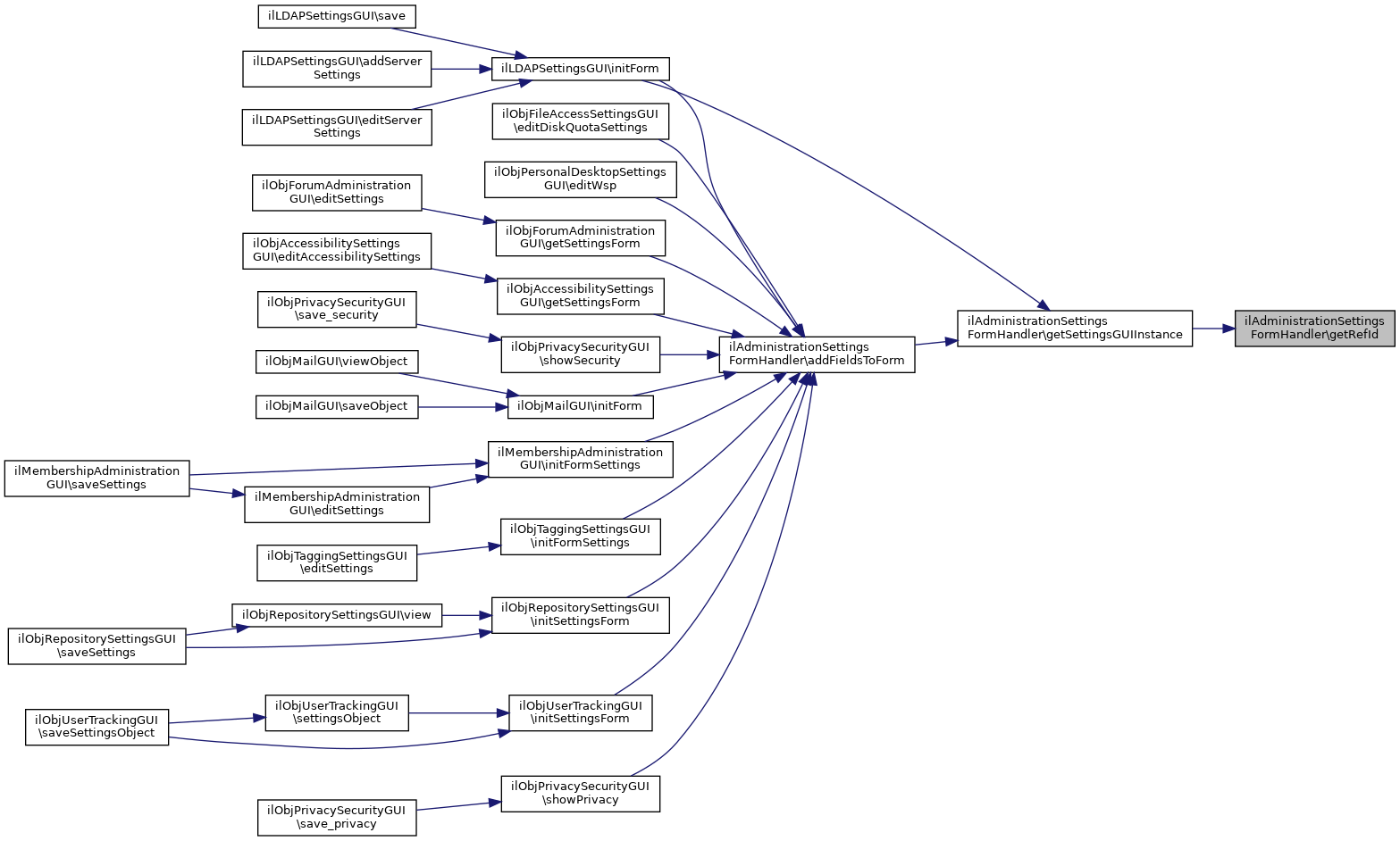
References $data, FORM_ACCESSIBILITY, FORM_COURSE, FORM_FILES_QUOTA, FORM_GROUP, FORM_LP, FORM_MAIL, FORM_PRIVACY, FORM_SECURITY, FORM_TAGGING, FORM_WSP, getSettingsGUIInstance(), and parseFieldDefinition().

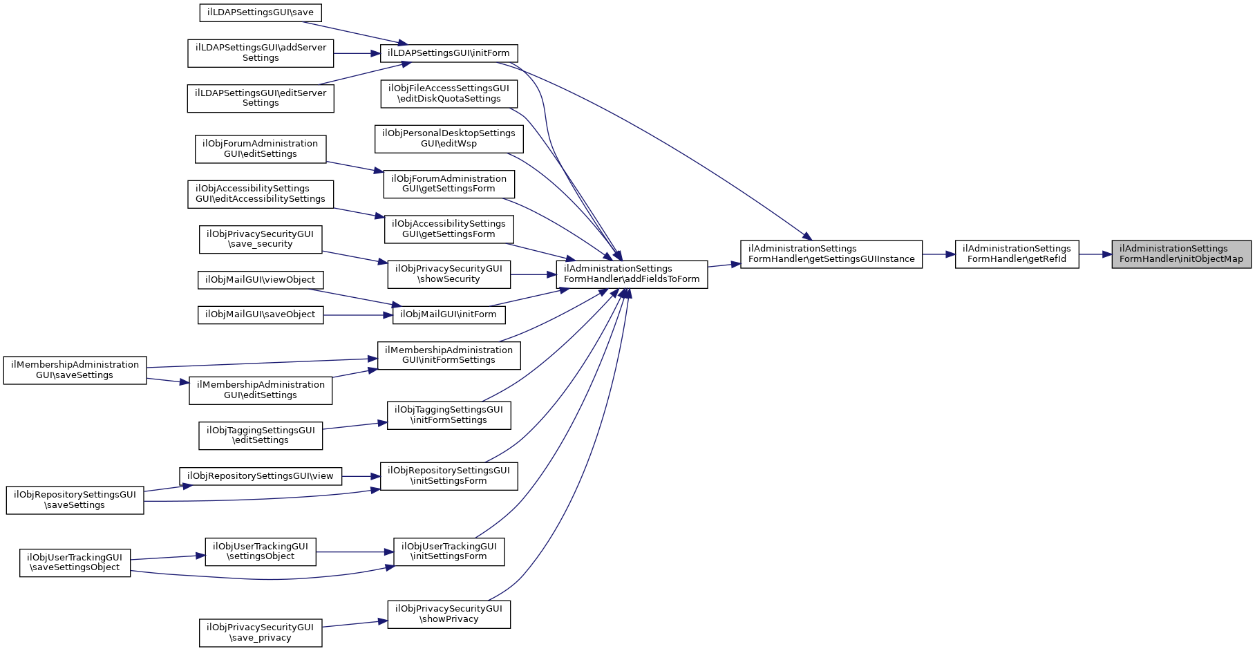
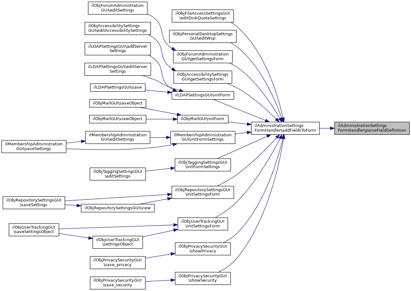
Referenced by ilObjFileAccessSettingsGUI\editDiskQuotaSettings(), ilObjPersonalDesktopSettingsGUI\editWsp(), ilObjForumAdministrationGUI\getSettingsForm(), ilObjAccessibilitySettingsGUI\getSettingsForm(), ilLDAPSettingsGUI\initForm(), ilObjMailGUI\initForm(), ilMembershipAdministrationGUI\initFormSettings(), ilObjTaggingSettingsGUI\initFormSettings(), ilObjRepositorySettingsGUI\initSettingsForm(), ilObjUserTrackingGUI\initSettingsForm(), ilObjPrivacySecurityGUI\showPrivacy(), and ilObjPrivacySecurityGUI\showSecurity().

+ Here is the call graph for this function:
+ Here is the caller graph for this function:

◆ getRefId()

static ilAdministrationSettingsFormHandler::getRefId (   $a_obj_type)
staticprotected

Definition at line 59 of file class.ilAdministrationSettingsFormHandler.php.

60 {
61 if(!is_array(self::$OBJ_MAP))
62 {
64 }
65 return self::$OBJ_MAP[$a_obj_type];
66 }

References initObjectMap().

Referenced by getSettingsGUIInstance().

+ Here is the call graph for this function:
+ Here is the caller graph for this function:

◆ getSettingsGUIInstance()

static ilAdministrationSettingsFormHandler::getSettingsGUIInstance (   $a_settings_obj_type)
static

Definition at line 68 of file class.ilAdministrationSettingsFormHandler.php.

69 {
70 global $objDefinition, $ilCtrl;
71
72 $ref_id = self::getRefId($a_settings_obj_type);
73 $obj_type = ilObject::_lookupType($ref_id, true);
74
75 $class_name = $objDefinition->getClassName($obj_type);
76 $class_name = "ilObj".$class_name."GUI";
77
78 $class_path = $ilCtrl->lookupClassPath($class_name);
79 include_once($class_path);
80
81 if(is_subclass_of($class_name, "ilObject2GUI"))
82 {
83 $gui_obj = new $class_name($ref_id, ilObject2GUI::REPOSITORY_NODE_ID);
84 }
85 else
86 {
87 $gui_obj = new $class_name("", $ref_id, true, false);
88 }
89
90 $gui_obj->setCreationMode(true);
91
92 return $gui_obj;
93 }
static _lookupType($a_id, $a_reference=false)
lookup object type
global $ilCtrl
Definition: ilias.php:18
$ref_id
Definition: sahs_server.php:39

References $ilCtrl, $ref_id, ilObject\_lookupType(), getRefId(), and ilObject2GUI\REPOSITORY_NODE_ID.

Referenced by addFieldsToForm(), and ilLDAPSettingsGUI\initForm().

+ Here is the call graph for this function:
+ Here is the caller graph for this function:

◆ initObjectMap()

static ilAdministrationSettingsFormHandler::initObjectMap ( )
staticprotected

Definition at line 46 of file class.ilAdministrationSettingsFormHandler.php.

47 {
48 global $tree;
49
50 $map = array("adm" => SYSTEM_FOLDER_ID);
51 foreach($tree->getChilds(SYSTEM_FOLDER_ID) as $obj)
52 {
53 $map[$obj["type"]] = $obj["ref_id"];
54 }
55
56 self::$OBJ_MAP = $map;
57 }

Referenced by getRefId().

+ Here is the caller graph for this function:

◆ parseFieldDefinition()

static ilAdministrationSettingsFormHandler::parseFieldDefinition (   $a_type,
ilPropertyFormGUI  $a_form,
ilObjectGUI  $a_gui,
  $a_data 
)
staticprotected

Definition at line 198 of file class.ilAdministrationSettingsFormHandler.php.

199 {
200 global $lng, $rbacsystem, $ilCtrl, $ilAccess;
201
202 if(!is_array($a_data))
203 {
204 return;
205 }
206
207 // write permission for current gui?
208 $has_write = $ilAccess->checkAccess("write", "", (int)$_REQUEST["ref_id"]);
209
210 foreach($a_data as $area_caption => $fields)
211 {
212 if(is_numeric($area_caption) || !trim($area_caption))
213 {
214 $area_caption = "obj_".$a_type;
215 }
216
217 if(is_array($fields) && sizeof($fields) == 2)
218 {
219 $cmd = $fields[0];
220 $fields = $fields[1];
221 if(is_array($fields))
222 {
223 $ftpl = new ilTemplate("tpl.external_settings.html", true, true, "Services/Administration");
224
225
226 $stack = array();
227 foreach($fields as $field_caption_id => $field_value)
228 {
229 $field_type = $subitems = null;
230 if(is_array($field_value))
231 {
232 $field_type = $field_value[1];
233 $subitems = $field_value[2];
234 $field_value = $field_value[0];
235 }
236
237 if(self::parseFieldValue($field_type, $field_value))
238 {
239 $ftpl->setCurrentBlock("value_bl");
240 $ftpl->setVariable("VALUE", $field_value);
241 $ftpl->parseCurrentBlock();
242 }
243
244 if(is_array($subitems))
245 {
246 $ftpl->setCurrentBlock("subitem_bl");
247 foreach($subitems as $sub_caption_id => $sub_value)
248 {
249 $sub_type = null;
250 if(is_array($sub_value))
251 {
252 $sub_type = $sub_value[1];
253 $sub_value = $sub_value[0];
254 }
255 self::parseFieldValue($sub_type, $sub_value);
256
257 $ftpl->setVariable("SUBKEY", $lng->txt($sub_caption_id));
258 $ftpl->setVariable("SUBVALUE", $sub_value);
259 $ftpl->parseCurrentBlock();
260 }
261 }
262
263 $ftpl->setCurrentBlock("row_bl");
264 $ftpl->setVariable("KEY", $lng->txt($field_caption_id));
265 $ftpl->parseCurrentBlock();
266 }
267
268 if ($has_write &&
269 $rbacsystem->checkAccess("visible,read", $a_gui->object->getRefId()))
270 {
271 if(!$cmd)
272 {
273 $cmd = "view";
274 }
275 $ilCtrl->setParameter($a_gui, "ref_id", $a_gui->object->getRefId());
276
277 $ftpl->setCurrentBlock("edit_bl");
278 $ftpl->setVariable("URL_EDIT", $ilCtrl->getLinkTargetByClass(array("ilAdministrationGUI", get_class($a_gui)), $cmd));
279 $ftpl->setVariable("TXT_EDIT", $lng->txt("adm_external_setting_edit"));
280 $ftpl->parseCurrentBlock();
281 }
282
283 $ext = new ilCustomInputGUI($lng->txt($area_caption));
284 $ext->setHtml($ftpl->get());
285 $a_form->addItem($ext);
286 }
287 }
288 }
289 }
This class represents a custom property in a property form.
addItem($a_item)
Add Item (Property, SectionHeader).
special template class to simplify handling of ITX/PEAR
global $lng
Definition: privfeed.php:17
$cmd
Definition: sahs_server.php:35

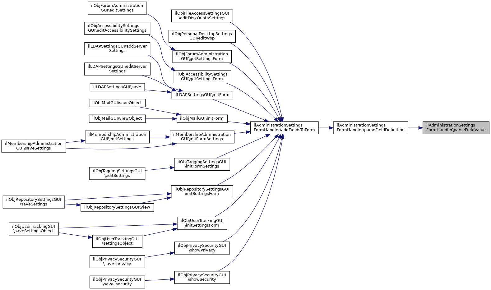
References $cmd, $ilCtrl, $lng, ilPropertyFormGUI\addItem(), and parseFieldValue().

Referenced by addFieldsToForm().

+ Here is the call graph for this function:
+ Here is the caller graph for this function:

◆ parseFieldValue()

static ilAdministrationSettingsFormHandler::parseFieldValue (   $a_field_type,
$a_field_value 
)
staticprotected

Definition at line 172 of file class.ilAdministrationSettingsFormHandler.php.

173 {
174 global $lng;
175
176 switch($a_field_type)
177 {
178 case self::VALUE_BOOL:
179 $a_field_value = (bool)$a_field_value ?
180 $lng->txt("enabled") :
181 $lng->txt("disabled");
182 return $a_field_value;
183 }
184
185 if(!is_numeric($a_field_value) &&
186 $a_field_value !== null && !trim($a_field_value))
187 {
188 $a_field_value = "-";
189 }
190
191 if(is_numeric($a_field_value) || $a_field_value !== "")
192 {
193 return true;
194 }
195 return false;
196 }

References $lng, and VALUE_BOOL.

Referenced by parseFieldDefinition().

+ Here is the caller graph for this function:

Field Documentation

◆ $OBJ_MAP

ilAdministrationSettingsFormHandler::$OBJ_MAP
staticprotected

◆ FORM_ACCESSIBILITY

◆ FORM_COURSE

◆ FORM_FILES_QUOTA

◆ FORM_FORUM

const ilAdministrationSettingsFormHandler::FORM_FORUM = 10

◆ FORM_GROUP

◆ FORM_LDAP

const ilAdministrationSettingsFormHandler::FORM_LDAP = 9

◆ FORM_LP

const ilAdministrationSettingsFormHandler::FORM_LP = 4

◆ FORM_MAIL

const ilAdministrationSettingsFormHandler::FORM_MAIL = 5

◆ FORM_PRIVACY

◆ FORM_REPOSITORY

const ilAdministrationSettingsFormHandler::FORM_REPOSITORY = 8

◆ FORM_SECURITY

◆ FORM_TAGGING

const ilAdministrationSettingsFormHandler::FORM_TAGGING = 13

◆ FORM_WSP

const ilAdministrationSettingsFormHandler::FORM_WSP = 12

◆ SETTINGS_AUTH

const ilAdministrationSettingsFormHandler::SETTINGS_AUTH = "auth"

◆ SETTINGS_CALENDAR

const ilAdministrationSettingsFormHandler::SETTINGS_CALENDAR = "cals"

◆ SETTINGS_COURSE

const ilAdministrationSettingsFormHandler::SETTINGS_COURSE = "crss"

◆ SETTINGS_FILE

const ilAdministrationSettingsFormHandler::SETTINGS_FILE = "facs"

◆ SETTINGS_FORUM

const ilAdministrationSettingsFormHandler::SETTINGS_FORUM = "frma"

◆ SETTINGS_GENERAL

const ilAdministrationSettingsFormHandler::SETTINGS_GENERAL = "adm"

◆ SETTINGS_GROUP

const ilAdministrationSettingsFormHandler::SETTINGS_GROUP = "grps"

◆ SETTINGS_LRES

const ilAdministrationSettingsFormHandler::SETTINGS_LRES = "lrss"

◆ SETTINGS_PD

const ilAdministrationSettingsFormHandler::SETTINGS_PD = "pdts"

◆ SETTINGS_PORTFOLIO

const ilAdministrationSettingsFormHandler::SETTINGS_PORTFOLIO = "prfa"

◆ SETTINGS_PRIVACY_SECURITY

const ilAdministrationSettingsFormHandler::SETTINGS_PRIVACY_SECURITY = "ps"

◆ SETTINGS_REPOSITORY

const ilAdministrationSettingsFormHandler::SETTINGS_REPOSITORY = "reps"

◆ SETTINGS_ROLE

const ilAdministrationSettingsFormHandler::SETTINGS_ROLE = "rolf"

◆ SETTINGS_USER

const ilAdministrationSettingsFormHandler::SETTINGS_USER = "usrf"

◆ SETTINGS_WIKI

const ilAdministrationSettingsFormHandler::SETTINGS_WIKI = "wiks"

◆ VALUE_BOOL


The documentation for this class was generated from the following file: