ILIAS  release_5-2 Revision v5.2.25-18-g3f80b828510
ilObjectPlugin Class Reference
+ Inheritance diagram for ilObjectPlugin:
+ Collaboration diagram for ilObjectPlugin:

Public Member Functions

 __construct ($a_ref_id=0)
 Constructor. More...
 
 getParentTypes ()
 returns a list of all repository object types which can be a parent of this type. More...
 
- Public Member Functions inherited from ilObject2
 __construct ($a_id=0, $a_reference=true)
 Constructor @access public. More...
 
 withReferences ()
 determines wehter objects are referenced or not (got ref ids or not) More...
 
 read ()
 Read data from db. More...
 
 getId ()
 get object id @access public More...
 
 setId ($a_id)
 set object id @access public More...
 
 setRefId ($a_id)
 set reference id @access public More...
 
 getRefId ()
 get reference id @access public More...
 
 getType ()
 get object type @access public More...
 
 setType ($a_type)
 set object type @access public More...
 
 getPresentationTitle ()
 get presentation title Normally same as title Overwritten for sessions More...
 
 getTitle ()
 get object title @access public More...
 
 getUntranslatedTitle ()
 get untranslated object title @access public More...
 
 setTitle ($a_title)
 set object title More...
 
 getDescription ()
 get object description More...
 
 setDescription ($a_desc)
 set object description More...
 
 getLongDescription ()
 get object long description (stored in object_description) More...
 
 getImportId ()
 get import id More...
 
 setImportId ($a_import_id)
 set import id More...
 
 getOwner ()
 get object owner More...
 
 getOwnerName ()
 
 setOwner ($a_owner)
 set object owner More...
 
 getCreateDate ()
 get create date @access public More...
 
 getLastUpdateDate ()
 get last update date @access public More...
 
 create ($a_clone_mode=false)
 
 update ()
 update object in db More...
 
 MDUpdateListener ($a_element)
 Meta data update listener. More...
 
 createMetaData ()
 create meta data entry More...
 
 updateMetaData ()
 update meta data entry More...
 
 deleteMetaData ()
 delete meta data entry More...
 
 updateOwner ()
 update owner of object in db More...
 
 putInTree ($a_parent_ref)
 maybe this method should be in tree object!? More...
 
 setPermissions ($a_parent_ref)
 set permissions of object More...
 
 createReference ()
 creates reference for object More...
 
 countReferences ()
 count references of object More...
 
 delete ()
 delete object or referenced object (in the case of a referenced object, object data is only deleted if last reference is deleted) This function removes an object entirely from system!! More...
 
 initDefaultRoles ()
 init default roles settings Purpose of this function is to create a local role folder and local roles, that are needed depending on the object type If you want to setup default local roles you MUST overwrite this method in derived object classes (see ilObjForum for an example) @access public More...
 
 setRegisterMode ($a_bool)
 
 isUserRegistered ($a_user_id=0)
 
 requireRegistration ()
 
 appendCopyInfo ($a_target_id, $a_copy_id)
 Prepend Copy info if object with same name exists in that container. More...
 
 cloneMetaData ($target_obj)
 Copy meta data. More...
 
 cloneObject ($a_target_id, $a_copy_id=null, $a_omit_tree=false)
 Clone object permissions, put in tree ... More...
 
 cloneDependencies ($a_target_id, $a_copy_id)
 Clone object dependencies. More...
 
- Public Member Functions inherited from ilObject
 __construct ($a_id=0, $a_reference=true)
 Constructor @access public. More...
 
 withReferences ()
 determines wehter objects are referenced or not (got ref ids or not) More...
 
 read ()
 read object data from db into object More...
 
 getId ()
 get object id @access public More...
 
 setId ($a_id)
 set object id @access public More...
 
 setRefId ($a_id)
 set reference id @access public More...
 
 getRefId ()
 get reference id @access public More...
 
 getType ()
 get object type @access public More...
 
 setType ($a_type)
 set object type @access public More...
 
 getPresentationTitle ()
 get presentation title Normally same as title Overwritten for sessions More...
 
 getTitle ()
 get object title @access public More...
 
 getUntranslatedTitle ()
 get untranslated object title @access public More...
 
 setTitle ($a_title)
 set object title More...
 
 getDescription ()
 get object description More...
 
 setDescription ($a_desc)
 set object description More...
 
 getLongDescription ()
 get object long description (stored in object_description) More...
 
 getImportId ()
 get import id More...
 
 setImportId ($a_import_id)
 set import id More...
 
 getOwner ()
 get object owner More...
 
 getOwnerName ()
 
 setOwner ($a_owner)
 set object owner More...
 
 getCreateDate ()
 get create date @access public More...
 
 getLastUpdateDate ()
 get last update date @access public More...
 
 getDiskUsage ()
 
 create ()
 create More...
 
 update ()
 update object in db More...
 
 MDUpdateListener ($a_element)
 Meta data update listener. More...
 
 createMetaData ()
 create meta data entry More...
 
 updateMetaData ()
 update meta data entry More...
 
 deleteMetaData ()
 delete meta data entry More...
 
 updateOwner ()
 update owner of object in db More...
 
 putInTree ($a_parent_ref)
 maybe this method should be in tree object!? More...
 
 setPermissions ($a_parent_ref)
 set permissions of object More...
 
 setParentRolePermissions ($a_parent_ref)
 Initialize the permissions of parent roles (local roles of categories, global roles...) This method is overwritten in e.g courses, groups for building permission intersections with non_member templates. More...
 
 createReference ()
 creates reference for object More...
 
 countReferences ()
 count references of object More...
 
 delete ()
 delete object or referenced object (in the case of a referenced object, object data is only deleted if last reference is deleted) This function removes an object entirely from system!! More...
 
 initDefaultRoles ()
 init default roles settings Purpose of this function is to create a local role folder and local roles, that are needed depending on the object type If you want to setup default local roles you MUST overwrite this method in derived object classes (see ilObjForum for an example) @access public More...
 
 applyDidacticTemplate ($a_tpl_id)
 Apply template. More...
 
 setRegisterMode ($a_bool)
 
 isUserRegistered ($a_user_id=0)
 
 requireRegistration ()
 
 getXMLZip ()
 
 getHTMLDirectory ()
 
 cloneObject ($a_target_id, $a_copy_id=0, $a_omit_tree=false)
 Clone object permissions, put in tree ... More...
 
 appendCopyInfo ($a_target_id, $a_copy_id)
 Prepend Copy info if object with same name exists in that container. More...
 
 cloneDependencies ($a_target_id, $a_copy_id)
 Clone object dependencies. More...
 
 cloneMetaData ($target_obj)
 Copy meta data. More...
 
 getPossibleSubObjects ($a_filter=true)
 get all possible subobjects of this type the object can decide which types of subobjects are possible jut in time overwrite if the decision distinguish from standard model More...
 

Static Public Member Functions

static getRepoPluginObjectByType ($type)
 Return either a repoObject plugin or a orgunit extension plugin or null if the type is not a plugin. More...
 
static lookupTxtById ($plugin_id, $lang_var)
 
- Static Public Member Functions inherited from ilObject2
static _lookupObjIdByImportId ($a_import_id)
 
static _lookupOwnerName ($a_owner_id)
 lookup owner name for owner id More...
 
static _getIdForImportId ($a_import_id)
 get current object id for import id (static) More...
 
static _getAllReferences ($a_id)
 get all reference ids of object More...
 
static _lookupTitle ($a_id)
 lookup object title More...
 
static _lookupOwner ($a_id)
 lookup object owner More...
 
static _getIdsForTitle ($title, $type='', $partialmatch=false)
 
static _lookupDescription ($a_id)
 lookup object description More...
 
static _lookupLastUpdate ($a_id, $a_as_string=false)
 lookup last update More...
 
static _getLastUpdateOfObjects ($a_objs)
 Get last update for a set of media objects. More...
 
static _lookupObjId ($a_id)
 
static _setDeletedDate ($a_ref_id)
 only called in ilTree::saveSubTree More...
 
static _resetDeletedDate ($a_ref_id)
 only called in ilObjectGUI::insertSavedNodes More...
 
static _lookupDeletedDate ($a_ref_id)
 only called in ilObjectGUI::insertSavedNodes More...
 
static _writeTitle ($a_obj_id, $a_title)
 write title to db (static) More...
 
static _writeDescription ($a_obj_id, $a_desc)
 write description to db (static) More...
 
static _writeImportId ($a_obj_id, $a_import_id)
 write import id to db (static) More...
 
static _lookupType ($a_id, $a_reference=false)
 lookup object type More...
 
static _isInTrash ($a_ref_id)
 checks wether object is in trash More...
 
static _hasUntrashedReference ($a_obj_id)
 checks wether an object has at least one reference that is not in trash More...
 
static _lookupObjectId ($a_ref_id)
 lookup object id More...
 
static _getObjectsDataForType ($a_type, $a_omit_trash=false)
 get all objects of a certain type More...
 
static _exists ($a_id, $a_reference=false, $a_type=null)
 checks if an object exists in object_data@access public More...
 
static _getObjectsByType ($a_obj_type="", $a_owner="")
 Get objects by type. More...
 
static _prepareCloneSelection ($a_ref_ids, $new_type, $a_show_path=true)
 Prepare copy wizard object selection. More...
 
static _getIcon ($a_obj_id="", $a_size="big", $a_type="", $a_offline=false)
 Get icon for repository item. More...
 
- Static Public Member Functions inherited from ilObject
static _lookupObjIdByImportId ($a_import_id)
 
static _lookupImportId ($a_obj_id)
 
static _lookupOwnerName ($a_owner_id)
 lookup owner name for owner id More...
 
static _getIdForImportId ($a_import_id)
 get current object id for import id (static) More...
 
static _getAllReferences ($a_id)
 get all reference ids of object More...
 
static _lookupTitle ($a_id)
 lookup object title More...
 
static _lookupOwner ($a_id)
 lookup object owner More...
 
static _getIdsForTitle ($title, $type='', $partialmatch=false)
 
static _lookupDescription ($a_id)
 lookup object description More...
 
static _lookupLastUpdate ($a_id, $a_as_string=false)
 lookup last update More...
 
static _getLastUpdateOfObjects ($a_objs)
 Get last update for a set of media objects. More...
 
static _lookupObjId ($a_id)
 
static _setDeletedDate ($a_ref_id)
 only called in ilTree::saveSubTree More...
 
static setDeletedDates ($a_ref_ids)
 Set deleted date @global type $ilDB. More...
 
static _resetDeletedDate ($a_ref_id)
 only called in ilObjectGUI::insertSavedNodes More...
 
static _lookupDeletedDate ($a_ref_id)
 only called in ilObjectGUI::insertSavedNodes More...
 
static _writeTitle ($a_obj_id, $a_title)
 write title to db (static) More...
 
static _writeDescription ($a_obj_id, $a_desc)
 write description to db (static) More...
 
static _writeImportId ($a_obj_id, $a_import_id)
 write import id to db (static) More...
 
static _lookupType ($a_id, $a_reference=false)
 lookup object type More...
 
static _isInTrash ($a_ref_id)
 checks wether object is in trash More...
 
static _hasUntrashedReference ($a_obj_id)
 checks wether an object has at least one reference that is not in trash More...
 
static _lookupObjectId ($a_ref_id)
 lookup object id More...
 
static _getObjectsDataForType ($a_type, $a_omit_trash=false)
 get all objects of a certain type More...
 
static _exists ($a_id, $a_reference=false, $a_type=null)
 checks if an object exists in object_data@access public More...
 
static _getObjectsByType ($a_obj_type="", $a_owner="")
 Get objects by type. More...
 
static _prepareCloneSelection ($a_ref_ids, $new_type, $show_path=true)
 Prepare copy wizard object selection. More...
 
static _getIcon ($a_obj_id="", $a_size="big", $a_type="", $a_offline=false)
 Get icon for repository item. More...
 
static collectDeletionDependencies (&$deps, $a_ref_id, $a_obj_id, $a_type, $a_depth=0)
 Collect deletion dependencies. More...
 
static getDeletionDependencies ($a_obj_id)
 Get deletion dependencies. More...
 
static getLongDescriptions (array $a_obj_ids)
 Get long description data. More...
 
static getAllOwnedRepositoryObjects ($a_user_id)
 Get all ids of objects user owns. More...
 
static fixMissingTitles ($a_type, array &$a_obj_title_map)
 Try to fix missing object titles. More...
 
static _lookupCreationDate ($a_id)
 Lookup creation date. More...
 
static hasAutoRating ($a_type, $a_ref_id)
 Check if auto rating is active for parent group/course. More...
 

Protected Member Functions

 getPlugin ()
 Get plugin object. More...
 
 txt ($a_var)
 Wrapper for txt function. More...
 
- Protected Member Functions inherited from ilObject2
 initType ()
 
 doRead ()
 
 doCreate ()
 
 beforeCreate ()
 
 doUpdate ()
 
 beforeUpdate ()
 
 doMDUpdateListener ($a_element)
 
 beforeMDUpdateListener ($a_element)
 
 doCreateMetaData ()
 
 beforeCreateMetaData ()
 
 doUpdateMetaData ()
 
 beforeUpdateMetaData ()
 
 doDelete ()
 
 beforeDelete ()
 
 doCloneObject ($new_obj, $a_target_id, $a_copy_id=null)
 
 beforeCloneObject ()
 

Static Protected Member Functions

static loadRepoPlugin ($type_id)
 

Protected Attributes

 $plugin
 

Static Protected Attributes

static $plugin_by_type = array()
 

Private Attributes

 $object
 

Additional Inherited Members

- Data Fields inherited from ilObject
const TITLE_LENGTH = 255
 max length of object title More...
 
const DESC_LENGTH = 128
 
 $ilias
 
 $lng
 
 $id
 
 $ref_id
 
 $type
 
 $title
 
 $untranslatedTitle
 
 $desc
 
 $long_desc
 
 $owner
 
 $create_date
 
 $last_update
 
 $import_id
 
 $register = false
 
 $referenced
 
 $objectList
 
 $max_title
 
 $max_desc
 
 $add_dots
 

Detailed Description

Definition at line 15 of file class.ilObjectPlugin.php.

Constructor & Destructor Documentation

◆ __construct()

ilObjectPlugin::__construct (   $a_ref_id = 0)

Constructor.

Reimplemented in ilOrgUnitExtension.

Definition at line 30 of file class.ilObjectPlugin.php.

31 {
32 $this->initType();
33 parent::__construct($a_ref_id, true);
34 $this->plugin = $this->getPlugin();
35 }
getPlugin()
Get plugin object.

References getPlugin(), and ilObject2\initType().

+ Here is the call graph for this function:

Member Function Documentation

◆ getParentTypes()

ilObjectPlugin::getParentTypes ( )

returns a list of all repository object types which can be a parent of this type.

Returns
string[]

Definition at line 109 of file class.ilObjectPlugin.php.

109 {
110 return $this->plugin->getParentTypes();
111 }

◆ getPlugin()

ilObjectPlugin::getPlugin ( )
protected

Get plugin object.

Returns
object plugin object
Exceptions
ilPluginException

Reimplemented in ilOrgUnitExtension.

Definition at line 84 of file class.ilObjectPlugin.php.

85 {
86 if(!$this->plugin) {
87 $this->plugin =
88 ilPlugin::getPluginObject(IL_COMP_SERVICE, "Repository", "robj",
89 ilPlugin::lookupNameForId(IL_COMP_SERVICE, "Repository", "robj", $this->getType()));
90 if (!is_object($this->plugin)) {
91 throw new ilPluginException("ilObjectPlugin: Could not instantiate plugin object for type " . $this->getType() . ".");
92 }
93 }
94 return $this->plugin;
95 }
const IL_COMP_SERVICE
getType()
get object type @access public
static getPluginObject($a_ctype, $a_cname, $a_slot_id, $a_pname)
Get plugin object.
static lookupNameForId($a_ctype, $a_cname, $a_slot_id, $a_plugin_id)
Lookup name for id.

References $plugin, ilPlugin\getPluginObject(), ilObject2\getType(), IL_COMP_SERVICE, and ilPlugin\lookupNameForId().

Referenced by __construct(), and txt().

+ Here is the call graph for this function:
+ Here is the caller graph for this function:

◆ getRepoPluginObjectByType()

static ilObjectPlugin::getRepoPluginObjectByType (   $type)
static

Return either a repoObject plugin or a orgunit extension plugin or null if the type is not a plugin.

Parameters
$type
Returns
null|ilRepositoryObjectPlugin

Definition at line 44 of file class.ilObjectPlugin.php.

44 {
45 if (!self::$plugin_by_type[$type]) {
47 }
48
49 return self::$plugin_by_type[$type];
50 }
static loadRepoPlugin($type_id)

References ilObject\$type, and loadRepoPlugin().

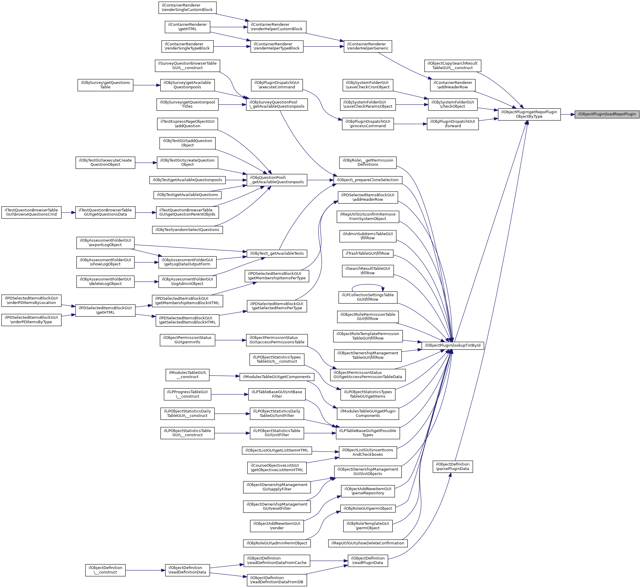
Referenced by ilObjectCopySearchResultTableGUI\__construct(), ilContainerRenderer\addHeaderRow(), ilObjSystemFolderGUI\checkObject(), ilObjPluginDispatchGUI\forward(), lookupTxtById(), and ilObjectDefinition\parsePluginData().

+ Here is the call graph for this function:
+ Here is the caller graph for this function:

◆ loadRepoPlugin()

static ilObjectPlugin::loadRepoPlugin (   $type_id)
staticprotected
Parameters
string$type_id

Definition at line 56 of file class.ilObjectPlugin.php.

56 {
58 ilPlugin::lookupNameForId(IL_COMP_SERVICE, "Repository", "robj", $type_id));
59 if (!$plugin) {
60 $plugin = ilPlugin::getPluginObject(IL_COMP_MODULE, "OrgUnit", "orguext",
61 ilPlugin::lookupNameForId(IL_COMP_MODULE, "OrgUnit", "orguext", $type_id));
62 }
63 if (!$plugin) {
64 ilLoggerFactory::getLogger("obj")->log("Try to get repo plugin obj by type: $type_id. No such type exists for Repository and Org Unit pluginss.");
65 }
66 self::$plugin_by_type[$type_id] = $plugin;
67 }
const IL_COMP_MODULE
static getLogger($a_component_id)
Get component logger.

References $plugin, ilLoggerFactory\getLogger(), ilPlugin\getPluginObject(), IL_COMP_MODULE, IL_COMP_SERVICE, and ilPlugin\lookupNameForId().

Referenced by getRepoPluginObjectByType().

+ Here is the call graph for this function:
+ Here is the caller graph for this function:

◆ lookupTxtById()

◆ txt()

ilObjectPlugin::txt (   $a_var)
finalprotected

Wrapper for txt function.

Definition at line 100 of file class.ilObjectPlugin.php.

101 {
102 return $this->getPlugin()->txt($a_var);
103 }

References getPlugin().

+ Here is the call graph for this function:

Field Documentation

◆ $object

ilObjectPlugin::$object
private

Definition at line 17 of file class.ilObjectPlugin.php.

◆ $plugin

ilObjectPlugin::$plugin
protected

◆ $plugin_by_type

ilObjectPlugin::$plugin_by_type = array()
staticprotected

Definition at line 24 of file class.ilObjectPlugin.php.


The documentation for this class was generated from the following file: