ILIAS  release_5-3 Revision v5.3.23-19-g915713cf615
ilMailTemplateService Class Reference

Class ilMailTemplateService. More...

+ Collaboration diagram for ilMailTemplateService:

Static Public Member Functions

static clearFromXml ($a_component, array $a_new_templates)
 
static insertFromXML ($a_component, $a_id, $a_class, $a_path)
 
static getTemplateContextById ($a_id)
 
static getTemplateContexts ($a_id=null)
 Returns an array of mail template contexts, the key of each entry matches its id. More...
 

Static Protected Member Functions

static getContextInstance ($a_component, $a_id, $a_class, $a_path)
 
static createEntry (ilMailTemplateContext $a_context, $a_component, $a_class, $a_path)
 

Detailed Description

Member Function Documentation

◆ clearFromXml()

static ilMailTemplateService::clearFromXml (   $a_component,
array  $a_new_templates 
)
static
Parameters
string$a_component
array$a_new_templates

Definition at line 17 of file class.ilMailTemplateService.php.

18 {
19 global $DIC;
20
21 if (!$DIC->database()->tableExists('mail_tpl_ctx')) {
22 return;
23 }
24
25 $persisted_templates = array();
26 $query = 'SELECT id FROM mail_tpl_ctx WHERE component = ' . $DIC->database()->quote($a_component, 'text');
27 $set = $DIC->database()->query($query);
28 while ($row = $DIC->database()->fetchAssoc($set)) {
29 $persisted_templates[] = $row['id'];
30 }
31
32 if (count($persisted_templates)) {
33 if (count($a_new_templates)) {
34 foreach ($persisted_templates as $id) {
35 if (!in_array($id, $a_new_templates)) {
36 $DIC->database()->manipulate(
37 'DELETE FROM mail_tpl_ctx WHERE component = ' . $DIC->database()->quote($a_component, 'text') . ' AND id = ' . $DIC->database()->quote($id, 'text')
38 );
39 $DIC['ilLog']->debug("Mail Template XML - Context " . $id . " in class " . $a_component . " deleted.");
40 }
41 }
42 } else {
43 $DIC->database()->manipulate('DELETE FROM mail_tpl_ctx WHERE component = ' . $DIC->database()->quote($a_component, 'text'));
44 $DIC['ilLog']->debug("Mail Template XML - All contexts deleted for " . $a_component . " as component is inactive.");
45 }
46 }
47 }
if(!array_key_exists('StateId', $_REQUEST)) $id
$query
global $DIC
Definition: saml.php:7

References $DIC, $id, $query, and $row.

Referenced by ilObjDefReader\handlerEndTag().

+ Here is the caller graph for this function:

◆ createEntry()

static ilMailTemplateService::createEntry ( ilMailTemplateContext  $a_context,
  $a_component,
  $a_class,
  $a_path 
)
staticprotected
Parameters
ilMailTemplateContext$a_context
string$a_component
string$a_class
string$a_path

Definition at line 168 of file class.ilMailTemplateService.php.

169 {
170 global $DIC;
171
172 $query = "SELECT id FROM mail_tpl_ctx WHERE id = %s";
173 $res = $DIC->database()->queryF($query, array('text'), array($a_context->getId()));
174 $row = $DIC->database()->fetchAssoc($res);
175 $context_exists = ($row['id'] == $a_context->getId());
176
177 if (!$context_exists) {
178 $DIC->database()->insert('mail_tpl_ctx', array(
179 'id' => array('text', $a_context->getId()),
180 'component' => array('text', $a_component),
181 'class' => array('text', $a_class),
182 'path' => array('text', $a_path)
183 ));
184
185 $DIC['ilLog']->debug("Mail Template XML - Context " . $a_context->getId() . " in class " . $a_class . " added.");
186 } else {
187 $DIC->database()->update('mail_tpl_ctx', array(
188 'component' => array('text', $a_component),
189 'class' => array('text', $a_class),
190 'path' => array('text', $a_path)
191 ), array(
192 'id' => array('text', $a_context->getId())
193 ));
194
195 $DIC['ilLog']->debug("Mail Template XML - Context " . $a_context->getId() . " in class " . $a_class . " updated.");
196 }
197 }
getId()
Returns a unique (in the context of mail template contexts) id.
foreach($_POST as $key=> $value) $res

References $DIC, $query, $res, $row, and ilMailTemplateContext\getId().

Referenced by insertFromXML().

+ Here is the call graph for this function:
+ Here is the caller graph for this function:

◆ getContextInstance()

static ilMailTemplateService::getContextInstance (   $a_component,
  $a_id,
  $a_class,
  $a_path 
)
staticprotected
Parameters
string$a_component
string$a_id
string$a_class
string$a_path
Returns
null|ilMailTemplateContext

Definition at line 128 of file class.ilMailTemplateService.php.

129 {
130 global $DIC;
131
132 $mess = '';
133
134 if (!$a_path) {
135 $a_path = $a_component . '/classes/';
136 }
137 $class_file = $a_path . 'class.' . $a_class . '.php';
138
139 if (file_exists($class_file)) {
140 require_once $class_file;
141 if (class_exists($a_class)) {
142 $context = new $a_class();
143 if ($context instanceof ilMailTemplateContext) {
144 if ($context->getId() == $a_id) {
145 return $context;
146 } else {
147 $mess .= " - context id mismatch";
148 }
149 } else {
150 $mess .= " - does not extend ilMailTemplateContext";
151 }
152 } else {
153 $mess = "- class not found in file";
154 }
155 } else {
156 $mess = " - class file not found";
157 }
158
159 $DIC['ilLog']->debug("Mail Template XML - Context " . $a_id . " in class " . $a_class . " (" . $class_file . ") is invalid." . $mess);
160 }
Class ilMailTemplateContext.

References $DIC.

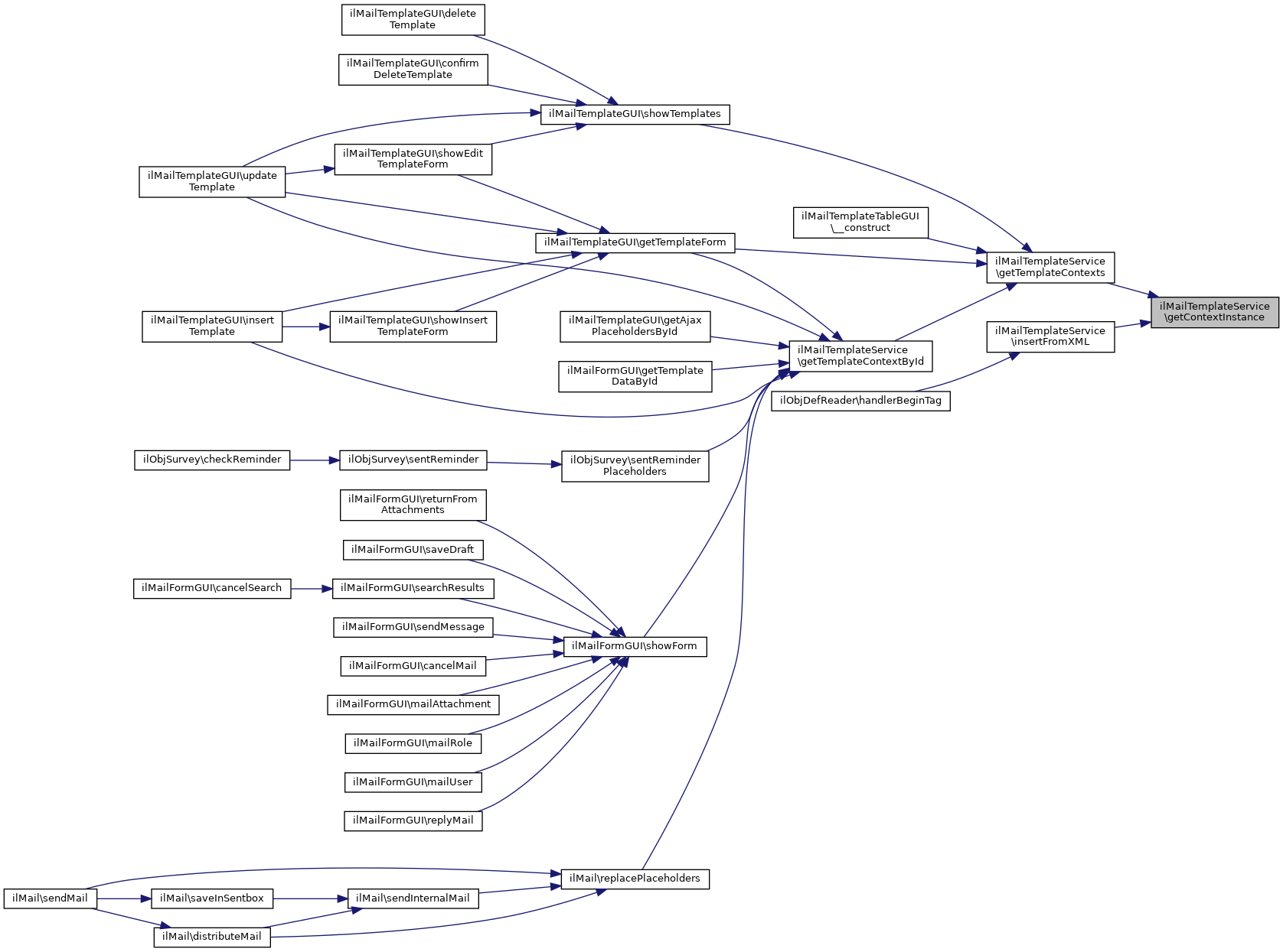
Referenced by getTemplateContexts(), and insertFromXML().

+ Here is the caller graph for this function:

◆ getTemplateContextById()

static ilMailTemplateService::getTemplateContextById (   $a_id)
static
Parameters
string$a_id
Returns
ilMailTemplateContext
Exceptions
ilMailException

Definition at line 74 of file class.ilMailTemplateService.php.

75 {
76 $contexts = self::getTemplateContexts($a_id);
77 $first_context = current($contexts);
78 if (!($first_context instanceof ilMailTemplateContext) || $first_context->getId() != $a_id) {
79 require_once 'Services/Mail/exceptions/class.ilMailException.php';
80 throw new ilMailException(sprintf("Could not find a mail template context with id: %s", $a_id));
81 }
82 return $first_context;
83 }
sprintf('%.4f', $callTime)
Class ilMailException.
static getTemplateContexts($a_id=null)
Returns an array of mail template contexts, the key of each entry matches its id.

References getTemplateContexts(), and sprintf.

Referenced by ilMailTemplateGUI\getAjaxPlaceholdersById(), ilMailFormGUI\getTemplateDataById(), ilMailTemplateGUI\getTemplateForm(), ilMailTemplateGUI\insertTemplate(), ilMail\replacePlaceholders(), ilObjSurvey\sentReminderPlaceholders(), ilMailFormGUI\showForm(), and ilMailTemplateGUI\updateTemplate().

+ Here is the call graph for this function:
+ Here is the caller graph for this function:

◆ getTemplateContexts()

static ilMailTemplateService::getTemplateContexts (   $a_id = null)
static

Returns an array of mail template contexts, the key of each entry matches its id.

Parameters
null | string | array$a_id
Returns
ilMailTemplateContext[]

Definition at line 90 of file class.ilMailTemplateService.php.

91 {
92 global $DIC;
93
94 $templates = array();
95
96 if ($a_id && !is_array($a_id)) {
97 $a_id = array($a_id);
98 }
99
100 $query = 'SELECT * FROM mail_tpl_ctx';
101 $where = array();
102 if ($a_id) {
103 $where[] = $DIC->database()->in('id', $a_id, false, 'text');
104 }
105 if (count($where)) {
106 $query .= ' WHERE ' . implode(' AND ', $where);
107 }
108
109 $set = $DIC->database()->query($query);
110 while ($row = $DIC->database()->fetchAssoc($set)) {
111 $context = self::getContextInstance($row['component'], $row['id'], $row['class'], $row['path']);
112 if ($context instanceof ilMailTemplateContext) {
113 $templates[$context->getId()] = $context;
114 }
115 }
116
117 return $templates;
118 }
static getContextInstance($a_component, $a_id, $a_class, $a_path)

References $DIC, $query, $row, and getContextInstance().

Referenced by ilMailTemplateTableGUI\__construct(), getTemplateContextById(), ilMailTemplateGUI\getTemplateForm(), and ilMailTemplateGUI\showTemplates().

+ Here is the call graph for this function:
+ Here is the caller graph for this function:

◆ insertFromXML()

static ilMailTemplateService::insertFromXML (   $a_component,
  $a_id,
  $a_class,
  $a_path 
)
static
Parameters
string$a_component
string$a_id
string$a_class
string$a_path

Definition at line 55 of file class.ilMailTemplateService.php.

56 {
57 global $DIC;
58
59 if (!$DIC->database()->tableExists('mail_tpl_ctx')) {
60 return;
61 }
62
63 $context = self::getContextInstance($a_component, $a_id, $a_class, $a_path);
64 if ($context instanceof ilMailTemplateContext) {
65 self::createEntry($context, $a_component, $a_class, $a_path);
66 }
67 }
static createEntry(ilMailTemplateContext $a_context, $a_component, $a_class, $a_path)

References $DIC, createEntry(), and getContextInstance().

Referenced by ilObjDefReader\handlerBeginTag().

+ Here is the call graph for this function:
+ Here is the caller graph for this function:

The documentation for this class was generated from the following file: