ILIAS  release_5-3 Revision v5.3.23-19-g915713cf615
PHPExcel_Reader_Excel5 Class Reference
+ Inheritance diagram for PHPExcel_Reader_Excel5:
+ Collaboration diagram for PHPExcel_Reader_Excel5:

Public Member Functions

 __construct ()
 Create a new PHPExcel_Reader_Excel5 instance. More...
 
 canRead ($pFilename)
 Can the current PHPExcel_Reader_IReader read the file? More...
 
 listWorksheetNames ($pFilename)
 Reads names of the worksheets from a file, without parsing the whole file to a PHPExcel object. More...
 
 listWorksheetInfo ($pFilename)
 Return worksheet info (Name, Last Column Letter, Last Column Index, Total Rows, Total Columns) More...
 
 load ($pFilename)
 Loads PHPExcel from file. More...
 
- Public Member Functions inherited from PHPExcel_Reader_Abstract
 getReadDataOnly ()
 Read data only? If this is true, then the Reader will only read data values for cells, it will not read any formatting information. More...
 
 setReadDataOnly ($pValue=FALSE)
 Set read data only Set to true, to advise the Reader only to read data values for cells, and to ignore any formatting information. More...
 
 getIncludeCharts ()
 Read charts in workbook? If this is true, then the Reader will include any charts that exist in the workbook. More...
 
 setIncludeCharts ($pValue=FALSE)
 Set read charts in workbook Set to true, to advise the Reader to include any charts that exist in the workbook. More...
 
 getLoadSheetsOnly ()
 Get which sheets to load Returns either an array of worksheet names (the list of worksheets that should be loaded), or a null indicating that all worksheets in the workbook should be loaded. More...
 
 setLoadSheetsOnly ($value=NULL)
 Set which sheets to load. More...
 
 setLoadAllSheets ()
 Set all sheets to load Tells the Reader to load all worksheets from the workbook. More...
 
 getReadFilter ()
 Read filter. More...
 
 setReadFilter (PHPExcel_Reader_IReadFilter $pValue)
 Set read filter. More...
 
 canRead ($pFilename)
 Can the current PHPExcel_Reader_IReader read the file? More...
 
 securityScan ($xml)
 Scan theXML for use of <!ENTITY to prevent XXE/XEE attacks. More...
 
 securityScanFile ($filestream)
 Scan theXML for use of <!ENTITY to prevent XXE/XEE attacks. More...
 
 canRead ($pFilename)
 Can the current PHPExcel_Reader_IReader read the file? More...
 
 load ($pFilename)
 

Static Public Member Functions

static _GetInt2d ($data, $pos)
 Read 16-bit unsigned integer. More...
 
static _GetInt4d ($data, $pos)
 Read 32-bit signed integer. More...
 

Data Fields

const XLS_BIFF8 = 0x0600
 
const XLS_BIFF7 = 0x0500
 
const XLS_WorkbookGlobals = 0x0005
 
const XLS_Worksheet = 0x0010
 
const XLS_Type_FORMULA = 0x0006
 
const XLS_Type_EOF = 0x000a
 
const XLS_Type_PROTECT = 0x0012
 
const XLS_Type_OBJECTPROTECT = 0x0063
 
const XLS_Type_SCENPROTECT = 0x00dd
 
const XLS_Type_PASSWORD = 0x0013
 
const XLS_Type_HEADER = 0x0014
 
const XLS_Type_FOOTER = 0x0015
 
const XLS_Type_EXTERNSHEET = 0x0017
 
const XLS_Type_DEFINEDNAME = 0x0018
 
const XLS_Type_VERTICALPAGEBREAKS = 0x001a
 
const XLS_Type_HORIZONTALPAGEBREAKS = 0x001b
 
const XLS_Type_NOTE = 0x001c
 
const XLS_Type_SELECTION = 0x001d
 
const XLS_Type_DATEMODE = 0x0022
 
const XLS_Type_EXTERNNAME = 0x0023
 
const XLS_Type_LEFTMARGIN = 0x0026
 
const XLS_Type_RIGHTMARGIN = 0x0027
 
const XLS_Type_TOPMARGIN = 0x0028
 
const XLS_Type_BOTTOMMARGIN = 0x0029
 
const XLS_Type_PRINTGRIDLINES = 0x002b
 
const XLS_Type_FILEPASS = 0x002f
 
const XLS_Type_FONT = 0x0031
 
const XLS_Type_CONTINUE = 0x003c
 
const XLS_Type_PANE = 0x0041
 
const XLS_Type_CODEPAGE = 0x0042
 
const XLS_Type_DEFCOLWIDTH = 0x0055
 
const XLS_Type_OBJ = 0x005d
 
const XLS_Type_COLINFO = 0x007d
 
const XLS_Type_IMDATA = 0x007f
 
const XLS_Type_SHEETPR = 0x0081
 
const XLS_Type_HCENTER = 0x0083
 
const XLS_Type_VCENTER = 0x0084
 
const XLS_Type_SHEET = 0x0085
 
const XLS_Type_PALETTE = 0x0092
 
const XLS_Type_SCL = 0x00a0
 
const XLS_Type_PAGESETUP = 0x00a1
 
const XLS_Type_MULRK = 0x00bd
 
const XLS_Type_MULBLANK = 0x00be
 
const XLS_Type_DBCELL = 0x00d7
 
const XLS_Type_XF = 0x00e0
 
const XLS_Type_MERGEDCELLS = 0x00e5
 
const XLS_Type_MSODRAWINGGROUP = 0x00eb
 
const XLS_Type_MSODRAWING = 0x00ec
 
const XLS_Type_SST = 0x00fc
 
const XLS_Type_LABELSST = 0x00fd
 
const XLS_Type_EXTSST = 0x00ff
 
const XLS_Type_EXTERNALBOOK = 0x01ae
 
const XLS_Type_DATAVALIDATIONS = 0x01b2
 
const XLS_Type_TXO = 0x01b6
 
const XLS_Type_HYPERLINK = 0x01b8
 
const XLS_Type_DATAVALIDATION = 0x01be
 
const XLS_Type_DIMENSION = 0x0200
 
const XLS_Type_BLANK = 0x0201
 
const XLS_Type_NUMBER = 0x0203
 
const XLS_Type_LABEL = 0x0204
 
const XLS_Type_BOOLERR = 0x0205
 
const XLS_Type_STRING = 0x0207
 
const XLS_Type_ROW = 0x0208
 
const XLS_Type_INDEX = 0x020b
 
const XLS_Type_ARRAY = 0x0221
 
const XLS_Type_DEFAULTROWHEIGHT = 0x0225
 
const XLS_Type_WINDOW2 = 0x023e
 
const XLS_Type_RK = 0x027e
 
const XLS_Type_STYLE = 0x0293
 
const XLS_Type_FORMAT = 0x041e
 
const XLS_Type_SHAREDFMLA = 0x04bc
 
const XLS_Type_BOF = 0x0809
 
const XLS_Type_SHEETPROTECTION = 0x0867
 
const XLS_Type_RANGEPROTECTION = 0x0868
 
const XLS_Type_SHEETLAYOUT = 0x0862
 
const XLS_Type_XFEXT = 0x087d
 
const XLS_Type_PAGELAYOUTVIEW = 0x088b
 
const XLS_Type_UNKNOWN = 0xffff
 
const MS_BIFF_CRYPTO_NONE = 0
 
const MS_BIFF_CRYPTO_XOR = 1
 
const MS_BIFF_CRYPTO_RC4 = 2
 
const REKEY_BLOCK = 0x400
 

Private Member Functions

 _readRecordData ($data, $pos, $len)
 Read record data from stream, decrypting as required. More...
 
 _loadOLE ($pFilename)
 Use OLE reader to extract the relevant data streams from the OLE file. More...
 
 _readSummaryInformation ()
 Read summary information. More...
 
 _readDocumentSummaryInformation ()
 Read additional document summary information. More...
 
 _readDefault ()
 Reads a general type of BIFF record. More...
 
 _readNote ()
 The NOTE record specifies a comment associated with a particular cell. More...
 
 _readTextObject ()
 The TEXT Object record contains the text associated with a cell annotation. More...
 
 _readBof ()
 Read BOF. More...
 
 _readFilepass ()
 FILEPASS. More...
 
 _makeKey ($block, $valContext)
 
 _verifyPassword ($password, $docid, $salt_data, $hashedsalt_data, &$valContext)
 
 _readCodepage ()
 CODEPAGE. More...
 
 _readDateMode ()
 DATEMODE. More...
 
 _readFont ()
 Read a FONT record. More...
 
 _readFormat ()
 FORMAT. More...
 
 _readXf ()
 XF - Extended Format. More...
 
 _readXfExt ()
 
 _readStyle ()
 Read STYLE record. More...
 
 _readPalette ()
 Read PALETTE record. More...
 
 _readSheet ()
 SHEET. More...
 
 _readExternalBook ()
 Read EXTERNALBOOK record. More...
 
 _readExternName ()
 Read EXTERNNAME record. More...
 
 _readExternSheet ()
 Read EXTERNSHEET record. More...
 
 _readDefinedName ()
 DEFINEDNAME. More...
 
 _readMsoDrawingGroup ()
 Read MSODRAWINGGROUP record. More...
 
 _readSst ()
 SST - Shared String Table. More...
 
 _readPrintGridlines ()
 Read PRINTGRIDLINES record. More...
 
 _readDefaultRowHeight ()
 Read DEFAULTROWHEIGHT record. More...
 
 _readSheetPr ()
 Read SHEETPR record. More...
 
 _readHorizontalPageBreaks ()
 Read HORIZONTALPAGEBREAKS record. More...
 
 _readVerticalPageBreaks ()
 Read VERTICALPAGEBREAKS record. More...
 
 _readHeader ()
 Read HEADER record. More...
 
 _readFooter ()
 Read FOOTER record. More...
 
 _readHcenter ()
 Read HCENTER record. More...
 
 _readVcenter ()
 Read VCENTER record. More...
 
 _readLeftMargin ()
 Read LEFTMARGIN record. More...
 
 _readRightMargin ()
 Read RIGHTMARGIN record. More...
 
 _readTopMargin ()
 Read TOPMARGIN record. More...
 
 _readBottomMargin ()
 Read BOTTOMMARGIN record. More...
 
 _readPageSetup ()
 Read PAGESETUP record. More...
 
 _readProtect ()
 PROTECT - Sheet protection (BIFF2 through BIFF8) if this record is omitted, then it also means no sheet protection. More...
 
 _readScenProtect ()
 SCENPROTECT. More...
 
 _readObjectProtect ()
 OBJECTPROTECT. More...
 
 _readPassword ()
 PASSWORD - Sheet protection (hashed) password (BIFF2 through BIFF8) More...
 
 _readDefColWidth ()
 Read DEFCOLWIDTH record. More...
 
 _readColInfo ()
 Read COLINFO record. More...
 
 _readRow ()
 ROW. More...
 
 _readRk ()
 Read RK record This record represents a cell that contains an RK value (encoded integer or floating-point value). More...
 
 _readLabelSst ()
 Read LABELSST record This record represents a cell that contains a string. More...
 
 _readMulRk ()
 Read MULRK record This record represents a cell range containing RK value cells. More...
 
 _readNumber ()
 Read NUMBER record This record represents a cell that contains a floating-point value. More...
 
 _readFormula ()
 Read FORMULA record + perhaps a following STRING record if formula result is a string This record contains the token array and the result of a formula cell. More...
 
 _readSharedFmla ()
 Read a SHAREDFMLA record. More...
 
 _readString ()
 Read a STRING record from current stream position and advance the stream pointer to next record This record is used for storing result from FORMULA record when it is a string, and it occurs directly after the FORMULA record. More...
 
 _readBoolErr ()
 Read BOOLERR record This record represents a Boolean value or error value cell. More...
 
 _readMulBlank ()
 Read MULBLANK record This record represents a cell range of empty cells. More...
 
 _readLabel ()
 Read LABEL record This record represents a cell that contains a string. More...
 
 _readBlank ()
 Read BLANK record. More...
 
 _readMsoDrawing ()
 Read MSODRAWING record. More...
 
 _readObj ()
 Read OBJ record. More...
 
 _readWindow2 ()
 Read WINDOW2 record. More...
 
 _readPageLayoutView ()
 Read PLV Record(Created by Excel2007 or upper) More...
 
 _readScl ()
 Read SCL record. More...
 
 _readPane ()
 Read PANE record. More...
 
 _readSelection ()
 Read SELECTION record. More...
 
 _includeCellRangeFiltered ($cellRangeAddress)
 
 _readMergedCells ()
 MERGEDCELLS. More...
 
 _readHyperLink ()
 Read HYPERLINK record. More...
 
 _readDataValidations ()
 Read DATAVALIDATIONS record. More...
 
 _readDataValidation ()
 Read DATAVALIDATION record. More...
 
 _readSheetLayout ()
 Read SHEETLAYOUT record. More...
 
 _readSheetProtection ()
 Read SHEETPROTECTION record (FEATHEADR) More...
 
 _readRangeProtection ()
 Read RANGEPROTECTION record Reading of this record is based on Microsoft Office Excel 97-2000 Binary File Format Specification, where it is referred to as FEAT record. More...
 
 _readImData ()
 Read IMDATA record. More...
 
 _readContinue ()
 Read a free CONTINUE record. More...
 
 _getSplicedRecordData ()
 Reads a record from current position in data stream and continues reading data as long as CONTINUE records are found. More...
 
 _getFormulaFromStructure ($formulaStructure, $baseCell='A1')
 Convert formula structure into human readable Excel formula like 'A3+A5*5'. More...
 
 _getFormulaFromData ($formulaData, $additionalData='', $baseCell='A1')
 Take formula data and additional data for formula and return human readable formula. More...
 
 _createFormulaFromTokens ($tokens, $additionalData)
 Take array of tokens together with additional data for formula and return human readable formula. More...
 
 _getNextToken ($formulaData, $baseCell='A1')
 Fetch next token from binary formula data. More...
 
 _readBIFF8CellAddress ($cellAddressStructure)
 Reads a cell address in BIFF8 e.g. More...
 
 _readBIFF8CellAddressB ($cellAddressStructure, $baseCell='A1')
 Reads a cell address in BIFF8 for shared formulas. More...
 
 _readBIFF5CellRangeAddressFixed ($subData)
 Reads a cell range address in BIFF5 e.g. More...
 
 _readBIFF8CellRangeAddressFixed ($subData)
 Reads a cell range address in BIFF8 e.g. More...
 
 _readBIFF8CellRangeAddress ($subData)
 Reads a cell range address in BIFF8 e.g. More...
 
 _readBIFF8CellRangeAddressB ($subData, $baseCell='A1')
 Reads a cell range address in BIFF8 for shared formulas. More...
 
 _readBIFF8CellRangeAddressList ($subData)
 Read BIFF8 cell range address list section 2.5.15. More...
 
 _readBIFF5CellRangeAddressList ($subData)
 Read BIFF5 cell range address list section 2.5.15. More...
 
 _readSheetRangeByRefIndex ($index)
 Get a sheet range like Sheet1:Sheet3 from REF index Note: If there is only one sheet in the range, one gets e.g Sheet1 It can also happen that the REF structure uses the -1 (FFFF) code to indicate deleted sheets, in which case an PHPExcel_Reader_Exception is thrown. More...
 
 _readByteStringShort ($subData)
 Read byte string (8-bit string length) OpenOffice documentation: 2.5.2. More...
 
 _readByteStringLong ($subData)
 Read byte string (16-bit string length) OpenOffice documentation: 2.5.2. More...
 
 _decodeCodepage ($string)
 Convert string to UTF-8. More...
 
 _parseRichText ($is='')
 

Static Private Member Functions

static _readBIFF8ConstantArray ($arrayData)
 read BIFF8 constant value array from array data returns e.g. More...
 
static _readBIFF8Constant ($valueData)
 read BIFF8 constant value which may be 'Empty Value', 'Number', 'String Value', 'Boolean Value', 'Error Value' section 2.5.7 returns e.g. More...
 
static _readRGB ($rgb)
 Extract RGB color OpenOffice.org's Documentation of the Microsoft Excel File Format, section 2.5.4. More...
 
static _readUnicodeStringShort ($subData)
 Extracts an Excel Unicode short string (8-bit string length) OpenOffice documentation: 2.5.3 function will automatically find out where the Unicode string ends. More...
 
static _readUnicodeStringLong ($subData)
 Extracts an Excel Unicode long string (16-bit string length) OpenOffice documentation: 2.5.3 this function is under construction, needs to support rich text, and Asian phonetic settings. More...
 
static _readUnicodeString ($subData, $characterCount)
 Read Unicode string with no string length field, but with known character count this function is under construction, needs to support rich text, and Asian phonetic settings OpenOffice.org's Documentation of the Microsoft Excel File Format, section 2.5.3. More...
 
static _UTF8toExcelDoubleQuoted ($value)
 Convert UTF-8 string to string surounded by double quotes. More...
 
static _extractNumber ($data)
 Reads first 8 bytes of a string and return IEEE 754 float. More...
 
static _GetIEEE754 ($rknum)
 
static _encodeUTF16 ($string, $compressed='')
 Get UTF-8 string from (compressed or uncompressed) UTF-16 string. More...
 
static _uncompressByteString ($string)
 Convert UTF-16 string in compressed notation to uncompressed form. More...
 
static _readColor ($color, $palette, $version)
 Read color. More...
 
static _mapBorderStyle ($index)
 Map border style OpenOffice documentation: 2.5.11. More...
 
static _mapFillPattern ($index)
 Get fill pattern from index OpenOffice documentation: 2.5.12. More...
 
static _mapErrorCode ($subData)
 Map error code, e.g. More...
 
static _mapBuiltInColor ($color)
 Map built-in color to RGB value. More...
 
static _mapColorBIFF5 ($subData)
 Map color array from BIFF5 built-in color index. More...
 
static _mapColor ($subData)
 Map color array from BIFF8 built-in color index. More...
 

Private Attributes

 $_summaryInformation
 
 $_documentSummaryInformation
 
 $_userDefinedProperties
 
 $_data
 
 $_dataSize
 
 $_pos
 
 $_phpExcel
 
 $_phpSheet
 
 $_version
 
 $_codepage
 
 $_formats
 
 $_objFonts
 
 $_palette
 
 $_sheets
 
 $_externalBooks
 
 $_ref
 
 $_externalNames
 
 $_definedname
 
 $_sst
 
 $_frozen
 
 $_isFitToPages
 
 $_objs
 
 $_textObjects
 
 $_cellNotes
 
 $_drawingGroupData
 
 $_drawingData
 
 $_xfIndex
 
 $_mapCellXfIndex
 
 $_mapCellStyleXfIndex
 
 $_sharedFormulas
 
 $_sharedFormulaParts
 
 $_encryption = 0
 
 $_encryptionStartPos = false
 
 $_rc4Key = null
 
 $_rc4Pos = 0
 
 $_md5Ctxt = null
 

Additional Inherited Members

- Protected Member Functions inherited from PHPExcel_Reader_Abstract
 _openFile ($pFilename)
 Open file for reading. More...
 
- Protected Attributes inherited from PHPExcel_Reader_Abstract
 $_readDataOnly = FALSE
 
 $_includeCharts = FALSE
 
 $_loadSheetsOnly = NULL
 
 $_readFilter = NULL
 
 $_fileHandle = NULL
 

Detailed Description

Definition at line 78 of file Excel5.php.

Constructor & Destructor Documentation

◆ __construct()

PHPExcel_Reader_Excel5::__construct ( )

Create a new PHPExcel_Reader_Excel5 instance.

Definition at line 427 of file Excel5.php.

Member Function Documentation

◆ _createFormulaFromTokens()

PHPExcel_Reader_Excel5::_createFormulaFromTokens (   $tokens,
  $additionalData 
)
private

Take array of tokens together with additional data for formula and return human readable formula.

Parameters
array$tokens
array$additionalDataAdditional binary data going with the formula
string$baseCellBase cell, only needed when formula contains tRefN tokens, e.g. with shared formulas
Returns
string Human readable formula

Definition at line 5283 of file Excel5.php.

5284 {
5285 // empty formula?
5286 if (empty($tokens)) {
5287 return '';
5288 }
5289
5290 $formulaStrings = array();
5291 foreach ($tokens as $token) {
5292 // initialize spaces
5293 $space0 = isset($space0) ? $space0 : ''; // spaces before next token, not tParen
5294 $space1 = isset($space1) ? $space1 : ''; // carriage returns before next token, not tParen
5295 $space2 = isset($space2) ? $space2 : ''; // spaces before opening parenthesis
5296 $space3 = isset($space3) ? $space3 : ''; // carriage returns before opening parenthesis
5297 $space4 = isset($space4) ? $space4 : ''; // spaces before closing parenthesis
5298 $space5 = isset($space5) ? $space5 : ''; // carriage returns before closing parenthesis
5299
5300 switch ($token['name']) {
5301 case 'tAdd': // addition
5302 case 'tConcat': // addition
5303 case 'tDiv': // division
5304 case 'tEQ': // equality
5305 case 'tGE': // greater than or equal
5306 case 'tGT': // greater than
5307 case 'tIsect': // intersection
5308 case 'tLE': // less than or equal
5309 case 'tList': // less than or equal
5310 case 'tLT': // less than
5311 case 'tMul': // multiplication
5312 case 'tNE': // multiplication
5313 case 'tPower': // power
5314 case 'tRange': // range
5315 case 'tSub': // subtraction
5316 $op2 = array_pop($formulaStrings);
5317 $op1 = array_pop($formulaStrings);
5318 $formulaStrings[] = "$op1$space1$space0{$token['data']}$op2";
5319 unset($space0, $space1);
5320 break;
5321 case 'tUplus': // unary plus
5322 case 'tUminus': // unary minus
5323 $op = array_pop($formulaStrings);
5324 $formulaStrings[] = "$space1$space0{$token['data']}$op";
5325 unset($space0, $space1);
5326 break;
5327 case 'tPercent': // percent sign
5328 $op = array_pop($formulaStrings);
5329 $formulaStrings[] = "$op$space1$space0{$token['data']}";
5330 unset($space0, $space1);
5331 break;
5332 case 'tAttrVolatile': // indicates volatile function
5333 case 'tAttrIf':
5334 case 'tAttrSkip':
5335 case 'tAttrChoose':
5336 // token is only important for Excel formula evaluator
5337 // do nothing
5338 break;
5339 case 'tAttrSpace': // space / carriage return
5340 // space will be used when next token arrives, do not alter formulaString stack
5341 switch ($token['data']['spacetype']) {
5342 case 'type0':
5343 $space0 = str_repeat(' ', $token['data']['spacecount']);
5344 break;
5345 case 'type1':
5346 $space1 = str_repeat("\n", $token['data']['spacecount']);
5347 break;
5348 case 'type2':
5349 $space2 = str_repeat(' ', $token['data']['spacecount']);
5350 break;
5351 case 'type3':
5352 $space3 = str_repeat("\n", $token['data']['spacecount']);
5353 break;
5354 case 'type4':
5355 $space4 = str_repeat(' ', $token['data']['spacecount']);
5356 break;
5357 case 'type5':
5358 $space5 = str_repeat("\n", $token['data']['spacecount']);
5359 break;
5360 }
5361 break;
5362 case 'tAttrSum': // SUM function with one parameter
5363 $op = array_pop($formulaStrings);
5364 $formulaStrings[] = "{$space1}{$space0}SUM($op)";
5365 unset($space0, $space1);
5366 break;
5367 case 'tFunc': // function with fixed number of arguments
5368 case 'tFuncV': // function with variable number of arguments
5369 if ($token['data']['function'] != '') {
5370 // normal function
5371 $ops = array(); // array of operators
5372 for ($i = 0; $i < $token['data']['args']; ++$i) {
5373 $ops[] = array_pop($formulaStrings);
5374 }
5375 $ops = array_reverse($ops);
5376 $formulaStrings[] = "$space1$space0{$token['data']['function']}(" . implode(',', $ops) . ")";
5377 unset($space0, $space1);
5378 } else {
5379 // add-in function
5380 $ops = array(); // array of operators
5381 for ($i = 0; $i < $token['data']['args'] - 1; ++$i) {
5382 $ops[] = array_pop($formulaStrings);
5383 }
5384 $ops = array_reverse($ops);
5385 $function = array_pop($formulaStrings);
5386 $formulaStrings[] = "$space1$space0$function(" . implode(',', $ops) . ")";
5387 unset($space0, $space1);
5388 }
5389 break;
5390 case 'tParen': // parenthesis
5391 $expression = array_pop($formulaStrings);
5392 $formulaStrings[] = "$space3$space2($expression$space5$space4)";
5393 unset($space2, $space3, $space4, $space5);
5394 break;
5395 case 'tArray': // array constant
5396 $constantArray = self::_readBIFF8ConstantArray($additionalData);
5397 $formulaStrings[] = $space1 . $space0 . $constantArray['value'];
5398 $additionalData = substr($additionalData, $constantArray['size']); // bite of chunk of additional data
5399 unset($space0, $space1);
5400 break;
5401 case 'tMemArea':
5402 // bite off chunk of additional data
5403 $cellRangeAddressList = $this->_readBIFF8CellRangeAddressList($additionalData);
5404 $additionalData = substr($additionalData, $cellRangeAddressList['size']);
5405 $formulaStrings[] = "$space1$space0{$token['data']}";
5406 unset($space0, $space1);
5407 break;
5408 case 'tArea': // cell range address
5409 case 'tBool': // boolean
5410 case 'tErr': // error code
5411 case 'tInt': // integer
5412 case 'tMemErr':
5413 case 'tMemFunc':
5414 case 'tMissArg':
5415 case 'tName':
5416 case 'tNameX':
5417 case 'tNum': // number
5418 case 'tRef': // single cell reference
5419 case 'tRef3d': // 3d cell reference
5420 case 'tArea3d': // 3d cell range reference
5421 case 'tRefN':
5422 case 'tAreaN':
5423 case 'tStr': // string
5424 $formulaStrings[] = "$space1$space0{$token['data']}";
5425 unset($space0, $space1);
5426 break;
5427 }
5428 }
5429 $formulaString = $formulaStrings[0];
5430
5431 // for debug: dump the human readable formula
5432 //echo '----' . "\n";
5433 //echo 'Formula: ' . $formulaString;
5434
5435 return $formulaString;
5436 }
$function
Definition: cas.php:28
static _readBIFF8ConstantArray($arrayData)
read BIFF8 constant value array from array data returns e.g.
Definition: Excel5.php:6415
_readBIFF8CellRangeAddressList($subData)
Read BIFF8 cell range address list section 2.5.15.
Definition: Excel5.php:6300
$i
Definition: disco.tpl.php:19

References $function, $i, _readBIFF8CellRangeAddressList(), and _readBIFF8ConstantArray().

Referenced by _getFormulaFromData().

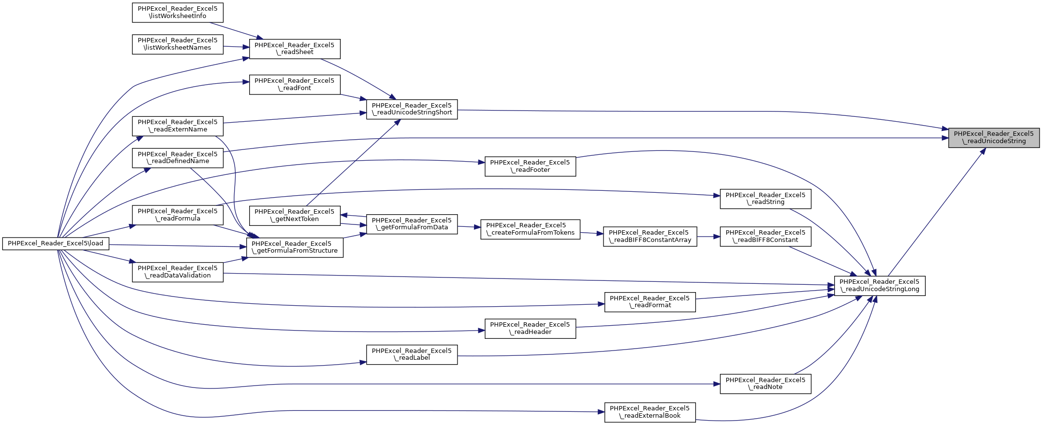
+ Here is the call graph for this function:
+ Here is the caller graph for this function:

◆ _decodeCodepage()

PHPExcel_Reader_Excel5::_decodeCodepage (   $string)
private

Convert string to UTF-8.

Only used for BIFF5.

Parameters
string$string
Returns
string

Definition at line 6761 of file Excel5.php.

6762 {
6763 return PHPExcel_Shared_String::ConvertEncoding($string, 'UTF-8', $this->_codepage);
6764 }
static ConvertEncoding($value, $to, $from)
Convert string from one encoding to another.
Definition: String.php:493

References PHPExcel_Shared_String\ConvertEncoding().

Referenced by _readByteStringLong(), and _readByteStringShort().

+ Here is the call graph for this function:
+ Here is the caller graph for this function:

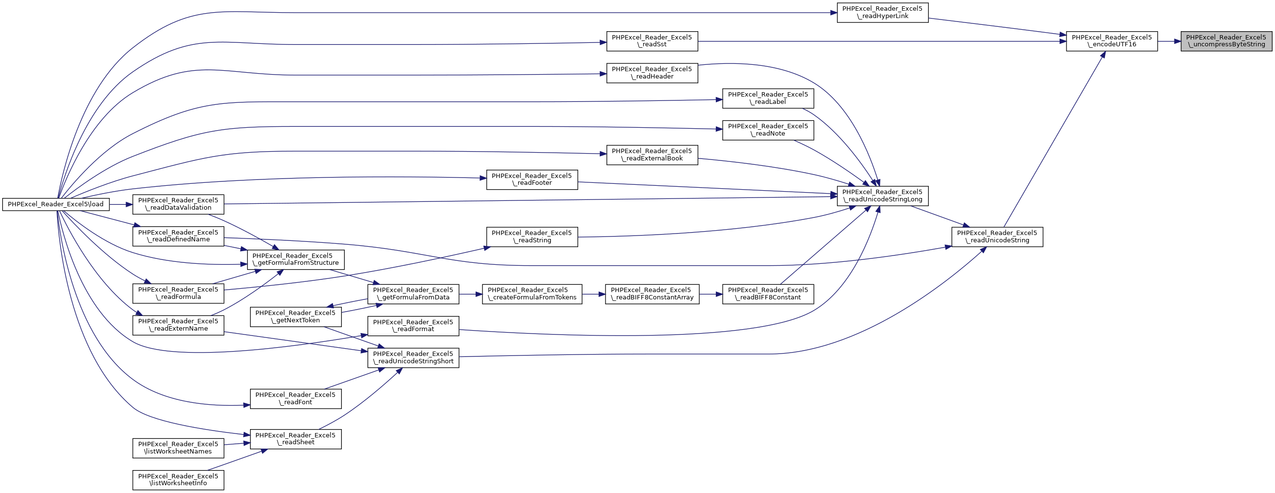
◆ _encodeUTF16()

static PHPExcel_Reader_Excel5::_encodeUTF16 (   $string,
  $compressed = '' 
)
staticprivate

Get UTF-8 string from (compressed or uncompressed) UTF-16 string.

Parameters
string$string
bool$compressed
Returns
string

Definition at line 6727 of file Excel5.php.

6728 {
6729 if ($compressed) {
6730 $string = self::_uncompressByteString($string);
6731 }
6732
6733 return PHPExcel_Shared_String::ConvertEncoding($string, 'UTF-8', 'UTF-16LE');
6734 }
static _uncompressByteString($string)
Convert UTF-16 string in compressed notation to uncompressed form.
Definition: Excel5.php:6743

References _uncompressByteString(), and PHPExcel_Shared_String\ConvertEncoding().

Referenced by _readHyperLink(), _readSst(), and _readUnicodeString().

+ Here is the call graph for this function:
+ Here is the caller graph for this function:

◆ _extractNumber()

static PHPExcel_Reader_Excel5::_extractNumber (   $data)
staticprivate

Reads first 8 bytes of a string and return IEEE 754 float.

Parameters
string$dataBinary string that is at least 8 bytes long
Returns
float

Definition at line 6670 of file Excel5.php.

6671 {
6672 $rknumhigh = self::_GetInt4d($data, 4);
6673 $rknumlow = self::_GetInt4d($data, 0);
6674 $sign = ($rknumhigh & 0x80000000) >> 31;
6675 $exp = (($rknumhigh & 0x7ff00000) >> 20) - 1023;
6676 $mantissa = (0x100000 | ($rknumhigh & 0x000fffff));
6677 $mantissalow1 = ($rknumlow & 0x80000000) >> 31;
6678 $mantissalow2 = ($rknumlow & 0x7fffffff);
6679 $value = $mantissa / pow( 2 , (20 - $exp));
6680
6681 if ($mantissalow1 != 0) {
6682 $value += 1 / pow (2 , (21 - $exp));
6683 }
6684
6685 $value += $mantissalow2 / pow (2 , (52 - $exp));
6686 if ($sign) {
6687 $value *= -1;
6688 }
6689
6690 return $value;
6691 }
static _GetInt4d($data, $pos)
Read 32-bit signed integer.
Definition: Excel5.php:6787

References $data, and _GetInt4d().

Referenced by _getNextToken(), _readBIFF8Constant(), _readFormula(), _readNumber(), and _readPageSetup().

+ Here is the call graph for this function:
+ Here is the caller graph for this function:

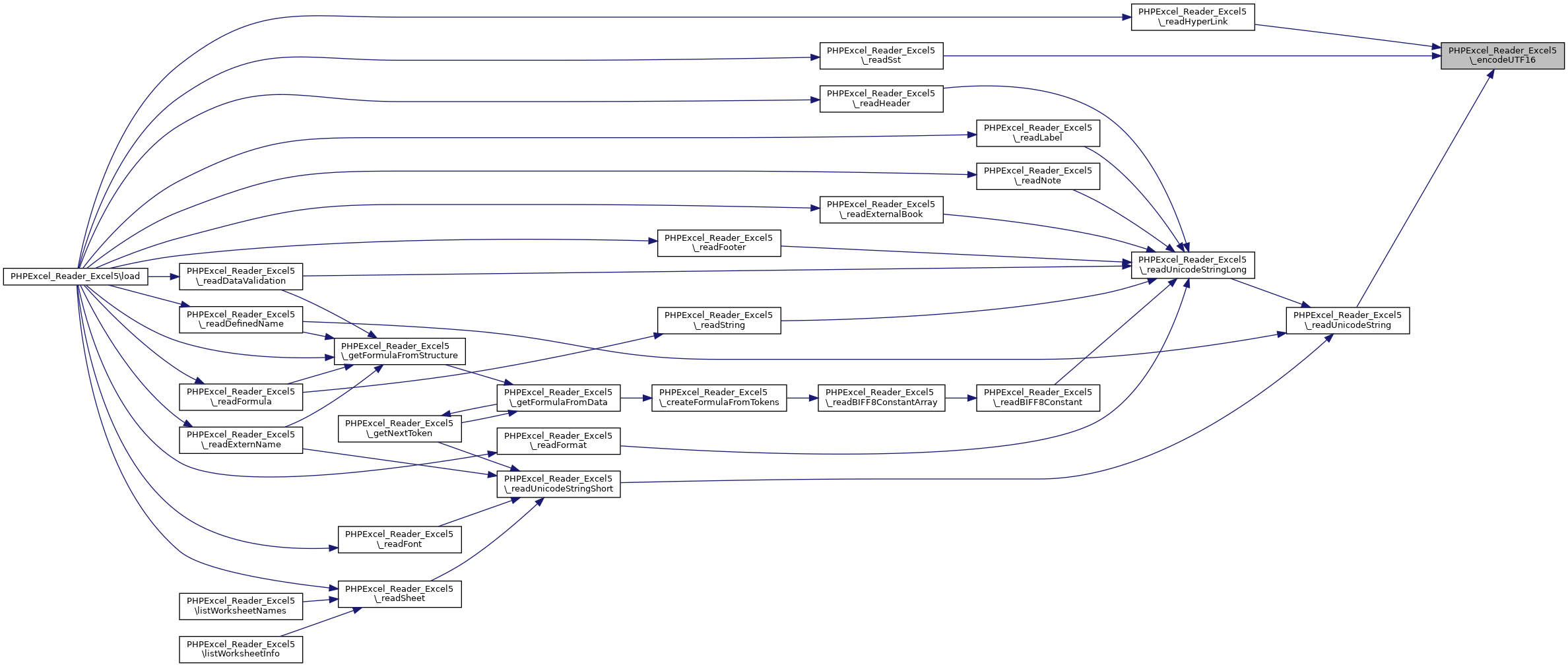
◆ _getFormulaFromData()

PHPExcel_Reader_Excel5::_getFormulaFromData (   $formulaData,
  $additionalData = '',
  $baseCell = 'A1' 
)
private

Take formula data and additional data for formula and return human readable formula.

Parameters
string$formulaDataThe binary data for the formula itself
string$additionalDataAdditional binary data going with the formula
string$baseCellBase cell, only needed when formula contains tRefN tokens, e.g. with shared formulas
Returns
string Human readable formula

Definition at line 5256 of file Excel5.php.

5257 {
5258 // start parsing the formula data
5259 $tokens = array();
5260
5261 while (strlen($formulaData) > 0 and $token = $this->_getNextToken($formulaData, $baseCell)) {
5262 $tokens[] = $token;
5263 $formulaData = substr($formulaData, $token['size']);
5264
5265 // for debug: dump the token
5266 //var_dump($token);
5267 }
5268
5269 $formulaString = $this->_createFormulaFromTokens($tokens, $additionalData);
5270
5271 return $formulaString;
5272 }
_getNextToken($formulaData, $baseCell='A1')
Fetch next token from binary formula data.
Definition: Excel5.php:5447
_createFormulaFromTokens($tokens, $additionalData)
Take array of tokens together with additional data for formula and return human readable formula.
Definition: Excel5.php:5283

References _createFormulaFromTokens(), and _getNextToken().

Referenced by _getFormulaFromStructure(), and _getNextToken().

+ Here is the call graph for this function:
+ Here is the caller graph for this function:

◆ _getFormulaFromStructure()

PHPExcel_Reader_Excel5::_getFormulaFromStructure (   $formulaStructure,
  $baseCell = 'A1' 
)
private

Convert formula structure into human readable Excel formula like 'A3+A5*5'.

Parameters
string$formulaStructureThe complete binary data for the formula
string$baseCellBase cell, only needed when formula contains tRefN tokens, e.g. with shared formulas
Returns
string Human readable formula

Definition at line 5216 of file Excel5.php.

5217 {
5218 // offset: 0; size: 2; size of the following formula data
5219 $sz = self::_GetInt2d($formulaStructure, 0);
5220
5221 // offset: 2; size: sz
5222 $formulaData = substr($formulaStructure, 2, $sz);
5223
5224 // for debug: dump the formula data
5225 //echo '<xmp>';
5226 //echo 'size: ' . $sz . "\n";
5227 //echo 'the entire formula data: ';
5228 //Debug::dump($formulaData);
5229 //echo "\n----\n";
5230
5231 // offset: 2 + sz; size: variable (optional)
5232 if (strlen($formulaStructure) > 2 + $sz) {
5233 $additionalData = substr($formulaStructure, 2 + $sz);
5234
5235 // for debug: dump the additional data
5236 //echo 'the entire additional data: ';
5237 //Debug::dump($additionalData);
5238 //echo "\n----\n";
5239
5240 } else {
5241 $additionalData = '';
5242 }
5243
5244 return $this->_getFormulaFromData($formulaData, $additionalData, $baseCell);
5245 }
static _GetInt2d($data, $pos)
Read 16-bit unsigned integer.
Definition: Excel5.php:6774
_getFormulaFromData($formulaData, $additionalData='', $baseCell='A1')
Take formula data and additional data for formula and return human readable formula.
Definition: Excel5.php:5256

References _getFormulaFromData(), and _GetInt2d().

Referenced by _readDataValidation(), _readDefinedName(), _readExternName(), _readFormula(), and load().

+ Here is the call graph for this function:
+ Here is the caller graph for this function:

◆ _GetIEEE754()

static PHPExcel_Reader_Excel5::_GetIEEE754 (   $rknum)
staticprivate

Definition at line 6694 of file Excel5.php.

6695 {
6696 if (($rknum & 0x02) != 0) {
6697 $value = $rknum >> 2;
6698 } else {
6699 // changes by mmp, info on IEEE754 encoding from
6700 // research.microsoft.com/~hollasch/cgindex/coding/ieeefloat.html
6701 // The RK format calls for using only the most significant 30 bits
6702 // of the 64 bit floating point value. The other 34 bits are assumed
6703 // to be 0 so we use the upper 30 bits of $rknum as follows...
6704 $sign = ($rknum & 0x80000000) >> 31;
6705 $exp = ($rknum & 0x7ff00000) >> 20;
6706 $mantissa = (0x100000 | ($rknum & 0x000ffffc));
6707 $value = $mantissa / pow( 2 , (20- ($exp - 1023)));
6708 if ($sign) {
6709 $value = -1 * $value;
6710 }
6711 //end of changes by mmp
6712 }
6713 if (($rknum & 0x01) != 0) {
6714 $value /= 100;
6715 }
6716 return $value;
6717 }

Referenced by _readMulRk(), and _readRk().

+ Here is the caller graph for this function:

◆ _GetInt2d()

static PHPExcel_Reader_Excel5::_GetInt2d (   $data,
  $pos 
)
static

Read 16-bit unsigned integer.

Parameters
string$data
int$pos
Returns
int

Definition at line 6774 of file Excel5.php.

6775 {
6776 return ord($data[$pos]) | (ord($data[$pos+1]) << 8);
6777 }

References $data.

Referenced by _getFormulaFromStructure(), _getNextToken(), _getSplicedRecordData(), _readBIFF5CellRangeAddressFixed(), _readBIFF5CellRangeAddressList(), _readBIFF8CellAddress(), _readBIFF8CellAddressB(), _readBIFF8CellRangeAddress(), _readBIFF8CellRangeAddressB(), _readBIFF8CellRangeAddressFixed(), _readBIFF8CellRangeAddressList(), _readBIFF8ConstantArray(), _readBlank(), PHPExcel_Reader_Excel5_Escher\_readBlipJPEG(), PHPExcel_Reader_Excel5_Escher\_readBlipPNG(), _readBof(), _readBoolErr(), _readBottomMargin(), PHPExcel_Reader_Excel5_Escher\_readBSE(), _readByteStringLong(), PHPExcel_Reader_Excel5_Escher\_readClientAnchor(), PHPExcel_Reader_Excel5_Escher\_readClientTextbox(), _readCodepage(), _readColInfo(), _readContinue(), _readDataValidation(), _readDataValidations(), _readDateMode(), _readDefault(), PHPExcel_Reader_Excel5_Escher\_readDefault(), _readDefaultRowHeight(), _readDefColWidth(), _readDefinedName(), _readDocumentSummaryInformation(), _readExternalBook(), _readExternName(), _readExternSheet(), _readFilepass(), _readFont(), _readFooter(), _readFormat(), _readFormula(), _readHcenter(), _readHeader(), _readHorizontalPageBreaks(), _readHyperLink(), _readImData(), _readLabel(), _readLabelSst(), _readLeftMargin(), _readMergedCells(), _readMsoDrawing(), _readMsoDrawingGroup(), _readMulBlank(), _readMulRk(), _readNote(), _readNumber(), _readObj(), _readObjectProtect(), PHPExcel_Reader_Excel5_Escher\_readOfficeArtRGFOPTE(), PHPExcel_Reader_Excel5_Escher\_readOPT(), _readPageLayoutView(), _readPageSetup(), _readPalette(), _readPane(), _readPassword(), _readPrintGridlines(), _readProtect(), _readRangeProtection(), _readRightMargin(), _readRk(), _readRow(), _readScenProtect(), _readScl(), _readSelection(), _readSharedFmla(), _readSheet(), _readSheetLayout(), _readSheetPr(), _readSheetProtection(), PHPExcel_Reader_Excel5_Escher\_readSp(), _readSst(), _readString(), _readStyle(), _readSummaryInformation(), PHPExcel_Reader_Excel5_Escher\_readTertiaryOPT(), _readTextObject(), _readTopMargin(), _readUnicodeStringLong(), _readVcenter(), _readVerticalPageBreaks(), _readWindow2(), _readXf(), _readXfExt(), listWorksheetInfo(), listWorksheetNames(), PHPExcel_Reader_Excel5_Escher\load(), and load().

+ Here is the caller graph for this function:

◆ _GetInt4d()

static PHPExcel_Reader_Excel5::_GetInt4d (   $data,
  $pos 
)
static

Read 32-bit signed integer.

Parameters
string$data
int$pos
Returns
int

Definition at line 6787 of file Excel5.php.

6788 {
6789 // FIX: represent numbers correctly on 64-bit system
6790 // http://sourceforge.net/tracker/index.php?func=detail&aid=1487372&group_id=99160&atid=623334
6791 // Hacked by Andreas Rehm 2006 to ensure correct result of the <<24 block on 32 and 64bit systems
6792 $_or_24 = ord($data[$pos + 3]);
6793 if ($_or_24 >= 128) {
6794 // negative number
6795 $_ord_24 = -abs((256 - $_or_24) << 24);
6796 } else {
6797 $_ord_24 = ($_or_24 & 127) << 24;
6798 }
6799 return ord($data[$pos]) | (ord($data[$pos+1]) << 8) | (ord($data[$pos+2]) << 16) | $_ord_24;
6800 }

References $data.

Referenced by _extractNumber(), PHPExcel_Reader_Excel5_Escher\_readBlipJPEG(), PHPExcel_Reader_Excel5_Escher\_readBlipPNG(), PHPExcel_Reader_Excel5_Escher\_readBSE(), PHPExcel_Reader_Excel5_Escher\_readBstoreContainer(), PHPExcel_Reader_Excel5_Escher\_readClientAnchor(), PHPExcel_Reader_Excel5_Escher\_readClientData(), PHPExcel_Reader_Excel5_Escher\_readClientTextbox(), _readDataValidation(), PHPExcel_Reader_Excel5_Escher\_readDefault(), PHPExcel_Reader_Excel5_Escher\_readDg(), PHPExcel_Reader_Excel5_Escher\_readDgContainer(), PHPExcel_Reader_Excel5_Escher\_readDgg(), PHPExcel_Reader_Excel5_Escher\_readDggContainer(), _readDocumentSummaryInformation(), _readHyperLink(), _readImData(), _readLabelSst(), PHPExcel_Reader_Excel5_Escher\_readOfficeArtRGFOPTE(), PHPExcel_Reader_Excel5_Escher\_readOPT(), _readRangeProtection(), _readRk(), _readRow(), _readSheet(), _readSheetLayout(), PHPExcel_Reader_Excel5_Escher\_readSp(), PHPExcel_Reader_Excel5_Escher\_readSpContainer(), PHPExcel_Reader_Excel5_Escher\_readSpgr(), PHPExcel_Reader_Excel5_Escher\_readSpgrContainer(), PHPExcel_Reader_Excel5_Escher\_readSplitMenuColors(), _readSst(), _readSummaryInformation(), PHPExcel_Reader_Excel5_Escher\_readTertiaryOPT(), and _readXf().

+ Here is the caller graph for this function:

◆ _getNextToken()

PHPExcel_Reader_Excel5::_getNextToken (   $formulaData,
  $baseCell = 'A1' 
)
private

Fetch next token from binary formula data.

Parameters
stringFormula data
string$baseCellBase cell, only needed when formula contains tRefN tokens, e.g. with shared formulas
Returns
array
Exceptions
PHPExcel_Reader_Exception

Definition at line 5447 of file Excel5.php.

5448 {
5449 // offset: 0; size: 1; token id
5450 $id = ord($formulaData[0]); // token id
5451 $name = false; // initialize token name
5452
5453 switch ($id) {
5454 case 0x03: $name = 'tAdd'; $size = 1; $data = '+'; break;
5455 case 0x04: $name = 'tSub'; $size = 1; $data = '-'; break;
5456 case 0x05: $name = 'tMul'; $size = 1; $data = '*'; break;
5457 case 0x06: $name = 'tDiv'; $size = 1; $data = '/'; break;
5458 case 0x07: $name = 'tPower'; $size = 1; $data = '^'; break;
5459 case 0x08: $name = 'tConcat'; $size = 1; $data = '&'; break;
5460 case 0x09: $name = 'tLT'; $size = 1; $data = '<'; break;
5461 case 0x0A: $name = 'tLE'; $size = 1; $data = '<='; break;
5462 case 0x0B: $name = 'tEQ'; $size = 1; $data = '='; break;
5463 case 0x0C: $name = 'tGE'; $size = 1; $data = '>='; break;
5464 case 0x0D: $name = 'tGT'; $size = 1; $data = '>'; break;
5465 case 0x0E: $name = 'tNE'; $size = 1; $data = '<>'; break;
5466 case 0x0F: $name = 'tIsect'; $size = 1; $data = ' '; break;
5467 case 0x10: $name = 'tList'; $size = 1; $data = ','; break;
5468 case 0x11: $name = 'tRange'; $size = 1; $data = ':'; break;
5469 case 0x12: $name = 'tUplus'; $size = 1; $data = '+'; break;
5470 case 0x13: $name = 'tUminus'; $size = 1; $data = '-'; break;
5471 case 0x14: $name = 'tPercent'; $size = 1; $data = '%'; break;
5472 case 0x15: // parenthesis
5473 $name = 'tParen';
5474 $size = 1;
5475 $data = null;
5476 break;
5477 case 0x16: // missing argument
5478 $name = 'tMissArg';
5479 $size = 1;
5480 $data = '';
5481 break;
5482 case 0x17: // string
5483 $name = 'tStr';
5484 // offset: 1; size: var; Unicode string, 8-bit string length
5485 $string = self::_readUnicodeStringShort(substr($formulaData, 1));
5486 $size = 1 + $string['size'];
5487 $data = self::_UTF8toExcelDoubleQuoted($string['value']);
5488 break;
5489 case 0x19: // Special attribute
5490 // offset: 1; size: 1; attribute type flags:
5491 switch (ord($formulaData[1])) {
5492 case 0x01:
5493 $name = 'tAttrVolatile';
5494 $size = 4;
5495 $data = null;
5496 break;
5497 case 0x02:
5498 $name = 'tAttrIf';
5499 $size = 4;
5500 $data = null;
5501 break;
5502 case 0x04:
5503 $name = 'tAttrChoose';
5504 // offset: 2; size: 2; number of choices in the CHOOSE function ($nc, number of parameters decreased by 1)
5505 $nc = self::_GetInt2d($formulaData, 2);
5506 // offset: 4; size: 2 * $nc
5507 // offset: 4 + 2 * $nc; size: 2
5508 $size = 2 * $nc + 6;
5509 $data = null;
5510 break;
5511 case 0x08:
5512 $name = 'tAttrSkip';
5513 $size = 4;
5514 $data = null;
5515 break;
5516 case 0x10:
5517 $name = 'tAttrSum';
5518 $size = 4;
5519 $data = null;
5520 break;
5521 case 0x40:
5522 case 0x41:
5523 $name = 'tAttrSpace';
5524 $size = 4;
5525 // offset: 2; size: 2; space type and position
5526 switch (ord($formulaData[2])) {
5527 case 0x00:
5528 $spacetype = 'type0';
5529 break;
5530 case 0x01:
5531 $spacetype = 'type1';
5532 break;
5533 case 0x02:
5534 $spacetype = 'type2';
5535 break;
5536 case 0x03:
5537 $spacetype = 'type3';
5538 break;
5539 case 0x04:
5540 $spacetype = 'type4';
5541 break;
5542 case 0x05:
5543 $spacetype = 'type5';
5544 break;
5545 default:
5546 throw new PHPExcel_Reader_Exception('Unrecognized space type in tAttrSpace token');
5547 break;
5548 }
5549 // offset: 3; size: 1; number of inserted spaces/carriage returns
5550 $spacecount = ord($formulaData[3]);
5551
5552 $data = array('spacetype' => $spacetype, 'spacecount' => $spacecount);
5553 break;
5554 default:
5555 throw new PHPExcel_Reader_Exception('Unrecognized attribute flag in tAttr token');
5556 break;
5557 }
5558 break;
5559 case 0x1C: // error code
5560 // offset: 1; size: 1; error code
5561 $name = 'tErr';
5562 $size = 2;
5563 $data = self::_mapErrorCode(ord($formulaData[1]));
5564 break;
5565 case 0x1D: // boolean
5566 // offset: 1; size: 1; 0 = false, 1 = true;
5567 $name = 'tBool';
5568 $size = 2;
5569 $data = ord($formulaData[1]) ? 'TRUE' : 'FALSE';
5570 break;
5571 case 0x1E: // integer
5572 // offset: 1; size: 2; unsigned 16-bit integer
5573 $name = 'tInt';
5574 $size = 3;
5575 $data = self::_GetInt2d($formulaData, 1);
5576 break;
5577 case 0x1F: // number
5578 // offset: 1; size: 8;
5579 $name = 'tNum';
5580 $size = 9;
5581 $data = self::_extractNumber(substr($formulaData, 1));
5582 $data = str_replace(',', '.', (string)$data); // in case non-English locale
5583 break;
5584 case 0x20: // array constant
5585 case 0x40:
5586 case 0x60:
5587 // offset: 1; size: 7; not used
5588 $name = 'tArray';
5589 $size = 8;
5590 $data = null;
5591 break;
5592 case 0x21: // function with fixed number of arguments
5593 case 0x41:
5594 case 0x61:
5595 $name = 'tFunc';
5596 $size = 3;
5597 // offset: 1; size: 2; index to built-in sheet function
5598 switch (self::_GetInt2d($formulaData, 1)) {
5599 case 2: $function = 'ISNA'; $args = 1; break;
5600 case 3: $function = 'ISERROR'; $args = 1; break;
5601 case 10: $function = 'NA'; $args = 0; break;
5602 case 15: $function = 'SIN'; $args = 1; break;
5603 case 16: $function = 'COS'; $args = 1; break;
5604 case 17: $function = 'TAN'; $args = 1; break;
5605 case 18: $function = 'ATAN'; $args = 1; break;
5606 case 19: $function = 'PI'; $args = 0; break;
5607 case 20: $function = 'SQRT'; $args = 1; break;
5608 case 21: $function = 'EXP'; $args = 1; break;
5609 case 22: $function = 'LN'; $args = 1; break;
5610 case 23: $function = 'LOG10'; $args = 1; break;
5611 case 24: $function = 'ABS'; $args = 1; break;
5612 case 25: $function = 'INT'; $args = 1; break;
5613 case 26: $function = 'SIGN'; $args = 1; break;
5614 case 27: $function = 'ROUND'; $args = 2; break;
5615 case 30: $function = 'REPT'; $args = 2; break;
5616 case 31: $function = 'MID'; $args = 3; break;
5617 case 32: $function = 'LEN'; $args = 1; break;
5618 case 33: $function = 'VALUE'; $args = 1; break;
5619 case 34: $function = 'TRUE'; $args = 0; break;
5620 case 35: $function = 'FALSE'; $args = 0; break;
5621 case 38: $function = 'NOT'; $args = 1; break;
5622 case 39: $function = 'MOD'; $args = 2; break;
5623 case 40: $function = 'DCOUNT'; $args = 3; break;
5624 case 41: $function = 'DSUM'; $args = 3; break;
5625 case 42: $function = 'DAVERAGE'; $args = 3; break;
5626 case 43: $function = 'DMIN'; $args = 3; break;
5627 case 44: $function = 'DMAX'; $args = 3; break;
5628 case 45: $function = 'DSTDEV'; $args = 3; break;
5629 case 48: $function = 'TEXT'; $args = 2; break;
5630 case 61: $function = 'MIRR'; $args = 3; break;
5631 case 63: $function = 'RAND'; $args = 0; break;
5632 case 65: $function = 'DATE'; $args = 3; break;
5633 case 66: $function = 'TIME'; $args = 3; break;
5634 case 67: $function = 'DAY'; $args = 1; break;
5635 case 68: $function = 'MONTH'; $args = 1; break;
5636 case 69: $function = 'YEAR'; $args = 1; break;
5637 case 71: $function = 'HOUR'; $args = 1; break;
5638 case 72: $function = 'MINUTE'; $args = 1; break;
5639 case 73: $function = 'SECOND'; $args = 1; break;
5640 case 74: $function = 'NOW'; $args = 0; break;
5641 case 75: $function = 'AREAS'; $args = 1; break;
5642 case 76: $function = 'ROWS'; $args = 1; break;
5643 case 77: $function = 'COLUMNS'; $args = 1; break;
5644 case 83: $function = 'TRANSPOSE'; $args = 1; break;
5645 case 86: $function = 'TYPE'; $args = 1; break;
5646 case 97: $function = 'ATAN2'; $args = 2; break;
5647 case 98: $function = 'ASIN'; $args = 1; break;
5648 case 99: $function = 'ACOS'; $args = 1; break;
5649 case 105: $function = 'ISREF'; $args = 1; break;
5650 case 111: $function = 'CHAR'; $args = 1; break;
5651 case 112: $function = 'LOWER'; $args = 1; break;
5652 case 113: $function = 'UPPER'; $args = 1; break;
5653 case 114: $function = 'PROPER'; $args = 1; break;
5654 case 117: $function = 'EXACT'; $args = 2; break;
5655 case 118: $function = 'TRIM'; $args = 1; break;
5656 case 119: $function = 'REPLACE'; $args = 4; break;
5657 case 121: $function = 'CODE'; $args = 1; break;
5658 case 126: $function = 'ISERR'; $args = 1; break;
5659 case 127: $function = 'ISTEXT'; $args = 1; break;
5660 case 128: $function = 'ISNUMBER'; $args = 1; break;
5661 case 129: $function = 'ISBLANK'; $args = 1; break;
5662 case 130: $function = 'T'; $args = 1; break;
5663 case 131: $function = 'N'; $args = 1; break;
5664 case 140: $function = 'DATEVALUE'; $args = 1; break;
5665 case 141: $function = 'TIMEVALUE'; $args = 1; break;
5666 case 142: $function = 'SLN'; $args = 3; break;
5667 case 143: $function = 'SYD'; $args = 4; break;
5668 case 162: $function = 'CLEAN'; $args = 1; break;
5669 case 163: $function = 'MDETERM'; $args = 1; break;
5670 case 164: $function = 'MINVERSE'; $args = 1; break;
5671 case 165: $function = 'MMULT'; $args = 2; break;
5672 case 184: $function = 'FACT'; $args = 1; break;
5673 case 189: $function = 'DPRODUCT'; $args = 3; break;
5674 case 190: $function = 'ISNONTEXT'; $args = 1; break;
5675 case 195: $function = 'DSTDEVP'; $args = 3; break;
5676 case 196: $function = 'DVARP'; $args = 3; break;
5677 case 198: $function = 'ISLOGICAL'; $args = 1; break;
5678 case 199: $function = 'DCOUNTA'; $args = 3; break;
5679 case 207: $function = 'REPLACEB'; $args = 4; break;
5680 case 210: $function = 'MIDB'; $args = 3; break;
5681 case 211: $function = 'LENB'; $args = 1; break;
5682 case 212: $function = 'ROUNDUP'; $args = 2; break;
5683 case 213: $function = 'ROUNDDOWN'; $args = 2; break;
5684 case 214: $function = 'ASC'; $args = 1; break;
5685 case 215: $function = 'DBCS'; $args = 1; break;
5686 case 221: $function = 'TODAY'; $args = 0; break;
5687 case 229: $function = 'SINH'; $args = 1; break;
5688 case 230: $function = 'COSH'; $args = 1; break;
5689 case 231: $function = 'TANH'; $args = 1; break;
5690 case 232: $function = 'ASINH'; $args = 1; break;
5691 case 233: $function = 'ACOSH'; $args = 1; break;
5692 case 234: $function = 'ATANH'; $args = 1; break;
5693 case 235: $function = 'DGET'; $args = 3; break;
5694 case 244: $function = 'INFO'; $args = 1; break;
5695 case 252: $function = 'FREQUENCY'; $args = 2; break;
5696 case 261: $function = 'ERROR.TYPE'; $args = 1; break;
5697 case 271: $function = 'GAMMALN'; $args = 1; break;
5698 case 273: $function = 'BINOMDIST'; $args = 4; break;
5699 case 274: $function = 'CHIDIST'; $args = 2; break;
5700 case 275: $function = 'CHIINV'; $args = 2; break;
5701 case 276: $function = 'COMBIN'; $args = 2; break;
5702 case 277: $function = 'CONFIDENCE'; $args = 3; break;
5703 case 278: $function = 'CRITBINOM'; $args = 3; break;
5704 case 279: $function = 'EVEN'; $args = 1; break;
5705 case 280: $function = 'EXPONDIST'; $args = 3; break;
5706 case 281: $function = 'FDIST'; $args = 3; break;
5707 case 282: $function = 'FINV'; $args = 3; break;
5708 case 283: $function = 'FISHER'; $args = 1; break;
5709 case 284: $function = 'FISHERINV'; $args = 1; break;
5710 case 285: $function = 'FLOOR'; $args = 2; break;
5711 case 286: $function = 'GAMMADIST'; $args = 4; break;
5712 case 287: $function = 'GAMMAINV'; $args = 3; break;
5713 case 288: $function = 'CEILING'; $args = 2; break;
5714 case 289: $function = 'HYPGEOMDIST'; $args = 4; break;
5715 case 290: $function = 'LOGNORMDIST'; $args = 3; break;
5716 case 291: $function = 'LOGINV'; $args = 3; break;
5717 case 292: $function = 'NEGBINOMDIST'; $args = 3; break;
5718 case 293: $function = 'NORMDIST'; $args = 4; break;
5719 case 294: $function = 'NORMSDIST'; $args = 1; break;
5720 case 295: $function = 'NORMINV'; $args = 3; break;
5721 case 296: $function = 'NORMSINV'; $args = 1; break;
5722 case 297: $function = 'STANDARDIZE'; $args = 3; break;
5723 case 298: $function = 'ODD'; $args = 1; break;
5724 case 299: $function = 'PERMUT'; $args = 2; break;
5725 case 300: $function = 'POISSON'; $args = 3; break;
5726 case 301: $function = 'TDIST'; $args = 3; break;
5727 case 302: $function = 'WEIBULL'; $args = 4; break;
5728 case 303: $function = 'SUMXMY2'; $args = 2; break;
5729 case 304: $function = 'SUMX2MY2'; $args = 2; break;
5730 case 305: $function = 'SUMX2PY2'; $args = 2; break;
5731 case 306: $function = 'CHITEST'; $args = 2; break;
5732 case 307: $function = 'CORREL'; $args = 2; break;
5733 case 308: $function = 'COVAR'; $args = 2; break;
5734 case 309: $function = 'FORECAST'; $args = 3; break;
5735 case 310: $function = 'FTEST'; $args = 2; break;
5736 case 311: $function = 'INTERCEPT'; $args = 2; break;
5737 case 312: $function = 'PEARSON'; $args = 2; break;
5738 case 313: $function = 'RSQ'; $args = 2; break;
5739 case 314: $function = 'STEYX'; $args = 2; break;
5740 case 315: $function = 'SLOPE'; $args = 2; break;
5741 case 316: $function = 'TTEST'; $args = 4; break;
5742 case 325: $function = 'LARGE'; $args = 2; break;
5743 case 326: $function = 'SMALL'; $args = 2; break;
5744 case 327: $function = 'QUARTILE'; $args = 2; break;
5745 case 328: $function = 'PERCENTILE'; $args = 2; break;
5746 case 331: $function = 'TRIMMEAN'; $args = 2; break;
5747 case 332: $function = 'TINV'; $args = 2; break;
5748 case 337: $function = 'POWER'; $args = 2; break;
5749 case 342: $function = 'RADIANS'; $args = 1; break;
5750 case 343: $function = 'DEGREES'; $args = 1; break;
5751 case 346: $function = 'COUNTIF'; $args = 2; break;
5752 case 347: $function = 'COUNTBLANK'; $args = 1; break;
5753 case 350: $function = 'ISPMT'; $args = 4; break;
5754 case 351: $function = 'DATEDIF'; $args = 3; break;
5755 case 352: $function = 'DATESTRING'; $args = 1; break;
5756 case 353: $function = 'NUMBERSTRING'; $args = 2; break;
5757 case 360: $function = 'PHONETIC'; $args = 1; break;
5758 case 368: $function = 'BAHTTEXT'; $args = 1; break;
5759 default:
5760 throw new PHPExcel_Reader_Exception('Unrecognized function in formula');
5761 break;
5762 }
5763 $data = array('function' => $function, 'args' => $args);
5764 break;
5765 case 0x22: // function with variable number of arguments
5766 case 0x42:
5767 case 0x62:
5768 $name = 'tFuncV';
5769 $size = 4;
5770 // offset: 1; size: 1; number of arguments
5771 $args = ord($formulaData[1]);
5772 // offset: 2: size: 2; index to built-in sheet function
5773 $index = self::_GetInt2d($formulaData, 2);
5774 switch ($index) {
5775 case 0: $function = 'COUNT'; break;
5776 case 1: $function = 'IF'; break;
5777 case 4: $function = 'SUM'; break;
5778 case 5: $function = 'AVERAGE'; break;
5779 case 6: $function = 'MIN'; break;
5780 case 7: $function = 'MAX'; break;
5781 case 8: $function = 'ROW'; break;
5782 case 9: $function = 'COLUMN'; break;
5783 case 11: $function = 'NPV'; break;
5784 case 12: $function = 'STDEV'; break;
5785 case 13: $function = 'DOLLAR'; break;
5786 case 14: $function = 'FIXED'; break;
5787 case 28: $function = 'LOOKUP'; break;
5788 case 29: $function = 'INDEX'; break;
5789 case 36: $function = 'AND'; break;
5790 case 37: $function = 'OR'; break;
5791 case 46: $function = 'VAR'; break;
5792 case 49: $function = 'LINEST'; break;
5793 case 50: $function = 'TREND'; break;
5794 case 51: $function = 'LOGEST'; break;
5795 case 52: $function = 'GROWTH'; break;
5796 case 56: $function = 'PV'; break;
5797 case 57: $function = 'FV'; break;
5798 case 58: $function = 'NPER'; break;
5799 case 59: $function = 'PMT'; break;
5800 case 60: $function = 'RATE'; break;
5801 case 62: $function = 'IRR'; break;
5802 case 64: $function = 'MATCH'; break;
5803 case 70: $function = 'WEEKDAY'; break;
5804 case 78: $function = 'OFFSET'; break;
5805 case 82: $function = 'SEARCH'; break;
5806 case 100: $function = 'CHOOSE'; break;
5807 case 101: $function = 'HLOOKUP'; break;
5808 case 102: $function = 'VLOOKUP'; break;
5809 case 109: $function = 'LOG'; break;
5810 case 115: $function = 'LEFT'; break;
5811 case 116: $function = 'RIGHT'; break;
5812 case 120: $function = 'SUBSTITUTE'; break;
5813 case 124: $function = 'FIND'; break;
5814 case 125: $function = 'CELL'; break;
5815 case 144: $function = 'DDB'; break;
5816 case 148: $function = 'INDIRECT'; break;
5817 case 167: $function = 'IPMT'; break;
5818 case 168: $function = 'PPMT'; break;
5819 case 169: $function = 'COUNTA'; break;
5820 case 183: $function = 'PRODUCT'; break;
5821 case 193: $function = 'STDEVP'; break;
5822 case 194: $function = 'VARP'; break;
5823 case 197: $function = 'TRUNC'; break;
5824 case 204: $function = 'USDOLLAR'; break;
5825 case 205: $function = 'FINDB'; break;
5826 case 206: $function = 'SEARCHB'; break;
5827 case 208: $function = 'LEFTB'; break;
5828 case 209: $function = 'RIGHTB'; break;
5829 case 216: $function = 'RANK'; break;
5830 case 219: $function = 'ADDRESS'; break;
5831 case 220: $function = 'DAYS360'; break;
5832 case 222: $function = 'VDB'; break;
5833 case 227: $function = 'MEDIAN'; break;
5834 case 228: $function = 'SUMPRODUCT'; break;
5835 case 247: $function = 'DB'; break;
5836 case 255: $function = ''; break;
5837 case 269: $function = 'AVEDEV'; break;
5838 case 270: $function = 'BETADIST'; break;
5839 case 272: $function = 'BETAINV'; break;
5840 case 317: $function = 'PROB'; break;
5841 case 318: $function = 'DEVSQ'; break;
5842 case 319: $function = 'GEOMEAN'; break;
5843 case 320: $function = 'HARMEAN'; break;
5844 case 321: $function = 'SUMSQ'; break;
5845 case 322: $function = 'KURT'; break;
5846 case 323: $function = 'SKEW'; break;
5847 case 324: $function = 'ZTEST'; break;
5848 case 329: $function = 'PERCENTRANK'; break;
5849 case 330: $function = 'MODE'; break;
5850 case 336: $function = 'CONCATENATE'; break;
5851 case 344: $function = 'SUBTOTAL'; break;
5852 case 345: $function = 'SUMIF'; break;
5853 case 354: $function = 'ROMAN'; break;
5854 case 358: $function = 'GETPIVOTDATA'; break;
5855 case 359: $function = 'HYPERLINK'; break;
5856 case 361: $function = 'AVERAGEA'; break;
5857 case 362: $function = 'MAXA'; break;
5858 case 363: $function = 'MINA'; break;
5859 case 364: $function = 'STDEVPA'; break;
5860 case 365: $function = 'VARPA'; break;
5861 case 366: $function = 'STDEVA'; break;
5862 case 367: $function = 'VARA'; break;
5863 default:
5864 throw new PHPExcel_Reader_Exception('Unrecognized function in formula');
5865 break;
5866 }
5867 $data = array('function' => $function, 'args' => $args);
5868 break;
5869 case 0x23: // index to defined name
5870 case 0x43:
5871 case 0x63:
5872 $name = 'tName';
5873 $size = 5;
5874 // offset: 1; size: 2; one-based index to definedname record
5875 $definedNameIndex = self::_GetInt2d($formulaData, 1) - 1;
5876 // offset: 2; size: 2; not used
5877 $data = $this->_definedname[$definedNameIndex]['name'];
5878 break;
5879 case 0x24: // single cell reference e.g. A5
5880 case 0x44:
5881 case 0x64:
5882 $name = 'tRef';
5883 $size = 5;
5884 $data = $this->_readBIFF8CellAddress(substr($formulaData, 1, 4));
5885 break;
5886 case 0x25: // cell range reference to cells in the same sheet (2d)
5887 case 0x45:
5888 case 0x65:
5889 $name = 'tArea';
5890 $size = 9;
5891 $data = $this->_readBIFF8CellRangeAddress(substr($formulaData, 1, 8));
5892 break;
5893 case 0x26: // Constant reference sub-expression
5894 case 0x46:
5895 case 0x66:
5896 $name = 'tMemArea';
5897 // offset: 1; size: 4; not used
5898 // offset: 5; size: 2; size of the following subexpression
5899 $subSize = self::_GetInt2d($formulaData, 5);
5900 $size = 7 + $subSize;
5901 $data = $this->_getFormulaFromData(substr($formulaData, 7, $subSize));
5902 break;
5903 case 0x27: // Deleted constant reference sub-expression
5904 case 0x47:
5905 case 0x67:
5906 $name = 'tMemErr';
5907 // offset: 1; size: 4; not used
5908 // offset: 5; size: 2; size of the following subexpression
5909 $subSize = self::_GetInt2d($formulaData, 5);
5910 $size = 7 + $subSize;
5911 $data = $this->_getFormulaFromData(substr($formulaData, 7, $subSize));
5912 break;
5913 case 0x29: // Variable reference sub-expression
5914 case 0x49:
5915 case 0x69:
5916 $name = 'tMemFunc';
5917 // offset: 1; size: 2; size of the following sub-expression
5918 $subSize = self::_GetInt2d($formulaData, 1);
5919 $size = 3 + $subSize;
5920 $data = $this->_getFormulaFromData(substr($formulaData, 3, $subSize));
5921 break;
5922
5923 case 0x2C: // Relative 2d cell reference reference, used in shared formulas and some other places
5924 case 0x4C:
5925 case 0x6C:
5926 $name = 'tRefN';
5927 $size = 5;
5928 $data = $this->_readBIFF8CellAddressB(substr($formulaData, 1, 4), $baseCell);
5929 break;
5930
5931 case 0x2D: // Relative 2d range reference
5932 case 0x4D:
5933 case 0x6D:
5934 $name = 'tAreaN';
5935 $size = 9;
5936 $data = $this->_readBIFF8CellRangeAddressB(substr($formulaData, 1, 8), $baseCell);
5937 break;
5938
5939 case 0x39: // External name
5940 case 0x59:
5941 case 0x79:
5942 $name = 'tNameX';
5943 $size = 7;
5944 // offset: 1; size: 2; index to REF entry in EXTERNSHEET record
5945 // offset: 3; size: 2; one-based index to DEFINEDNAME or EXTERNNAME record
5946 $index = self::_GetInt2d($formulaData, 3);
5947 // assume index is to EXTERNNAME record
5948 $data = $this->_externalNames[$index - 1]['name'];
5949 // offset: 5; size: 2; not used
5950 break;
5951
5952 case 0x3A: // 3d reference to cell
5953 case 0x5A:
5954 case 0x7A:
5955 $name = 'tRef3d';
5956 $size = 7;
5957
5958 try {
5959 // offset: 1; size: 2; index to REF entry
5960 $sheetRange = $this->_readSheetRangeByRefIndex(self::_GetInt2d($formulaData, 1));
5961 // offset: 3; size: 4; cell address
5962 $cellAddress = $this->_readBIFF8CellAddress(substr($formulaData, 3, 4));
5963
5964 $data = "$sheetRange!$cellAddress";
5965 } catch (PHPExcel_Exception $e) {
5966 // deleted sheet reference
5967 $data = '#REF!';
5968 }
5969
5970 break;
5971 case 0x3B: // 3d reference to cell range
5972 case 0x5B:
5973 case 0x7B:
5974 $name = 'tArea3d';
5975 $size = 11;
5976
5977 try {
5978 // offset: 1; size: 2; index to REF entry
5979 $sheetRange = $this->_readSheetRangeByRefIndex(self::_GetInt2d($formulaData, 1));
5980 // offset: 3; size: 8; cell address
5981 $cellRangeAddress = $this->_readBIFF8CellRangeAddress(substr($formulaData, 3, 8));
5982
5983 $data = "$sheetRange!$cellRangeAddress";
5984 } catch (PHPExcel_Exception $e) {
5985 // deleted sheet reference
5986 $data = '#REF!';
5987 }
5988
5989 break;
5990 // Unknown cases // don't know how to deal with
5991 default:
5992 throw new PHPExcel_Reader_Exception('Unrecognized token ' . sprintf('%02X', $id) . ' in formula');
5993 break;
5994 }
5995
5996 return array(
5997 'id' => $id,
5998 'name' => $name,
5999 'size' => $size,
6000 'data' => $data,
6001 );
6002 }
sprintf('%.4f', $callTime)
$size
Definition: RandomTest.php:84
static _readUnicodeStringShort($subData)
Extracts an Excel Unicode short string (8-bit string length) OpenOffice documentation: 2....
Definition: Excel5.php:6575
static _mapErrorCode($subData)
Map error code, e.g.
Definition: Excel5.php:6901
_readBIFF8CellRangeAddress($subData)
Reads a cell range address in BIFF8 e.g.
Definition: Excel5.php:6165
_readBIFF8CellRangeAddressB($subData, $baseCell='A1')
Reads a cell range address in BIFF8 for shared formulas.
Definition: Excel5.php:6219
_readSheetRangeByRefIndex($index)
Get a sheet range like Sheet1:Sheet3 from REF index Note: If there is only one sheet in the range,...
Definition: Excel5.php:6359
static _extractNumber($data)
Reads first 8 bytes of a string and return IEEE 754 float.
Definition: Excel5.php:6670
_readBIFF8CellAddressB($cellAddressStructure, $baseCell='A1')
Reads a cell address in BIFF8 for shared formulas.
Definition: Excel5.php:6044
_readBIFF8CellAddress($cellAddressStructure)
Reads a cell address in BIFF8 e.g.
Definition: Excel5.php:6012
static _UTF8toExcelDoubleQuoted($value)
Convert UTF-8 string to string surounded by double quotes.
Definition: Excel5.php:6658
if(!array_key_exists('StateId', $_REQUEST)) $id
if($format !==null) $name
Definition: metadata.php:146
$index
Definition: metadata.php:60

References $data, $function, $id, $index, $name, $size, _extractNumber(), _getFormulaFromData(), _GetInt2d(), _mapErrorCode(), _readBIFF8CellAddress(), _readBIFF8CellAddressB(), _readBIFF8CellRangeAddress(), _readBIFF8CellRangeAddressB(), _readSheetRangeByRefIndex(), _readUnicodeStringShort(), _UTF8toExcelDoubleQuoted(), and sprintf.

Referenced by _getFormulaFromData().

+ Here is the call graph for this function:
+ Here is the caller graph for this function:

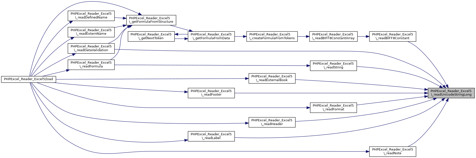
◆ _getSplicedRecordData()

PHPExcel_Reader_Excel5::_getSplicedRecordData ( )
private

Reads a record from current position in data stream and continues reading data as long as CONTINUE records are found.

Splices the record data pieces and returns the combined string as if record data is in one piece. Moves to next current position in data stream to start of next record different from a CONtINUE record

Returns
array

Definition at line 5175 of file Excel5.php.

5176 {
5177 $data = '';
5178 $spliceOffsets = array();
5179
5180 $i = 0;
5181 $spliceOffsets[0] = 0;
5182
5183 do {
5184 ++$i;
5185
5186 // offset: 0; size: 2; identifier
5187 $identifier = self::_GetInt2d($this->_data, $this->_pos);
5188 // offset: 2; size: 2; length
5189 $length = self::_GetInt2d($this->_data, $this->_pos + 2);
5190 $data .= $this->_readRecordData($this->_data, $this->_pos + 4, $length);
5191
5192 $spliceOffsets[$i] = $spliceOffsets[$i - 1] + $length;
5193
5194 $this->_pos += 4 + $length;
5195 $nextIdentifier = self::_GetInt2d($this->_data, $this->_pos);
5196 }
5197 while ($nextIdentifier == self::XLS_Type_CONTINUE);
5198
5199 $splicedData = array(
5200 'recordData' => $data,
5201 'spliceOffsets' => $spliceOffsets,
5202 );
5203
5204 return $splicedData;
5205
5206 }
_readRecordData($data, $pos, $len)
Read record data from stream, decrypting as required.
Definition: Excel5.php:1106

References $data, $i, _GetInt2d(), and _readRecordData().

Referenced by _readContinue(), _readImData(), _readMsoDrawing(), _readMsoDrawingGroup(), _readSst(), and _readTextObject().

+ Here is the call graph for this function:
+ Here is the caller graph for this function:

◆ _includeCellRangeFiltered()

PHPExcel_Reader_Excel5::_includeCellRangeFiltered (   $cellRangeAddress)
private

Definition at line 4433 of file Excel5.php.

4434 {
4435 $includeCellRange = true;
4436 if ($this->getReadFilter() !== NULL) {
4437 $includeCellRange = false;
4438 $rangeBoundaries = PHPExcel_Cell::getRangeBoundaries($cellRangeAddress);
4439 $rangeBoundaries[1][0]++;
4440 for ($row = $rangeBoundaries[0][1]; $row <= $rangeBoundaries[1][1]; $row++) {
4441 for ($column = $rangeBoundaries[0][0]; $column != $rangeBoundaries[1][0]; $column++) {
4442 if ($this->getReadFilter()->readCell($column, $row, $this->_phpSheet->getTitle())) {
4443 $includeCellRange = true;
4444 break 2;
4445 }
4446 }
4447 }
4448 }
4449 return $includeCellRange;
4450 }
$column
Definition: 39dropdown.php:62
static getRangeBoundaries($pRange='A1:A1')
Calculate range boundaries.
Definition: Cell.php:756
getReadFilter()
Read filter.
Definition: Abstract.php:173

References $column, $row, PHPExcel_Cell\getRangeBoundaries(), and PHPExcel_Reader_Abstract\getReadFilter().

Referenced by _readMergedCells().

+ Here is the call graph for this function:
+ Here is the caller graph for this function:

◆ _loadOLE()

PHPExcel_Reader_Excel5::_loadOLE (   $pFilename)
private

Use OLE reader to extract the relevant data streams from the OLE file.

Parameters
string$pFilename

Definition at line 1159 of file Excel5.php.

1160 {
1161 // OLE reader
1162 $ole = new PHPExcel_Shared_OLERead();
1163
1164 // get excel data,
1165 $res = $ole->read($pFilename);
1166 // Get workbook data: workbook stream + sheet streams
1167 $this->_data = $ole->getStream($ole->wrkbook);
1168
1169 // Get summary information data
1170 $this->_summaryInformation = $ole->getStream($ole->summaryInformation);
1171
1172 // Get additional document summary information data
1173 $this->_documentSummaryInformation = $ole->getStream($ole->documentSummaryInformation);
1174
1175 // Get user-defined property data
1176// $this->_userDefinedProperties = $ole->getUserDefinedProperties();
1177 }
foreach($_POST as $key=> $value) $res

References $res.

Referenced by listWorksheetInfo(), listWorksheetNames(), and load().

+ Here is the caller graph for this function:

◆ _makeKey()

PHPExcel_Reader_Excel5::_makeKey (   $block,
  $valContext 
)
private

Definition at line 1708 of file Excel5.php.

1709 {
1710 $pwarray = str_repeat("\0", 64);
1711
1712 for ($i = 0; $i < 5; $i++) {
1713 $pwarray[$i] = $valContext[$i];
1714 }
1715
1716 $pwarray[5] = chr($block & 0xff);
1717 $pwarray[6] = chr(($block >> 8) & 0xff);
1718 $pwarray[7] = chr(($block >> 16) & 0xff);
1719 $pwarray[8] = chr(($block >> 24) & 0xff);
1720
1721 $pwarray[9] = "\x80";
1722 $pwarray[56] = "\x48";
1723
1724 $md5 = new PHPExcel_Reader_Excel5_MD5();
1725 $md5->add($pwarray);
1726
1727 $s = $md5->getContext();
1728 return new PHPExcel_Reader_Excel5_RC4($s);
1729 }
$s
Definition: pwgen.php:45

References $i, and $s.

Referenced by _readRecordData(), and _verifyPassword().

+ Here is the caller graph for this function:

◆ _mapBorderStyle()

static PHPExcel_Reader_Excel5::_mapBorderStyle (   $index)
staticprivate

Map border style OpenOffice documentation: 2.5.11.

Parameters
int$index
Returns
string

Definition at line 6839 of file Excel5.php.

6840 {
6841 switch ($index) {
6842 case 0x00: return PHPExcel_Style_Border::BORDER_NONE;
6843 case 0x01: return PHPExcel_Style_Border::BORDER_THIN;
6844 case 0x02: return PHPExcel_Style_Border::BORDER_MEDIUM;
6845 case 0x03: return PHPExcel_Style_Border::BORDER_DASHED;
6846 case 0x04: return PHPExcel_Style_Border::BORDER_DOTTED;
6847 case 0x05: return PHPExcel_Style_Border::BORDER_THICK;
6848 case 0x06: return PHPExcel_Style_Border::BORDER_DOUBLE;
6849 case 0x07: return PHPExcel_Style_Border::BORDER_HAIR;
6851 case 0x09: return PHPExcel_Style_Border::BORDER_DASHDOT;
6856 default: return PHPExcel_Style_Border::BORDER_NONE;
6857 }
6858 }
const BORDER_MEDIUMDASHDOTDOT
Definition: Border.php:48
const BORDER_MEDIUMDASHED
Definition: Border.php:49
const BORDER_SLANTDASHDOT
Definition: Border.php:50
const BORDER_MEDIUMDASHDOT
Definition: Border.php:47
const BORDER_DASHDOTDOT
Definition: Border.php:41

References $index, PHPExcel_Style_Border\BORDER_DASHDOT, PHPExcel_Style_Border\BORDER_DASHDOTDOT, PHPExcel_Style_Border\BORDER_DASHED, PHPExcel_Style_Border\BORDER_DOTTED, PHPExcel_Style_Border\BORDER_DOUBLE, PHPExcel_Style_Border\BORDER_HAIR, PHPExcel_Style_Border\BORDER_MEDIUM, PHPExcel_Style_Border\BORDER_MEDIUMDASHDOT, PHPExcel_Style_Border\BORDER_MEDIUMDASHDOTDOT, PHPExcel_Style_Border\BORDER_MEDIUMDASHED, PHPExcel_Style_Border\BORDER_NONE, PHPExcel_Style_Border\BORDER_SLANTDASHDOT, PHPExcel_Style_Border\BORDER_THICK, and PHPExcel_Style_Border\BORDER_THIN.

◆ _mapBuiltInColor()

static PHPExcel_Reader_Excel5::_mapBuiltInColor (   $color)
staticprivate

Map built-in color to RGB value.

Parameters
int$colorIndexed color
Returns
array

Definition at line 6922 of file Excel5.php.

6923 {
6924 switch ($color) {
6925 case 0x00: return array('rgb' => '000000');
6926 case 0x01: return array('rgb' => 'FFFFFF');
6927 case 0x02: return array('rgb' => 'FF0000');
6928 case 0x03: return array('rgb' => '00FF00');
6929 case 0x04: return array('rgb' => '0000FF');
6930 case 0x05: return array('rgb' => 'FFFF00');
6931 case 0x06: return array('rgb' => 'FF00FF');
6932 case 0x07: return array('rgb' => '00FFFF');
6933 case 0x40: return array('rgb' => '000000'); // system window text color
6934 case 0x41: return array('rgb' => 'FFFFFF'); // system window background color
6935 default: return array('rgb' => '000000');
6936 }
6937 }

Referenced by _readColor().

+ Here is the caller graph for this function:

◆ _mapColor()

static PHPExcel_Reader_Excel5::_mapColor (   $subData)
staticprivate

Map color array from BIFF8 built-in color index.

Parameters
int$subData
Returns
array

Definition at line 7016 of file Excel5.php.

7017 {
7018 switch ($subData) {
7019 case 0x08: return array('rgb' => '000000');
7020 case 0x09: return array('rgb' => 'FFFFFF');
7021 case 0x0A: return array('rgb' => 'FF0000');
7022 case 0x0B: return array('rgb' => '00FF00');
7023 case 0x0C: return array('rgb' => '0000FF');
7024 case 0x0D: return array('rgb' => 'FFFF00');
7025 case 0x0E: return array('rgb' => 'FF00FF');
7026 case 0x0F: return array('rgb' => '00FFFF');
7027 case 0x10: return array('rgb' => '800000');
7028 case 0x11: return array('rgb' => '008000');
7029 case 0x12: return array('rgb' => '000080');
7030 case 0x13: return array('rgb' => '808000');
7031 case 0x14: return array('rgb' => '800080');
7032 case 0x15: return array('rgb' => '008080');
7033 case 0x16: return array('rgb' => 'C0C0C0');
7034 case 0x17: return array('rgb' => '808080');
7035 case 0x18: return array('rgb' => '9999FF');
7036 case 0x19: return array('rgb' => '993366');
7037 case 0x1A: return array('rgb' => 'FFFFCC');
7038 case 0x1B: return array('rgb' => 'CCFFFF');
7039 case 0x1C: return array('rgb' => '660066');
7040 case 0x1D: return array('rgb' => 'FF8080');
7041 case 0x1E: return array('rgb' => '0066CC');
7042 case 0x1F: return array('rgb' => 'CCCCFF');
7043 case 0x20: return array('rgb' => '000080');
7044 case 0x21: return array('rgb' => 'FF00FF');
7045 case 0x22: return array('rgb' => 'FFFF00');
7046 case 0x23: return array('rgb' => '00FFFF');
7047 case 0x24: return array('rgb' => '800080');
7048 case 0x25: return array('rgb' => '800000');
7049 case 0x26: return array('rgb' => '008080');
7050 case 0x27: return array('rgb' => '0000FF');
7051 case 0x28: return array('rgb' => '00CCFF');
7052 case 0x29: return array('rgb' => 'CCFFFF');
7053 case 0x2A: return array('rgb' => 'CCFFCC');
7054 case 0x2B: return array('rgb' => 'FFFF99');
7055 case 0x2C: return array('rgb' => '99CCFF');
7056 case 0x2D: return array('rgb' => 'FF99CC');
7057 case 0x2E: return array('rgb' => 'CC99FF');
7058 case 0x2F: return array('rgb' => 'FFCC99');
7059 case 0x30: return array('rgb' => '3366FF');
7060 case 0x31: return array('rgb' => '33CCCC');
7061 case 0x32: return array('rgb' => '99CC00');
7062 case 0x33: return array('rgb' => 'FFCC00');
7063 case 0x34: return array('rgb' => 'FF9900');
7064 case 0x35: return array('rgb' => 'FF6600');
7065 case 0x36: return array('rgb' => '666699');
7066 case 0x37: return array('rgb' => '969696');
7067 case 0x38: return array('rgb' => '003366');
7068 case 0x39: return array('rgb' => '339966');
7069 case 0x3A: return array('rgb' => '003300');
7070 case 0x3B: return array('rgb' => '333300');
7071 case 0x3C: return array('rgb' => '993300');
7072 case 0x3D: return array('rgb' => '993366');
7073 case 0x3E: return array('rgb' => '333399');
7074 case 0x3F: return array('rgb' => '333333');
7075 default: return array('rgb' => '000000');
7076 }
7077 }

Referenced by _readColor().

+ Here is the caller graph for this function:

◆ _mapColorBIFF5()

static PHPExcel_Reader_Excel5::_mapColorBIFF5 (   $subData)
staticprivate

Map color array from BIFF5 built-in color index.

Parameters
int$subData
Returns
array

Definition at line 6946 of file Excel5.php.

6947 {
6948 switch ($subData) {
6949 case 0x08: return array('rgb' => '000000');
6950 case 0x09: return array('rgb' => 'FFFFFF');
6951 case 0x0A: return array('rgb' => 'FF0000');
6952 case 0x0B: return array('rgb' => '00FF00');
6953 case 0x0C: return array('rgb' => '0000FF');
6954 case 0x0D: return array('rgb' => 'FFFF00');
6955 case 0x0E: return array('rgb' => 'FF00FF');
6956 case 0x0F: return array('rgb' => '00FFFF');
6957 case 0x10: return array('rgb' => '800000');
6958 case 0x11: return array('rgb' => '008000');
6959 case 0x12: return array('rgb' => '000080');
6960 case 0x13: return array('rgb' => '808000');
6961 case 0x14: return array('rgb' => '800080');
6962 case 0x15: return array('rgb' => '008080');
6963 case 0x16: return array('rgb' => 'C0C0C0');
6964 case 0x17: return array('rgb' => '808080');
6965 case 0x18: return array('rgb' => '8080FF');
6966 case 0x19: return array('rgb' => '802060');
6967 case 0x1A: return array('rgb' => 'FFFFC0');
6968 case 0x1B: return array('rgb' => 'A0E0F0');
6969 case 0x1C: return array('rgb' => '600080');
6970 case 0x1D: return array('rgb' => 'FF8080');
6971 case 0x1E: return array('rgb' => '0080C0');
6972 case 0x1F: return array('rgb' => 'C0C0FF');
6973 case 0x20: return array('rgb' => '000080');
6974 case 0x21: return array('rgb' => 'FF00FF');
6975 case 0x22: return array('rgb' => 'FFFF00');
6976 case 0x23: return array('rgb' => '00FFFF');
6977 case 0x24: return array('rgb' => '800080');
6978 case 0x25: return array('rgb' => '800000');
6979 case 0x26: return array('rgb' => '008080');
6980 case 0x27: return array('rgb' => '0000FF');
6981 case 0x28: return array('rgb' => '00CFFF');
6982 case 0x29: return array('rgb' => '69FFFF');
6983 case 0x2A: return array('rgb' => 'E0FFE0');
6984 case 0x2B: return array('rgb' => 'FFFF80');
6985 case 0x2C: return array('rgb' => 'A6CAF0');
6986 case 0x2D: return array('rgb' => 'DD9CB3');
6987 case 0x2E: return array('rgb' => 'B38FEE');
6988 case 0x2F: return array('rgb' => 'E3E3E3');
6989 case 0x30: return array('rgb' => '2A6FF9');
6990 case 0x31: return array('rgb' => '3FB8CD');
6991 case 0x32: return array('rgb' => '488436');
6992 case 0x33: return array('rgb' => '958C41');
6993 case 0x34: return array('rgb' => '8E5E42');
6994 case 0x35: return array('rgb' => 'A0627A');
6995 case 0x36: return array('rgb' => '624FAC');
6996 case 0x37: return array('rgb' => '969696');
6997 case 0x38: return array('rgb' => '1D2FBE');
6998 case 0x39: return array('rgb' => '286676');
6999 case 0x3A: return array('rgb' => '004500');
7000 case 0x3B: return array('rgb' => '453E01');
7001 case 0x3C: return array('rgb' => '6A2813');
7002 case 0x3D: return array('rgb' => '85396A');
7003 case 0x3E: return array('rgb' => '4A3285');
7004 case 0x3F: return array('rgb' => '424242');
7005 default: return array('rgb' => '000000');
7006 }
7007 }

Referenced by _readColor().

+ Here is the caller graph for this function:

◆ _mapErrorCode()

static PHPExcel_Reader_Excel5::_mapErrorCode (   $subData)
staticprivate

Map error code, e.g.

'#N/A'

Parameters
int$subData
Returns
string

Definition at line 6901 of file Excel5.php.

6902 {
6903 switch ($subData) {
6904 case 0x00: return '#NULL!'; break;
6905 case 0x07: return '#DIV/0!'; break;
6906 case 0x0F: return '#VALUE!'; break;
6907 case 0x17: return '#REF!'; break;
6908 case 0x1D: return '#NAME?'; break;
6909 case 0x24: return '#NUM!'; break;
6910 case 0x2A: return '#N/A'; break;
6911 default: return false;
6912 }
6913 }

Referenced by _getNextToken(), _readBIFF8Constant(), _readBoolErr(), and _readFormula().

+ Here is the caller graph for this function:

◆ _mapFillPattern()

static PHPExcel_Reader_Excel5::_mapFillPattern (   $index)
staticprivate

Get fill pattern from index OpenOffice documentation: 2.5.12.

Parameters
int$index
Returns
string

Definition at line 6868 of file Excel5.php.

6869 {
6870 switch ($index) {
6871 case 0x00: return PHPExcel_Style_Fill::FILL_NONE;
6872 case 0x01: return PHPExcel_Style_Fill::FILL_SOLID;
6890 default: return PHPExcel_Style_Fill::FILL_NONE;
6891 }
6892 }
const FILL_PATTERN_LIGHTUP
Definition: Fill.php:57
const FILL_SOLID
Definition: Fill.php:40
const FILL_PATTERN_DARKDOWN
Definition: Fill.php:43
const FILL_PATTERN_DARKUP
Definition: Fill.php:48
const FILL_PATTERN_LIGHTVERTICAL
Definition: Fill.php:58
const FILL_PATTERN_LIGHTGRAY
Definition: Fill.php:53
const FILL_PATTERN_LIGHTDOWN
Definition: Fill.php:52
const FILL_PATTERN_DARKGRAY
Definition: Fill.php:44
const FILL_PATTERN_GRAY125
Definition: Fill.php:51
const FILL_PATTERN_LIGHTHORIZONTAL
Definition: Fill.php:55
const FILL_PATTERN_DARKTRELLIS
Definition: Fill.php:47
const FILL_PATTERN_GRAY0625
Definition: Fill.php:50
const FILL_NONE
Definition: Fill.php:39
const FILL_PATTERN_MEDIUMGRAY
Definition: Fill.php:59
const FILL_PATTERN_DARKVERTICAL
Definition: Fill.php:49
const FILL_PATTERN_DARKHORIZONTAL
Definition: Fill.php:46
const FILL_PATTERN_LIGHTGRID
Definition: Fill.php:54
const FILL_PATTERN_LIGHTTRELLIS
Definition: Fill.php:56
const FILL_PATTERN_DARKGRID
Definition: Fill.php:45

References $index, PHPExcel_Style_Fill\FILL_NONE, PHPExcel_Style_Fill\FILL_PATTERN_DARKDOWN, PHPExcel_Style_Fill\FILL_PATTERN_DARKGRAY, PHPExcel_Style_Fill\FILL_PATTERN_DARKGRID, PHPExcel_Style_Fill\FILL_PATTERN_DARKHORIZONTAL, PHPExcel_Style_Fill\FILL_PATTERN_DARKTRELLIS, PHPExcel_Style_Fill\FILL_PATTERN_DARKUP, PHPExcel_Style_Fill\FILL_PATTERN_DARKVERTICAL, PHPExcel_Style_Fill\FILL_PATTERN_GRAY0625, PHPExcel_Style_Fill\FILL_PATTERN_GRAY125, PHPExcel_Style_Fill\FILL_PATTERN_LIGHTDOWN, PHPExcel_Style_Fill\FILL_PATTERN_LIGHTGRAY, PHPExcel_Style_Fill\FILL_PATTERN_LIGHTGRID, PHPExcel_Style_Fill\FILL_PATTERN_LIGHTHORIZONTAL, PHPExcel_Style_Fill\FILL_PATTERN_LIGHTTRELLIS, PHPExcel_Style_Fill\FILL_PATTERN_LIGHTUP, PHPExcel_Style_Fill\FILL_PATTERN_LIGHTVERTICAL, PHPExcel_Style_Fill\FILL_PATTERN_MEDIUMGRAY, and PHPExcel_Style_Fill\FILL_SOLID.

◆ _parseRichText()

PHPExcel_Reader_Excel5::_parseRichText (   $is = '')
private

Definition at line 7080 of file Excel5.php.

7080 {
7081 $value = new PHPExcel_RichText();
7082
7083 $value->createText($is);
7084
7085 return $value;
7086 }

Referenced by _readNote(), and load().

+ Here is the caller graph for this function:

◆ _readBIFF5CellRangeAddressFixed()

PHPExcel_Reader_Excel5::_readBIFF5CellRangeAddressFixed (   $subData)
private

Reads a cell range address in BIFF5 e.g.

'A2:B6' or 'A1' always fixed range section 2.5.14

Parameters
string$subData
Returns
string
Exceptions
PHPExcel_Reader_Exception

Definition at line 6088 of file Excel5.php.

6089 {
6090 // offset: 0; size: 2; index to first row
6091 $fr = self::_GetInt2d($subData, 0) + 1;
6092
6093 // offset: 2; size: 2; index to last row
6094 $lr = self::_GetInt2d($subData, 2) + 1;
6095
6096 // offset: 4; size: 1; index to first column
6097 $fc = ord($subData{4});
6098
6099 // offset: 5; size: 1; index to last column
6100 $lc = ord($subData{5});
6101
6102 // check values
6103 if ($fr > $lr || $fc > $lc) {
6104 throw new PHPExcel_Reader_Exception('Not a cell range address');
6105 }
6106
6107 // column index to letter
6110
6111 if ($fr == $lr and $fc == $lc) {
6112 return "$fc$fr";
6113 }
6114 return "$fc$fr:$lc$lr";
6115 }
static stringFromColumnIndex($pColumnIndex=0)
String from columnindex.
Definition: Cell.php:825
$lc
Definition: date.php:267
$lr

References $lc, $lr, _GetInt2d(), and PHPExcel_Cell\stringFromColumnIndex().

Referenced by _readBIFF5CellRangeAddressList(), and _readSharedFmla().

+ Here is the call graph for this function:
+ Here is the caller graph for this function:

◆ _readBIFF5CellRangeAddressList()

PHPExcel_Reader_Excel5::_readBIFF5CellRangeAddressList (   $subData)
private

Read BIFF5 cell range address list section 2.5.15.

Parameters
string$subData
Returns
array

Definition at line 6328 of file Excel5.php.

6329 {
6330 $cellRangeAddresses = array();
6331
6332 // offset: 0; size: 2; number of the following cell range addresses
6333 $nm = self::_GetInt2d($subData, 0);
6334
6335 $offset = 2;
6336 // offset: 2; size: 6 * $nm; list of $nm (fixed) cell range addresses
6337 for ($i = 0; $i < $nm; ++$i) {
6338 $cellRangeAddresses[] = $this->_readBIFF5CellRangeAddressFixed(substr($subData, $offset, 6));
6339 $offset += 6;
6340 }
6341
6342 return array(
6343 'size' => 2 + 6 * $nm,
6344 'cellRangeAddresses' => $cellRangeAddresses,
6345 );
6346 }
_readBIFF5CellRangeAddressFixed($subData)
Reads a cell range address in BIFF5 e.g.
Definition: Excel5.php:6088

References $i, _GetInt2d(), and _readBIFF5CellRangeAddressFixed().

Referenced by _readSelection().

+ Here is the call graph for this function:
+ Here is the caller graph for this function:

◆ _readBIFF8CellAddress()

PHPExcel_Reader_Excel5::_readBIFF8CellAddress (   $cellAddressStructure)
private

Reads a cell address in BIFF8 e.g.

'A2' or '$A$2' section 3.3.4

Parameters
string$cellAddressStructure
Returns
string

Definition at line 6012 of file Excel5.php.

6013 {
6014 // offset: 0; size: 2; index to row (0... 65535) (or offset (-32768... 32767))
6015 $row = self::_GetInt2d($cellAddressStructure, 0) + 1;
6016
6017 // offset: 2; size: 2; index to column or column offset + relative flags
6018
6019 // bit: 7-0; mask 0x00FF; column index
6020 $column = PHPExcel_Cell::stringFromColumnIndex(0x00FF & self::_GetInt2d($cellAddressStructure, 2));
6021
6022 // bit: 14; mask 0x4000; (1 = relative column index, 0 = absolute column index)
6023 if (!(0x4000 & self::_GetInt2d($cellAddressStructure, 2))) {
6024 $column = '$' . $column;
6025 }
6026 // bit: 15; mask 0x8000; (1 = relative row index, 0 = absolute row index)
6027 if (!(0x8000 & self::_GetInt2d($cellAddressStructure, 2))) {
6028 $row = '$' . $row;
6029 }
6030
6031 return $column . $row;
6032 }

References $column, $row, _GetInt2d(), and PHPExcel_Cell\stringFromColumnIndex().

Referenced by _getNextToken(), and _readNote().

+ Here is the call graph for this function:
+ Here is the caller graph for this function:

◆ _readBIFF8CellAddressB()

PHPExcel_Reader_Excel5::_readBIFF8CellAddressB (   $cellAddressStructure,
  $baseCell = 'A1' 
)
private

Reads a cell address in BIFF8 for shared formulas.

Uses positive and negative values for row and column to indicate offsets from a base cell section 3.3.4

Parameters
string$cellAddressStructure
string$baseCellBase cell, only needed when formula contains tRefN tokens, e.g. with shared formulas
Returns
string

Definition at line 6044 of file Excel5.php.

6045 {
6046 list($baseCol, $baseRow) = PHPExcel_Cell::coordinateFromString($baseCell);
6047 $baseCol = PHPExcel_Cell::columnIndexFromString($baseCol) - 1;
6048
6049 // offset: 0; size: 2; index to row (0... 65535) (or offset (-32768... 32767))
6050 $rowIndex = self::_GetInt2d($cellAddressStructure, 0);
6051 $row = self::_GetInt2d($cellAddressStructure, 0) + 1;
6052
6053 // offset: 2; size: 2; index to column or column offset + relative flags
6054
6055 // bit: 7-0; mask 0x00FF; column index
6056 $colIndex = 0x00FF & self::_GetInt2d($cellAddressStructure, 2);
6057
6058 // bit: 14; mask 0x4000; (1 = relative column index, 0 = absolute column index)
6059 if (!(0x4000 & self::_GetInt2d($cellAddressStructure, 2))) {
6061 $column = '$' . $column;
6062 } else {
6063 $colIndex = ($colIndex <= 127) ? $colIndex : $colIndex - 256;
6064 $column = PHPExcel_Cell::stringFromColumnIndex($baseCol + $colIndex);
6065 }
6066
6067 // bit: 15; mask 0x8000; (1 = relative row index, 0 = absolute row index)
6068 if (!(0x8000 & self::_GetInt2d($cellAddressStructure, 2))) {
6069 $row = '$' . $row;
6070 } else {
6071 $rowIndex = ($rowIndex <= 32767) ? $rowIndex : $rowIndex - 65536;
6072 $row = $baseRow + $rowIndex;
6073 }
6074
6075 return $column . $row;
6076 }
$baseRow
Definition: 30template.php:66
static coordinateFromString($pCoordinateString='A1')
Coordinate from string.
Definition: Cell.php:580
static columnIndexFromString($pString='A')
Column index from string.
Definition: Cell.php:782

References $baseRow, $column, $row, _GetInt2d(), PHPExcel_Cell\columnIndexFromString(), PHPExcel_Cell\coordinateFromString(), and PHPExcel_Cell\stringFromColumnIndex().

Referenced by _getNextToken().

+ Here is the call graph for this function:
+ Here is the caller graph for this function:

◆ _readBIFF8CellRangeAddress()

PHPExcel_Reader_Excel5::_readBIFF8CellRangeAddress (   $subData)
private

Reads a cell range address in BIFF8 e.g.

'A2:B6' or '$A$2:$B$6' there are flags indicating whether column/row index is relative section 3.3.4

Parameters
string$subData
Returns
string

Definition at line 6165 of file Excel5.php.

6166 {
6167 // todo: if cell range is just a single cell, should this funciton
6168 // not just return e.g. 'A1' and not 'A1:A1' ?
6169
6170 // offset: 0; size: 2; index to first row (0... 65535) (or offset (-32768... 32767))
6171 $fr = self::_GetInt2d($subData, 0) + 1;
6172
6173 // offset: 2; size: 2; index to last row (0... 65535) (or offset (-32768... 32767))
6174 $lr = self::_GetInt2d($subData, 2) + 1;
6175
6176 // offset: 4; size: 2; index to first column or column offset + relative flags
6177
6178 // bit: 7-0; mask 0x00FF; column index
6179 $fc = PHPExcel_Cell::stringFromColumnIndex(0x00FF & self::_GetInt2d($subData, 4));
6180
6181 // bit: 14; mask 0x4000; (1 = relative column index, 0 = absolute column index)
6182 if (!(0x4000 & self::_GetInt2d($subData, 4))) {
6183 $fc = '$' . $fc;
6184 }
6185
6186 // bit: 15; mask 0x8000; (1 = relative row index, 0 = absolute row index)
6187 if (!(0x8000 & self::_GetInt2d($subData, 4))) {
6188 $fr = '$' . $fr;
6189 }
6190
6191 // offset: 6; size: 2; index to last column or column offset + relative flags
6192
6193 // bit: 7-0; mask 0x00FF; column index
6194 $lc = PHPExcel_Cell::stringFromColumnIndex(0x00FF & self::_GetInt2d($subData, 6));
6195
6196 // bit: 14; mask 0x4000; (1 = relative column index, 0 = absolute column index)
6197 if (!(0x4000 & self::_GetInt2d($subData, 6))) {
6198 $lc = '$' . $lc;
6199 }
6200
6201 // bit: 15; mask 0x8000; (1 = relative row index, 0 = absolute row index)
6202 if (!(0x8000 & self::_GetInt2d($subData, 6))) {
6203 $lr = '$' . $lr;
6204 }
6205
6206 return "$fc$fr:$lc$lr";
6207 }

References $lc, $lr, _GetInt2d(), and PHPExcel_Cell\stringFromColumnIndex().

Referenced by _getNextToken().

+ Here is the call graph for this function:
+ Here is the caller graph for this function:

◆ _readBIFF8CellRangeAddressB()

PHPExcel_Reader_Excel5::_readBIFF8CellRangeAddressB (   $subData,
  $baseCell = 'A1' 
)
private

Reads a cell range address in BIFF8 for shared formulas.

Uses positive and negative values for row and column to indicate offsets from a base cell section 3.3.4

Parameters
string$subData
string$baseCellBase cell
Returns
string Cell range address

Definition at line 6219 of file Excel5.php.

6220 {
6221 list($baseCol, $baseRow) = PHPExcel_Cell::coordinateFromString($baseCell);
6222 $baseCol = PHPExcel_Cell::columnIndexFromString($baseCol) - 1;
6223
6224 // TODO: if cell range is just a single cell, should this funciton
6225 // not just return e.g. 'A1' and not 'A1:A1' ?
6226
6227 // offset: 0; size: 2; first row
6228 $frIndex = self::_GetInt2d($subData, 0); // adjust below
6229
6230 // offset: 2; size: 2; relative index to first row (0... 65535) should be treated as offset (-32768... 32767)
6231 $lrIndex = self::_GetInt2d($subData, 2); // adjust below
6232
6233 // offset: 4; size: 2; first column with relative/absolute flags
6234
6235 // bit: 7-0; mask 0x00FF; column index
6236 $fcIndex = 0x00FF & self::_GetInt2d($subData, 4);
6237
6238 // bit: 14; mask 0x4000; (1 = relative column index, 0 = absolute column index)
6239 if (!(0x4000 & self::_GetInt2d($subData, 4))) {
6240 // absolute column index
6242 $fc = '$' . $fc;
6243 } else {
6244 // column offset
6245 $fcIndex = ($fcIndex <= 127) ? $fcIndex : $fcIndex - 256;
6246 $fc = PHPExcel_Cell::stringFromColumnIndex($baseCol + $fcIndex);
6247 }
6248
6249 // bit: 15; mask 0x8000; (1 = relative row index, 0 = absolute row index)
6250 if (!(0x8000 & self::_GetInt2d($subData, 4))) {
6251 // absolute row index
6252 $fr = $frIndex + 1;
6253 $fr = '$' . $fr;
6254 } else {
6255 // row offset
6256 $frIndex = ($frIndex <= 32767) ? $frIndex : $frIndex - 65536;
6257 $fr = $baseRow + $frIndex;
6258 }
6259
6260 // offset: 6; size: 2; last column with relative/absolute flags
6261
6262 // bit: 7-0; mask 0x00FF; column index
6263 $lcIndex = 0x00FF & self::_GetInt2d($subData, 6);
6264 $lcIndex = ($lcIndex <= 127) ? $lcIndex : $lcIndex - 256;
6265 $lc = PHPExcel_Cell::stringFromColumnIndex($baseCol + $lcIndex);
6266
6267 // bit: 14; mask 0x4000; (1 = relative column index, 0 = absolute column index)
6268 if (!(0x4000 & self::_GetInt2d($subData, 6))) {
6269 // absolute column index
6271 $lc = '$' . $lc;
6272 } else {
6273 // column offset
6274 $lcIndex = ($lcIndex <= 127) ? $lcIndex : $lcIndex - 256;
6275 $lc = PHPExcel_Cell::stringFromColumnIndex($baseCol + $lcIndex);
6276 }
6277
6278 // bit: 15; mask 0x8000; (1 = relative row index, 0 = absolute row index)
6279 if (!(0x8000 & self::_GetInt2d($subData, 6))) {
6280 // absolute row index
6281 $lr = $lrIndex + 1;
6282 $lr = '$' . $lr;
6283 } else {
6284 // row offset
6285 $lrIndex = ($lrIndex <= 32767) ? $lrIndex : $lrIndex - 65536;
6286 $lr = $baseRow + $lrIndex;
6287 }
6288
6289 return "$fc$fr:$lc$lr";
6290 }

References $baseRow, $lc, $lr, _GetInt2d(), PHPExcel_Cell\columnIndexFromString(), PHPExcel_Cell\coordinateFromString(), and PHPExcel_Cell\stringFromColumnIndex().

Referenced by _getNextToken().

+ Here is the call graph for this function:
+ Here is the caller graph for this function:

◆ _readBIFF8CellRangeAddressFixed()

PHPExcel_Reader_Excel5::_readBIFF8CellRangeAddressFixed (   $subData)
private

Reads a cell range address in BIFF8 e.g.

'A2:B6' or 'A1' always fixed range section 2.5.14

Parameters
string$subData
Returns
string
Exceptions
PHPExcel_Reader_Exception

Definition at line 6127 of file Excel5.php.

6128 {
6129 // offset: 0; size: 2; index to first row
6130 $fr = self::_GetInt2d($subData, 0) + 1;
6131
6132 // offset: 2; size: 2; index to last row
6133 $lr = self::_GetInt2d($subData, 2) + 1;
6134
6135 // offset: 4; size: 2; index to first column
6136 $fc = self::_GetInt2d($subData, 4);
6137
6138 // offset: 6; size: 2; index to last column
6139 $lc = self::_GetInt2d($subData, 6);
6140
6141 // check values
6142 if ($fr > $lr || $fc > $lc) {
6143 throw new PHPExcel_Reader_Exception('Not a cell range address');
6144 }
6145
6146 // column index to letter
6149
6150 if ($fr == $lr and $fc == $lc) {
6151 return "$fc$fr";
6152 }
6153 return "$fc$fr:$lc$lr";
6154 }

References $lc, $lr, _GetInt2d(), and PHPExcel_Cell\stringFromColumnIndex().

Referenced by _readBIFF8CellRangeAddressList(), _readHyperLink(), and _readRangeProtection().

+ Here is the call graph for this function:
+ Here is the caller graph for this function:

◆ _readBIFF8CellRangeAddressList()

PHPExcel_Reader_Excel5::_readBIFF8CellRangeAddressList (   $subData)
private

Read BIFF8 cell range address list section 2.5.15.

Parameters
string$subData
Returns
array

Definition at line 6300 of file Excel5.php.

6301 {
6302 $cellRangeAddresses = array();
6303
6304 // offset: 0; size: 2; number of the following cell range addresses
6305 $nm = self::_GetInt2d($subData, 0);
6306
6307 $offset = 2;
6308 // offset: 2; size: 8 * $nm; list of $nm (fixed) cell range addresses
6309 for ($i = 0; $i < $nm; ++$i) {
6310 $cellRangeAddresses[] = $this->_readBIFF8CellRangeAddressFixed(substr($subData, $offset, 8));
6311 $offset += 8;
6312 }
6313
6314 return array(
6315 'size' => 2 + 8 * $nm,
6316 'cellRangeAddresses' => $cellRangeAddresses,
6317 );
6318 }
_readBIFF8CellRangeAddressFixed($subData)
Reads a cell range address in BIFF8 e.g.
Definition: Excel5.php:6127

References $i, _GetInt2d(), and _readBIFF8CellRangeAddressFixed().

Referenced by _createFormulaFromTokens(), _readDataValidation(), and _readMergedCells().

+ Here is the call graph for this function:
+ Here is the caller graph for this function:

◆ _readBIFF8Constant()

static PHPExcel_Reader_Excel5::_readBIFF8Constant (   $valueData)
staticprivate

read BIFF8 constant value which may be 'Empty Value', 'Number', 'String Value', 'Boolean Value', 'Error Value' section 2.5.7 returns e.g.

array('value' => '5', 'size' => 9)

Parameters
string$valueData
Returns
array

Definition at line 6454 of file Excel5.php.

6455 {
6456 // offset: 0; size: 1; identifier for type of constant
6457 $identifier = ord($valueData[0]);
6458
6459 switch ($identifier) {
6460 case 0x00: // empty constant (what is this?)
6461 $value = '';
6462 $size = 9;
6463 break;
6464 case 0x01: // number
6465 // offset: 1; size: 8; IEEE 754 floating-point value
6466 $value = self::_extractNumber(substr($valueData, 1, 8));
6467 $size = 9;
6468 break;
6469 case 0x02: // string value
6470 // offset: 1; size: var; Unicode string, 16-bit string length
6471 $string = self::_readUnicodeStringLong(substr($valueData, 1));
6472 $value = '"' . $string['value'] . '"';
6473 $size = 1 + $string['size'];
6474 break;
6475 case 0x04: // boolean
6476 // offset: 1; size: 1; 0 = FALSE, 1 = TRUE
6477 if (ord($valueData[1])) {
6478 $value = 'TRUE';
6479 } else {
6480 $value = 'FALSE';
6481 }
6482 $size = 9;
6483 break;
6484 case 0x10: // error code
6485 // offset: 1; size: 1; error code
6486 $value = self::_mapErrorCode(ord($valueData[1]));
6487 $size = 9;
6488 break;
6489 }
6490 return array(
6491 'value' => $value,
6492 'size' => $size,
6493 );
6494 }
static _readUnicodeStringLong($subData)
Extracts an Excel Unicode long string (16-bit string length) OpenOffice documentation: 2....
Definition: Excel5.php:6599

References $size, _extractNumber(), _mapErrorCode(), and _readUnicodeStringLong().

Referenced by _readBIFF8ConstantArray().

+ Here is the call graph for this function:
+ Here is the caller graph for this function:

◆ _readBIFF8ConstantArray()

static PHPExcel_Reader_Excel5::_readBIFF8ConstantArray (   $arrayData)
staticprivate

read BIFF8 constant value array from array data returns e.g.

array('value' => '{1,2;3,4}', 'size' => 40} section 2.5.8

Parameters
string$arrayData
Returns
array

Definition at line 6415 of file Excel5.php.

6416 {
6417 // offset: 0; size: 1; number of columns decreased by 1
6418 $nc = ord($arrayData[0]);
6419
6420 // offset: 1; size: 2; number of rows decreased by 1
6421 $nr = self::_GetInt2d($arrayData, 1);
6422 $size = 3; // initialize
6423 $arrayData = substr($arrayData, 3);
6424
6425 // offset: 3; size: var; list of ($nc + 1) * ($nr + 1) constant values
6426 $matrixChunks = array();
6427 for ($r = 1; $r <= $nr + 1; ++$r) {
6428 $items = array();
6429 for ($c = 1; $c <= $nc + 1; ++$c) {
6430 $constant = self::_readBIFF8Constant($arrayData);
6431 $items[] = $constant['value'];
6432 $arrayData = substr($arrayData, $constant['size']);
6433 $size += $constant['size'];
6434 }
6435 $matrixChunks[] = implode(',', $items); // looks like e.g. '1,"hello"'
6436 }
6437 $matrix = '{' . implode(';', $matrixChunks) . '}';
6438
6439 return array(
6440 'value' => $matrix,
6441 'size' => $size,
6442 );
6443 }
static _readBIFF8Constant($valueData)
read BIFF8 constant value which may be 'Empty Value', 'Number', 'String Value', 'Boolean Value',...
Definition: Excel5.php:6454
$r
Definition: example_031.php:79

References $r, $size, _GetInt2d(), and _readBIFF8Constant().

Referenced by _createFormulaFromTokens().

+ Here is the call graph for this function:
+ Here is the caller graph for this function:

◆ _readBlank()

PHPExcel_Reader_Excel5::_readBlank ( )
private

Read BLANK record.

Definition at line 4137 of file Excel5.php.

4138 {
4139 $length = self::_GetInt2d($this->_data, $this->_pos + 2);
4140 $recordData = $this->_readRecordData($this->_data, $this->_pos + 4, $length);
4141
4142 // move stream pointer to next record
4143 $this->_pos += 4 + $length;
4144
4145 // offset: 0; size: 2; row index
4146 $row = self::_GetInt2d($recordData, 0);
4147
4148 // offset: 2; size: 2; col index
4149 $col = self::_GetInt2d($recordData, 2);
4150 $columnString = PHPExcel_Cell::stringFromColumnIndex($col);
4151
4152 // Read cell?
4153 if (($this->getReadFilter() !== NULL) && $this->getReadFilter()->readCell($columnString, $row + 1, $this->_phpSheet->getTitle()) ) {
4154 // offset: 4; size: 2; XF index
4155 $xfIndex = self::_GetInt2d($recordData, 4);
4156
4157 // add style information
4158 if (!$this->_readDataOnly) {
4159 $this->_phpSheet->getCell($columnString . ($row + 1))->setXfIndex($this->_mapCellXfIndex[$xfIndex]);
4160 }
4161 }
4162
4163 }

References $row, _GetInt2d(), _readRecordData(), PHPExcel_Reader_Abstract\getReadFilter(), and PHPExcel_Cell\stringFromColumnIndex().

Referenced by load().

+ Here is the call graph for this function:
+ Here is the caller graph for this function:

◆ _readBof()

PHPExcel_Reader_Excel5::_readBof ( )
private

Read BOF.

Definition at line 1619 of file Excel5.php.

1620 {
1621 $length = self::_GetInt2d($this->_data, $this->_pos + 2);
1622 $recordData = substr($this->_data, $this->_pos + 4, $length);
1623
1624 // move stream pointer to next record
1625 $this->_pos += 4 + $length;
1626
1627 // offset: 2; size: 2; type of the following data
1628 $substreamType = self::_GetInt2d($recordData, 2);
1629
1630 switch ($substreamType) {
1632 $version = self::_GetInt2d($recordData, 0);
1633 if (($version != self::XLS_BIFF8) && ($version != self::XLS_BIFF7)) {
1634 throw new PHPExcel_Reader_Exception('Cannot read this Excel file. Version is too old.');
1635 }
1636 $this->_version = $version;
1637 break;
1638
1640 // do not use this version information for anything
1641 // it is unreliable (OpenOffice doc, 5.8), use only version information from the global stream
1642 break;
1643
1644 default:
1645 // substream, e.g. chart
1646 // just skip the entire substream
1647 do {
1648 $code = self::_GetInt2d($this->_data, $this->_pos);
1649 $this->_readDefault();
1650 } while ($code != self::XLS_Type_EOF && $this->_pos < $this->_dataSize);
1651 break;
1652 }
1653 }
const XLS_WorkbookGlobals
Definition: Excel5.php:83
_readDefault()
Reads a general type of BIFF record.
Definition: Excel5.php:1502
$code
Definition: example_050.php:99

References $code, $version, _GetInt2d(), _readDefault(), XLS_WorkbookGlobals, and XLS_Worksheet.

Referenced by listWorksheetInfo(), listWorksheetNames(), and load().

+ Here is the call graph for this function:
+ Here is the caller graph for this function:

◆ _readBoolErr()

PHPExcel_Reader_Excel5::_readBoolErr ( )
private

Read BOOLERR record This record represents a Boolean value or error value cell.

– "OpenOffice.org's Documentation of the Microsoft Excel File Format"

Definition at line 3993 of file Excel5.php.

3994 {
3995 $length = self::_GetInt2d($this->_data, $this->_pos + 2);
3996 $recordData = $this->_readRecordData($this->_data, $this->_pos + 4, $length);
3997
3998 // move stream pointer to next record
3999 $this->_pos += 4 + $length;
4000
4001 // offset: 0; size: 2; row index
4002 $row = self::_GetInt2d($recordData, 0);
4003
4004 // offset: 2; size: 2; column index
4005 $column = self::_GetInt2d($recordData, 2);
4007
4008 // Read cell?
4009 if (($this->getReadFilter() !== NULL) && $this->getReadFilter()->readCell($columnString, $row + 1, $this->_phpSheet->getTitle()) ) {
4010 // offset: 4; size: 2; index to XF record
4011 $xfIndex = self::_GetInt2d($recordData, 4);
4012
4013 // offset: 6; size: 1; the boolean value or error value
4014 $boolErr = ord($recordData{6});
4015
4016 // offset: 7; size: 1; 0=boolean; 1=error
4017 $isError = ord($recordData{7});
4018
4019 $cell = $this->_phpSheet->getCell($columnString . ($row + 1));
4020 switch ($isError) {
4021 case 0: // boolean
4022 $value = (bool) $boolErr;
4023
4024 // add cell value
4025 $cell->setValueExplicit($value, PHPExcel_Cell_DataType::TYPE_BOOL);
4026 break;
4027
4028 case 1: // error type
4029 $value = self::_mapErrorCode($boolErr);
4030
4031 // add cell value
4032 $cell->setValueExplicit($value, PHPExcel_Cell_DataType::TYPE_ERROR);
4033 break;
4034 }
4035
4036 if (!$this->_readDataOnly) {
4037 // add cell style
4038 $cell->setXfIndex($this->_mapCellXfIndex[$xfIndex]);
4039 }
4040 }
4041 }

References $column, $row, _GetInt2d(), _mapErrorCode(), _readRecordData(), PHPExcel_Reader_Abstract\getReadFilter(), PHPExcel_Cell\stringFromColumnIndex(), PHPExcel_Cell_DataType\TYPE_BOOL, and PHPExcel_Cell_DataType\TYPE_ERROR.

Referenced by load().

+ Here is the call graph for this function:
+ Here is the caller graph for this function:

◆ _readBottomMargin()

PHPExcel_Reader_Excel5::_readBottomMargin ( )
private

Read BOTTOMMARGIN record.

Definition at line 3257 of file Excel5.php.

3258 {
3259 $length = self::_GetInt2d($this->_data, $this->_pos + 2);
3260 $recordData = $this->_readRecordData($this->_data, $this->_pos + 4, $length);
3261
3262 // move stream pointer to next record
3263 $this->_pos += 4 + $length;
3264
3265 if (!$this->_readDataOnly) {
3266 // offset: 0; size: 8
3267 $this->_phpSheet->getPageMargins()->setBottom(self::_extractNumber($recordData));
3268 }
3269 }

References _GetInt2d(), and _readRecordData().

Referenced by load().

+ Here is the call graph for this function:
+ Here is the caller graph for this function:

◆ _readByteStringLong()

PHPExcel_Reader_Excel5::_readByteStringLong (   $subData)
private

Read byte string (16-bit string length) OpenOffice documentation: 2.5.2.

Parameters
string$subData
Returns
array

Definition at line 6551 of file Excel5.php.

6552 {
6553 // offset: 0; size: 2; length of the string (character count)
6554 $ln = self::_GetInt2d($subData, 0);
6555
6556 // offset: 2: size: var; character array (8-bit characters)
6557 $value = $this->_decodeCodepage(substr($subData, 2));
6558
6559 //return $string;
6560 return array(
6561 'value' => $value,
6562 'size' => 2 + $ln, // size in bytes of data structure
6563 );
6564 }
_decodeCodepage($string)
Convert string to UTF-8.
Definition: Excel5.php:6761

References _decodeCodepage(), and _GetInt2d().

Referenced by _readLabel(), and _readString().

+ Here is the call graph for this function:
+ Here is the caller graph for this function:

◆ _readByteStringShort()

PHPExcel_Reader_Excel5::_readByteStringShort (   $subData)
private

Read byte string (8-bit string length) OpenOffice documentation: 2.5.2.

Parameters
string$subData
Returns
array

Definition at line 6529 of file Excel5.php.

6530 {
6531 // offset: 0; size: 1; length of the string (character count)
6532 $ln = ord($subData[0]);
6533
6534 // offset: 1: size: var; character array (8-bit characters)
6535 $value = $this->_decodeCodepage(substr($subData, 1, $ln));
6536
6537 return array(
6538 'value' => $value,
6539 'size' => 1 + $ln, // size in bytes of data structure
6540 );
6541 }

References _decodeCodepage().

Referenced by _readFont(), _readFooter(), _readFormat(), _readHeader(), and _readSheet().

+ Here is the call graph for this function:
+ Here is the caller graph for this function:

◆ _readCodepage()

PHPExcel_Reader_Excel5::_readCodepage ( )
private

CODEPAGE.

This record stores the text encoding used to write byte strings, stored as MS Windows code page identifier.

– "OpenOffice.org's Documentation of the Microsoft Excel File Format"

Definition at line 1826 of file Excel5.php.

1827 {
1828 $length = self::_GetInt2d($this->_data, $this->_pos + 2);
1829 $recordData = $this->_readRecordData($this->_data, $this->_pos + 4, $length);
1830
1831 // move stream pointer to next record
1832 $this->_pos += 4 + $length;
1833
1834 // offset: 0; size: 2; code page identifier
1835 $codepage = self::_GetInt2d($recordData, 0);
1836
1837 $this->_codepage = PHPExcel_Shared_CodePage::NumberToName($codepage);
1838 }
static NumberToName($codePage=1252)
Convert Microsoft Code Page Identifier to Code Page Name which iconv and mbstring understands.
Definition: CodePage.php:46

References _GetInt2d(), _readRecordData(), and PHPExcel_Shared_CodePage\NumberToName().

Referenced by load().

+ Here is the call graph for this function:
+ Here is the caller graph for this function:

◆ _readColInfo()

PHPExcel_Reader_Excel5::_readColInfo ( )
private

Read COLINFO record.

Definition at line 3442 of file Excel5.php.

3443 {
3444 $length = self::_GetInt2d($this->_data, $this->_pos + 2);
3445 $recordData = $this->_readRecordData($this->_data, $this->_pos + 4, $length);
3446
3447 // move stream pointer to next record
3448 $this->_pos += 4 + $length;
3449
3450 if (!$this->_readDataOnly) {
3451 // offset: 0; size: 2; index to first column in range
3452 $fc = self::_GetInt2d($recordData, 0); // first column index
3453
3454 // offset: 2; size: 2; index to last column in range
3455 $lc = self::_GetInt2d($recordData, 2); // first column index
3456
3457 // offset: 4; size: 2; width of the column in 1/256 of the width of the zero character
3458 $width = self::_GetInt2d($recordData, 4);
3459
3460 // offset: 6; size: 2; index to XF record for default column formatting
3461 $xfIndex = self::_GetInt2d($recordData, 6);
3462
3463 // offset: 8; size: 2; option flags
3464
3465 // bit: 0; mask: 0x0001; 1= columns are hidden
3466 $isHidden = (0x0001 & self::_GetInt2d($recordData, 8)) >> 0;
3467
3468 // bit: 10-8; mask: 0x0700; outline level of the columns (0 = no outline)
3469 $level = (0x0700 & self::_GetInt2d($recordData, 8)) >> 8;
3470
3471 // bit: 12; mask: 0x1000; 1 = collapsed
3472 $isCollapsed = (0x1000 & self::_GetInt2d($recordData, 8)) >> 12;
3473
3474 // offset: 10; size: 2; not used
3475
3476 for ($i = $fc; $i <= $lc; ++$i) {
3477 if ($lc == 255 || $lc == 256) {
3478 $this->_phpSheet->getDefaultColumnDimension()->setWidth($width / 256);
3479 break;
3480 }
3481 $this->_phpSheet->getColumnDimensionByColumn($i)->setWidth($width / 256);
3482 $this->_phpSheet->getColumnDimensionByColumn($i)->setVisible(!$isHidden);
3483 $this->_phpSheet->getColumnDimensionByColumn($i)->setOutlineLevel($level);
3484 $this->_phpSheet->getColumnDimensionByColumn($i)->setCollapsed($isCollapsed);
3485 $this->_phpSheet->getColumnDimensionByColumn($i)->setXfIndex($this->_mapCellXfIndex[$xfIndex]);
3486 }
3487 }
3488 }

References $i, $lc, _GetInt2d(), and _readRecordData().

Referenced by load().

+ Here is the call graph for this function:
+ Here is the caller graph for this function:

◆ _readColor()

static PHPExcel_Reader_Excel5::_readColor (   $color,
  $palette,
  $version 
)
staticprivate

Read color.

Parameters
int$colorIndexed color
array$paletteColor palette
Returns
array RGB color value, example: array('rgb' => 'FF0000')

Definition at line 6810 of file Excel5.php.

6811 {
6812 if ($color <= 0x07 || $color >= 0x40) {
6813 // special built-in color
6814 return self::_mapBuiltInColor($color);
6815 } elseif (isset($palette) && isset($palette[$color - 8])) {
6816 // palette color, color index 0x08 maps to pallete index 0
6817 return $palette[$color - 8];
6818 } else {
6819 // default color table
6820 if ($version == self::XLS_BIFF8) {
6821 return self::_mapColor($color);
6822 } else {
6823 // BIFF5
6824 return self::_mapColorBIFF5($color);
6825 }
6826 }
6827
6828 return $color;
6829 }
static _mapBuiltInColor($color)
Map built-in color to RGB value.
Definition: Excel5.php:6922
static _mapColor($subData)
Map color array from BIFF8 built-in color index.
Definition: Excel5.php:7016
static _mapColorBIFF5($subData)
Map color array from BIFF5 built-in color index.
Definition: Excel5.php:6946

References $version, _mapBuiltInColor(), _mapColor(), and _mapColorBIFF5().

Referenced by _readSheetLayout(), and load().

+ Here is the call graph for this function:
+ Here is the caller graph for this function:

◆ _readContinue()

PHPExcel_Reader_Excel5::_readContinue ( )
private

Read a free CONTINUE record.

Free CONTINUE record may be a camouflaged MSODRAWING record When MSODRAWING data on a sheet exceeds 8224 bytes, CONTINUE records are used instead. Undocumented. In this case, we must treat the CONTINUE record as a MSODRAWING record

Definition at line 5122 of file Excel5.php.

5123 {
5124 $length = self::_GetInt2d($this->_data, $this->_pos + 2);
5125 $recordData = $this->_readRecordData($this->_data, $this->_pos + 4, $length);
5126
5127 // check if we are reading drawing data
5128 // this is in case a free CONTINUE record occurs in other circumstances we are unaware of
5129 if ($this->_drawingData == '') {
5130 // move stream pointer to next record
5131 $this->_pos += 4 + $length;
5132
5133 return;
5134 }
5135
5136 // check if record data is at least 4 bytes long, otherwise there is no chance this is MSODRAWING data
5137 if ($length < 4) {
5138 // move stream pointer to next record
5139 $this->_pos += 4 + $length;
5140
5141 return;
5142 }
5143
5144 // dirty check to see if CONTINUE record could be a camouflaged MSODRAWING record
5145 // look inside CONTINUE record to see if it looks like a part of an Escher stream
5146 // we know that Escher stream may be split at least at
5147 // 0xF003 MsofbtSpgrContainer
5148 // 0xF004 MsofbtSpContainer
5149 // 0xF00D MsofbtClientTextbox
5150 $validSplitPoints = array(0xF003, 0xF004, 0xF00D); // add identifiers if we find more
5151
5152 $splitPoint = self::_GetInt2d($recordData, 2);
5153 if (in_array($splitPoint, $validSplitPoints)) {
5154 // get spliced record data (and move pointer to next record)
5155 $splicedRecordData = $this->_getSplicedRecordData();
5156 $this->_drawingData .= $splicedRecordData['recordData'];
5157
5158 return;
5159 }
5160
5161 // move stream pointer to next record
5162 $this->_pos += 4 + $length;
5163
5164 }
_getSplicedRecordData()
Reads a record from current position in data stream and continues reading data as long as CONTINUE re...
Definition: Excel5.php:5175

References _GetInt2d(), _getSplicedRecordData(), and _readRecordData().

Referenced by load().

+ Here is the call graph for this function:
+ Here is the caller graph for this function:

◆ _readDataValidation()

PHPExcel_Reader_Excel5::_readDataValidation ( )
private

Read DATAVALIDATION record.

Definition at line 4677 of file Excel5.php.

4678 {
4679 $length = self::_GetInt2d($this->_data, $this->_pos + 2);
4680 $recordData = $this->_readRecordData($this->_data, $this->_pos + 4, $length);
4681
4682 // move stream pointer forward to next record
4683 $this->_pos += 4 + $length;
4684
4685 if ($this->_readDataOnly) {
4686 return;
4687 }
4688
4689 // offset: 0; size: 4; Options
4690 $options = self::_GetInt4d($recordData, 0);
4691
4692 // bit: 0-3; mask: 0x0000000F; type
4693 $type = (0x0000000F & $options) >> 0;
4694 switch ($type) {
4703 }
4704
4705 // bit: 4-6; mask: 0x00000070; error type
4706 $errorStyle = (0x00000070 & $options) >> 4;
4707 switch ($errorStyle) {
4708 case 0x00: $errorStyle = PHPExcel_Cell_DataValidation::STYLE_STOP; break;
4709 case 0x01: $errorStyle = PHPExcel_Cell_DataValidation::STYLE_WARNING; break;
4710 case 0x02: $errorStyle = PHPExcel_Cell_DataValidation::STYLE_INFORMATION; break;
4711 }
4712
4713 // bit: 7; mask: 0x00000080; 1= formula is explicit (only applies to list)
4714 // I have only seen cases where this is 1
4715 $explicitFormula = (0x00000080 & $options) >> 7;
4716
4717 // bit: 8; mask: 0x00000100; 1= empty cells allowed
4718 $allowBlank = (0x00000100 & $options) >> 8;
4719
4720 // bit: 9; mask: 0x00000200; 1= suppress drop down arrow in list type validity
4721 $suppressDropDown = (0x00000200 & $options) >> 9;
4722
4723 // bit: 18; mask: 0x00040000; 1= show prompt box if cell selected
4724 $showInputMessage = (0x00040000 & $options) >> 18;
4725
4726 // bit: 19; mask: 0x00080000; 1= show error box if invalid values entered
4727 $showErrorMessage = (0x00080000 & $options) >> 19;
4728
4729 // bit: 20-23; mask: 0x00F00000; condition operator
4730 $operator = (0x00F00000 & $options) >> 20;
4731 switch ($operator) {
4732 case 0x00: $operator = PHPExcel_Cell_DataValidation::OPERATOR_BETWEEN ; break;
4733 case 0x01: $operator = PHPExcel_Cell_DataValidation::OPERATOR_NOTBETWEEN ; break;
4734 case 0x02: $operator = PHPExcel_Cell_DataValidation::OPERATOR_EQUAL ; break;
4735 case 0x03: $operator = PHPExcel_Cell_DataValidation::OPERATOR_NOTEQUAL ; break;
4736 case 0x04: $operator = PHPExcel_Cell_DataValidation::OPERATOR_GREATERTHAN ; break;
4737 case 0x05: $operator = PHPExcel_Cell_DataValidation::OPERATOR_LESSTHAN ; break;
4739 case 0x07: $operator = PHPExcel_Cell_DataValidation::OPERATOR_LESSTHANOREQUAL ; break;
4740 }
4741
4742 // offset: 4; size: var; title of the prompt box
4743 $offset = 4;
4744 $string = self::_readUnicodeStringLong(substr($recordData, $offset));
4745 $promptTitle = $string['value'] !== chr(0) ?
4746 $string['value'] : '';
4747 $offset += $string['size'];
4748
4749 // offset: var; size: var; title of the error box
4750 $string = self::_readUnicodeStringLong(substr($recordData, $offset));
4751 $errorTitle = $string['value'] !== chr(0) ?
4752 $string['value'] : '';
4753 $offset += $string['size'];
4754
4755 // offset: var; size: var; text of the prompt box
4756 $string = self::_readUnicodeStringLong(substr($recordData, $offset));
4757 $prompt = $string['value'] !== chr(0) ?
4758 $string['value'] : '';
4759 $offset += $string['size'];
4760
4761 // offset: var; size: var; text of the error box
4762 $string = self::_readUnicodeStringLong(substr($recordData, $offset));
4763 $error = $string['value'] !== chr(0) ?
4764 $string['value'] : '';
4765 $offset += $string['size'];
4766
4767 // offset: var; size: 2; size of the formula data for the first condition
4768 $sz1 = self::_GetInt2d($recordData, $offset);
4769 $offset += 2;
4770
4771 // offset: var; size: 2; not used
4772 $offset += 2;
4773
4774 // offset: var; size: $sz1; formula data for first condition (without size field)
4775 $formula1 = substr($recordData, $offset, $sz1);
4776 $formula1 = pack('v', $sz1) . $formula1; // prepend the length
4777 try {
4778 $formula1 = $this->_getFormulaFromStructure($formula1);
4779
4780 // in list type validity, null characters are used as item separators
4782 $formula1 = str_replace(chr(0), ',', $formula1);
4783 }
4784 } catch (PHPExcel_Exception $e) {
4785 return;
4786 }
4787 $offset += $sz1;
4788
4789 // offset: var; size: 2; size of the formula data for the first condition
4790 $sz2 = self::_GetInt2d($recordData, $offset);
4791 $offset += 2;
4792
4793 // offset: var; size: 2; not used
4794 $offset += 2;
4795
4796 // offset: var; size: $sz2; formula data for second condition (without size field)
4797 $formula2 = substr($recordData, $offset, $sz2);
4798 $formula2 = pack('v', $sz2) . $formula2; // prepend the length
4799 try {
4800 $formula2 = $this->_getFormulaFromStructure($formula2);
4801 } catch (PHPExcel_Exception $e) {
4802 return;
4803 }
4804 $offset += $sz2;
4805
4806 // offset: var; size: var; cell range address list with
4807 $cellRangeAddressList = $this->_readBIFF8CellRangeAddressList(substr($recordData, $offset));
4808 $cellRangeAddresses = $cellRangeAddressList['cellRangeAddresses'];
4809
4810 foreach ($cellRangeAddresses as $cellRange) {
4811 $stRange = $this->_phpSheet->shrinkRangeToFit($cellRange);
4813 foreach ($stRange as $coordinate) {
4814 $objValidation = $this->_phpSheet->getCell($coordinate)->getDataValidation();
4815 $objValidation->setType($type);
4816 $objValidation->setErrorStyle($errorStyle);
4817 $objValidation->setAllowBlank((bool)$allowBlank);
4818 $objValidation->setShowInputMessage((bool)$showInputMessage);
4819 $objValidation->setShowErrorMessage((bool)$showErrorMessage);
4820 $objValidation->setShowDropDown(!$suppressDropDown);
4821 $objValidation->setOperator($operator);
4822 $objValidation->setErrorTitle($errorTitle);
4823 $objValidation->setError($error);
4824 $objValidation->setPromptTitle($promptTitle);
4825 $objValidation->setPrompt($prompt);
4826 $objValidation->setFormula1($formula1);
4827 $objValidation->setFormula2($formula2);
4828 }
4829 }
4830
4831 }
if(!isset( $_REQUEST[ 'ReturnTo'])) if(!isset($_REQUEST['AuthId'])) $options
Definition: as_login.php:20
static extractAllCellReferencesInRange($pRange='A1')
Extract all cell references in range.
Definition: Cell.php:854
_getFormulaFromStructure($formulaStructure, $baseCell='A1')
Convert formula structure into human readable Excel formula like 'A3+A5*5'.
Definition: Excel5.php:5216
$error
Definition: Error.php:17
$type

References $error, $objValidation, $options, $type, _getFormulaFromStructure(), _GetInt2d(), _GetInt4d(), _readBIFF8CellRangeAddressList(), _readRecordData(), _readUnicodeStringLong(), PHPExcel_Cell\extractAllCellReferencesInRange(), PHPExcel_Cell_DataValidation\OPERATOR_BETWEEN, PHPExcel_Cell_DataValidation\OPERATOR_EQUAL, PHPExcel_Cell_DataValidation\OPERATOR_GREATERTHAN, PHPExcel_Cell_DataValidation\OPERATOR_GREATERTHANOREQUAL, PHPExcel_Cell_DataValidation\OPERATOR_LESSTHAN, PHPExcel_Cell_DataValidation\OPERATOR_LESSTHANOREQUAL, PHPExcel_Cell_DataValidation\OPERATOR_NOTBETWEEN, PHPExcel_Cell_DataValidation\OPERATOR_NOTEQUAL, PHPExcel_Cell_DataValidation\STYLE_INFORMATION, PHPExcel_Cell_DataValidation\STYLE_STOP, PHPExcel_Cell_DataValidation\STYLE_WARNING, PHPExcel_Cell_DataValidation\TYPE_CUSTOM, PHPExcel_Cell_DataValidation\TYPE_DATE, PHPExcel_Cell_DataValidation\TYPE_DECIMAL, PHPExcel_Cell_DataValidation\TYPE_LIST, PHPExcel_Cell_DataValidation\TYPE_NONE, PHPExcel_Cell_DataValidation\TYPE_TEXTLENGTH, PHPExcel_Cell_DataValidation\TYPE_TIME, and PHPExcel_Cell_DataValidation\TYPE_WHOLE.

Referenced by load().

+ Here is the call graph for this function:
+ Here is the caller graph for this function:

◆ _readDataValidations()

PHPExcel_Reader_Excel5::_readDataValidations ( )
private

Read DATAVALIDATIONS record.

Definition at line 4664 of file Excel5.php.

4665 {
4666 $length = self::_GetInt2d($this->_data, $this->_pos + 2);
4667 $recordData = $this->_readRecordData($this->_data, $this->_pos + 4, $length);
4668
4669 // move stream pointer forward to next record
4670 $this->_pos += 4 + $length;
4671 }

References _GetInt2d(), and _readRecordData().

Referenced by load().

+ Here is the call graph for this function:
+ Here is the caller graph for this function:

◆ _readDateMode()

PHPExcel_Reader_Excel5::_readDateMode ( )
private

DATEMODE.

This record specifies the base date for displaying date values. All dates are stored as count of days past this base date. In BIFF2-BIFF4 this record is part of the Calculation Settings Block. In BIFF5-BIFF8 it is stored in the Workbook Globals Substream.

– "OpenOffice.org's Documentation of the Microsoft Excel File Format"

Definition at line 1853 of file Excel5.php.

1854 {
1855 $length = self::_GetInt2d($this->_data, $this->_pos + 2);
1856 $recordData = $this->_readRecordData($this->_data, $this->_pos + 4, $length);
1857
1858 // move stream pointer to next record
1859 $this->_pos += 4 + $length;
1860
1861 // offset: 0; size: 2; 0 = base 1900, 1 = base 1904
1863 if (ord($recordData{0}) == 1) {
1865 }
1866 }
static setExcelCalendar($baseDate)
Set the Excel calendar (Windows 1900 or Mac 1904)
Definition: Date.php:91
const CALENDAR_MAC_1904
Definition: Date.php:41
const CALENDAR_WINDOWS_1900
constants
Definition: Date.php:40

References _GetInt2d(), _readRecordData(), PHPExcel_Shared_Date\CALENDAR_MAC_1904, PHPExcel_Shared_Date\CALENDAR_WINDOWS_1900, and PHPExcel_Shared_Date\setExcelCalendar().

Referenced by load().

+ Here is the call graph for this function:
+ Here is the caller graph for this function:

◆ _readDefault()

PHPExcel_Reader_Excel5::_readDefault ( )
private

Reads a general type of BIFF record.

Does nothing except for moving stream pointer forward to next record.

Definition at line 1502 of file Excel5.php.

1503 {
1504 $length = self::_GetInt2d($this->_data, $this->_pos + 2);
1505// $recordData = $this->_readRecordData($this->_data, $this->_pos + 4, $length);
1506
1507 // move stream pointer to next record
1508 $this->_pos += 4 + $length;
1509 }

References _GetInt2d().

Referenced by _readBof(), listWorksheetInfo(), listWorksheetNames(), and load().

+ Here is the call graph for this function:
+ Here is the caller graph for this function:

◆ _readDefaultRowHeight()

PHPExcel_Reader_Excel5::_readDefaultRowHeight ( )
private

Read DEFAULTROWHEIGHT record.

Definition at line 3006 of file Excel5.php.

3007 {
3008 $length = self::_GetInt2d($this->_data, $this->_pos + 2);
3009 $recordData = $this->_readRecordData($this->_data, $this->_pos + 4, $length);
3010
3011 // move stream pointer to next record
3012 $this->_pos += 4 + $length;
3013
3014 // offset: 0; size: 2; option flags
3015 // offset: 2; size: 2; default height for unused rows, (twips 1/20 point)
3016 $height = self::_GetInt2d($recordData, 2);
3017 $this->_phpSheet->getDefaultRowDimension()->setRowHeight($height / 20);
3018 }

References _GetInt2d(), and _readRecordData().

Referenced by load().

+ Here is the call graph for this function:
+ Here is the caller graph for this function:

◆ _readDefColWidth()

PHPExcel_Reader_Excel5::_readDefColWidth ( )
private

Read DEFCOLWIDTH record.

Definition at line 3423 of file Excel5.php.

3424 {
3425 $length = self::_GetInt2d($this->_data, $this->_pos + 2);
3426 $recordData = $this->_readRecordData($this->_data, $this->_pos + 4, $length);
3427
3428 // move stream pointer to next record
3429 $this->_pos += 4 + $length;
3430
3431 // offset: 0; size: 2; default column width
3432 $width = self::_GetInt2d($recordData, 0);
3433 if ($width != 8) {
3434 $this->_phpSheet->getDefaultColumnDimension()->setWidth($width);
3435 }
3436 }

References _GetInt2d(), and _readRecordData().

Referenced by load().

+ Here is the call graph for this function:
+ Here is the caller graph for this function:

◆ _readDefinedName()

PHPExcel_Reader_Excel5::_readDefinedName ( )
private

DEFINEDNAME.

This record is part of a Link Table. It contains the name and the token array of an internal defined name. Token arrays of defined names contain tokens with aberrant token classes.

– "OpenOffice.org's Documentation of the Microsoft Excel File Format"

Definition at line 2725 of file Excel5.php.

2726 {
2727 $length = self::_GetInt2d($this->_data, $this->_pos + 2);
2728 $recordData = $this->_readRecordData($this->_data, $this->_pos + 4, $length);
2729
2730 // move stream pointer to next record
2731 $this->_pos += 4 + $length;
2732
2733 if ($this->_version == self::XLS_BIFF8) {
2734 // retrieves named cells
2735
2736 // offset: 0; size: 2; option flags
2737 $opts = self::_GetInt2d($recordData, 0);
2738
2739 // bit: 5; mask: 0x0020; 0 = user-defined name, 1 = built-in-name
2740 $isBuiltInName = (0x0020 & $opts) >> 5;
2741
2742 // offset: 2; size: 1; keyboard shortcut
2743
2744 // offset: 3; size: 1; length of the name (character count)
2745 $nlen = ord($recordData{3});
2746
2747 // offset: 4; size: 2; size of the formula data (it can happen that this is zero)
2748 // note: there can also be additional data, this is not included in $flen
2749 $flen = self::_GetInt2d($recordData, 4);
2750
2751 // offset: 8; size: 2; 0=Global name, otherwise index to sheet (1-based)
2752 $scope = self::_GetInt2d($recordData, 8);
2753
2754 // offset: 14; size: var; Name (Unicode string without length field)
2755 $string = self::_readUnicodeString(substr($recordData, 14), $nlen);
2756
2757 // offset: var; size: $flen; formula data
2758 $offset = 14 + $string['size'];
2759 $formulaStructure = pack('v', $flen) . substr($recordData, $offset);
2760
2761 try {
2762 $formula = $this->_getFormulaFromStructure($formulaStructure);
2763 } catch (PHPExcel_Exception $e) {
2764 $formula = '';
2765 }
2766
2767 $this->_definedname[] = array(
2768 'isBuiltInName' => $isBuiltInName,
2769 'name' => $string['value'],
2770 'formula' => $formula,
2771 'scope' => $scope,
2772 );
2773 }
2774 }
static _readUnicodeString($subData, $characterCount)
Read Unicode string with no string length field, but with known character count this function is unde...
Definition: Excel5.php:6624

References _getFormulaFromStructure(), _GetInt2d(), _readRecordData(), and _readUnicodeString().

Referenced by load().

+ Here is the call graph for this function:
+ Here is the caller graph for this function:

◆ _readDocumentSummaryInformation()

PHPExcel_Reader_Excel5::_readDocumentSummaryInformation ( )
private

Read additional document summary information.

Definition at line 1343 of file Excel5.php.

1344 {
1345 if (!isset($this->_documentSummaryInformation)) {
1346 return;
1347 }
1348
1349 // offset: 0; size: 2; must be 0xFE 0xFF (UTF-16 LE byte order mark)
1350 // offset: 2; size: 2;
1351 // offset: 4; size: 2; OS version
1352 // offset: 6; size: 2; OS indicator
1353 // offset: 8; size: 16
1354 // offset: 24; size: 4; section count
1355 $secCount = self::_GetInt4d($this->_documentSummaryInformation, 24);
1356// echo '$secCount = ',$secCount,'<br />';
1357
1358 // offset: 28; size: 16; first section's class id: 02 d5 cd d5 9c 2e 1b 10 93 97 08 00 2b 2c f9 ae
1359 // offset: 44; size: 4; first section offset
1360 $secOffset = self::_GetInt4d($this->_documentSummaryInformation, 44);
1361// echo '$secOffset = ',$secOffset,'<br />';
1362
1363 // section header
1364 // offset: $secOffset; size: 4; section length
1365 $secLength = self::_GetInt4d($this->_documentSummaryInformation, $secOffset);
1366// echo '$secLength = ',$secLength,'<br />';
1367
1368 // offset: $secOffset+4; size: 4; property count
1369 $countProperties = self::_GetInt4d($this->_documentSummaryInformation, $secOffset+4);
1370// echo '$countProperties = ',$countProperties,'<br />';
1371
1372 // initialize code page (used to resolve string values)
1373 $codePage = 'CP1252';
1374
1375 // offset: ($secOffset+8); size: var
1376 // loop through property decarations and properties
1377 for ($i = 0; $i < $countProperties; ++$i) {
1378// echo 'Property ',$i,'<br />';
1379 // offset: ($secOffset+8) + (8 * $i); size: 4; property ID
1380 $id = self::_GetInt4d($this->_documentSummaryInformation, ($secOffset+8) + (8 * $i));
1381// echo 'ID is ',$id,'<br />';
1382
1383 // Use value of property id as appropriate
1384 // offset: 60 + 8 * $i; size: 4; offset from beginning of section (48)
1385 $offset = self::_GetInt4d($this->_documentSummaryInformation, ($secOffset+12) + (8 * $i));
1386
1387 $type = self::_GetInt4d($this->_documentSummaryInformation, $secOffset + $offset);
1388// echo 'Type is ',$type,', ';
1389
1390 // initialize property value
1391 $value = null;
1392
1393 // extract property value based on property type
1394 switch ($type) {
1395 case 0x02: // 2 byte signed integer
1396 $value = self::_GetInt2d($this->_documentSummaryInformation, $secOffset + 4 + $offset);
1397 break;
1398
1399 case 0x03: // 4 byte signed integer
1400 $value = self::_GetInt4d($this->_documentSummaryInformation, $secOffset + 4 + $offset);
1401 break;
1402
1403 case 0x0B: // Boolean
1404 $value = self::_GetInt2d($this->_documentSummaryInformation, $secOffset + 4 + $offset);
1405 $value = ($value == 0 ? false : true);
1406 break;
1407
1408 case 0x13: // 4 byte unsigned integer
1409 // not needed yet, fix later if necessary
1410 break;
1411
1412 case 0x1E: // null-terminated string prepended by dword string length
1413 $byteLength = self::_GetInt4d($this->_documentSummaryInformation, $secOffset + 4 + $offset);
1414 $value = substr($this->_documentSummaryInformation, $secOffset + 8 + $offset, $byteLength);
1415 $value = PHPExcel_Shared_String::ConvertEncoding($value, 'UTF-8', $codePage);
1416 $value = rtrim($value);
1417 break;
1418
1419 case 0x40: // Filetime (64-bit value representing the number of 100-nanosecond intervals since January 1, 1601)
1420 // PHP-Time
1421 $value = PHPExcel_Shared_OLE::OLE2LocalDate(substr($this->_documentSummaryInformation, $secOffset + 4 + $offset, 8));
1422 break;
1423
1424 case 0x47: // Clipboard format
1425 // not needed yet, fix later if necessary
1426 break;
1427 }
1428
1429 switch ($id) {
1430 case 0x01: // Code Page
1431 $codePage = PHPExcel_Shared_CodePage::NumberToName($value);
1432 break;
1433
1434 case 0x02: // Category
1435 $this->_phpExcel->getProperties()->setCategory($value);
1436 break;
1437
1438 case 0x03: // Presentation Target
1439 // Not supported by PHPExcel
1440 break;
1441
1442 case 0x04: // Bytes
1443 // Not supported by PHPExcel
1444 break;
1445
1446 case 0x05: // Lines
1447 // Not supported by PHPExcel
1448 break;
1449
1450 case 0x06: // Paragraphs
1451 // Not supported by PHPExcel
1452 break;
1453
1454 case 0x07: // Slides
1455 // Not supported by PHPExcel
1456 break;
1457
1458 case 0x08: // Notes
1459 // Not supported by PHPExcel
1460 break;
1461
1462 case 0x09: // Hidden Slides
1463 // Not supported by PHPExcel
1464 break;
1465
1466 case 0x0A: // MM Clips
1467 // Not supported by PHPExcel
1468 break;
1469
1470 case 0x0B: // Scale Crop
1471 // Not supported by PHPExcel
1472 break;
1473
1474 case 0x0C: // Heading Pairs
1475 // Not supported by PHPExcel
1476 break;
1477
1478 case 0x0D: // Titles of Parts
1479 // Not supported by PHPExcel
1480 break;
1481
1482 case 0x0E: // Manager
1483 $this->_phpExcel->getProperties()->setManager($value);
1484 break;
1485
1486 case 0x0F: // Company
1487 $this->_phpExcel->getProperties()->setCompany($value);
1488 break;
1489
1490 case 0x10: // Links up-to-date
1491 // Not supported by PHPExcel
1492 break;
1493
1494 }
1495 }
1496 }
static OLE2LocalDate($string)
Returns a timestamp from an OLE container's date.
Definition: OLE.php:509

References $i, $id, $type, _GetInt2d(), _GetInt4d(), PHPExcel_Shared_String\ConvertEncoding(), PHPExcel_Shared_CodePage\NumberToName(), and PHPExcel_Shared_OLE\OLE2LocalDate().

Referenced by load().

+ Here is the call graph for this function:
+ Here is the caller graph for this function:

◆ _readExternalBook()

PHPExcel_Reader_Excel5::_readExternalBook ( )
private

Read EXTERNALBOOK record.

Definition at line 2589 of file Excel5.php.

2590 {
2591 $length = self::_GetInt2d($this->_data, $this->_pos + 2);
2592 $recordData = $this->_readRecordData($this->_data, $this->_pos + 4, $length);
2593
2594 // move stream pointer to next record
2595 $this->_pos += 4 + $length;
2596
2597 // offset within record data
2598 $offset = 0;
2599
2600 // there are 4 types of records
2601 if (strlen($recordData) > 4) {
2602 // external reference
2603 // offset: 0; size: 2; number of sheet names ($nm)
2604 $nm = self::_GetInt2d($recordData, 0);
2605 $offset += 2;
2606
2607 // offset: 2; size: var; encoded URL without sheet name (Unicode string, 16-bit length)
2608 $encodedUrlString = self::_readUnicodeStringLong(substr($recordData, 2));
2609 $offset += $encodedUrlString['size'];
2610
2611 // offset: var; size: var; list of $nm sheet names (Unicode strings, 16-bit length)
2612 $externalSheetNames = array();
2613 for ($i = 0; $i < $nm; ++$i) {
2614 $externalSheetNameString = self::_readUnicodeStringLong(substr($recordData, $offset));
2615 $externalSheetNames[] = $externalSheetNameString['value'];
2616 $offset += $externalSheetNameString['size'];
2617 }
2618
2619 // store the record data
2620 $this->_externalBooks[] = array(
2621 'type' => 'external',
2622 'encodedUrl' => $encodedUrlString['value'],
2623 'externalSheetNames' => $externalSheetNames,
2624 );
2625
2626 } elseif (substr($recordData, 2, 2) == pack('CC', 0x01, 0x04)) {
2627 // internal reference
2628 // offset: 0; size: 2; number of sheet in this document
2629 // offset: 2; size: 2; 0x01 0x04
2630 $this->_externalBooks[] = array(
2631 'type' => 'internal',
2632 );
2633 } elseif (substr($recordData, 0, 4) == pack('vCC', 0x0001, 0x01, 0x3A)) {
2634 // add-in function
2635 // offset: 0; size: 2; 0x0001
2636 $this->_externalBooks[] = array(
2637 'type' => 'addInFunction',
2638 );
2639 } elseif (substr($recordData, 0, 2) == pack('v', 0x0000)) {
2640 // DDE links, OLE links
2641 // offset: 0; size: 2; 0x0000
2642 // offset: 2; size: var; encoded source document name
2643 $this->_externalBooks[] = array(
2644 'type' => 'DDEorOLE',
2645 );
2646 }
2647 }

References $i, _GetInt2d(), _readRecordData(), and _readUnicodeStringLong().

Referenced by load().

+ Here is the call graph for this function:
+ Here is the caller graph for this function:

◆ _readExternName()

PHPExcel_Reader_Excel5::_readExternName ( )
private

Read EXTERNNAME record.

Definition at line 2653 of file Excel5.php.

2654 {
2655 $length = self::_GetInt2d($this->_data, $this->_pos + 2);
2656 $recordData = $this->_readRecordData($this->_data, $this->_pos + 4, $length);
2657
2658 // move stream pointer to next record
2659 $this->_pos += 4 + $length;
2660
2661 // external sheet references provided for named cells
2662 if ($this->_version == self::XLS_BIFF8) {
2663 // offset: 0; size: 2; options
2664 $options = self::_GetInt2d($recordData, 0);
2665
2666 // offset: 2; size: 2;
2667
2668 // offset: 4; size: 2; not used
2669
2670 // offset: 6; size: var
2671 $nameString = self::_readUnicodeStringShort(substr($recordData, 6));
2672
2673 // offset: var; size: var; formula data
2674 $offset = 6 + $nameString['size'];
2675 $formula = $this->_getFormulaFromStructure(substr($recordData, $offset));
2676
2677 $this->_externalNames[] = array(
2678 'name' => $nameString['value'],
2679 'formula' => $formula,
2680 );
2681 }
2682 }

References $options, _getFormulaFromStructure(), _GetInt2d(), _readRecordData(), and _readUnicodeStringShort().

Referenced by load().

+ Here is the call graph for this function:
+ Here is the caller graph for this function:

◆ _readExternSheet()

PHPExcel_Reader_Excel5::_readExternSheet ( )
private

Read EXTERNSHEET record.

Definition at line 2688 of file Excel5.php.

2689 {
2690 $length = self::_GetInt2d($this->_data, $this->_pos + 2);
2691 $recordData = $this->_readRecordData($this->_data, $this->_pos + 4, $length);
2692
2693 // move stream pointer to next record
2694 $this->_pos += 4 + $length;
2695
2696 // external sheet references provided for named cells
2697 if ($this->_version == self::XLS_BIFF8) {
2698 // offset: 0; size: 2; number of following ref structures
2699 $nm = self::_GetInt2d($recordData, 0);
2700 for ($i = 0; $i < $nm; ++$i) {
2701 $this->_ref[] = array(
2702 // offset: 2 + 6 * $i; index to EXTERNALBOOK record
2703 'externalBookIndex' => self::_GetInt2d($recordData, 2 + 6 * $i),
2704 // offset: 4 + 6 * $i; index to first sheet in EXTERNALBOOK record
2705 'firstSheetIndex' => self::_GetInt2d($recordData, 4 + 6 * $i),
2706 // offset: 6 + 6 * $i; index to last sheet in EXTERNALBOOK record
2707 'lastSheetIndex' => self::_GetInt2d($recordData, 6 + 6 * $i),
2708 );
2709 }
2710 }
2711 }

References $i, _GetInt2d(), and _readRecordData().

Referenced by load().

+ Here is the call graph for this function:
+ Here is the caller graph for this function:

◆ _readFilepass()

PHPExcel_Reader_Excel5::_readFilepass ( )
private

FILEPASS.

This record is part of the File Protection Block. It contains information about the read/write password of the file. All record contents following this record will be encrypted.

– "OpenOffice.org's Documentation of the Microsoft Excel File Format"

The decryption functions and objects used from here on in are based on the source of Spreadsheet-ParseExcel: http://search.cpan.org/~jmcnamara/Spreadsheet-ParseExcel/

Definition at line 1671 of file Excel5.php.

1672 {
1673 $length = self::_GetInt2d($this->_data, $this->_pos + 2);
1674
1675 if ($length != 54) {
1676 throw new PHPExcel_Reader_Exception('Unexpected file pass record length');
1677 }
1678
1679 $recordData = $this->_readRecordData($this->_data, $this->_pos + 4, $length);
1680
1681 // move stream pointer to next record
1682 $this->_pos += 4 + $length;
1683
1684 if (!$this->_verifyPassword(
1685 'VelvetSweatshop',
1686 substr($recordData, 6, 16),
1687 substr($recordData, 22, 16),
1688 substr($recordData, 38, 16),
1689 $this->_md5Ctxt
1690 )) {
1691 throw new PHPExcel_Reader_Exception('Decryption password incorrect');
1692 }
1693
1694 $this->_encryption = self::MS_BIFF_CRYPTO_RC4;
1695
1696 // Decryption required from the record after next onwards
1697 $this->_encryptionStartPos = $this->_pos + self::_GetInt2d($this->_data, $this->_pos + 2);
1698 }
_verifyPassword($password, $docid, $salt_data, $hashedsalt_data, &$valContext)
Definition: Excel5.php:1742

References _GetInt2d(), _readRecordData(), _verifyPassword(), and MS_BIFF_CRYPTO_RC4.

Referenced by load().

+ Here is the call graph for this function:
+ Here is the caller graph for this function:

◆ _readFont()

PHPExcel_Reader_Excel5::_readFont ( )
private

Read a FONT record.

Definition at line 1872 of file Excel5.php.

1873 {
1874 $length = self::_GetInt2d($this->_data, $this->_pos + 2);
1875 $recordData = $this->_readRecordData($this->_data, $this->_pos + 4, $length);
1876
1877 // move stream pointer to next record
1878 $this->_pos += 4 + $length;
1879
1880 if (!$this->_readDataOnly) {
1881 $objFont = new PHPExcel_Style_Font();
1882
1883 // offset: 0; size: 2; height of the font (in twips = 1/20 of a point)
1884 $size = self::_GetInt2d($recordData, 0);
1885 $objFont->setSize($size / 20);
1886
1887 // offset: 2; size: 2; option flags
1888 // bit: 0; mask 0x0001; bold (redundant in BIFF5-BIFF8)
1889 // bit: 1; mask 0x0002; italic
1890 $isItalic = (0x0002 & self::_GetInt2d($recordData, 2)) >> 1;
1891 if ($isItalic) $objFont->setItalic(true);
1892
1893 // bit: 2; mask 0x0004; underlined (redundant in BIFF5-BIFF8)
1894 // bit: 3; mask 0x0008; strike
1895 $isStrike = (0x0008 & self::_GetInt2d($recordData, 2)) >> 3;
1896 if ($isStrike) $objFont->setStrikethrough(true);
1897
1898 // offset: 4; size: 2; colour index
1899 $colorIndex = self::_GetInt2d($recordData, 4);
1900 $objFont->colorIndex = $colorIndex;
1901
1902 // offset: 6; size: 2; font weight
1903 $weight = self::_GetInt2d($recordData, 6);
1904 switch ($weight) {
1905 case 0x02BC:
1906 $objFont->setBold(true);
1907 break;
1908 }
1909
1910 // offset: 8; size: 2; escapement type
1911 $escapement = self::_GetInt2d($recordData, 8);
1912 switch ($escapement) {
1913 case 0x0001:
1914 $objFont->setSuperScript(true);
1915 break;
1916 case 0x0002:
1917 $objFont->setSubScript(true);
1918 break;
1919 }
1920
1921 // offset: 10; size: 1; underline type
1922 $underlineType = ord($recordData{10});
1923 switch ($underlineType) {
1924 case 0x00:
1925 break; // no underline
1926 case 0x01:
1927 $objFont->setUnderline(PHPExcel_Style_Font::UNDERLINE_SINGLE);
1928 break;
1929 case 0x02:
1930 $objFont->setUnderline(PHPExcel_Style_Font::UNDERLINE_DOUBLE);
1931 break;
1932 case 0x21:
1934 break;
1935 case 0x22:
1937 break;
1938 }
1939
1940 // offset: 11; size: 1; font family
1941 // offset: 12; size: 1; character set
1942 // offset: 13; size: 1; not used
1943 // offset: 14; size: var; font name
1944 if ($this->_version == self::XLS_BIFF8) {
1945 $string = self::_readUnicodeStringShort(substr($recordData, 14));
1946 } else {
1947 $string = $this->_readByteStringShort(substr($recordData, 14));
1948 }
1949 $objFont->setName($string['value']);
1950
1951 $this->_objFonts[] = $objFont;
1952 }
1953 }
_readByteStringShort($subData)
Read byte string (8-bit string length) OpenOffice documentation: 2.5.2.
Definition: Excel5.php:6529
const UNDERLINE_DOUBLE
Definition: Font.php:40
const UNDERLINE_SINGLEACCOUNTING
Definition: Font.php:43
const UNDERLINE_DOUBLEACCOUNTING
Definition: Font.php:41
const UNDERLINE_SINGLE
Definition: Font.php:42

References $size, _GetInt2d(), _readByteStringShort(), _readRecordData(), _readUnicodeStringShort(), PHPExcel_Style_Font\UNDERLINE_DOUBLE, PHPExcel_Style_Font\UNDERLINE_DOUBLEACCOUNTING, PHPExcel_Style_Font\UNDERLINE_SINGLE, and PHPExcel_Style_Font\UNDERLINE_SINGLEACCOUNTING.

Referenced by load().

+ Here is the call graph for this function:
+ Here is the caller graph for this function:

◆ _readFooter()

PHPExcel_Reader_Excel5::_readFooter ( )
private

Read FOOTER record.

Definition at line 3136 of file Excel5.php.

3137 {
3138 $length = self::_GetInt2d($this->_data, $this->_pos + 2);
3139 $recordData = $this->_readRecordData($this->_data, $this->_pos + 4, $length);
3140
3141 // move stream pointer to next record
3142 $this->_pos += 4 + $length;
3143
3144 if (!$this->_readDataOnly) {
3145 // offset: 0; size: var
3146 // realized that $recordData can be empty even when record exists
3147 if ($recordData) {
3148 if ($this->_version == self::XLS_BIFF8) {
3149 $string = self::_readUnicodeStringLong($recordData);
3150 } else {
3151 $string = $this->_readByteStringShort($recordData);
3152 }
3153 $this->_phpSheet->getHeaderFooter()->setOddFooter($string['value']);
3154 $this->_phpSheet->getHeaderFooter()->setEvenFooter($string['value']);
3155 }
3156 }
3157 }

References _GetInt2d(), _readByteStringShort(), _readRecordData(), and _readUnicodeStringLong().

Referenced by load().

+ Here is the call graph for this function:
+ Here is the caller graph for this function:

◆ _readFormat()

PHPExcel_Reader_Excel5::_readFormat ( )
private

FORMAT.

This record contains information about a number format. All FORMAT records occur together in a sequential list.

In BIFF2-BIFF4 other records referencing a FORMAT record contain a zero-based index into this list. From BIFF5 on the FORMAT record contains the index itself that will be used by other records.

– "OpenOffice.org's Documentation of the Microsoft Excel File Format"

Definition at line 1970 of file Excel5.php.

1971 {
1972 $length = self::_GetInt2d($this->_data, $this->_pos + 2);
1973 $recordData = $this->_readRecordData($this->_data, $this->_pos + 4, $length);
1974
1975 // move stream pointer to next record
1976 $this->_pos += 4 + $length;
1977
1978 if (!$this->_readDataOnly) {
1979 $indexCode = self::_GetInt2d($recordData, 0);
1980
1981 if ($this->_version == self::XLS_BIFF8) {
1982 $string = self::_readUnicodeStringLong(substr($recordData, 2));
1983 } else {
1984 // BIFF7
1985 $string = $this->_readByteStringShort(substr($recordData, 2));
1986 }
1987
1988 $formatString = $string['value'];
1989 $this->_formats[$indexCode] = $formatString;
1990 }
1991 }

References _GetInt2d(), _readByteStringShort(), _readRecordData(), and _readUnicodeStringLong().

Referenced by load().

+ Here is the call graph for this function:
+ Here is the caller graph for this function:

◆ _readFormula()

PHPExcel_Reader_Excel5::_readFormula ( )
private

Read FORMULA record + perhaps a following STRING record if formula result is a string This record contains the token array and the result of a formula cell.

– "OpenOffice.org's Documentation of the Microsoft Excel File Format"

Definition at line 3791 of file Excel5.php.

3792 {
3793 $length = self::_GetInt2d($this->_data, $this->_pos + 2);
3794 $recordData = $this->_readRecordData($this->_data, $this->_pos + 4, $length);
3795
3796 // move stream pointer to next record
3797 $this->_pos += 4 + $length;
3798
3799 // offset: 0; size: 2; row index
3800 $row = self::_GetInt2d($recordData, 0);
3801
3802 // offset: 2; size: 2; col index
3803 $column = self::_GetInt2d($recordData, 2);
3805
3806 // offset: 20: size: variable; formula structure
3807 $formulaStructure = substr($recordData, 20);
3808
3809 // offset: 14: size: 2; option flags, recalculate always, recalculate on open etc.
3810 $options = self::_GetInt2d($recordData, 14);
3811
3812 // bit: 0; mask: 0x0001; 1 = recalculate always
3813 // bit: 1; mask: 0x0002; 1 = calculate on open
3814 // bit: 2; mask: 0x0008; 1 = part of a shared formula
3815 $isPartOfSharedFormula = (bool) (0x0008 & $options);
3816
3817 // WARNING:
3818 // We can apparently not rely on $isPartOfSharedFormula. Even when $isPartOfSharedFormula = true
3819 // the formula data may be ordinary formula data, therefore we need to check
3820 // explicitly for the tExp token (0x01)
3821 $isPartOfSharedFormula = $isPartOfSharedFormula && ord($formulaStructure{2}) == 0x01;
3822
3823 if ($isPartOfSharedFormula) {
3824 // part of shared formula which means there will be a formula with a tExp token and nothing else
3825 // get the base cell, grab tExp token
3826 $baseRow = self::_GetInt2d($formulaStructure, 3);
3827 $baseCol = self::_GetInt2d($formulaStructure, 5);
3828 $this->_baseCell = PHPExcel_Cell::stringFromColumnIndex($baseCol). ($baseRow + 1);
3829 }
3830
3831 // Read cell?
3832 if (($this->getReadFilter() !== NULL) && $this->getReadFilter()->readCell($columnString, $row + 1, $this->_phpSheet->getTitle()) ) {
3833
3834 if ($isPartOfSharedFormula) {
3835 // formula is added to this cell after the sheet has been read
3836 $this->_sharedFormulaParts[$columnString . ($row + 1)] = $this->_baseCell;
3837 }
3838
3839 // offset: 16: size: 4; not used
3840
3841 // offset: 4; size: 2; XF index
3842 $xfIndex = self::_GetInt2d($recordData, 4);
3843
3844 // offset: 6; size: 8; result of the formula
3845 if ( (ord($recordData{6}) == 0)
3846 && (ord($recordData{12}) == 255)
3847 && (ord($recordData{13}) == 255) ) {
3848
3849 // String formula. Result follows in appended STRING record
3851
3852 // read possible SHAREDFMLA record
3853 $code = self::_GetInt2d($this->_data, $this->_pos);
3854 if ($code == self::XLS_Type_SHAREDFMLA) {
3855 $this->_readSharedFmla();
3856 }
3857
3858 // read STRING record
3859 $value = $this->_readString();
3860
3861 } elseif ((ord($recordData{6}) == 1)
3862 && (ord($recordData{12}) == 255)
3863 && (ord($recordData{13}) == 255)) {
3864
3865 // Boolean formula. Result is in +2; 0=false, 1=true
3867 $value = (bool) ord($recordData{8});
3868
3869 } elseif ((ord($recordData{6}) == 2)
3870 && (ord($recordData{12}) == 255)
3871 && (ord($recordData{13}) == 255)) {
3872
3873 // Error formula. Error code is in +2
3875 $value = self::_mapErrorCode(ord($recordData{8}));
3876
3877 } elseif ((ord($recordData{6}) == 3)
3878 && (ord($recordData{12}) == 255)
3879 && (ord($recordData{13}) == 255)) {
3880
3881 // Formula result is a null string
3883 $value = '';
3884
3885 } else {
3886
3887 // forumla result is a number, first 14 bytes like _NUMBER record
3889 $value = self::_extractNumber(substr($recordData, 6, 8));
3890
3891 }
3892
3893 $cell = $this->_phpSheet->getCell($columnString . ($row + 1));
3894 if (!$this->_readDataOnly) {
3895 // add cell style
3896 $cell->setXfIndex($this->_mapCellXfIndex[$xfIndex]);
3897 }
3898
3899 // store the formula
3900 if (!$isPartOfSharedFormula) {
3901 // not part of shared formula
3902 // add cell value. If we can read formula, populate with formula, otherwise just used cached value
3903 try {
3904 if ($this->_version != self::XLS_BIFF8) {
3905 throw new PHPExcel_Reader_Exception('Not BIFF8. Can only read BIFF8 formulas');
3906 }
3907 $formula = $this->_getFormulaFromStructure($formulaStructure); // get formula in human language
3908 $cell->setValueExplicit('=' . $formula, PHPExcel_Cell_DataType::TYPE_FORMULA);
3909
3910 } catch (PHPExcel_Exception $e) {
3911 $cell->setValueExplicit($value, $dataType);
3912 }
3913 } else {
3914 if ($this->_version == self::XLS_BIFF8) {
3915 // do nothing at this point, formula id added later in the code
3916 } else {
3917 $cell->setValueExplicit($value, $dataType);
3918 }
3919 }
3920
3921 // store the cached calculated value
3922 $cell->setCalculatedValue($value);
3923 }
3924 }
_readString()
Read a STRING record from current stream position and advance the stream pointer to next record This ...
Definition: Excel5.php:3965
_readSharedFmla()
Read a SHAREDFMLA record.
Definition: Excel5.php:3932

References $baseRow, $code, $column, $options, $row, _extractNumber(), _getFormulaFromStructure(), _GetInt2d(), _mapErrorCode(), _readRecordData(), _readSharedFmla(), _readString(), PHPExcel_Reader_Abstract\getReadFilter(), PHPExcel_Cell\stringFromColumnIndex(), PHPExcel_Cell_DataType\TYPE_BOOL, PHPExcel_Cell_DataType\TYPE_ERROR, PHPExcel_Cell_DataType\TYPE_FORMULA, PHPExcel_Cell_DataType\TYPE_NULL, PHPExcel_Cell_DataType\TYPE_NUMERIC, and PHPExcel_Cell_DataType\TYPE_STRING.

Referenced by load().

+ Here is the call graph for this function:
+ Here is the caller graph for this function:

◆ _readHcenter()

PHPExcel_Reader_Excel5::_readHcenter ( )
private

Read HCENTER record.

Definition at line 3163 of file Excel5.php.

3164 {
3165 $length = self::_GetInt2d($this->_data, $this->_pos + 2);
3166 $recordData = $this->_readRecordData($this->_data, $this->_pos + 4, $length);
3167
3168 // move stream pointer to next record
3169 $this->_pos += 4 + $length;
3170
3171 if (!$this->_readDataOnly) {
3172 // offset: 0; size: 2; 0 = print sheet left aligned, 1 = print sheet centered horizontally
3173 $isHorizontalCentered = (bool) self::_GetInt2d($recordData, 0);
3174
3175 $this->_phpSheet->getPageSetup()->setHorizontalCentered($isHorizontalCentered);
3176 }
3177 }

References _GetInt2d(), and _readRecordData().

Referenced by load().

+ Here is the call graph for this function:
+ Here is the caller graph for this function:

◆ _readHeader()

PHPExcel_Reader_Excel5::_readHeader ( )
private

Read HEADER record.

Definition at line 3108 of file Excel5.php.

3109 {
3110 $length = self::_GetInt2d($this->_data, $this->_pos + 2);
3111 $recordData = $this->_readRecordData($this->_data, $this->_pos + 4, $length);
3112
3113 // move stream pointer to next record
3114 $this->_pos += 4 + $length;
3115
3116 if (!$this->_readDataOnly) {
3117 // offset: 0; size: var
3118 // realized that $recordData can be empty even when record exists
3119 if ($recordData) {
3120 if ($this->_version == self::XLS_BIFF8) {
3121 $string = self::_readUnicodeStringLong($recordData);
3122 } else {
3123 $string = $this->_readByteStringShort($recordData);
3124 }
3125
3126 $this->_phpSheet->getHeaderFooter()->setOddHeader($string['value']);
3127 $this->_phpSheet->getHeaderFooter()->setEvenHeader($string['value']);
3128 }
3129 }
3130 }

References _GetInt2d(), _readByteStringShort(), _readRecordData(), and _readUnicodeStringLong().

Referenced by load().

+ Here is the call graph for this function:
+ Here is the caller graph for this function:

◆ _readHorizontalPageBreaks()

PHPExcel_Reader_Excel5::_readHorizontalPageBreaks ( )
private

Read HORIZONTALPAGEBREAKS record.

Definition at line 3051 of file Excel5.php.

3052 {
3053 $length = self::_GetInt2d($this->_data, $this->_pos + 2);
3054 $recordData = $this->_readRecordData($this->_data, $this->_pos + 4, $length);
3055
3056 // move stream pointer to next record
3057 $this->_pos += 4 + $length;
3058
3059 if ($this->_version == self::XLS_BIFF8 && !$this->_readDataOnly) {
3060
3061 // offset: 0; size: 2; number of the following row index structures
3062 $nm = self::_GetInt2d($recordData, 0);
3063
3064 // offset: 2; size: 6 * $nm; list of $nm row index structures
3065 for ($i = 0; $i < $nm; ++$i) {
3066 $r = self::_GetInt2d($recordData, 2 + 6 * $i);
3067 $cf = self::_GetInt2d($recordData, 2 + 6 * $i + 2);
3068 $cl = self::_GetInt2d($recordData, 2 + 6 * $i + 4);
3069
3070 // not sure why two column indexes are necessary?
3071 $this->_phpSheet->setBreakByColumnAndRow($cf, $r, PHPExcel_Worksheet::BREAK_ROW);
3072 }
3073 }
3074 }

References $i, $r, _GetInt2d(), _readRecordData(), and PHPExcel_Worksheet\BREAK_ROW.

Referenced by load().

+ Here is the call graph for this function:
+ Here is the caller graph for this function:

◆ _readHyperLink()

PHPExcel_Reader_Excel5::_readHyperLink ( )
private

Read HYPERLINK record.

Definition at line 4485 of file Excel5.php.

4486 {
4487 $length = self::_GetInt2d($this->_data, $this->_pos + 2);
4488 $recordData = $this->_readRecordData($this->_data, $this->_pos + 4, $length);
4489
4490 // move stream pointer forward to next record
4491 $this->_pos += 4 + $length;
4492
4493 if (!$this->_readDataOnly) {
4494 // offset: 0; size: 8; cell range address of all cells containing this hyperlink
4495 try {
4496 $cellRange = $this->_readBIFF8CellRangeAddressFixed($recordData, 0, 8);
4497 } catch (PHPExcel_Exception $e) {
4498 return;
4499 }
4500
4501 // offset: 8, size: 16; GUID of StdLink
4502
4503 // offset: 24, size: 4; unknown value
4504
4505 // offset: 28, size: 4; option flags
4506
4507 // bit: 0; mask: 0x00000001; 0 = no link or extant, 1 = file link or URL
4508 $isFileLinkOrUrl = (0x00000001 & self::_GetInt2d($recordData, 28)) >> 0;
4509
4510 // bit: 1; mask: 0x00000002; 0 = relative path, 1 = absolute path or URL
4511 $isAbsPathOrUrl = (0x00000001 & self::_GetInt2d($recordData, 28)) >> 1;
4512
4513 // bit: 2 (and 4); mask: 0x00000014; 0 = no description
4514 $hasDesc = (0x00000014 & self::_GetInt2d($recordData, 28)) >> 2;
4515
4516 // bit: 3; mask: 0x00000008; 0 = no text, 1 = has text
4517 $hasText = (0x00000008 & self::_GetInt2d($recordData, 28)) >> 3;
4518
4519 // bit: 7; mask: 0x00000080; 0 = no target frame, 1 = has target frame
4520 $hasFrame = (0x00000080 & self::_GetInt2d($recordData, 28)) >> 7;
4521
4522 // bit: 8; mask: 0x00000100; 0 = file link or URL, 1 = UNC path (inc. server name)
4523 $isUNC = (0x00000100 & self::_GetInt2d($recordData, 28)) >> 8;
4524
4525 // offset within record data
4526 $offset = 32;
4527
4528 if ($hasDesc) {
4529 // offset: 32; size: var; character count of description text
4530 $dl = self::_GetInt4d($recordData, 32);
4531 // offset: 36; size: var; character array of description text, no Unicode string header, always 16-bit characters, zero terminated
4532 $desc = self::_encodeUTF16(substr($recordData, 36, 2 * ($dl - 1)), false);
4533 $offset += 4 + 2 * $dl;
4534 }
4535 if ($hasFrame) {
4536 $fl = self::_GetInt4d($recordData, $offset);
4537 $offset += 4 + 2 * $fl;
4538 }
4539
4540 // detect type of hyperlink (there are 4 types)
4541 $hyperlinkType = null;
4542
4543 if ($isUNC) {
4544 $hyperlinkType = 'UNC';
4545 } else if (!$isFileLinkOrUrl) {
4546 $hyperlinkType = 'workbook';
4547 } else if (ord($recordData{$offset}) == 0x03) {
4548 $hyperlinkType = 'local';
4549 } else if (ord($recordData{$offset}) == 0xE0) {
4550 $hyperlinkType = 'URL';
4551 }
4552
4553 switch ($hyperlinkType) {
4554 case 'URL':
4555 // section 5.58.2: Hyperlink containing a URL
4556 // e.g. http://example.org/index.php
4557
4558 // offset: var; size: 16; GUID of URL Moniker
4559 $offset += 16;
4560 // offset: var; size: 4; size (in bytes) of character array of the URL including trailing zero word
4561 $us = self::_GetInt4d($recordData, $offset);
4562 $offset += 4;
4563 // offset: var; size: $us; character array of the URL, no Unicode string header, always 16-bit characters, zero-terminated
4564 $url = self::_encodeUTF16(substr($recordData, $offset, $us - 2), false);
4565 $nullOffset = strpos($url, 0x00);
4566 if ($nullOffset)
4567 $url = substr($url,0,$nullOffset);
4568 $url .= $hasText ? '#' : '';
4569 $offset += $us;
4570 break;
4571
4572 case 'local':
4573 // section 5.58.3: Hyperlink to local file
4574 // examples:
4575 // mydoc.txt
4576 // ../../somedoc.xls#Sheet!A1
4577
4578 // offset: var; size: 16; GUI of File Moniker
4579 $offset += 16;
4580
4581 // offset: var; size: 2; directory up-level count.
4582 $upLevelCount = self::_GetInt2d($recordData, $offset);
4583 $offset += 2;
4584
4585 // offset: var; size: 4; character count of the shortened file path and name, including trailing zero word
4586 $sl = self::_GetInt4d($recordData, $offset);
4587 $offset += 4;
4588
4589 // offset: var; size: sl; character array of the shortened file path and name in 8.3-DOS-format (compressed Unicode string)
4590 $shortenedFilePath = substr($recordData, $offset, $sl);
4591 $shortenedFilePath = self::_encodeUTF16($shortenedFilePath, true);
4592 $shortenedFilePath = substr($shortenedFilePath, 0, -1); // remove trailing zero
4593
4594 $offset += $sl;
4595
4596 // offset: var; size: 24; unknown sequence
4597 $offset += 24;
4598
4599 // extended file path
4600 // offset: var; size: 4; size of the following file link field including string lenth mark
4601 $sz = self::_GetInt4d($recordData, $offset);
4602 $offset += 4;
4603
4604 // only present if $sz > 0
4605 if ($sz > 0) {
4606 // offset: var; size: 4; size of the character array of the extended file path and name
4607 $xl = self::_GetInt4d($recordData, $offset);
4608 $offset += 4;
4609
4610 // offset: var; size 2; unknown
4611 $offset += 2;
4612
4613 // offset: var; size $xl; character array of the extended file path and name.
4614 $extendedFilePath = substr($recordData, $offset, $xl);
4615 $extendedFilePath = self::_encodeUTF16($extendedFilePath, false);
4616 $offset += $xl;
4617 }
4618
4619 // construct the path
4620 $url = str_repeat('..\\', $upLevelCount);
4621 $url .= ($sz > 0) ?
4622 $extendedFilePath : $shortenedFilePath; // use extended path if available
4623 $url .= $hasText ? '#' : '';
4624
4625 break;
4626
4627
4628 case 'UNC':
4629 // section 5.58.4: Hyperlink to a File with UNC (Universal Naming Convention) Path
4630 // todo: implement
4631 return;
4632
4633 case 'workbook':
4634 // section 5.58.5: Hyperlink to the Current Workbook
4635 // e.g. Sheet2!B1:C2, stored in text mark field
4636 $url = 'sheet://';
4637 break;
4638
4639 default:
4640 return;
4641
4642 }
4643
4644 if ($hasText) {
4645 // offset: var; size: 4; character count of text mark including trailing zero word
4646 $tl = self::_GetInt4d($recordData, $offset);
4647 $offset += 4;
4648 // offset: var; size: var; character array of the text mark without the # sign, no Unicode header, always 16-bit characters, zero-terminated
4649 $text = self::_encodeUTF16(substr($recordData, $offset, 2 * ($tl - 1)), false);
4650 $url .= $text;
4651 }
4652
4653 // apply the hyperlink to all the relevant cells
4654 foreach (PHPExcel_Cell::extractAllCellReferencesInRange($cellRange) as $coordinate) {
4655 $this->_phpSheet->getCell($coordinate)->getHyperLink()->setUrl($url);
4656 }
4657 }
4658 }
static _encodeUTF16($string, $compressed='')
Get UTF-8 string from (compressed or uncompressed) UTF-16 string.
Definition: Excel5.php:6727
$url
$text
Definition: errorreport.php:18

References $text, $url, _encodeUTF16(), _GetInt2d(), _GetInt4d(), _readBIFF8CellRangeAddressFixed(), _readRecordData(), and PHPExcel_Cell\extractAllCellReferencesInRange().

Referenced by load().

+ Here is the call graph for this function:
+ Here is the caller graph for this function:

◆ _readImData()

PHPExcel_Reader_Excel5::_readImData ( )
private

Read IMDATA record.

Definition at line 5039 of file Excel5.php.

5040 {
5041 $length = self::_GetInt2d($this->_data, $this->_pos + 2);
5042
5043 // get spliced record data
5044 $splicedRecordData = $this->_getSplicedRecordData();
5045 $recordData = $splicedRecordData['recordData'];
5046
5047 // UNDER CONSTRUCTION
5048
5049 // offset: 0; size: 2; image format
5050 $cf = self::_GetInt2d($recordData, 0);
5051
5052 // offset: 2; size: 2; environment from which the file was written
5053 $env = self::_GetInt2d($recordData, 2);
5054
5055 // offset: 4; size: 4; length of the image data
5056 $lcb = self::_GetInt4d($recordData, 4);
5057
5058 // offset: 8; size: var; image data
5059 $iData = substr($recordData, 8);
5060
5061 switch ($cf) {
5062 case 0x09: // Windows bitmap format
5063 // BITMAPCOREINFO
5064 // 1. BITMAPCOREHEADER
5065 // offset: 0; size: 4; bcSize, Specifies the number of bytes required by the structure
5066 $bcSize = self::_GetInt4d($iData, 0);
5067// var_dump($bcSize);
5068
5069 // offset: 4; size: 2; bcWidth, specifies the width of the bitmap, in pixels
5070 $bcWidth = self::_GetInt2d($iData, 4);
5071// var_dump($bcWidth);
5072
5073 // offset: 6; size: 2; bcHeight, specifies the height of the bitmap, in pixels.
5074 $bcHeight = self::_GetInt2d($iData, 6);
5075// var_dump($bcHeight);
5076 $ih = imagecreatetruecolor($bcWidth, $bcHeight);
5077
5078 // offset: 8; size: 2; bcPlanes, specifies the number of planes for the target device. This value must be 1
5079
5080 // offset: 10; size: 2; bcBitCount specifies the number of bits-per-pixel. This value must be 1, 4, 8, or 24
5081 $bcBitCount = self::_GetInt2d($iData, 10);
5082// var_dump($bcBitCount);
5083
5084 $rgbString = substr($iData, 12);
5085 $rgbTriples = array();
5086 while (strlen($rgbString) > 0) {
5087 $rgbTriples[] = unpack('Cb/Cg/Cr', $rgbString);
5088 $rgbString = substr($rgbString, 3);
5089 }
5090 $x = 0;
5091 $y = 0;
5092 foreach ($rgbTriples as $i => $rgbTriple) {
5093 $color = imagecolorallocate($ih, $rgbTriple['r'], $rgbTriple['g'], $rgbTriple['b']);
5094 imagesetpixel($ih, $x, $bcHeight - 1 - $y, $color);
5095 $x = ($x + 1) % $bcWidth;
5096 $y = $y + floor(($x + 1) / $bcWidth);
5097 }
5098 //imagepng($ih, 'image.png');
5099
5100 $drawing = new PHPExcel_Worksheet_Drawing();
5101 $drawing->setPath($filename);
5102 $drawing->setWorksheet($this->_phpSheet);
5103
5104 break;
5105
5106 case 0x02: // Windows metafile or Macintosh PICT format
5107 case 0x0e: // native format
5108 default;
5109 break;
5110
5111 }
5112
5113 // _getSplicedRecordData() takes care of moving current position in data stream
5114 }
$env
$y
Definition: example_007.php:83
$x
Definition: example_009.php:98

References $env, $filename, $i, $x, $y, _GetInt2d(), _GetInt4d(), and _getSplicedRecordData().

+ Here is the call graph for this function:

◆ _readLabel()

PHPExcel_Reader_Excel5::_readLabel ( )
private

Read LABEL record This record represents a cell that contains a string.

In BIFF8 it is usually replaced by the LABELSST record. Excel still uses this record, if it copies unformatted text cells to the clipboard.

– "OpenOffice.org's Documentation of the Microsoft Excel File Format"

Definition at line 4094 of file Excel5.php.

4095 {
4096 $length = self::_GetInt2d($this->_data, $this->_pos + 2);
4097 $recordData = $this->_readRecordData($this->_data, $this->_pos + 4, $length);
4098
4099 // move stream pointer to next record
4100 $this->_pos += 4 + $length;
4101
4102 // offset: 0; size: 2; index to row
4103 $row = self::_GetInt2d($recordData, 0);
4104
4105 // offset: 2; size: 2; index to column
4106 $column = self::_GetInt2d($recordData, 2);
4108
4109 // Read cell?
4110 if (($this->getReadFilter() !== NULL) && $this->getReadFilter()->readCell($columnString, $row + 1, $this->_phpSheet->getTitle()) ) {
4111 // offset: 4; size: 2; XF index
4112 $xfIndex = self::_GetInt2d($recordData, 4);
4113
4114 // add cell value
4115 // todo: what if string is very long? continue record
4116 if ($this->_version == self::XLS_BIFF8) {
4117 $string = self::_readUnicodeStringLong(substr($recordData, 6));
4118 $value = $string['value'];
4119 } else {
4120 $string = $this->_readByteStringLong(substr($recordData, 6));
4121 $value = $string['value'];
4122 }
4123 $cell = $this->_phpSheet->getCell($columnString . ($row + 1));
4124 $cell->setValueExplicit($value, PHPExcel_Cell_DataType::TYPE_STRING);
4125
4126 if (!$this->_readDataOnly) {
4127 // add cell style
4128 $cell->setXfIndex($this->_mapCellXfIndex[$xfIndex]);
4129 }
4130 }
4131 }
_readByteStringLong($subData)
Read byte string (16-bit string length) OpenOffice documentation: 2.5.2.
Definition: Excel5.php:6551

References $column, $row, _GetInt2d(), _readByteStringLong(), _readRecordData(), _readUnicodeStringLong(), PHPExcel_Reader_Abstract\getReadFilter(), PHPExcel_Cell\stringFromColumnIndex(), and PHPExcel_Cell_DataType\TYPE_STRING.

Referenced by load().

+ Here is the call graph for this function:
+ Here is the caller graph for this function:

◆ _readLabelSst()

PHPExcel_Reader_Excel5::_readLabelSst ( )
private

Read LABELSST record This record represents a cell that contains a string.

It replaces the LABEL record and RSTRING record used in BIFF2-BIFF5.

– "OpenOffice.org's Documentation of the Microsoft Excel File Format"

Definition at line 3616 of file Excel5.php.

3617 {
3618 $length = self::_GetInt2d($this->_data, $this->_pos + 2);
3619 $recordData = $this->_readRecordData($this->_data, $this->_pos + 4, $length);
3620
3621 // move stream pointer to next record
3622 $this->_pos += 4 + $length;
3623
3624 // offset: 0; size: 2; index to row
3625 $row = self::_GetInt2d($recordData, 0);
3626
3627 // offset: 2; size: 2; index to column
3628 $column = self::_GetInt2d($recordData, 2);
3630
3631 // Read cell?
3632 if (($this->getReadFilter() !== NULL) && $this->getReadFilter()->readCell($columnString, $row + 1, $this->_phpSheet->getTitle()) ) {
3633 // offset: 4; size: 2; index to XF record
3634 $xfIndex = self::_GetInt2d($recordData, 4);
3635
3636 // offset: 6; size: 4; index to SST record
3637 $index = self::_GetInt4d($recordData, 6);
3638
3639 // add cell
3640 if (($fmtRuns = $this->_sst[$index]['fmtRuns']) && !$this->_readDataOnly) {
3641 // then we should treat as rich text
3643 $charPos = 0;
3644 $sstCount = count($this->_sst[$index]['fmtRuns']);
3645 for ($i = 0; $i <= $sstCount; ++$i) {
3646 if (isset($fmtRuns[$i])) {
3647 $text = PHPExcel_Shared_String::Substring($this->_sst[$index]['value'], $charPos, $fmtRuns[$i]['charPos'] - $charPos);
3648 $charPos = $fmtRuns[$i]['charPos'];
3649 } else {
3650 $text = PHPExcel_Shared_String::Substring($this->_sst[$index]['value'], $charPos, PHPExcel_Shared_String::CountCharacters($this->_sst[$index]['value']));
3651 }
3652
3654 if ($i == 0) { // first text run, no style
3655 $richText->createText($text);
3656 } else {
3657 $textRun = $richText->createTextRun($text);
3658 if (isset($fmtRuns[$i - 1])) {
3659 if ($fmtRuns[$i - 1]['fontIndex'] < 4) {
3660 $fontIndex = $fmtRuns[$i - 1]['fontIndex'];
3661 } else {
3662 // this has to do with that index 4 is omitted in all BIFF versions for some strange reason
3663 // check the OpenOffice documentation of the FONT record
3664 $fontIndex = $fmtRuns[$i - 1]['fontIndex'] - 1;
3665 }
3666 $textRun->setFont(clone $this->_objFonts[$fontIndex]);
3667 }
3668 }
3669 }
3670 }
3671 $cell = $this->_phpSheet->getCell($columnString . ($row + 1));
3672 $cell->setValueExplicit($richText, PHPExcel_Cell_DataType::TYPE_STRING);
3673 } else {
3674 $cell = $this->_phpSheet->getCell($columnString . ($row + 1));
3675 $cell->setValueExplicit($this->_sst[$index]['value'], PHPExcel_Cell_DataType::TYPE_STRING);
3676 }
3677
3678 if (!$this->_readDataOnly) {
3679 // add style information
3680 $cell->setXfIndex($this->_mapCellXfIndex[$xfIndex]);
3681 }
3682 }
3683 }
$richText
Definition: 42richText.php:87
static CountCharacters($value, $enc='UTF-8')
Get character count.
Definition: String.php:550
static Substring($pValue='', $pStart=0, $pLength=0)
Get a substring of a UTF-8 encoded string.
Definition: String.php:572

References $column, $i, $index, $richText, $row, $text, _GetInt2d(), _GetInt4d(), _readRecordData(), PHPExcel_Shared_String\CountCharacters(), PHPExcel_Reader_Abstract\getReadFilter(), PHPExcel_Cell\stringFromColumnIndex(), PHPExcel_Shared_String\Substring(), and PHPExcel_Cell_DataType\TYPE_STRING.

Referenced by load().

+ Here is the call graph for this function:
+ Here is the caller graph for this function:

◆ _readLeftMargin()

PHPExcel_Reader_Excel5::_readLeftMargin ( )
private

Read LEFTMARGIN record.

Definition at line 3203 of file Excel5.php.

3204 {
3205 $length = self::_GetInt2d($this->_data, $this->_pos + 2);
3206 $recordData = $this->_readRecordData($this->_data, $this->_pos + 4, $length);
3207
3208 // move stream pointer to next record
3209 $this->_pos += 4 + $length;
3210
3211 if (!$this->_readDataOnly) {
3212 // offset: 0; size: 8
3213 $this->_phpSheet->getPageMargins()->setLeft(self::_extractNumber($recordData));
3214 }
3215 }

References _GetInt2d(), and _readRecordData().

Referenced by load().

+ Here is the call graph for this function:
+ Here is the caller graph for this function:

◆ _readMergedCells()

PHPExcel_Reader_Excel5::_readMergedCells ( )
private

MERGEDCELLS.

This record contains the addresses of merged cell ranges in the current sheet.

– "OpenOffice.org's Documentation of the Microsoft Excel File Format"

Definition at line 4462 of file Excel5.php.

4463 {
4464 $length = self::_GetInt2d($this->_data, $this->_pos + 2);
4465 $recordData = $this->_readRecordData($this->_data, $this->_pos + 4, $length);
4466
4467 // move stream pointer to next record
4468 $this->_pos += 4 + $length;
4469
4470 if ($this->_version == self::XLS_BIFF8 && !$this->_readDataOnly) {
4471 $cellRangeAddressList = $this->_readBIFF8CellRangeAddressList($recordData);
4472 foreach ($cellRangeAddressList['cellRangeAddresses'] as $cellRangeAddress) {
4473 if ((strpos($cellRangeAddress,':') !== FALSE) &&
4474 ($this->_includeCellRangeFiltered($cellRangeAddress))) {
4475 $this->_phpSheet->mergeCells($cellRangeAddress);
4476 }
4477 }
4478 }
4479 }
_includeCellRangeFiltered($cellRangeAddress)
Definition: Excel5.php:4433

References _GetInt2d(), _includeCellRangeFiltered(), _readBIFF8CellRangeAddressList(), and _readRecordData().

Referenced by load().

+ Here is the call graph for this function:
+ Here is the caller graph for this function:

◆ _readMsoDrawing()

PHPExcel_Reader_Excel5::_readMsoDrawing ( )
private

Read MSODRAWING record.

Definition at line 4169 of file Excel5.php.

4170 {
4171 $length = self::_GetInt2d($this->_data, $this->_pos + 2);
4172
4173 // get spliced record data
4174 $splicedRecordData = $this->_getSplicedRecordData();
4175 $recordData = $splicedRecordData['recordData'];
4176
4177 $this->_drawingData .= $recordData;
4178 }

References _GetInt2d(), and _getSplicedRecordData().

Referenced by load().

+ Here is the call graph for this function:
+ Here is the caller graph for this function:

◆ _readMsoDrawingGroup()

PHPExcel_Reader_Excel5::_readMsoDrawingGroup ( )
private

Read MSODRAWINGGROUP record.

Definition at line 2780 of file Excel5.php.

2781 {
2782 $length = self::_GetInt2d($this->_data, $this->_pos + 2);
2783
2784 // get spliced record data
2785 $splicedRecordData = $this->_getSplicedRecordData();
2786 $recordData = $splicedRecordData['recordData'];
2787
2788 $this->_drawingGroupData .= $recordData;
2789 }

References _GetInt2d(), and _getSplicedRecordData().

Referenced by load().

+ Here is the call graph for this function:
+ Here is the caller graph for this function:

◆ _readMulBlank()

PHPExcel_Reader_Excel5::_readMulBlank ( )
private

Read MULBLANK record This record represents a cell range of empty cells.

All cells are located in the same row

– "OpenOffice.org's Documentation of the Microsoft Excel File Format"

Definition at line 4052 of file Excel5.php.

4053 {
4054 $length = self::_GetInt2d($this->_data, $this->_pos + 2);
4055 $recordData = $this->_readRecordData($this->_data, $this->_pos + 4, $length);
4056
4057 // move stream pointer to next record
4058 $this->_pos += 4 + $length;
4059
4060 // offset: 0; size: 2; index to row
4061 $row = self::_GetInt2d($recordData, 0);
4062
4063 // offset: 2; size: 2; index to first column
4064 $fc = self::_GetInt2d($recordData, 2);
4065
4066 // offset: 4; size: 2 x nc; list of indexes to XF records
4067 // add style information
4068 if (!$this->_readDataOnly) {
4069 for ($i = 0; $i < $length / 2 - 3; ++$i) {
4070 $columnString = PHPExcel_Cell::stringFromColumnIndex($fc + $i);
4071
4072 // Read cell?
4073 if (($this->getReadFilter() !== NULL) && $this->getReadFilter()->readCell($columnString, $row + 1, $this->_phpSheet->getTitle()) ) {
4074 $xfIndex = self::_GetInt2d($recordData, 4 + 2 * $i);
4075 $this->_phpSheet->getCell($columnString . ($row + 1))->setXfIndex($this->_mapCellXfIndex[$xfIndex]);
4076 }
4077 }
4078 }
4079
4080 // offset: 6; size 2; index to last column (not needed)
4081 }

References $i, $row, _GetInt2d(), _readRecordData(), PHPExcel_Reader_Abstract\getReadFilter(), and PHPExcel_Cell\stringFromColumnIndex().

Referenced by load().

+ Here is the call graph for this function:
+ Here is the caller graph for this function:

◆ _readMulRk()

PHPExcel_Reader_Excel5::_readMulRk ( )
private

Read MULRK record This record represents a cell range containing RK value cells.

All cells are located in the same row.

– "OpenOffice.org's Documentation of the Microsoft Excel File Format"

Definition at line 3694 of file Excel5.php.

3695 {
3696 $length = self::_GetInt2d($this->_data, $this->_pos + 2);
3697 $recordData = $this->_readRecordData($this->_data, $this->_pos + 4, $length);
3698
3699 // move stream pointer to next record
3700 $this->_pos += 4 + $length;
3701
3702 // offset: 0; size: 2; index to row
3703 $row = self::_GetInt2d($recordData, 0);
3704
3705 // offset: 2; size: 2; index to first column
3706 $colFirst = self::_GetInt2d($recordData, 2);
3707
3708 // offset: var; size: 2; index to last column
3709 $colLast = self::_GetInt2d($recordData, $length - 2);
3710 $columns = $colLast - $colFirst + 1;
3711
3712 // offset within record data
3713 $offset = 4;
3714
3715 for ($i = 0; $i < $columns; ++$i) {
3716 $columnString = PHPExcel_Cell::stringFromColumnIndex($colFirst + $i);
3717
3718 // Read cell?
3719 if (($this->getReadFilter() !== NULL) && $this->getReadFilter()->readCell($columnString, $row + 1, $this->_phpSheet->getTitle()) ) {
3720
3721 // offset: var; size: 2; index to XF record
3722 $xfIndex = self::_GetInt2d($recordData, $offset);
3723
3724 // offset: var; size: 4; RK value
3725 $numValue = self::_GetIEEE754(self::_GetInt4d($recordData, $offset + 2));
3726 $cell = $this->_phpSheet->getCell($columnString . ($row + 1));
3727 if (!$this->_readDataOnly) {
3728 // add style
3729 $cell->setXfIndex($this->_mapCellXfIndex[$xfIndex]);
3730 }
3731
3732 // add cell value
3733 $cell->setValueExplicit($numValue, PHPExcel_Cell_DataType::TYPE_NUMERIC);
3734 }
3735
3736 $offset += 6;
3737 }
3738 }
if(! $in) $columns
Definition: Utf8Test.php:45
static _GetIEEE754($rknum)
Definition: Excel5.php:6694

References $columns, $i, $row, _GetIEEE754(), _GetInt2d(), _readRecordData(), PHPExcel_Reader_Abstract\getReadFilter(), PHPExcel_Cell\stringFromColumnIndex(), and PHPExcel_Cell_DataType\TYPE_NUMERIC.

Referenced by load().

+ Here is the call graph for this function:
+ Here is the caller graph for this function:

◆ _readNote()

PHPExcel_Reader_Excel5::_readNote ( )
private

The NOTE record specifies a comment associated with a particular cell.

In Excel 95 (BIFF7) and earlier versions, this record stores a note (cell note). This feature was significantly enhanced in Excel 97.

Definition at line 1516 of file Excel5.php.

1517 {
1518// echo '<b>Read Cell Annotation</b><br />';
1519 $length = self::_GetInt2d($this->_data, $this->_pos + 2);
1520 $recordData = $this->_readRecordData($this->_data, $this->_pos + 4, $length);
1521
1522 // move stream pointer to next record
1523 $this->_pos += 4 + $length;
1524
1525 if ($this->_readDataOnly) {
1526 return;
1527 }
1528
1529 $cellAddress = $this->_readBIFF8CellAddress(substr($recordData, 0, 4));
1530 if ($this->_version == self::XLS_BIFF8) {
1531 $noteObjID = self::_GetInt2d($recordData, 6);
1532 $noteAuthor = self::_readUnicodeStringLong(substr($recordData, 8));
1533 $noteAuthor = $noteAuthor['value'];
1534// echo 'Note Address=',$cellAddress,'<br />';
1535// echo 'Note Object ID=',$noteObjID,'<br />';
1536// echo 'Note Author=',$noteAuthor,'<hr />';
1537//
1538 $this->_cellNotes[$noteObjID] = array('cellRef' => $cellAddress,
1539 'objectID' => $noteObjID,
1540 'author' => $noteAuthor
1541 );
1542 } else {
1543 $extension = false;
1544 if ($cellAddress == '$B$65536') {
1545 // If the address row is -1 and the column is 0, (which translates as $B$65536) then this is a continuation
1546 // note from the previous cell annotation. We're not yet handling this, so annotations longer than the
1547 // max 2048 bytes will probably throw a wobbly.
1548 $row = self::_GetInt2d($recordData, 0);
1549 $extension = true;
1550 $cellAddress = array_pop(array_keys($this->_phpSheet->getComments()));
1551 }
1552// echo 'Note Address=',$cellAddress,'<br />';
1553
1554 $cellAddress = str_replace('$','',$cellAddress);
1555 $noteLength = self::_GetInt2d($recordData, 4);
1556 $noteText = trim(substr($recordData, 6));
1557// echo 'Note Length=',$noteLength,'<br />';
1558// echo 'Note Text=',$noteText,'<br />';
1559
1560 if ($extension) {
1561 // Concatenate this extension with the currently set comment for the cell
1562 $comment = $this->_phpSheet->getComment( $cellAddress );
1563 $commentText = $comment->getText()->getPlainText();
1564 $comment->setText($this->_parseRichText($commentText.$noteText) );
1565 } else {
1566 // Set comment for the cell
1567 $this->_phpSheet->getComment( $cellAddress )
1568// ->setAuthor( $author )
1569 ->setText($this->_parseRichText($noteText) );
1570 }
1571 }
1572
1573 }
$comment
Definition: buildRTE.php:83

References $comment, $row, _GetInt2d(), _parseRichText(), _readBIFF8CellAddress(), _readRecordData(), and _readUnicodeStringLong().

Referenced by load().

+ Here is the call graph for this function:
+ Here is the caller graph for this function:

◆ _readNumber()

PHPExcel_Reader_Excel5::_readNumber ( )
private

Read NUMBER record This record represents a cell that contains a floating-point value.

– "OpenOffice.org's Documentation of the Microsoft Excel File Format"

Definition at line 3749 of file Excel5.php.

3750 {
3751 $length = self::_GetInt2d($this->_data, $this->_pos + 2);
3752 $recordData = $this->_readRecordData($this->_data, $this->_pos + 4, $length);
3753
3754 // move stream pointer to next record
3755 $this->_pos += 4 + $length;
3756
3757 // offset: 0; size: 2; index to row
3758 $row = self::_GetInt2d($recordData, 0);
3759
3760 // offset: 2; size 2; index to column
3761 $column = self::_GetInt2d($recordData, 2);
3763
3764 // Read cell?
3765 if (($this->getReadFilter() !== NULL) && $this->getReadFilter()->readCell($columnString, $row + 1, $this->_phpSheet->getTitle()) ) {
3766 // offset 4; size: 2; index to XF record
3767 $xfIndex = self::_GetInt2d($recordData, 4);
3768
3769 $numValue = self::_extractNumber(substr($recordData, 6, 8));
3770
3771 $cell = $this->_phpSheet->getCell($columnString . ($row + 1));
3772 if (!$this->_readDataOnly) {
3773 // add cell style
3774 $cell->setXfIndex($this->_mapCellXfIndex[$xfIndex]);
3775 }
3776
3777 // add cell value
3778 $cell->setValueExplicit($numValue, PHPExcel_Cell_DataType::TYPE_NUMERIC);
3779 }
3780 }

References $column, $row, _extractNumber(), _GetInt2d(), _readRecordData(), PHPExcel_Reader_Abstract\getReadFilter(), PHPExcel_Cell\stringFromColumnIndex(), and PHPExcel_Cell_DataType\TYPE_NUMERIC.

Referenced by load().

+ Here is the call graph for this function:
+ Here is the caller graph for this function:

◆ _readObj()

PHPExcel_Reader_Excel5::_readObj ( )
private

Read OBJ record.

Definition at line 4184 of file Excel5.php.

4185 {
4186 $length = self::_GetInt2d($this->_data, $this->_pos + 2);
4187 $recordData = $this->_readRecordData($this->_data, $this->_pos + 4, $length);
4188
4189 // move stream pointer to next record
4190 $this->_pos += 4 + $length;
4191
4192 if ($this->_readDataOnly || $this->_version != self::XLS_BIFF8) {
4193 return;
4194 }
4195
4196 // recordData consists of an array of subrecords looking like this:
4197 // ft: 2 bytes; ftCmo type (0x15)
4198 // cb: 2 bytes; size in bytes of ftCmo data
4199 // ot: 2 bytes; Object Type
4200 // id: 2 bytes; Object id number
4201 // grbit: 2 bytes; Option Flags
4202 // data: var; subrecord data
4203
4204 // for now, we are just interested in the second subrecord containing the object type
4205 $ftCmoType = self::_GetInt2d($recordData, 0);
4206 $cbCmoSize = self::_GetInt2d($recordData, 2);
4207 $otObjType = self::_GetInt2d($recordData, 4);
4208 $idObjID = self::_GetInt2d($recordData, 6);
4209 $grbitOpts = self::_GetInt2d($recordData, 6);
4210
4211 $this->_objs[] = array(
4212 'ftCmoType' => $ftCmoType,
4213 'cbCmoSize' => $cbCmoSize,
4214 'otObjType' => $otObjType,
4215 'idObjID' => $idObjID,
4216 'grbitOpts' => $grbitOpts
4217 );
4218 $this->textObjRef = $idObjID;
4219
4220// echo '<b>_readObj()</b><br />';
4221// var_dump(end($this->_objs));
4222// echo '<br />';
4223 }

References _GetInt2d(), and _readRecordData().

Referenced by load().

+ Here is the call graph for this function:
+ Here is the caller graph for this function:

◆ _readObjectProtect()

PHPExcel_Reader_Excel5::_readObjectProtect ( )
private

OBJECTPROTECT.

Definition at line 3380 of file Excel5.php.

3381 {
3382 $length = self::_GetInt2d($this->_data, $this->_pos + 2);
3383 $recordData = $this->_readRecordData($this->_data, $this->_pos + 4, $length);
3384
3385 // move stream pointer to next record
3386 $this->_pos += 4 + $length;
3387
3388 if ($this->_readDataOnly) {
3389 return;
3390 }
3391
3392 // offset: 0; size: 2;
3393
3394 // bit: 0, mask 0x01; 1 = objects are protected
3395 $bool = (0x01 & self::_GetInt2d($recordData, 0)) >> 0;
3396
3397 $this->_phpSheet->getProtection()->setObjects((bool)$bool);
3398 }

References _GetInt2d(), and _readRecordData().

Referenced by load().

+ Here is the call graph for this function:
+ Here is the caller graph for this function:

◆ _readPageLayoutView()

PHPExcel_Reader_Excel5::_readPageLayoutView ( )
private

Read PLV Record(Created by Excel2007 or upper)

Definition at line 4297 of file Excel5.php.

4297 {
4298 $length = self::_GetInt2d($this->_data, $this->_pos + 2);
4299 $recordData = $this->_readRecordData($this->_data, $this->_pos + 4, $length);
4300
4301 // move stream pointer to next record
4302 $this->_pos += 4 + $length;
4303
4304 //var_dump(unpack("vrt/vgrbitFrt/V2reserved/vwScalePLV/vgrbit", $recordData));
4305
4306 // offset: 0; size: 2; rt
4307 //->ignore
4308 $rt = self::_GetInt2d($recordData, 0);
4309 // offset: 2; size: 2; grbitfr
4310 //->ignore
4311 $grbitFrt = self::_GetInt2d($recordData, 2);
4312 // offset: 4; size: 8; reserved
4313 //->ignore
4314
4315 // offset: 12; size 2; zoom scale
4316 $wScalePLV = self::_GetInt2d($recordData, 12);
4317 // offset: 14; size 2; grbit
4318 $grbit = self::_GetInt2d($recordData, 14);
4319
4320 // decomprise grbit
4321 $fPageLayoutView = $grbit & 0x01;
4322 $fRulerVisible = ($grbit >> 1) & 0x01; //no support
4323 $fWhitespaceHidden = ($grbit >> 3) & 0x01; //no support
4324
4325 if ($fPageLayoutView === 1) {
4326 $this->_phpSheet->getSheetView()->setView(PHPExcel_Worksheet_SheetView::SHEETVIEW_PAGE_LAYOUT);
4327 $this->_phpSheet->getSheetView()->setZoomScale($wScalePLV); //set by Excel2007 only if SHEETVIEW_PAGE_LAYOUT
4328 }
4329 //otherwise, we cannot know whether SHEETVIEW_PAGE_LAYOUT or SHEETVIEW_PAGE_BREAK_PREVIEW.
4330 }

References _GetInt2d(), _readRecordData(), and PHPExcel_Worksheet_SheetView\SHEETVIEW_PAGE_LAYOUT.

Referenced by load().

+ Here is the call graph for this function:
+ Here is the caller graph for this function:

◆ _readPageSetup()

PHPExcel_Reader_Excel5::_readPageSetup ( )
private

Read PAGESETUP record.

Definition at line 3275 of file Excel5.php.

3276 {
3277 $length = self::_GetInt2d($this->_data, $this->_pos + 2);
3278 $recordData = $this->_readRecordData($this->_data, $this->_pos + 4, $length);
3279
3280 // move stream pointer to next record
3281 $this->_pos += 4 + $length;
3282
3283 if (!$this->_readDataOnly) {
3284 // offset: 0; size: 2; paper size
3285 $paperSize = self::_GetInt2d($recordData, 0);
3286
3287 // offset: 2; size: 2; scaling factor
3288 $scale = self::_GetInt2d($recordData, 2);
3289
3290 // offset: 6; size: 2; fit worksheet width to this number of pages, 0 = use as many as needed
3291 $fitToWidth = self::_GetInt2d($recordData, 6);
3292
3293 // offset: 8; size: 2; fit worksheet height to this number of pages, 0 = use as many as needed
3294 $fitToHeight = self::_GetInt2d($recordData, 8);
3295
3296 // offset: 10; size: 2; option flags
3297
3298 // bit: 1; mask: 0x0002; 0=landscape, 1=portrait
3299 $isPortrait = (0x0002 & self::_GetInt2d($recordData, 10)) >> 1;
3300
3301 // bit: 2; mask: 0x0004; 1= paper size, scaling factor, paper orient. not init
3302 // when this bit is set, do not use flags for those properties
3303 $isNotInit = (0x0004 & self::_GetInt2d($recordData, 10)) >> 2;
3304
3305 if (!$isNotInit) {
3306 $this->_phpSheet->getPageSetup()->setPaperSize($paperSize);
3307 switch ($isPortrait) {
3308 case 0: $this->_phpSheet->getPageSetup()->setOrientation(PHPExcel_Worksheet_PageSetup::ORIENTATION_LANDSCAPE); break;
3309 case 1: $this->_phpSheet->getPageSetup()->setOrientation(PHPExcel_Worksheet_PageSetup::ORIENTATION_PORTRAIT); break;
3310 }
3311
3312 $this->_phpSheet->getPageSetup()->setScale($scale, false);
3313 $this->_phpSheet->getPageSetup()->setFitToPage((bool) $this->_isFitToPages);
3314 $this->_phpSheet->getPageSetup()->setFitToWidth($fitToWidth, false);
3315 $this->_phpSheet->getPageSetup()->setFitToHeight($fitToHeight, false);
3316 }
3317
3318 // offset: 16; size: 8; header margin (IEEE 754 floating-point value)
3319 $marginHeader = self::_extractNumber(substr($recordData, 16, 8));
3320 $this->_phpSheet->getPageMargins()->setHeader($marginHeader);
3321
3322 // offset: 24; size: 8; footer margin (IEEE 754 floating-point value)
3323 $marginFooter = self::_extractNumber(substr($recordData, 24, 8));
3324 $this->_phpSheet->getPageMargins()->setFooter($marginFooter);
3325 }
3326 }

References $_isFitToPages, _extractNumber(), _GetInt2d(), _readRecordData(), PHPExcel_Worksheet_PageSetup\ORIENTATION_LANDSCAPE, and PHPExcel_Worksheet_PageSetup\ORIENTATION_PORTRAIT.

Referenced by load().

+ Here is the call graph for this function:
+ Here is the caller graph for this function:

◆ _readPalette()

PHPExcel_Reader_Excel5::_readPalette ( )
private

Read PALETTE record.

Definition at line 2512 of file Excel5.php.

2513 {
2514 $length = self::_GetInt2d($this->_data, $this->_pos + 2);
2515 $recordData = $this->_readRecordData($this->_data, $this->_pos + 4, $length);
2516
2517 // move stream pointer to next record
2518 $this->_pos += 4 + $length;
2519
2520 if (!$this->_readDataOnly) {
2521 // offset: 0; size: 2; number of following colors
2522 $nm = self::_GetInt2d($recordData, 0);
2523
2524 // list of RGB colors
2525 for ($i = 0; $i < $nm; ++$i) {
2526 $rgb = substr($recordData, 2 + 4 * $i, 4);
2527 $this->_palette[] = self::_readRGB($rgb);
2528 }
2529 }
2530 }
static _readRGB($rgb)
Extract RGB color OpenOffice.org's Documentation of the Microsoft Excel File Format,...
Definition: Excel5.php:6504

References $i, _GetInt2d(), _readRecordData(), and _readRGB().

Referenced by load().

+ Here is the call graph for this function:
+ Here is the caller graph for this function:

◆ _readPane()

PHPExcel_Reader_Excel5::_readPane ( )
private

Read PANE record.

Definition at line 4357 of file Excel5.php.

4358 {
4359 $length = self::_GetInt2d($this->_data, $this->_pos + 2);
4360 $recordData = $this->_readRecordData($this->_data, $this->_pos + 4, $length);
4361
4362 // move stream pointer to next record
4363 $this->_pos += 4 + $length;
4364
4365 if (!$this->_readDataOnly) {
4366 // offset: 0; size: 2; position of vertical split
4367 $px = self::_GetInt2d($recordData, 0);
4368
4369 // offset: 2; size: 2; position of horizontal split
4370 $py = self::_GetInt2d($recordData, 2);
4371
4372 if ($this->_frozen) {
4373 // frozen panes
4374 $this->_phpSheet->freezePane(PHPExcel_Cell::stringFromColumnIndex($px) . ($py + 1));
4375 } else {
4376 // unfrozen panes; split windows; not supported by PHPExcel core
4377 }
4378 }
4379 }
$px
$py

References $px, $py, _GetInt2d(), _readRecordData(), and PHPExcel_Cell\stringFromColumnIndex().

Referenced by load().

+ Here is the call graph for this function:
+ Here is the caller graph for this function:

◆ _readPassword()

PHPExcel_Reader_Excel5::_readPassword ( )
private

PASSWORD - Sheet protection (hashed) password (BIFF2 through BIFF8)

Definition at line 3404 of file Excel5.php.

3405 {
3406 $length = self::_GetInt2d($this->_data, $this->_pos + 2);
3407 $recordData = $this->_readRecordData($this->_data, $this->_pos + 4, $length);
3408
3409 // move stream pointer to next record
3410 $this->_pos += 4 + $length;
3411
3412 if (!$this->_readDataOnly) {
3413 // offset: 0; size: 2; 16-bit hash value of password
3414 $password = strtoupper(dechex(self::_GetInt2d($recordData, 0))); // the hashed password
3415 $this->_phpSheet->getProtection()->setPassword($password, true);
3416 }
3417 }
$password
Definition: pwgen.php:17

References $password, _GetInt2d(), and _readRecordData().

Referenced by load().

+ Here is the call graph for this function:
+ Here is the caller graph for this function:

◆ _readPrintGridlines()

PHPExcel_Reader_Excel5::_readPrintGridlines ( )
private

Read PRINTGRIDLINES record.

Definition at line 2987 of file Excel5.php.

2988 {
2989 $length = self::_GetInt2d($this->_data, $this->_pos + 2);
2990 $recordData = $this->_readRecordData($this->_data, $this->_pos + 4, $length);
2991
2992 // move stream pointer to next record
2993 $this->_pos += 4 + $length;
2994
2995 if ($this->_version == self::XLS_BIFF8 && !$this->_readDataOnly) {
2996 // offset: 0; size: 2; 0 = do not print sheet grid lines; 1 = print sheet gridlines
2997 $printGridlines = (bool) self::_GetInt2d($recordData, 0);
2998 $this->_phpSheet->setPrintGridlines($printGridlines);
2999 }
3000 }

References _GetInt2d(), and _readRecordData().

Referenced by load().

+ Here is the call graph for this function:
+ Here is the caller graph for this function:

◆ _readProtect()

PHPExcel_Reader_Excel5::_readProtect ( )
private

PROTECT - Sheet protection (BIFF2 through BIFF8) if this record is omitted, then it also means no sheet protection.

Definition at line 3333 of file Excel5.php.

3334 {
3335 $length = self::_GetInt2d($this->_data, $this->_pos + 2);
3336 $recordData = $this->_readRecordData($this->_data, $this->_pos + 4, $length);
3337
3338 // move stream pointer to next record
3339 $this->_pos += 4 + $length;
3340
3341 if ($this->_readDataOnly) {
3342 return;
3343 }
3344
3345 // offset: 0; size: 2;
3346
3347 // bit 0, mask 0x01; 1 = sheet is protected
3348 $bool = (0x01 & self::_GetInt2d($recordData, 0)) >> 0;
3349 $this->_phpSheet->getProtection()->setSheet((bool)$bool);
3350 }

References _GetInt2d(), and _readRecordData().

Referenced by load().

+ Here is the call graph for this function:
+ Here is the caller graph for this function:

◆ _readRangeProtection()

PHPExcel_Reader_Excel5::_readRangeProtection ( )
private

Read RANGEPROTECTION record Reading of this record is based on Microsoft Office Excel 97-2000 Binary File Format Specification, where it is referred to as FEAT record.

Definition at line 4978 of file Excel5.php.

4979 {
4980 $length = self::_GetInt2d($this->_data, $this->_pos + 2);
4981 $recordData = $this->_readRecordData($this->_data, $this->_pos + 4, $length);
4982
4983 // move stream pointer to next record
4984 $this->_pos += 4 + $length;
4985
4986 // local pointer in record data
4987 $offset = 0;
4988
4989 if (!$this->_readDataOnly) {
4990 $offset += 12;
4991
4992 // offset: 12; size: 2; shared feature type, 2 = enhanced protection, 4 = smart tag
4993 $isf = self::_GetInt2d($recordData, 12);
4994 if ($isf != 2) {
4995 // we only read FEAT records of type 2
4996 return;
4997 }
4998 $offset += 2;
4999
5000 $offset += 5;
5001
5002 // offset: 19; size: 2; count of ref ranges this feature is on
5003 $cref = self::_GetInt2d($recordData, 19);
5004 $offset += 2;
5005
5006 $offset += 6;
5007
5008 // offset: 27; size: 8 * $cref; list of cell ranges (like in hyperlink record)
5009 $cellRanges = array();
5010 for ($i = 0; $i < $cref; ++$i) {
5011 try {
5012 $cellRange = $this->_readBIFF8CellRangeAddressFixed(substr($recordData, 27 + 8 * $i, 8));
5013 } catch (PHPExcel_Exception $e) {
5014 return;
5015 }
5016 $cellRanges[] = $cellRange;
5017 $offset += 8;
5018 }
5019
5020 // offset: var; size: var; variable length of feature specific data
5021 $rgbFeat = substr($recordData, $offset);
5022 $offset += 4;
5023
5024 // offset: var; size: 4; the encrypted password (only 16-bit although field is 32-bit)
5025 $wPassword = self::_GetInt4d($recordData, $offset);
5026 $offset += 4;
5027
5028 // Apply range protection to sheet
5029 if ($cellRanges) {
5030 $this->_phpSheet->protectCells(implode(' ', $cellRanges), strtoupper(dechex($wPassword)), true);
5031 }
5032 }
5033 }

References $i, _GetInt2d(), _GetInt4d(), _readBIFF8CellRangeAddressFixed(), and _readRecordData().

Referenced by load().

+ Here is the call graph for this function:
+ Here is the caller graph for this function:

◆ _readRecordData()

PHPExcel_Reader_Excel5::_readRecordData (   $data,
  $pos,
  $len 
)
private

Read record data from stream, decrypting as required.

Parameters
string$dataData stream to read from
int$posPosition to start reading from
int$lengthRecord data length
Returns
string Record data

Definition at line 1106 of file Excel5.php.

1107 {
1108 $data = substr($data, $pos, $len);
1109
1110 // File not encrypted, or record before encryption start point
1111 if ($this->_encryption == self::MS_BIFF_CRYPTO_NONE || $pos < $this->_encryptionStartPos) {
1112 return $data;
1113 }
1114
1115 $recordData = '';
1116 if ($this->_encryption == self::MS_BIFF_CRYPTO_RC4) {
1117
1118 $oldBlock = floor($this->_rc4Pos / self::REKEY_BLOCK);
1119 $block = floor($pos / self::REKEY_BLOCK);
1120 $endBlock = floor(($pos + $len) / self::REKEY_BLOCK);
1121
1122 // Spin an RC4 decryptor to the right spot. If we have a decryptor sitting
1123 // at a point earlier in the current block, re-use it as we can save some time.
1124 if ($block != $oldBlock || $pos < $this->_rc4Pos || !$this->_rc4Key) {
1125 $this->_rc4Key = $this->_makeKey($block, $this->_md5Ctxt);
1126 $step = $pos % self::REKEY_BLOCK;
1127 } else {
1128 $step = $pos - $this->_rc4Pos;
1129 }
1130 $this->_rc4Key->RC4(str_repeat("\0", $step));
1131
1132 // Decrypt record data (re-keying at the end of every block)
1133 while ($block != $endBlock) {
1134 $step = self::REKEY_BLOCK - ($pos % self::REKEY_BLOCK);
1135 $recordData .= $this->_rc4Key->RC4(substr($data, 0, $step));
1136 $data = substr($data, $step);
1137 $pos += $step;
1138 $len -= $step;
1139 $block++;
1140 $this->_rc4Key = $this->_makeKey($block, $this->_md5Ctxt);
1141 }
1142 $recordData .= $this->_rc4Key->RC4(substr($data, 0, $len));
1143
1144 // Keep track of the position of this decryptor.
1145 // We'll try and re-use it later if we can to speed things up
1146 $this->_rc4Pos = $pos + $len;
1147
1148 } elseif ($this->_encryption == self::MS_BIFF_CRYPTO_XOR) {
1149 throw new PHPExcel_Reader_Exception('XOr encryption not supported');
1150 }
1151 return $recordData;
1152 }
_makeKey($block, $valContext)
Definition: Excel5.php:1708

References $_rc4Pos, $data, _makeKey(), and REKEY_BLOCK.

Referenced by _getSplicedRecordData(), _readBlank(), _readBoolErr(), _readBottomMargin(), _readCodepage(), _readColInfo(), _readContinue(), _readDataValidation(), _readDataValidations(), _readDateMode(), _readDefaultRowHeight(), _readDefColWidth(), _readDefinedName(), _readExternalBook(), _readExternName(), _readExternSheet(), _readFilepass(), _readFont(), _readFooter(), _readFormat(), _readFormula(), _readHcenter(), _readHeader(), _readHorizontalPageBreaks(), _readHyperLink(), _readLabel(), _readLabelSst(), _readLeftMargin(), _readMergedCells(), _readMulBlank(), _readMulRk(), _readNote(), _readNumber(), _readObj(), _readObjectProtect(), _readPageLayoutView(), _readPageSetup(), _readPalette(), _readPane(), _readPassword(), _readPrintGridlines(), _readProtect(), _readRangeProtection(), _readRightMargin(), _readRk(), _readRow(), _readScenProtect(), _readScl(), _readSelection(), _readSharedFmla(), _readSheet(), _readSheetLayout(), _readSheetPr(), _readSheetProtection(), _readString(), _readStyle(), _readTextObject(), _readTopMargin(), _readVcenter(), _readVerticalPageBreaks(), _readWindow2(), _readXf(), _readXfExt(), and listWorksheetInfo().

+ Here is the call graph for this function:
+ Here is the caller graph for this function:

◆ _readRGB()

static PHPExcel_Reader_Excel5::_readRGB (   $rgb)
staticprivate

Extract RGB color OpenOffice.org's Documentation of the Microsoft Excel File Format, section 2.5.4.

Parameters
string$rgbEncoded RGB value (4 bytes)
Returns
array

Definition at line 6504 of file Excel5.php.

6505 {
6506 // offset: 0; size 1; Red component
6507 $r = ord($rgb{0});
6508
6509 // offset: 1; size: 1; Green component
6510 $g = ord($rgb{1});
6511
6512 // offset: 2; size: 1; Blue component
6513 $b = ord($rgb{2});
6514
6515 // HEX notation, e.g. 'FF00FC'
6516 $rgb = sprintf('%02X%02X%02X', $r, $g, $b);
6517
6518 return array('rgb' => $rgb);
6519 }

References $r, and sprintf.

Referenced by _readPalette().

+ Here is the caller graph for this function:

◆ _readRightMargin()

PHPExcel_Reader_Excel5::_readRightMargin ( )
private

Read RIGHTMARGIN record.

Definition at line 3221 of file Excel5.php.

3222 {
3223 $length = self::_GetInt2d($this->_data, $this->_pos + 2);
3224 $recordData = $this->_readRecordData($this->_data, $this->_pos + 4, $length);
3225
3226 // move stream pointer to next record
3227 $this->_pos += 4 + $length;
3228
3229 if (!$this->_readDataOnly) {
3230 // offset: 0; size: 8
3231 $this->_phpSheet->getPageMargins()->setRight(self::_extractNumber($recordData));
3232 }
3233 }

References _GetInt2d(), and _readRecordData().

Referenced by load().

+ Here is the call graph for this function:
+ Here is the caller graph for this function:

◆ _readRk()

PHPExcel_Reader_Excel5::_readRk ( )
private

Read RK record This record represents a cell that contains an RK value (encoded integer or floating-point value).

If a floating-point value cannot be encoded to an RK value, a NUMBER record will be written. This record replaces the record INTEGER written in BIFF2.

– "OpenOffice.org's Documentation of the Microsoft Excel File Format"

Definition at line 3571 of file Excel5.php.

3572 {
3573 $length = self::_GetInt2d($this->_data, $this->_pos + 2);
3574 $recordData = $this->_readRecordData($this->_data, $this->_pos + 4, $length);
3575
3576 // move stream pointer to next record
3577 $this->_pos += 4 + $length;
3578
3579 // offset: 0; size: 2; index to row
3580 $row = self::_GetInt2d($recordData, 0);
3581
3582 // offset: 2; size: 2; index to column
3583 $column = self::_GetInt2d($recordData, 2);
3585
3586 // Read cell?
3587 if (($this->getReadFilter() !== NULL) && $this->getReadFilter()->readCell($columnString, $row + 1, $this->_phpSheet->getTitle()) ) {
3588 // offset: 4; size: 2; index to XF record
3589 $xfIndex = self::_GetInt2d($recordData, 4);
3590
3591 // offset: 6; size: 4; RK value
3592 $rknum = self::_GetInt4d($recordData, 6);
3593 $numValue = self::_GetIEEE754($rknum);
3594
3595 $cell = $this->_phpSheet->getCell($columnString . ($row + 1));
3596 if (!$this->_readDataOnly) {
3597 // add style information
3598 $cell->setXfIndex($this->_mapCellXfIndex[$xfIndex]);
3599 }
3600
3601 // add cell
3602 $cell->setValueExplicit($numValue, PHPExcel_Cell_DataType::TYPE_NUMERIC);
3603 }
3604 }

References $column, $row, _GetIEEE754(), _GetInt2d(), _GetInt4d(), _readRecordData(), PHPExcel_Reader_Abstract\getReadFilter(), PHPExcel_Cell\stringFromColumnIndex(), and PHPExcel_Cell_DataType\TYPE_NUMERIC.

Referenced by load().

+ Here is the call graph for this function:
+ Here is the caller graph for this function:

◆ _readRow()

PHPExcel_Reader_Excel5::_readRow ( )
private

ROW.

This record contains the properties of a single row in a sheet. Rows and cells in a sheet are divided into blocks of 32 rows.

– "OpenOffice.org's Documentation of the Microsoft Excel File Format"

Definition at line 3501 of file Excel5.php.

3502 {
3503 $length = self::_GetInt2d($this->_data, $this->_pos + 2);
3504 $recordData = $this->_readRecordData($this->_data, $this->_pos + 4, $length);
3505
3506 // move stream pointer to next record
3507 $this->_pos += 4 + $length;
3508
3509 if (!$this->_readDataOnly) {
3510 // offset: 0; size: 2; index of this row
3511 $r = self::_GetInt2d($recordData, 0);
3512
3513 // offset: 2; size: 2; index to column of the first cell which is described by a cell record
3514
3515 // offset: 4; size: 2; index to column of the last cell which is described by a cell record, increased by 1
3516
3517 // offset: 6; size: 2;
3518
3519 // bit: 14-0; mask: 0x7FFF; height of the row, in twips = 1/20 of a point
3520 $height = (0x7FFF & self::_GetInt2d($recordData, 6)) >> 0;
3521
3522 // bit: 15: mask: 0x8000; 0 = row has custom height; 1= row has default height
3523 $useDefaultHeight = (0x8000 & self::_GetInt2d($recordData, 6)) >> 15;
3524
3525 if (!$useDefaultHeight) {
3526 $this->_phpSheet->getRowDimension($r + 1)->setRowHeight($height / 20);
3527 }
3528
3529 // offset: 8; size: 2; not used
3530
3531 // offset: 10; size: 2; not used in BIFF5-BIFF8
3532
3533 // offset: 12; size: 4; option flags and default row formatting
3534
3535 // bit: 2-0: mask: 0x00000007; outline level of the row
3536 $level = (0x00000007 & self::_GetInt4d($recordData, 12)) >> 0;
3537 $this->_phpSheet->getRowDimension($r + 1)->setOutlineLevel($level);
3538
3539 // bit: 4; mask: 0x00000010; 1 = outline group start or ends here... and is collapsed
3540 $isCollapsed = (0x00000010 & self::_GetInt4d($recordData, 12)) >> 4;
3541 $this->_phpSheet->getRowDimension($r + 1)->setCollapsed($isCollapsed);
3542
3543 // bit: 5; mask: 0x00000020; 1 = row is hidden
3544 $isHidden = (0x00000020 & self::_GetInt4d($recordData, 12)) >> 5;
3545 $this->_phpSheet->getRowDimension($r + 1)->setVisible(!$isHidden);
3546
3547 // bit: 7; mask: 0x00000080; 1 = row has explicit format
3548 $hasExplicitFormat = (0x00000080 & self::_GetInt4d($recordData, 12)) >> 7;
3549
3550 // bit: 27-16; mask: 0x0FFF0000; only applies when hasExplicitFormat = 1; index to XF record
3551 $xfIndex = (0x0FFF0000 & self::_GetInt4d($recordData, 12)) >> 16;
3552
3553 if ($hasExplicitFormat) {
3554 $this->_phpSheet->getRowDimension($r + 1)->setXfIndex($this->_mapCellXfIndex[$xfIndex]);
3555 }
3556 }
3557 }

References $r, _GetInt2d(), _GetInt4d(), and _readRecordData().

Referenced by load().

+ Here is the call graph for this function:
+ Here is the caller graph for this function:

◆ _readScenProtect()

PHPExcel_Reader_Excel5::_readScenProtect ( )
private

SCENPROTECT.

Definition at line 3356 of file Excel5.php.

3357 {
3358 $length = self::_GetInt2d($this->_data, $this->_pos + 2);
3359 $recordData = $this->_readRecordData($this->_data, $this->_pos + 4, $length);
3360
3361 // move stream pointer to next record
3362 $this->_pos += 4 + $length;
3363
3364 if ($this->_readDataOnly) {
3365 return;
3366 }
3367
3368 // offset: 0; size: 2;
3369
3370 // bit: 0, mask 0x01; 1 = scenarios are protected
3371 $bool = (0x01 & self::_GetInt2d($recordData, 0)) >> 0;
3372
3373 $this->_phpSheet->getProtection()->setScenarios((bool)$bool);
3374 }

References _GetInt2d(), and _readRecordData().

Referenced by load().

+ Here is the call graph for this function:
+ Here is the caller graph for this function:

◆ _readScl()

PHPExcel_Reader_Excel5::_readScl ( )
private

Read SCL record.

Definition at line 4335 of file Excel5.php.

4336 {
4337 $length = self::_GetInt2d($this->_data, $this->_pos + 2);
4338 $recordData = $this->_readRecordData($this->_data, $this->_pos + 4, $length);
4339
4340 // move stream pointer to next record
4341 $this->_pos += 4 + $length;
4342
4343 // offset: 0; size: 2; numerator of the view magnification
4344 $numerator = self::_GetInt2d($recordData, 0);
4345
4346 // offset: 2; size: 2; numerator of the view magnification
4347 $denumerator = self::_GetInt2d($recordData, 2);
4348
4349 // set the zoom scale (in percent)
4350 $this->_phpSheet->getSheetView()->setZoomScale($numerator * 100 / $denumerator);
4351 }

References _GetInt2d(), and _readRecordData().

Referenced by load().

+ Here is the call graph for this function:
+ Here is the caller graph for this function:

◆ _readSelection()

PHPExcel_Reader_Excel5::_readSelection ( )
private

Read SELECTION record.

There is one such record for each pane in the sheet.

Definition at line 4385 of file Excel5.php.

4386 {
4387 $length = self::_GetInt2d($this->_data, $this->_pos + 2);
4388 $recordData = $this->_readRecordData($this->_data, $this->_pos + 4, $length);
4389
4390 // move stream pointer to next record
4391 $this->_pos += 4 + $length;
4392
4393 if (!$this->_readDataOnly) {
4394 // offset: 0; size: 1; pane identifier
4395 $paneId = ord($recordData{0});
4396
4397 // offset: 1; size: 2; index to row of the active cell
4398 $r = self::_GetInt2d($recordData, 1);
4399
4400 // offset: 3; size: 2; index to column of the active cell
4401 $c = self::_GetInt2d($recordData, 3);
4402
4403 // offset: 5; size: 2; index into the following cell range list to the
4404 // entry that contains the active cell
4405 $index = self::_GetInt2d($recordData, 5);
4406
4407 // offset: 7; size: var; cell range address list containing all selected cell ranges
4408 $data = substr($recordData, 7);
4409 $cellRangeAddressList = $this->_readBIFF5CellRangeAddressList($data); // note: also BIFF8 uses BIFF5 syntax
4410
4411 $selectedCells = $cellRangeAddressList['cellRangeAddresses'][0];
4412
4413 // first row '1' + last row '16384' indicates that full column is selected (apparently also in BIFF8!)
4414 if (preg_match('/^([A-Z]+1\:[A-Z]+)16384$/', $selectedCells)) {
4415 $selectedCells = preg_replace('/^([A-Z]+1\:[A-Z]+)16384$/', '${1}1048576', $selectedCells);
4416 }
4417
4418 // first row '1' + last row '65536' indicates that full column is selected
4419 if (preg_match('/^([A-Z]+1\:[A-Z]+)65536$/', $selectedCells)) {
4420 $selectedCells = preg_replace('/^([A-Z]+1\:[A-Z]+)65536$/', '${1}1048576', $selectedCells);
4421 }
4422
4423 // first column 'A' + last column 'IV' indicates that full row is selected
4424 if (preg_match('/^(A[0-9]+\:)IV([0-9]+)$/', $selectedCells)) {
4425 $selectedCells = preg_replace('/^(A[0-9]+\:)IV([0-9]+)$/', '${1}XFD${2}', $selectedCells);
4426 }
4427
4428 $this->_phpSheet->setSelectedCells($selectedCells);
4429 }
4430 }
_readBIFF5CellRangeAddressList($subData)
Read BIFF5 cell range address list section 2.5.15.
Definition: Excel5.php:6328

References $data, $index, $r, _GetInt2d(), _readBIFF5CellRangeAddressList(), and _readRecordData().

Referenced by load().

+ Here is the call graph for this function:
+ Here is the caller graph for this function:

◆ _readSharedFmla()

PHPExcel_Reader_Excel5::_readSharedFmla ( )
private

Read a SHAREDFMLA record.

This function just stores the binary shared formula in the reader, which usually contains relative references. These will be used to construct the formula in each shared formula part after the sheet is read.

Definition at line 3932 of file Excel5.php.

3933 {
3934 $length = self::_GetInt2d($this->_data, $this->_pos + 2);
3935 $recordData = $this->_readRecordData($this->_data, $this->_pos + 4, $length);
3936
3937 // move stream pointer to next record
3938 $this->_pos += 4 + $length;
3939
3940 // offset: 0, size: 6; cell range address of the area used by the shared formula, not used for anything
3941 $cellRange = substr($recordData, 0, 6);
3942 $cellRange = $this->_readBIFF5CellRangeAddressFixed($cellRange); // note: even BIFF8 uses BIFF5 syntax
3943
3944 // offset: 6, size: 1; not used
3945
3946 // offset: 7, size: 1; number of existing FORMULA records for this shared formula
3947 $no = ord($recordData{7});
3948
3949 // offset: 8, size: var; Binary token array of the shared formula
3950 $formula = substr($recordData, 8);
3951
3952 // at this point we only store the shared formula for later use
3953 $this->_sharedFormulas[$this->_baseCell] = $formula;
3954
3955 }

References _GetInt2d(), _readBIFF5CellRangeAddressFixed(), and _readRecordData().

Referenced by _readFormula(), and load().

+ Here is the call graph for this function:
+ Here is the caller graph for this function:

◆ _readSheet()

PHPExcel_Reader_Excel5::_readSheet ( )
private

SHEET.

This record is located in the Workbook Globals Substream and represents a sheet inside the workbook. One SHEET record is written for each sheet. It stores the sheet name and a stream offset to the BOF record of the respective Sheet Substream within the Workbook Stream.

– "OpenOffice.org's Documentation of the Microsoft Excel File Format"

Definition at line 2545 of file Excel5.php.

2546 {
2547 $length = self::_GetInt2d($this->_data, $this->_pos + 2);
2548 $recordData = $this->_readRecordData($this->_data, $this->_pos + 4, $length);
2549
2550 // offset: 0; size: 4; absolute stream position of the BOF record of the sheet
2551 // NOTE: not encrypted
2552 $rec_offset = self::_GetInt4d($this->_data, $this->_pos + 4);
2553
2554 // move stream pointer to next record
2555 $this->_pos += 4 + $length;
2556
2557 // offset: 4; size: 1; sheet state
2558 switch (ord($recordData{4})) {
2559 case 0x00: $sheetState = PHPExcel_Worksheet::SHEETSTATE_VISIBLE; break;
2560 case 0x01: $sheetState = PHPExcel_Worksheet::SHEETSTATE_HIDDEN; break;
2561 case 0x02: $sheetState = PHPExcel_Worksheet::SHEETSTATE_VERYHIDDEN; break;
2562 default: $sheetState = PHPExcel_Worksheet::SHEETSTATE_VISIBLE; break;
2563 }
2564
2565 // offset: 5; size: 1; sheet type
2566 $sheetType = ord($recordData{5});
2567
2568 // offset: 6; size: var; sheet name
2569 if ($this->_version == self::XLS_BIFF8) {
2570 $string = self::_readUnicodeStringShort(substr($recordData, 6));
2571 $rec_name = $string['value'];
2572 } elseif ($this->_version == self::XLS_BIFF7) {
2573 $string = $this->_readByteStringShort(substr($recordData, 6));
2574 $rec_name = $string['value'];
2575 }
2576
2577 $this->_sheets[] = array(
2578 'name' => $rec_name,
2579 'offset' => $rec_offset,
2580 'sheetState' => $sheetState,
2581 'sheetType' => $sheetType,
2582 );
2583 }
const SHEETSTATE_HIDDEN
Definition: Worksheet.php:45
const SHEETSTATE_VERYHIDDEN
Definition: Worksheet.php:46
const SHEETSTATE_VISIBLE
Definition: Worksheet.php:44

References _GetInt2d(), _GetInt4d(), _readByteStringShort(), _readRecordData(), _readUnicodeStringShort(), PHPExcel_Worksheet\SHEETSTATE_HIDDEN, PHPExcel_Worksheet\SHEETSTATE_VERYHIDDEN, and PHPExcel_Worksheet\SHEETSTATE_VISIBLE.

Referenced by listWorksheetInfo(), listWorksheetNames(), and load().

+ Here is the call graph for this function:
+ Here is the caller graph for this function:

◆ _readSheetLayout()

PHPExcel_Reader_Excel5::_readSheetLayout ( )
private

Read SHEETLAYOUT record.

Stores sheet tab color information.

Definition at line 4837 of file Excel5.php.

4838 {
4839 $length = self::_GetInt2d($this->_data, $this->_pos + 2);
4840 $recordData = $this->_readRecordData($this->_data, $this->_pos + 4, $length);
4841
4842 // move stream pointer to next record
4843 $this->_pos += 4 + $length;
4844
4845 // local pointer in record data
4846 $offset = 0;
4847
4848 if (!$this->_readDataOnly) {
4849 // offset: 0; size: 2; repeated record identifier 0x0862
4850
4851 // offset: 2; size: 10; not used
4852
4853 // offset: 12; size: 4; size of record data
4854 // Excel 2003 uses size of 0x14 (documented), Excel 2007 uses size of 0x28 (not documented?)
4855 $sz = self::_GetInt4d($recordData, 12);
4856
4857 switch ($sz) {
4858 case 0x14:
4859 // offset: 16; size: 2; color index for sheet tab
4860 $colorIndex = self::_GetInt2d($recordData, 16);
4861 $color = self::_readColor($colorIndex,$this->_palette,$this->_version);
4862 $this->_phpSheet->getTabColor()->setRGB($color['rgb']);
4863 break;
4864
4865 case 0x28:
4866 // TODO: Investigate structure for .xls SHEETLAYOUT record as saved by MS Office Excel 2007
4867 return;
4868 break;
4869 }
4870 }
4871 }
static _readColor($color, $palette, $version)
Read color.
Definition: Excel5.php:6810

References _GetInt2d(), _GetInt4d(), _readColor(), and _readRecordData().

Referenced by load().

+ Here is the call graph for this function:
+ Here is the caller graph for this function:

◆ _readSheetPr()

PHPExcel_Reader_Excel5::_readSheetPr ( )
private

Read SHEETPR record.

Definition at line 3024 of file Excel5.php.

3025 {
3026 $length = self::_GetInt2d($this->_data, $this->_pos + 2);
3027 $recordData = $this->_readRecordData($this->_data, $this->_pos + 4, $length);
3028
3029 // move stream pointer to next record
3030 $this->_pos += 4 + $length;
3031
3032 // offset: 0; size: 2
3033
3034 // bit: 6; mask: 0x0040; 0 = outline buttons above outline group
3035 $isSummaryBelow = (0x0040 & self::_GetInt2d($recordData, 0)) >> 6;
3036 $this->_phpSheet->setShowSummaryBelow($isSummaryBelow);
3037
3038 // bit: 7; mask: 0x0080; 0 = outline buttons left of outline group
3039 $isSummaryRight = (0x0080 & self::_GetInt2d($recordData, 0)) >> 7;
3040 $this->_phpSheet->setShowSummaryRight($isSummaryRight);
3041
3042 // bit: 8; mask: 0x100; 0 = scale printout in percent, 1 = fit printout to number of pages
3043 // this corresponds to radio button setting in page setup dialog in Excel
3044 $this->_isFitToPages = (bool) ((0x0100 & self::_GetInt2d($recordData, 0)) >> 8);
3045 }

References _GetInt2d(), and _readRecordData().

Referenced by load().

+ Here is the call graph for this function:
+ Here is the caller graph for this function:

◆ _readSheetProtection()

PHPExcel_Reader_Excel5::_readSheetProtection ( )
private

Read SHEETPROTECTION record (FEATHEADR)

Definition at line 4877 of file Excel5.php.

4878 {
4879 $length = self::_GetInt2d($this->_data, $this->_pos + 2);
4880 $recordData = $this->_readRecordData($this->_data, $this->_pos + 4, $length);
4881
4882 // move stream pointer to next record
4883 $this->_pos += 4 + $length;
4884
4885 if ($this->_readDataOnly) {
4886 return;
4887 }
4888
4889 // offset: 0; size: 2; repeated record header
4890
4891 // offset: 2; size: 2; FRT cell reference flag (=0 currently)
4892
4893 // offset: 4; size: 8; Currently not used and set to 0
4894
4895 // offset: 12; size: 2; Shared feature type index (2=Enhanced Protetion, 4=SmartTag)
4896 $isf = self::_GetInt2d($recordData, 12);
4897 if ($isf != 2) {
4898 return;
4899 }
4900
4901 // offset: 14; size: 1; =1 since this is a feat header
4902
4903 // offset: 15; size: 4; size of rgbHdrSData
4904
4905 // rgbHdrSData, assume "Enhanced Protection"
4906 // offset: 19; size: 2; option flags
4907 $options = self::_GetInt2d($recordData, 19);
4908
4909 // bit: 0; mask 0x0001; 1 = user may edit objects, 0 = users must not edit objects
4910 $bool = (0x0001 & $options) >> 0;
4911 $this->_phpSheet->getProtection()->setObjects(!$bool);
4912
4913 // bit: 1; mask 0x0002; edit scenarios
4914 $bool = (0x0002 & $options) >> 1;
4915 $this->_phpSheet->getProtection()->setScenarios(!$bool);
4916
4917 // bit: 2; mask 0x0004; format cells
4918 $bool = (0x0004 & $options) >> 2;
4919 $this->_phpSheet->getProtection()->setFormatCells(!$bool);
4920
4921 // bit: 3; mask 0x0008; format columns
4922 $bool = (0x0008 & $options) >> 3;
4923 $this->_phpSheet->getProtection()->setFormatColumns(!$bool);
4924
4925 // bit: 4; mask 0x0010; format rows
4926 $bool = (0x0010 & $options) >> 4;
4927 $this->_phpSheet->getProtection()->setFormatRows(!$bool);
4928
4929 // bit: 5; mask 0x0020; insert columns
4930 $bool = (0x0020 & $options) >> 5;
4931 $this->_phpSheet->getProtection()->setInsertColumns(!$bool);
4932
4933 // bit: 6; mask 0x0040; insert rows
4934 $bool = (0x0040 & $options) >> 6;
4935 $this->_phpSheet->getProtection()->setInsertRows(!$bool);
4936
4937 // bit: 7; mask 0x0080; insert hyperlinks
4938 $bool = (0x0080 & $options) >> 7;
4939 $this->_phpSheet->getProtection()->setInsertHyperlinks(!$bool);
4940
4941 // bit: 8; mask 0x0100; delete columns
4942 $bool = (0x0100 & $options) >> 8;
4943 $this->_phpSheet->getProtection()->setDeleteColumns(!$bool);
4944
4945 // bit: 9; mask 0x0200; delete rows
4946 $bool = (0x0200 & $options) >> 9;
4947 $this->_phpSheet->getProtection()->setDeleteRows(!$bool);
4948
4949 // bit: 10; mask 0x0400; select locked cells
4950 $bool = (0x0400 & $options) >> 10;
4951 $this->_phpSheet->getProtection()->setSelectLockedCells(!$bool);
4952
4953 // bit: 11; mask 0x0800; sort cell range
4954 $bool = (0x0800 & $options) >> 11;
4955 $this->_phpSheet->getProtection()->setSort(!$bool);
4956
4957 // bit: 12; mask 0x1000; auto filter
4958 $bool = (0x1000 & $options) >> 12;
4959 $this->_phpSheet->getProtection()->setAutoFilter(!$bool);
4960
4961 // bit: 13; mask 0x2000; pivot tables
4962 $bool = (0x2000 & $options) >> 13;
4963 $this->_phpSheet->getProtection()->setPivotTables(!$bool);
4964
4965 // bit: 14; mask 0x4000; select unlocked cells
4966 $bool = (0x4000 & $options) >> 14;
4967 $this->_phpSheet->getProtection()->setSelectUnlockedCells(!$bool);
4968
4969 // offset: 21; size: 2; not used
4970 }

References $options, _GetInt2d(), and _readRecordData().

Referenced by load().

+ Here is the call graph for this function:
+ Here is the caller graph for this function:

◆ _readSheetRangeByRefIndex()

PHPExcel_Reader_Excel5::_readSheetRangeByRefIndex (   $index)
private

Get a sheet range like Sheet1:Sheet3 from REF index Note: If there is only one sheet in the range, one gets e.g Sheet1 It can also happen that the REF structure uses the -1 (FFFF) code to indicate deleted sheets, in which case an PHPExcel_Reader_Exception is thrown.

Parameters
int$index
Returns
string|false
Exceptions
PHPExcel_Reader_Exception

Definition at line 6359 of file Excel5.php.

6360 {
6361 if (isset($this->_ref[$index])) {
6362
6363 $type = $this->_externalBooks[$this->_ref[$index]['externalBookIndex']]['type'];
6364
6365 switch ($type) {
6366 case 'internal':
6367 // check if we have a deleted 3d reference
6368 if ($this->_ref[$index]['firstSheetIndex'] == 0xFFFF or $this->_ref[$index]['lastSheetIndex'] == 0xFFFF) {
6369 throw new PHPExcel_Reader_Exception('Deleted sheet reference');
6370 }
6371
6372 // we have normal sheet range (collapsed or uncollapsed)
6373 $firstSheetName = $this->_sheets[$this->_ref[$index]['firstSheetIndex']]['name'];
6374 $lastSheetName = $this->_sheets[$this->_ref[$index]['lastSheetIndex']]['name'];
6375
6376 if ($firstSheetName == $lastSheetName) {
6377 // collapsed sheet range
6378 $sheetRange = $firstSheetName;
6379 } else {
6380 $sheetRange = "$firstSheetName:$lastSheetName";
6381 }
6382
6383 // escape the single-quotes
6384 $sheetRange = str_replace("'", "''", $sheetRange);
6385
6386 // if there are special characters, we need to enclose the range in single-quotes
6387 // todo: check if we have identified the whole set of special characters
6388 // it seems that the following characters are not accepted for sheet names
6389 // and we may assume that they are not present: []*/:\?
6390 if (preg_match("/[ !\"@#£$%&{()}<>=+'|^,;-]/", $sheetRange)) {
6391 $sheetRange = "'$sheetRange'";
6392 }
6393
6394 return $sheetRange;
6395 break;
6396
6397 default:
6398 // TODO: external sheet support
6399 throw new PHPExcel_Reader_Exception('Excel5 reader only supports internal sheets in fomulas');
6400 break;
6401 }
6402 }
6403 return false;
6404 }

References $index, and $type.

Referenced by _getNextToken().

+ Here is the caller graph for this function:

◆ _readSst()

PHPExcel_Reader_Excel5::_readSst ( )
private

SST - Shared String Table.

This record contains a list of all strings used anywhere in the workbook. Each string occurs only once. The workbook uses indexes into the list to reference the strings.

– "OpenOffice.org's Documentation of the Microsoft Excel File Format"

Definition at line 2803 of file Excel5.php.

2804 {
2805 // offset within (spliced) record data
2806 $pos = 0;
2807
2808 // get spliced record data
2809 $splicedRecordData = $this->_getSplicedRecordData();
2810
2811 $recordData = $splicedRecordData['recordData'];
2812 $spliceOffsets = $splicedRecordData['spliceOffsets'];
2813
2814 // offset: 0; size: 4; total number of strings in the workbook
2815 $pos += 4;
2816
2817 // offset: 4; size: 4; number of following strings ($nm)
2818 $nm = self::_GetInt4d($recordData, 4);
2819 $pos += 4;
2820
2821 // loop through the Unicode strings (16-bit length)
2822 for ($i = 0; $i < $nm; ++$i) {
2823
2824 // number of characters in the Unicode string
2825 $numChars = self::_GetInt2d($recordData, $pos);
2826 $pos += 2;
2827
2828 // option flags
2829 $optionFlags = ord($recordData{$pos});
2830 ++$pos;
2831
2832 // bit: 0; mask: 0x01; 0 = compressed; 1 = uncompressed
2833 $isCompressed = (($optionFlags & 0x01) == 0) ;
2834
2835 // bit: 2; mask: 0x02; 0 = ordinary; 1 = Asian phonetic
2836 $hasAsian = (($optionFlags & 0x04) != 0);
2837
2838 // bit: 3; mask: 0x03; 0 = ordinary; 1 = Rich-Text
2839 $hasRichText = (($optionFlags & 0x08) != 0);
2840
2841 if ($hasRichText) {
2842 // number of Rich-Text formatting runs
2843 $formattingRuns = self::_GetInt2d($recordData, $pos);
2844 $pos += 2;
2845 }
2846
2847 if ($hasAsian) {
2848 // size of Asian phonetic setting
2849 $extendedRunLength = self::_GetInt4d($recordData, $pos);
2850 $pos += 4;
2851 }
2852
2853 // expected byte length of character array if not split
2854 $len = ($isCompressed) ? $numChars : $numChars * 2;
2855
2856 // look up limit position
2857 foreach ($spliceOffsets as $spliceOffset) {
2858 // it can happen that the string is empty, therefore we need
2859 // <= and not just <
2860 if ($pos <= $spliceOffset) {
2861 $limitpos = $spliceOffset;
2862 break;
2863 }
2864 }
2865
2866 if ($pos + $len <= $limitpos) {
2867 // character array is not split between records
2868
2869 $retstr = substr($recordData, $pos, $len);
2870 $pos += $len;
2871
2872 } else {
2873 // character array is split between records
2874
2875 // first part of character array
2876 $retstr = substr($recordData, $pos, $limitpos - $pos);
2877
2878 $bytesRead = $limitpos - $pos;
2879
2880 // remaining characters in Unicode string
2881 $charsLeft = $numChars - (($isCompressed) ? $bytesRead : ($bytesRead / 2));
2882
2883 $pos = $limitpos;
2884
2885 // keep reading the characters
2886 while ($charsLeft > 0) {
2887
2888 // look up next limit position, in case the string span more than one continue record
2889 foreach ($spliceOffsets as $spliceOffset) {
2890 if ($pos < $spliceOffset) {
2891 $limitpos = $spliceOffset;
2892 break;
2893 }
2894 }
2895
2896 // repeated option flags
2897 // OpenOffice.org documentation 5.21
2898 $option = ord($recordData{$pos});
2899 ++$pos;
2900
2901 if ($isCompressed && ($option == 0)) {
2902 // 1st fragment compressed
2903 // this fragment compressed
2904 $len = min($charsLeft, $limitpos - $pos);
2905 $retstr .= substr($recordData, $pos, $len);
2906 $charsLeft -= $len;
2907 $isCompressed = true;
2908
2909 } elseif (!$isCompressed && ($option != 0)) {
2910 // 1st fragment uncompressed
2911 // this fragment uncompressed
2912 $len = min($charsLeft * 2, $limitpos - $pos);
2913 $retstr .= substr($recordData, $pos, $len);
2914 $charsLeft -= $len / 2;
2915 $isCompressed = false;
2916
2917 } elseif (!$isCompressed && ($option == 0)) {
2918 // 1st fragment uncompressed
2919 // this fragment compressed
2920 $len = min($charsLeft, $limitpos - $pos);
2921 for ($j = 0; $j < $len; ++$j) {
2922 $retstr .= $recordData{$pos + $j} . chr(0);
2923 }
2924 $charsLeft -= $len;
2925 $isCompressed = false;
2926
2927 } else {
2928 // 1st fragment compressed
2929 // this fragment uncompressed
2930 $newstr = '';
2931 for ($j = 0; $j < strlen($retstr); ++$j) {
2932 $newstr .= $retstr[$j] . chr(0);
2933 }
2934 $retstr = $newstr;
2935 $len = min($charsLeft * 2, $limitpos - $pos);
2936 $retstr .= substr($recordData, $pos, $len);
2937 $charsLeft -= $len / 2;
2938 $isCompressed = false;
2939 }
2940
2941 $pos += $len;
2942 }
2943 }
2944
2945 // convert to UTF-8
2946 $retstr = self::_encodeUTF16($retstr, $isCompressed);
2947
2948 // read additional Rich-Text information, if any
2949 $fmtRuns = array();
2950 if ($hasRichText) {
2951 // list of formatting runs
2952 for ($j = 0; $j < $formattingRuns; ++$j) {
2953 // first formatted character; zero-based
2954 $charPos = self::_GetInt2d($recordData, $pos + $j * 4);
2955
2956 // index to font record
2957 $fontIndex = self::_GetInt2d($recordData, $pos + 2 + $j * 4);
2958
2959 $fmtRuns[] = array(
2960 'charPos' => $charPos,
2961 'fontIndex' => $fontIndex,
2962 );
2963 }
2964 $pos += 4 * $formattingRuns;
2965 }
2966
2967 // read additional Asian phonetics information, if any
2968 if ($hasAsian) {
2969 // For Asian phonetic settings, we skip the extended string data
2970 $pos += $extendedRunLength;
2971 }
2972
2973 // store the shared sting
2974 $this->_sst[] = array(
2975 'value' => $retstr,
2976 'fmtRuns' => $fmtRuns,
2977 );
2978 }
2979
2980 // _getSplicedRecordData() takes care of moving current position in data stream
2981 }

References $i, _encodeUTF16(), _GetInt2d(), _GetInt4d(), and _getSplicedRecordData().

Referenced by load().

+ Here is the call graph for this function:
+ Here is the caller graph for this function:

◆ _readString()

PHPExcel_Reader_Excel5::_readString ( )
private

Read a STRING record from current stream position and advance the stream pointer to next record This record is used for storing result from FORMULA record when it is a string, and it occurs directly after the FORMULA record.

Returns
string The string contents as UTF-8

Definition at line 3965 of file Excel5.php.

3966 {
3967 $length = self::_GetInt2d($this->_data, $this->_pos + 2);
3968 $recordData = $this->_readRecordData($this->_data, $this->_pos + 4, $length);
3969
3970 // move stream pointer to next record
3971 $this->_pos += 4 + $length;
3972
3973 if ($this->_version == self::XLS_BIFF8) {
3974 $string = self::_readUnicodeStringLong($recordData);
3975 $value = $string['value'];
3976 } else {
3977 $string = $this->_readByteStringLong($recordData);
3978 $value = $string['value'];
3979 }
3980
3981 return $value;
3982 }

References _GetInt2d(), _readByteStringLong(), _readRecordData(), and _readUnicodeStringLong().

Referenced by _readFormula().

+ Here is the call graph for this function:
+ Here is the caller graph for this function:

◆ _readStyle()

PHPExcel_Reader_Excel5::_readStyle ( )
private

Read STYLE record.

Definition at line 2471 of file Excel5.php.

2472 {
2473 $length = self::_GetInt2d($this->_data, $this->_pos + 2);
2474 $recordData = $this->_readRecordData($this->_data, $this->_pos + 4, $length);
2475
2476 // move stream pointer to next record
2477 $this->_pos += 4 + $length;
2478
2479 if (!$this->_readDataOnly) {
2480 // offset: 0; size: 2; index to XF record and flag for built-in style
2481 $ixfe = self::_GetInt2d($recordData, 0);
2482
2483 // bit: 11-0; mask 0x0FFF; index to XF record
2484 $xfIndex = (0x0FFF & $ixfe) >> 0;
2485
2486 // bit: 15; mask 0x8000; 0 = user-defined style, 1 = built-in style
2487 $isBuiltIn = (bool) ((0x8000 & $ixfe) >> 15);
2488
2489 if ($isBuiltIn) {
2490 // offset: 2; size: 1; identifier for built-in style
2491 $builtInId = ord($recordData{2});
2492
2493 switch ($builtInId) {
2494 case 0x00:
2495 // currently, we are not using this for anything
2496 break;
2497
2498 default:
2499 break;
2500 }
2501
2502 } else {
2503 // user-defined; not supported by PHPExcel
2504 }
2505 }
2506 }

References _GetInt2d(), and _readRecordData().

Referenced by load().

+ Here is the call graph for this function:
+ Here is the caller graph for this function:

◆ _readSummaryInformation()

PHPExcel_Reader_Excel5::_readSummaryInformation ( )
private

Read summary information.

Definition at line 1183 of file Excel5.php.

1184 {
1185 if (!isset($this->_summaryInformation)) {
1186 return;
1187 }
1188
1189 // offset: 0; size: 2; must be 0xFE 0xFF (UTF-16 LE byte order mark)
1190 // offset: 2; size: 2;
1191 // offset: 4; size: 2; OS version
1192 // offset: 6; size: 2; OS indicator
1193 // offset: 8; size: 16
1194 // offset: 24; size: 4; section count
1195 $secCount = self::_GetInt4d($this->_summaryInformation, 24);
1196
1197 // offset: 28; size: 16; first section's class id: e0 85 9f f2 f9 4f 68 10 ab 91 08 00 2b 27 b3 d9
1198 // offset: 44; size: 4
1199 $secOffset = self::_GetInt4d($this->_summaryInformation, 44);
1200
1201 // section header
1202 // offset: $secOffset; size: 4; section length
1203 $secLength = self::_GetInt4d($this->_summaryInformation, $secOffset);
1204
1205 // offset: $secOffset+4; size: 4; property count
1206 $countProperties = self::_GetInt4d($this->_summaryInformation, $secOffset+4);
1207
1208 // initialize code page (used to resolve string values)
1209 $codePage = 'CP1252';
1210
1211 // offset: ($secOffset+8); size: var
1212 // loop through property decarations and properties
1213 for ($i = 0; $i < $countProperties; ++$i) {
1214
1215 // offset: ($secOffset+8) + (8 * $i); size: 4; property ID
1216 $id = self::_GetInt4d($this->_summaryInformation, ($secOffset+8) + (8 * $i));
1217
1218 // Use value of property id as appropriate
1219 // offset: ($secOffset+12) + (8 * $i); size: 4; offset from beginning of section (48)
1220 $offset = self::_GetInt4d($this->_summaryInformation, ($secOffset+12) + (8 * $i));
1221
1222 $type = self::_GetInt4d($this->_summaryInformation, $secOffset + $offset);
1223
1224 // initialize property value
1225 $value = null;
1226
1227 // extract property value based on property type
1228 switch ($type) {
1229 case 0x02: // 2 byte signed integer
1230 $value = self::_GetInt2d($this->_summaryInformation, $secOffset + 4 + $offset);
1231 break;
1232
1233 case 0x03: // 4 byte signed integer
1234 $value = self::_GetInt4d($this->_summaryInformation, $secOffset + 4 + $offset);
1235 break;
1236
1237 case 0x13: // 4 byte unsigned integer
1238 // not needed yet, fix later if necessary
1239 break;
1240
1241 case 0x1E: // null-terminated string prepended by dword string length
1242 $byteLength = self::_GetInt4d($this->_summaryInformation, $secOffset + 4 + $offset);
1243 $value = substr($this->_summaryInformation, $secOffset + 8 + $offset, $byteLength);
1244 $value = PHPExcel_Shared_String::ConvertEncoding($value, 'UTF-8', $codePage);
1245 $value = rtrim($value);
1246 break;
1247
1248 case 0x40: // Filetime (64-bit value representing the number of 100-nanosecond intervals since January 1, 1601)
1249 // PHP-time
1250 $value = PHPExcel_Shared_OLE::OLE2LocalDate(substr($this->_summaryInformation, $secOffset + 4 + $offset, 8));
1251 break;
1252
1253 case 0x47: // Clipboard format
1254 // not needed yet, fix later if necessary
1255 break;
1256 }
1257
1258 switch ($id) {
1259 case 0x01: // Code Page
1260 $codePage = PHPExcel_Shared_CodePage::NumberToName($value);
1261 break;
1262
1263 case 0x02: // Title
1264 $this->_phpExcel->getProperties()->setTitle($value);
1265 break;
1266
1267 case 0x03: // Subject
1268 $this->_phpExcel->getProperties()->setSubject($value);
1269 break;
1270
1271 case 0x04: // Author (Creator)
1272 $this->_phpExcel->getProperties()->setCreator($value);
1273 break;
1274
1275 case 0x05: // Keywords
1276 $this->_phpExcel->getProperties()->setKeywords($value);
1277 break;
1278
1279 case 0x06: // Comments (Description)
1280 $this->_phpExcel->getProperties()->setDescription($value);
1281 break;
1282
1283 case 0x07: // Template
1284 // Not supported by PHPExcel
1285 break;
1286
1287 case 0x08: // Last Saved By (LastModifiedBy)
1288 $this->_phpExcel->getProperties()->setLastModifiedBy($value);
1289 break;
1290
1291 case 0x09: // Revision
1292 // Not supported by PHPExcel
1293 break;
1294
1295 case 0x0A: // Total Editing Time
1296 // Not supported by PHPExcel
1297 break;
1298
1299 case 0x0B: // Last Printed
1300 // Not supported by PHPExcel
1301 break;
1302
1303 case 0x0C: // Created Date/Time
1304 $this->_phpExcel->getProperties()->setCreated($value);
1305 break;
1306
1307 case 0x0D: // Modified Date/Time
1308 $this->_phpExcel->getProperties()->setModified($value);
1309 break;
1310
1311 case 0x0E: // Number of Pages
1312 // Not supported by PHPExcel
1313 break;
1314
1315 case 0x0F: // Number of Words
1316 // Not supported by PHPExcel
1317 break;
1318
1319 case 0x10: // Number of Characters
1320 // Not supported by PHPExcel
1321 break;
1322
1323 case 0x11: // Thumbnail
1324 // Not supported by PHPExcel
1325 break;
1326
1327 case 0x12: // Name of creating application
1328 // Not supported by PHPExcel
1329 break;
1330
1331 case 0x13: // Security
1332 // Not supported by PHPExcel
1333 break;
1334
1335 }
1336 }
1337 }

References $i, $id, $type, _GetInt2d(), _GetInt4d(), PHPExcel_Shared_String\ConvertEncoding(), PHPExcel_Shared_CodePage\NumberToName(), and PHPExcel_Shared_OLE\OLE2LocalDate().

Referenced by load().

+ Here is the call graph for this function:
+ Here is the caller graph for this function:

◆ _readTextObject()

PHPExcel_Reader_Excel5::_readTextObject ( )
private

The TEXT Object record contains the text associated with a cell annotation.

Definition at line 1579 of file Excel5.php.

1580 {
1581 $length = self::_GetInt2d($this->_data, $this->_pos + 2);
1582 $recordData = $this->_readRecordData($this->_data, $this->_pos + 4, $length);
1583
1584 // move stream pointer to next record
1585 $this->_pos += 4 + $length;
1586
1587 if ($this->_readDataOnly) {
1588 return;
1589 }
1590
1591 // recordData consists of an array of subrecords looking like this:
1592 // grbit: 2 bytes; Option Flags
1593 // rot: 2 bytes; rotation
1594 // cchText: 2 bytes; length of the text (in the first continue record)
1595 // cbRuns: 2 bytes; length of the formatting (in the second continue record)
1596 // followed by the continuation records containing the actual text and formatting
1597 $grbitOpts = self::_GetInt2d($recordData, 0);
1598 $rot = self::_GetInt2d($recordData, 2);
1599 $cchText = self::_GetInt2d($recordData, 10);
1600 $cbRuns = self::_GetInt2d($recordData, 12);
1601 $text = $this->_getSplicedRecordData();
1602
1603 $this->_textObjects[$this->textObjRef] = array(
1604 'text' => substr($text["recordData"],$text["spliceOffsets"][0]+1,$cchText),
1605 'format' => substr($text["recordData"],$text["spliceOffsets"][1],$cbRuns),
1606 'alignment' => $grbitOpts,
1607 'rotation' => $rot
1608 );
1609
1610// echo '<b>_readTextObject()</b><br />';
1611// var_dump($this->_textObjects[$this->textObjRef]);
1612// echo '<br />';
1613 }

References $text, _GetInt2d(), _getSplicedRecordData(), and _readRecordData().

Referenced by load().

+ Here is the call graph for this function:
+ Here is the caller graph for this function:

◆ _readTopMargin()

PHPExcel_Reader_Excel5::_readTopMargin ( )
private

Read TOPMARGIN record.

Definition at line 3239 of file Excel5.php.

3240 {
3241 $length = self::_GetInt2d($this->_data, $this->_pos + 2);
3242 $recordData = $this->_readRecordData($this->_data, $this->_pos + 4, $length);
3243
3244 // move stream pointer to next record
3245 $this->_pos += 4 + $length;
3246
3247 if (!$this->_readDataOnly) {
3248 // offset: 0; size: 8
3249 $this->_phpSheet->getPageMargins()->setTop(self::_extractNumber($recordData));
3250 }
3251 }

References _GetInt2d(), and _readRecordData().

Referenced by load().

+ Here is the call graph for this function:
+ Here is the caller graph for this function:

◆ _readUnicodeString()

static PHPExcel_Reader_Excel5::_readUnicodeString (   $subData,
  $characterCount 
)
staticprivate

Read Unicode string with no string length field, but with known character count this function is under construction, needs to support rich text, and Asian phonetic settings OpenOffice.org's Documentation of the Microsoft Excel File Format, section 2.5.3.

Parameters
string$subData
int$characterCount
Returns
array

Definition at line 6624 of file Excel5.php.

6625 {
6626 $value = '';
6627
6628 // offset: 0: size: 1; option flags
6629
6630 // bit: 0; mask: 0x01; character compression (0 = compressed 8-bit, 1 = uncompressed 16-bit)
6631 $isCompressed = !((0x01 & ord($subData[0])) >> 0);
6632
6633 // bit: 2; mask: 0x04; Asian phonetic settings
6634 $hasAsian = (0x04) & ord($subData[0]) >> 2;
6635
6636 // bit: 3; mask: 0x08; Rich-Text settings
6637 $hasRichText = (0x08) & ord($subData[0]) >> 3;
6638
6639 // offset: 1: size: var; character array
6640 // this offset assumes richtext and Asian phonetic settings are off which is generally wrong
6641 // needs to be fixed
6642 $value = self::_encodeUTF16(substr($subData, 1, $isCompressed ? $characterCount : 2 * $characterCount), $isCompressed);
6643
6644 return array(
6645 'value' => $value,
6646 'size' => $isCompressed ? 1 + $characterCount : 1 + 2 * $characterCount, // the size in bytes including the option flags
6647 );
6648 }

References _encodeUTF16().

Referenced by _readDefinedName(), _readUnicodeStringLong(), and _readUnicodeStringShort().

+ Here is the call graph for this function:
+ Here is the caller graph for this function:

◆ _readUnicodeStringLong()

static PHPExcel_Reader_Excel5::_readUnicodeStringLong (   $subData)
staticprivate

Extracts an Excel Unicode long string (16-bit string length) OpenOffice documentation: 2.5.3 this function is under construction, needs to support rich text, and Asian phonetic settings.

Parameters
string$subData
Returns
array

Definition at line 6599 of file Excel5.php.

6600 {
6601 $value = '';
6602
6603 // offset: 0: size: 2; length of the string (character count)
6604 $characterCount = self::_GetInt2d($subData, 0);
6605
6606 $string = self::_readUnicodeString(substr($subData, 2), $characterCount);
6607
6608 // add 2 for the string length
6609 $string['size'] += 2;
6610
6611 return $string;
6612 }

References _GetInt2d(), and _readUnicodeString().

Referenced by _readBIFF8Constant(), _readDataValidation(), _readExternalBook(), _readFooter(), _readFormat(), _readHeader(), _readLabel(), _readNote(), and _readString().

+ Here is the call graph for this function:
+ Here is the caller graph for this function:

◆ _readUnicodeStringShort()

static PHPExcel_Reader_Excel5::_readUnicodeStringShort (   $subData)
staticprivate

Extracts an Excel Unicode short string (8-bit string length) OpenOffice documentation: 2.5.3 function will automatically find out where the Unicode string ends.

Parameters
string$subData
Returns
array

Definition at line 6575 of file Excel5.php.

6576 {
6577 $value = '';
6578
6579 // offset: 0: size: 1; length of the string (character count)
6580 $characterCount = ord($subData[0]);
6581
6582 $string = self::_readUnicodeString(substr($subData, 1), $characterCount);
6583
6584 // add 1 for the string length
6585 $string['size'] += 1;
6586
6587 return $string;
6588 }

References _readUnicodeString().

Referenced by _getNextToken(), _readExternName(), _readFont(), and _readSheet().

+ Here is the call graph for this function:
+ Here is the caller graph for this function:

◆ _readVcenter()

PHPExcel_Reader_Excel5::_readVcenter ( )
private

Read VCENTER record.

Definition at line 3183 of file Excel5.php.

3184 {
3185 $length = self::_GetInt2d($this->_data, $this->_pos + 2);
3186 $recordData = $this->_readRecordData($this->_data, $this->_pos + 4, $length);
3187
3188 // move stream pointer to next record
3189 $this->_pos += 4 + $length;
3190
3191 if (!$this->_readDataOnly) {
3192 // offset: 0; size: 2; 0 = print sheet aligned at top page border, 1 = print sheet vertically centered
3193 $isVerticalCentered = (bool) self::_GetInt2d($recordData, 0);
3194
3195 $this->_phpSheet->getPageSetup()->setVerticalCentered($isVerticalCentered);
3196 }
3197 }

References _GetInt2d(), and _readRecordData().

Referenced by load().

+ Here is the call graph for this function:
+ Here is the caller graph for this function:

◆ _readVerticalPageBreaks()

PHPExcel_Reader_Excel5::_readVerticalPageBreaks ( )
private

Read VERTICALPAGEBREAKS record.

Definition at line 3080 of file Excel5.php.

3081 {
3082 $length = self::_GetInt2d($this->_data, $this->_pos + 2);
3083 $recordData = $this->_readRecordData($this->_data, $this->_pos + 4, $length);
3084
3085 // move stream pointer to next record
3086 $this->_pos += 4 + $length;
3087
3088 if ($this->_version == self::XLS_BIFF8 && !$this->_readDataOnly) {
3089 // offset: 0; size: 2; number of the following column index structures
3090 $nm = self::_GetInt2d($recordData, 0);
3091
3092 // offset: 2; size: 6 * $nm; list of $nm row index structures
3093 for ($i = 0; $i < $nm; ++$i) {
3094 $c = self::_GetInt2d($recordData, 2 + 6 * $i);
3095 $rf = self::_GetInt2d($recordData, 2 + 6 * $i + 2);
3096 $rl = self::_GetInt2d($recordData, 2 + 6 * $i + 4);
3097
3098 // not sure why two row indexes are necessary?
3099 $this->_phpSheet->setBreakByColumnAndRow($c, $rf, PHPExcel_Worksheet::BREAK_COLUMN);
3100 }
3101 }
3102 }

References $i, _GetInt2d(), _readRecordData(), and PHPExcel_Worksheet\BREAK_COLUMN.

Referenced by load().

+ Here is the call graph for this function:
+ Here is the caller graph for this function:

◆ _readWindow2()

PHPExcel_Reader_Excel5::_readWindow2 ( )
private

Read WINDOW2 record.

Definition at line 4229 of file Excel5.php.

4230 {
4231 $length = self::_GetInt2d($this->_data, $this->_pos + 2);
4232 $recordData = $this->_readRecordData($this->_data, $this->_pos + 4, $length);
4233
4234 // move stream pointer to next record
4235 $this->_pos += 4 + $length;
4236
4237 // offset: 0; size: 2; option flags
4238 $options = self::_GetInt2d($recordData, 0);
4239
4240 // offset: 2; size: 2; index to first visible row
4241 $firstVisibleRow = self::_GetInt2d($recordData, 2);
4242
4243 // offset: 4; size: 2; index to first visible colum
4244 $firstVisibleColumn = self::_GetInt2d($recordData, 4);
4245 if ($this->_version === self::XLS_BIFF8) {
4246 // offset: 8; size: 2; not used
4247 // offset: 10; size: 2; cached magnification factor in page break preview (in percent); 0 = Default (60%)
4248 // offset: 12; size: 2; cached magnification factor in normal view (in percent); 0 = Default (100%)
4249 // offset: 14; size: 4; not used
4250 $zoomscaleInPageBreakPreview = self::_GetInt2d($recordData, 10);
4251 if ($zoomscaleInPageBreakPreview === 0) $zoomscaleInPageBreakPreview = 60;
4252 $zoomscaleInNormalView = self::_GetInt2d($recordData, 12);
4253 if ($zoomscaleInNormalView === 0) $zoomscaleInNormalView = 100;
4254 }
4255
4256 // bit: 1; mask: 0x0002; 0 = do not show gridlines, 1 = show gridlines
4257 $showGridlines = (bool) ((0x0002 & $options) >> 1);
4258 $this->_phpSheet->setShowGridlines($showGridlines);
4259
4260 // bit: 2; mask: 0x0004; 0 = do not show headers, 1 = show headers
4261 $showRowColHeaders = (bool) ((0x0004 & $options) >> 2);
4262 $this->_phpSheet->setShowRowColHeaders($showRowColHeaders);
4263
4264 // bit: 3; mask: 0x0008; 0 = panes are not frozen, 1 = panes are frozen
4265 $this->_frozen = (bool) ((0x0008 & $options) >> 3);
4266
4267 // bit: 6; mask: 0x0040; 0 = columns from left to right, 1 = columns from right to left
4268 $this->_phpSheet->setRightToLeft((bool)((0x0040 & $options) >> 6));
4269
4270 // bit: 10; mask: 0x0400; 0 = sheet not active, 1 = sheet active
4271 $isActive = (bool) ((0x0400 & $options) >> 10);
4272 if ($isActive) {
4273 $this->_phpExcel->setActiveSheetIndex($this->_phpExcel->getIndex($this->_phpSheet));
4274 }
4275
4276 // bit: 11; mask: 0x0800; 0 = normal view, 1 = page break view
4277 $isPageBreakPreview = (bool) ((0x0800 & $options) >> 11);
4278
4279 //FIXME: set $firstVisibleRow and $firstVisibleColumn
4280
4281 if ($this->_phpSheet->getSheetView()->getView() !== PHPExcel_Worksheet_SheetView::SHEETVIEW_PAGE_LAYOUT) {
4282 //NOTE: this setting is inferior to page layout view(Excel2007-)
4285 $this->_phpSheet->getSheetView()->setView($view);
4286 if ($this->_version === self::XLS_BIFF8) {
4287 $zoomScale = $isPageBreakPreview? $zoomscaleInPageBreakPreview : $zoomscaleInNormalView;
4288 $this->_phpSheet->getSheetView()->setZoomScale($zoomScale);
4289 $this->_phpSheet->getSheetView()->setZoomScaleNormal($zoomscaleInNormalView);
4290 }
4291 }
4292 }

References $options, _GetInt2d(), _readRecordData(), PHPExcel_Worksheet_SheetView\SHEETVIEW_NORMAL, PHPExcel_Worksheet_SheetView\SHEETVIEW_PAGE_BREAK_PREVIEW, and PHPExcel_Worksheet_SheetView\SHEETVIEW_PAGE_LAYOUT.

Referenced by load().

+ Here is the call graph for this function:
+ Here is the caller graph for this function:

◆ _readXf()

PHPExcel_Reader_Excel5::_readXf ( )
private

XF - Extended Format.

This record contains formatting information for cells, rows, columns or styles. According to http://support.microsoft.com/kb/147732 there are always at least 15 cell style XF and 1 cell XF. Inspection of Excel files generated by MS Office Excel shows that XF records 0-14 are cell style XF and XF record 15 is a cell XF We only read the first cell style XF and skip the remaining cell style XF records We read all cell XF records.

– "OpenOffice.org's Documentation of the Microsoft Excel File Format"

Definition at line 2008 of file Excel5.php.

2009 {
2010 $length = self::_GetInt2d($this->_data, $this->_pos + 2);
2011 $recordData = $this->_readRecordData($this->_data, $this->_pos + 4, $length);
2012
2013 // move stream pointer to next record
2014 $this->_pos += 4 + $length;
2015
2016 $objStyle = new PHPExcel_Style();
2017
2018 if (!$this->_readDataOnly) {
2019 // offset: 0; size: 2; Index to FONT record
2020 if (self::_GetInt2d($recordData, 0) < 4) {
2021 $fontIndex = self::_GetInt2d($recordData, 0);
2022 } else {
2023 // this has to do with that index 4 is omitted in all BIFF versions for some strange reason
2024 // check the OpenOffice documentation of the FONT record
2025 $fontIndex = self::_GetInt2d($recordData, 0) - 1;
2026 }
2027 $objStyle->setFont($this->_objFonts[$fontIndex]);
2028
2029 // offset: 2; size: 2; Index to FORMAT record
2030 $numberFormatIndex = self::_GetInt2d($recordData, 2);
2031 if (isset($this->_formats[$numberFormatIndex])) {
2032 // then we have user-defined format code
2033 $numberformat = array('code' => $this->_formats[$numberFormatIndex]);
2034 } elseif (($code = PHPExcel_Style_NumberFormat::builtInFormatCode($numberFormatIndex)) !== '') {
2035 // then we have built-in format code
2036 $numberformat = array('code' => $code);
2037 } else {
2038 // we set the general format code
2039 $numberformat = array('code' => 'General');
2040 }
2041 $objStyle->getNumberFormat()->setFormatCode($numberformat['code']);
2042
2043 // offset: 4; size: 2; XF type, cell protection, and parent style XF
2044 // bit 2-0; mask 0x0007; XF_TYPE_PROT
2045 $xfTypeProt = self::_GetInt2d($recordData, 4);
2046 // bit 0; mask 0x01; 1 = cell is locked
2047 $isLocked = (0x01 & $xfTypeProt) >> 0;
2048 $objStyle->getProtection()->setLocked($isLocked ?
2050
2051 // bit 1; mask 0x02; 1 = Formula is hidden
2052 $isHidden = (0x02 & $xfTypeProt) >> 1;
2053 $objStyle->getProtection()->setHidden($isHidden ?
2055
2056 // bit 2; mask 0x04; 0 = Cell XF, 1 = Cell Style XF
2057 $isCellStyleXf = (0x04 & $xfTypeProt) >> 2;
2058
2059 // offset: 6; size: 1; Alignment and text break
2060 // bit 2-0, mask 0x07; horizontal alignment
2061 $horAlign = (0x07 & ord($recordData{6})) >> 0;
2062 switch ($horAlign) {
2063 case 0:
2064 $objStyle->getAlignment()->setHorizontal(PHPExcel_Style_Alignment::HORIZONTAL_GENERAL);
2065 break;
2066 case 1:
2067 $objStyle->getAlignment()->setHorizontal(PHPExcel_Style_Alignment::HORIZONTAL_LEFT);
2068 break;
2069 case 2:
2070 $objStyle->getAlignment()->setHorizontal(PHPExcel_Style_Alignment::HORIZONTAL_CENTER);
2071 break;
2072 case 3:
2073 $objStyle->getAlignment()->setHorizontal(PHPExcel_Style_Alignment::HORIZONTAL_RIGHT);
2074 break;
2075 case 4:
2076 $objStyle->getAlignment()->setHorizontal(PHPExcel_Style_Alignment::HORIZONTAL_FILL);
2077 break;
2078 case 5:
2079 $objStyle->getAlignment()->setHorizontal(PHPExcel_Style_Alignment::HORIZONTAL_JUSTIFY);
2080 break;
2081 case 6:
2082 $objStyle->getAlignment()->setHorizontal(PHPExcel_Style_Alignment::HORIZONTAL_CENTER_CONTINUOUS);
2083 break;
2084 }
2085 // bit 3, mask 0x08; wrap text
2086 $wrapText = (0x08 & ord($recordData{6})) >> 3;
2087 switch ($wrapText) {
2088 case 0:
2089 $objStyle->getAlignment()->setWrapText(false);
2090 break;
2091 case 1:
2092 $objStyle->getAlignment()->setWrapText(true);
2093 break;
2094 }
2095 // bit 6-4, mask 0x70; vertical alignment
2096 $vertAlign = (0x70 & ord($recordData{6})) >> 4;
2097 switch ($vertAlign) {
2098 case 0:
2099 $objStyle->getAlignment()->setVertical(PHPExcel_Style_Alignment::VERTICAL_TOP);
2100 break;
2101 case 1:
2102 $objStyle->getAlignment()->setVertical(PHPExcel_Style_Alignment::VERTICAL_CENTER);
2103 break;
2104 case 2:
2105 $objStyle->getAlignment()->setVertical(PHPExcel_Style_Alignment::VERTICAL_BOTTOM);
2106 break;
2107 case 3:
2108 $objStyle->getAlignment()->setVertical(PHPExcel_Style_Alignment::VERTICAL_JUSTIFY);
2109 break;
2110 }
2111
2112 if ($this->_version == self::XLS_BIFF8) {
2113 // offset: 7; size: 1; XF_ROTATION: Text rotation angle
2114 $angle = ord($recordData{7});
2115 $rotation = 0;
2116 if ($angle <= 90) {
2117 $rotation = $angle;
2118 } else if ($angle <= 180) {
2119 $rotation = 90 - $angle;
2120 } else if ($angle == 255) {
2121 $rotation = -165;
2122 }
2123 $objStyle->getAlignment()->setTextRotation($rotation);
2124
2125 // offset: 8; size: 1; Indentation, shrink to cell size, and text direction
2126 // bit: 3-0; mask: 0x0F; indent level
2127 $indent = (0x0F & ord($recordData{8})) >> 0;
2128 $objStyle->getAlignment()->setIndent($indent);
2129
2130 // bit: 4; mask: 0x10; 1 = shrink content to fit into cell
2131 $shrinkToFit = (0x10 & ord($recordData{8})) >> 4;
2132 switch ($shrinkToFit) {
2133 case 0:
2134 $objStyle->getAlignment()->setShrinkToFit(false);
2135 break;
2136 case 1:
2137 $objStyle->getAlignment()->setShrinkToFit(true);
2138 break;
2139 }
2140
2141 // offset: 9; size: 1; Flags used for attribute groups
2142
2143 // offset: 10; size: 4; Cell border lines and background area
2144 // bit: 3-0; mask: 0x0000000F; left style
2145 if ($bordersLeftStyle = self::_mapBorderStyle((0x0000000F & self::_GetInt4d($recordData, 10)) >> 0)) {
2146 $objStyle->getBorders()->getLeft()->setBorderStyle($bordersLeftStyle);
2147 }
2148 // bit: 7-4; mask: 0x000000F0; right style
2149 if ($bordersRightStyle = self::_mapBorderStyle((0x000000F0 & self::_GetInt4d($recordData, 10)) >> 4)) {
2150 $objStyle->getBorders()->getRight()->setBorderStyle($bordersRightStyle);
2151 }
2152 // bit: 11-8; mask: 0x00000F00; top style
2153 if ($bordersTopStyle = self::_mapBorderStyle((0x00000F00 & self::_GetInt4d($recordData, 10)) >> 8)) {
2154 $objStyle->getBorders()->getTop()->setBorderStyle($bordersTopStyle);
2155 }
2156 // bit: 15-12; mask: 0x0000F000; bottom style
2157 if ($bordersBottomStyle = self::_mapBorderStyle((0x0000F000 & self::_GetInt4d($recordData, 10)) >> 12)) {
2158 $objStyle->getBorders()->getBottom()->setBorderStyle($bordersBottomStyle);
2159 }
2160 // bit: 22-16; mask: 0x007F0000; left color
2161 $objStyle->getBorders()->getLeft()->colorIndex = (0x007F0000 & self::_GetInt4d($recordData, 10)) >> 16;
2162
2163 // bit: 29-23; mask: 0x3F800000; right color
2164 $objStyle->getBorders()->getRight()->colorIndex = (0x3F800000 & self::_GetInt4d($recordData, 10)) >> 23;
2165
2166 // bit: 30; mask: 0x40000000; 1 = diagonal line from top left to right bottom
2167 $diagonalDown = (0x40000000 & self::_GetInt4d($recordData, 10)) >> 30 ?
2168 true : false;
2169
2170 // bit: 31; mask: 0x80000000; 1 = diagonal line from bottom left to top right
2171 $diagonalUp = (0x80000000 & self::_GetInt4d($recordData, 10)) >> 31 ?
2172 true : false;
2173
2174 if ($diagonalUp == false && $diagonalDown == false) {
2175 $objStyle->getBorders()->setDiagonalDirection(PHPExcel_Style_Borders::DIAGONAL_NONE);
2176 } elseif ($diagonalUp == true && $diagonalDown == false) {
2177 $objStyle->getBorders()->setDiagonalDirection(PHPExcel_Style_Borders::DIAGONAL_UP);
2178 } elseif ($diagonalUp == false && $diagonalDown == true) {
2179 $objStyle->getBorders()->setDiagonalDirection(PHPExcel_Style_Borders::DIAGONAL_DOWN);
2180 } elseif ($diagonalUp == true && $diagonalDown == true) {
2181 $objStyle->getBorders()->setDiagonalDirection(PHPExcel_Style_Borders::DIAGONAL_BOTH);
2182 }
2183
2184 // offset: 14; size: 4;
2185 // bit: 6-0; mask: 0x0000007F; top color
2186 $objStyle->getBorders()->getTop()->colorIndex = (0x0000007F & self::_GetInt4d($recordData, 14)) >> 0;
2187
2188 // bit: 13-7; mask: 0x00003F80; bottom color
2189 $objStyle->getBorders()->getBottom()->colorIndex = (0x00003F80 & self::_GetInt4d($recordData, 14)) >> 7;
2190
2191 // bit: 20-14; mask: 0x001FC000; diagonal color
2192 $objStyle->getBorders()->getDiagonal()->colorIndex = (0x001FC000 & self::_GetInt4d($recordData, 14)) >> 14;
2193
2194 // bit: 24-21; mask: 0x01E00000; diagonal style
2195 if ($bordersDiagonalStyle = self::_mapBorderStyle((0x01E00000 & self::_GetInt4d($recordData, 14)) >> 21)) {
2196 $objStyle->getBorders()->getDiagonal()->setBorderStyle($bordersDiagonalStyle);
2197 }
2198
2199 // bit: 31-26; mask: 0xFC000000 fill pattern
2200 if ($fillType = self::_mapFillPattern((0xFC000000 & self::_GetInt4d($recordData, 14)) >> 26)) {
2201 $objStyle->getFill()->setFillType($fillType);
2202 }
2203 // offset: 18; size: 2; pattern and background colour
2204 // bit: 6-0; mask: 0x007F; color index for pattern color
2205 $objStyle->getFill()->startcolorIndex = (0x007F & self::_GetInt2d($recordData, 18)) >> 0;
2206
2207 // bit: 13-7; mask: 0x3F80; color index for pattern background
2208 $objStyle->getFill()->endcolorIndex = (0x3F80 & self::_GetInt2d($recordData, 18)) >> 7;
2209 } else {
2210 // BIFF5
2211
2212 // offset: 7; size: 1; Text orientation and flags
2213 $orientationAndFlags = ord($recordData{7});
2214
2215 // bit: 1-0; mask: 0x03; XF_ORIENTATION: Text orientation
2216 $xfOrientation = (0x03 & $orientationAndFlags) >> 0;
2217 switch ($xfOrientation) {
2218 case 0:
2219 $objStyle->getAlignment()->setTextRotation(0);
2220 break;
2221 case 1:
2222 $objStyle->getAlignment()->setTextRotation(-165);
2223 break;
2224 case 2:
2225 $objStyle->getAlignment()->setTextRotation(90);
2226 break;
2227 case 3:
2228 $objStyle->getAlignment()->setTextRotation(-90);
2229 break;
2230 }
2231
2232 // offset: 8; size: 4; cell border lines and background area
2233 $borderAndBackground = self::_GetInt4d($recordData, 8);
2234
2235 // bit: 6-0; mask: 0x0000007F; color index for pattern color
2236 $objStyle->getFill()->startcolorIndex = (0x0000007F & $borderAndBackground) >> 0;
2237
2238 // bit: 13-7; mask: 0x00003F80; color index for pattern background
2239 $objStyle->getFill()->endcolorIndex = (0x00003F80 & $borderAndBackground) >> 7;
2240
2241 // bit: 21-16; mask: 0x003F0000; fill pattern
2242 $objStyle->getFill()->setFillType(self::_mapFillPattern((0x003F0000 & $borderAndBackground) >> 16));
2243
2244 // bit: 24-22; mask: 0x01C00000; bottom line style
2245 $objStyle->getBorders()->getBottom()->setBorderStyle(self::_mapBorderStyle((0x01C00000 & $borderAndBackground) >> 22));
2246
2247 // bit: 31-25; mask: 0xFE000000; bottom line color
2248 $objStyle->getBorders()->getBottom()->colorIndex = (0xFE000000 & $borderAndBackground) >> 25;
2249
2250 // offset: 12; size: 4; cell border lines
2251 $borderLines = self::_GetInt4d($recordData, 12);
2252
2253 // bit: 2-0; mask: 0x00000007; top line style
2254 $objStyle->getBorders()->getTop()->setBorderStyle(self::_mapBorderStyle((0x00000007 & $borderLines) >> 0));
2255
2256 // bit: 5-3; mask: 0x00000038; left line style
2257 $objStyle->getBorders()->getLeft()->setBorderStyle(self::_mapBorderStyle((0x00000038 & $borderLines) >> 3));
2258
2259 // bit: 8-6; mask: 0x000001C0; right line style
2260 $objStyle->getBorders()->getRight()->setBorderStyle(self::_mapBorderStyle((0x000001C0 & $borderLines) >> 6));
2261
2262 // bit: 15-9; mask: 0x0000FE00; top line color index
2263 $objStyle->getBorders()->getTop()->colorIndex = (0x0000FE00 & $borderLines) >> 9;
2264
2265 // bit: 22-16; mask: 0x007F0000; left line color index
2266 $objStyle->getBorders()->getLeft()->colorIndex = (0x007F0000 & $borderLines) >> 16;
2267
2268 // bit: 29-23; mask: 0x3F800000; right line color index
2269 $objStyle->getBorders()->getRight()->colorIndex = (0x3F800000 & $borderLines) >> 23;
2270 }
2271
2272 // add cellStyleXf or cellXf and update mapping
2273 if ($isCellStyleXf) {
2274 // we only read one style XF record which is always the first
2275 if ($this->_xfIndex == 0) {
2276 $this->_phpExcel->addCellStyleXf($objStyle);
2277 $this->_mapCellStyleXfIndex[$this->_xfIndex] = 0;
2278 }
2279 } else {
2280 // we read all cell XF records
2281 $this->_phpExcel->addCellXf($objStyle);
2282 $this->_mapCellXfIndex[$this->_xfIndex] = count($this->_phpExcel->getCellXfCollection()) - 1;
2283 }
2284
2285 // update XF index for when we read next record
2287 }
2288 }
const HORIZONTAL_CENTER_CONTINUOUS
Definition: Alignment.php:43
static builtInFormatCode($pIndex)
Get built-in format code.
const PROTECTION_INHERIT
Protection styles.
Definition: Protection.php:39
$angle

References $_xfIndex, $angle, $code, _GetInt2d(), _GetInt4d(), _readRecordData(), PHPExcel_Style_NumberFormat\builtInFormatCode(), PHPExcel_Style_Borders\DIAGONAL_BOTH, PHPExcel_Style_Borders\DIAGONAL_DOWN, PHPExcel_Style_Borders\DIAGONAL_NONE, PHPExcel_Style_Borders\DIAGONAL_UP, PHPExcel_Style_Alignment\HORIZONTAL_CENTER, PHPExcel_Style_Alignment\HORIZONTAL_CENTER_CONTINUOUS, PHPExcel_Style_Alignment\HORIZONTAL_FILL, PHPExcel_Style_Alignment\HORIZONTAL_GENERAL, PHPExcel_Style_Alignment\HORIZONTAL_JUSTIFY, PHPExcel_Style_Alignment\HORIZONTAL_LEFT, PHPExcel_Style_Alignment\HORIZONTAL_RIGHT, PHPExcel_Style_Protection\PROTECTION_INHERIT, PHPExcel_Style_Protection\PROTECTION_PROTECTED, PHPExcel_Style_Protection\PROTECTION_UNPROTECTED, PHPExcel_Style_Alignment\VERTICAL_BOTTOM, PHPExcel_Style_Alignment\VERTICAL_CENTER, PHPExcel_Style_Alignment\VERTICAL_JUSTIFY, and PHPExcel_Style_Alignment\VERTICAL_TOP.

Referenced by load().

+ Here is the call graph for this function:
+ Here is the caller graph for this function:

◆ _readXfExt()

PHPExcel_Reader_Excel5::_readXfExt ( )
private

Definition at line 2294 of file Excel5.php.

2295 {
2296 $length = self::_GetInt2d($this->_data, $this->_pos + 2);
2297 $recordData = $this->_readRecordData($this->_data, $this->_pos + 4, $length);
2298
2299 // move stream pointer to next record
2300 $this->_pos += 4 + $length;
2301
2302 if (!$this->_readDataOnly) {
2303 // offset: 0; size: 2; 0x087D = repeated header
2304
2305 // offset: 2; size: 2
2306
2307 // offset: 4; size: 8; not used
2308
2309 // offset: 12; size: 2; record version
2310
2311 // offset: 14; size: 2; index to XF record which this record modifies
2312 $ixfe = self::_GetInt2d($recordData, 14);
2313
2314 // offset: 16; size: 2; not used
2315
2316 // offset: 18; size: 2; number of extension properties that follow
2317 $cexts = self::_GetInt2d($recordData, 18);
2318
2319 // start reading the actual extension data
2320 $offset = 20;
2321 while ($offset < $length) {
2322 // extension type
2323 $extType = self::_GetInt2d($recordData, $offset);
2324
2325 // extension length
2326 $cb = self::_GetInt2d($recordData, $offset + 2);
2327
2328 // extension data
2329 $extData = substr($recordData, $offset + 4, $cb);
2330
2331 switch ($extType) {
2332 case 4: // fill start color
2333 $xclfType = self::_GetInt2d($extData, 0); // color type
2334 $xclrValue = substr($extData, 4, 4); // color value (value based on color type)
2335
2336 if ($xclfType == 2) {
2337 $rgb = sprintf('%02X%02X%02X', ord($xclrValue{0}), ord($xclrValue{1}), ord($xclrValue{2}));
2338
2339 // modify the relevant style property
2340 if ( isset($this->_mapCellXfIndex[$ixfe]) ) {
2341 $fill = $this->_phpExcel->getCellXfByIndex($this->_mapCellXfIndex[$ixfe])->getFill();
2342 $fill->getStartColor()->setRGB($rgb);
2343 unset($fill->startcolorIndex); // normal color index does not apply, discard
2344 }
2345 }
2346 break;
2347
2348 case 5: // fill end color
2349 $xclfType = self::_GetInt2d($extData, 0); // color type
2350 $xclrValue = substr($extData, 4, 4); // color value (value based on color type)
2351
2352 if ($xclfType == 2) {
2353 $rgb = sprintf('%02X%02X%02X', ord($xclrValue{0}), ord($xclrValue{1}), ord($xclrValue{2}));
2354
2355 // modify the relevant style property
2356 if ( isset($this->_mapCellXfIndex[$ixfe]) ) {
2357 $fill = $this->_phpExcel->getCellXfByIndex($this->_mapCellXfIndex[$ixfe])->getFill();
2358 $fill->getEndColor()->setRGB($rgb);
2359 unset($fill->endcolorIndex); // normal color index does not apply, discard
2360 }
2361 }
2362 break;
2363
2364 case 7: // border color top
2365 $xclfType = self::_GetInt2d($extData, 0); // color type
2366 $xclrValue = substr($extData, 4, 4); // color value (value based on color type)
2367
2368 if ($xclfType == 2) {
2369 $rgb = sprintf('%02X%02X%02X', ord($xclrValue{0}), ord($xclrValue{1}), ord($xclrValue{2}));
2370
2371 // modify the relevant style property
2372 if ( isset($this->_mapCellXfIndex[$ixfe]) ) {
2373 $top = $this->_phpExcel->getCellXfByIndex($this->_mapCellXfIndex[$ixfe])->getBorders()->getTop();
2374 $top->getColor()->setRGB($rgb);
2375 unset($top->colorIndex); // normal color index does not apply, discard
2376 }
2377 }
2378 break;
2379
2380 case 8: // border color bottom
2381 $xclfType = self::_GetInt2d($extData, 0); // color type
2382 $xclrValue = substr($extData, 4, 4); // color value (value based on color type)
2383
2384 if ($xclfType == 2) {
2385 $rgb = sprintf('%02X%02X%02X', ord($xclrValue{0}), ord($xclrValue{1}), ord($xclrValue{2}));
2386
2387 // modify the relevant style property
2388 if ( isset($this->_mapCellXfIndex[$ixfe]) ) {
2389 $bottom = $this->_phpExcel->getCellXfByIndex($this->_mapCellXfIndex[$ixfe])->getBorders()->getBottom();
2390 $bottom->getColor()->setRGB($rgb);
2391 unset($bottom->colorIndex); // normal color index does not apply, discard
2392 }
2393 }
2394 break;
2395
2396 case 9: // border color left
2397 $xclfType = self::_GetInt2d($extData, 0); // color type
2398 $xclrValue = substr($extData, 4, 4); // color value (value based on color type)
2399
2400 if ($xclfType == 2) {
2401 $rgb = sprintf('%02X%02X%02X', ord($xclrValue{0}), ord($xclrValue{1}), ord($xclrValue{2}));
2402
2403 // modify the relevant style property
2404 if ( isset($this->_mapCellXfIndex[$ixfe]) ) {
2405 $left = $this->_phpExcel->getCellXfByIndex($this->_mapCellXfIndex[$ixfe])->getBorders()->getLeft();
2406 $left->getColor()->setRGB($rgb);
2407 unset($left->colorIndex); // normal color index does not apply, discard
2408 }
2409 }
2410 break;
2411
2412 case 10: // border color right
2413 $xclfType = self::_GetInt2d($extData, 0); // color type
2414 $xclrValue = substr($extData, 4, 4); // color value (value based on color type)
2415
2416 if ($xclfType == 2) {
2417 $rgb = sprintf('%02X%02X%02X', ord($xclrValue{0}), ord($xclrValue{1}), ord($xclrValue{2}));
2418
2419 // modify the relevant style property
2420 if ( isset($this->_mapCellXfIndex[$ixfe]) ) {
2421 $right = $this->_phpExcel->getCellXfByIndex($this->_mapCellXfIndex[$ixfe])->getBorders()->getRight();
2422 $right->getColor()->setRGB($rgb);
2423 unset($right->colorIndex); // normal color index does not apply, discard
2424 }
2425 }
2426 break;
2427
2428 case 11: // border color diagonal
2429 $xclfType = self::_GetInt2d($extData, 0); // color type
2430 $xclrValue = substr($extData, 4, 4); // color value (value based on color type)
2431
2432 if ($xclfType == 2) {
2433 $rgb = sprintf('%02X%02X%02X', ord($xclrValue{0}), ord($xclrValue{1}), ord($xclrValue{2}));
2434
2435 // modify the relevant style property
2436 if ( isset($this->_mapCellXfIndex[$ixfe]) ) {
2437 $diagonal = $this->_phpExcel->getCellXfByIndex($this->_mapCellXfIndex[$ixfe])->getBorders()->getDiagonal();
2438 $diagonal->getColor()->setRGB($rgb);
2439 unset($diagonal->colorIndex); // normal color index does not apply, discard
2440 }
2441 }
2442 break;
2443
2444 case 13: // font color
2445 $xclfType = self::_GetInt2d($extData, 0); // color type
2446 $xclrValue = substr($extData, 4, 4); // color value (value based on color type)
2447
2448 if ($xclfType == 2) {
2449 $rgb = sprintf('%02X%02X%02X', ord($xclrValue{0}), ord($xclrValue{1}), ord($xclrValue{2}));
2450
2451 // modify the relevant style property
2452 if ( isset($this->_mapCellXfIndex[$ixfe]) ) {
2453 $font = $this->_phpExcel->getCellXfByIndex($this->_mapCellXfIndex[$ixfe])->getFont();
2454 $font->getColor()->setRGB($rgb);
2455 unset($font->colorIndex); // normal color index does not apply, discard
2456 }
2457 }
2458 break;
2459 }
2460
2461 $offset += $cb;
2462 }
2463 }
2464
2465 }

References _GetInt2d(), _readRecordData(), and sprintf.

Referenced by load().

+ Here is the call graph for this function:
+ Here is the caller graph for this function:

◆ _uncompressByteString()

static PHPExcel_Reader_Excel5::_uncompressByteString (   $string)
staticprivate

Convert UTF-16 string in compressed notation to uncompressed form.

Only used for BIFF8.

Parameters
string$string
Returns
string

Definition at line 6743 of file Excel5.php.

6744 {
6745 $uncompressedString = '';
6746 $strLen = strlen($string);
6747 for ($i = 0; $i < $strLen; ++$i) {
6748 $uncompressedString .= $string[$i] . "\0";
6749 }
6750
6751 return $uncompressedString;
6752 }

References $i.

Referenced by _encodeUTF16().

+ Here is the caller graph for this function:

◆ _UTF8toExcelDoubleQuoted()

static PHPExcel_Reader_Excel5::_UTF8toExcelDoubleQuoted (   $value)
staticprivate

Convert UTF-8 string to string surounded by double quotes.

Used for explicit string tokens in formulas. Example: hello"world --> "hello""world"

Parameters
string$valueUTF-8 encoded string
Returns
string

Definition at line 6658 of file Excel5.php.

6659 {
6660 return '"' . str_replace('"', '""', $value) . '"';
6661 }

Referenced by _getNextToken().

+ Here is the caller graph for this function:

◆ _verifyPassword()

PHPExcel_Reader_Excel5::_verifyPassword (   $password,
  $docid,
  $salt_data,
  $hashedsalt_data,
$valContext 
)
private

Definition at line 1742 of file Excel5.php.

1743 {
1744 $pwarray = str_repeat("\0", 64);
1745
1746 for ($i = 0; $i < strlen($password); $i++) {
1747 $o = ord(substr($password, $i, 1));
1748 $pwarray[2 * $i] = chr($o & 0xff);
1749 $pwarray[2 * $i + 1] = chr(($o >> 8) & 0xff);
1750 }
1751 $pwarray[2 * $i] = chr(0x80);
1752 $pwarray[56] = chr(($i << 4) & 0xff);
1753
1754 $md5 = new PHPExcel_Reader_Excel5_MD5();
1755 $md5->add($pwarray);
1756
1757 $mdContext1 = $md5->getContext();
1758
1759 $offset = 0;
1760 $keyoffset = 0;
1761 $tocopy = 5;
1762
1763 $md5->reset();
1764
1765 while ($offset != 16) {
1766 if ((64 - $offset) < 5) {
1767 $tocopy = 64 - $offset;
1768 }
1769
1770 for ($i = 0; $i <= $tocopy; $i++) {
1771 $pwarray[$offset + $i] = $mdContext1[$keyoffset + $i];
1772 }
1773
1774 $offset += $tocopy;
1775
1776 if ($offset == 64) {
1777 $md5->add($pwarray);
1778 $keyoffset = $tocopy;
1779 $tocopy = 5 - $tocopy;
1780 $offset = 0;
1781 continue;
1782 }
1783
1784 $keyoffset = 0;
1785 $tocopy = 5;
1786 for ($i = 0; $i < 16; $i++) {
1787 $pwarray[$offset + $i] = $docid[$i];
1788 }
1789 $offset += 16;
1790 }
1791
1792 $pwarray[16] = "\x80";
1793 for ($i = 0; $i < 47; $i++) {
1794 $pwarray[17 + $i] = "\0";
1795 }
1796 $pwarray[56] = "\x80";
1797 $pwarray[57] = "\x0a";
1798
1799 $md5->add($pwarray);
1800 $valContext = $md5->getContext();
1801
1802 $key = $this->_makeKey(0, $valContext);
1803
1804 $salt = $key->RC4($salt_data);
1805 $hashedsalt = $key->RC4($hashedsalt_data);
1806
1807 $salt .= "\x80" . str_repeat("\0", 47);
1808 $salt[56] = "\x80";
1809
1810 $md5->reset();
1811 $md5->add($salt);
1812 $mdContext2 = $md5->getContext();
1813
1814 return $mdContext2 == $hashedsalt;
1815 }
$key
Definition: croninfo.php:18

References $i, $key, $password, and _makeKey().

Referenced by _readFilepass().

+ Here is the call graph for this function:
+ Here is the caller graph for this function:

◆ canRead()

PHPExcel_Reader_Excel5::canRead (   $pFilename)

Can the current PHPExcel_Reader_IReader read the file?

Parameters
string$pFilename
Returns
boolean
Exceptions
PHPExcel_Reader_Exception

Reimplemented from PHPExcel_Reader_Abstract.

Definition at line 439 of file Excel5.php.

440 {
441 // Check if file exists
442 if (!file_exists($pFilename)) {
443 throw new PHPExcel_Reader_Exception("Could not open " . $pFilename . " for reading! File does not exist.");
444 }
445
446 try {
447 // Use ParseXL for the hard work.
448 $ole = new PHPExcel_Shared_OLERead();
449
450 // get excel data
451 $res = $ole->read($pFilename);
452 return true;
453 } catch (PHPExcel_Exception $e) {
454 return false;
455 }
456 }

References $res.

◆ listWorksheetInfo()

PHPExcel_Reader_Excel5::listWorksheetInfo (   $pFilename)

Return worksheet info (Name, Last Column Letter, Last Column Index, Total Rows, Total Columns)

Parameters
string$pFilename
Exceptions
PHPExcel_Reader_Exception

Definition at line 514 of file Excel5.php.

515 {
516 // Check if file exists
517 if (!file_exists($pFilename)) {
518 throw new PHPExcel_Reader_Exception("Could not open " . $pFilename . " for reading! File does not exist.");
519 }
520
521 $worksheetInfo = array();
522
523 // Read the OLE file
524 $this->_loadOLE($pFilename);
525
526 // total byte size of Excel data (workbook global substream + sheet substreams)
527 $this->_dataSize = strlen($this->_data);
528
529 // initialize
530 $this->_pos = 0;
531 $this->_sheets = array();
532
533 // Parse Workbook Global Substream
534 while ($this->_pos < $this->_dataSize) {
535 $code = self::_GetInt2d($this->_data, $this->_pos);
536
537 switch ($code) {
538 case self::XLS_Type_BOF: $this->_readBof(); break;
539 case self::XLS_Type_SHEET: $this->_readSheet(); break;
540 case self::XLS_Type_EOF: $this->_readDefault(); break 2;
541 default: $this->_readDefault(); break;
542 }
543 }
544
545 // Parse the individual sheets
546 foreach ($this->_sheets as $sheet) {
547
548 if ($sheet['sheetType'] != 0x00) {
549 // 0x00: Worksheet
550 // 0x02: Chart
551 // 0x06: Visual Basic module
552 continue;
553 }
554
555 $tmpInfo = array();
556 $tmpInfo['worksheetName'] = $sheet['name'];
557 $tmpInfo['lastColumnLetter'] = 'A';
558 $tmpInfo['lastColumnIndex'] = 0;
559 $tmpInfo['totalRows'] = 0;
560 $tmpInfo['totalColumns'] = 0;
561
562 $this->_pos = $sheet['offset'];
563
564 while ($this->_pos <= $this->_dataSize - 4) {
565 $code = self::_GetInt2d($this->_data, $this->_pos);
566
567 switch ($code) {
574 $length = self::_GetInt2d($this->_data, $this->_pos + 2);
575 $recordData = $this->_readRecordData($this->_data, $this->_pos + 4, $length);
576
577 // move stream pointer to next record
578 $this->_pos += 4 + $length;
579
580 $rowIndex = self::_GetInt2d($recordData, 0) + 1;
581 $columnIndex = self::_GetInt2d($recordData, 2);
582
583 $tmpInfo['totalRows'] = max($tmpInfo['totalRows'], $rowIndex);
584 $tmpInfo['lastColumnIndex'] = max($tmpInfo['lastColumnIndex'], $columnIndex);
585 break;
586 case self::XLS_Type_BOF: $this->_readBof(); break;
587 case self::XLS_Type_EOF: $this->_readDefault(); break 2;
588 default: $this->_readDefault(); break;
589 }
590 }
591
592 $tmpInfo['lastColumnLetter'] = PHPExcel_Cell::stringFromColumnIndex($tmpInfo['lastColumnIndex']);
593 $tmpInfo['totalColumns'] = $tmpInfo['lastColumnIndex'] + 1;
594
595 $worksheetInfo[] = $tmpInfo;
596 }
597
598 return $worksheetInfo;
599 }
_readBof()
Read BOF.
Definition: Excel5.php:1619
_loadOLE($pFilename)
Use OLE reader to extract the relevant data streams from the OLE file.
Definition: Excel5.php:1159

References $code, _GetInt2d(), _loadOLE(), _readBof(), _readDefault(), _readRecordData(), _readSheet(), PHPExcel_Cell\stringFromColumnIndex(), XLS_Type_BOF, XLS_Type_BOOLERR, XLS_Type_EOF, XLS_Type_FORMULA, XLS_Type_LABEL, XLS_Type_LABELSST, XLS_Type_NUMBER, XLS_Type_RK, and XLS_Type_SHEET.

+ Here is the call graph for this function:

◆ listWorksheetNames()

PHPExcel_Reader_Excel5::listWorksheetNames (   $pFilename)

Reads names of the worksheets from a file, without parsing the whole file to a PHPExcel object.

Parameters
string$pFilename
Exceptions
PHPExcel_Reader_Exception

Definition at line 465 of file Excel5.php.

466 {
467 // Check if file exists
468 if (!file_exists($pFilename)) {
469 throw new PHPExcel_Reader_Exception("Could not open " . $pFilename . " for reading! File does not exist.");
470 }
471
472 $worksheetNames = array();
473
474 // Read the OLE file
475 $this->_loadOLE($pFilename);
476
477 // total byte size of Excel data (workbook global substream + sheet substreams)
478 $this->_dataSize = strlen($this->_data);
479
480 $this->_pos = 0;
481 $this->_sheets = array();
482
483 // Parse Workbook Global Substream
484 while ($this->_pos < $this->_dataSize) {
485 $code = self::_GetInt2d($this->_data, $this->_pos);
486
487 switch ($code) {
488 case self::XLS_Type_BOF: $this->_readBof(); break;
489 case self::XLS_Type_SHEET: $this->_readSheet(); break;
490 case self::XLS_Type_EOF: $this->_readDefault(); break 2;
491 default: $this->_readDefault(); break;
492 }
493 }
494
495 foreach ($this->_sheets as $sheet) {
496 if ($sheet['sheetType'] != 0x00) {
497 // 0x00: Worksheet, 0x02: Chart, 0x06: Visual Basic module
498 continue;
499 }
500
501 $worksheetNames[] = $sheet['name'];
502 }
503
504 return $worksheetNames;
505 }

References $code, _GetInt2d(), _loadOLE(), _readBof(), _readDefault(), _readSheet(), XLS_Type_BOF, XLS_Type_EOF, and XLS_Type_SHEET.

+ Here is the call graph for this function:

◆ load()

PHPExcel_Reader_Excel5::load (   $pFilename)

Loads PHPExcel from file.

Parameters
string$pFilename
Returns
PHPExcel
Exceptions
PHPExcel_Reader_Exception

Implements PHPExcel_Reader_IReader.

Definition at line 609 of file Excel5.php.

610 {
611 // Read the OLE file
612 $this->_loadOLE($pFilename);
613
614 // Initialisations
615 $this->_phpExcel = new PHPExcel;
616 $this->_phpExcel->removeSheetByIndex(0); // remove 1st sheet
617 if (!$this->_readDataOnly) {
618 $this->_phpExcel->removeCellStyleXfByIndex(0); // remove the default style
619 $this->_phpExcel->removeCellXfByIndex(0); // remove the default style
620 }
621
622 // Read the summary information stream (containing meta data)
624
625 // Read the Additional document summary information stream (containing application-specific meta data)
627
628 // total byte size of Excel data (workbook global substream + sheet substreams)
629 $this->_dataSize = strlen($this->_data);
630
631 // initialize
632 $this->_pos = 0;
633 $this->_codepage = 'CP1252';
634 $this->_formats = array();
635 $this->_objFonts = array();
636 $this->_palette = array();
637 $this->_sheets = array();
638 $this->_externalBooks = array();
639 $this->_ref = array();
640 $this->_definedname = array();
641 $this->_sst = array();
642 $this->_drawingGroupData = '';
643 $this->_xfIndex = '';
644 $this->_mapCellXfIndex = array();
645 $this->_mapCellStyleXfIndex = array();
646
647 // Parse Workbook Global Substream
648 while ($this->_pos < $this->_dataSize) {
649 $code = self::_GetInt2d($this->_data, $this->_pos);
650
651 switch ($code) {
652 case self::XLS_Type_BOF: $this->_readBof(); break;
653 case self::XLS_Type_FILEPASS: $this->_readFilepass(); break;
654 case self::XLS_Type_CODEPAGE: $this->_readCodepage(); break;
655 case self::XLS_Type_DATEMODE: $this->_readDateMode(); break;
656 case self::XLS_Type_FONT: $this->_readFont(); break;
657 case self::XLS_Type_FORMAT: $this->_readFormat(); break;
658 case self::XLS_Type_XF: $this->_readXf(); break;
659 case self::XLS_Type_XFEXT: $this->_readXfExt(); break;
660 case self::XLS_Type_STYLE: $this->_readStyle(); break;
661 case self::XLS_Type_PALETTE: $this->_readPalette(); break;
662 case self::XLS_Type_SHEET: $this->_readSheet(); break;
664 case self::XLS_Type_EXTERNNAME: $this->_readExternName(); break;
665 case self::XLS_Type_EXTERNSHEET: $this->_readExternSheet(); break;
666 case self::XLS_Type_DEFINEDNAME: $this->_readDefinedName(); break;
668 case self::XLS_Type_SST: $this->_readSst(); break;
669 case self::XLS_Type_EOF: $this->_readDefault(); break 2;
670 default: $this->_readDefault(); break;
671 }
672 }
673
674 // Resolve indexed colors for font, fill, and border colors
675 // Cannot be resolved already in XF record, because PALETTE record comes afterwards
676 if (!$this->_readDataOnly) {
677 foreach ($this->_objFonts as $objFont) {
678 if (isset($objFont->colorIndex)) {
679 $color = self::_readColor($objFont->colorIndex,$this->_palette,$this->_version);
680 $objFont->getColor()->setRGB($color['rgb']);
681 }
682 }
683
684 foreach ($this->_phpExcel->getCellXfCollection() as $objStyle) {
685 // fill start and end color
686 $fill = $objStyle->getFill();
687
688 if (isset($fill->startcolorIndex)) {
689 $startColor = self::_readColor($fill->startcolorIndex,$this->_palette,$this->_version);
690 $fill->getStartColor()->setRGB($startColor['rgb']);
691 }
692
693 if (isset($fill->endcolorIndex)) {
694 $endColor = self::_readColor($fill->endcolorIndex,$this->_palette,$this->_version);
695 $fill->getEndColor()->setRGB($endColor['rgb']);
696 }
697
698 // border colors
699 $top = $objStyle->getBorders()->getTop();
700 $right = $objStyle->getBorders()->getRight();
701 $bottom = $objStyle->getBorders()->getBottom();
702 $left = $objStyle->getBorders()->getLeft();
703 $diagonal = $objStyle->getBorders()->getDiagonal();
704
705 if (isset($top->colorIndex)) {
706 $borderTopColor = self::_readColor($top->colorIndex,$this->_palette,$this->_version);
707 $top->getColor()->setRGB($borderTopColor['rgb']);
708 }
709
710 if (isset($right->colorIndex)) {
711 $borderRightColor = self::_readColor($right->colorIndex,$this->_palette,$this->_version);
712 $right->getColor()->setRGB($borderRightColor['rgb']);
713 }
714
715 if (isset($bottom->colorIndex)) {
716 $borderBottomColor = self::_readColor($bottom->colorIndex,$this->_palette,$this->_version);
717 $bottom->getColor()->setRGB($borderBottomColor['rgb']);
718 }
719
720 if (isset($left->colorIndex)) {
721 $borderLeftColor = self::_readColor($left->colorIndex,$this->_palette,$this->_version);
722 $left->getColor()->setRGB($borderLeftColor['rgb']);
723 }
724
725 if (isset($diagonal->colorIndex)) {
726 $borderDiagonalColor = self::_readColor($diagonal->colorIndex,$this->_palette,$this->_version);
727 $diagonal->getColor()->setRGB($borderDiagonalColor['rgb']);
728 }
729 }
730 }
731
732 // treat MSODRAWINGGROUP records, workbook-level Escher
733 if (!$this->_readDataOnly && $this->_drawingGroupData) {
734 $escherWorkbook = new PHPExcel_Shared_Escher();
735 $reader = new PHPExcel_Reader_Excel5_Escher($escherWorkbook);
736 $escherWorkbook = $reader->load($this->_drawingGroupData);
737
738 // debug Escher stream
739 //$debug = new Debug_Escher(new PHPExcel_Shared_Escher());
740 //$debug->load($this->_drawingGroupData);
741 }
742
743 // Parse the individual sheets
744 foreach ($this->_sheets as $sheet) {
745
746 if ($sheet['sheetType'] != 0x00) {
747 // 0x00: Worksheet, 0x02: Chart, 0x06: Visual Basic module
748 continue;
749 }
750
751 // check if sheet should be skipped
752 if (isset($this->_loadSheetsOnly) && !in_array($sheet['name'], $this->_loadSheetsOnly)) {
753 continue;
754 }
755
756 // add sheet to PHPExcel object
757 $this->_phpSheet = $this->_phpExcel->createSheet();
758 // Use false for $updateFormulaCellReferences to prevent adjustment of worksheet references in formula
759 // cells... during the load, all formulae should be correct, and we're simply bringing the worksheet
760 // name in line with the formula, not the reverse
761 $this->_phpSheet->setTitle($sheet['name'],false);
762 $this->_phpSheet->setSheetState($sheet['sheetState']);
763
764 $this->_pos = $sheet['offset'];
765
766 // Initialize isFitToPages. May change after reading SHEETPR record.
767 $this->_isFitToPages = false;
768
769 // Initialize drawingData
770 $this->_drawingData = '';
771
772 // Initialize objs
773 $this->_objs = array();
774
775 // Initialize shared formula parts
776 $this->_sharedFormulaParts = array();
777
778 // Initialize shared formulas
779 $this->_sharedFormulas = array();
780
781 // Initialize text objs
782 $this->_textObjects = array();
783
784 // Initialize cell annotations
785 $this->_cellNotes = array();
786 $this->textObjRef = -1;
787
788 while ($this->_pos <= $this->_dataSize - 4) {
789 $code = self::_GetInt2d($this->_data, $this->_pos);
790
791 switch ($code) {
792 case self::XLS_Type_BOF: $this->_readBof(); break;
795 case self::XLS_Type_SHEETPR: $this->_readSheetPr(); break;
798 case self::XLS_Type_HEADER: $this->_readHeader(); break;
799 case self::XLS_Type_FOOTER: $this->_readFooter(); break;
800 case self::XLS_Type_HCENTER: $this->_readHcenter(); break;
801 case self::XLS_Type_VCENTER: $this->_readVcenter(); break;
802 case self::XLS_Type_LEFTMARGIN: $this->_readLeftMargin(); break;
803 case self::XLS_Type_RIGHTMARGIN: $this->_readRightMargin(); break;
804 case self::XLS_Type_TOPMARGIN: $this->_readTopMargin(); break;
806 case self::XLS_Type_PAGESETUP: $this->_readPageSetup(); break;
807 case self::XLS_Type_PROTECT: $this->_readProtect(); break;
808 case self::XLS_Type_SCENPROTECT: $this->_readScenProtect(); break;
810 case self::XLS_Type_PASSWORD: $this->_readPassword(); break;
811 case self::XLS_Type_DEFCOLWIDTH: $this->_readDefColWidth(); break;
812 case self::XLS_Type_COLINFO: $this->_readColInfo(); break;
813 case self::XLS_Type_DIMENSION: $this->_readDefault(); break;
814 case self::XLS_Type_ROW: $this->_readRow(); break;
815 case self::XLS_Type_DBCELL: $this->_readDefault(); break;
816 case self::XLS_Type_RK: $this->_readRk(); break;
817 case self::XLS_Type_LABELSST: $this->_readLabelSst(); break;
818 case self::XLS_Type_MULRK: $this->_readMulRk(); break;
819 case self::XLS_Type_NUMBER: $this->_readNumber(); break;
820 case self::XLS_Type_FORMULA: $this->_readFormula(); break;
821 case self::XLS_Type_SHAREDFMLA: $this->_readSharedFmla(); break;
822 case self::XLS_Type_BOOLERR: $this->_readBoolErr(); break;
823 case self::XLS_Type_MULBLANK: $this->_readMulBlank(); break;
824 case self::XLS_Type_LABEL: $this->_readLabel(); break;
825 case self::XLS_Type_BLANK: $this->_readBlank(); break;
826 case self::XLS_Type_MSODRAWING: $this->_readMsoDrawing(); break;
827 case self::XLS_Type_OBJ: $this->_readObj(); break;
828 case self::XLS_Type_WINDOW2: $this->_readWindow2(); break;
830 case self::XLS_Type_SCL: $this->_readScl(); break;
831 case self::XLS_Type_PANE: $this->_readPane(); break;
832 case self::XLS_Type_SELECTION: $this->_readSelection(); break;
833 case self::XLS_Type_MERGEDCELLS: $this->_readMergedCells(); break;
834 case self::XLS_Type_HYPERLINK: $this->_readHyperLink(); break;
837 case self::XLS_Type_SHEETLAYOUT: $this->_readSheetLayout(); break;
840 case self::XLS_Type_NOTE: $this->_readNote(); break;
841 //case self::XLS_Type_IMDATA: $this->_readImData(); break;
842 case self::XLS_Type_TXO: $this->_readTextObject(); break;
843 case self::XLS_Type_CONTINUE: $this->_readContinue(); break;
844 case self::XLS_Type_EOF: $this->_readDefault(); break 2;
845 default: $this->_readDefault(); break;
846 }
847
848 }
849
850 // treat MSODRAWING records, sheet-level Escher
851 if (!$this->_readDataOnly && $this->_drawingData) {
852 $escherWorksheet = new PHPExcel_Shared_Escher();
853 $reader = new PHPExcel_Reader_Excel5_Escher($escherWorksheet);
854 $escherWorksheet = $reader->load($this->_drawingData);
855
856 // debug Escher stream
857 //$debug = new Debug_Escher(new PHPExcel_Shared_Escher());
858 //$debug->load($this->_drawingData);
859
860 // get all spContainers in one long array, so they can be mapped to OBJ records
861 $allSpContainers = $escherWorksheet->getDgContainer()->getSpgrContainer()->getAllSpContainers();
862 }
863
864 // treat OBJ records
865 foreach ($this->_objs as $n => $obj) {
866// echo '<hr /><b>Object</b> reference is ',$n,'<br />';
867// var_dump($obj);
868// echo '<br />';
869
870 // the first shape container never has a corresponding OBJ record, hence $n + 1
871 if (isset($allSpContainers[$n + 1]) && is_object($allSpContainers[$n + 1])) {
872 $spContainer = $allSpContainers[$n + 1];
873
874 // we skip all spContainers that are a part of a group shape since we cannot yet handle those
875 if ($spContainer->getNestingLevel() > 1) {
876 continue;
877 }
878
879 // calculate the width and height of the shape
880 list($startColumn, $startRow) = PHPExcel_Cell::coordinateFromString($spContainer->getStartCoordinates());
881 list($endColumn, $endRow) = PHPExcel_Cell::coordinateFromString($spContainer->getEndCoordinates());
882
883 $startOffsetX = $spContainer->getStartOffsetX();
884 $startOffsetY = $spContainer->getStartOffsetY();
885 $endOffsetX = $spContainer->getEndOffsetX();
886 $endOffsetY = $spContainer->getEndOffsetY();
887
888 $width = PHPExcel_Shared_Excel5::getDistanceX($this->_phpSheet, $startColumn, $startOffsetX, $endColumn, $endOffsetX);
889 $height = PHPExcel_Shared_Excel5::getDistanceY($this->_phpSheet, $startRow, $startOffsetY, $endRow, $endOffsetY);
890
891 // calculate offsetX and offsetY of the shape
892 $offsetX = $startOffsetX * PHPExcel_Shared_Excel5::sizeCol($this->_phpSheet, $startColumn) / 1024;
893 $offsetY = $startOffsetY * PHPExcel_Shared_Excel5::sizeRow($this->_phpSheet, $startRow) / 256;
894
895 switch ($obj['otObjType']) {
896 case 0x19:
897 // Note
898// echo 'Cell Annotation Object<br />';
899// echo 'Object ID is ',$obj['idObjID'],'<br />';
900//
901 if (isset($this->_cellNotes[$obj['idObjID']])) {
902 $cellNote = $this->_cellNotes[$obj['idObjID']];
903
904 if (isset($this->_textObjects[$obj['idObjID']])) {
905 $textObject = $this->_textObjects[$obj['idObjID']];
906 $this->_cellNotes[$obj['idObjID']]['objTextData'] = $textObject;
907 }
908 }
909 break;
910
911 case 0x08:
912// echo 'Picture Object<br />';
913 // picture
914
915 // get index to BSE entry (1-based)
916 $BSEindex = $spContainer->getOPT(0x0104);
917 $BSECollection = $escherWorkbook->getDggContainer()->getBstoreContainer()->getBSECollection();
918 $BSE = $BSECollection[$BSEindex - 1];
919 $blipType = $BSE->getBlipType();
920
921 // need check because some blip types are not supported by Escher reader such as EMF
922 if ($blip = $BSE->getBlip()) {
923 $ih = imagecreatefromstring($blip->getData());
924 $drawing = new PHPExcel_Worksheet_MemoryDrawing();
925 $drawing->setImageResource($ih);
926
927 // width, height, offsetX, offsetY
928 $drawing->setResizeProportional(false);
929 $drawing->setWidth($width);
930 $drawing->setHeight($height);
931 $drawing->setOffsetX($offsetX);
932 $drawing->setOffsetY($offsetY);
933
934 switch ($blipType) {
936 $drawing->setRenderingFunction(PHPExcel_Worksheet_MemoryDrawing::RENDERING_JPEG);
938 break;
939
941 $drawing->setRenderingFunction(PHPExcel_Worksheet_MemoryDrawing::RENDERING_PNG);
943 break;
944 }
945
946 $drawing->setWorksheet($this->_phpSheet);
947 $drawing->setCoordinates($spContainer->getStartCoordinates());
948 }
949
950 break;
951
952 default:
953 // other object type
954 break;
955
956 }
957 }
958 }
959
960 // treat SHAREDFMLA records
961 if ($this->_version == self::XLS_BIFF8) {
962 foreach ($this->_sharedFormulaParts as $cell => $baseCell) {
964 if (($this->getReadFilter() !== NULL) && $this->getReadFilter()->readCell($column, $row, $this->_phpSheet->getTitle()) ) {
965 $formula = $this->_getFormulaFromStructure($this->_sharedFormulas[$baseCell], $cell);
966 $this->_phpSheet->getCell($cell)->setValueExplicit('=' . $formula, PHPExcel_Cell_DataType::TYPE_FORMULA);
967 }
968 }
969 }
970
971 if (!empty($this->_cellNotes)) {
972 foreach($this->_cellNotes as $note => $noteDetails) {
973 if (!isset($noteDetails['objTextData'])) {
974 if (isset($this->_textObjects[$note])) {
975 $textObject = $this->_textObjects[$note];
976 $noteDetails['objTextData'] = $textObject;
977 } else {
978 $noteDetails['objTextData']['text'] = '';
979 }
980 }
981// echo '<b>Cell annotation ',$note,'</b><br />';
982// var_dump($noteDetails);
983// echo '<br />';
984 $cellAddress = str_replace('$','',$noteDetails['cellRef']);
985 $this->_phpSheet->getComment( $cellAddress )
986 ->setAuthor( $noteDetails['author'] )
987 ->setText($this->_parseRichText($noteDetails['objTextData']['text']) );
988 }
989 }
990 }
991
992 // add the named ranges (defined names)
993 foreach ($this->_definedname as $definedName) {
994 if ($definedName['isBuiltInName']) {
995 switch ($definedName['name']) {
996
997 case pack('C', 0x06):
998 // print area
999 // in general, formula looks like this: Foo!$C$7:$J$66,Bar!$A$1:$IV$2
1000 $ranges = explode(',', $definedName['formula']); // FIXME: what if sheetname contains comma?
1001
1002 $extractedRanges = array();
1003 foreach ($ranges as $range) {
1004 // $range should look like one of these
1005 // Foo!$C$7:$J$66
1006 // Bar!$A$1:$IV$2
1007
1008 $explodes = explode('!', $range); // FIXME: what if sheetname contains exclamation mark?
1009 $sheetName = trim($explodes[0], "'");
1010
1011 if (count($explodes) == 2) {
1012 if (strpos($explodes[1], ':') === FALSE) {
1013 $explodes[1] = $explodes[1] . ':' . $explodes[1];
1014 }
1015 $extractedRanges[] = str_replace('$', '', $explodes[1]); // C7:J66
1016 }
1017 }
1018 if ($docSheet = $this->_phpExcel->getSheetByName($sheetName)) {
1019 $docSheet->getPageSetup()->setPrintArea(implode(',', $extractedRanges)); // C7:J66,A1:IV2
1020 }
1021 break;
1022
1023 case pack('C', 0x07):
1024 // print titles (repeating rows)
1025 // Assuming BIFF8, there are 3 cases
1026 // 1. repeating rows
1027 // formula looks like this: Sheet!$A$1:$IV$2
1028 // rows 1-2 repeat
1029 // 2. repeating columns
1030 // formula looks like this: Sheet!$A$1:$B$65536
1031 // columns A-B repeat
1032 // 3. both repeating rows and repeating columns
1033 // formula looks like this: Sheet!$A$1:$B$65536,Sheet!$A$1:$IV$2
1034
1035 $ranges = explode(',', $definedName['formula']); // FIXME: what if sheetname contains comma?
1036
1037 foreach ($ranges as $range) {
1038 // $range should look like this one of these
1039 // Sheet!$A$1:$B$65536
1040 // Sheet!$A$1:$IV$2
1041
1042 $explodes = explode('!', $range);
1043
1044 if (count($explodes) == 2) {
1045 if ($docSheet = $this->_phpExcel->getSheetByName($explodes[0])) {
1046
1047 $extractedRange = $explodes[1];
1048 $extractedRange = str_replace('$', '', $extractedRange);
1049
1050 $coordinateStrings = explode(':', $extractedRange);
1051 if (count($coordinateStrings) == 2) {
1052 list($firstColumn, $firstRow) = PHPExcel_Cell::coordinateFromString($coordinateStrings[0]);
1053 list($lastColumn, $lastRow) = PHPExcel_Cell::coordinateFromString($coordinateStrings[1]);
1054
1055 if ($firstColumn == 'A' and $lastColumn == 'IV') {
1056 // then we have repeating rows
1057 $docSheet->getPageSetup()->setRowsToRepeatAtTop(array($firstRow, $lastRow));
1058 } elseif ($firstRow == 1 and $lastRow == 65536) {
1059 // then we have repeating columns
1060 $docSheet->getPageSetup()->setColumnsToRepeatAtLeft(array($firstColumn, $lastColumn));
1061 }
1062 }
1063 }
1064 }
1065 }
1066 break;
1067
1068 }
1069 } else {
1070 // Extract range
1071 $explodes = explode('!', $definedName['formula']);
1072
1073 if (count($explodes) == 2) {
1074 if (($docSheet = $this->_phpExcel->getSheetByName($explodes[0])) ||
1075 ($docSheet = $this->_phpExcel->getSheetByName(trim($explodes[0],"'")))) {
1076 $extractedRange = $explodes[1];
1077 $extractedRange = str_replace('$', '', $extractedRange);
1078
1079 $localOnly = ($definedName['scope'] == 0) ? false : true;
1080
1081 $scope = ($definedName['scope'] == 0) ?
1082 null : $this->_phpExcel->getSheetByName($this->_sheets[$definedName['scope'] - 1]['name']);
1083
1084 $this->_phpExcel->addNamedRange( new PHPExcel_NamedRange((string)$definedName['name'], $docSheet, $extractedRange, $localOnly, $scope) );
1085 }
1086 } else {
1087 // Named Value
1088 // TODO Provide support for named values
1089 }
1090 }
1091 }
1092 $this->_data = null;
1093
1094 return $this->_phpExcel;
1095 }
$n
Definition: RandomTest.php:85
_readPageLayoutView()
Read PLV Record(Created by Excel2007 or upper)
Definition: Excel5.php:4297
_readTopMargin()
Read TOPMARGIN record.
Definition: Excel5.php:3239
_readWindow2()
Read WINDOW2 record.
Definition: Excel5.php:4229
_readPane()
Read PANE record.
Definition: Excel5.php:4357
const XLS_Type_BOTTOMMARGIN
Definition: Excel5.php:106
const XLS_Type_RIGHTMARGIN
Definition: Excel5.php:104
_readColInfo()
Read COLINFO record.
Definition: Excel5.php:3442
_readObjectProtect()
OBJECTPROTECT.
Definition: Excel5.php:3380
_readSheetPr()
Read SHEETPR record.
Definition: Excel5.php:3024
_readNumber()
Read NUMBER record This record represents a cell that contains a floating-point value.
Definition: Excel5.php:3749
const XLS_Type_SCENPROTECT
Definition: Excel5.php:91
_readRk()
Read RK record This record represents a cell that contains an RK value (encoded integer or floating-p...
Definition: Excel5.php:3571
_readMulBlank()
Read MULBLANK record This record represents a cell range of empty cells.
Definition: Excel5.php:4052
_readBlank()
Read BLANK record.
Definition: Excel5.php:4137
_readBoolErr()
Read BOOLERR record This record represents a Boolean value or error value cell.
Definition: Excel5.php:3993
const XLS_Type_HORIZONTALPAGEBREAKS
Definition: Excel5.php:98
const XLS_Type_EXTERNALBOOK
Definition: Excel5.php:134
_readExternalBook()
Read EXTERNALBOOK record.
Definition: Excel5.php:2589
_readLabel()
Read LABEL record This record represents a cell that contains a string.
Definition: Excel5.php:4094
const XLS_Type_VERTICALPAGEBREAKS
Definition: Excel5.php:97
const XLS_Type_PRINTGRIDLINES
Definition: Excel5.php:107
_readSheetProtection()
Read SHEETPROTECTION record (FEATHEADR)
Definition: Excel5.php:4877
const XLS_Type_DEFAULTROWHEIGHT
Definition: Excel5.php:148
_readScenProtect()
SCENPROTECT.
Definition: Excel5.php:3356
_readVerticalPageBreaks()
Read VERTICALPAGEBREAKS record.
Definition: Excel5.php:3080
_readHorizontalPageBreaks()
Read HORIZONTALPAGEBREAKS record.
Definition: Excel5.php:3051
_readFont()
Read a FONT record.
Definition: Excel5.php:1872
_readContinue()
Read a free CONTINUE record.
Definition: Excel5.php:5122
_readStyle()
Read STYLE record.
Definition: Excel5.php:2471
_readBottomMargin()
Read BOTTOMMARGIN record.
Definition: Excel5.php:3257
_readPassword()
PASSWORD - Sheet protection (hashed) password (BIFF2 through BIFF8)
Definition: Excel5.php:3404
_readLabelSst()
Read LABELSST record This record represents a cell that contains a string.
Definition: Excel5.php:3616
_readVcenter()
Read VCENTER record.
Definition: Excel5.php:3183
_readMsoDrawingGroup()
Read MSODRAWINGGROUP record.
Definition: Excel5.php:2780
_readFilepass()
FILEPASS.
Definition: Excel5.php:1671
_readNote()
The NOTE record specifies a comment associated with a particular cell.
Definition: Excel5.php:1516
const XLS_Type_DEFINEDNAME
Definition: Excel5.php:96
_readDefaultRowHeight()
Read DEFAULTROWHEIGHT record.
Definition: Excel5.php:3006
const XLS_Type_MERGEDCELLS
Definition: Excel5.php:128
const XLS_Type_DATAVALIDATIONS
Definition: Excel5.php:135
_readMsoDrawing()
Read MSODRAWING record.
Definition: Excel5.php:4169
_readHcenter()
Read HCENTER record.
Definition: Excel5.php:3163
const XLS_Type_PAGELAYOUTVIEW
Definition: Excel5.php:159
_readDataValidations()
Read DATAVALIDATIONS record.
Definition: Excel5.php:4664
_readObj()
Read OBJ record.
Definition: Excel5.php:4184
_readExternName()
Read EXTERNNAME record.
Definition: Excel5.php:2653
_readSelection()
Read SELECTION record.
Definition: Excel5.php:4385
_readMergedCells()
MERGEDCELLS.
Definition: Excel5.php:4462
const XLS_Type_SHEETLAYOUT
Definition: Excel5.php:157
const XLS_Type_SHEETPROTECTION
Definition: Excel5.php:155
_readDataValidation()
Read DATAVALIDATION record.
Definition: Excel5.php:4677
_readTextObject()
The TEXT Object record contains the text associated with a cell annotation.
Definition: Excel5.php:1579
_readSheetLayout()
Read SHEETLAYOUT record.
Definition: Excel5.php:4837
_readScl()
Read SCL record.
Definition: Excel5.php:4335
_readRightMargin()
Read RIGHTMARGIN record.
Definition: Excel5.php:3221
const XLS_Type_MSODRAWINGGROUP
Definition: Excel5.php:129
const XLS_Type_DATAVALIDATION
Definition: Excel5.php:138
const XLS_Type_EXTERNSHEET
Definition: Excel5.php:95
_readRangeProtection()
Read RANGEPROTECTION record Reading of this record is based on Microsoft Office Excel 97-2000 Binary ...
Definition: Excel5.php:4978
_readSummaryInformation()
Read summary information.
Definition: Excel5.php:1183
_readSst()
SST - Shared String Table.
Definition: Excel5.php:2803
_readDateMode()
DATEMODE.
Definition: Excel5.php:1853
_readMulRk()
Read MULRK record This record represents a cell range containing RK value cells.
Definition: Excel5.php:3694
_readPrintGridlines()
Read PRINTGRIDLINES record.
Definition: Excel5.php:2987
_readDefColWidth()
Read DEFCOLWIDTH record.
Definition: Excel5.php:3423
_readFooter()
Read FOOTER record.
Definition: Excel5.php:3136
const XLS_Type_OBJECTPROTECT
Definition: Excel5.php:90
_readLeftMargin()
Read LEFTMARGIN record.
Definition: Excel5.php:3203
_readHeader()
Read HEADER record.
Definition: Excel5.php:3108
const XLS_Type_RANGEPROTECTION
Definition: Excel5.php:156
_readPalette()
Read PALETTE record.
Definition: Excel5.php:2512
_readPageSetup()
Read PAGESETUP record.
Definition: Excel5.php:3275
_readCodepage()
CODEPAGE.
Definition: Excel5.php:1826
_readProtect()
PROTECT - Sheet protection (BIFF2 through BIFF8) if this record is omitted, then it also means no she...
Definition: Excel5.php:3333
_readXf()
XF - Extended Format.
Definition: Excel5.php:2008
_readExternSheet()
Read EXTERNSHEET record.
Definition: Excel5.php:2688
_readDocumentSummaryInformation()
Read additional document summary information.
Definition: Excel5.php:1343
_readDefinedName()
DEFINEDNAME.
Definition: Excel5.php:2725
_readFormula()
Read FORMULA record + perhaps a following STRING record if formula result is a string This record con...
Definition: Excel5.php:3791
const XLS_Type_DEFCOLWIDTH
Definition: Excel5.php:113
_readHyperLink()
Read HYPERLINK record.
Definition: Excel5.php:4485
static getDistanceX(PHPExcel_Worksheet $sheet, $startColumn='A', $startOffsetX=0, $endColumn='A', $endOffsetX=0)
Get the horizontal distance in pixels between two anchors The distanceX is found as sum of all the sp...
Definition: Excel5.php:144
static getDistanceY(PHPExcel_Worksheet $sheet, $startRow=1, $startOffsetY=0, $endRow=1, $endOffsetY=0)
Get the vertical distance in pixels between two anchors The distanceY is found as sum of all the span...
Definition: Excel5.php:175
static sizeCol($sheet, $col='A')
Get the width of a column in pixels.
Definition: Excel5.php:46
static sizeRow($sheet, $row=1)
Convert the height of a cell from user's units to pixels.
Definition: Excel5.php:93

References $_phpExcel, $code, $column, $n, $reader, $row, _getFormulaFromStructure(), _GetInt2d(), _loadOLE(), _parseRichText(), _readBlank(), _readBof(), _readBoolErr(), _readBottomMargin(), _readCodepage(), _readColInfo(), _readColor(), _readContinue(), _readDataValidation(), _readDataValidations(), _readDateMode(), _readDefault(), _readDefaultRowHeight(), _readDefColWidth(), _readDefinedName(), _readDocumentSummaryInformation(), _readExternalBook(), _readExternName(), _readExternSheet(), _readFilepass(), _readFont(), _readFooter(), _readFormat(), _readFormula(), _readHcenter(), _readHeader(), _readHorizontalPageBreaks(), _readHyperLink(), _readLabel(), _readLabelSst(), _readLeftMargin(), _readMergedCells(), _readMsoDrawing(), _readMsoDrawingGroup(), _readMulBlank(), _readMulRk(), _readNote(), _readNumber(), _readObj(), _readObjectProtect(), _readPageLayoutView(), _readPageSetup(), _readPalette(), _readPane(), _readPassword(), _readPrintGridlines(), _readProtect(), _readRangeProtection(), _readRightMargin(), _readRk(), _readRow(), _readScenProtect(), _readScl(), _readSelection(), _readSharedFmla(), _readSheet(), _readSheetLayout(), _readSheetPr(), _readSheetProtection(), _readSst(), _readStyle(), _readSummaryInformation(), _readTextObject(), _readTopMargin(), _readVcenter(), _readVerticalPageBreaks(), _readWindow2(), _readXf(), _readXfExt(), PHPExcel_Shared_Escher_DggContainer_BstoreContainer_BSE\BLIPTYPE_JPEG, PHPExcel_Shared_Escher_DggContainer_BstoreContainer_BSE\BLIPTYPE_PNG, PHPExcel_Cell\coordinateFromString(), PHPExcel_Shared_Excel5\getDistanceX(), PHPExcel_Shared_Excel5\getDistanceY(), PHPExcel_Reader_Abstract\getReadFilter(), PHPExcel_Worksheet_MemoryDrawing\MIMETYPE_JPEG, PHPExcel_Worksheet_MemoryDrawing\MIMETYPE_PNG, PHPExcel_Worksheet_MemoryDrawing\RENDERING_JPEG, PHPExcel_Worksheet_MemoryDrawing\RENDERING_PNG, PHPExcel_Shared_Excel5\sizeCol(), PHPExcel_Shared_Excel5\sizeRow(), PHPExcel_Cell_DataType\TYPE_FORMULA, XLS_Type_BLANK, XLS_Type_BOF, XLS_Type_BOOLERR, XLS_Type_BOTTOMMARGIN, XLS_Type_CODEPAGE, XLS_Type_COLINFO, XLS_Type_CONTINUE, XLS_Type_DATAVALIDATION, XLS_Type_DATAVALIDATIONS, XLS_Type_DATEMODE, XLS_Type_DBCELL, XLS_Type_DEFAULTROWHEIGHT, XLS_Type_DEFCOLWIDTH, XLS_Type_DEFINEDNAME, XLS_Type_DIMENSION, XLS_Type_EOF, XLS_Type_EXTERNALBOOK, XLS_Type_EXTERNNAME, XLS_Type_EXTERNSHEET, XLS_Type_FILEPASS, XLS_Type_FONT, XLS_Type_FOOTER, XLS_Type_FORMAT, XLS_Type_FORMULA, XLS_Type_HCENTER, XLS_Type_HEADER, XLS_Type_HORIZONTALPAGEBREAKS, XLS_Type_HYPERLINK, XLS_Type_LABEL, XLS_Type_LABELSST, XLS_Type_LEFTMARGIN, XLS_Type_MERGEDCELLS, XLS_Type_MSODRAWING, XLS_Type_MSODRAWINGGROUP, XLS_Type_MULBLANK, XLS_Type_MULRK, XLS_Type_NOTE, XLS_Type_NUMBER, XLS_Type_OBJ, XLS_Type_OBJECTPROTECT, XLS_Type_PAGELAYOUTVIEW, XLS_Type_PAGESETUP, XLS_Type_PALETTE, XLS_Type_PANE, XLS_Type_PASSWORD, XLS_Type_PRINTGRIDLINES, XLS_Type_PROTECT, XLS_Type_RANGEPROTECTION, XLS_Type_RIGHTMARGIN, XLS_Type_RK, XLS_Type_ROW, XLS_Type_SCENPROTECT, XLS_Type_SCL, XLS_Type_SELECTION, XLS_Type_SHAREDFMLA, XLS_Type_SHEET, XLS_Type_SHEETLAYOUT, XLS_Type_SHEETPR, XLS_Type_SHEETPROTECTION, XLS_Type_SST, XLS_Type_STYLE, XLS_Type_TOPMARGIN, XLS_Type_TXO, XLS_Type_VCENTER, XLS_Type_VERTICALPAGEBREAKS, XLS_Type_WINDOW2, XLS_Type_XF, and XLS_Type_XFEXT.

+ Here is the call graph for this function:

Field Documentation

◆ $_cellNotes

PHPExcel_Reader_Excel5::$_cellNotes
private

Definition at line 337 of file Excel5.php.

◆ $_codepage

PHPExcel_Reader_Excel5::$_codepage
private

Definition at line 239 of file Excel5.php.

◆ $_data

PHPExcel_Reader_Excel5::$_data
private

Definition at line 196 of file Excel5.php.

◆ $_dataSize

PHPExcel_Reader_Excel5::$_dataSize
private

Definition at line 203 of file Excel5.php.

◆ $_definedname

PHPExcel_Reader_Excel5::$_definedname
private

Definition at line 295 of file Excel5.php.

◆ $_documentSummaryInformation

PHPExcel_Reader_Excel5::$_documentSummaryInformation
private

Definition at line 182 of file Excel5.php.

◆ $_drawingData

PHPExcel_Reader_Excel5::$_drawingData
private

Definition at line 351 of file Excel5.php.

◆ $_drawingGroupData

PHPExcel_Reader_Excel5::$_drawingGroupData
private

Definition at line 344 of file Excel5.php.

◆ $_encryption

PHPExcel_Reader_Excel5::$_encryption = 0
private

Definition at line 394 of file Excel5.php.

◆ $_encryptionStartPos

PHPExcel_Reader_Excel5::$_encryptionStartPos = false
private

Definition at line 401 of file Excel5.php.

◆ $_externalBooks

PHPExcel_Reader_Excel5::$_externalBooks
private

Definition at line 274 of file Excel5.php.

◆ $_externalNames

PHPExcel_Reader_Excel5::$_externalNames
private

Definition at line 288 of file Excel5.php.

◆ $_formats

PHPExcel_Reader_Excel5::$_formats
private

Definition at line 246 of file Excel5.php.

◆ $_frozen

PHPExcel_Reader_Excel5::$_frozen
private

Definition at line 309 of file Excel5.php.

◆ $_isFitToPages

PHPExcel_Reader_Excel5::$_isFitToPages
private

Definition at line 316 of file Excel5.php.

Referenced by _readPageSetup().

◆ $_mapCellStyleXfIndex

PHPExcel_Reader_Excel5::$_mapCellStyleXfIndex
private

Definition at line 372 of file Excel5.php.

◆ $_mapCellXfIndex

PHPExcel_Reader_Excel5::$_mapCellXfIndex
private

Definition at line 365 of file Excel5.php.

◆ $_md5Ctxt

PHPExcel_Reader_Excel5::$_md5Ctxt = null
private

Definition at line 422 of file Excel5.php.

◆ $_objFonts

PHPExcel_Reader_Excel5::$_objFonts
private

Definition at line 253 of file Excel5.php.

◆ $_objs

PHPExcel_Reader_Excel5::$_objs
private

Definition at line 323 of file Excel5.php.

◆ $_palette

PHPExcel_Reader_Excel5::$_palette
private

Definition at line 260 of file Excel5.php.

◆ $_phpExcel

PHPExcel_Reader_Excel5::$_phpExcel
private

Definition at line 217 of file Excel5.php.

Referenced by load().

◆ $_phpSheet

PHPExcel_Reader_Excel5::$_phpSheet
private

Definition at line 224 of file Excel5.php.

◆ $_pos

PHPExcel_Reader_Excel5::$_pos
private

Definition at line 210 of file Excel5.php.

◆ $_rc4Key

PHPExcel_Reader_Excel5::$_rc4Key = null
private

Definition at line 408 of file Excel5.php.

◆ $_rc4Pos

PHPExcel_Reader_Excel5::$_rc4Pos = 0
private

Definition at line 415 of file Excel5.php.

Referenced by _readRecordData().

◆ $_ref

PHPExcel_Reader_Excel5::$_ref
private

Definition at line 281 of file Excel5.php.

◆ $_sharedFormulaParts

PHPExcel_Reader_Excel5::$_sharedFormulaParts
private

Definition at line 387 of file Excel5.php.

◆ $_sharedFormulas

PHPExcel_Reader_Excel5::$_sharedFormulas
private

Definition at line 379 of file Excel5.php.

◆ $_sheets

PHPExcel_Reader_Excel5::$_sheets
private

Definition at line 267 of file Excel5.php.

◆ $_sst

PHPExcel_Reader_Excel5::$_sst
private

Definition at line 302 of file Excel5.php.

◆ $_summaryInformation

PHPExcel_Reader_Excel5::$_summaryInformation
private

Definition at line 175 of file Excel5.php.

◆ $_textObjects

PHPExcel_Reader_Excel5::$_textObjects
private

Definition at line 330 of file Excel5.php.

◆ $_userDefinedProperties

PHPExcel_Reader_Excel5::$_userDefinedProperties
private

Definition at line 189 of file Excel5.php.

◆ $_version

PHPExcel_Reader_Excel5::$_version
private

Definition at line 231 of file Excel5.php.

◆ $_xfIndex

PHPExcel_Reader_Excel5::$_xfIndex
private

Definition at line 358 of file Excel5.php.

Referenced by _readXf().

◆ MS_BIFF_CRYPTO_NONE

const PHPExcel_Reader_Excel5::MS_BIFF_CRYPTO_NONE = 0

Definition at line 163 of file Excel5.php.

◆ MS_BIFF_CRYPTO_RC4

const PHPExcel_Reader_Excel5::MS_BIFF_CRYPTO_RC4 = 2

Definition at line 165 of file Excel5.php.

Referenced by _readFilepass().

◆ MS_BIFF_CRYPTO_XOR

const PHPExcel_Reader_Excel5::MS_BIFF_CRYPTO_XOR = 1

Definition at line 164 of file Excel5.php.

◆ REKEY_BLOCK

const PHPExcel_Reader_Excel5::REKEY_BLOCK = 0x400

Definition at line 168 of file Excel5.php.

Referenced by _readRecordData().

◆ XLS_BIFF7

const PHPExcel_Reader_Excel5::XLS_BIFF7 = 0x0500

Definition at line 82 of file Excel5.php.

◆ XLS_BIFF8

const PHPExcel_Reader_Excel5::XLS_BIFF8 = 0x0600

Definition at line 81 of file Excel5.php.

◆ XLS_Type_ARRAY

const PHPExcel_Reader_Excel5::XLS_Type_ARRAY = 0x0221

Definition at line 147 of file Excel5.php.

◆ XLS_Type_BLANK

const PHPExcel_Reader_Excel5::XLS_Type_BLANK = 0x0201

Definition at line 140 of file Excel5.php.

Referenced by load().

◆ XLS_Type_BOF

const PHPExcel_Reader_Excel5::XLS_Type_BOF = 0x0809

Definition at line 154 of file Excel5.php.

Referenced by listWorksheetInfo(), listWorksheetNames(), and load().

◆ XLS_Type_BOOLERR

const PHPExcel_Reader_Excel5::XLS_Type_BOOLERR = 0x0205

Definition at line 143 of file Excel5.php.

Referenced by listWorksheetInfo(), and load().

◆ XLS_Type_BOTTOMMARGIN

const PHPExcel_Reader_Excel5::XLS_Type_BOTTOMMARGIN = 0x0029

Definition at line 106 of file Excel5.php.

Referenced by load().

◆ XLS_Type_CODEPAGE

const PHPExcel_Reader_Excel5::XLS_Type_CODEPAGE = 0x0042

Definition at line 112 of file Excel5.php.

Referenced by load().

◆ XLS_Type_COLINFO

const PHPExcel_Reader_Excel5::XLS_Type_COLINFO = 0x007d

Definition at line 115 of file Excel5.php.

Referenced by load().

◆ XLS_Type_CONTINUE

const PHPExcel_Reader_Excel5::XLS_Type_CONTINUE = 0x003c

Definition at line 110 of file Excel5.php.

Referenced by load().

◆ XLS_Type_DATAVALIDATION

const PHPExcel_Reader_Excel5::XLS_Type_DATAVALIDATION = 0x01be

Definition at line 138 of file Excel5.php.

Referenced by load().

◆ XLS_Type_DATAVALIDATIONS

const PHPExcel_Reader_Excel5::XLS_Type_DATAVALIDATIONS = 0x01b2

Definition at line 135 of file Excel5.php.

Referenced by load().

◆ XLS_Type_DATEMODE

const PHPExcel_Reader_Excel5::XLS_Type_DATEMODE = 0x0022

Definition at line 101 of file Excel5.php.

Referenced by load().

◆ XLS_Type_DBCELL

const PHPExcel_Reader_Excel5::XLS_Type_DBCELL = 0x00d7

Definition at line 126 of file Excel5.php.

Referenced by load().

◆ XLS_Type_DEFAULTROWHEIGHT

const PHPExcel_Reader_Excel5::XLS_Type_DEFAULTROWHEIGHT = 0x0225

Definition at line 148 of file Excel5.php.

Referenced by load().

◆ XLS_Type_DEFCOLWIDTH

const PHPExcel_Reader_Excel5::XLS_Type_DEFCOLWIDTH = 0x0055

Definition at line 113 of file Excel5.php.

Referenced by load().

◆ XLS_Type_DEFINEDNAME

const PHPExcel_Reader_Excel5::XLS_Type_DEFINEDNAME = 0x0018

Definition at line 96 of file Excel5.php.

Referenced by load().

◆ XLS_Type_DIMENSION

const PHPExcel_Reader_Excel5::XLS_Type_DIMENSION = 0x0200

Definition at line 139 of file Excel5.php.

Referenced by load().

◆ XLS_Type_EOF

const PHPExcel_Reader_Excel5::XLS_Type_EOF = 0x000a

Definition at line 88 of file Excel5.php.

Referenced by listWorksheetInfo(), listWorksheetNames(), and load().

◆ XLS_Type_EXTERNALBOOK

const PHPExcel_Reader_Excel5::XLS_Type_EXTERNALBOOK = 0x01ae

Definition at line 134 of file Excel5.php.

Referenced by load().

◆ XLS_Type_EXTERNNAME

const PHPExcel_Reader_Excel5::XLS_Type_EXTERNNAME = 0x0023

Definition at line 102 of file Excel5.php.

Referenced by load().

◆ XLS_Type_EXTERNSHEET

const PHPExcel_Reader_Excel5::XLS_Type_EXTERNSHEET = 0x0017

Definition at line 95 of file Excel5.php.

Referenced by load().

◆ XLS_Type_EXTSST

const PHPExcel_Reader_Excel5::XLS_Type_EXTSST = 0x00ff

Definition at line 133 of file Excel5.php.

◆ XLS_Type_FILEPASS

const PHPExcel_Reader_Excel5::XLS_Type_FILEPASS = 0x002f

Definition at line 108 of file Excel5.php.

Referenced by load().

◆ XLS_Type_FONT

const PHPExcel_Reader_Excel5::XLS_Type_FONT = 0x0031

Definition at line 109 of file Excel5.php.

Referenced by load().

◆ XLS_Type_FOOTER

const PHPExcel_Reader_Excel5::XLS_Type_FOOTER = 0x0015

Definition at line 94 of file Excel5.php.

Referenced by load().

◆ XLS_Type_FORMAT

const PHPExcel_Reader_Excel5::XLS_Type_FORMAT = 0x041e

Definition at line 152 of file Excel5.php.

Referenced by load().

◆ XLS_Type_FORMULA

const PHPExcel_Reader_Excel5::XLS_Type_FORMULA = 0x0006

Definition at line 87 of file Excel5.php.

Referenced by listWorksheetInfo(), and load().

◆ XLS_Type_HCENTER

const PHPExcel_Reader_Excel5::XLS_Type_HCENTER = 0x0083

Definition at line 118 of file Excel5.php.

Referenced by load().

◆ XLS_Type_HEADER

const PHPExcel_Reader_Excel5::XLS_Type_HEADER = 0x0014

Definition at line 93 of file Excel5.php.

Referenced by load().

◆ XLS_Type_HORIZONTALPAGEBREAKS

const PHPExcel_Reader_Excel5::XLS_Type_HORIZONTALPAGEBREAKS = 0x001b

Definition at line 98 of file Excel5.php.

Referenced by load().

◆ XLS_Type_HYPERLINK

const PHPExcel_Reader_Excel5::XLS_Type_HYPERLINK = 0x01b8

Definition at line 137 of file Excel5.php.

Referenced by load().

◆ XLS_Type_IMDATA

const PHPExcel_Reader_Excel5::XLS_Type_IMDATA = 0x007f

Definition at line 116 of file Excel5.php.

◆ XLS_Type_INDEX

const PHPExcel_Reader_Excel5::XLS_Type_INDEX = 0x020b

Definition at line 146 of file Excel5.php.

◆ XLS_Type_LABEL

const PHPExcel_Reader_Excel5::XLS_Type_LABEL = 0x0204

Definition at line 142 of file Excel5.php.

Referenced by listWorksheetInfo(), and load().

◆ XLS_Type_LABELSST

const PHPExcel_Reader_Excel5::XLS_Type_LABELSST = 0x00fd

Definition at line 132 of file Excel5.php.

Referenced by listWorksheetInfo(), and load().

◆ XLS_Type_LEFTMARGIN

const PHPExcel_Reader_Excel5::XLS_Type_LEFTMARGIN = 0x0026

Definition at line 103 of file Excel5.php.

Referenced by load().

◆ XLS_Type_MERGEDCELLS

const PHPExcel_Reader_Excel5::XLS_Type_MERGEDCELLS = 0x00e5

Definition at line 128 of file Excel5.php.

Referenced by load().

◆ XLS_Type_MSODRAWING

const PHPExcel_Reader_Excel5::XLS_Type_MSODRAWING = 0x00ec

Definition at line 130 of file Excel5.php.

Referenced by load().

◆ XLS_Type_MSODRAWINGGROUP

const PHPExcel_Reader_Excel5::XLS_Type_MSODRAWINGGROUP = 0x00eb

Definition at line 129 of file Excel5.php.

Referenced by load().

◆ XLS_Type_MULBLANK

const PHPExcel_Reader_Excel5::XLS_Type_MULBLANK = 0x00be

Definition at line 125 of file Excel5.php.

Referenced by load().

◆ XLS_Type_MULRK

const PHPExcel_Reader_Excel5::XLS_Type_MULRK = 0x00bd

Definition at line 124 of file Excel5.php.

Referenced by load().

◆ XLS_Type_NOTE

const PHPExcel_Reader_Excel5::XLS_Type_NOTE = 0x001c

Definition at line 99 of file Excel5.php.

Referenced by load().

◆ XLS_Type_NUMBER

const PHPExcel_Reader_Excel5::XLS_Type_NUMBER = 0x0203

Definition at line 141 of file Excel5.php.

Referenced by listWorksheetInfo(), and load().

◆ XLS_Type_OBJ

const PHPExcel_Reader_Excel5::XLS_Type_OBJ = 0x005d

Definition at line 114 of file Excel5.php.

Referenced by load().

◆ XLS_Type_OBJECTPROTECT

const PHPExcel_Reader_Excel5::XLS_Type_OBJECTPROTECT = 0x0063

Definition at line 90 of file Excel5.php.

Referenced by load().

◆ XLS_Type_PAGELAYOUTVIEW

const PHPExcel_Reader_Excel5::XLS_Type_PAGELAYOUTVIEW = 0x088b

Definition at line 159 of file Excel5.php.

Referenced by load().

◆ XLS_Type_PAGESETUP

const PHPExcel_Reader_Excel5::XLS_Type_PAGESETUP = 0x00a1

Definition at line 123 of file Excel5.php.

Referenced by load().

◆ XLS_Type_PALETTE

const PHPExcel_Reader_Excel5::XLS_Type_PALETTE = 0x0092

Definition at line 121 of file Excel5.php.

Referenced by load().

◆ XLS_Type_PANE

const PHPExcel_Reader_Excel5::XLS_Type_PANE = 0x0041

Definition at line 111 of file Excel5.php.

Referenced by load().

◆ XLS_Type_PASSWORD

const PHPExcel_Reader_Excel5::XLS_Type_PASSWORD = 0x0013

Definition at line 92 of file Excel5.php.

Referenced by load().

◆ XLS_Type_PRINTGRIDLINES

const PHPExcel_Reader_Excel5::XLS_Type_PRINTGRIDLINES = 0x002b

Definition at line 107 of file Excel5.php.

Referenced by load().

◆ XLS_Type_PROTECT

const PHPExcel_Reader_Excel5::XLS_Type_PROTECT = 0x0012

Definition at line 89 of file Excel5.php.

Referenced by load().

◆ XLS_Type_RANGEPROTECTION

const PHPExcel_Reader_Excel5::XLS_Type_RANGEPROTECTION = 0x0868

Definition at line 156 of file Excel5.php.

Referenced by load().

◆ XLS_Type_RIGHTMARGIN

const PHPExcel_Reader_Excel5::XLS_Type_RIGHTMARGIN = 0x0027

Definition at line 104 of file Excel5.php.

Referenced by load().

◆ XLS_Type_RK

const PHPExcel_Reader_Excel5::XLS_Type_RK = 0x027e

Definition at line 150 of file Excel5.php.

Referenced by listWorksheetInfo(), and load().

◆ XLS_Type_ROW

const PHPExcel_Reader_Excel5::XLS_Type_ROW = 0x0208

Definition at line 145 of file Excel5.php.

Referenced by load().

◆ XLS_Type_SCENPROTECT

const PHPExcel_Reader_Excel5::XLS_Type_SCENPROTECT = 0x00dd

Definition at line 91 of file Excel5.php.

Referenced by load().

◆ XLS_Type_SCL

const PHPExcel_Reader_Excel5::XLS_Type_SCL = 0x00a0

Definition at line 122 of file Excel5.php.

Referenced by load().

◆ XLS_Type_SELECTION

const PHPExcel_Reader_Excel5::XLS_Type_SELECTION = 0x001d

Definition at line 100 of file Excel5.php.

Referenced by load().

◆ XLS_Type_SHAREDFMLA

const PHPExcel_Reader_Excel5::XLS_Type_SHAREDFMLA = 0x04bc

Definition at line 153 of file Excel5.php.

Referenced by load().

◆ XLS_Type_SHEET

const PHPExcel_Reader_Excel5::XLS_Type_SHEET = 0x0085

Definition at line 120 of file Excel5.php.

Referenced by listWorksheetInfo(), listWorksheetNames(), and load().

◆ XLS_Type_SHEETLAYOUT

const PHPExcel_Reader_Excel5::XLS_Type_SHEETLAYOUT = 0x0862

Definition at line 157 of file Excel5.php.

Referenced by load().

◆ XLS_Type_SHEETPR

const PHPExcel_Reader_Excel5::XLS_Type_SHEETPR = 0x0081

Definition at line 117 of file Excel5.php.

Referenced by load().

◆ XLS_Type_SHEETPROTECTION

const PHPExcel_Reader_Excel5::XLS_Type_SHEETPROTECTION = 0x0867

Definition at line 155 of file Excel5.php.

Referenced by load().

◆ XLS_Type_SST

const PHPExcel_Reader_Excel5::XLS_Type_SST = 0x00fc

Definition at line 131 of file Excel5.php.

Referenced by load().

◆ XLS_Type_STRING

const PHPExcel_Reader_Excel5::XLS_Type_STRING = 0x0207

Definition at line 144 of file Excel5.php.

◆ XLS_Type_STYLE

const PHPExcel_Reader_Excel5::XLS_Type_STYLE = 0x0293

Definition at line 151 of file Excel5.php.

Referenced by load().

◆ XLS_Type_TOPMARGIN

const PHPExcel_Reader_Excel5::XLS_Type_TOPMARGIN = 0x0028

Definition at line 105 of file Excel5.php.

Referenced by load().

◆ XLS_Type_TXO

const PHPExcel_Reader_Excel5::XLS_Type_TXO = 0x01b6

Definition at line 136 of file Excel5.php.

Referenced by load().

◆ XLS_Type_UNKNOWN

const PHPExcel_Reader_Excel5::XLS_Type_UNKNOWN = 0xffff

Definition at line 160 of file Excel5.php.

◆ XLS_Type_VCENTER

const PHPExcel_Reader_Excel5::XLS_Type_VCENTER = 0x0084

Definition at line 119 of file Excel5.php.

Referenced by load().

◆ XLS_Type_VERTICALPAGEBREAKS

const PHPExcel_Reader_Excel5::XLS_Type_VERTICALPAGEBREAKS = 0x001a

Definition at line 97 of file Excel5.php.

Referenced by load().

◆ XLS_Type_WINDOW2

const PHPExcel_Reader_Excel5::XLS_Type_WINDOW2 = 0x023e

Definition at line 149 of file Excel5.php.

Referenced by load().

◆ XLS_Type_XF

const PHPExcel_Reader_Excel5::XLS_Type_XF = 0x00e0

Definition at line 127 of file Excel5.php.

Referenced by load().

◆ XLS_Type_XFEXT

const PHPExcel_Reader_Excel5::XLS_Type_XFEXT = 0x087d

Definition at line 158 of file Excel5.php.

Referenced by load().

◆ XLS_WorkbookGlobals

const PHPExcel_Reader_Excel5::XLS_WorkbookGlobals = 0x0005

Definition at line 83 of file Excel5.php.

Referenced by _readBof().

◆ XLS_Worksheet

const PHPExcel_Reader_Excel5::XLS_Worksheet = 0x0010

Definition at line 84 of file Excel5.php.

Referenced by _readBof().


The documentation for this class was generated from the following file: