ILIAS  release_5-3 Revision v5.3.23-19-g915713cf615
ilDiskQuotaHandler Class Reference

Class ilDiskQuotaHandler. More...

+ Collaboration diagram for ilDiskQuotaHandler:

Static Public Member Functions

static handleUpdatedSourceObject ($a_src_obj_type, $a_src_obj_id, $a_src_filesize, $a_owner_obj_ids=null, $a_is_prtf=false)
 Find and update/create all related entries for source object. More...
 
static deleteByOwner ($a_owner_id)
 Delete all entries for owner. More...
 
static getFilesizeByOwner ($a_owner_id)
 Get current storage size for owner. More...
 
static getFilesizeByTypeAndOwner ($a_owner_id)
 Get current storage size for owner (grouped by type) More...
 
static isUploadPossible ($a_additional_size=null)
 
static getStatusLegend ()
 

Static Protected Member Functions

static deleteEntry ($a_owner_id, $a_src_obj_type, $a_src_obj_id)
 Delete entry for owner and source object. More...
 
static getOwnersBySourceObject ($a_src_obj_type, $a_src_obj_id)
 Get owner ids by source object. More...
 
static getSourceObjectsByOwner ($a_owner_id)
 Get all source objects for owner. More...
 
static handleEntry ($a_owner_id, $a_src_obj_type, $a_src_obj_id, $a_src_filesize)
 Update/create owner-related entry of source object. More...
 

Detailed Description

Class ilDiskQuotaHandler.

Author
Jörg Lützenkirchen luetz.nosp@m.enki.nosp@m.rchen.nosp@m.@lei.nosp@m.fos.c.nosp@m.om
Version
Id
class.ilObjFile.php 40384 2013-03-06 13:08:21Z sborn

Definition at line 12 of file class.ilDiskQuotaHandler.php.

Member Function Documentation

◆ deleteByOwner()

static ilDiskQuotaHandler::deleteByOwner (   $a_owner_id)
static

Delete all entries for owner.

Parameters
int$a_owner_id

Definition at line 99 of file class.ilDiskQuotaHandler.php.

100 {
101 global $ilDB;
102
103 $ilDB->manipulate("DELETE FROM il_disk_quota" .
104 " WHERE owner_id = " . $ilDB->quote($a_owner_id, "integer"));
105 }
global $ilDB

References $ilDB.

Referenced by ilObjUser\delete().

+ Here is the caller graph for this function:

◆ deleteEntry()

static ilDiskQuotaHandler::deleteEntry (   $a_owner_id,
  $a_src_obj_type,
  $a_src_obj_id 
)
staticprotected

Delete entry for owner and source object.

Parameters
int$a_owner_id
string$a_src_obj_type
int$a_src_obj_id

Definition at line 84 of file class.ilDiskQuotaHandler.php.

85 {
86 global $ilDB;
87
88 $ilDB->manipulate("DELETE FROM il_disk_quota" .
89 " WHERE owner_id = " . $ilDB->quote($a_owner_id, "integer") .
90 " AND src_type = " . $ilDB->quote($a_src_obj_type, "text") .
91 " AND src_obj_id = " . $ilDB->quote($a_src_obj_id, "integer"));
92 }

References $ilDB.

Referenced by handleUpdatedSourceObject().

+ Here is the caller graph for this function:

◆ getFilesizeByOwner()

static ilDiskQuotaHandler::getFilesizeByOwner (   $a_owner_id)
static

Get current storage size for owner.

Parameters
int$a_owner_id
Returns
int

Definition at line 194 of file class.ilDiskQuotaHandler.php.

195 {
196 global $ilDB;
197
198 $set = $ilDB->query("SELECT sum(src_size) fsize" .
199 " FROM il_disk_quota" .
200 " WHERE owner_id = " . $ilDB->quote($a_owner_id, "integer"));
201 $row = $ilDB->fetchAssoc($set);
202 return (int) $row["fsize"];
203 }

References $ilDB, and $row.

Referenced by getStatusLegend(), and isUploadPossible().

+ Here is the caller graph for this function:

◆ getFilesizeByTypeAndOwner()

static ilDiskQuotaHandler::getFilesizeByTypeAndOwner (   $a_owner_id)
static

Get current storage size for owner (grouped by type)

Parameters
int$a_owner_id
Returns
int

Definition at line 211 of file class.ilDiskQuotaHandler.php.

212 {
213 global $ilDB;
214
215 $res = array();
216
217 $set = $ilDB->query("SELECT sum(src_size) filesize, src_type, COUNT(*) count" .
218 " FROM il_disk_quota" .
219 " WHERE owner_id = " . $ilDB->quote($a_owner_id, "integer") .
220 " GROUP BY src_type");
221 while ($row = $ilDB->fetchAssoc($set)) {
222 $res[] = $row;
223 }
224
225 return $res;
226 }
foreach($_POST as $key=> $value) $res

References $ilDB, $res, and $row.

◆ getOwnersBySourceObject()

static ilDiskQuotaHandler::getOwnersBySourceObject (   $a_src_obj_type,
  $a_src_obj_id 
)
staticprotected

Get owner ids by source object.

Parameters
string$a_src_obj_type
int$a_src_obj_id
Returns
array

Definition at line 114 of file class.ilDiskQuotaHandler.php.

115 {
116 global $ilDB;
117
118 $res = array();
119
120 $set = $ilDB->query("SELECT owner_id" .
121 " FROM il_disk_quota" .
122 " WHERE src_type = " . $ilDB->quote($a_src_obj_type, "text") .
123 " AND src_obj_id = " . $ilDB->quote($a_src_obj_id, "integer"));
124 while ($row = $ilDB->fetchAssoc($set)) {
125 $res[] = $row["owner_id"];
126 }
127
128 return $res;
129 }

References $ilDB, $res, and $row.

Referenced by handleUpdatedSourceObject().

+ Here is the caller graph for this function:

◆ getSourceObjectsByOwner()

static ilDiskQuotaHandler::getSourceObjectsByOwner (   $a_owner_id)
staticprotected

Get all source objects for owner.

Parameters
int$a_owner_id
Returns
array

Definition at line 137 of file class.ilDiskQuotaHandler.php.

138 {
139 global $ilDB;
140
141 $res = array();
142
143 $set = $ilDB->query("SELECT src_type, src_obj_id" .
144 " FROM il_disk_quota" .
145 " WHERE owner_id = " . $ilDB->quote($a_owner_id, "integer"));
146 while ($row = $ilDB->fetchAssoc($set)) {
147 $res[$row["src_type"]][] = $row["src_obj_id"];
148 }
149
150 return $res;
151 }

References $ilDB, $res, and $row.

Referenced by handleEntry().

+ Here is the caller graph for this function:

◆ getStatusLegend()

static ilDiskQuotaHandler::getStatusLegend ( )
static

Definition at line 255 of file class.ilDiskQuotaHandler.php.

256 {
257 global $ilUser, $lng;
258
259 include_once "Services/WebDAV/classes/class.ilDiskQuotaActivationChecker.php";
261 return;
262 }
263
264 include_once "Services/DiskQuota/classes/class.ilDiskQuotaHandler.php";
266
267 include_once "Services/WebDAV/classes/class.ilDiskQuotaChecker.php";
269 $quota = $quota["disk_quota"];
270
271 // administrator
272 if (is_infinite($quota) || !(int) $quota) {
273 return;
274 }
275
276 $lng->loadLanguageModule("file");
277 return sprintf(
278 $lng->txt("personal_workspace_quota_status_legend"),
279 ilUtil::formatSize($usage),
280 ilUtil::formatSize($quota),
281 $quota ? round($usage/$quota*100) : 0
282 );
283 }
sprintf('%.4f', $callTime)
static _lookupPersonalWorkspaceDiskQuota($a_user_id)
static getFilesizeByOwner($a_owner_id)
Get current storage size for owner.
static formatSize($size, $a_mode='short', $a_lng=null)
Returns the specified file size value in a human friendly form.
global $lng
Definition: privfeed.php:17
$ilUser
Definition: imgupload.php:18

References $ilUser, $lng, ilDiskQuotaActivationChecker\_isPersonalWorkspaceActive(), ilDiskQuotaChecker\_lookupPersonalWorkspaceDiskQuota(), ilUtil\formatSize(), getFilesizeByOwner(), and sprintf.

Referenced by ilImageFileInputGUI\insert(), ilDragDropFileInputGUI\render(), ilFileInputGUI\render(), and ilPortfolioRepositoryGUI\show().

+ Here is the call graph for this function:
+ Here is the caller graph for this function:

◆ handleEntry()

static ilDiskQuotaHandler::handleEntry (   $a_owner_id,
  $a_src_obj_type,
  $a_src_obj_id,
  $a_src_filesize 
)
staticprotected

Update/create owner-related entry of source object.

Parameters
int$a_owner_id
int$a_src_obj_type
int$a_src_obj_id
int$a_src_filesize

Definition at line 161 of file class.ilDiskQuotaHandler.php.

162 {
163 global $ilDB;
164
165 $existing = self::getSourceObjectsByOwner($a_owner_id);
166
167 // update
168 if ($existing &&
169 isset($existing[$a_src_obj_type]) &&
170 in_array($a_src_obj_id, $existing[$a_src_obj_type])) {
171 $ilDB->manipulate("UPDATE il_disk_quota" .
172 " SET src_size = " . $ilDB->quote($a_src_filesize, "integer") .
173 " WHERE owner_id = " . $ilDB->quote($a_owner_id, "integer") .
174 " AND src_type = " . $ilDB->quote($a_src_obj_type, "text") .
175 " AND src_obj_id = " . $ilDB->quote($a_src_obj_id, "integer"));
176 }
177 // insert
178 else {
179 $ilDB->manipulate("INSERT INTO il_disk_quota" .
180 " (owner_id, src_type, src_obj_id, src_size)" .
181 " VALUES (" . $ilDB->quote($a_owner_id, "integer") .
182 ", " . $ilDB->quote($a_src_obj_type, "text") .
183 ", " . $ilDB->quote($a_src_obj_id, "integer") .
184 ", " . $ilDB->quote($a_src_filesize, "integer") . ")");
185 }
186 }
static getSourceObjectsByOwner($a_owner_id)
Get all source objects for owner.

References $ilDB, and getSourceObjectsByOwner().

Referenced by handleUpdatedSourceObject().

+ Here is the call graph for this function:
+ Here is the caller graph for this function:

◆ handleUpdatedSourceObject()

static ilDiskQuotaHandler::handleUpdatedSourceObject (   $a_src_obj_type,
  $a_src_obj_id,
  $a_src_filesize,
  $a_owner_obj_ids = null,
  $a_is_prtf = false 
)
static

Find and update/create all related entries for source object.

Parameters
string$a_src_obj_type
int$a_src_obj_id
int$a_src_filesize
array$a_owner_obj_ids

Definition at line 22 of file class.ilDiskQuotaHandler.php.

23 {
24 global $ilDB;
25 $done = array();
26
27 if (is_array($a_owner_obj_ids) && sizeof($a_owner_obj_ids) && (int) $a_src_filesize > 0) {
28 // we are (currently) only interested in personal workspace objects
29
30 // problem: file in portfolio comes in with file and portfolio id, however $a_is_prtf is set to false
31 // so we do both for now
32
33 // get all owners
34 $set = $ilDB->query("SELECT DISTINCT(od.owner)" .
35 " FROM object_data od" .
36 " JOIN object_reference_ws ref ON (ref.obj_id = od.obj_id)" .
37 " JOIN tree_workspace t ON (t.child = ref.wsp_id)" .
38 " WHERE " . $ilDB->in("od.obj_id", $a_owner_obj_ids, "", "integer") .
39 " AND t.tree = od.owner");
40 $owners = array();
41 while ($row = $ilDB->fetchAssoc($set)) {
42 if (!in_array($row["owner"], $owners)) {
43 $owners[] = $row["owner"];
44 }
45 }
46 $set = $ilDB->query("SELECT DISTINCT(od.owner)" .
47 " FROM object_data od" .
48 " JOIN usr_portfolio prtf ON (prtf.id = od.obj_id)" .
49 " WHERE " . $ilDB->in("od.obj_id", $a_owner_obj_ids, "", "integer"));
50 while ($row = $ilDB->fetchAssoc($set)) {
51 if (!in_array($row["owner"], $owners)) {
52 $owners[] = $row["owner"];
53 }
54 }
55 foreach ($owners as $owner) {
56 $done[] = $owner;
57
59 $owner,
60 $a_src_obj_type,
61 $a_src_obj_id,
62 (int) $a_src_filesize
63 );
64 }
65 }
66
67 // delete obsolete entries
68 $existing = self::getOwnersBySourceObject($a_src_obj_type, $a_src_obj_id);
69 $existing = array_diff($existing, $done);
70 if (sizeof($existing)) {
71 foreach ($existing as $owner) {
72 self::deleteEntry($owner, $a_src_obj_type, $a_src_obj_id);
73 }
74 }
75 }
static handleEntry($a_owner_id, $a_src_obj_type, $a_src_obj_id, $a_src_filesize)
Update/create owner-related entry of source object.
static deleteEntry($a_owner_id, $a_src_obj_type, $a_src_obj_id)
Delete entry for owner and source object.
static getOwnersBySourceObject($a_src_obj_type, $a_src_obj_id)
Get owner ids by source object.

References $ilDB, $row, deleteEntry(), getOwnersBySourceObject(), and handleEntry().

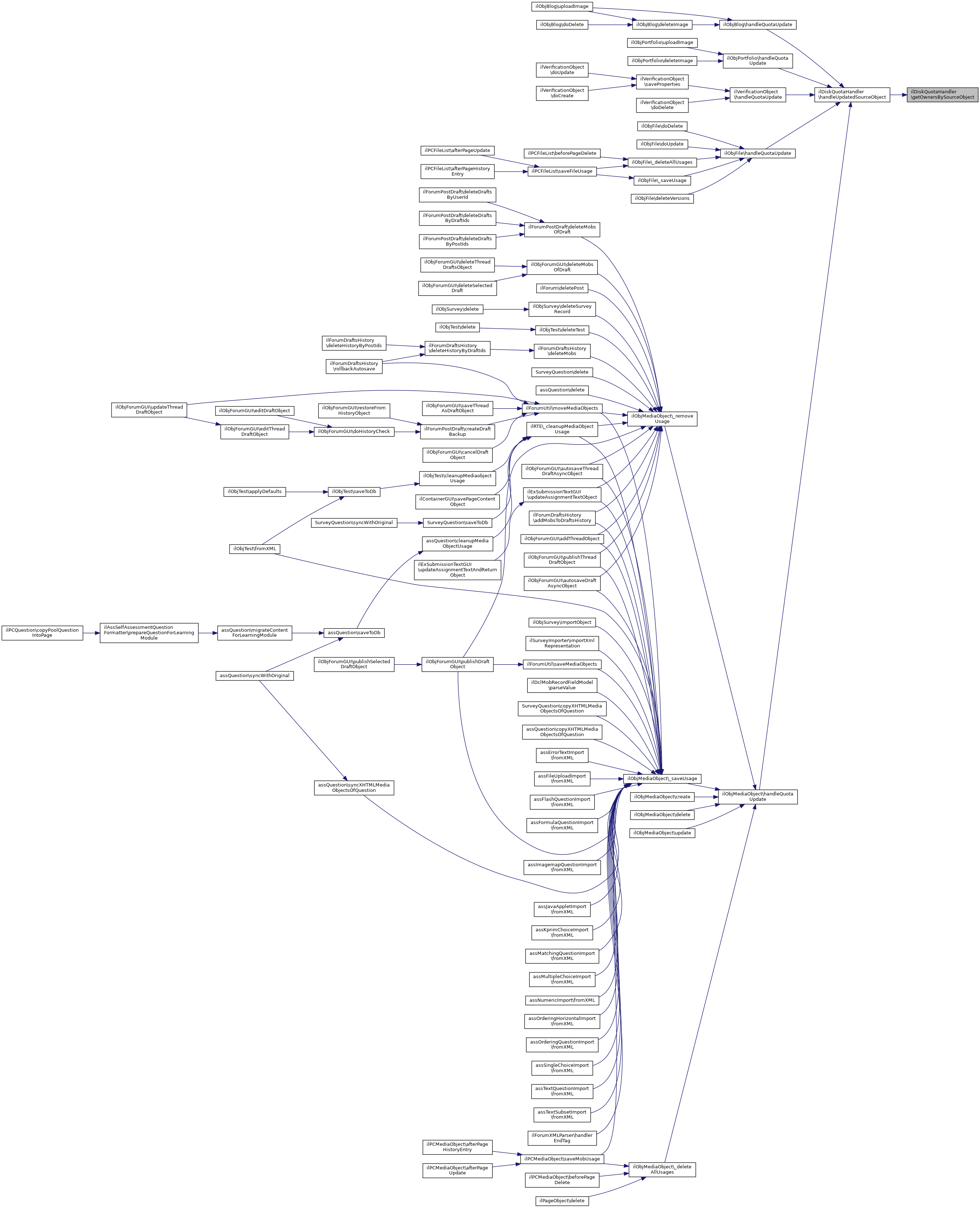
Referenced by ilObjBlog\handleQuotaUpdate(), ilObjPortfolio\handleQuotaUpdate(), ilVerificationObject\handleQuotaUpdate(), ilObjFile\handleQuotaUpdate(), and ilObjMediaObject\handleQuotaUpdate().

+ Here is the call graph for this function:
+ Here is the caller graph for this function:

◆ isUploadPossible()

static ilDiskQuotaHandler::isUploadPossible (   $a_additional_size = null)
static

Definition at line 228 of file class.ilDiskQuotaHandler.php.

229 {
230 global $ilUser;
231
232 include_once "Services/WebDAV/classes/class.ilDiskQuotaActivationChecker.php";
234 return true;
235 }
236
237 include_once "Services/DiskQuota/classes/class.ilDiskQuotaHandler.php";
239 if ($a_additional_size) {
240 $usage += $a_additional_size;
241 }
242
243 include_once "Services/WebDAV/classes/class.ilDiskQuotaChecker.php";
245 $quota = $quota["disk_quota"];
246
247 // administrator
248 if (is_infinite($quota)) {
249 return true;
250 }
251
252 return $usage < $quota;
253 }

References $ilUser, ilDiskQuotaActivationChecker\_isPersonalWorkspaceActive(), ilDiskQuotaChecker\_lookupPersonalWorkspaceDiskQuota(), and getFilesizeByOwner().

Referenced by ilObjCourseVerificationGUI\create(), ilObjExerciseVerificationGUI\create(), ilObjSCORMVerificationGUI\create(), ilObjTestVerificationGUI\create(), ilObjPortfolioGUI\createPortfolioFromAssignment(), ilObjPortfolioGUI\initCreatePortfolioFromTemplateForm(), ilObjFileGUI\initCreationForms(), ilObjFileGUI\initPropertiesForm(), ilImageFileInputGUI\insert(), ilDragDropFileInputGUI\render(), and ilFileInputGUI\render().

+ Here is the call graph for this function:
+ Here is the caller graph for this function:

The documentation for this class was generated from the following file: