ILIAS  release_5-3 Revision v5.3.23-19-g915713cf615
ilAdministrationSettingsFormHandler Class Reference

Administration settings form handler. More...

+ Collaboration diagram for ilAdministrationSettingsFormHandler:

Static Public Member Functions

static getSettingsGUIInstance ($a_settings_obj_type)
 
static addFieldsToForm ($a_form_id, ilPropertyFormGUI $a_form, ilObjectGUI $a_parent_gui)
 

Data Fields

const FORM_PRIVACY = 1
 
const FORM_SECURITY = 2
 
const FORM_FILES_QUOTA = 3
 
const FORM_LP = 4
 
const FORM_MAIL = 5
 
const FORM_COURSE = 6
 
const FORM_GROUP = 7
 
const FORM_REPOSITORY = 8
 
const FORM_LDAP = 9
 
const FORM_FORUM = 10
 
const FORM_ACCESSIBILITY = 11
 
const FORM_WSP = 12
 
const FORM_TAGGING = 13
 
const SETTINGS_USER = "usrf"
 
const SETTINGS_GENERAL = "adm"
 
const SETTINGS_FILE = "facs"
 
const SETTINGS_ROLE = "rolf"
 
const SETTINGS_FORUM = "frma"
 
const SETTINGS_LRES = "lrss"
 
const SETTINGS_REPOSITORY = "reps"
 
const SETTINGS_PD = "pdts"
 
const SETTINGS_COURSE = "crss"
 
const SETTINGS_GROUP = "grps"
 
const SETTINGS_PRIVACY_SECURITY = "ps"
 
const SETTINGS_CALENDAR = "cals"
 
const SETTINGS_AUTH = "auth"
 
const SETTINGS_WIKI = "wiks"
 
const SETTINGS_PORTFOLIO = "prfa"
 
const VALUE_BOOL = "bool"
 

Static Protected Member Functions

static initObjectMap ()
 
static getRefId ($a_obj_type)
 
static parseFieldValue ($a_field_type, &$a_field_value)
 
static parseFieldDefinition ($a_type, ilPropertyFormGUI $a_form, ilObjectGUI $a_gui, $a_data)
 

Static Protected Attributes

static $OBJ_MAP
 

Detailed Description

Administration settings form handler.

Author
Jörg Lützenkirchen luetz.nosp@m.enki.nosp@m.rchen.nosp@m.@lei.nosp@m.fos.c.nosp@m.om
Version
Id
class.ilAdministrationGUI.php 43022 2013-06-26 13:32:48Z tamstutz

Definition at line 10 of file class.ilAdministrationSettingsFormHandler.php.

Member Function Documentation

◆ addFieldsToForm()

static ilAdministrationSettingsFormHandler::addFieldsToForm (   $a_form_id,
ilPropertyFormGUI  $a_form,
ilObjectGUI  $a_parent_gui 
)
static

Definition at line 95 of file class.ilAdministrationSettingsFormHandler.php.

96 {
97 switch ($a_form_id) {
99 $types = array(self::SETTINGS_GENERAL, self::SETTINGS_USER, self::SETTINGS_FILE, self::SETTINGS_ROLE);
100 break;
101
103 $types = array(self::SETTINGS_ROLE, self::SETTINGS_FORUM, self::SETTINGS_LRES);
104 break;
105
107 $types = array(self::SETTINGS_PD);
108 break;
109
110 case self::FORM_LP:
111 $types = array(self::SETTINGS_REPOSITORY);
112 break;
113
115 $types = array(self::SETTINGS_FORUM, self::SETTINGS_AUTH, self::SETTINGS_WIKI);
116 break;
117
118 case self::FORM_MAIL:
119 $types = array(self::SETTINGS_COURSE, self::SETTINGS_GROUP);
120 break;
121
123 case self::FORM_GROUP:
124 $types = array(self::SETTINGS_PRIVACY_SECURITY, self::SETTINGS_CALENDAR, self::SETTINGS_GENERAL);
125 break;
126
127 case self::FORM_WSP:
128 $types = array(self::SETTINGS_PORTFOLIO);
129 break;
130
132 $types = array(self::SETTINGS_REPOSITORY);
133 break;
134
135 default:
136 $types = null;
137 break;
138 }
139
140 if (is_array($types)) {
141 foreach ($types as $type) {
143 if ($gui && method_exists($gui, "addToExternalSettingsForm")) {
144 $data = $gui->addToExternalSettingsForm($a_form_id);
145 if (is_array($data)) {
146 self::parseFieldDefinition($type, $a_form, $gui, $data);
147 }
148 }
149 }
150 }
151
152 // cron jobs - special handling
153
154 include_once "Modules/SystemFolder/classes/class.ilObjSystemFolderGUI.php";
155 $parent_gui = new ilObjSystemFolderGUI(null, SYSTEM_FOLDER_ID, true);
156 $parent_gui->setCreationMode(true);
157
158 include_once "Services/Cron/classes/class.ilCronManagerGUI.php";
159 $gui = new ilCronManagerGUI();
160 $data = $gui->addToExternalSettingsForm($a_form_id);
161 if (is_array($data) && sizeof($data)) {
162 self::parseFieldDefinition("cron", $a_form, $parent_gui, $data);
163 }
164 }
static parseFieldDefinition($a_type, ilPropertyFormGUI $a_form, ilObjectGUI $a_gui, $a_data)
Class ilCronManagerGUI.
Class ilObjSystemFolderGUI.
$type

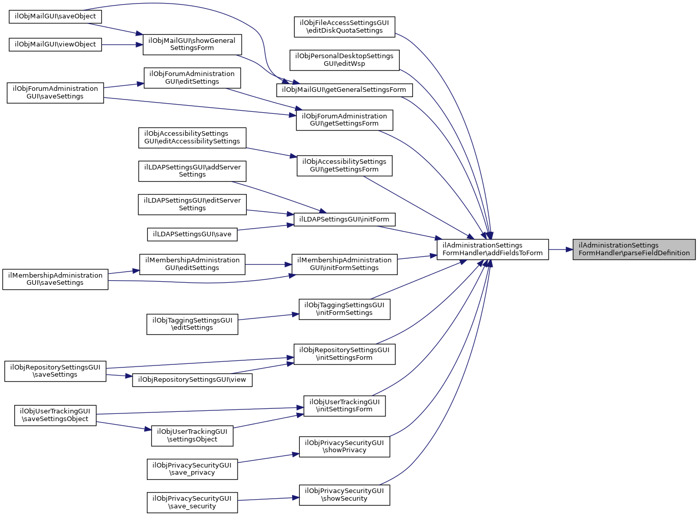
References $data, $type, FORM_ACCESSIBILITY, FORM_COURSE, FORM_FILES_QUOTA, FORM_GROUP, FORM_LP, FORM_MAIL, FORM_PRIVACY, FORM_SECURITY, FORM_TAGGING, FORM_WSP, getSettingsGUIInstance(), and parseFieldDefinition().

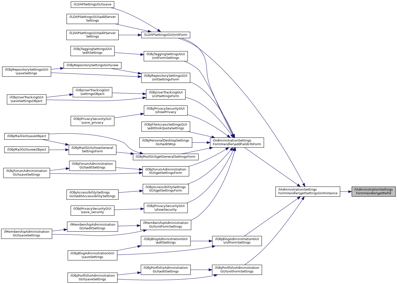
Referenced by ilObjFileAccessSettingsGUI\editDiskQuotaSettings(), ilObjPersonalDesktopSettingsGUI\editWsp(), ilObjMailGUI\getGeneralSettingsForm(), ilObjForumAdministrationGUI\getSettingsForm(), ilObjAccessibilitySettingsGUI\getSettingsForm(), ilLDAPSettingsGUI\initForm(), ilMembershipAdministrationGUI\initFormSettings(), ilObjTaggingSettingsGUI\initFormSettings(), ilObjRepositorySettingsGUI\initSettingsForm(), ilObjUserTrackingGUI\initSettingsForm(), ilObjPrivacySecurityGUI\showPrivacy(), and ilObjPrivacySecurityGUI\showSecurity().

+ Here is the call graph for this function:
+ Here is the caller graph for this function:

◆ getRefId()

static ilAdministrationSettingsFormHandler::getRefId (   $a_obj_type)
staticprotected

Definition at line 60 of file class.ilAdministrationSettingsFormHandler.php.

61 {
62 if (!is_array(self::$OBJ_MAP)) {
64 }
65 return self::$OBJ_MAP[$a_obj_type];
66 }

References initObjectMap().

Referenced by getSettingsGUIInstance().

+ Here is the call graph for this function:
+ Here is the caller graph for this function:

◆ getSettingsGUIInstance()

static ilAdministrationSettingsFormHandler::getSettingsGUIInstance (   $a_settings_obj_type)
static

Definition at line 68 of file class.ilAdministrationSettingsFormHandler.php.

69 {
70 global $DIC;
71
72 $objDefinition = $DIC["objDefinition"];
73 $ilCtrl = $DIC->ctrl();
74
75 $ref_id = self::getRefId($a_settings_obj_type);
76 $obj_type = ilObject::_lookupType($ref_id, true);
77
78 $class_name = $objDefinition->getClassName($obj_type);
79 $class_name = "ilObj" . $class_name . "GUI";
80
81 $class_path = $ilCtrl->lookupClassPath($class_name);
82 include_once($class_path);
83
84 if (is_subclass_of($class_name, "ilObject2GUI")) {
85 $gui_obj = new $class_name($ref_id, ilObject2GUI::REPOSITORY_NODE_ID);
86 } else {
87 $gui_obj = new $class_name("", $ref_id, true, false);
88 }
89
90 $gui_obj->setCreationMode(true);
91
92 return $gui_obj;
93 }
static _lookupType($a_id, $a_reference=false)
lookup object type
global $ilCtrl
Definition: ilias.php:18
global $DIC
Definition: saml.php:7

References $DIC, $ilCtrl, ilObject\_lookupType(), getRefId(), and ilObject2GUI\REPOSITORY_NODE_ID.

Referenced by addFieldsToForm(), ilLDAPSettingsGUI\initForm(), ilObjBlogAdministrationGUI\initFormSettings(), and ilObjPortfolioAdministrationGUI\initFormSettings().

+ Here is the call graph for this function:
+ Here is the caller graph for this function:

◆ initObjectMap()

static ilAdministrationSettingsFormHandler::initObjectMap ( )
staticprotected

Definition at line 46 of file class.ilAdministrationSettingsFormHandler.php.

47 {
48 global $DIC;
49
50 $tree = $DIC->repositoryTree();
51
52 $map = array("adm" => SYSTEM_FOLDER_ID);
53 foreach ($tree->getChilds(SYSTEM_FOLDER_ID) as $obj) {
54 $map[$obj["type"]] = $obj["ref_id"];
55 }
56
57 self::$OBJ_MAP = $map;
58 }

References $DIC.

Referenced by getRefId().

+ Here is the caller graph for this function:

◆ parseFieldDefinition()

static ilAdministrationSettingsFormHandler::parseFieldDefinition (   $a_type,
ilPropertyFormGUI  $a_form,
ilObjectGUI  $a_gui,
  $a_data 
)
staticprotected

Definition at line 191 of file class.ilAdministrationSettingsFormHandler.php.

192 {
193 global $DIC;
194
195 $lng = $DIC->language();
196 $rbacsystem = $DIC->rbac()->system();
197 $ilCtrl = $DIC->ctrl();
198 $ilAccess = $DIC->access();
199
200 if (!is_array($a_data)) {
201 return;
202 }
203
204 // write permission for current gui?
205 $has_write = $ilAccess->checkAccess("write", "", (int) $_REQUEST["ref_id"]);
206
207 foreach ($a_data as $area_caption => $fields) {
208 if (is_numeric($area_caption) || !trim($area_caption)) {
209 $area_caption = "obj_" . $a_type;
210 }
211
212 if (is_array($fields) && sizeof($fields) == 2) {
213 $cmd = $fields[0];
214 $fields = $fields[1];
215 if (is_array($fields)) {
216 $ftpl = new ilTemplate("tpl.external_settings.html", true, true, "Services/Administration");
217
218
219 $stack = array();
220 foreach ($fields as $field_caption_id => $field_value) {
221 $field_type = $subitems = null;
222 if (is_array($field_value)) {
223 $field_type = $field_value[1];
224 $subitems = $field_value[2];
225 $field_value = $field_value[0];
226 }
227
228 if (self::parseFieldValue($field_type, $field_value)) {
229 $ftpl->setCurrentBlock("value_bl");
230 $ftpl->setVariable("VALUE", $field_value);
231 $ftpl->parseCurrentBlock();
232 }
233
234 if (is_array($subitems)) {
235 $ftpl->setCurrentBlock("subitem_bl");
236 foreach ($subitems as $sub_caption_id => $sub_value) {
237 $sub_type = null;
238 if (is_array($sub_value)) {
239 $sub_type = $sub_value[1];
240 $sub_value = $sub_value[0];
241 }
242 self::parseFieldValue($sub_type, $sub_value);
243
244 $ftpl->setVariable("SUBKEY", $lng->txt($sub_caption_id));
245 $ftpl->setVariable("SUBVALUE", $sub_value);
246 $ftpl->parseCurrentBlock();
247 }
248 }
249
250 $ftpl->setCurrentBlock("row_bl");
251 $ftpl->setVariable("KEY", $lng->txt($field_caption_id));
252 $ftpl->parseCurrentBlock();
253 }
254
255 if ($has_write &&
256 $rbacsystem->checkAccess("visible,read", $a_gui->object->getRefId())) {
257 if (!$cmd) {
258 $cmd = "view";
259 }
260 $ilCtrl->setParameter($a_gui, "ref_id", $a_gui->object->getRefId());
261
262 $ftpl->setCurrentBlock("edit_bl");
263 $ftpl->setVariable("URL_EDIT", $ilCtrl->getLinkTargetByClass(array("ilAdministrationGUI", get_class($a_gui)), $cmd));
264 $ftpl->setVariable("TXT_EDIT", $lng->txt("adm_external_setting_edit"));
265 $ftpl->parseCurrentBlock();
266 }
267
268 $ext = new ilCustomInputGUI($lng->txt($area_caption));
269 $ext->setHtml($ftpl->get());
270 $a_form->addItem($ext);
271 }
272 }
273 }
274 }
This class represents a custom property in a property form.
addItem($a_item)
Add Item (Property, SectionHeader).
special template class to simplify handling of ITX/PEAR
global $lng
Definition: privfeed.php:17
$a_type
Definition: workflow.php:92

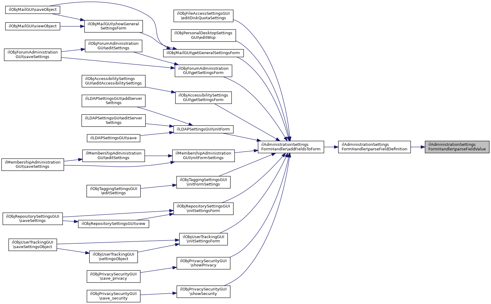
References $a_type, $DIC, $ilCtrl, $lng, ilPropertyFormGUI\addItem(), and parseFieldValue().

Referenced by addFieldsToForm().

+ Here is the call graph for this function:
+ Here is the caller graph for this function:

◆ parseFieldValue()

static ilAdministrationSettingsFormHandler::parseFieldValue (   $a_field_type,
$a_field_value 
)
staticprotected

Definition at line 166 of file class.ilAdministrationSettingsFormHandler.php.

167 {
168 global $DIC;
169
170 $lng = $DIC->language();
171
172 switch ($a_field_type) {
173 case self::VALUE_BOOL:
174 $a_field_value = (bool) $a_field_value ?
175 $lng->txt("enabled") :
176 $lng->txt("disabled");
177 return $a_field_value;
178 }
179
180 if (!is_numeric($a_field_value) &&
181 $a_field_value !== null && !trim($a_field_value)) {
182 $a_field_value = "-";
183 }
184
185 if (is_numeric($a_field_value) || $a_field_value !== "") {
186 return true;
187 }
188 return false;
189 }

References $DIC, $lng, and VALUE_BOOL.

Referenced by parseFieldDefinition().

+ Here is the caller graph for this function:

Field Documentation

◆ $OBJ_MAP

ilAdministrationSettingsFormHandler::$OBJ_MAP
staticprotected

◆ FORM_ACCESSIBILITY

◆ FORM_COURSE

◆ FORM_FILES_QUOTA

◆ FORM_FORUM

const ilAdministrationSettingsFormHandler::FORM_FORUM = 10

◆ FORM_GROUP

◆ FORM_LDAP

const ilAdministrationSettingsFormHandler::FORM_LDAP = 9

◆ FORM_LP

const ilAdministrationSettingsFormHandler::FORM_LP = 4

◆ FORM_MAIL

const ilAdministrationSettingsFormHandler::FORM_MAIL = 5

◆ FORM_PRIVACY

◆ FORM_REPOSITORY

const ilAdministrationSettingsFormHandler::FORM_REPOSITORY = 8

◆ FORM_SECURITY

◆ FORM_TAGGING

const ilAdministrationSettingsFormHandler::FORM_TAGGING = 13

◆ FORM_WSP

const ilAdministrationSettingsFormHandler::FORM_WSP = 12

◆ SETTINGS_AUTH

const ilAdministrationSettingsFormHandler::SETTINGS_AUTH = "auth"

◆ SETTINGS_CALENDAR

const ilAdministrationSettingsFormHandler::SETTINGS_CALENDAR = "cals"

◆ SETTINGS_COURSE

const ilAdministrationSettingsFormHandler::SETTINGS_COURSE = "crss"

◆ SETTINGS_FILE

const ilAdministrationSettingsFormHandler::SETTINGS_FILE = "facs"

◆ SETTINGS_FORUM

const ilAdministrationSettingsFormHandler::SETTINGS_FORUM = "frma"

◆ SETTINGS_GENERAL

const ilAdministrationSettingsFormHandler::SETTINGS_GENERAL = "adm"

◆ SETTINGS_GROUP

const ilAdministrationSettingsFormHandler::SETTINGS_GROUP = "grps"

◆ SETTINGS_LRES

const ilAdministrationSettingsFormHandler::SETTINGS_LRES = "lrss"

◆ SETTINGS_PD

const ilAdministrationSettingsFormHandler::SETTINGS_PD = "pdts"

◆ SETTINGS_PORTFOLIO

const ilAdministrationSettingsFormHandler::SETTINGS_PORTFOLIO = "prfa"

◆ SETTINGS_PRIVACY_SECURITY

const ilAdministrationSettingsFormHandler::SETTINGS_PRIVACY_SECURITY = "ps"

◆ SETTINGS_REPOSITORY

const ilAdministrationSettingsFormHandler::SETTINGS_REPOSITORY = "reps"

◆ SETTINGS_ROLE

const ilAdministrationSettingsFormHandler::SETTINGS_ROLE = "rolf"

◆ SETTINGS_USER

const ilAdministrationSettingsFormHandler::SETTINGS_USER = "usrf"

◆ SETTINGS_WIKI

const ilAdministrationSettingsFormHandler::SETTINGS_WIKI = "wiks"

◆ VALUE_BOOL


The documentation for this class was generated from the following file: