ILIAS  release_5-3 Revision v5.3.23-19-g915713cf615
ilObjForum Class Reference

Class ilObjForum. More...

+ Inheritance diagram for ilObjForum:
+ Collaboration diagram for ilObjForum:

Public Member Functions

 __construct ($a_id=0, $a_call_by_reference=true)
 Constructor @access public. More...
 
 create ()
 
 setPermissions ($a_ref_id)
 
 updateModeratorRole ($role_id)
 
 getDiskUsage ()
 Gets the disk usage of the object in bytes. More...
 
 getCountUnread ($a_usr_id, $a_thread_id=0)
 
 markThreadRead ($a_usr_id, $a_thread_id)
 
 markAllThreadsRead ($a_usr_id)
 
 markPostRead ($a_usr_id, $a_thread_id, $a_post_id)
 
 markPostUnread ($a_user_id, $a_post_id)
 
 isRead ($a_usr_id, $a_post_id)
 
 updateLastAccess ($a_usr_id, $a_thread_id)
 
 update ($a_update_user_id=0)
 update forum data @access public More...
 
 cloneAutoGeneratedRoles ($new_obj)
 Clone forum moderator role @access public. More...
 
 delete ()
 Delete forum and all related data @access public. More...
 
 initDefaultRoles ()
 init default roles settings @access public More...
 
 createSettings ()
 
 saveData ($a_roles=array())
 
 setThreadSorting ($a_thr_pk, $a_sorting_value)
 
- Public Member Functions inherited from ilObject
 __construct ($a_id=0, $a_reference=true)
 Constructor @access public. More...
 
 withReferences ()
 determines wehter objects are referenced or not (got ref ids or not) More...
 
 read ()
 read object data from db into object More...
 
 getId ()
 get object id @access public More...
 
 setId ($a_id)
 set object id @access public More...
 
 setRefId ($a_id)
 set reference id @access public More...
 
 getRefId ()
 get reference id @access public More...
 
 getType ()
 get object type @access public More...
 
 setType ($a_type)
 set object type @access public More...
 
 getPresentationTitle ()
 get presentation title Normally same as title Overwritten for sessions More...
 
 getTitle ()
 get object title @access public More...
 
 getUntranslatedTitle ()
 get untranslated object title @access public More...
 
 setTitle ($a_title)
 set object title More...
 
 getDescription ()
 get object description More...
 
 setDescription ($a_desc)
 set object description More...
 
 getLongDescription ()
 get object long description (stored in object_description) More...
 
 getImportId ()
 get import id More...
 
 setImportId ($a_import_id)
 set import id More...
 
 getOwner ()
 get object owner More...
 
 getOwnerName ()
 
 setOwner ($a_owner)
 set object owner More...
 
 getCreateDate ()
 get create date @access public More...
 
 getLastUpdateDate ()
 get last update date @access public More...
 
 getDiskUsage ()
 Gets the disk usage of the object in bytes. More...
 
 create ()
 create More...
 
 update ()
 update object in db More...
 
 MDUpdateListener ($a_element)
 Meta data update listener. More...
 
 createMetaData ()
 create meta data entry More...
 
 updateMetaData ()
 update meta data entry More...
 
 deleteMetaData ()
 delete meta data entry More...
 
 updateOwner ()
 update owner of object in db More...
 
 putInTree ($a_parent_ref)
 maybe this method should be in tree object!? More...
 
 setPermissions ($a_parent_ref)
 set permissions of object More...
 
 setParentRolePermissions ($a_parent_ref)
 Initialize the permissions of parent roles (local roles of categories, global roles...) This method is overwritten in e.g courses, groups for building permission intersections with non_member templates. More...
 
 createReference ()
 creates reference for object More...
 
 countReferences ()
 count references of object More...
 
 initDefaultRoles ()
 init default roles settings Purpose of this function is to create a local role folder and local roles, that are needed depending on the object type If you want to setup default local roles you MUST overwrite this method in derived object classes (see ilObjForum for an example) @access public More...
 
 applyDidacticTemplate ($a_tpl_id)
 Apply template. More...
 
 setRegisterMode ($a_bool)
 
 isUserRegistered ($a_user_id=0)
 
 requireRegistration ()
 
 getXMLZip ()
 
 getHTMLDirectory ()
 
 appendCopyInfo ($a_target_id, $a_copy_id)
 Prepend Copy info if object with same name exists in that container. More...
 
 cloneDependencies ($a_target_id, $a_copy_id)
 Clone object dependencies. More...
 
 cloneMetaData ($target_obj)
 Copy meta data. More...
 
 getPossibleSubObjects ($a_filter=true)
 get all possible subobjects of this type the object can decide which types of subobjects are possible jut in time overwrite if the decision distinguish from standard model More...
 

Static Public Member Functions

static _lookupThreadSubject ($a_thread_id)
 
static _updateOldAccess ($a_usr_id)
 
static _deleteUser ($a_usr_id)
 
static _deleteReadEntries ($a_post_id)
 
static _deleteAccessEntries ($a_thread_id)
 
static _lookupModeratorRole ($a_ref_id)
 Lookup moderator role @access public. More...
 
static lookupForumIdByObjId ($obj_id)
 
static lookupForumIdByRefId ($ref_id)
 
static preloadForumIdsByObjIds (array $obj_ids)
 
static preloadForumIdsByRefIds (array $ref_ids)
 
static lookupStatisticsByRefId ($ref_id)
 
static lookupLastPostByRefId ($ref_id)
 
static getUserIdsOfLastPostsByRefIdAndThreadIds ($ref_id, array $thread_ids)
 
static mergeForumUserRead ($merge_source_thread_id, $merge_target_thread_id)
 
- Static Public Member Functions inherited from ilObject
static _lookupObjIdByImportId ($a_import_id)
 
static _lookupImportId ($a_obj_id)
 
static _lookupOwnerName ($a_owner_id)
 lookup owner name for owner id More...
 
static _getIdForImportId ($a_import_id)
 get current object id for import id (static) More...
 
static _getAllReferences ($a_id)
 get all reference ids of object More...
 
static _lookupTitle ($a_id)
 lookup object title More...
 
static _lookupOwner ($a_id)
 lookup object owner More...
 
static _getIdsForTitle ($title, $type='', $partialmatch=false)
 
static _lookupDescription ($a_id)
 lookup object description More...
 
static _lookupLastUpdate ($a_id, $a_as_string=false)
 lookup last update More...
 
static _getLastUpdateOfObjects ($a_objs)
 Get last update for a set of media objects. More...
 
static _lookupObjId ($a_id)
 
static _setDeletedDate ($a_ref_id)
 only called in ilTree::saveSubTree More...
 
static setDeletedDates ($a_ref_ids)
 Set deleted date @global type $ilDB. More...
 
static _resetDeletedDate ($a_ref_id)
 only called in ilObjectGUI::insertSavedNodes More...
 
static _lookupDeletedDate ($a_ref_id)
 only called in ilObjectGUI::insertSavedNodes More...
 
static _writeTitle ($a_obj_id, $a_title)
 write title to db (static) More...
 
static _writeDescription ($a_obj_id, $a_desc)
 write description to db (static) More...
 
static _writeImportId ($a_obj_id, $a_import_id)
 write import id to db (static) More...
 
static _lookupType ($a_id, $a_reference=false)
 lookup object type More...
 
static _isInTrash ($a_ref_id)
 checks wether object is in trash More...
 
static _hasUntrashedReference ($a_obj_id)
 checks wether an object has at least one reference that is not in trash More...
 
static _lookupObjectId ($a_ref_id)
 lookup object id More...
 
static _getObjectsDataForType ($a_type, $a_omit_trash=false)
 get all objects of a certain type More...
 
static _exists ($a_id, $a_reference=false, $a_type=null)
 checks if an object exists in object_data@access public More...
 
static _getObjectsByType ($a_obj_type="", $a_owner="")
 Get objects by type. More...
 
static _prepareCloneSelection ($a_ref_ids, $new_type, $show_path=true)
 Prepare copy wizard object selection. More...
 
static _getIcon ( $a_obj_id="", $a_size="big", $a_type="", $a_offline=false)
 Get icon for repository item. More...
 
static collectDeletionDependencies (&$deps, $a_ref_id, $a_obj_id, $a_type, $a_depth=0)
 Collect deletion dependencies. More...
 
static getDeletionDependencies ($a_obj_id)
 Get deletion dependencies. More...
 
static getLongDescriptions (array $a_obj_ids)
 Get long description data. More...
 
static getAllOwnedRepositoryObjects ($a_user_id)
 Get all ids of objects user owns. More...
 
static fixMissingTitles ($a_type, array &$a_obj_title_map)
 Try to fix missing object titles. More...
 
static _lookupCreationDate ($a_id)
 Lookup creation date. More...
 
static hasAutoRating ($a_type, $a_ref_id)
 Check if auto rating is active for parent group/course. More...
 

Data Fields

 $Forum
 
- Data Fields inherited from ilObject
const TITLE_LENGTH = 255
 max length of object title More...
 
const DESC_LENGTH = 128
 
 $lng
 
 $id
 
 $ref_id
 
 $type
 
 $title
 
 $untranslatedTitle
 
 $desc
 
 $long_desc
 
 $owner
 
 $create_date
 
 $last_update
 
 $import_id
 
 $register = false
 
 $referenced
 
 $objectList
 
 $max_title
 
 $max_desc
 
 $add_dots
 

Static Protected Attributes

static $obj_id_to_forum_id_cache = array()
 
static $ref_id_to_forum_id_cache = array()
 
static $forum_statistics_cache = array()
 
static $forum_last_post_cache = array()
 

Private Member Functions

 deleteDraftsByForumId ($forum_id)
 

Private Attributes

 $settings
 
 $rbac
 
 $ilBench
 
 $user
 
 $logger
 

Additional Inherited Members

- Protected Attributes inherited from ilObject
 $objDefinition
 
 $db
 
 $log
 
 $error
 
 $tree
 
 $app_event_handler
 
 $rbacadmin
 
 $rbacreview
 

Detailed Description

Class ilObjForum.

Author
Wolfgang Merkens wmerk.nosp@m.ens@.nosp@m.datab.nosp@m.ay.d.nosp@m.e
Version
$Id$

Definition at line 18 of file class.ilObjForum.php.

Constructor & Destructor Documentation

◆ __construct()

ilObjForum::__construct (   $a_id = 0,
  $a_call_by_reference = true 
)

Constructor @access public.

Parameters
integer$a_idreference_id or object_id
boolean$a_call_by_referencetreat the id as reference_id (true) or object_id (false)

Reimplemented from ilObject.

Definition at line 65 of file class.ilObjForum.php.

66 {
67 global $DIC;
68 $this->settings = $DIC->settings();
69 $this->rbac = $DIC->rbac();
70 $this->db = $DIC->database();
71 $this->ilBench = $DIC['ilBench'];
72 $this->user = $DIC->user();
73 $this->logger = $DIC->logger()->root();
74
75 $this->type = 'frm';
76 parent::__construct($a_id, $a_call_by_reference);
77
78 /*
79 * this constant is used for the information if a single post is marked as new
80 * All threads/posts created before this date are never marked as new
81 * Default is 8 weeks
82 *
83 */
84 $new_deadline = time() - 60 * 60 * 24 * 7 * ($this->settings->get('frm_store_new') ?
85 $this->settings->get('frm_store_new') :
86 8);
87 define('NEW_DEADLINE', $new_deadline);
88
89 // TODO: needs to rewrite scripts that are using Forum outside this class
90 $this->Forum = new ilForum();
91 }
user()
Definition: user.php:4
Class Forum core functions for forum.
global $DIC
Definition: saml.php:7
settings()
Definition: settings.php:2

References $DIC, settings(), and user().

+ Here is the call graph for this function:

Member Function Documentation

◆ _deleteAccessEntries()

static ilObjForum::_deleteAccessEntries (   $a_thread_id)
static

Definition at line 467 of file class.ilObjForum.php.

468 {
469 global $DIC;
470 $ilDB = $DIC->database();
471 $ilDB->manipulateF(
472 '
473 DELETE FROM frm_thread_access WHERE thread_id = %s',
474 array('integer'),
475 array($a_thread_id)
476 );
477
478 return true;
479 }
global $ilDB

References $DIC, and $ilDB.

Referenced by ilForum\deletePost(), and ilForum\mergeThreads().

+ Here is the caller graph for this function:

◆ _deleteReadEntries()

static ilObjForum::_deleteReadEntries (   $a_post_id)
static

Definition at line 452 of file class.ilObjForum.php.

453 {
454 global $DIC;
455 $ilDB = $DIC->database();
456
457 $ilDB->manipulateF(
458 '
459 DELETE FROM frm_user_read WHERE post_id = %s',
460 array('integer'),
461 array($a_post_id)
462 );
463
464 return true;
465 }

References $DIC, and $ilDB.

Referenced by ilForum\deletePost().

+ Here is the caller graph for this function:

◆ _deleteUser()

static ilObjForum::_deleteUser (   $a_usr_id)
static

Definition at line 419 of file class.ilObjForum.php.

420 {
421 global $DIC;
422 $ilDB = $DIC->database();
423
424 $data = array($a_usr_id);
425
426 $ilDB->manipulateF(
427 '
428 DELETE FROM frm_user_read WHERE usr_id = %s',
429 array('integer'),
430 $data
431 );
432
433 $ilDB->manipulateF(
434 '
435 DELETE FROM frm_thread_access WHERE usr_id = %s',
436 array('integer'),
437 $data
438 );
439
440 // delete notifications of deleted user
441 $ilDB->manipulateF(
442 '
443 DELETE FROM frm_notification WHERE user_id = %s',
444 array('integer'),
445 $data
446 );
447
448 return true;
449 }

References $data, $DIC, and $ilDB.

Referenced by ilObjUser\delete().

+ Here is the caller graph for this function:

◆ _lookupModeratorRole()

static ilObjForum::_lookupModeratorRole (   $a_ref_id)
static

Lookup moderator role @access public.

Parameters
int$a_ref_idref_id of forum

Definition at line 772 of file class.ilObjForum.php.

773 {
774 global $DIC;
775 $ilDB = $DIC->database();
776
777 $mod_title = 'il_frm_moderator_' . $a_ref_id;
778
779 $res = $ilDB->queryf(
780 '
781 SELECT * FROM object_data WHERE title = %s',
782 array('text'),
783 array($mod_title)
784 );
785
786 while ($row = $ilDB->fetchObject($res)) {
787 return $row->obj_id;
788 }
789 return 0;
790 }
foreach($_POST as $key=> $value) $res

References $DIC, $ilDB, $res, and $row.

Referenced by cloneAutoGeneratedRoles(), and setPermissions().

+ Here is the caller graph for this function:

◆ _lookupThreadSubject()

static ilObjForum::_lookupThreadSubject (   $a_thread_id)
static

Definition at line 148 of file class.ilObjForum.php.

149 {
150 global $DIC;
151 $ilDB = $DIC->database();
152
153 $res = $ilDB->queryf(
154 '
155 SELECT thr_subject FROM frm_threads WHERE thr_pk = %s',
156 array('integer'),
157 array($a_thread_id)
158 );
159
160 while ($row = $ilDB->fetchObject($res)) {
161 return $row->thr_subject;
162 }
163 return '';
164 }

References $DIC, $ilDB, $res, and $row.

Referenced by ilObjForumSubItemListGUI\getHTML().

+ Here is the caller graph for this function:

◆ _updateOldAccess()

static ilObjForum::_updateOldAccess (   $a_usr_id)
static
Parameters
int

Definition at line 379 of file class.ilObjForum.php.

380 {
381 global $DIC;
382 $ilDB = $DIC->database();
383
384 $ilDB->manipulateF(
385 '
386 UPDATE frm_thread_access
387 SET access_old = access_last
388 WHERE usr_id = %s',
389 array('integer'),
390 array($a_usr_id)
391 );
392
393 $set = $ilDB->query(
394 "SELECT * FROM frm_thread_access " .
395 " WHERE usr_id = " . $ilDB->quote($a_usr_id, "integer")
396 );
397 while ($rec = $ilDB->fetchAssoc($set)) {
398 $ilDB->manipulate(
399 "UPDATE frm_thread_access SET " .
400 " access_old_ts = " . $ilDB->quote(date('Y-m-d H:i:s', $rec["access_old"]), "timestamp") .
401 " WHERE usr_id = " . $ilDB->quote($rec["usr_id"], "integer") .
402 " AND obj_id = " . $ilDB->quote($rec["obj_id"], "integer") .
403 " AND thread_id = " . $ilDB->quote($rec["thread_id"], "integer")
404 );
405 }
406
407 $new_deadline = time() - 60 * 60 * 24 * 7 * ($DIC->settings()->get('frm_store_new') ?
408 $DIC->settings()->get('frm_store_new') :
409 8);
410
411 $ilDB->manipulateF(
412 '
413 DELETE FROM frm_thread_access WHERE access_last < %s',
414 array('integer'),
415 array($new_deadline)
416 );
417 }
date( 'd-M-Y', $objPHPExcel->getProperties() ->getCreated())

References $DIC, $ilDB, and date.

Referenced by ilAuthFrontend\handleAuthenticationSuccess(), and ilAuthBase\loginObserver().

+ Here is the caller graph for this function:

◆ cloneAutoGeneratedRoles()

ilObjForum::cloneAutoGeneratedRoles (   $new_obj)

Clone forum moderator role @access public.

Parameters
object$new_objforum object

Definition at line 618 of file class.ilObjForum.php.

619 {
620 $moderator = ilObjForum::_lookupModeratorRole($this->getRefId());
621 $new_moderator = ilObjForum::_lookupModeratorRole($new_obj->getRefId());
622
623 if (!$moderator || !$new_moderator || !$this->getRefId() || !$new_obj->getRefId()) {
624 $this->logger->write(__METHOD__ . ' : Error cloning auto generated role: il_frm_moderator');
625 }
626 $this->rbac->admin()->copyRolePermissions($moderator, $this->getRefId(), $new_obj->getRefId(), $new_moderator, true);
627 $this->logger->write(__METHOD__ . ' : Finished copying of role il_frm_moderator.');
628
629 include_once './Modules/Forum/classes/class.ilForumModerators.php';
630 $obj_mods = new ilForumModerators($this->getRefId());
631
632 $old_mods = $obj_mods->getCurrentModerators();
633 foreach ($old_mods as $user_id) {
634 // The object owner is already member of the moderator role when this method is called
635 // Since the new static caches are introduced with ILIAS 5.0, a database error occurs if we try to assign the user here.
636 if ($this->getOwner() != $user_id) {
637 $this->rbac->admin()->assignUser($new_moderator, $user_id);
638 }
639 }
640 }
Class ilForumModerators.
static _lookupModeratorRole($a_ref_id)
Lookup moderator role @access public.
getOwner()
get object owner
getRefId()
get reference id @access public

References _lookupModeratorRole(), ilObject\getOwner(), and ilObject\getRefId().

+ Here is the call graph for this function:

◆ create()

ilObjForum::create ( )
Returns
int

Reimplemented from ilObject.

Definition at line 96 of file class.ilObjForum.php.

97 {
98 $id = parent::create();
99
100 require_once 'Modules/Forum/classes/class.ilForumProperties.php';
101 $properties = ilForumProperties::getInstance($this->getId());
102 $properties->setDefaultView(1);
103 $properties->setAnonymisation(0);
104 $properties->setStatisticsStatus(0);
105 $properties->setPostActivation(0);
106 $properties->setThreadSorting(0);
107 $properties->insert();
108
109 $this->createSettings();
110
111 $this->saveData();
112
113 return $id;
114 }
static getInstance($a_obj_id=0)
saveData($a_roles=array())
getId()
get object id @access public

References ilObject\$id, createSettings(), ilObject\getId(), ilForumProperties\getInstance(), and saveData().

+ Here is the call graph for this function:

◆ createSettings()

ilObjForum::createSettings ( )

Definition at line 793 of file class.ilObjForum.php.

794 {
795 // news settings (public notifications yes/no)
796 include_once("./Services/News/classes/class.ilNewsItem.php");
797 $default_visibility = ilNewsItem::_getDefaultVisibilityForRefId($_GET["ref_id"]);
798 if ($default_visibility == "public") {
799 ilBlockSetting::_write("news", "public_notifications", 1, 0, $this->getId());
800 }
801
802 return true;
803 }
$_GET["client_id"]
static _write($a_type, $a_setting, $a_value, $a_user=0, $a_block_id=0)
Write setting to database.
static _getDefaultVisibilityForRefId($a_ref_id)
Get default visibility for reference id.

References $_GET, ilNewsItem\_getDefaultVisibilityForRefId(), ilBlockSetting\_write(), and ilObject\getId().

Referenced by create().

+ Here is the call graph for this function:
+ Here is the caller graph for this function:

◆ delete()

ilObjForum::delete ( )

Delete forum and all related data @access public.

Returns
boolean true if all object data were removed; false if only a references were removed

Definition at line 647 of file class.ilObjForum.php.

648 {
649 // always call parent delete function first!!
650 if (!parent::delete()) {
651 return false;
652 }
653
654 // delete attachments
655 $tmp_file_obj = new ilFileDataForum($this->getId());
656 $tmp_file_obj->delete();
657 unset($tmp_file_obj);
658
659 $this->Forum->setMDB2WhereCondition('top_frm_fk = %s ', array('integer'), array($this->getId()));
660
661 $topData = $this->Forum->getOneTopic();
662
663 $threads = $this->Forum->getAllThreads($topData['top_pk']);
664 foreach ($threads['items'] as $thread) {
665 $thread_ids_to_delete[$thread->getId()] = $thread->getId();
666 }
667
668 // delete tree
669 $this->db->manipulate('DELETE FROM frm_posts_tree WHERE ' . $this->db->in('thr_fk', $thread_ids_to_delete, false, 'integer'));
670
671 // delete posts
672 $this->db->manipulate('DELETE FROM frm_posts WHERE ' . $this->db->in('pos_thr_fk', $thread_ids_to_delete, false, 'integer'));
673
674 // delete threads
675 $this->db->manipulate('DELETE FROM frm_threads WHERE ' . $this->db->in('thr_pk', $thread_ids_to_delete, false, 'integer'));
676
677 $obj_id = array($this->getId());
678 // delete forum
679 $this->db->manipulateF(
680 'DELETE FROM frm_data WHERE top_frm_fk = %s',
681 array('integer'),
682 $obj_id
683 );
684
685 // delete settings
686 $this->db->manipulateF(
687 'DELETE FROM frm_settings WHERE obj_id = %s',
688 array('integer'),
689 $obj_id
690 );
691
692 // delete read infos
693 $this->db->manipulateF(
694 'DELETE FROM frm_user_read WHERE obj_id = %s',
695 array('integer'),
696 $obj_id
697 );
698
699 // delete thread access entries
700 $this->db->manipulateF(
701 'DELETE FROM frm_thread_access WHERE obj_id = %s',
702 array('integer'),
703 $obj_id
704 );
705
706 //delete thread notifications
707 $this->db->manipulate('DELETE FROM frm_notification WHERE ' . $this->db->in('thread_id', $thread_ids_to_delete, false, 'integer'));
708
709 //delete forum notifications
710 $this->db->manipulateF('DELETE FROM frm_notification WHERE frm_id = %s', array('integer'), $obj_id);
711
712 // delete posts_deleted entries
713 $this->db->manipulateF('DELETE FROM frm_posts_deleted WHERE obj_id = %s', array('integer'), $obj_id);
714
715 //delete drafts
716 $this->deleteDraftsByForumId((int) $topData['top_pk']);
717
718 return true;
719 }
This class handles all operations on files for the forum object.
deleteDraftsByForumId($forum_id)

References deleteDraftsByForumId(), and ilObject\getId().

+ Here is the call graph for this function:

◆ deleteDraftsByForumId()

ilObjForum::deleteDraftsByForumId (   $forum_id)
private
Parameters
int$forum_id

Definition at line 724 of file class.ilObjForum.php.

725 {
726 $res = $this->db->queryF(
727 'SELECT draft_id FROM frm_posts_drafts WHERE forum_id = %s',
728 array('integer'),
729 array((int) $forum_id)
730 );
731
732 $draft_ids = array();
733 while ($row = $this->db->fetchAssoc($res)) {
734 $draft_ids[] = $row['draft_id'];
735 }
736
737 if (count($draft_ids) > 0) {
738 require_once 'Modules/Forum/classes/class.ilForumDraftsHistory.php';
739 $historyObj = new ilForumDraftsHistory();
740 $historyObj->deleteHistoryByDraftIds($draft_ids);
741
742 require_once 'Modules/Forum/classes/class.ilForumPostDraft.php';
743 $draftObj = new ilForumPostDraft();
744 $draftObj->deleteDraftsByDraftIds($draft_ids);
745 }
746 }
Class ilForumDraftHistory.
Class ilForumPostDraft.

References $res, and $row.

Referenced by delete().

+ Here is the caller graph for this function:

◆ getCountUnread()

ilObjForum::getCountUnread (   $a_usr_id,
  $a_thread_id = 0 
)

Definition at line 167 of file class.ilObjForum.php.

168 {
169 $a_frm_id = $this->getId();
170
171 $this->ilBench->start("Forum", 'getCountRead');
172 if (!$a_thread_id) {
173 // Get topic_id
174 $res = $this->db->queryf(
175 '
176 SELECT top_pk FROM frm_data WHERE top_frm_fk = %s',
177 array('integer'),
178 array($a_frm_id)
179 );
180
181
182 while ($row = $this->db->fetchObject($res)) {
183 $topic_id = $row->top_pk;
184 }
185
186 // Get number of posts
187 $res = $this->db->queryf(
188 '
189 SELECT COUNT(pos_pk) num_posts FROM frm_posts
190 WHERE pos_top_fk = %s',
191 array('integer'),
192 array($topic_id)
193 );
194
195 while ($row = $this->db->fetchObject($res)) {
196 $num_posts = $row->num_posts;
197 }
198
199 $res = $this->db->queryf(
200 '
201 SELECT COUNT(post_id) count_read FROM frm_user_read
202 WHERE obj_id = %s
203 AND usr_id = %s',
204 array('integer', 'integer'),
205 array($a_frm_id, $a_usr_id)
206 );
207
208 while ($row = $this->db->fetchObject($res)) {
209 $count_read = $row->count_read;
210 }
211 $unread = $num_posts - $count_read;
212
213 $this->ilBench->stop("Forum", 'getCountRead');
214 return $unread > 0 ? $unread : 0;
215 } else {
216 $res = $this->db->queryf(
217 '
218 SELECT COUNT(pos_pk) num_posts FROM frm_posts
219 WHERE pos_thr_fk = %s',
220 array('integer'),
221 array($a_thread_id)
222 );
223
224 $row = $this->db->fetchObject($res);
225 $num_posts = $row->num_posts;
226
227 $res = $this->db->queryf(
228 '
229 SELECT COUNT(post_id) count_read FROM frm_user_read
230 WHERE obj_id = %s
231 AND usr_id = %s
232 AND thread_id = %s',
233 array('integer', 'integer', 'integer'),
234 array($a_frm_id, $a_frm_id, $a_thread_id)
235 );
236
237 $row = $this->db->fetchObject($res);
238 $count_read = $row->count_read;
239
240 $unread = $num_posts - $count_read;
241
242 $this->ilBench->stop("Forum", 'getCountRead');
243 return $unread > 0 ? $unread : 0;
244 }
245 $this->ilBench->stop("Forum", 'getCountRead');
246 return false;
247 }

References $res, $row, and ilObject\getId().

+ Here is the call graph for this function:

◆ getDiskUsage()

ilObjForum::getDiskUsage ( )

Gets the disk usage of the object in bytes.

@access public

Returns
integer the disk usage in bytes

Reimplemented from ilObject.

Definition at line 142 of file class.ilObjForum.php.

143 {
144 require_once("./Modules/File/classes/class.ilObjFileAccess.php");
145 return ilObjForumAccess::_lookupDiskUsage($this->id);
146 }
static _lookupDiskUsage($a_obj_id)
Returns the number of bytes used on the harddisk by the specified forum.

References ilObjForumAccess\_lookupDiskUsage().

+ Here is the call graph for this function:

◆ getUserIdsOfLastPostsByRefIdAndThreadIds()

static ilObjForum::getUserIdsOfLastPostsByRefIdAndThreadIds (   $ref_id,
array  $thread_ids 
)
static
Parameters
int$ref_id
array$thread_ids
Returns
array

Definition at line 1140 of file class.ilObjForum.php.

1141 {
1142 global $DIC;
1143 $ilAccess = $DIC->access();
1144 $ilUser = $DIC->user();
1145 $ilDB = $DIC->database();
1146
1147 $act_clause = '';
1148 $act_inner_clause = '';
1149 if (!$ilAccess->checkAccess('moderate_frm', '', $ref_id)) {
1150 $act_clause .= " AND (t1.pos_status = " . $ilDB->quote(1, "integer") . " OR t1.pos_author_id = " . $ilDB->quote($ilUser->getId(), "integer") . ") ";
1151 $act_inner_clause .= " AND (t3.pos_status = " . $ilDB->quote(1, "integer") . " OR t3.pos_author_id = " . $ilDB->quote($ilUser->getId(), "integer") . ") ";
1152 }
1153
1154 $in = $ilDB->in("t1.pos_thr_fk", $thread_ids, false, 'integer');
1155 $inner_in = $ilDB->in("t3.pos_thr_fk", $thread_ids, false, 'integer');
1156 //@todo fix this query 'group by ... '
1157 $query = "
1158 SELECT t1.pos_display_user_id, t1.update_user
1159 FROM frm_posts t1
1160 INNER JOIN (
1161 SELECT t3.pos_thr_fk, MAX(t3.pos_date) pos_date
1162 FROM frm_posts t3
1163 WHERE $inner_in $act_inner_clause
1164 GROUP BY t3.pos_thr_fk
1165 ) t2 ON t2.pos_thr_fk = t1.pos_thr_fk AND t2.pos_date = t1.pos_date
1166 WHERE $in $act_clause
1167 GROUP BY t1.pos_thr_fk, t1.pos_display_user_id, t1.update_user
1168 ";
1170 $usr_ids = array();
1171
1172 $res = $ilDB->query($query);
1173 while ($row = $ilDB->fetchAssoc($res)) {
1174 if ((int) $row['pos_display_user_id']) {
1175 $usr_ids[] = (int) $row['pos_display_user_id'];
1176 }
1177 if ((int) $row['update_user']) {
1178 $usr_ids[] = (int) $row['update_user'];
1179 }
1180 }
1181
1182 return array_unique($usr_ids);
1183 }
if(php_sapi_name() !='cli') $in
Definition: Utf8Test.php:37
$query
$ilUser
Definition: imgupload.php:18

References $DIC, $ilDB, $ilUser, $in, $query, ilObject\$ref_id, $res, and $row.

◆ initDefaultRoles()

ilObjForum::initDefaultRoles ( )

init default roles settings @access public

Returns
array object IDs of created local roles.

Reimplemented from ilObject.

Definition at line 753 of file class.ilObjForum.php.

754 {
755 include_once './Services/AccessControl/classes/class.ilObjRole.php';
757 'il_frm_moderator_' . $this->getRefId(),
758 "Moderator of forum obj_no." . $this->getId(),
759 'il_frm_moderator',
760 $this->getRefId()
761 );
762 return array();
763 }
static createDefaultRole($a_title, $a_description, $a_tpl_name, $a_ref_id)

References ilObjRole\createDefaultRole(), ilObject\getId(), and ilObject\getRefId().

+ Here is the call graph for this function:

◆ isRead()

ilObjForum::isRead (   $a_usr_id,
  $a_post_id 
)

Definition at line 331 of file class.ilObjForum.php.

332 {
333 $res = $this->db->queryf(
334 '
335 SELECT * FROM frm_user_read
336 WHERE usr_id = %s
337 AND post_id = %s',
338 array('integer', 'integer'),
339 array($a_usr_id, $a_post_id)
340 );
341
342 return $this->db->numRows($res) ? true : false;
343 }

References $res.

◆ lookupForumIdByObjId()

static ilObjForum::lookupForumIdByObjId (   $obj_id)
static
Parameters
int$obj_id
Returns
int

Definition at line 868 of file class.ilObjForum.php.

869 {
870 if (array_key_exists($obj_id, self::$obj_id_to_forum_id_cache)) {
871 return (int) self::$obj_id_to_forum_id_cache[$obj_id];
872 }
873
874 self::preloadForumIdsByObjIds(array($obj_id));
875
876 return (int) self::$obj_id_to_forum_id_cache[$obj_id];
877 }
static preloadForumIdsByObjIds(array $obj_ids)

References preloadForumIdsByObjIds().

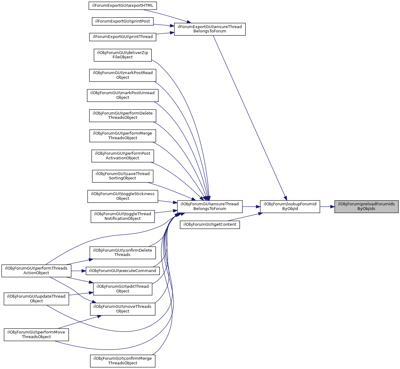
Referenced by ilForumExportGUI\ensureThreadBelongsToForum(), ilObjForumGUI\ensureThreadBelongsToForum(), and ilObjForumGUI\getContent().

+ Here is the call graph for this function:
+ Here is the caller graph for this function:

◆ lookupForumIdByRefId()

static ilObjForum::lookupForumIdByRefId (   $ref_id)
static
Parameters
int$ref_id
Returns
int

Definition at line 884 of file class.ilObjForum.php.

885 {
886 if (array_key_exists($ref_id, self::$ref_id_to_forum_id_cache)) {
887 return (int) self::$ref_id_to_forum_id_cache[$ref_id];
888 }
889
891
892 return (int) self::$ref_id_to_forum_id_cache[$ref_id];
893 }
static preloadForumIdsByRefIds(array $ref_ids)

References ilObject\$ref_id, and preloadForumIdsByRefIds().

Referenced by ilObjForumGUI\autosaveDraftAsyncObject(), ilObjForumGUI\autosaveThreadDraftAsyncObject(), ilForumPostDraft\getDraftsStatisticsByRefId(), lookupLastPostByRefId(), lookupStatisticsByRefId(), and ilForumPostDraft\moveDraftsByMovedThread().

+ Here is the call graph for this function:
+ Here is the caller graph for this function:

◆ lookupLastPostByRefId()

static ilObjForum::lookupLastPostByRefId (   $ref_id)
static
Parameters
int$ref_id
Returns
array

Definition at line 1092 of file class.ilObjForum.php.

1093 {
1094 global $DIC;
1095 $ilAccess = $DIC->access();
1096 $ilUser = $DIC->user();
1097 $ilDB = $DIC->database();
1098
1099 if (isset(self::$forum_last_post_cache[$ref_id])) {
1100 return self::$forum_last_post_cache[$ref_id];
1101 }
1102
1104 if (!$forumId) {
1105 self::$forum_last_post_cache[$ref_id] = array();
1106 return self::$forum_last_post_cache[$ref_id];
1107 }
1108
1109 $act_clause = '';
1110 if (!$ilAccess->checkAccess('moderate_frm', '', $ref_id)) {
1111 $act_clause .= " AND (frm_posts.pos_status = " . $ilDB->quote(1, "integer") . " OR frm_posts.pos_author_id = " . $ilDB->quote($ilUser->getId(), "integer") . ") ";
1112 }
1113
1114 $ilDB->setLimit(1, 0);
1115 $query = "
1116 SELECT *
1117 FROM frm_posts
1118 WHERE pos_top_fk = %s $act_clause
1119 ORDER BY pos_date DESC
1120 ";
1121 $res = $ilDB->queryF(
1122 $query,
1123 array('integer'),
1124 array($forumId)
1125 );
1126
1127 $data = $ilDB->fetchAssoc($res);
1128
1129 self::$forum_last_post_cache[$ref_id] = is_array($data) ? $data : array();
1130
1131 return self::$forum_last_post_cache[$ref_id];
1132 }
static lookupForumIdByRefId($ref_id)

References $data, $DIC, $ilDB, $ilUser, $query, ilObject\$ref_id, $res, and lookupForumIdByRefId().

Referenced by ilObjForumAccess\getLastPostByRefId().

+ Here is the call graph for this function:
+ Here is the caller graph for this function:

◆ lookupStatisticsByRefId()

static ilObjForum::lookupStatisticsByRefId (   $ref_id)
static
Parameters
int$ref_id
Returns
array

Definition at line 966 of file class.ilObjForum.php.

967 {
968 global $DIC;
969 $ilAccess = $DIC->access();
970 $ilUser = $DIC->user();
971 $ilDB = $DIC->database();
972 $ilSetting = $DIC->settings();
973
974 if (isset(self::$forum_statistics_cache[$ref_id])) {
975 return self::$forum_statistics_cache[$ref_id];
976 }
977
978 $statistics = array(
979 'num_posts' => 0,
980 'num_unread_posts' => 0,
981 'num_new_posts' => 0
982 );
983
985 if (!$forumId) {
986 self::$forum_statistics_cache[$ref_id] = $statistics;
987 return self::$forum_statistics_cache[$ref_id];
988 }
989
991 $is_post_activation_enabled = $objProperties->isPostActivationEnabled();
992
993 $act_clause = '';
994
995 if ($is_post_activation_enabled && !$ilAccess->checkAccess('moderate_frm', '', $ref_id)) {
996 $act_clause .= " AND (frm_posts.pos_status = " . $ilDB->quote(1, "integer") . " OR frm_posts.pos_author_id = " . $ilDB->quote($ilUser->getId(), "integer") . ") ";
997 }
998
999 $new_deadline = date('Y-m-d H:i:s', time() - 60 * 60 * 24 * 7 * ($ilSetting->get('frm_store_new') ? $ilSetting->get('frm_store_new') : 8));
1000
1001 if (!$ilUser->isAnonymous()) {
1002 $query = "
1003 (SELECT COUNT(frm_posts.pos_pk) cnt
1004 FROM frm_posts
1005 INNER JOIN frm_threads ON frm_posts.pos_thr_fk = frm_threads.thr_pk
1006 WHERE frm_threads.thr_top_fk = %s $act_clause)
1007
1008 UNION ALL
1009
1010 (SELECT COUNT(DISTINCT(frm_user_read.post_id)) cnt
1011 FROM frm_user_read
1012 INNER JOIN frm_posts ON frm_user_read.post_id = frm_posts.pos_pk
1013 INNER JOIN frm_threads ON frm_threads.thr_pk = frm_posts.pos_thr_fk
1014 WHERE frm_user_read.usr_id = %s AND frm_posts.pos_top_fk = %s $act_clause)
1015 ";
1016
1017 $types = array('integer', 'integer', 'integer');
1018 $values = array($forumId, $ilUser->getId(), $forumId);
1019
1020 $forum_overview_setting = (int) $ilSetting::_lookupValue('frma', 'forum_overview');
1021 if ($forum_overview_setting == ilForumProperties::FORUM_OVERVIEW_WITH_NEW_POSTS) {
1022 $news_types = array('integer', 'integer', 'integer', 'timestamp', 'integer');
1023 $news_values = array($ilUser->getId(), $ilUser->getId(), $forumId, $new_deadline, $ilUser->getId());
1024
1025 $query .= "
1026 UNION ALL
1027
1028 (SELECT COUNT(frm_posts.pos_pk) cnt
1029 FROM frm_posts
1030 LEFT JOIN frm_user_read ON (post_id = frm_posts.pos_pk AND frm_user_read.usr_id = %s)
1031 LEFT JOIN frm_thread_access ON (frm_thread_access.thread_id = frm_posts.pos_thr_fk AND frm_thread_access.usr_id = %s)
1032 WHERE frm_posts.pos_top_fk = %s
1033 AND ( (frm_posts.pos_update > frm_thread_access.access_old_ts)
1034 OR (frm_thread_access.access_old IS NULL AND frm_posts.pos_update > %s)
1035 )
1036 AND frm_posts.pos_author_id != %s
1037 AND frm_user_read.usr_id IS NULL $act_clause)";
1038
1039 $types = array_merge($types, $news_types);
1040 $values = array_merge($values, $news_values);
1041 }
1042
1043 $mapping = array_keys($statistics);
1044 $res = $ilDB->queryF(
1045 $query,
1046 $types,
1047 $values
1048 );
1049 for ($i = 0; $i <= 2; $i++) {
1050 $row = $ilDB->fetchAssoc($res);
1051
1052 $statistics[$mapping[$i]] = (int) $row['cnt'];
1053
1054 if ($i == 1) {
1055 // unread = all - read
1056 $statistics[$mapping[$i]] = $statistics[$mapping[$i - 1]] - $statistics[$mapping[$i]];
1057 }
1058 }
1059 } else {
1060 $query = "
1061 SELECT COUNT(frm_posts.pos_pk) cnt
1062 FROM frm_posts
1063 INNER JOIN frm_threads ON frm_posts.pos_thr_fk = frm_threads.thr_pk
1064 WHERE frm_threads.thr_top_fk = %s $act_clause
1065 ";
1066 $types = array('integer');
1067 $values = array($forumId);
1068 $res = $ilDB->queryF(
1069 $query,
1070 $types,
1071 $values
1072 );
1073 $row = $ilDB->fetchAssoc($res);
1074
1075 $statistics = array(
1076 'num_posts' => $row['cnt'],
1077 'num_unread_posts' => $row['cnt'],
1078 'num_new_posts' => $row['cnt']
1079 );
1080 }
1081
1082 self::$forum_statistics_cache[$ref_id] = $statistics;
1083
1084 return self::$forum_statistics_cache[$ref_id];
1085 }
static _lookupObjectId($a_ref_id)
lookup object id
$i
Definition: disco.tpl.php:19
global $ilSetting
Definition: privfeed.php:17

References $DIC, $i, $ilDB, $ilSetting, $ilUser, $query, ilObject\$ref_id, $res, $row, ilObject\_lookupObjectId(), date, ilForumProperties\FORUM_OVERVIEW_WITH_NEW_POSTS, ilForumProperties\getInstance(), and lookupForumIdByRefId().

Referenced by ilObjForumAccess\getStatisticsByRefId().

+ Here is the call graph for this function:
+ Here is the caller graph for this function:

◆ markAllThreadsRead()

ilObjForum::markAllThreadsRead (   $a_usr_id)

Definition at line 266 of file class.ilObjForum.php.

267 {
268 $res = $this->db->queryf(
269 '
270 SELECT * FROM frm_data, frm_threads
271 WHERE top_frm_fk = %s
272 AND top_pk = thr_top_fk',
273 array('integer'),
274 array($this->getId())
275 );
276
277 while ($row = $this->db->fetchObject($res)) {
278 $this->markThreadRead($a_usr_id, $row->thr_pk);
279 }
280
281 return true;
282 }
markThreadRead($a_usr_id, $a_thread_id)

References $res, $row, ilObject\getId(), and markThreadRead().

+ Here is the call graph for this function:

◆ markPostRead()

ilObjForum::markPostRead (   $a_usr_id,
  $a_thread_id,
  $a_post_id 
)

Definition at line 285 of file class.ilObjForum.php.

286 {
287 // CHECK IF ENTRY EXISTS
288 $res = $this->db->queryf(
289 '
290 SELECT * FROM frm_user_read
291 WHERE usr_id = %s
292 AND obj_id = %s
293 AND thread_id = %s
294 AND post_id = %s',
295 array('integer', 'integer', 'integer', 'integer'),
296 array($a_usr_id, $this->getId(), $a_thread_id, $a_post_id)
297 );
298
299 if ($this->db->numRows($res)) {
300 return true;
301 }
302
303 $this->db->manipulateF(
304 '
305 INSERT INTO frm_user_read
306 ( usr_id,
307 obj_id,
308 thread_id,
309 post_id
310 )
311 VALUES (%s,%s,%s,%s)',
312 array('integer', 'integer', 'integer', 'integer'),
313 array($a_usr_id, $this->getId(), $a_thread_id, $a_post_id)
314 );
315
316 return true;
317 }

References $res, and ilObject\getId().

Referenced by markThreadRead().

+ Here is the call graph for this function:
+ Here is the caller graph for this function:

◆ markPostUnread()

ilObjForum::markPostUnread (   $a_user_id,
  $a_post_id 
)

Definition at line 319 of file class.ilObjForum.php.

320 {
321 $this->db->manipulateF(
322 '
323 DELETE FROM frm_user_read
324 WHERE usr_id = %s
325 AND post_id = %s',
326 array('integer', 'integer'),
327 array($a_user_id, $a_post_id)
328 );
329 }

◆ markThreadRead()

ilObjForum::markThreadRead (   $a_usr_id,
  $a_thread_id 
)

Definition at line 250 of file class.ilObjForum.php.

251 {
252 // Get all post ids
253 $res = $this->db->queryf(
254 '
255 SELECT * FROM frm_posts WHERE pos_thr_fk = %s',
256 array('integer'),
257 array($a_thread_id)
258 );
259
260 while ($row = $this->db->fetchObject($res)) {
261 $this->markPostRead($a_usr_id, $a_thread_id, $row->pos_pk);
262 }
263 return true;
264 }
markPostRead($a_usr_id, $a_thread_id, $a_post_id)

References $res, $row, and markPostRead().

Referenced by markAllThreadsRead().

+ Here is the call graph for this function:
+ Here is the caller graph for this function:

◆ mergeForumUserRead()

static ilObjForum::mergeForumUserRead (   $merge_source_thread_id,
  $merge_target_thread_id 
)
static

Definition at line 1185 of file class.ilObjForum.php.

1186 {
1187 global $DIC;
1188 $ilDB = $DIC->database();
1189
1190 $ilDB->update(
1191 'frm_user_read',
1192 array('thread_id' => array('integer', $merge_target_thread_id)),
1193 array('thread_id' => array('integer',$merge_source_thread_id))
1194 );
1195 }

References $DIC, and $ilDB.

Referenced by ilForum\mergeThreads().

+ Here is the caller graph for this function:

◆ preloadForumIdsByObjIds()

static ilObjForum::preloadForumIdsByObjIds ( array  $obj_ids)
static
Parameters
array$obj_ids

Definition at line 899 of file class.ilObjForum.php.

900 {
901 global $DIC;
902 $ilDB = $DIC->database();
903
904 if (count($obj_ids) == 1) {
905 $in = " objr.obj_id = " . $ilDB->quote(current($obj_ids), 'integer') . " ";
906 } else {
907 $in = $ilDB->in('objr.obj_id', $obj_ids, false, 'integer');
908 }
909 $query = "
910 SELECT frmd.top_pk, objr.ref_id, objr.obj_id
911 FROM object_reference objr
912 INNER JOIN frm_data frmd ON frmd.top_frm_fk = objr.obj_id
913 WHERE $in
914 ";
915 $res = $ilDB->query($query);
916
917 // Prepare cache array
918 foreach ($obj_ids as $obj_id) {
919 self::$obj_id_to_forum_id_cache[$obj_id] = null;
920 }
921
922 while ($row = $ilDB->fetchAssoc($res)) {
923 self::$obj_id_to_forum_id_cache[$row['obj_id']] = $row['top_pk'];
924 self::$ref_id_to_forum_id_cache[$row['ref_id']] = $row['top_pk'];
925 }
926 }

References $DIC, $ilDB, $in, $query, $res, and $row.

Referenced by lookupForumIdByObjId().

+ Here is the caller graph for this function:

◆ preloadForumIdsByRefIds()

static ilObjForum::preloadForumIdsByRefIds ( array  $ref_ids)
static
Parameters
array$ref_ids

Definition at line 932 of file class.ilObjForum.php.

933 {
934 global $DIC;
935 $ilDB = $DIC->database();
936
937 if (count($ref_ids) == 1) {
938 $in = " objr.ref_id = " . $ilDB->quote(current($ref_ids), 'integer') . " ";
939 } else {
940 $in = $ilDB->in('objr.ref_id', $ref_ids, false, 'integer');
941 }
942 $query = "
943 SELECT frmd.top_pk, objr.ref_id, objr.obj_id
944 FROM object_reference objr
945 INNER JOIN frm_data frmd ON frmd.top_frm_fk = objr.obj_id
946 WHERE $in
947 ";
948 $res = $ilDB->query($query);
949
950 // Prepare cache array
951 foreach ($ref_ids as $ref_id) {
952 self::$ref_id_to_forum_id_cache[$ref_id] = null;
953 }
954
955 while ($row = $ilDB->fetchAssoc($res)) {
956 self::$obj_id_to_forum_id_cache[$row['obj_id']] = $row['top_pk'];
957 self::$ref_id_to_forum_id_cache[$row['ref_id']] = $row['top_pk'];
958 }
959 }

References $DIC, $ilDB, $in, $query, ilObject\$ref_id, $res, and $row.

Referenced by ilObjForumAccess\_preloadData(), and lookupForumIdByRefId().

+ Here is the caller graph for this function:

◆ saveData()

ilObjForum::saveData (   $a_roles = array())

Definition at line 805 of file class.ilObjForum.php.

806 {
807 $nextId = $this->db->nextId('frm_data');
808
809 $top_data = array(
810 'top_frm_fk' => $this->getId(),
811 'top_name' => $this->getTitle(),
812 'top_description' => $this->getDescription(),
813 'top_num_posts' => 0,
814 'top_num_threads' => 0,
815 'top_last_post' => null,
816 'top_mods' => !is_numeric($a_roles[0]) ? 0 : $a_roles[0],
817 'top_usr_id' => $this->user->getId(),
818 'top_date' => ilUtil::now()
819 );
820
821 $this->db->manipulateF(
822 '
823 INSERT INTO frm_data
824 (
825 top_pk,
826 top_frm_fk,
827 top_name,
828 top_description,
829 top_num_posts,
830 top_num_threads,
831 top_last_post,
832 top_mods,
833 top_date,
834 top_usr_id
835 )
836 VALUES(%s, %s, %s, %s, %s, %s, %s, %s, %s, %s)',
837 array('integer', 'integer', 'text', 'text', 'integer', 'integer', 'text', 'integer', 'timestamp', 'integer'),
838 array(
839 $nextId,
840 $top_data['top_frm_fk'],
841 $top_data['top_name'],
842 $top_data['top_description'],
843 $top_data['top_num_posts'],
844 $top_data['top_num_threads'],
845 $top_data['top_last_post'],
846 $top_data['top_mods'],
847 $top_data['top_date'],
848 $top_data['top_usr_id']
849 )
850 );
851 }
getDescription()
get object description
getTitle()
get object title @access public
static now()
Return current timestamp in Y-m-d H:i:s format.

References ilObject\getDescription(), ilObject\getId(), ilObject\getTitle(), ilUtil\now(), and user().

Referenced by create().

+ Here is the call graph for this function:
+ Here is the caller graph for this function:

◆ setPermissions()

ilObjForum::setPermissions (   $a_ref_id)
Returns
int

Reimplemented from ilObject.

Definition at line 119 of file class.ilObjForum.php.

120 {
121 parent::setPermissions($a_ref_id);
122
123 // ...finally assign moderator role to creator of forum object
124 $roles = array(ilObjForum::_lookupModeratorRole($this->getRefId()));
125 $this->rbac->admin()->assignUser($roles[0], $this->getOwner(), 'n');
126 $this->updateModeratorRole($roles[0]);
127 }
updateModeratorRole($role_id)

References _lookupModeratorRole(), ilObject\getOwner(), ilObject\getRefId(), and updateModeratorRole().

+ Here is the call graph for this function:

◆ setThreadSorting()

ilObjForum::setThreadSorting (   $a_thr_pk,
  $a_sorting_value 
)

Definition at line 853 of file class.ilObjForum.php.

854 {
855 $this->db->update(
856 'frm_threads',
857 array('thread_sorting' => array('integer',$a_sorting_value)),
858 array('thr_pk' => array('integer', $a_thr_pk))
859 );
860 }

◆ update()

ilObjForum::update (   $a_update_user_id = 0)

update forum data @access public

Definition at line 485 of file class.ilObjForum.php.

486 {
487 if (!$a_update_user_id) {
488 $a_update_user_id = $this->user->getId();
489 }
490
491 if (parent::update()) {
492 $this->db->manipulateF(
493 '
494 UPDATE frm_data
495 SET top_name = %s,
496 top_description = %s,
497 top_update = %s,
498 update_user = %s
499 WHERE top_frm_fk =%s',
500 array('text', 'text', 'timestamp', 'integer', 'integer'),
501 array(
502 $this->getTitle(),
503 $this->getDescription(),
504 date("Y-m-d H:i:s"),
505 (int) $a_update_user_id,
506 (int) $this->getId()
507 )
508 );
509
510 return true;
511 }
512
513 return false;
514 }
update($pash, $contents, Config $config)

References date, ilObject\getDescription(), ilObject\getId(), ilObject\getTitle(), League\Flysystem\Adapter\Polyfill\update(), and user().

+ Here is the call graph for this function:

◆ updateLastAccess()

ilObjForum::updateLastAccess (   $a_usr_id,
  $a_thread_id 
)

Definition at line 345 of file class.ilObjForum.php.

346 {
347 $res = $this->db->queryf(
348 '
349 SELECT * FROM frm_thread_access
350 WHERE usr_id = %s
351 AND obj_id = %s
352 AND thread_id = %s',
353 array('integer', 'integer', 'integer'),
354 array($a_usr_id, $this->getId(), $a_thread_id)
355 );
356 $data = $this->db->fetchAssoc($res);
357
358 $this->db->replace(
359 'frm_thread_access',
360 array(
361 'usr_id' => array('integer', $a_usr_id),
362 'obj_id' => array('integer', $this->getId()),
363 'thread_id' => array('integer', $a_thread_id)
364 ),
365 array(
366 'access_last' => array('integer', time()),
367 'access_old' => array('integer', isset($data['access_old']) ? $data['access_old'] : 0),
368 'access_old_ts' => array('timestamp', $data['access_old_ts'])
369 )
370 );
371
372 return true;
373 }

References $data, $res, and ilObject\getId().

+ Here is the call graph for this function:

◆ updateModeratorRole()

ilObjForum::updateModeratorRole (   $role_id)
Parameters
int$role_id

Definition at line 132 of file class.ilObjForum.php.

133 {
134 $this->db->manipulate('UPDATE frm_data SET top_mods = ' . $this->db->quote($role_id, 'integer') . ' WHERE top_frm_fk = ' . $this->db->quote($this->getId(), 'integer'));
135 }

Referenced by setPermissions().

+ Here is the caller graph for this function:

Field Documentation

◆ $Forum

ilObjForum::$Forum

Definition at line 25 of file class.ilObjForum.php.

◆ $forum_last_post_cache

ilObjForum::$forum_last_post_cache = array()
staticprotected

Definition at line 51 of file class.ilObjForum.php.

◆ $forum_statistics_cache

ilObjForum::$forum_statistics_cache = array()
staticprotected

Definition at line 45 of file class.ilObjForum.php.

◆ $ilBench

ilObjForum::$ilBench
private

Definition at line 55 of file class.ilObjForum.php.

◆ $logger

ilObjForum::$logger
private

Definition at line 57 of file class.ilObjForum.php.

◆ $obj_id_to_forum_id_cache

ilObjForum::$obj_id_to_forum_id_cache = array()
staticprotected

Definition at line 33 of file class.ilObjForum.php.

◆ $rbac

ilObjForum::$rbac
private

Definition at line 54 of file class.ilObjForum.php.

◆ $ref_id_to_forum_id_cache

ilObjForum::$ref_id_to_forum_id_cache = array()
staticprotected

Definition at line 39 of file class.ilObjForum.php.

◆ $settings

ilObjForum::$settings
private

Definition at line 53 of file class.ilObjForum.php.

◆ $user

ilObjForum::$user
private

Definition at line 56 of file class.ilObjForum.php.


The documentation for this class was generated from the following file: