ILIAS  release_6 Revision v6.24-5-g0c8bfefb3b8
ilLMObject Class Reference

Class ilLMObject. More...

+ Inheritance diagram for ilLMObject:
+ Collaboration diagram for ilLMObject:

Public Member Functions

 __construct ($a_content_obj, $a_id=0)
 
 MDUpdateListener ($a_element)
 Meta data update listener. More...
 
 createMetaData ()
 create meta data entry More...
 
 updateMetaData ()
 update meta data entry More...
 
 deleteMetaData ()
 delete meta data entry More...
 
 setDataRecord ($a_record)
 this method should only be called by class ilLMObjectFactory More...
 
 read ()
 
 setTitle ($a_title)
 set title of lm object More...
 
 getTitle ()
 get title of lm object More...
 
 setShortTitle ($a_title)
 set short title of lm object More...
 
 getShortTitle ()
 get short title of lm object More...
 
 setDescription ($a_description)
 
 getDescription ()
 
 setType ($a_type)
 
 getType ()
 
 setLMId ($a_lm_id)
 
 getLMId ()
 
 setContentObject (&$a_content_obj)
 
getContentObject ()
 
 setId ($a_id)
 
 getId ()
 
 getImportId ()
 
 setImportId ($a_id)
 
 setLayout ($a_val)
 Set layout. More...
 
 getLayout ()
 Get layout. More...
 
 create ($a_upload=false)
 
 update ()
 update complete object More...
 
 delete ($a_delete_meta_data=true)
 delete lm object data More...
 
 existsExportID ($a_lm_id, $a_exp_id, $a_type="pg")
 Does export ID exist in lm? More...
 
 getExportIDInfo ($a_lm_id, $a_exp_id, $a_type="pg")
 Does export ID exist in lm? More...
 

Static Public Member Functions

static _lookupNID ($a_lm_id, $a_lm_obj_id, $a_type)
 lookup named identifier (ILIAS_NID) More...
 
static preloadDataByLM ($a_lm_id)
 Preload data records by lm. More...
 
static _lookupTitle ($a_obj_id)
 Lookup title. More...
 
static _lookupShortTitle ($a_obj_id)
 Lookup short title. More...
 
static _lookupType ($a_obj_id, $a_lm_id=0)
 Lookup type. More...
 
static _writeTitle ($a_obj_id, $a_title)
 
static _writeImportId ($a_id, $a_import_id)
 write import id to db (static) More...
 
static _writePublicAccessStatus ($a_pages, $a_cont_obj_id)
 update public access flags in lm_data for all pages of a content object@access public More...
 
static _isPagePublic ($a_node_id, $a_check_public_mode=false)
 
static _getIdForImportId ($a_import_id)
 get current object id for import id (static) More...
 
static _getAllObjectsForImportId ($a_import_id, $a_in_lm=0)
 Get all items for an import ID. More...
 
static _exists ($a_id)
 checks wether a lm content object with specified id exists or not More...
 
static getObjectList ($lm_id, $type="")
 static More...
 
static _deleteAllObjectData (&$a_cobj)
 delete all objects of content object (digi book / learning module) More...
 
static _lookupContObjID ($a_id)
 get learning module / digibook id for lm object More...
 
static putInTree ($a_obj, $a_parent_id="", $a_target_node_id="")
 put this object into content object tree More...
 
static getTree ($a_cont_obj_id)
 Get learningmodule tree. More...
 
static clipboardCut ($a_cont_obj_id, $a_ids)
 Copy a set of chapters/pages into the clipboard. More...
 
static clipboardCopy ($a_cont_obj_id, $a_ids)
 Copy a set of chapters/pages into the clipboard. More...
 
static pasteTree ( $a_target_lm, $a_item_id, $a_parent_id, $a_target, $a_insert_time, &$a_copied_nodes, $a_as_copy=false, $a_source_lm=null)
 Paste item (tree) from clipboard to current lm. More...
 
static saveTitles ($a_lm, $a_titles, $a_lang="-")
 Save titles for lm objects. More...
 
static updateInternalLinks ($a_copied_nodes, $a_parent_type="lm")
 Update internal links, after multiple pages have been copied. More...
 
static uniqueTypesCheck ($a_items)
 Check for unique types (all pages or all chapters) More...
 
static writeLayout ($a_obj_id, $a_layout, $a_lm=null)
 Write layout setting. More...
 
static lookupLayout ($a_obj_id)
 Lookup type. More...
 
static getPagesOfChapter ($a_lm_id, $a_chap_id)
 Get pages of chapter. More...
 
static _getAllLMObjectsOfLM ($a_lm_id, $a_type="")
 Get all objects of learning module. More...
 
static saveExportId ($a_lm_id, $a_lmobj_id, $a_exp_id, $a_type="pg")
 Save export id. More...
 
static getExportId ($a_lm_id, $a_lmobj_id, $a_type="pg")
 Get export ID. More...
 
static getDuplicateExportIDs ($a_lm_id, $a_type="pg")
 Get duplicate export IDs (count export ID usages) More...
 
static _getPresentationTitle ( $a_node, $a_mode=self::PAGE_TITLE, $a_include_numbers=false, $a_time_scheduled_activation=false, $a_force_content=false, $a_lm_id=0, $a_lang="-")
 Get affective title. More...
 
static getShortTitles ($a_lm_id, $a_lang="-")
 Get short titles. More...
 
static writeShortTitle ($a_id, $a_short_title, $a_lang="-")
 Write short title. More...
 

Data Fields

const CHAPTER_TITLE = "st_title"
 
const PAGE_TITLE = "pg_title"
 
const NO_HEADER = "none"
 
 $lm_id
 
 $type
 
 $id
 
 $meta_data
 
 $data_record
 
 $content_object
 
 $title
 
 $short_title
 
 $description
 
 $active = true
 

Static Protected Member Functions

static _lookup ($a_obj_id, $a_field)
 Lookup title. More...
 

Protected Attributes

 $user
 
 $db
 

Static Protected Attributes

static $data_records = array()
 

Detailed Description

Class ilLMObject.

Base class for ilStructureObjects and ilPageObjects (see ILIAS DTD)

Author
Alex Killing alex..nosp@m.kill.nosp@m.ing@g.nosp@m.mx.d.nosp@m.e
Version
$Id$

Definition at line 15 of file class.ilLMObject.php.

Constructor & Destructor Documentation

◆ __construct()

ilLMObject::__construct (   $a_content_obj,
  $a_id = 0 
)
Parameters
object$a_content_objcontent object (digi book or learning module)

Definition at line 46 of file class.ilLMObject.php.

47 {
48 global $DIC;
49 $this->user = $DIC->user();
50
51 $this->db = $DIC->database();
52
53 $this->id = $a_id;
54 $this->setContentObject($a_content_obj);
55 $this->setLMId($a_content_obj->getId());
56 if ($a_id != 0) {
57 $this->read();
58 }
59 }
user()
Definition: user.php:4
setLMId($a_lm_id)
setContentObject(&$a_content_obj)
$DIC
Definition: xapitoken.php:46

References $DIC, read(), setContentObject(), setLMId(), and user().

+ Here is the call graph for this function:

Member Function Documentation

◆ _deleteAllObjectData()

static ilLMObject::_deleteAllObjectData ( $a_cobj)
static

delete all objects of content object (digi book / learning module)

Definition at line 757 of file class.ilLMObject.php.

758 {
759 global $DIC;
760
761 $ilDB = $DIC->database();
762
763 $query = "SELECT * FROM lm_data " .
764 "WHERE lm_id= " . $ilDB->quote($a_cobj->getId(), "integer");
765 $obj_set = $ilDB->query($query);
766
767 while ($obj_rec = $ilDB->fetchAssoc($obj_set)) {
768 $lm_obj = ilLMObjectFactory::getInstance($a_cobj, $obj_rec["obj_id"], false);
769
770 if (is_object($lm_obj)) {
771 $lm_obj->delete(true);
772 }
773 }
774
775 return true;
776 }
static getInstance(&$a_content_obj, $a_id=0, $a_halt=true)
$query
global $ilDB

References $DIC, $ilDB, $query, and ilLMObjectFactory\getInstance().

Referenced by ilObjContentObject\delete().

+ Here is the call graph for this function:
+ Here is the caller graph for this function:

◆ _exists()

static ilLMObject::_exists (   $a_id)
static

checks wether a lm content object with specified id exists or not

Parameters
int$idid
Returns
boolean true, if lm content object exists

Definition at line 705 of file class.ilLMObject.php.

706 {
707 global $DIC;
708
709 $ilDB = $DIC->database();
710
711 if (is_int(strpos($a_id, "_"))) {
713 }
714
715 $q = "SELECT * FROM lm_data WHERE obj_id = " .
716 $ilDB->quote($a_id, "integer");
717 $obj_set = $ilDB->query($q);
718 if ($obj_rec = $ilDB->fetchAssoc($obj_set)) {
719 return true;
720 } else {
721 return false;
722 }
723 }

References $DIC, $ilDB, and ilInternalLink\_extractObjIdOfTarget().

Referenced by ilCourseObjectiveMaterials\__read(), ilInternalLink\_exists(), ilLinksTableGUI\fillRow(), getDuplicateExportIDs(), ilLMContentRendererGUI\render(), ilHelpGUI\showHelp(), and ilLMPresentationGUI\showPrintView().

+ Here is the call graph for this function:
+ Here is the caller graph for this function:

◆ _getAllLMObjectsOfLM()

static ilLMObject::_getAllLMObjectsOfLM (   $a_lm_id,
  $a_type = "" 
)
static

Get all objects of learning module.

Parameters

return

Definition at line 1338 of file class.ilLMObject.php.

1339 {
1340 global $DIC;
1341
1342 $ilDB = $DIC->database();
1343
1344 $and = ($a_type != "")
1345 ? " AND type = " . $ilDB->quote($a_type, "text")
1346 : "";
1347
1348 $set = $ilDB->query("SELECT obj_id FROM lm_data " .
1349 " WHERE lm_id = " . $ilDB->quote($a_lm_id, "integer") . $and);
1350 $obj_ids = array();
1351 while ($rec = $ilDB->fetchAssoc($set)) {
1352 $obj_ids[] = $rec["obj_id"];
1353 }
1354
1355 return $obj_ids;
1356 }
$a_type
Definition: workflow.php:92

References $a_type, $DIC, and $ilDB.

Referenced by ilLMTableOfContentsExplorerGUI\__construct(), and ilLMTracker\loadLMTrackingData().

+ Here is the caller graph for this function:

◆ _getAllObjectsForImportId()

static ilLMObject::_getAllObjectsForImportId (   $a_import_id,
  $a_in_lm = 0 
)
static

Get all items for an import ID.

(only for items notnot in trash)

Parameters
int$a_import_idimport id
Returns
int id

Definition at line 671 of file class.ilLMObject.php.

672 {
673 global $DIC;
674
675 $ilDB = $DIC->database();
676
677 $where = ($a_in_lm > 0)
678 ? " AND lm_id = " . $ilDB->quote($a_in_lm, "integer") . " "
679 : "";
680
681 $q = "SELECT * FROM lm_data WHERE import_id = " .
682 $ilDB->quote($a_import_id, "text") . " " .
683 $where .
684 " ORDER BY create_date DESC";
685 $obj_set = $ilDB->query($q);
686
687 $items = array();
688 while ($obj_rec = $ilDB->fetchAssoc($obj_set)) {
689 // check, whether lm is not trashed
690 if (ilObject::_hasUntrashedReference($obj_rec["lm_id"])) {
691 $items[] = $obj_rec;
692 }
693 }
694
695 return $items;
696 }
static _hasUntrashedReference($a_obj_id)
checks wether an object has at least one reference that is not in trash

References $DIC, $ilDB, and ilObject\_hasUntrashedReference().

Referenced by updateInternalLinks().

+ Here is the call graph for this function:
+ Here is the caller graph for this function:

◆ _getIdForImportId()

static ilLMObject::_getIdForImportId (   $a_import_id)
static

get current object id for import id (static)

import ids can exist multiple times (if the same learning module has been imported multiple times). we get the object id of the last imported object, that is not in trash

Parameters
int$a_import_idimport id
Returns
int id

Definition at line 638 of file class.ilLMObject.php.

639 {
640 global $DIC;
641
642 $ilDB = $DIC->database();
643
644 $q = "SELECT obj_id FROM lm_data WHERE import_id = " .
645 $ilDB->quote($a_import_id, "text") . " " .
646 " ORDER BY create_date DESC";
647 $obj_set = $ilDB->query($q);
648 while ($obj_rec = $ilDB->fetchAssoc($obj_set)) {
649 $lm_id = ilLMObject::_lookupContObjID($obj_rec["obj_id"]);
650
651 // link only in learning module, that is not trashed
652 $ref_ids = ilObject::_getAllReferences($lm_id); // will be 0 if import of lm is in progress (new import)
653 if (count($ref_ids) == 0 || ilObject::_hasUntrashedReference($lm_id) ||
655 return $obj_rec["obj_id"];
656 }
657 }
658
659 return 0;
660 }
static _lookupContObjID($a_id)
get learning module / digibook id for lm object
static isHelpLM($a_lm_id)
Check if LM is a help LM.
static _getAllReferences($a_id)
get all reference ids of object

References $DIC, $ilDB, $lm_id, ilObject\_getAllReferences(), ilObject\_hasUntrashedReference(), _lookupContObjID(), and ilObjHelpSettings\isHelpLM().

Referenced by ilInternalLink\_getIdForImportId(), SurveyQuestion\_resolveInternalLink(), and assQuestion\_resolveInternalLink().

+ Here is the call graph for this function:
+ Here is the caller graph for this function:

◆ _getPresentationTitle()

static ilLMObject::_getPresentationTitle (   $a_node,
  $a_mode = self::PAGE_TITLE,
  $a_include_numbers = false,
  $a_time_scheduled_activation = false,
  $a_force_content = false,
  $a_lm_id = 0,
  $a_lang = "-" 
)
static

Get affective title.

Parameters

return

Definition at line 1490 of file class.ilLMObject.php.

1498 {
1499 if ($a_lang == "") {
1500 $a_lang = "-";
1501 }
1502
1503 if ($a_node["type"] == "st") {
1505 $a_node["child"],
1506 self::CHAPTER_TITLE,
1507 $a_include_numbers,
1508 $a_time_scheduled_activation,
1509 $a_force_content,
1510 $a_lm_id,
1511 $a_lang
1512 );
1513 } else {
1515 $a_node["child"],
1516 $a_mode,
1517 $a_include_numbers,
1518 $a_time_scheduled_activation,
1519 $a_force_content,
1520 $a_lm_id,
1521 $a_lang
1522 );
1523 }
1524 }
static _getPresentationTitle( $a_pg_id, $a_mode=self::CHAPTER_TITLE, $a_include_numbers=false, $a_time_scheduled_activation=false, $a_force_content=false, $a_lm_id=0, $a_lang="-", $a_include_short=false)
presentation title doesn't have to be page title, it may be chapter title + page title or chapter tit...
static _getPresentationTitle( $a_st_id, $a_mode=self::CHAPTER_TITLE, $a_include_numbers=false, $a_time_scheduled_activation=false, $a_force_content=false, $a_lm_id=0, $a_lang="-", $a_include_short=false)
get presentation title

References ilLMPageObject\_getPresentationTitle(), and ilStructureObject\_getPresentationTitle().

Referenced by ilLMExplorerGUI\getNodeContent(), and ilPublicSectionExplorerGUI\getNodeContent().

+ Here is the call graph for this function:
+ Here is the caller graph for this function:

◆ _isPagePublic()

static ilLMObject::_isPagePublic (   $a_node_id,
  $a_check_public_mode = false 
)
static

Definition at line 579 of file class.ilLMObject.php.

580 {
581 global $DIC;
582
583 $ilDB = $DIC->database();
584 $ilLog = $DIC["ilLog"];
585
586 if (empty($a_node_id)) {
587 $message = sprintf('ilLMObject::_isPagePublic(): Invalid parameter! $a_node_id is empty');
588 $ilLog->write($message, $ilLog->WARNING);
589 return false;
590 }
591
592 if ($a_check_public_mode === true) {
593 $lm_id = ilLMObject::_lookupContObjId($a_node_id);
594
595 $q = "SELECT public_access_mode FROM content_object WHERE id = " .
596 $ilDB->quote($lm_id, "integer");
597 $r = $ilDB->query($q);
598 $row = $ilDB->fetchAssoc($r);
599
600 if ($row["public_access_mode"] == "complete") {
601 return true;
602 }
603 }
604
605 $q = "SELECT public_access FROM lm_data WHERE obj_id=" .
606 $ilDB->quote($a_node_id, "integer");
607 $r = $ilDB->query($q);
608 $row = $ilDB->fetchAssoc($r);
609
610 return ilUtil::yn2tf($row["public_access"]);
611 }
static yn2tf($a_yn)
convert "y"/"n" to true/false
$message
Definition: xapiexit.php:14

References $DIC, $ilDB, $ilLog, $lm_id, $message, and ilUtil\yn2tf().

Referenced by ilLMContentRendererGUI\determineStatus(), ilLMNavigationStatus\determineStatus(), ilLMPresentationGUI\getCurrentPageId(), ilLMContentRendererGUI\getSuccessorPage(), ilLMPresentationGUI\getSuccessorPage(), ilLMTOCExplorerGUI\isNodeClickable(), ilLMNavigationRendererGUI\render(), ilLMPresentationGUI\showPrintView(), and ilLMPresentationGUI\showPrintViewSelection().

+ Here is the call graph for this function:
+ Here is the caller graph for this function:

◆ _lookup()

static ilLMObject::_lookup (   $a_obj_id,
  $a_field 
)
staticprotected

Lookup title.

Parameters
intlm object id

Definition at line 274 of file class.ilLMObject.php.

275 {
276 global $DIC;
277
278 $ilDB = $DIC->database();
279
280 if (isset(self::$data_records[$a_obj_id])) {
281 return self::$data_records[$a_obj_id][$a_field];
282 }
283
284 $query = "SELECT " . $a_field . " FROM lm_data WHERE obj_id = " .
285 $ilDB->quote($a_obj_id, "integer");
286 $obj_set = $ilDB->query($query);
287 $obj_rec = $ilDB->fetchAssoc($obj_set);
288
289 return $obj_rec[$a_field];
290 }

References $DIC, $ilDB, and $query.

Referenced by _lookupShortTitle(), and _lookupTitle().

+ Here is the caller graph for this function:

◆ _lookupContObjID()

static ilLMObject::_lookupContObjID (   $a_id)
static

◆ _lookupNID()

static ilLMObject::_lookupNID (   $a_lm_id,
  $a_lm_obj_id,
  $a_type 
)
static

lookup named identifier (ILIAS_NID)

Definition at line 110 of file class.ilLMObject.php.

111 {
112 $md = new ilMD($a_lm_id, $a_lm_obj_id, $a_type);
113 $md_gen = $md->getGeneral();
114 if (is_object($md_gen)) {
115 foreach ($md_gen->getIdentifierIds() as $id) {
116 $md_id = $md_gen->getIdentifier($id);
117 if ($md_id->getCatalog() == "ILIAS_NID") {
118 return $md_id->getEntry();
119 }
120 }
121 }
122
123 return false;
124 }

References $a_type, and $id.

◆ _lookupShortTitle()

static ilLMObject::_lookupShortTitle (   $a_obj_id)
static

Lookup short title.

Parameters
int$a_obj_idobject id
Returns
string

Definition at line 309 of file class.ilLMObject.php.

310 {
311 return self::_lookup($a_obj_id, "short_title");
312 }
static _lookup($a_obj_id, $a_field)
Lookup title.

References _lookup().

Referenced by ilLMPageObject\_getPresentationTitle(), and ilStructureObject\_getPresentationTitle().

+ Here is the call graph for this function:
+ Here is the caller graph for this function:

◆ _lookupTitle()

◆ _lookupType()

static ilLMObject::_lookupType (   $a_obj_id,
  $a_lm_id = 0 
)
static

Lookup type.

Parameters
intid of pg st
intid of lm object [optional]

Definition at line 320 of file class.ilLMObject.php.

321 {
322 global $DIC;
323
324 $ilDB = $DIC->database();
325
326 if (isset(self::$data_records[$a_obj_id])) {
327 if ($a_lm_id == 0 || self::$data_records[$a_obj_id]["lm_id"] == $a_lm_id) {
328 return self::$data_records[$a_obj_id]["type"];
329 }
330 }
331
332 if ($a_lm_id) {
333 $and = ' AND lm_id = ' . $ilDB->quote($a_lm_id, 'integer');
334 }
335
336 $query = "SELECT type FROM lm_data WHERE obj_id = " . $ilDB->quote($a_obj_id, "integer") . $and;
337 $obj_set = $ilDB->query($query);
338 $obj_rec = $ilDB->fetchAssoc($obj_set);
339
340 return $obj_rec["type"];
341 }

References $DIC, $ilDB, and $query.

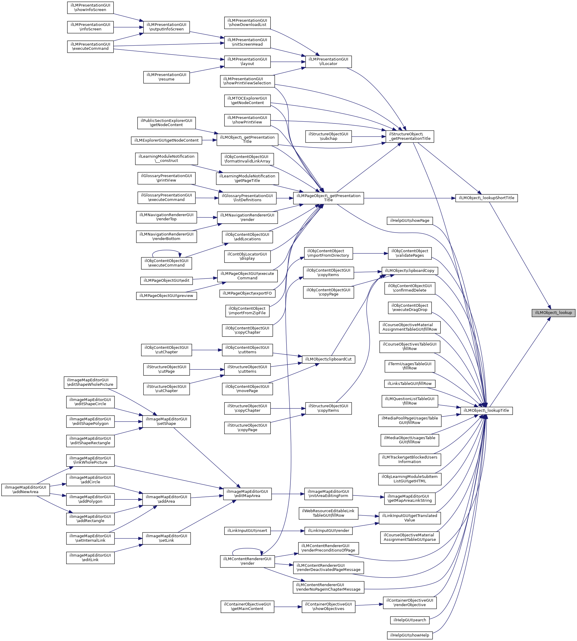
Referenced by ilStructureObjectGUI\activatePages(), clipboardCopy(), ilLMContentRendererGUI\determineStatus(), ilLMNavigationStatus\determineStatus(), ilLMPresentationGUI\getCurrentPageId(), ilLMTOCExplorerGUIFactory\getExplorer(), ilObjLearningModuleSubItemListGUI\getHTML(), ilLMTOCExplorerGUI\getRootNode(), ilLMContentRendererGUI\getSuccessorPage(), ilLMPresentationGUI\getSuccessorPage(), ilPageObject\moveIntLinks(), pasteTree(), ilSCORM2004Node\pasteTree(), ilLMNavigationRendererGUI\render(), ilObjContentObjectGUI\saveExportIds(), ilLMPresentationGUI\showPrintView(), uniqueTypesCheck(), updateInternalLinks(), ilCourseObjectivesGUI\updateMaterialAssignment(), and writeLayout().

+ Here is the caller graph for this function:

◆ _writeImportId()

static ilLMObject::_writeImportId (   $a_id,
  $a_import_id 
)
static

write import id to db (static)

Parameters
int$a_idlm object id
string$a_import_idimport id @access public

Definition at line 444 of file class.ilLMObject.php.

445 {
446 global $DIC;
447
448 $ilDB = $DIC->database();
449
450 $q = "UPDATE lm_data " .
451 "SET " .
452 "import_id = " . $ilDB->quote($a_import_id, "text") . "," .
453 "last_update = " . $ilDB->now() . " " .
454 "WHERE obj_id = " . $ilDB->quote($a_id, "integer");
455
456 $ilDB->manipulate($q);
457 }

References $DIC, and $ilDB.

Referenced by ilContObjParser\handlerEndTag().

+ Here is the caller graph for this function:

◆ _writePublicAccessStatus()

static ilLMObject::_writePublicAccessStatus (   $a_pages,
  $a_cont_obj_id 
)
static

update public access flags in lm_data for all pages of a content object@access public

Parameters
arraypage ids
integercontent object id
Returns
of the jedi

Definition at line 518 of file class.ilLMObject.php.

519 {
520 global $DIC;
521
522 $ilDB = $DIC->database();
523 $ilLog = $DIC["ilLog"];
524 $ilErr = $DIC["ilErr"];
525
526 if (!is_array($a_pages)) {
527 $a_pages = array(0);
528 /*$message = sprintf('ilLMObject::_writePublicAccessStatus(): Invalid parameter! $a_pages must be an array');
529 $ilLog->write($message,$ilLog->WARNING);
530 $ilErr->raiseError($message,$ilErr->MESSAGE);
531 return false;*/
532 }
533
534 if (empty($a_cont_obj_id)) {
535 $message = sprintf('ilLMObject::_writePublicAccessStatus(): Invalid parameter! $a_cont_obj_id is empty');
536 $ilLog->write($message, $ilLog->WARNING);
537 $ilErr->raiseError($message, $ilErr->MESSAGE);
538 return false;
539 }
540
541 // update structure entries: if at least one page of a chapter is public set chapter to public too
542 $lm_tree = new ilTree($a_cont_obj_id);
543 $lm_tree->setTableNames('lm_tree', 'lm_data');
544 $lm_tree->setTreeTablePK("lm_id");
545 $lm_tree->readRootId();
546
547 // get all st entries of cont_obj
548 $q = "SELECT obj_id FROM lm_data " .
549 "WHERE lm_id = " . $ilDB->quote($a_cont_obj_id, "integer") . " " .
550 "AND type = 'st'";
551 $r = $ilDB->query($q);
552
553 // add chapters with a public page to a_pages
554 while ($row = $ilDB->fetchAssoc($r)) {
555 $childs = $lm_tree->getChilds($row["obj_id"]);
556
557 foreach ($childs as $page) {
558 if ($page["type"] == "pg" and in_array($page["obj_id"], $a_pages)) {
559 array_push($a_pages, $row["obj_id"]);
560 break;
561 }
562 }
563 }
564
565 // update public access status of all pages of cont_obj
566 $q = "UPDATE lm_data SET " .
567 "public_access = CASE " .
568 "WHEN " . $ilDB->in("obj_id", $a_pages, false, "integer") . " " .
569 "THEN " . $ilDB->quote("y", "text") .
570 "ELSE " . $ilDB->quote("n", "text") .
571 "END " .
572 "WHERE lm_id = " . $ilDB->quote($a_cont_obj_id, "integer") . " " .
573 "AND " . $ilDB->in("type", array("pg", "st"), false, "text");
574 $ilDB->manipulate($q);
575
576 return true;
577 }
Tree class data representation in hierachical trees using the Nested Set Model with Gaps by Joe Celco...
$ilErr
Definition: raiseError.php:18

References $DIC, $ilDB, $ilErr, $ilLog, and $message.

Referenced by ilObjContentObjectGUI\savePublicSection(), and ilObjContentObjectGUI\savePublicSectionPages().

+ Here is the caller graph for this function:

◆ _writeTitle()

static ilLMObject::_writeTitle (   $a_obj_id,
  $a_title 
)
static

Definition at line 344 of file class.ilLMObject.php.

345 {
346 global $DIC;
347
348 $ilDB = $DIC->database();
349
350 $query = "UPDATE lm_data SET " .
351 " title = " . $ilDB->quote($a_title, "text") .
352 " WHERE obj_id = " . $ilDB->quote($a_obj_id, "integer");
353 $ilDB->manipulate($query);
354 }

References $DIC, $ilDB, and $query.

Referenced by MDUpdateListener(), and saveTitles().

+ Here is the caller graph for this function:

◆ clipboardCopy()

static ilLMObject::clipboardCopy (   $a_cont_obj_id,
  $a_ids 
)
static

Copy a set of chapters/pages into the clipboard.

Definition at line 903 of file class.ilLMObject.php.

904 {
905 global $DIC;
906
907 $ilUser = $DIC->user();
908
909 $tree = ilLMObject::getTree($a_cont_obj_id);
910
911 $ilUser->clipboardDeleteObjectsOfType("pg");
912 $ilUser->clipboardDeleteObjectsOfType("st");
913
914 // put them into the clipboard
915 $time = date("Y-m-d H:i:s", time());
916 $order = 0;
917 foreach ($a_ids as $id) {
918 $curnode = array();
919 if ($tree->isInTree($id)) {
920 $curnode = $tree->getNodeData($id);
921 $subnodes = $tree->getSubTree($curnode);
922 foreach ($subnodes as $subnode) {
923 if ($subnode["child"] != $id) {
924 $ilUser->addObjectToClipboard(
925 $subnode["child"],
926 $subnode["type"],
927 $subnode["title"],
928 $subnode["parent"],
929 $time,
930 $subnode["lft"]
931 );
932 }
933 }
934 }
935 $order = ($curnode["lft"] > 0)
936 ? $curnode["lft"]
937 : (int) ($order + 1);
938 $ilUser->addObjectToClipboard(
939 $id,
942 0,
943 $time,
944 $order
945 );
946 }
947 }
static _lookupType($a_obj_id, $a_lm_id=0)
Lookup type.
static _lookupTitle($a_obj_id)
Lookup title.
static getTree($a_cont_obj_id)
Get learningmodule tree.
$ilUser
Definition: imgupload.php:18

References $DIC, $id, $ilUser, _lookupTitle(), _lookupType(), and getTree().

Referenced by clipboardCut(), ilStructureObjectGUI\copyItems(), ilObjContentObjectGUI\copyItems(), and ilObjContentObjectGUI\copyPage().

+ Here is the call graph for this function:
+ Here is the caller graph for this function:

◆ clipboardCut()

static ilLMObject::clipboardCut (   $a_cont_obj_id,
  $a_ids 
)
static

Copy a set of chapters/pages into the clipboard.

Definition at line 865 of file class.ilLMObject.php.

866 {
867 $tree = ilLMObject::getTree($a_cont_obj_id);
868
869 if (!is_array($a_ids)) {
870 return false;
871 } else {
872 // get all "top" ids, i.e. remove ids, that have a selected parent
873 foreach ($a_ids as $id) {
874 $path = $tree->getPathId($id);
875 $take = true;
876 foreach ($path as $path_id) {
877 if ($path_id != $id && in_array($path_id, $a_ids)) {
878 $take = false;
879 }
880 }
881 if ($take) {
882 $cut_ids[] = $id;
883 }
884 }
885 }
886
887 ilLMObject::clipboardCopy($a_cont_obj_id, $cut_ids);
888
889 // remove the objects from the tree
890 // note: we are getting chapters which are *not* in the tree
891 // we do not delete any pages/chapters here
892 foreach ($cut_ids as $id) {
893 $curnode = $tree->getNodeData($id);
894 if ($tree->isInTree($id)) {
895 $tree->deleteTree($curnode);
896 }
897 }
898 }
static clipboardCopy($a_cont_obj_id, $a_ids)
Copy a set of chapters/pages into the clipboard.

References $id, clipboardCopy(), and getTree().

Referenced by ilObjContentObjectGUI\cutItems(), ilStructureObjectGUI\cutItems(), and ilObjContentObjectGUI\movePage().

+ Here is the call graph for this function:
+ Here is the caller graph for this function:

◆ create()

ilLMObject::create (   $a_upload = false)

Reimplemented in ilStructureObject.

Definition at line 459 of file class.ilLMObject.php.

460 {
462
463 // insert object data
464 $this->setId($ilDB->nextId("lm_data"));
465 $query = "INSERT INTO lm_data (obj_id, title, type, layout, lm_id, import_id, short_title, create_date) " .
466 "VALUES (" .
467 $ilDB->quote($this->getId(), "integer") . "," .
468 $ilDB->quote($this->getTitle(), "text") . "," .
469 $ilDB->quote($this->getType(), "text") . ", " .
470 $ilDB->quote($this->getLayout(), "text") . ", " .
471 $ilDB->quote($this->getLMId(), "integer") . "," .
472 $ilDB->quote($this->getImportId(), "text") . "," .
473 $ilDB->quote($this->getShortTitle(), "text") .
474 ", " . $ilDB->now() . ")";
475 $ilDB->manipulate($query);
476
477 // create history entry
479 $this->getId(),
480 "create",
481 "",
482 $this->content_object->getType() . ":" . $this->getType()
483 );
484
485 if (!$a_upload) {
486 $this->createMetaData();
487 }
488 }
static _createEntry( $a_obj_id, $a_action, $a_info_params="", $a_obj_type="", $a_user_comment="", $a_update_last=false)
Creates a new history entry for an object.
getLayout()
Get layout.
getTitle()
get title of lm object
getShortTitle()
get short title of lm object
createMetaData()
create meta data entry

References $db, $ilDB, $query, ilHistory\_createEntry(), createMetaData(), getId(), getImportId(), getLayout(), getLMId(), getShortTitle(), getTitle(), getType(), and setId().

+ Here is the call graph for this function:

◆ createMetaData()

ilLMObject::createMetaData ( )

create meta data entry

Definition at line 130 of file class.ilLMObject.php.

131 {
133
134 $md_creator = new ilMDCreator($this->getLMId(), $this->getId(), $this->getType());
135 $md_creator->setTitle($this->getTitle());
136 $md_creator->setTitleLanguage($ilUser->getPref('language'));
137 $md_creator->setDescription($this->getDescription());
138 $md_creator->setDescriptionLanguage($ilUser->getPref('language'));
139 $md_creator->setKeywordLanguage($ilUser->getPref('language'));
140 $md_creator->setLanguage($ilUser->getPref('language'));
141 $md_creator->create();
142
143 return true;
144 }

References $ilUser, $user, getDescription(), getId(), getLMId(), getTitle(), and getType().

Referenced by create().

+ Here is the call graph for this function:
+ Here is the caller graph for this function:

◆ delete()

ilLMObject::delete (   $a_delete_meta_data = true)

delete lm object data

Reimplemented in ilLMPageObject, and ilStructureObject.

Definition at line 616 of file class.ilLMObject.php.

617 {
619
620 $query = "DELETE FROM lm_data WHERE obj_id = " .
621 $ilDB->quote($this->getId(), "integer");
622 $ilDB->manipulate($query);
623
624 $this->deleteMetaData();
625 }
deleteMetaData()
delete meta data entry

References $db, $ilDB, $query, deleteMetaData(), and getId().

+ Here is the call graph for this function:

◆ deleteMetaData()

ilLMObject::deleteMetaData ( )

delete meta data entry

Definition at line 169 of file class.ilLMObject.php.

170 {
171 // Delete meta data
172 $md = new ilMD($this->getLMId(), $this->getId(), $this->getType());
173 $md->deleteAll();
174 }

References getId(), getLMId(), and getType().

Referenced by delete().

+ Here is the call graph for this function:
+ Here is the caller graph for this function:

◆ existsExportID()

ilLMObject::existsExportID (   $a_lm_id,
  $a_exp_id,
  $a_type = "pg" 
)

Does export ID exist in lm?

Parameters

return

Definition at line 1450 of file class.ilLMObject.php.

1451 {
1452 return ilMDIdentifier::existsIdInRbacObject($a_lm_id, $a_type, "ILIAS_NID", $a_exp_id);
1453 }
static existsIdInRbacObject($a_rbac_id, $a_obj_type, $a_catalog, $a_entry)
Does id entry exist in rbac object?

References $a_type, and ilMDIdentifier\existsIdInRbacObject().

Referenced by ilLMPageObject\copy().

+ Here is the call graph for this function:
+ Here is the caller graph for this function:

◆ getContentObject()

& ilLMObject::getContentObject ( )

Definition at line 392 of file class.ilLMObject.php.

393 {
395 }

References $content_object.

Referenced by ilStructureObject\exportFOPageObjects(), ilLMPageObject\exportXMLPageContent(), and ilStructureObject\exportXMLStructureObjects().

+ Here is the caller graph for this function:

◆ getDescription()

ilLMObject::getDescription ( )

Definition at line 362 of file class.ilLMObject.php.

363 {
364 return $this->description;
365 }

References $description.

Referenced by ilLMPageObject\copy(), ilStructureObject\copy(), ilLMPageObject\copyToOtherContObject(), and createMetaData().

+ Here is the caller graph for this function:

◆ getDuplicateExportIDs()

static ilLMObject::getDuplicateExportIDs (   $a_lm_id,
  $a_type = "pg" 
)
static

Get duplicate export IDs (count export ID usages)

Definition at line 1458 of file class.ilLMObject.php.

1459 {
1460 $entries = ilMDIdentifier::_getEntriesForRbacObj($a_lm_id, $a_type);
1461 $res = array();
1462 foreach ($entries as $e) {
1463 if ($e["catalog"] == "ILIAS_NID") {
1464 if (ilLMObject::_exists($e["obj_id"])) {
1465 $res[trim($e["entry"])]++;
1466 }
1467 }
1468 }
1469 return $res;
1470 }
static _exists($a_id)
checks wether a lm content object with specified id exists or not
static _getEntriesForRbacObj($a_rbac_id, $a_obj_type="")
Get IDs for an rbac object.
foreach($_POST as $key=> $value) $res

References $a_type, Vendor\Package\$e, $res, _exists(), and ilMDIdentifier\_getEntriesForRbacObj().

Referenced by ilExportIDTableGUI\__construct().

+ Here is the call graph for this function:
+ Here is the caller graph for this function:

◆ getExportId()

static ilLMObject::getExportId (   $a_lm_id,
  $a_lmobj_id,
  $a_type = "pg" 
)
static

Get export ID.

Parameters

return

Definition at line 1428 of file class.ilLMObject.php.

1429 {
1430 // look for export id
1432 $a_lm_id,
1433 $a_lmobj_id,
1434 $a_type
1435 );
1436
1437 foreach ($entries as $e) {
1438 if ($e["catalog"] == "ILIAS_NID") {
1439 return $e["entry"];
1440 }
1441 }
1442 }
static _getEntriesForObj($a_rbac_id, $a_obj_id, $a_obj_type)
Get IDs for an object.

References $a_type, Vendor\Package\$e, and ilMDIdentifier\_getEntriesForObj().

Referenced by ilLMPageObject\copy(), ILIAS\LearningModule\Export\LMHtmlExport\exportHTMLPages(), ilExportIDTableGUI\fillRow(), ilLMPresentationLinker\getLink(), and ilLMTOCExplorerGUI\getNodeHref().

+ Here is the call graph for this function:
+ Here is the caller graph for this function:

◆ getExportIDInfo()

ilLMObject::getExportIDInfo (   $a_lm_id,
  $a_exp_id,
  $a_type = "pg" 
)

Does export ID exist in lm?

Parameters

return

Definition at line 1478 of file class.ilLMObject.php.

1479 {
1480 $data = ilMDIdentifier::readIdData($a_lm_id, $a_type, "ILIAS_NID", $a_exp_id);
1481 return $data;
1482 }
static readIdData($a_rbac_id, $a_obj_type, $a_catalog, $a_entry)
Does id entry exist in rbac object?
$data
Definition: storeScorm.php:23

References $a_type, $data, and ilMDIdentifier\readIdData().

+ Here is the call graph for this function:

◆ getId()

◆ getImportId()

ilLMObject::getImportId ( )

Definition at line 407 of file class.ilLMObject.php.

408 {
409 return $this->import_id;
410 }

Referenced by create().

+ Here is the caller graph for this function:

◆ getLayout()

ilLMObject::getLayout ( )

Get layout.

Returns
string layout

Definition at line 432 of file class.ilLMObject.php.

433 {
434 return $this->layout;
435 }

Referenced by ilLMPageObject\copy(), create(), and update().

+ Here is the caller graph for this function:

◆ getLMId()

◆ getObjectList()

static ilLMObject::getObjectList (   $lm_id,
  $type = "" 
)
static

static

Definition at line 728 of file class.ilLMObject.php.

729 {
730 global $DIC;
731
732 $ilDB = $DIC->database();
733
734 $type_str = ($type != "")
735 ? "AND type = " . $ilDB->quote($type, "text") . " "
736 : "";
737
738 $query = "SELECT * FROM lm_data " .
739 "WHERE lm_id= " . $ilDB->quote($lm_id, "integer") . " " .
740 $type_str . " " .
741 "ORDER BY title";
742 $obj_set = $ilDB->query($query);
743 $obj_list = array();
744 while ($obj_rec = $ilDB->fetchAssoc($obj_set)) {
745 $obj_list[] = array("obj_id" => $obj_rec["obj_id"],
746 "title" => $obj_rec["title"],
747 "import_id" => $obj_rec["import_id"],
748 "type" => $obj_rec["type"]);
749 }
750 return $obj_list;
751 }

References $DIC, $ilDB, $lm_id, $query, and $type.

Referenced by ilLMPageObject\getPageList(), ilLearningModuleExporter\getXmlExportTailDependencies(), ilHelpExporter\getXmlExportTailDependencies(), and ilObjHelpSettings\uploadHelpModule().

+ Here is the caller graph for this function:

◆ getPagesOfChapter()

static ilLMObject::getPagesOfChapter (   $a_lm_id,
  $a_chap_id 
)
static

Get pages of chapter.

Parameters

return

Definition at line 1319 of file class.ilLMObject.php.

1320 {
1321 // update structure entries: if at least one page of a chapter is public set chapter to public too
1322 $lm_tree = new ilTree($a_lm_id);
1323 $lm_tree->setTableNames('lm_tree', 'lm_data');
1324 $lm_tree->setTreeTablePK("lm_id");
1325 $lm_tree->readRootId();
1326
1327 $childs = $lm_tree->getChildsByType($a_chap_id, "pg");
1328
1329 return $childs;
1330 }

Referenced by ilHelpGUI\showHelp().

+ Here is the caller graph for this function:

◆ getShortTitle()

ilLMObject::getShortTitle ( )

get short title of lm object

Returns
string short title of chapter or page

Definition at line 263 of file class.ilLMObject.php.

264 {
265 return $this->short_title;
266 }

References $short_title.

Referenced by ilLMPageObject\copy(), ilLMPageObject\copyToOtherContObject(), create(), and update().

+ Here is the caller graph for this function:

◆ getShortTitles()

static ilLMObject::getShortTitles (   $a_lm_id,
  $a_lang = "-" 
)
static

Get short titles.

Parameters

return array

Definition at line 1532 of file class.ilLMObject.php.

1533 {
1534 global $DIC;
1535
1536 $db = $DIC->database();
1537
1538 $title_data = array();
1539 if ($a_lang == "-") {
1540 $set = $db->query("SELECT t.child, d.obj_id, d.title, d.short_title FROM lm_data d LEFT JOIN lm_tree t ON (d.obj_id = t.child) WHERE d.lm_id = " .
1541 $db->quote($a_lm_id, "integer") . " ORDER BY t.lft, d.title");
1542 } else {
1543 $set = $db->query("SELECT t.child, d.obj_id, tr.title, tr.short_title, d.title default_title, d.short_title default_short_title FROM lm_data d " .
1544 " LEFT JOIN lm_tree t ON (d.obj_id = t.child) " .
1545 " LEFT JOIN lm_data_transl tr ON (tr.id = d.obj_id AND tr.lang=" . $db->quote($a_lang, "text") . ") WHERE d.lm_id = " .
1546 $db->quote($a_lm_id, "integer") . " ORDER BY t.lft, d.title");
1547 }
1548 while ($rec = $db->fetchAssoc($set)) {
1549 $title_data[] = $rec;
1550 }
1551 return $title_data;
1552 }

References $db, and $DIC.

Referenced by ilLMEditShortTitlesTableGUI\__construct().

+ Here is the caller graph for this function:

◆ getTitle()

ilLMObject::getTitle ( )

get title of lm object

Returns
string title of chapter or page

Definition at line 243 of file class.ilLMObject.php.

244 {
245 return $this->title;
246 }

References $title.

Referenced by ilLMPageObject\copy(), ilStructureObject\copy(), ilLMPageObject\copyToOtherContObject(), create(), createMetaData(), ilStructureObject\exportFO(), update(), and updateMetaData().

+ Here is the caller graph for this function:

◆ getTree()

static ilLMObject::getTree (   $a_cont_obj_id)
static

Get learningmodule tree.

Parameters
intlearning module object id
Returns
object tree object

Definition at line 852 of file class.ilLMObject.php.

853 {
854 $tree = new ilTree($a_cont_obj_id);
855 $tree->setTableNames('lm_tree', 'lm_data');
856 $tree->setTreeTablePK("lm_id");
857 $tree->readRootId();
858
859 return $tree;
860 }

Referenced by clipboardCopy(), and clipboardCut().

+ Here is the caller graph for this function:

◆ getType()

◆ lookupLayout()

static ilLMObject::lookupLayout (   $a_obj_id)
static

Lookup type.

Parameters
intlm object id

Definition at line 1299 of file class.ilLMObject.php.

1300 {
1301 global $DIC;
1302
1303 $ilDB = $DIC->database();
1304
1305 $query = "SELECT layout FROM lm_data WHERE obj_id = " .
1306 $ilDB->quote($a_obj_id, "integer");
1307 $obj_set = $ilDB->query($query);
1308 $obj_rec = $ilDB->fetchAssoc($obj_set);
1309
1310 return $obj_rec["layout"];
1311 }

References $DIC, $ilDB, and $query.

Referenced by ilLMPagesTableGUI\fillRow().

+ Here is the caller graph for this function:

◆ MDUpdateListener()

ilLMObject::MDUpdateListener (   $a_element)

Meta data update listener.

Important note: Do never call create() or update() method of ilObject here. It would result in an endless loop: update object -> update meta -> update object -> ... Use static _writeTitle() ... methods instead.

Parameters
string$a_elementmd element
Returns
boolean success

Definition at line 73 of file class.ilLMObject.php.

74 {
75 switch ($a_element) {
76 case 'General':
77
78 // Update Title and description
79 $md = new ilMD($this->getLMId(), $this->getId(), $this->getType());
80 $md_gen = $md->getGeneral();
81
82 ilLMObject::_writeTitle($this->getId(), $md_gen->getTitle());
83
84 foreach ($md_gen->getDescriptionIds() as $id) {
85 $md_des = $md_gen->getDescription($id);
86 // ilLMObject::_writeDescription($this->getId(),$md_des->getDescription());
87 break;
88 }
89 break;
90
91 case 'Educational':
92 $obj_lp = ilObjectLP::getInstance($this->getLMId());
93 if (in_array(
94 $obj_lp->getCurrentMode(),
96 )) {
98 }
99 break;
100
101 default:
102 }
103 return true;
104 }
static _writeTitle($a_obj_id, $a_title)
static _refreshStatus($a_obj_id, $a_users=null)
Set dirty.
static getInstance($a_obj_id)

References $id, ilLPStatusWrapper\_refreshStatus(), _writeTitle(), getId(), ilObjectLP\getInstance(), getLMId(), getType(), ilLPObjSettings\LP_MODE_COLLECTION_TLT, and ilLPObjSettings\LP_MODE_TLT.

+ Here is the call graph for this function:

◆ pasteTree()

static ilLMObject::pasteTree (   $a_target_lm,
  $a_item_id,
  $a_parent_id,
  $a_target,
  $a_insert_time,
$a_copied_nodes,
  $a_as_copy = false,
  $a_source_lm = null 
)
static

Paste item (tree) from clipboard to current lm.

Definition at line 952 of file class.ilLMObject.php.

961 {
962 global $DIC;
963
964 $ilUser = $DIC->user();
965 $ilLog = $DIC["ilLog"];
966
967 $item_lm_id = ilLMObject::_lookupContObjID($a_item_id);
968 $item_type = ilLMObject::_lookupType($a_item_id);
969 $lm_obj = ilObjectFactory::getInstanceByObjId($item_lm_id);
970 if ($item_type == "st") {
971 $item = new ilStructureObject($lm_obj, $a_item_id);
972 } elseif ($item_type == "pg") {
973 $item = new ilLMPageObject($lm_obj, $a_item_id);
974 }
975
976 $ilLog->write("Getting from clipboard type " . $item_type . ", " .
977 "Item ID: " . $a_item_id . ", of original LM: " . $item_lm_id);
978
979 if ($item_lm_id != $a_target_lm->getId() && !$a_as_copy) {
980 // @todo: check whether st is NOT in tree
981
982 // "move" metadata to new lm
983 $md = new ilMD($item_lm_id, $item->getId(), $item->getType());
984 $new_md = $md->cloneMD($a_target_lm->getId(), $item->getId(), $item->getType());
985
986 // update lm object
987 $item->setLMId($a_target_lm->getId());
988 $item->setContentObject($a_target_lm);
989 $item->update();
990
991 // delete old meta data set
992 $md->deleteAll();
993
994 if ($item_type == "pg") {
995 $page = $item->getPageObject();
996 $page->buildDom();
997 $page->setParentId($a_target_lm->getId());
998 $page->update();
999 }
1000 }
1001
1002 if ($a_as_copy) {
1003 $target_item = $item->copy($a_target_lm);
1004 $a_copied_nodes[$item->getId()] = $target_item->getId();
1005 } else {
1006 $target_item = $item;
1007 }
1008
1009 $ilLog->write("Putting into tree type " . $target_item->getType() .
1010 "Item ID: " . $target_item->getId() . ", Parent: " . $a_parent_id . ", " .
1011 "Target: " . $a_target . ", Item LM:" . $target_item->getContentObject()->getId());
1012
1013 ilLMObject::putInTree($target_item, $a_parent_id, $a_target);
1014
1015 if ($a_source_lm == null) {
1016 $childs = $ilUser->getClipboardChilds($item->getId(), $a_insert_time);
1017 } else {
1018 $childs = $a_source_lm->lm_tree->getChilds($item->getId());
1019 foreach ($childs as $k => $child) {
1020 $childs[$k]["id"] = $childs[$k]["child"];
1021 }
1022 }
1023
1024 foreach ($childs as $child) {
1026 $a_target_lm,
1027 $child["id"],
1028 $target_item->getId(),
1030 $a_insert_time,
1031 $a_copied_nodes,
1032 $a_as_copy,
1033 $a_source_lm
1034 );
1035 }
1036
1037 return $target_item->getId();
1038 // @todo: write history (see pastePage)
1039 }
const IL_LAST_NODE
Definition: class.ilTree.php:4
static putInTree($a_obj, $a_parent_id="", $a_target_node_id="")
put this object into content object tree
static pasteTree( $a_target_lm, $a_item_id, $a_parent_id, $a_target, $a_insert_time, &$a_copied_nodes, $a_as_copy=false, $a_source_lm=null)
Paste item (tree) from clipboard to current lm.
Class ilLMPageObject.
static getInstanceByObjId($a_obj_id, $stop_on_error=true)
get an instance of an Ilias object by object id
Class ilStructreObject.

References $DIC, $ilLog, $ilUser, _lookupContObjID(), _lookupType(), ilObjectFactory\getInstanceByObjId(), IL_LAST_NODE, pasteTree(), and putInTree().

Referenced by ilObjContentObject\copyAllPagesAndChapters(), ilStructureObjectGUI\insertChapterClip(), ilObjContentObjectGUI\insertChapterClip(), ilStructureObjectGUI\insertPageClip(), and pasteTree().

+ Here is the call graph for this function:
+ Here is the caller graph for this function:

◆ preloadDataByLM()

static ilLMObject::preloadDataByLM (   $a_lm_id)
static

Preload data records by lm.

Parameters
integer$a_lm_idlm id
Returns
int number of preloaded records

Definition at line 211 of file class.ilLMObject.php.

212 {
213 global $DIC;
214
215 $ilDB = $DIC->database();
216
217 $set = $ilDB->query(
218 "SELECT * FROM lm_data " .
219 " WHERE lm_id = " . $ilDB->quote($a_lm_id, "integer")
220 );
221 while ($rec = $ilDB->fetchAssoc($set)) {
222 self::$data_records[$rec["obj_id"]] = $rec;
223 }
224 return count(self::$data_records);
225 }

References $DIC, and $ilDB.

Referenced by ilLMExplorerGUI\__construct().

+ Here is the caller graph for this function:

◆ putInTree()

static ilLMObject::putInTree (   $a_obj,
  $a_parent_id = "",
  $a_target_node_id = "" 
)
static

put this object into content object tree

Definition at line 802 of file class.ilLMObject.php.

803 {
804 global $DIC;
805
806 $ilLog = $DIC["ilLog"];
807
808 $tree = new ilTree($a_obj->getContentObject()->getId());
809 $tree->setTableNames('lm_tree', 'lm_data');
810 $tree->setTreeTablePK("lm_id");
811
812 // determine parent
813 $parent_id = ($a_parent_id != "")
814 ? $a_parent_id
815 : $tree->getRootId();
816
817 // determine target
818 if ($a_target_node_id != "") {
819 $target = $a_target_node_id;
820 } else {
821 // determine last child that serves as predecessor
822 if ($a_obj->getType() == "st") {
823 $s_types = array("st", "pg");
824 $childs = $tree->getChildsByTypeFilter($parent_id, $s_types);
825 } else {
826 $s_types = "pg";
827 $childs = $tree->getChildsByType($parent_id, $s_types);
828 }
829
830 if (count($childs) == 0) {
831 $target = IL_FIRST_NODE;
832 } else {
833 $target = $childs[count($childs) - 1]["obj_id"];
834 }
835 }
836
837 if ($tree->isInTree($parent_id) && !$tree->isInTree($a_obj->getId())) {
838 $ilLog->write("LMObject::putInTree: insertNode, ID: " . $a_obj->getId() .
839 "Parent ID: " . $parent_id . ", Target: " . $target);
840
841 $tree->insertNode($a_obj->getId(), $parent_id, $target);
842 }
843 }
const IL_FIRST_NODE
Definition: class.ilTree.php:5

References $DIC, $ilLog, and IL_FIRST_NODE.

Referenced by ilObjContentObject\addFirstChapterAndPage(), ilLearningModuleDataSet\importRecord(), ilStructureObjectGUI\insertChapter(), ilObjContentObjectGUI\insertChapter(), ilStructureObjectGUI\insertPage(), ilLMPageObject\insertPagesFromTemplate(), and pasteTree().

+ Here is the caller graph for this function:

◆ read()

ilLMObject::read ( )

Reimplemented in ilLMPageObject.

Definition at line 186 of file class.ilLMObject.php.

187 {
189
190 if (!isset($this->data_record)) {
191 $query = "SELECT * FROM lm_data WHERE obj_id = " .
192 $ilDB->quote($this->id, "integer");
193 $obj_set = $ilDB->query($query);
194 $this->data_record = $ilDB->fetchAssoc($obj_set);
195 }
196
197 $this->type = $this->data_record["type"];
198 $this->setImportId($this->data_record["import_id"]);
199 $this->setTitle($this->data_record["title"]);
200 $this->setShortTitle($this->data_record["short_title"]);
201 $this->setLayout($this->data_record["layout"]);
202 }
setTitle($a_title)
set title of lm object
setShortTitle($a_title)
set short title of lm object
setLayout($a_val)
Set layout.

References $db, $ilDB, $query, setImportId(), setLayout(), setShortTitle(), and setTitle().

Referenced by __construct().

+ Here is the call graph for this function:
+ Here is the caller graph for this function:

◆ saveExportId()

static ilLMObject::saveExportId (   $a_lm_id,
  $a_lmobj_id,
  $a_exp_id,
  $a_type = "pg" 
)
static

Save export id.

Parameters

return

Definition at line 1369 of file class.ilLMObject.php.

1370 {
1371 global $DIC;
1372
1373 $ilDB = $DIC->database();
1374
1375 if (trim($a_exp_id) == "") {
1376 // delete export ids, if existing
1378 $a_lm_id,
1379 $a_lmobj_id,
1380 $a_type
1381 );
1382
1383 foreach ($entries as $id => $e) {
1384 if ($e["catalog"] == "ILIAS_NID") {
1385 $identifier = new ilMDIdentifier();
1386 $identifier->setMetaId($id);
1387 $identifier->delete();
1388 }
1389 }
1390 } else {
1391 // update existing entry
1393 $a_lm_id,
1394 $a_lmobj_id,
1395 $a_type
1396 );
1397
1398 $updated = false;
1399 foreach ($entries as $id => $e) {
1400 if ($e["catalog"] == "ILIAS_NID") {
1401 $identifier = new ilMDIdentifier();
1402 $identifier->setMetaId($id);
1403 $identifier->read();
1404 $identifier->setEntry($a_exp_id);
1405 $identifier->update();
1406 $updated = true;
1407 }
1408 }
1409
1410 // nothing updated? create a new one
1411 if (!$updated) {
1412 $md = new ilMD($a_lm_id, $a_lmobj_id, $a_type);
1413 $md_gen = $md->getGeneral();
1414 $identifier = $md_gen->addIdentifier();
1415 $identifier->setEntry($a_exp_id);
1416 $identifier->setCatalog("ILIAS_NID");
1417 $identifier->save();
1418 }
1419 }
1420 }

References $a_type, $DIC, Vendor\Package\$e, $id, $ilDB, and ilMDIdentifier\_getEntriesForObj().

Referenced by ilLMPageObject\copy(), and ilObjContentObjectGUI\saveExportIds().

+ Here is the call graph for this function:
+ Here is the caller graph for this function:

◆ saveTitles()

static ilLMObject::saveTitles (   $a_lm,
  $a_titles,
  $a_lang = "-" 
)
static

Save titles for lm objects.

Parameters
arraytitles (key is ID, value is title)

Definition at line 1046 of file class.ilLMObject.php.

1047 {
1048 if ($a_lang == "") {
1049 $a_lang = "-";
1050 }
1051 if (is_array($a_titles)) {
1052 foreach ($a_titles as $id => $title) {
1053 // see #20375
1055 if ($a_lang == "-") {
1056 $lmobj = ilLMObjectFactory::getInstance($a_lm, $id, false);
1057 if (is_object($lmobj)) {
1058 // Update Title and description
1059 $md = new ilMD($a_lm->getId(), $id, $lmobj->getType());
1060 $md_gen = $md->getGeneral();
1061 if (is_object($md_gen)) { // see bug #0015843
1062 $md_gen->setTitle($title);
1063 $md_gen->update();
1064 $md->update();
1065 }
1067 }
1068 } else {
1069 $lmobjtrans = new ilLMObjTranslation($id, $a_lang);
1070 $lmobjtrans->setTitle($title);
1071 $lmobjtrans->save();
1072 }
1073 }
1074 }
1075 }
static removeProhibitedCharacters($a_text)
Remove prohibited characters see #19159.
Translation information on lm object.

References $id, $title, _writeTitle(), ilLMObjectFactory\getInstance(), and ilFormPropertyGUI\removeProhibitedCharacters().

Referenced by ilObjContentObjectGUI\saveAllTitles(), and ilStructureObjectGUI\saveAllTitles().

+ Here is the call graph for this function:
+ Here is the caller graph for this function:

◆ setContentObject()

ilLMObject::setContentObject ( $a_content_obj)

Definition at line 387 of file class.ilLMObject.php.

388 {
389 $this->content_object = $a_content_obj;
390 }

Referenced by __construct().

+ Here is the caller graph for this function:

◆ setDataRecord()

ilLMObject::setDataRecord (   $a_record)

this method should only be called by class ilLMObjectFactory

Definition at line 181 of file class.ilLMObject.php.

182 {
183 $this->data_record = $a_record;
184 }

◆ setDescription()

ilLMObject::setDescription (   $a_description)

Definition at line 357 of file class.ilLMObject.php.

358 {
359 $this->description = $a_description;
360 }

◆ setId()

ilLMObject::setId (   $a_id)

Reimplemented in ilLMPageObject.

Definition at line 397 of file class.ilLMObject.php.

398 {
399 $this->id = $a_id;
400 }

Referenced by create().

+ Here is the caller graph for this function:

◆ setImportId()

ilLMObject::setImportId (   $a_id)

Definition at line 412 of file class.ilLMObject.php.

413 {
414 $this->import_id = $a_id;
415 }

Referenced by read().

+ Here is the caller graph for this function:

◆ setLayout()

ilLMObject::setLayout (   $a_val)

Set layout.

Parameters
stringlayout

Definition at line 422 of file class.ilLMObject.php.

423 {
424 $this->layout = $a_val;
425 }

Referenced by read().

+ Here is the caller graph for this function:

◆ setLMId()

ilLMObject::setLMId (   $a_lm_id)

Definition at line 377 of file class.ilLMObject.php.

378 {
379 $this->lm_id = $a_lm_id;
380 }

Referenced by __construct().

+ Here is the caller graph for this function:

◆ setShortTitle()

ilLMObject::setShortTitle (   $a_title)

set short title of lm object

Parameters
string$a_titleshort title of chapter or page

Definition at line 253 of file class.ilLMObject.php.

254 {
255 $this->short_title = $a_title;
256 }

Referenced by read().

+ Here is the caller graph for this function:

◆ setTitle()

ilLMObject::setTitle (   $a_title)

set title of lm object

Parameters
string$a_titletitle of chapter or page

Definition at line 233 of file class.ilLMObject.php.

234 {
235 $this->title = $a_title;
236 }

Referenced by read().

+ Here is the caller graph for this function:

◆ setType()

ilLMObject::setType (   $a_type)

Definition at line 367 of file class.ilLMObject.php.

368 {
369 $this->type = $a_type;
370 }

References $a_type.

Referenced by ilStructureObject\__construct(), and ilLMPageObject\__construct().

+ Here is the caller graph for this function:

◆ uniqueTypesCheck()

static ilLMObject::uniqueTypesCheck (   $a_items)
static

Check for unique types (all pages or all chapters)

Definition at line 1243 of file class.ilLMObject.php.

1244 {
1245 $types = array();
1246 if (is_array($a_items)) {
1247 foreach ($a_items as $item) {
1249 $types[$type] = $type;
1250 }
1251 }
1252
1253 if (count($types) > 1) {
1254 return false;
1255 }
1256 return true;
1257 }

References $type, and _lookupType().

Referenced by ilStructureObjectGUI\copyItems(), and ilStructureObjectGUI\cutItems().

+ Here is the call graph for this function:
+ Here is the caller graph for this function:

◆ update()

ilLMObject::update ( )

update complete object

Definition at line 493 of file class.ilLMObject.php.

494 {
496
497 $this->updateMetaData();
498
499 $query = "UPDATE lm_data SET " .
500 " lm_id = " . $ilDB->quote($this->getLMId(), "integer") .
501 " ,title = " . $ilDB->quote($this->getTitle(), "text") .
502 " ,short_title = " . $ilDB->quote($this->getShortTitle(), "text") .
503 " ,layout = " . $ilDB->quote($this->getLayout(), "text") .
504 " WHERE obj_id = " . $ilDB->quote($this->getId(), "integer");
505
506 $ilDB->manipulate($query);
507 }
updateMetaData()
update meta data entry

References $db, $ilDB, $query, getId(), getLayout(), getLMId(), getShortTitle(), getTitle(), and updateMetaData().

+ Here is the call graph for this function:

◆ updateInternalLinks()

static ilLMObject::updateInternalLinks (   $a_copied_nodes,
  $a_parent_type = "lm" 
)
static

Update internal links, after multiple pages have been copied.

Definition at line 1080 of file class.ilLMObject.php.

1081 {
1082 $all_fixes = array();
1083 foreach ($a_copied_nodes as $original_id => $copied_id) {
1084 $copied_type = ilLMObject::_lookupType($copied_id);
1085 $copy_lm = ilLMObject::_lookupContObjID($copied_id);
1086
1087 if ($copied_type == "pg") {
1088 foreach (ilPageObject::lookupTranslations($a_parent_type, $copied_id) as $l) {
1089 //
1090 // 1. Outgoing links from the copied page.
1091 //
1092 //$targets = ilInternalLink::_getTargetsOfSource($a_parent_type.":pg", $copied_id);
1093 $tpg = new ilLMPage($copied_id, 0, $l);
1094 $tpg->buildDom();
1095 $il = $tpg->getInternalLinks();
1096 $targets = array();
1097 foreach ($il as $l) {
1098 $targets[] = array("type" => ilInternalLink::_extractTypeOfTarget($l["Target"]),
1099 "id" => (int) ilInternalLink::_extractObjIdOfTarget($l["Target"]),
1100 "inst" => (int) ilInternalLink::_extractInstOfTarget($l["Target"]));
1101 }
1102 $fix = array();
1103 foreach ($targets as $target) {
1104 if (($target["inst"] == 0 || $target["inst"] = IL_INST_ID) &&
1105 ($target["type"] == "pg" || $target["type"] == "st")) {
1106 // first check, whether target is also within the copied set
1107 if ($a_copied_nodes[$target["id"]] > 0) {
1108 $fix[$target["id"]] = $a_copied_nodes[$target["id"]];
1109 } else {
1110 // now check, if a copy if the target is already in the same lm
1111
1112 // only if target is not already in the same lm!
1113 $trg_lm = ilLMObject::_lookupContObjID($target["id"]);
1114 if ($trg_lm != $copy_lm) {
1115 $lm_data = ilLMObject::_getAllObjectsForImportId("il__" . $target["type"] . "_" . $target["id"]);
1116 $found = false;
1117
1118 foreach ($lm_data as $item) {
1119 if (!$found && ($item["lm_id"] == $copy_lm)) {
1120 $fix[$target["id"]] = $item["obj_id"];
1121 $found = true;
1122 }
1123 }
1124 }
1125 }
1126 }
1127 }
1128
1129 // outgoing links to be fixed
1130 if (count($fix) > 0) {
1131 //echo "<br>--".$copied_id;
1132 //var_dump($fix);
1133 $t = ilObject::_lookupType($copy_lm);
1134 if (is_array($all_fixes[$t . ":" . $copied_id])) {
1135 $all_fixes[$t . ":" . $copied_id] += $fix;
1136 } else {
1137 $all_fixes[$t . ":" . $copied_id] = $fix;
1138 }
1139 }
1140 }
1141 }
1142
1143 if ($copied_type == "pg" ||
1144 $copied_type == "st") {
1145
1146 //
1147 // 2. Incoming links to the original pages
1148 //
1149 // A->B A2 (A+B currently copied)
1150 // A->C B2
1151 // B->A
1152 // C->A C2->A (C already copied)
1153 $original_lm = ilLMObject::_lookupContObjID($original_id);
1154 $original_type = ilObject::_lookupType($original_lm);
1155
1156 if ($original_lm != $copy_lm) {
1157
1158 // This gets sources that link to A+B (so we have C here)
1159 // (this also does already the trick when instance map areas are given in C)
1160 // int_link, where target_type, target_id, target_inst -> ok
1162 $copied_type,
1163 $original_id,
1164 0
1165 );
1166
1167 // mobs linking to $original_id
1168 // map_area, where link_type, target -> ok
1169 $mobs = ilMapArea::_getMobsForTarget("int", "il__" . $copied_type .
1170 "_" . $original_id);
1171
1172 // pages using these mobs
1173 foreach ($mobs as $mob) {
1174 // mob_usage, where id -> ok
1175 // mep_item, where foreign_id, type -> ok
1176 // mep_tree, where child -> already existed
1177 // il_news_item, where mob_id -> ok
1178 // map_area, where link_type, target -> aready existed
1179 // media_item, where id -> already existed
1180 // personal_clipboard, where item_id, type -> ok
1181 $usages = ilObjMediaObject::lookupUsages($mob);
1182 foreach ($usages as $usage) {
1183 if ($usage["type"] == "lm:pg" | $usage["type"] == "lm:st") {
1184 $sources[] = $usage;
1185 }
1186 }
1187 }
1188 $fix = array();
1189 foreach ($sources as $source) {
1190 $stype = explode(":", $source["type"]);
1191 $source_type = $stype[1];
1192
1193 if ($source_type == "pg" || $source_type == "st") {
1194 // first of all: source must be in original lm
1195 $src_lm = ilLMObject::_lookupContObjID($source["id"]);
1196
1197 if ($src_lm == $original_lm) {
1198 // check, if a copy if the source is already in the same lm
1199 // now we look for the latest copy of C in LM2
1201 "il__" . $source_type . "_" . $source["id"],
1202 $copy_lm
1203 );
1204 $found = false;
1205 foreach ($lm_data as $item) {
1206 if (!$found) {
1207 $fix[$item["obj_id"]][$original_id] = $copied_id;
1208 $found = true;
1209 }
1210 }
1211 }
1212 }
1213 }
1214 // outgoing links to be fixed
1215 if (count($fix) > 0) {
1216 foreach ($fix as $page_id => $fix_array) {
1217 $t = ilObject::_lookupType($copy_lm);
1218 if (is_array($all_fixes[$t . ":" . $page_id])) {
1219 $all_fixes[$t . ":" . $page_id] += $fix_array;
1220 } else {
1221 $all_fixes[$t . ":" . $page_id] = $fix_array;
1222 }
1223 }
1224 }
1225 }
1226 }
1227 }
1228
1229 foreach ($all_fixes as $pg => $fixes) {
1230 $pg = explode(":", $pg);
1231 foreach (ilPageObject::lookupTranslations($pg[0], $pg[1]) as $l) {
1232 $page = ilPageObjectFactory::getInstance($pg[0], $pg[1], 0, $l);
1233 if ($page->moveIntLinks($fixes)) {
1234 $page->update(true, true);
1235 }
1236 }
1237 }
1238 }
static _getAllObjectsForImportId($a_import_id, $a_in_lm=0)
Get all items for an import ID.
Extension of ilPageObject for learning modules.
static _getMobsForTarget($a_type, $a_target)
Get areas for a certain target.
static lookupUsages($a_id, $a_include_history=true)
Lookup usages of media object.
static _lookupType($a_id, $a_reference=false)
lookup object type
static getInstance($a_parent_type, $a_id=0, $a_old_nr=0, $a_lang="-")
Get page object instance.
static lookupTranslations($a_parent_type, $a_id)
Lookup translations.
$source
Definition: metadata.php:76
$mobs

References $mobs, $source, ilInternalLink\_extractInstOfTarget(), ilInternalLink\_extractObjIdOfTarget(), ilInternalLink\_extractTypeOfTarget(), _getAllObjectsForImportId(), ilMapArea\_getMobsForTarget(), ilInternalLink\_getSourcesOfTarget(), _lookupContObjID(), ilObject\_lookupType(), _lookupType(), ilPageObjectFactory\getInstance(), ilPageObject\lookupTranslations(), and ilObjMediaObject\lookupUsages().

Referenced by ilObjContentObject\copyAllPagesAndChapters(), ilStructureObjectGUI\insertChapterClip(), ilObjContentObjectGUI\insertChapterClip(), ilStructureObjectGUI\insertPageClip(), and ilObjContentObjectGUI\pastePage().

+ Here is the call graph for this function:
+ Here is the caller graph for this function:

◆ updateMetaData()

ilLMObject::updateMetaData ( )

update meta data entry

Definition at line 149 of file class.ilLMObject.php.

150 {
151 $md = new ilMD($this->getLMId(), $this->getId(), $this->getType());
152 $md_gen = $md->getGeneral();
153 $md_gen->setTitle($this->getTitle());
154
155 // sets first description (maybe not appropriate)
156 $md_des_ids = $md_gen->getDescriptionIds();
157 if (count($md_des_ids) > 0) {
158 $md_des = $md_gen->getDescription($md_des_ids[0]);
159 // $md_des->setDescription($this->getDescription());
160 $md_des->update();
161 }
162 $md_gen->update();
163 }

References getId(), getLMId(), getTitle(), and getType().

Referenced by update().

+ Here is the call graph for this function:
+ Here is the caller graph for this function:

◆ writeLayout()

static ilLMObject::writeLayout (   $a_obj_id,
  $a_layout,
  $a_lm = null 
)
static

Write layout setting.

Parameters
intlm object id
stringlayout

Definition at line 1265 of file class.ilLMObject.php.

1266 {
1267 global $DIC;
1268
1269 $ilDB = $DIC->database();
1270
1271 $t = ilLMObject::_lookupType($a_obj_id);
1272
1273 if ($t == "pg") {
1274 $query = "UPDATE lm_data SET " .
1275 " layout = " . $ilDB->quote($a_layout, "text") .
1276 " WHERE obj_id = " . $ilDB->quote($a_obj_id, "integer");
1277 $ilDB->manipulate($query);
1278 } elseif ($t == "st" && is_object($a_lm)) {
1279 $node = $a_lm->getLMTree()->getNodeData($a_obj_id);
1280 $child_nodes = $a_lm->getLMTree()->getSubTree($node);
1281 if (is_array($child_nodes) && count($child_nodes) > 0) {
1282 foreach ($child_nodes as $c) {
1283 if ($c["type"] == "pg") {
1284 $query = "UPDATE lm_data SET " .
1285 " layout = " . $ilDB->quote($a_layout, "text") .
1286 " WHERE obj_id = " . $ilDB->quote($c["child"], "integer");
1287 $ilDB->manipulate($query);
1288 }
1289 }
1290 }
1291 }
1292 }

References Vendor\Package\$c, $DIC, $ilDB, $query, and _lookupType().

Referenced by ilLMPageObjectGUI\saveLayout(), ilObjContentObjectGUI\savePageLayout(), and ilStructureObjectGUI\savePageLayout().

+ Here is the call graph for this function:
+ Here is the caller graph for this function:

◆ writeShortTitle()

static ilLMObject::writeShortTitle (   $a_id,
  $a_short_title,
  $a_lang = "-" 
)
static

Write short title.

Parameters
integer$a_idobject id
string$a_short_titleshort title

Definition at line 1560 of file class.ilLMObject.php.

1561 {
1562 global $DIC;
1563
1564 $db = $DIC->database();
1565
1566 if ($a_lang != "-" && $a_lang != "") {
1567 $trans = new ilLMObjTranslation($a_id, $a_lang);
1568 $trans->setShortTitle($a_short_title);
1569 $trans->save();
1570 } else {
1571 $db->manipulate(
1572 "UPDATE lm_data SET " .
1573 " short_title = " . $db->quote($a_short_title, "text") .
1574 " WHERE obj_id = " . $db->quote($a_id, "integer")
1575 );
1576 }
1577 }

References $db, and $DIC.

Referenced by ilLMEditShortTitlesGUI\save().

+ Here is the caller graph for this function:

Field Documentation

◆ $active

ilLMObject::$active = true

Definition at line 35 of file class.ilLMObject.php.

Referenced by ilLMPageObject\_getPresentationTitle().

◆ $content_object

ilLMObject::$content_object

Definition at line 31 of file class.ilLMObject.php.

Referenced by getContentObject().

◆ $data_record

ilLMObject::$data_record

Definition at line 30 of file class.ilLMObject.php.

◆ $data_records

ilLMObject::$data_records = array()
staticprotected

Definition at line 36 of file class.ilLMObject.php.

◆ $db

ilLMObject::$db
protected

Definition at line 41 of file class.ilLMObject.php.

Referenced by create(), delete(), getShortTitles(), read(), update(), and writeShortTitle().

◆ $description

ilLMObject::$description

Definition at line 34 of file class.ilLMObject.php.

Referenced by getDescription().

◆ $id

ilLMObject::$id

◆ $lm_id

◆ $meta_data

ilLMObject::$meta_data

Definition at line 29 of file class.ilLMObject.php.

◆ $short_title

ilLMObject::$short_title

Definition at line 33 of file class.ilLMObject.php.

Referenced by getShortTitle().

◆ $title

◆ $type

◆ $user

ilLMObject::$user
protected

Definition at line 24 of file class.ilLMObject.php.

Referenced by createMetaData().

◆ CHAPTER_TITLE

const ilLMObject::CHAPTER_TITLE = "st_title"

Definition at line 17 of file class.ilLMObject.php.

Referenced by ilStructureObjectGUI\subchap().

◆ NO_HEADER

const ilLMObject::NO_HEADER = "none"

Definition at line 19 of file class.ilLMObject.php.

◆ PAGE_TITLE

const ilLMObject::PAGE_TITLE = "pg_title"

The documentation for this class was generated from the following file: