| ILIAS
    release_6 Revision v6.24-5-g0c8bfefb3b8
    | 
language handling More...
 Inheritance diagram for ilLanguage:
 Inheritance diagram for ilLanguage: Collaboration diagram for ilLanguage:
 Collaboration diagram for ilLanguage:| Public Member Functions | |
| __construct ($a_lang_key) | |
| Constructor read the single-language file and put this in an array text.  More... | |
| getLangKey () | |
| getDefaultLanguage () | |
| txtlng ($a_module, $a_topic, $a_language) | |
| gets the text for a given topic in a given language if the topic is not in the list, the topic itself with "-" will be returned  More... | |
| txt ($a_topic, $a_default_lang_fallback_mod="") | |
| gets the text for a given topic if the topic is not in the list, the topic itself with "-" will be returned  More... | |
| exists ($a_topic) | |
| Check if language entry exists.  More... | |
| loadLanguageModule ($a_module) | |
| getInstalledLanguages () | |
| getUsedTopics () | |
| getUsedModules () | |
| getUserLanguage () | |
| toJS ($a_lang_key, ilGlobalTemplateInterface $a_tpl=null) | |
| toJSMap ($a_map, ilGlobalTemplateInterface $a_tpl=null) | |
| Transfer text to Javascript.  More... | |
| __destruct () | |
| destructor saves all language usages to db if log is enabled and ilDB exists  More... | |
| Static Public Member Functions | |
| static | _getInstalledLanguages () | 
| static | _lookupEntry ($a_lang_key, $a_mod, $a_id) | 
| static | lookupId ($a_lang_key) | 
| Lookup obj_id of language @global ilDB $ilDB.  More... | |
| static | getFallbackInstance () | 
| Builds a global default language instance.  More... | |
| static | getGlobalInstance () | 
| Builds the global language object.  More... | |
| Data Fields | |
| $ilias | |
| $text | |
| $lang_default | |
| $lang_user | |
| $lang_path | |
| $lang_key | |
| $lang_name | |
| $separator = "#:#" | |
| $comment_separator = "###" | |
| $loaded_modules | |
| Static Protected Member Functions | |
| static | logUsage ($a_module, $a_identifier) | 
| saves tupel of language module and identifier  More... | |
| static | isUsageLogEnabled () | 
| checks if language usage log is enabled you need MySQL to use this function this function is automatically enabled if DEVMODE is on this function is also enabled if language_log is 1  More... | |
| Protected Attributes | |
| $cached_modules = array() | |
| $map_modules_txt = array() | |
| $usage_log_enabled = false | |
| Static Protected Attributes | |
| static | $used_topics = array() | 
| static | $used_modules = array() | 
| static | $lng_log = array() | 
language handling
this class offers the language handling for an application. it works initially on one file: languages.txt from this file the class can generate many single language files. the constructor is called with a small language abbreviation e.g. $lng = new Language("en"); the constructor reads the single-languagefile en.lang and puts this into an array. with e.g. $lng->txt("user_updated"); you can translate a lang-topic into the actual language
Definition at line 26 of file class.ilLanguage.php.
| ilLanguage::__construct | ( | $a_lang_key | ) | 
Constructor read the single-language file and put this in an array text.
the text array is two-dimensional. First dimension is the language. Second dimension is the languagetopic. Content is the translation.
@access public
| string | languagecode (two characters), e.g. "de", "en", "in" | 
Reimplemented in ilSetupLanguage.
Definition at line 154 of file class.ilLanguage.php.
References $DIC, $ilIliasIniFile, $ilSetting, $ilUser, $lang_default, getInstalledLanguages(), ilCachedLanguage\getInstance(), isUsageLogEnabled(), and loadLanguageModule().
 Here is the call graph for this function:
 Here is the call graph for this function:| ilLanguage::__destruct | ( | ) | 
destructor saves all language usages to db if log is enabled and ilDB exists
Definition at line 594 of file class.ilLanguage.php.
| 
 | static | 
Definition at line 350 of file class.ilLanguage.php.
References $lang, and ilObject\_getObjectsByType().
Referenced by ilLanguageDetection\detect(), getGlobalInstance(), and getInstalledLanguages().
 Here is the call graph for this function:
 Here is the call graph for this function: Here is the caller graph for this function:
 Here is the caller graph for this function:| 
 | static | 
Definition at line 364 of file class.ilLanguage.php.
References $DIC, $ilDB, and logUsage().
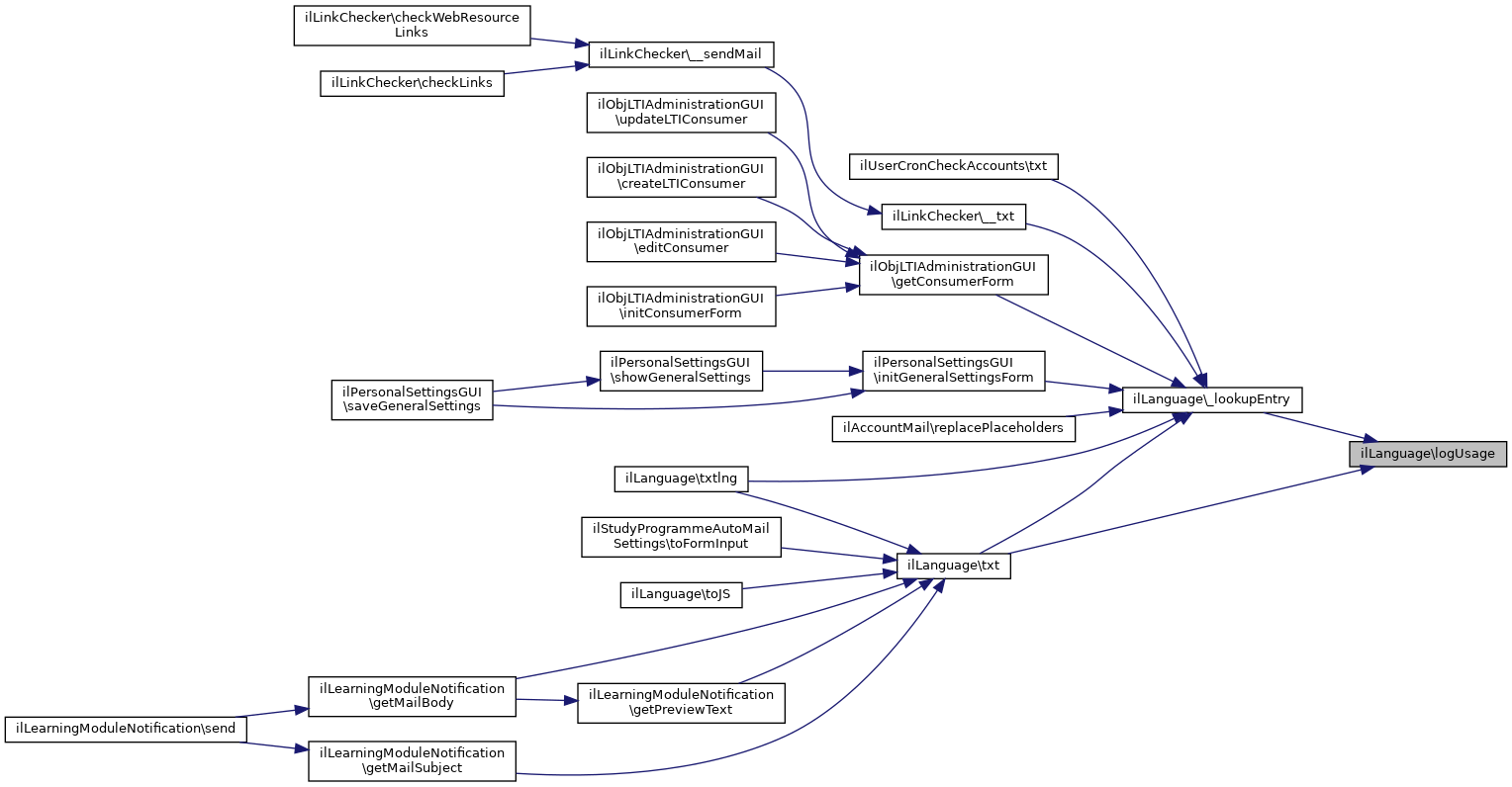
Referenced by ilLinkChecker\__txt(), ilObjLTIAdministrationGUI\getConsumerForm(), ilPersonalSettingsGUI\initGeneralSettingsForm(), ilAccountMail\replacePlaceholders(), txt(), ilUserCronCheckAccounts\txt(), and txtlng().
 Here is the call graph for this function:
 Here is the call graph for this function: Here is the caller graph for this function:
 Here is the caller graph for this function:| ilLanguage::exists | ( | $a_topic | ) | 
Check if language entry exists.
| object | $a_topic | 
Definition at line 289 of file class.ilLanguage.php.
| ilLanguage::getDefaultLanguage | ( | ) | 
Definition at line 206 of file class.ilLanguage.php.
| 
 | static | 
Builds a global default language instance.
Definition at line 437 of file class.ilLanguage.php.
| 
 | static | 
Builds the global language object.
Definition at line 446 of file class.ilLanguage.php.
References $_GET, $_POST, $DIC, $ilSetting, $ilUser, _getInstalledLanguages(), ilSession\get(), ilSession\set(), and ilUtil\stripSlashes().
 Here is the call graph for this function:
 Here is the call graph for this function:| ilLanguage::getInstalledLanguages | ( | ) | 
Reimplemented in ilSetupLanguage.
Definition at line 345 of file class.ilLanguage.php.
References _getInstalledLanguages().
Referenced by __construct().
 Here is the call graph for this function:
 Here is the call graph for this function: Here is the caller graph for this function:
 Here is the caller graph for this function:| ilLanguage::getLangKey | ( | ) | 
| ilLanguage::getUsedModules | ( | ) | 
Definition at line 422 of file class.ilLanguage.php.
References $used_modules.
| ilLanguage::getUsedTopics | ( | ) | 
Definition at line 416 of file class.ilLanguage.php.
References $used_topics.
| ilLanguage::getUserLanguage | ( | ) | 
| 
 | staticprotected | 
checks if language usage log is enabled you need MySQL to use this function this function is automatically enabled if DEVMODE is on this function is also enabled if language_log is 1
Definition at line 571 of file class.ilLanguage.php.
Referenced by __construct().
 Here is the caller graph for this function:
 Here is the caller graph for this function:| ilLanguage::loadLanguageModule | ( | $a_module | ) | 
Reimplemented in ilSetupLanguage, and ilLanguageMock.
Definition at line 294 of file class.ilLanguage.php.
References $DIC, $ilDB, $lang_key, $lang_user, and ilDBConstants\FETCHMODE_ASSOC.
Referenced by __construct(), ilObjStudyProgrammeIndividualPlanGUI\__construct(), and ilObjStudyProgrammeMembersGUI\__construct().
 Here is the caller graph for this function:
 Here is the caller graph for this function:| 
 | staticprotected | 
saves tupel of language module and identifier
| string | $a_module | |
| string | $a_identifier | 
Definition at line 556 of file class.ilLanguage.php.
Referenced by _lookupEntry(), and txt().
 Here is the caller graph for this function:
 Here is the caller graph for this function:| 
 | static | 
Lookup obj_id of language @global ilDB $ilDB.
| string | $a_lang_key | 
Definition at line 399 of file class.ilLanguage.php.
References $DIC, $ilDB, $query, $res, and ilDBConstants\FETCHMODE_OBJECT.
Referenced by ilStartUpGUI\getLoginPageEditorHTML(), and ilAuthLoginPageEditorTableGUI\parse().
 Here is the caller graph for this function:
 Here is the caller graph for this function:| ilLanguage::toJS | ( | $a_lang_key, | |
| ilGlobalTemplateInterface | $a_tpl = null | ||
| ) | 
Reimplemented in ilLanguageMock.
Definition at line 503 of file class.ilLanguage.php.
References $DIC, $tpl, toJSMap(), and txt().
 Here is the call graph for this function:
 Here is the call graph for this function:| ilLanguage::toJSMap | ( | $a_map, | |
| ilGlobalTemplateInterface | $a_tpl = null | ||
| ) | 
Transfer text to Javascript.
| array | $a_map | array of key value pairs (key is text string, value is content) | 
| ilTemplate | $a_tpl | template | 
Definition at line 529 of file class.ilLanguage.php.
References $DIC, $tpl, and ilJsonUtil\encode().
Referenced by toJS().
 Here is the call graph for this function:
 Here is the call graph for this function: Here is the caller graph for this function:
 Here is the caller graph for this function:| ilLanguage::txt | ( | $a_topic, | |
| $a_default_lang_fallback_mod = "" | |||
| ) | 
gets the text for a given topic if the topic is not in the list, the topic itself with "-" will be returned
@access public
| string | topic | 
Reimplemented in ilLanguageMock, and ilSetupLanguage.
Definition at line 237 of file class.ilLanguage.php.
References _lookupEntry(), and logUsage().
Referenced by ilLearningModuleNotification\getMailBody(), ilLearningModuleNotification\getMailSubject(), ilLearningModuleNotification\getPreviewText(), ilStudyProgrammeAutoMailSettings\toFormInput(), toJS(), and txtlng().
 Here is the call graph for this function:
 Here is the call graph for this function: Here is the caller graph for this function:
 Here is the caller graph for this function:| ilLanguage::txtlng | ( | $a_module, | |
| $a_topic, | |||
| $a_language | |||
| ) | 
gets the text for a given topic in a given language if the topic is not in the list, the topic itself with "-" will be returned
@access public
| string | topic | |
| string | $a_language | The language of the output string | 
Definition at line 220 of file class.ilLanguage.php.
References _lookupEntry(), and txt().
 Here is the call graph for this function:
 Here is the call graph for this function:| 
 | protected | 
Definition at line 127 of file class.ilLanguage.php.
| ilLanguage::$comment_separator = "###" | 
Definition at line 103 of file class.ilLanguage.php.
| ilLanguage::$ilias | 
Definition at line 34 of file class.ilLanguage.php.
| ilLanguage::$lang_default | 
Definition at line 51 of file class.ilLanguage.php.
Referenced by __construct().
| ilLanguage::$lang_key | 
Definition at line 79 of file class.ilLanguage.php.
Referenced by getLangKey(), and loadLanguageModule().
| ilLanguage::$lang_name | 
Definition at line 87 of file class.ilLanguage.php.
| ilLanguage::$lang_path | 
Definition at line 71 of file class.ilLanguage.php.
| ilLanguage::$lang_user | 
Definition at line 61 of file class.ilLanguage.php.
Referenced by getUserLanguage(), and loadLanguageModule().
| 
 | staticprotected | 
Definition at line 142 of file class.ilLanguage.php.
| ilLanguage::$loaded_modules | 
Definition at line 111 of file class.ilLanguage.php.
| 
 | protected | 
Definition at line 132 of file class.ilLanguage.php.
| ilLanguage::$separator = "#:#" | 
Definition at line 95 of file class.ilLanguage.php.
| ilLanguage::$text | 
Definition at line 42 of file class.ilLanguage.php.
| 
 | protected | 
Definition at line 137 of file class.ilLanguage.php.
| 
 | staticprotected | 
Definition at line 123 of file class.ilLanguage.php.
Referenced by getUsedModules().
| 
 | staticprotected | 
Definition at line 117 of file class.ilLanguage.php.
Referenced by getUsedTopics().