ILIAS  release_6 Revision v6.24-5-g0c8bfefb3b8
ilExAssignmentTeam Class Reference

Exercise assignment team. More...

+ Collaboration diagram for ilExAssignmentTeam:

Public Member Functions

 __construct ($a_id=null)
 
 getId ()
 
 createTeam ($a_assignment_id, $a_user_id)
 
 getMembers ()
 Get members of assignment team. More...
 
 getMembersOfAllTeams ()
 Get members for all teams of assignment. More...
 
 addTeamMember ($a_user_id, $a_exc_ref_id=null)
 Add new member to team. More...
 
 removeTeamMember ($a_user_id, $a_exc_ref_id=null)
 Remove member from team. More...
 
 writeLog ($a_action, $a_details=null)
 
 getLog ()
 Get all log entries for team. More...
 
 sendNotification ($a_exc_ref_id, $a_user_id, $a_action)
 Send notification about team status. More...
 
 createRandomTeams ($a_exercise_id, $a_assignment_id, $a_number_teams, $a_min_participants)
 Create random teams for assignment type "team upload" following specific rules. More...
 

Static Public Member Functions

static getInstanceByUserId ($a_assignment_id, $a_user_id, $a_create_on_demand=false)
 
static getInstancesFromMap ($a_assignment_id)
 
static getTeamId ($a_assignment_id, $a_user_id, $a_create_on_demand=false)
 Get team id for member id. More...
 
static getAssignmentTeamMap ($a_ass_id)
 Get team structure for assignment. More...
 
static writeTeamLog ($a_team_id, $a_action, $a_details=null)
 Add entry to team log. More...
 
static getAdoptableTeamAssignments ($a_exercise_id, $a_exclude_ass_id=null, $a_user_id=null)
 
static adoptTeams ($a_source_ass_id, $a_target_ass_id, $a_user_id=null, $a_exc_ref_id=null)
 
static getAdoptableGroups ($a_exc_ref_id)
 
static getGroupMembersMap ($a_exc_ref_id)
 

Data Fields

const TEAM_LOG_CREATE_TEAM = 1
 
const TEAM_LOG_ADD_MEMBER = 2
 
const TEAM_LOG_REMOVE_MEMBER = 3
 
const TEAM_LOG_ADD_FILE = 4
 
const TEAM_LOG_REMOVE_FILE = 5
 

Protected Member Functions

 read ($a_id)
 
 cleanLog ()
 Remove obsolete log entries. More...
 

Protected Attributes

 $db
 
 $user
 
 $id
 
 $assignment_id
 
 $members = array()
 

Private Member Functions

 setId ($a_id)
 

Detailed Description

Exercise assignment team.

Author
Jörg Lützenkirchen luetz.nosp@m.enki.nosp@m.rchen.nosp@m.@lei.nosp@m.fos.c.nosp@m.om

Definition at line 10 of file class.ilExAssignmentTeam.php.

Constructor & Destructor Documentation

◆ __construct()

ilExAssignmentTeam::__construct (   $a_id = null)

Definition at line 32 of file class.ilExAssignmentTeam.php.

33 {
34 global $DIC;
35
36 $this->db = $DIC->database();
37 $this->user = $DIC->user();
38 if ($a_id) {
39 $this->read($a_id);
40 }
41 }
user()
Definition: user.php:4
$DIC
Definition: xapitoken.php:46

References $DIC, read(), and user().

+ Here is the call graph for this function:

Member Function Documentation

◆ addTeamMember()

ilExAssignmentTeam::addTeamMember (   $a_user_id,
  $a_exc_ref_id = null 
)

Add new member to team.

Parameters
int$a_user_id
int$a_exc_ref_id

Definition at line 204 of file class.ilExAssignmentTeam.php.

205 {
207
208 if (!$this->id) {
209 return false;
210 }
211
212 // must not be in any team already
213 if (!in_array($a_user_id, $this->getMembersOfAllTeams())) {
214 $fields = array("id" => array("integer", $this->id),
215 "ass_id" => array("integer", $this->assignment_id),
216 "user_id" => array("integer", $a_user_id));
217 $ilDB->insert("il_exc_team", $fields);
218
219 if ($a_exc_ref_id) {
220 $this->sendNotification($a_exc_ref_id, $a_user_id, "add");
221 }
222
223 $this->writeLog(
224 self::TEAM_LOG_ADD_MEMBER,
226 );
227
228 $this->read($this->id);
229
230 return true;
231 }
232
233 return false;
234 }
sendNotification($a_exc_ref_id, $a_user_id, $a_action)
Send notification about team status.
getMembersOfAllTeams()
Get members for all teams of assignment.
writeLog($a_action, $a_details=null)
static _lookupFullname($a_user_id)
Lookup Full Name.
global $ilDB

References $db, $ilDB, ilObjUser\_lookupFullname(), getMembersOfAllTeams(), read(), sendNotification(), and writeLog().

Referenced by createRandomTeams().

+ Here is the call graph for this function:
+ Here is the caller graph for this function:

◆ adoptTeams()

static ilExAssignmentTeam::adoptTeams (   $a_source_ass_id,
  $a_target_ass_id,
  $a_user_id = null,
  $a_exc_ref_id = null 
)
static

Definition at line 457 of file class.ilExAssignmentTeam.php.

458 {
459 $teams = array();
460
461 $old_team = null;
462 foreach (self::getAssignmentTeamMap($a_source_ass_id) as $user_id => $team_id) {
463 $teams[$team_id][] = $user_id;
464
465 if ($a_user_id && $user_id == $a_user_id) {
466 $old_team = $team_id;
467 }
468 }
469
470 if ($a_user_id) {
471 // no existing team (in source) or user already in team (in current)
472 if (!$old_team ||
473 self::getInstanceByUserId($a_target_ass_id, $a_user_id)->getId()) {
474 return;
475 }
476 }
477
478 $current_map = self::getAssignmentTeamMap($a_target_ass_id);
479
480 foreach ($teams as $team_id => $user_ids) {
481 if (!$old_team || $team_id == $old_team) {
482 // only not assigned users
483 $missing = array();
484 foreach ($user_ids as $user_id) {
485 if (!array_key_exists($user_id, $current_map)) {
486 $missing[] = $user_id;
487 }
488 }
489
490 if (sizeof($missing)) {
491 // create new team
492 $first = array_shift($missing);
493 $new_team = self::getInstanceByUserId($a_target_ass_id, $first, true);
494
495 // give new team starting time of original user
496 if ($a_user_id > 0 && $old_team > 0) {
497 $idl = ilExcIndividualDeadline::getInstance($a_target_ass_id, $a_user_id);
498 if ($idl->getStartingTimestamp()) {
499 $idl_team = ilExcIndividualDeadline::getInstance($a_target_ass_id, $new_team->getId(), true);
500 $idl_team->setStartingTimestamp($idl->getStartingTimestamp());
501 $idl_team->save();
502 }
503 }
504
505 if ($a_exc_ref_id) {
506 // getTeamId() does NOT send notification
507 $new_team->sendNotification($a_exc_ref_id, $first, "add");
508 }
509
510 foreach ($missing as $user_id) {
511 $new_team->addTeamMember($user_id, $a_exc_ref_id);
512 }
513 }
514 }
515 }
516 }
static getAssignmentTeamMap($a_ass_id)
Get team structure for assignment.
static getInstanceByUserId($a_assignment_id, $a_user_id, $a_create_on_demand=false)
static getInstance($a_ass_id, $a_participant_id, $a_is_team=false)
Get instance.

References getAssignmentTeamMap(), getId(), ilExcIndividualDeadline\getInstance(), and getInstanceByUserId().

Referenced by ilExSubmissionTeamGUI\createAdoptedTeamObject(), and ilExAssignmentEditorGUI\generateTeams().

+ Here is the call graph for this function:
+ Here is the caller graph for this function:

◆ cleanLog()

ilExAssignmentTeam::cleanLog ( )
protected

Remove obsolete log entries.

As there is no proper team deletion event, we are doing it this way

Definition at line 353 of file class.ilExAssignmentTeam.php.

354 {
356
357 // #18179
358
359 $teams = array();
360 $set = $ilDB->query("SELECT DISTINCT(id)" .
361 " FROM il_exc_team");
362 while ($row = $ilDB->fetchAssoc($set)) {
363 $teams[] = $row["id"];
364 }
365
366 $set = $ilDB->query("SELECT DISTINCT(team_id)" .
367 " FROM il_exc_team_log");
368 while ($row = $ilDB->fetchAssoc($set)) {
369 $team_id = $row["team_id"];
370 if (!in_array($team_id, $teams)) {
371 $ilDB->manipulate("DELETE FROM il_exc_team_log" .
372 " WHERE team_id = " . $ilDB->quote($team_id, "integer"));
373 }
374 }
375 }

References $db, and $ilDB.

Referenced by getLog().

+ Here is the caller graph for this function:

◆ createRandomTeams()

ilExAssignmentTeam::createRandomTeams (   $a_exercise_id,
  $a_assignment_id,
  $a_number_teams,
  $a_min_participants 
)

Create random teams for assignment type "team upload" following specific rules.

example:

  • total exercise members : 9 members
  • total number of teams to create (defined via form): 4 groups
  • number of users per team --> 9 / 4 = 2 users
  • users to spread over groups --> 9 % 4 = 1 user
  • final teams: 3 teams of 2 users and 1 team of 3 users.
    Parameters
    $a_exercise_idinteger
    $a_assignment_idinteger
    $a_number_teamsinteger
    $a_min_participantsinteger
    Returns
    bool

Definition at line 570 of file class.ilExAssignmentTeam.php.

571 {
572 //just in case...
573 if (count(self::getAssignmentTeamMap($a_assignment_id))) {
574 return false;
575 }
576 $exercise = new ilObjExercise($a_exercise_id, false);
577 $obj_exc_members = new ilExerciseMembers($exercise);
578 $members = $obj_exc_members->getMembers();
579 $total_exc_members = count($members);
580 $number_of_teams = $a_number_teams;
581 if (!$number_of_teams) {
582 if ($a_min_participants) {
583 $number_of_teams = round($total_exc_members / $a_min_participants);
584 } else {
585 $number_of_teams = random_int(1, $total_exc_members);
586 }
587 }
588 $members_per_team = round($total_exc_members / $number_of_teams);
589 shuffle($members);
590 for ($i = 0;$i < $number_of_teams;$i++) {
591 $members_counter = 0;
592 while (!empty($members) && $members_counter < $members_per_team) {
593 $member_id = array_pop($members);
594 if ($members_counter == 0) {
595 $team_id = $this->createTeam($a_assignment_id, $member_id);
596 $this->setId($team_id);
597 $this->assignment_id = $a_assignment_id;
598 } else {
599 $this->addTeamMember($member_id);
600 }
601 $members_counter++;
602 }
603 }
604 //get the new teams, remove duplicates.
605 $teams = array_unique(array_values(self::getAssignmentTeamMap($a_assignment_id)));
606 shuffle($teams);
607 while (!empty($members)) {
608 $member_id = array_pop($members);
609 $team_id = array_pop($teams);
610 $this->setId($team_id);
611 $this->addTeamMember($member_id);
612 }
613 return true;
614 }
addTeamMember($a_user_id, $a_exc_ref_id=null)
Add new member to team.
createTeam($a_assignment_id, $a_user_id)
Class ilExerciseMembers.
Class ilObjExercise.
$i
Definition: metadata.php:24

References $exercise, $i, $members, addTeamMember(), createTeam(), and setId().

+ Here is the call graph for this function:

◆ createTeam()

ilExAssignmentTeam::createTeam (   $a_assignment_id,
  $a_user_id 
)

Definition at line 149 of file class.ilExAssignmentTeam.php.

150 {
152 $id = $ilDB->nextId("il_exc_team");
153 $fields = array("id" => array("integer", $id),
154 "ass_id" => array("integer", $a_assignment_id),
155 "user_id" => array("integer", $a_user_id));
156 $ilDB->insert("il_exc_team", $fields);
157 self::writeTeamLog($id, self::TEAM_LOG_CREATE_TEAM);
159 $id,
160 self::TEAM_LOG_ADD_MEMBER,
162 );
163 return $id;
164 }
static writeTeamLog($a_team_id, $a_action, $a_details=null)
Add entry to team log.

References $db, $id, $ilDB, ilObjUser\_lookupFullname(), and writeTeamLog().

Referenced by createRandomTeams().

+ Here is the call graph for this function:
+ Here is the caller graph for this function:

◆ getAdoptableGroups()

static ilExAssignmentTeam::getAdoptableGroups (   $a_exc_ref_id)
static

Definition at line 522 of file class.ilExAssignmentTeam.php.

523 {
524 global $DIC;
525
526 $tree = $DIC->repositoryTree();
527
528 $res = array();
529
530 $parent_ref_id = $tree->getParentId($a_exc_ref_id);
531 if ($parent_ref_id) {
532 foreach ($tree->getChildsByType($parent_ref_id, "grp") as $group) {
533 $res[] = $group["obj_id"];
534 }
535 }
536
537 return $res;
538 }
foreach($_POST as $key=> $value) $res

References $DIC, and $res.

Referenced by ilExerciseManagementGUI\membersObject().

+ Here is the caller graph for this function:

◆ getAdoptableTeamAssignments()

static ilExAssignmentTeam::getAdoptableTeamAssignments (   $a_exercise_id,
  $a_exclude_ass_id = null,
  $a_user_id = null 
)
static

Definition at line 409 of file class.ilExAssignmentTeam.php.

410 {
411 $res = array();
412
414 foreach ($data as $row) {
415 if ($a_exclude_ass_id && $row["id"] == $a_exclude_ass_id) {
416 continue;
417 }
418
419 if ($row["type"] == ilExAssignment::TYPE_UPLOAD_TEAM) {
420 $map = self::getAssignmentTeamMap($row["id"]);
421
422 if ($a_user_id && !array_key_exists($a_user_id, $map)) {
423 continue;
424 }
425
426 if (sizeof($map)) {
427 $user_team = null;
428 if ($a_user_id) {
429 $user_team_id = $map[$a_user_id];
430 $user_team = array();
431 foreach ($map as $user_id => $team_id) {
432 if ($user_id != $a_user_id &&
433 $user_team_id == $team_id) {
434 $user_team[] = $user_id;
435 }
436 }
437 }
438
439 if (!$a_user_id ||
440 sizeof($user_team)) {
441 $res[$row["id"]] = array(
442 "title" => $row["title"],
443 "teams" => sizeof(array_flip($map)),
444 );
445
446 if ($a_user_id) {
447 $res[$row["id"]]["user_team"] = $user_team;
448 }
449 }
450 }
451 }
452 }
453
454 return ilUtil::sortArray($res, "title", "asc", false, true);
455 }
static getAssignmentDataOfExercise($a_exc_id)
Get assignments data of an exercise in an array.
static sortArray( $array, $a_array_sortby, $a_array_sortorder=0, $a_numeric=false, $a_keep_keys=false)
sortArray
$data
Definition: storeScorm.php:23

References $data, $res, ilExAssignment\getAssignmentDataOfExercise(), getAssignmentTeamMap(), ilUtil\sortArray(), and ilExAssignment\TYPE_UPLOAD_TEAM.

Referenced by ilExSubmissionTeamGUI\createTeamObject(), and ilExAssignmentEditorGUI\initAssignmentForm().

+ Here is the call graph for this function:
+ Here is the caller graph for this function:

◆ getAssignmentTeamMap()

static ilExAssignmentTeam::getAssignmentTeamMap (   $a_ass_id)
static

Get team structure for assignment.

Parameters
int$a_ass_id
Returns
array

Definition at line 274 of file class.ilExAssignmentTeam.php.

275 {
276 global $DIC;
277
278 $ilDB = $DIC->database();
279
280 $map = array();
281
282 $sql = "SELECT * FROM il_exc_team" .
283 " WHERE ass_id = " . $ilDB->quote($a_ass_id, "integer");
284 $set = $ilDB->query($sql);
285 while ($row = $ilDB->fetchAssoc($set)) {
286 $map[$row["user_id"]] = $row["id"];
287 }
288
289 return $map;
290 }

References $DIC, and $ilDB.

Referenced by adoptTeams(), ilExSubmissionTeamGUI\createTeamObject(), ilExerciseManagementGUI\createTeamsFromGroupsObject(), ilExSubmission\downloadAllAssignmentFiles(), ilExAssignmentEditorGUI\generateTeams(), getAdoptableTeamAssignments(), ilExAssignmentEditorGUI\initAssignmentForm(), and ilExerciseMemberTableGUI\parseData().

+ Here is the caller graph for this function:

◆ getGroupMembersMap()

static ilExAssignmentTeam::getGroupMembersMap (   $a_exc_ref_id)
static

Definition at line 540 of file class.ilExAssignmentTeam.php.

541 {
542 $res = array();
543
544 foreach (self::getAdoptableGroups($a_exc_ref_id) as $grp_obj_id) {
545 $members_obj = new ilGroupParticipants($grp_obj_id);
546
547 $res[$grp_obj_id] = array(
548 "title" => ilObject::_lookupTitle($grp_obj_id)
549 ,"members" => $members_obj->getMembers()
550 );
551 }
552
553 return ilUtil::sortArray($res, "title", "asc", false, true);
554 }
static _lookupTitle($a_id)
lookup object title

References $res, ilObject\_lookupTitle(), and ilUtil\sortArray().

Referenced by ilExerciseManagementGUI\createTeamsFromGroupsObject(), and ilExerciseManagementGUI\initGroupForm().

+ Here is the call graph for this function:
+ Here is the caller graph for this function:

◆ getId()

ilExAssignmentTeam::getId ( )

Definition at line 68 of file class.ilExAssignmentTeam.php.

69 {
70 return $this->id;
71 }

References $id.

Referenced by adoptTeams().

+ Here is the caller graph for this function:

◆ getInstanceByUserId()

static ilExAssignmentTeam::getInstanceByUserId (   $a_assignment_id,
  $a_user_id,
  $a_create_on_demand = false 
)
static

Definition at line 43 of file class.ilExAssignmentTeam.php.

44 {
45 $id = self::getTeamId($a_assignment_id, $a_user_id, $a_create_on_demand);
46 return new self($id);
47 }
static getTeamId($a_assignment_id, $a_user_id, $a_create_on_demand=false)
Get team id for member id.

References $id, and getTeamId().

Referenced by ilExSubmission\__construct(), adoptTeams(), ilExerciseManagementGUI\createTeamsFromGroupsObject(), ilExerciseManagementGUI\createTeamsObject(), ilExerciseManagementGUI\dissolveTeamsObject(), ilExcRepoObjAssignmentInfo\getInfo(), and ilExcAssMemberState\getInstanceByIds().

+ Here is the call graph for this function:
+ Here is the caller graph for this function:

◆ getInstancesFromMap()

static ilExAssignmentTeam::getInstancesFromMap (   $a_assignment_id)
static

Definition at line 49 of file class.ilExAssignmentTeam.php.

50 {
51 $teams = array();
52 foreach (self::getAssignmentTeamMap($a_assignment_id) as $user_id => $team_id) {
53 $teams[$team_id][] = $user_id;
54 }
55
56 $res = array();
57 foreach ($teams as $team_id => $members) {
58 $team = new self();
59 $team->id = $team_id;
60 $team->assignment_id = $a_assignment_id;
61 $team->members = $members;
62 $res[$team_id] = $team;
63 }
64
65 return $res;
66 }

References $members, and $res.

Referenced by ilExerciseManagementGUI\initIndividualDeadlineForm(), and ilExerciseMemberTableGUI\parseData().

+ Here is the caller graph for this function:

◆ getLog()

ilExAssignmentTeam::getLog ( )

Get all log entries for team.

Parameters
int$a_team_id
Returns
array

Definition at line 330 of file class.ilExAssignmentTeam.php.

331 {
333
334 $this->cleanLog();
335
336 $res = array();
337
338 $sql = "SELECT * FROM il_exc_team_log" .
339 " WHERE team_id = " . $ilDB->quote($this->id, "integer") .
340 " ORDER BY tstamp DESC";
341 $set = $ilDB->query($sql);
342 while ($row = $ilDB->fetchAssoc($set)) {
343 $res[] = $row;
344 }
345 return $res;
346 }
cleanLog()
Remove obsolete log entries.

References $db, $ilDB, $res, and cleanLog().

+ Here is the call graph for this function:

◆ getMembers()

ilExAssignmentTeam::getMembers ( )

Get members of assignment team.

Returns
array

Definition at line 171 of file class.ilExAssignmentTeam.php.

172 {
173 return $this->members;
174 }

References $members.

◆ getMembersOfAllTeams()

ilExAssignmentTeam::getMembersOfAllTeams ( )

Get members for all teams of assignment.

Returns
array

Definition at line 181 of file class.ilExAssignmentTeam.php.

182 {
184
185 $ids = array();
186
187 $sql = "SELECT user_id" .
188 " FROM il_exc_team" .
189 " WHERE ass_id = " . $ilDB->quote($this->assignment_id, "integer");
190 $set = $ilDB->query($sql);
191 while ($row = $ilDB->fetchAssoc($set)) {
192 $ids[] = $row["user_id"];
193 }
194
195 return $ids;
196 }

References $db, and $ilDB.

Referenced by addTeamMember().

+ Here is the caller graph for this function:

◆ getTeamId()

static ilExAssignmentTeam::getTeamId (   $a_assignment_id,
  $a_user_id,
  $a_create_on_demand = false 
)
static

Get team id for member id.

team will be created if no team yet

Parameters
int$a_user_id
bool$a_create_on_demand
Returns
int

Definition at line 107 of file class.ilExAssignmentTeam.php.

108 {
109 global $DIC;
110
111 $ilDB = $DIC->database();
112
113 $sql = "SELECT id FROM il_exc_team" .
114 " WHERE ass_id = " . $ilDB->quote($a_assignment_id, "integer") .
115 " AND user_id = " . $ilDB->quote($a_user_id, "integer");
116 $set = $ilDB->query($sql);
117 $row = $ilDB->fetchAssoc($set);
118 $id = $row["id"];
119
120 if (!$id && $a_create_on_demand) {
121 $id = $ilDB->nextId("il_exc_team");
122
123 // get starting timestamp (relative deadlines) from individual deadline
124 $idl = ilExcIndividualDeadline::getInstance($a_assignment_id, $a_user_id);
125
126 $fields = array("id" => array("integer", $id),
127 "ass_id" => array("integer", $a_assignment_id),
128 "user_id" => array("integer", $a_user_id));
129 $ilDB->insert("il_exc_team", $fields);
130
131 // set starting timestamp for created team
132 if ($idl->getStartingTimestamp() > 0) {
133 $idl_team = ilExcIndividualDeadline::getInstance($a_assignment_id, $id, true);
134 $idl_team->setStartingTimestamp($idl->getStartingTimestamp());
135 $idl_team->save();
136 }
137
138 self::writeTeamLog($id, self::TEAM_LOG_CREATE_TEAM);
140 $id,
141 self::TEAM_LOG_ADD_MEMBER,
143 );
144 }
145
146 return $id;
147 }

References $DIC, $id, $ilDB, ilObjUser\_lookupFullname(), ilExcIndividualDeadline\getInstance(), and writeTeamLog().

Referenced by ilExSubmissionTeamGUI\createAdoptedTeamObject(), ilExSubmissionTeamGUI\createSingleMemberTeamObject(), ilExSubmissionTeamGUI\createTeamObject(), getInstanceByUserId(), ilExAssignment\getPersonalDeadline(), and ilExerciseSubmissionTableGUI\parseRow().

+ Here is the call graph for this function:
+ Here is the caller graph for this function:

◆ read()

ilExAssignmentTeam::read (   $a_id)
protected

Definition at line 78 of file class.ilExAssignmentTeam.php.

79 {
81
82 // #18094
83 $this->members = array();
84
85 $sql = "SELECT * FROM il_exc_team" .
86 " WHERE id = " . $ilDB->quote($a_id, "integer");
87 $set = $ilDB->query($sql);
88 if ($ilDB->numRows($set)) {
89 $this->setId($a_id);
90
91 while ($row = $ilDB->fetchAssoc($set)) {
92 $this->assignment_id = $row["ass_id"];
93 $this->members[] = $row["user_id"];
94 }
95 }
96 }

References $db, $ilDB, and setId().

Referenced by __construct(), addTeamMember(), and removeTeamMember().

+ Here is the call graph for this function:
+ Here is the caller graph for this function:

◆ removeTeamMember()

ilExAssignmentTeam::removeTeamMember (   $a_user_id,
  $a_exc_ref_id = null 
)

Remove member from team.

Parameters
int$a_user_id
int$a_exc_ref_id

Definition at line 242 of file class.ilExAssignmentTeam.php.

243 {
245
246 if (!$this->id) {
247 return;
248 }
249
250 $sql = "DELETE FROM il_exc_team" .
251 " WHERE ass_id = " . $ilDB->quote($this->assignment_id, "integer") .
252 " AND id = " . $ilDB->quote($this->id, "integer") .
253 " AND user_id = " . $ilDB->quote($a_user_id, "integer");
254 $ilDB->manipulate($sql);
255
256 if ($a_exc_ref_id) {
257 $this->sendNotification($a_exc_ref_id, $a_user_id, "rmv");
258 }
259
260 $this->writeLog(
261 self::TEAM_LOG_REMOVE_MEMBER,
263 );
264
265 $this->read($this->id);
266 }

References $db, $ilDB, ilObjUser\_lookupFullname(), read(), sendNotification(), and writeLog().

+ Here is the call graph for this function:

◆ sendNotification()

ilExAssignmentTeam::sendNotification (   $a_exc_ref_id,
  $a_user_id,
  $a_action 
)

Send notification about team status.

Parameters
int$a_exc_ref_id
int$a_user_id
string$a_action

Definition at line 384 of file class.ilExAssignmentTeam.php.

385 {
387
388 // no need to notify current user
389 if (!$a_exc_ref_id ||
390 $ilUser->getId() == $a_user_id) {
391 return;
392 }
393
394 $ass = new ilExAssignment($this->assignment_id);
395
396 $ntf = new ilSystemNotification();
397 $ntf->setLangModules(array("exc"));
398 $ntf->setRefId($a_exc_ref_id);
399 $ntf->setChangedByUserId($ilUser->getId());
400 $ntf->setSubjectLangId('exc_team_notification_subject_' . $a_action);
401 $ntf->setIntroductionLangId('exc_team_notification_body_' . $a_action);
402 $ntf->addAdditionalInfo("exc_assignment", $ass->getTitle());
403 $ntf->setGotoLangId('exc_team_notification_link');
404 $ntf->setReasonLangId('exc_team_notification_reason');
405 $ntf->sendMail(array($a_user_id));
406 }
Exercise assignment.
Wrapper classes for system notifications.
$ilUser
Definition: imgupload.php:18

References $ilUser, and $user.

Referenced by addTeamMember(), and removeTeamMember().

+ Here is the caller graph for this function:

◆ setId()

ilExAssignmentTeam::setId (   $a_id)
private

Definition at line 73 of file class.ilExAssignmentTeam.php.

74 {
75 $this->id = $a_id;
76 }

Referenced by createRandomTeams(), and read().

+ Here is the caller graph for this function:

◆ writeLog()

ilExAssignmentTeam::writeLog (   $a_action,
  $a_details = null 
)

Definition at line 292 of file class.ilExAssignmentTeam.php.

293 {
294 self::writeTeamLog($this->id, $a_action, $a_details);
295 }

References writeTeamLog().

Referenced by addTeamMember(), and removeTeamMember().

+ Here is the call graph for this function:
+ Here is the caller graph for this function:

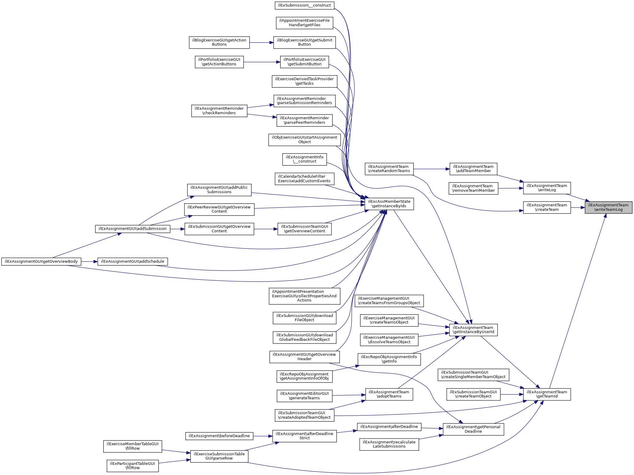
◆ writeTeamLog()

static ilExAssignmentTeam::writeTeamLog (   $a_team_id,
  $a_action,
  $a_details = null 
)
static

Add entry to team log.

Parameters
int$a_team_id
int$a_action
string$a_details

Definition at line 304 of file class.ilExAssignmentTeam.php.

305 {
306 global $DIC;
307
308 $ilDB = $DIC->database();
309 $ilUser = $DIC->user();
310 $id = $ilDB->nextId('il_exc_team_log');
311
312 $fields = array(
313 "log_id" => array("integer", $id),
314 "team_id" => array("integer", $a_team_id),
315 "user_id" => array("integer", $ilUser->getId()),
316 "action" => array("integer", $a_action),
317 "details" => array("text", $a_details),
318 "tstamp" => array("integer", time())
319 );
320
321 $ilDB->insert("il_exc_team_log", $fields);
322 }

References $DIC, $id, $ilDB, and $ilUser.

Referenced by createTeam(), getTeamId(), and writeLog().

+ Here is the caller graph for this function:

Field Documentation

◆ $assignment_id

ilExAssignmentTeam::$assignment_id
protected

Definition at line 23 of file class.ilExAssignmentTeam.php.

◆ $db

ilExAssignmentTeam::$db
protected

◆ $id

ilExAssignmentTeam::$id
protected

◆ $members

ilExAssignmentTeam::$members = array()
protected

Definition at line 24 of file class.ilExAssignmentTeam.php.

Referenced by createRandomTeams(), getInstancesFromMap(), and getMembers().

◆ $user

ilExAssignmentTeam::$user
protected

Definition at line 20 of file class.ilExAssignmentTeam.php.

Referenced by sendNotification().

◆ TEAM_LOG_ADD_FILE

const ilExAssignmentTeam::TEAM_LOG_ADD_FILE = 4

◆ TEAM_LOG_ADD_MEMBER

const ilExAssignmentTeam::TEAM_LOG_ADD_MEMBER = 2

Definition at line 27 of file class.ilExAssignmentTeam.php.

Referenced by ilExAssignmentTeamLogTableGUI\getItems().

◆ TEAM_LOG_CREATE_TEAM

const ilExAssignmentTeam::TEAM_LOG_CREATE_TEAM = 1

Definition at line 26 of file class.ilExAssignmentTeam.php.

Referenced by ilExAssignmentTeamLogTableGUI\getItems().

◆ TEAM_LOG_REMOVE_FILE

const ilExAssignmentTeam::TEAM_LOG_REMOVE_FILE = 5

◆ TEAM_LOG_REMOVE_MEMBER

const ilExAssignmentTeam::TEAM_LOG_REMOVE_MEMBER = 3

Definition at line 28 of file class.ilExAssignmentTeam.php.

Referenced by ilExAssignmentTeamLogTableGUI\getItems().


The documentation for this class was generated from the following file: