ILIAS  release_7 Revision v7.30-3-g800a261c036
ilChatroom Class Reference

Class ilChatroom. More...

+ Collaboration diagram for ilChatroom:

Public Member Functions

 initialize (array $rowdata)
 Sets $this->roomId by given array $rowdata and calls setSetting method foreach available setting in $this->availableSettings. More...
 
 setSetting ($name, $value)
 Sets given name and value as setting into $this->settings array. More...
 
 getDescription ()
 
 getSetting ($name)
 Returns setting from $this->settings array by given name. More...
 
 save ()
 Saves settings using $this->settings. More...
 
 saveSettings (array $settings)
 Saves settings into settingsTable using given settings array. More...
 
 addHistoryEntry ($message, $recipient=null, $publicMessage=true)
 Inserts entry into historyTable. More...
 
 connectUser (ilChatroomUser $user)
 Connects user by inserting userdata into userTable. More...
 
 getConnectedUsers ($only_data=true)
 Returns an array of connected users. More...
 
 disconnectUser ($user_id)
 Creates userId array by given $user object and calls disconnectUsers method. More...
 
 disconnectUsers (array $userIds)
 Disconnects users by deleting userdata from userTable using given userId array. More...
 
 getSettings ()
 Returns $this->settings array. More...
 
 isSubscribed ($chat_userid)
 Returns true if entry exists in userTable matching given $chat_userid and $this->roomId. More...
 
 isAllowedToEnterPrivateRoom ($chat_userid, $proom_id)
 
 getHistory (ilDateTime $from=null, ilDateTime $to=null, $restricted_session_userid=null, $proom_id=0, $respect_target=true)
 Returns array containing history data selected from historyTable by given ilDateTime, $restricted_session_userid and matching roomId. More...
 
 getRoomId ()
 Returns roomID from $this->roomId. More...
 
 getPrivateRoomSessions (ilDateTime $from=null, ilDateTime $to=null, $user_id=0, $room_id=0)
 
 saveFileUploadToDb ($user_id, $filename, $type)
 Saves information about file uploads in DB. More...
 
 banUser ($user_id, $actor_id, $comment='')
 Inserts user into banTable, using given $user_id. More...
 
 unbanUser ($user_id)
 Deletes entry from banTable matching roomId and given $user_id and returns true if sucessful. More...
 
 isUserBanned ($user_id)
 Returns true if there's an entry in banTable matching roomId and given $user_id. More...
 
 getBannedUsers ()
 Returns an multidimensional array containing userdata from users having an entry in banTable with matching roomId. More...
 
 getLastSession (ilChatroomUser $user)
 Returns last session from user. More...
 
 getSessions (ilChatroomUser $user)
 Returns all session from user Returns all from sessionTable where user_id matches userId from given $user object. More...
 
 addPrivateRoom ($title, ilChatroomUser $owner, $settings)
 
 closePrivateRoom ($id)
 
 isOwnerOfPrivateRoom ($user_id, $proom_id)
 
 getChatURL ($gui, $scope_id=0)
 
 getTitle ()
 
 inviteUserToPrivateRoomByLogin ($login, $proom_id)
 
 inviteUserToPrivateRoom ($user_id, $proom_id)
 
 getActivePrivateRooms ($userid)
 
 listUsersInPrivateRoom ($private_room_id)
 
 subscribeUserToPrivateRoom ($room_id, $user_id)
 
 userIsInPrivateRoom ($room_id, $user_id)
 
 unsubscribeUserFromPrivateRoom ($room_id, $user_id)
 
 countActiveUsers ()
 
 getPrivateRooms ()
 
 getPrivilegedUsersForPrivateRoom ($subRoomId)
 
 getUniquePrivateRoomTitle ($title)
 
 getAccessibleRoomIdByTitleMap ($user_id)
 Fetches and returns a Array<Integer, String> of all accessible repository object chats in the main tree. More...
 
 getPrivateSubRooms ($parent_room, $user_id)
 
 getRefIdByRoomId ($room_id)
 Returns ref_id of given room_id. More...
 
 getLastMessagesForChatViewer ($number, $chatuser=null)
 
 getLastMessages ($number, $chatuser=null)
 
 clearMessages ($sub_room)
 

Static Public Member Functions

static checkUserPermissions ($permissions, $ref_id, $send_info=true)
 Checks user permissions by given array and ref_id. More...
 
static checkPermissionsOfUser ($usr_id, $permissions, $ref_id)
 Checks user permissions in question for a given user id in relation to a given ref_id. More...
 
static byObjectId ($object_id)
 Returns ilChatroom object by given $object_id. More...
 
static byRoomId ($room_id, $initObject=false)
 Returns ilChatroom by given $room_id. More...
 
static disconnectAllUsersFromAllRooms ()
 Deletes all entrys from userTable. More...
 
static findDeletablePrivateRooms ()
 
static getUntrashedChatReferences ($filter=array())
 
static lookupPrivateRoomTitle ($proom_id)
 

Static Protected Member Functions

static checkPermissions ($usrId, $refId, array $permissions)
 

Private Member Functions

 phpTypeToMDBType ($type)
 

Private Attributes

 $settings = array()
 
 $availableSettings
 
 $roomId
 
 $object
 

Static Private Attributes

static $settingsTable = 'chatroom_settings'
 
static $historyTable = 'chatroom_history'
 
static $userTable = 'chatroom_users'
 
static $sessionTable = 'chatroom_sessions'
 
static $banTable = 'chatroom_bans'
 
static $privateRoomsTable = 'chatroom_prooms'
 
static $privateSessionsTable = 'chatroom_psessions'
 
static $uploadTable = 'chatroom_uploads'
 
static $privateRoomsAccessTable = 'chatroom_proomaccess'
 

Detailed Description

Class ilChatroom.

Author
Jan Posselt jposs.nosp@m.elt@.nosp@m.datab.nosp@m.ay.d.nosp@m.e
Version
$Id$

Definition at line 10 of file class.ilChatroom.php.

Member Function Documentation

◆ addHistoryEntry()

ilChatroom::addHistoryEntry (   $message,
  $recipient = null,
  $publicMessage = true 
)

Inserts entry into historyTable.

Todo:
$recipient, $publicMessage speichern
Parameters
string$message
string$recipient
boolean$publicMessage

Definition at line 401 of file class.ilChatroom.php.

402 {
403 global $DIC;
404
405 $subRoom = 0;
406 $timestamp = 0;
407 if (is_array($message)) {
408 $subRoom = (int) $message['sub'];
409 $timestamp = (int) $message['timestamp'];
410 } elseif (is_object($message)) {
411 $subRoom = (int) $message->sub;
412 $timestamp = (int) $message->timestamp;
413 }
414
415 $id = $DIC->database()->nextId(self::$historyTable);
416 $DIC->database()->insert(
417 self::$historyTable,
418 array(
419 'hist_id' => array('integer', $id),
420 'room_id' => array('integer', $this->roomId),
421 'sub_room' => array('integer', $subRoom),
422 'message' => array('text', json_encode($message)),
423 'timestamp' => array('integer', ($timestamp > 0 ? $timestamp : time())),
424 )
425 );
426 }
foreach($mandatory_scripts as $file) $timestamp
Definition: buildRTE.php:81
global $DIC
Definition: goto.php:24
$message
Definition: xapiexit.php:14

References $DIC, $message, and $timestamp.

◆ addPrivateRoom()

ilChatroom::addPrivateRoom (   $title,
ilChatroomUser  $owner,
  $settings 
)

Definition at line 909 of file class.ilChatroom.php.

910 {
911 global $DIC;
912
913 $nextId = $DIC->database()->nextId(self::$privateRoomsTable);
914 $DIC->database()->insert(
915 self::$privateRoomsTable,
916 array(
917 'proom_id' => array('integer', $nextId),
918 'parent_id' => array('integer', $this->roomId),
919 'title' => array('text', $title),
920 'owner' => array('integer', $owner->getUserId()),
921 'closed' => array('integer', (isset($settings['closed']) ? $settings['closed'] : 0)),
922 'created' => array('integer', (isset($settings['created']) ? $settings['created'] : time())),
923 'is_public' => array('integer', $settings['public']),
924 )
925 );
926
927 return $nextId;
928 }
getUserId()
Returns Ilias User ID.

References $DIC, $settings, and ilChatroomUser\getUserId().

+ Here is the call graph for this function:

◆ banUser()

ilChatroom::banUser (   $user_id,
  $actor_id,
  $comment = '' 
)

Inserts user into banTable, using given $user_id.

Parameters
integer$user_id
integer$actor_id
string$comment

Definition at line 758 of file class.ilChatroom.php.

759 {
760 global $DIC;
761
762 $DIC->database()->replace(
763 self::$banTable,
764 array(
765 'room_id' => array('integer', $this->roomId),
766 'user_id' => array('integer', $user_id)
767 ),
768 array(
769 'actor_id' => array('integer', $actor_id),
770 'timestamp' => array('integer', time()),
771 'remark' => array('text', $comment)
772 )
773 );
774 }
$comment
Definition: buildRTE.php:83

References $comment, and $DIC.

◆ byObjectId()

static ilChatroom::byObjectId (   $object_id)
static

Returns ilChatroom object by given $object_id.

Parameters
integer$object_id
Returns
ilChatroom

Definition at line 149 of file class.ilChatroom.php.

150 {
151 global $DIC;
152
153 $query = 'SELECT * FROM ' . self::$settingsTable . ' WHERE object_id = %s';
154 $types = array('integer');
155 $values = array($object_id);
156 $rset = $DIC->database()->queryF($query, $types, $values);
157
158 if ($row = $DIC->database()->fetchAssoc($rset)) {
159 $room = new self();
160 $room->initialize($row);
161 return $room;
162 }
163 }
$query

References $DIC, and $query.

Referenced by ilChatroomXMLParser\__construct(), ilChatroomXMLWriter\__construct(), ilChatroomBanGUI\active(), ilChatroomHistoryGUI\byDay(), ilChatroomHistoryGUI\bySession(), ilChatroomServerHandler\cleanupPrivateRooms(), ilObjChatroom\cloneObject(), ilChatroomPrivateRoomGUI\create(), ilChatroomBanGUI\delete(), ilChatroomPrivateRoomGUI\delete(), ilChatroomPrivateRoomGUI\enter(), ilChatroomKickGUI\executeDefault(), ilChatroomViewGUI\executeDefault(), ilObjChatroomListGUI\getProperties(), ilChatroomGUIHandler\getRoomByObjectId(), ilChatroomTabGUIFactory\getTabsForCommand(), ilChatroomInviteUsersToPrivateRoomGUI\inviteById(), ilChatroomViewGUI\invitePD(), ilChatroomViewGUI\joinWithCustomName(), ilChatroomPrivateRoomGUI\leave(), ilChatroomPrivateRoomGUI\listUsers(), ilChatroomKickGUI\main(), ilChatroomCreateGUI\save(), ilChatroomBanGUI\show(), ilChatroomHistoryGUI\showMessages(), and ilChatroomKickGUI\sub().

+ Here is the caller graph for this function:

◆ byRoomId()

static ilChatroom::byRoomId (   $room_id,
  $initObject = false 
)
static

Returns ilChatroom by given $room_id.

Parameters
integer$room_id
Returns
ilChatroom

Definition at line 197 of file class.ilChatroom.php.

198 {
199 global $DIC;
200
201 $query = 'SELECT * FROM ' . self::$settingsTable . ' WHERE room_id = %s';
202
203 $types = array('integer');
204 $values = array($room_id);
205
206 $rset = $DIC->database()->queryF($query, $types, $values);
207
208 if ($row = $DIC->database()->fetchAssoc($rset)) {
209 $room = new self();
210 $room->initialize($row);
211
212 if ($initObject) {
213 $room->object = ilObjectFactory::getInstanceByObjId($row['object_id']);
214 }
215
216 return $room;
217 }
218 }
static getInstanceByObjId($a_obj_id, $stop_on_error=true)
get an instance of an Ilias object by object id

References $DIC, $query, and ilObjectFactory\getInstanceByObjId().

Referenced by ilChatroomServerHandler\disconnectedUsers(), and ilContactGUI\submitInvitation().

+ Here is the call graph for this function:
+ Here is the caller graph for this function:

◆ checkPermissions()

static ilChatroom::checkPermissions (   $usrId,
  $refId,
array  $permissions 
)
staticprotected
Parameters
int$usrId
int$refId
array$permissions
Returns
bool

Definition at line 93 of file class.ilChatroom.php.

94 {
95 global $DIC;
96
97 require_once 'Modules/Chatroom/classes/class.ilObjChatroom.php';
98 $pub_ref_id = ilObjChatroom::_getPublicRefId();
99
100 foreach ($permissions as $permission) {
101 if ($pub_ref_id == $refId) {
102 $hasAccess = $DIC->rbac()->system()->checkAccessOfUser($usrId, $permission, $refId);
103 if ($hasAccess) {
104 $hasWritePermission = $DIC->rbac()->system()->checkAccessOfUser($usrId, 'write', $refId);
105 if ($hasWritePermission) {
106 continue;
107 }
108
109 $visible = null;
110 $a_obj_id = ilObject::_lookupObjId($refId);
111 $active = ilObjChatroomAccess::isActivated($refId, $a_obj_id, $visible);
112
113 switch ($permission) {
114 case 'visible':
115 if (!$active) {
116 $GLOBALS['DIC']->access()->addInfoItem(IL_NO_OBJECT_ACCESS, $GLOBALS['DIC']->language()->txt('offline'));
117 }
118
119 if (!$active && !$visible) {
120 return false;
121 }
122 break;
123
124 case 'read':
125 if (!$active) {
126 $GLOBALS['DIC']->access()->addInfoItem(IL_NO_OBJECT_ACCESS, $GLOBALS['DIC']->language()->txt('offline'));
127 return false;
128 }
129 break;
130 }
131 }
132 } else {
133 $hasAccess = $DIC->access()->checkAccessOfUser($usrId, $permission, '', $refId);
134 }
135
136 if (!$hasAccess) {
137 return false;
138 }
139 }
140
141 return true;
142 }
if(!defined('PATH_SEPARATOR')) $GLOBALS['_PEAR_default_error_mode']
Definition: PEAR.php:64
const IL_NO_OBJECT_ACCESS
static isActivated($refId, $objId, &$a_visible_flag=null)
static _lookupObjId($a_id)
language()
Definition: language.php:2
$refId
Definition: xapitoken.php:40

References $DIC, $GLOBALS, $refId, ilObjChatroom\_getPublicRefId(), ilObject\_lookupObjId(), IL_NO_OBJECT_ACCESS, ilObjChatroomAccess\isActivated(), and language().

Referenced by checkPermissionsOfUser(), and checkUserPermissions().

+ Here is the call graph for this function:
+ Here is the caller graph for this function:

◆ checkPermissionsOfUser()

static ilChatroom::checkPermissionsOfUser (   $usr_id,
  $permissions,
  $ref_id 
)
static

Checks user permissions in question for a given user id in relation to a given ref_id.

Parameters
integer$usr_id
array | string$permissions
integer$ref_id
Returns
bool

Definition at line 78 of file class.ilChatroom.php.

79 {
80 if (!is_array($permissions)) {
81 $permissions = array($permissions);
82 }
83
84 return self::checkPermissions($usr_id, $ref_id, $permissions);
85 }
static checkPermissions($usrId, $refId, array $permissions)

References checkPermissions().

Referenced by getAccessibleRoomIdByTitleMap(), and ilContactGUI\submitInvitation().

+ Here is the call graph for this function:
+ Here is the caller graph for this function:

◆ checkUserPermissions()

static ilChatroom::checkUserPermissions (   $permissions,
  $ref_id,
  $send_info = true 
)
static

Checks user permissions by given array and ref_id.

Parameters
string | array$permissions
integer$ref_id
bool$send_info
Returns
bool

Definition at line 52 of file class.ilChatroom.php.

53 {
54 global $DIC;
55
56 if (!is_array($permissions)) {
57 $permissions = array($permissions);
58 }
59
60 $hasPermissions = self::checkPermissions($DIC->user()->getId(), $ref_id, $permissions);
61 if (!$hasPermissions && $send_info) {
62 ilUtil::sendFailure($DIC->language()->txt('permission_denied'), true);
63
64 return false;
65 }
66
67 return $hasPermissions;
68 }
static sendFailure($a_info="", $a_keep=false)
Send Failure Message to Screen.

References $DIC, checkPermissions(), and ilUtil\sendFailure().

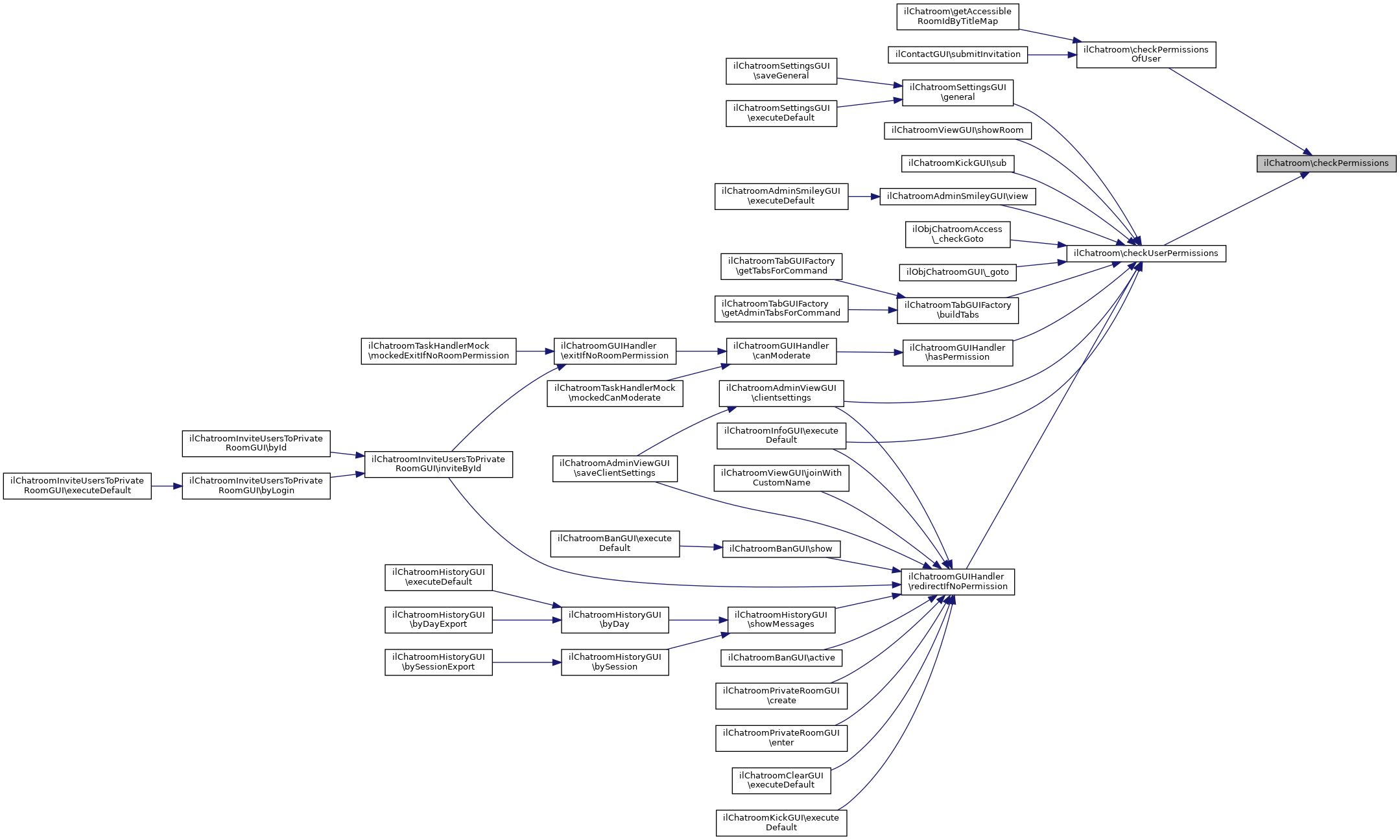
Referenced by ilObjChatroomAccess\_checkGoto(), ilObjChatroomGUI\_goto(), ilChatroomTabGUIFactory\buildTabs(), ilChatroomAdminViewGUI\clientsettings(), ilChatroomInfoGUI\executeDefault(), ilChatroomSettingsGUI\general(), ilChatroomGUIHandler\hasPermission(), ilChatroomGUIHandler\redirectIfNoPermission(), ilChatroomViewGUI\showRoom(), ilChatroomKickGUI\sub(), and ilChatroomAdminSmileyGUI\view().

+ Here is the call graph for this function:
+ Here is the caller graph for this function:

◆ clearMessages()

ilChatroom::clearMessages (   $sub_room)

Definition at line 1440 of file class.ilChatroom.php.

1441 {
1442 global $DIC;
1443
1444 $DIC->database()->queryF(
1445 'DELETE FROM ' . self::$historyTable . ' WHERE room_id = %s AND sub_room = %s',
1446 array('integer', 'integer'),
1447 array($this->roomId, (int) $sub_room)
1448 );
1449
1450 if ($sub_room) {
1451 $DIC->database()->queryF(
1452 'DELETE FROM ' . self::$privateSessionsTable . ' WHERE proom_id = %s AND disconnected < %s',
1453 array('integer', 'integer'),
1454 array($sub_room, time())
1455 );
1456 } else {
1457 $DIC->database()->queryF(
1458 'DELETE FROM ' . self::$sessionTable . ' WHERE room_id = %s AND disconnected < %s',
1459 array('integer', 'integer'),
1460 array($this->roomId, time())
1461 );
1462 }
1463 }

References $DIC.

◆ closePrivateRoom()

ilChatroom::closePrivateRoom (   $id)

Definition at line 930 of file class.ilChatroom.php.

931 {
932 global $DIC;
933
934 $DIC->database()->manipulateF(
935 'UPDATE ' . self::$privateRoomsTable . ' SET closed = %s WHERE proom_id = %s',
936 array('integer', 'integer'),
937 array(time(), $id)
938 );
939 }

References $DIC.

◆ connectUser()

ilChatroom::connectUser ( ilChatroomUser  $user)

Connects user by inserting userdata into userTable.

Checks if user is already connected by using the given $user object for selecting the userId from userTable. If no entry is found, matching userId and roomId, the userdata is inserted into the userTable to connect the user.

Parameters
ilChatroomUser$user
Returns
boolean

Definition at line 437 of file class.ilChatroom.php.

438 {
439 global $DIC;
440
441 $userdata = array(
442 'login' => $user->getUsername(),
443 'id' => $user->getUserId()
444 );
445
446 $query = 'SELECT user_id FROM ' . self::$userTable . ' WHERE room_id = %s AND user_id = %s';
447 $types = array('integer', 'integer');
448 $values = array($this->roomId, $user->getUserId());
449
450 if (!$DIC->database()->fetchAssoc($DIC->database()->queryF($query, $types, $values))) {
451 // Notice: Using replace instead of insert looks strange, because we actually know whether the selected data exists or not
452 // But we occasionally found some duplicate key errors although the data set should not exist when the following code is reached
453 $DIC->database()->replace(
454 self::$userTable,
455 array(
456 'room_id' => array('integer', $this->roomId),
457 'user_id' => array('integer', $user->getUserId())
458 ),
459 array(
460 'userdata' => array('text', json_encode($userdata)),
461 'connected' => array('integer', time()),
462 )
463 );
464
465 return true;
466 }
467
468 return false;
469 }
getUsername()
Returns username from Object or SESSION.

References $DIC, $query, ilChatroomUser\getUserId(), and ilChatroomUser\getUsername().

Referenced by ilChatroomViewGUI\showRoom().

+ Here is the call graph for this function:
+ Here is the caller graph for this function:

◆ countActiveUsers()

ilChatroom::countActiveUsers ( )

Definition at line 1192 of file class.ilChatroom.php.

1193 {
1194 global $DIC;
1195
1196 $query = 'SELECT count(user_id) as cnt FROM ' . self::$userTable .
1197 ' WHERE room_id = %s';
1198
1199 $types = array('integer');
1200 $values = array($this->roomId);
1201 $rset = $DIC->database()->queryF($query, $types, $values);
1202
1203 if ($rset && ($row = $DIC->database()->fetchAssoc($rset)) && $row['cnt'] == 1) {
1204 return $row['cnt'];
1205 }
1206
1207 return 0;
1208 }

References $DIC, and $query.

◆ disconnectAllUsersFromAllRooms()

static ilChatroom::disconnectAllUsersFromAllRooms ( )
static

Deletes all entrys from userTable.

Todo:
nicht nur löschen, auch in Session Tabelle nachpflegen

Definition at line 223 of file class.ilChatroom.php.

224 {
225 global $DIC;
226
227 $DIC->database()->manipulate('DELETE FROM ' . self::$userTable);
228 $DIC->database()->manipulate('UPDATE ' . self::$privateRoomsTable . ' SET closed = ' . $DIC->database()->quote(time(), 'integer') . ' WHERE closed = 0 OR closed IS NULL');
229 $DIC->database()->manipulate('UPDATE ' . self::$privateSessionsTable . ' SET disconnected = ' . $DIC->database()->quote(time(), 'integer') . ' WHERE disconnected = 0');
233 }

References $DIC.

Referenced by ilChatroomServerHandler\serverStarted().

+ Here is the caller graph for this function:

◆ disconnectUser()

ilChatroom::disconnectUser (   $user_id)

Creates userId array by given $user object and calls disconnectUsers method.

Parameters
int$user_id

Definition at line 500 of file class.ilChatroom.php.

501 {
502 $this->disconnectUsers(array($user_id));
503 }
disconnectUsers(array $userIds)
Disconnects users by deleting userdata from userTable using given userId array.

References disconnectUsers().

+ Here is the call graph for this function:

◆ disconnectUsers()

ilChatroom::disconnectUsers ( array  $userIds)

Disconnects users by deleting userdata from userTable using given userId array.

Deletes entrys from userTable, matching roomId and userId if existing and inserts userdata and disconnection time into sessionTable.

Parameters
array$userIds

Definition at line 511 of file class.ilChatroom.php.

512 {
513 global $DIC;
514
515 $query = 'SELECT * FROM ' . self::$userTable . ' WHERE room_id = %s AND ' .
516 $DIC->database()->in('user_id', $userIds, false, 'integer');
517
518 $types = array('integer');
519 $values = array($this->roomId);
520 $rset = $DIC->database()->queryF($query, $types, $values);
521
522 if ($row = $DIC->database()->fetchAssoc($rset)) {
523 $query = 'SELECT proom_id FROM ' . self::$privateRoomsTable . ' WHERE parent_id = %s';
524 $rset_prooms = $DIC->database()->queryF($query, array('integer'), array($this->roomId));
525
526 $prooms = array();
527
528 while ($row_prooms = $DIC->database()->fetchAssoc($rset_prooms)) {
529 $prooms[] = $row_prooms['proom_id'];
530 }
531
532 if (true || $this->getSetting('enable_history')) {
533 $query = 'UPDATE ' . self::$privateSessionsTable . ' SET disconnected = %s WHERE ' . $DIC->database()->in('user_id', $userIds, false, 'integer') . ' AND ' . $DIC->database()->in('proom_id', $prooms, false, 'integer');
534 $DIC->database()->manipulateF($query, array('integer'), array(time()));
535 } else {
536 $query = 'DELETE FROM ' . self::$privateSessionsTable . ' WHERE ' . $DIC->database()->in('user_id', $userIds, false, 'integer') . ' AND ' . $DIC->database()->in('proom_id', $prooms, false, 'integer');
537 $DIC->database()->manipulate($query);
538 }
539
540 $query = 'DELETE FROM ' . self::$userTable . ' WHERE room_id = %s AND ' .
541 $DIC->database()->in('user_id', $userIds, false, 'integer');
542
543 $types = array('integer');
544 $values = array($this->roomId);
545 $DIC->database()->manipulateF($query, $types, $values);
546
547 do {
548 if ($this->getSetting('enable_history')) {
549 $id = $DIC->database()->nextId(self::$sessionTable);
550 $DIC->database()->insert(
551 self::$sessionTable,
552 array(
553 'sess_id' => array('integer', $id),
554 'room_id' => array('integer', $this->roomId),
555 'user_id' => array('integer', $row['user_id']),
556 'userdata' => array('text', $row['userdata']),
557 'connected' => array('integer', $row['connected']),
558 'disconnected' => array('integer', time())
559 )
560 );
561 }
562 } while ($row = $DIC->database()->fetchAssoc($rset));
563 }
564 }
getSetting($name)
Returns setting from $this->settings array by given name.

References $DIC, $query, and getSetting().

Referenced by disconnectUser().

+ Here is the call graph for this function:
+ Here is the caller graph for this function:

◆ findDeletablePrivateRooms()

static ilChatroom::findDeletablePrivateRooms ( )
static

Definition at line 235 of file class.ilChatroom.php.

236 {
237 global $DIC;
238
239 $query = '
240 SELECT private_rooms.proom_id id, MIN(disconnected) min_disconnected, MAX(disconnected) max_disconnected
241 FROM ' . self::$privateSessionsTable . ' private_sessions
242 INNER JOIN ' . self::$privateRoomsTable . ' private_rooms
243 ON private_sessions.proom_id = private_rooms.proom_id
244 WHERE closed = 0
245 GROUP BY private_rooms.proom_id
246 HAVING MIN(disconnected) > 0 AND MAX(disconnected) < %s';
247 $rset = $DIC->database()->queryF(
248 $query,
249 array('integer'),
250 array(time() + 60 * 5)
251 );
252
253 $rooms = array();
254
255 while ($row = $DIC->database()->fetchAssoc($rset)) {
256 $rooms[$row['id']] = $row['id'];
257 }
258
259 $query = 'SELECT DISTINCT proom_id, room_id, object_id FROM ' . self::$privateRoomsTable
260 . ' INNER JOIN ' . self::$settingsTable . ' ON parent_id = room_id '
261 . ' WHERE ' . $DIC->database()->in('proom_id', $rooms, false, 'integer');
262
263 $rset = $DIC->database()->query($query);
264 $rooms = array();
265 while ($row = $DIC->database()->fetchAssoc($rset)) {
266 $rooms[] = array(
267 'proom_id' => $row['proom_id'],
268 'room_id' => $row['room_id'],
269 'object_id' => $row['object_id']
270 );
271 }
272
273 return $rooms;
274 }

References $DIC, and $query.

Referenced by ilChatroomServerHandler\cleanupPrivateRooms().

+ Here is the caller graph for this function:

◆ getAccessibleRoomIdByTitleMap()

ilChatroom::getAccessibleRoomIdByTitleMap (   $user_id)

Fetches and returns a Array<Integer, String> of all accessible repository object chats in the main tree.

Parameters
integer$user_id
Returns
string[]

Definition at line 1280 of file class.ilChatroom.php.

1281 {
1282 global $DIC;
1283
1284 $query = "
1285 SELECT room_id, od.title, objr.ref_id
1286 FROM object_data od
1287 INNER JOIN " . self::$settingsTable . "
1288 ON object_id = od.obj_id
1289 INNER JOIN object_reference objr
1290 ON objr.obj_id = od.obj_id
1291 AND objr.deleted IS NULL
1292 INNER JOIN tree
1293 ON tree.child = objr.ref_id
1294 AND tree.tree = %s
1295 WHERE od.type = %s
1296 ";
1297
1298 $types = array('integer', 'text');
1299 $values = array(1, 'chtr');
1300
1301 $res = $DIC->database()->queryF($query, $types, $values);
1302
1303 $rooms = [];
1304
1305 while ($row = $DIC->database()->fetchAssoc($res)) {
1306 if (ilChatroom::checkPermissionsOfUser($user_id, 'read', $row['ref_id'])) {
1307 $rooms[$row['room_id']] = $row['title'];
1308 }
1309 }
1310
1311 return $rooms;
1312 }
static checkPermissionsOfUser($usr_id, $permissions, $ref_id)
Checks user permissions in question for a given user id in relation to a given ref_id.
foreach($_POST as $key=> $value) $res

References $DIC, $query, $res, and checkPermissionsOfUser().

+ Here is the call graph for this function:

◆ getActivePrivateRooms()

ilChatroom::getActivePrivateRooms (   $userid)

Definition at line 1091 of file class.ilChatroom.php.

1092 {
1093 global $DIC;
1094
1095 $query = '
1096 SELECT roomtable.title, roomtable.proom_id, accesstable.user_id id, roomtable.owner rowner
1097 FROM ' . self::$privateRoomsTable . ' roomtable
1098 LEFT JOIN ' . self::$privateRoomsAccessTable . ' accesstable
1099 ON roomtable.proom_id = accesstable.proom_id
1100 AND accesstable.user_id = %s
1101 WHERE parent_id = %s
1102 AND (closed = 0 OR closed IS NULL)
1103 AND (accesstable.user_id IS NOT NULL OR roomtable.owner = %s)';
1104 $types = array('integer', 'integer', 'integer');
1105 $values = array($userid, $this->roomId, $userid);
1106 $rset = $DIC->database()->queryF($query, $types, $values);
1107 $rooms = array();
1108
1109 while ($row = $DIC->database()->fetchAssoc($rset)) {
1110 $row['active_users'] = $this->listUsersInPrivateRoom($row['id']);
1111 $row['owner'] = $row['rowner'];
1112 $rooms[$row['proom_id']] = $row;
1113 }
1114
1115 return $rooms;
1116 }
listUsersInPrivateRoom($private_room_id)

References $DIC, $query, and listUsersInPrivateRoom().

Referenced by ilChatroomViewGUI\showRoom().

+ Here is the call graph for this function:
+ Here is the caller graph for this function:

◆ getBannedUsers()

ilChatroom::getBannedUsers ( )

Returns an multidimensional array containing userdata from users having an entry in banTable with matching roomId.

Returns
array

Definition at line 827 of file class.ilChatroom.php.

828 {
829 global $DIC;
830
831 $query = 'SELECT chb.* FROM ' . self::$banTable . ' chb INNER JOIN usr_data ud ON chb.user_id = ud.usr_id WHERE chb.room_id = %s ';
832 $types = array('integer');
833 $values = array($this->getRoomId());
834 $rset = $DIC->database()->queryF($query, $types, $values);
835 $result = array();
836
837 if ($rset) {
838 while ($row = $DIC->database()->fetchAssoc($rset)) {
839 if ($row['user_id'] > 0) {
840 $user = new ilObjUser($row['user_id']);
841 $userdata = array(
842 'user_id' => $user->getId(),
843 'firstname' => $user->getFirstname(),
844 'lastname' => $user->getLastname(),
845 'login' => $user->getLogin(),
846 'timestamp' => $row['timestamp'],
847 'actor_id' => $row['actor_id'],
848 'remark' => $row['remark']
849 );
850
851 $result[] = $userdata;
852 }
853 }
854 }
855
856 return $result;
857 }
$result
getRoomId()
Returns roomID from $this->roomId.

References $DIC, $query, $result, and getRoomId().

+ Here is the call graph for this function:

◆ getChatURL()

ilChatroom::getChatURL (   $gui,
  $scope_id = 0 
)
Parameters
$gui
integer$scope_id
Returns
string

Definition at line 1028 of file class.ilChatroom.php.

1029 {
1030 include_once 'Services/Link/classes/class.ilLink.php';
1031
1032 $url = '';
1033
1034 if (is_object($gui)) {
1035 if ($scope_id) {
1036 $url = ilLink::_getStaticLink($gui->object->getRefId(), $gui->object->getType(), true, '_' . $scope_id);
1037 } else {
1038 $url = ilLink::_getStaticLink($gui->object->getRefId(), $gui->object->getType());
1039 }
1040 }
1041
1042 return $url;
1043 }
$url

References $url, and ilLink\_getStaticLink().

+ Here is the call graph for this function:

◆ getConnectedUsers()

ilChatroom::getConnectedUsers (   $only_data = true)

Returns an array of connected users.

Returns an array of user objects containing all users having an entry in userTable, matching the roomId.

Parameters
bool$only_data
Returns
array

Definition at line 478 of file class.ilChatroom.php.

479 {
480 global $DIC;
481
482 $query = 'SELECT ' . ($only_data ? 'userdata' : '*') . ' FROM ' . self::$userTable . ' WHERE room_id = %s';
483 $types = array('integer');
484 $values = array($this->roomId);
485 $rset = $DIC->database()->queryF($query, $types, $values);
486 $users = array();
487
488 while ($row = $DIC->database()->fetchAssoc($rset)) {
489 $users[] = $only_data ? json_decode($row['userdata']) : $row;
490 }
491
492 return $users;
493 }

References $DIC, and $query.

Referenced by ilChatroomViewGUI\showRoom().

+ Here is the caller graph for this function:

◆ getDescription()

ilChatroom::getDescription ( )

Definition at line 317 of file class.ilChatroom.php.

318 {
319 if (!$this->object) {
320 $this->object = ilObjectFactory::getInstanceByObjId($this->getSetting('object_id'));
321 }
322
323 return $this->object->getDescription();
324 }

References ilObjectFactory\getInstanceByObjId(), and getSetting().

+ Here is the call graph for this function:

◆ getHistory()

ilChatroom::getHistory ( ilDateTime  $from = null,
ilDateTime  $to = null,
  $restricted_session_userid = null,
  $proom_id = 0,
  $respect_target = true 
)

Returns array containing history data selected from historyTable by given ilDateTime, $restricted_session_userid and matching roomId.

Parameters
ilDateTime$from
ilDateTime$to
integer$restricted_session_userid
bool$respect_target
Returns
array

Definition at line 637 of file class.ilChatroom.php.

638 {
639 global $DIC;
640
641 $join = '';
642
643 if ($proom_id) {
644 $join .=
645 'INNER JOIN ' . self::$privateSessionsTable . ' pSessionTable ' .
646 'ON pSessionTable.user_id = ' . $DIC->database()->quote($restricted_session_userid, 'integer') . ' ' .
647 'AND pSessionTable.proom_id = historyTable.sub_room ' .
648 'AND timestamp >= pSessionTable.connected ' .
649 'AND timestamp <= pSessionTable.disconnected ';
650 }
651
652 $query =
653 'SELECT historyTable.* ' .
654 'FROM ' . self::$historyTable . ' historyTable ' . $join . ' ' .
655 'WHERE historyTable.room_id = ' . $this->getRoomId();
656
657 if ($proom_id !== null) {
658 $query .= ' AND historyTable.sub_room = ' . $DIC->database()->quote($proom_id, 'integer');
659 }
660
661 $filter = array();
662
663 if ($from != null) {
664 $filter[] = 'timestamp >= ' . $DIC->database()->quote($from->getUnixTime(), 'integer');
665 }
666
667 if ($to != null) {
668 $filter[] = 'timestamp <= ' . $DIC->database()->quote($to->getUnixTime(), 'integer');
669 }
670
671 if ($filter) {
672 $query .= ' AND ' . join(' AND ', $filter);
673 }
674 $query .= ' ORDER BY timestamp ASC';
675
676 $rset = $DIC->database()->query($query);
677 $result = array();
678
679 while ($row = $DIC->database()->fetchAssoc($rset)) {
680 $message = json_decode($row['message']);
681 if ($message === null) {
682 $message = json_decode('{}');
683 }
684
685 $row['message'] = $message;
686 $row['message']->timestamp = $row['timestamp'];
687 if (
688 $respect_target &&
689 $row['message']->target !== null &&
690 !$row['message']->target->public &&
691 !in_array($DIC->user()->getId(), explode(',', $row['recipients']))
692 ) {
693 continue;
694 }
695
696 $result[] = $row;
697 }
698 return $result;
699 }
getUnixTime()
get unix time

References $DIC, $message, $query, $result, and getRoomId().

+ Here is the call graph for this function:

◆ getLastMessages()

ilChatroom::getLastMessages (   $number,
  $chatuser = null 
)

Definition at line 1378 of file class.ilChatroom.php.

1379 {
1380 global $DIC;
1381
1382 // There is currently no way to check if a message is private or not
1383 // by sql. So we fetch twice as much as we need and hope that there
1384 // are not more than $number private messages.
1385 $DIC->database()->setLimit($number);
1386 $rset = $DIC->database()->query(
1387 'SELECT *
1388 FROM ' . self::$historyTable . '
1389 WHERE room_id = ' . $DIC->database()->quote($this->roomId, 'integer') . '
1390 AND sub_room = 0
1391 AND (
1392 (' . $DIC->database()->like('message', 'text', '%"type":"message"%') . ' AND NOT ' . $DIC->database()->like('message', 'text', '%"public":0%') . ')
1393 OR ' . $DIC->database()->like('message', 'text', '%"target":{%"id":"' . $chatuser->getUserId() . '"%') . '
1394 OR ' . $DIC->database()->like('message', 'text', '%"from":{"id":' . $chatuser->getUserId() . '%') . '
1395 )
1396 ORDER BY timestamp DESC'
1397 );
1398
1399 $result_count = 0;
1400 $results = array();
1401 while (($row = $DIC->database()->fetchAssoc($rset)) && $result_count < $number) {
1402 $tmp = json_decode($row['message']);
1403 if ($chatuser !== null && $tmp->target != null && $tmp->target->public == 0) {
1404 if ($chatuser->getUserId() == $tmp->target->id || $chatuser->getUserId() == $tmp->from->id) {
1405 $results[] = $tmp;
1406 ++$result_count;
1407 }
1408 } else {
1409 $results[] = $tmp;
1410 ++$result_count;
1411 }
1412 }
1413
1414 $rset = $DIC->database()->query(
1415 'SELECT *
1416 FROM ' . self::$historyTable . '
1417 WHERE room_id = ' . $DIC->database()->quote($this->roomId, 'integer') . '
1418 AND sub_room = 0
1419 AND ' . $DIC->database()->like('message', 'text', '%"type":"notice"%') . '
1420 AND timestamp <= ' . $DIC->database()->quote($results[0]->timestamp, 'integer') . ' AND timestamp >= ' . $DIC->database()->quote($results[$result_count - 1]->timestamp, 'integer') . '
1421
1422 ORDER BY timestamp DESC'
1423 );
1424
1425 while (($row = $DIC->database()->fetchAssoc($rset))) {
1426 $tmp = json_decode($row['message']);
1427 $results[] = $tmp;
1428 }
1429
1430 \usort($results, function ($a, $b) {
1431 $a_timestamp = strlen($a->timestamp) == 13 ? substr($a->timestamp, 0, -3) : $a->timestamp;
1432 $b_timestamp = strlen($b->timestamp) == 13 ? substr($b->timestamp, 0, -3) : $b->timestamp;
1433
1434 return $b_timestamp - $a_timestamp;
1435 });
1436
1437 return $results;
1438 }
$a
thx to https://mlocati.github.io/php-cs-fixer-configurator for the examples
$results

References Vendor\Package\$a, Vendor\Package\$b, $DIC, and $results.

Referenced by getLastMessagesForChatViewer(), and ilChatroomViewGUI\showRoom().

+ Here is the caller graph for this function:

◆ getLastMessagesForChatViewer()

ilChatroom::getLastMessagesForChatViewer (   $number,
  $chatuser = null 
)

Definition at line 1373 of file class.ilChatroom.php.

1374 {
1375 return $this->getLastMessages($number, $chatuser);
1376 }
getLastMessages($number, $chatuser=null)

References getLastMessages().

+ Here is the call graph for this function:

◆ getLastSession()

ilChatroom::getLastSession ( ilChatroomUser  $user)

Returns last session from user.

Returns row from sessionTable where user_id matches userId from given $user object.

Parameters
ilChatroomUser$user
Returns
array

Definition at line 866 of file class.ilChatroom.php.

867 {
868 global $DIC;
869
870 $query = 'SELECT * FROM ' . self::$sessionTable . ' WHERE user_id = ' .
871 $DIC->database()->quote($user->getUserId(), 'integer') .
872 ' ORDER BY connected DESC';
873
874 $DIC->database()->setLimit(1);
875 $rset = $DIC->database()->query($query);
876
877 if ($row = $DIC->database()->fetchAssoc($rset)) {
878 return $row;
879 }
880 }

References $DIC, $query, and ilChatroomUser\getUserId().

+ Here is the call graph for this function:

◆ getPrivateRooms()

ilChatroom::getPrivateRooms ( )

Definition at line 1210 of file class.ilChatroom.php.

1211 {
1212 global $DIC;
1213
1214 $query = 'SELECT * FROM ' . self::$privateRoomsTable . ' WHERE parent_id = %s';
1215 $rset = $DIC->database()->queryF($query, array('integer'), array($this->roomId));
1216
1217 $rooms = array();
1218
1219 while ($row = $DIC->database()->fetchAssoc($rset)) {
1220 $rooms[] = $row;
1221 }
1222
1223 return $rooms;
1224 }

References $DIC, and $query.

◆ getPrivateRoomSessions()

ilChatroom::getPrivateRoomSessions ( ilDateTime  $from = null,
ilDateTime  $to = null,
  $user_id = 0,
  $room_id = 0 
)

Definition at line 710 of file class.ilChatroom.php.

711 {
712 global $DIC;
713
714 $query = 'SELECT proom_id, title FROM ' . self::$privateRoomsTable . ' WHERE proom_id IN (
715 SELECT proom_id FROM ' . self::$privateSessionsTable . ' WHERE connected >= %s AND disconnected <= %s AND user_id = %s
716
717 ) AND parent_id = %s';
718
719 $rset = $DIC->database()->queryF($query, array('integer', 'integer', 'integer', 'integer'), array($from->getUnixTime(), $to->getUnixTime(), $user_id, $room_id));
720 $result = array();
721 while ($row = $DIC->database()->fetchAssoc($rset)) {
722 $result[] = $row;
723 }
724 return $result;
725 }

References $DIC, $query, and $result.

◆ getPrivateSubRooms()

ilChatroom::getPrivateSubRooms (   $parent_room,
  $user_id 
)

Definition at line 1314 of file class.ilChatroom.php.

1315 {
1316 global $DIC;
1317
1318 $query = "
1319 SELECT proom_id, parent_id
1320 FROM " . self::$privateRoomsTable . "
1321 WHERE parent_id = %s
1322 AND owner = %s
1323 AND closed = 0
1324 ";
1325
1326 $types = array('integer', 'integer');
1327 $values = array($parent_room, $user_id);
1328
1329 $res = $DIC->database()->queryF($query, $types, $values);
1330
1331 $priv_rooms = array();
1332
1333 while ($row = $DIC->database()->fetchAssoc($res)) {
1334 $proom_id = $row['proom_id'];
1335 $priv_rooms[$proom_id] = $row['parent_id'];
1336 }
1337
1338 return $priv_rooms;
1339 }

References $DIC, $query, and $res.

◆ getPrivilegedUsersForPrivateRoom()

ilChatroom::getPrivilegedUsersForPrivateRoom (   $subRoomId)
Parameters
int$subRoomId
Returns
int[]

Definition at line 1230 of file class.ilChatroom.php.

1231 {
1232 global $DIC;
1233
1234 $query = 'SELECT user_id FROM ' . self::$privateRoomsAccessTable . ' WHERE proom_id = %s';
1235 $rset = $DIC->database()->queryF($query, array('integer'), array($subRoomId));
1236
1237 $userIds = array();
1238
1239 while ($row = $DIC->database()->fetchAssoc($rset)) {
1240 $userIds[] = $row['user_id'];
1241 }
1242
1243 return $userIds;
1244 }

References $DIC, and $query.

◆ getRefIdByRoomId()

ilChatroom::getRefIdByRoomId (   $room_id)

Returns ref_id of given room_id.

Parameters
integer$room_id
Returns
integer

Definition at line 1346 of file class.ilChatroom.php.

1347 {
1348 global $DIC;
1349
1350 $query = "
1351 SELECT objr.ref_id
1352 FROM object_reference objr
1353
1354 INNER JOIN chatroom_settings cs
1355 ON cs.object_id = objr.obj_id
1356
1357 INNER JOIN object_data od
1358 ON od.obj_id = cs.object_id
1359
1360 WHERE cs.room_id = %s
1361 ";
1362
1363 $types = array('integer');
1364 $values = array($room_id);
1365
1366 $res = $DIC->database()->queryF($query, $types, $values);
1367
1368 $row = $DIC->database()->fetchAssoc($res);
1369
1370 return $row['ref_id'];
1371 }

References $DIC, $query, and $res.

◆ getRoomId()

ilChatroom::getRoomId ( )

Returns roomID from $this->roomId.

Returns
integer

Definition at line 705 of file class.ilChatroom.php.

706 {
707 return $this->roomId;
708 }

References $roomId.

Referenced by getBannedUsers(), getHistory(), getSessions(), isUserBanned(), ilChatroomViewGUI\showRoom(), and unbanUser().

+ Here is the caller graph for this function:

◆ getSessions()

ilChatroom::getSessions ( ilChatroomUser  $user)

Returns all session from user Returns all from sessionTable where user_id matches userId from given $user object.

Parameters
ilChatroomUser$user
Returns
array

Definition at line 889 of file class.ilChatroom.php.

890 {
891 global $DIC;
892
893 $query = 'SELECT * FROM ' . self::$sessionTable
894 . ' WHERE room_id = ' .
895 $DIC->database()->quote($this->getRoomId(), 'integer') .
896 ' ORDER BY connected DESC';
897
898 $rset = $DIC->database()->query($query);
899
900 $result = array();
901
902 while ($row = $DIC->database()->fetchAssoc($rset)) {
903 $result[] = $row;
904 }
905
906 return $result;
907 }

References $DIC, $query, $result, and getRoomId().

+ Here is the call graph for this function:

◆ getSetting()

ilChatroom::getSetting (   $name)

Returns setting from $this->settings array by given name.

Parameters
string$name
Returns
mixed

Definition at line 331 of file class.ilChatroom.php.

332 {
333 return $this->settings[$name];
334 }
if($format !==null) $name
Definition: metadata.php:230
settings()
Definition: settings.php:2

References $name, and settings().

Referenced by disconnectUsers(), getDescription(), getTitle(), and ilChatroomViewGUI\showRoom().

+ Here is the call graph for this function:
+ Here is the caller graph for this function:

◆ getSettings()

ilChatroom::getSettings ( )

Returns $this->settings array.

Returns
array

Definition at line 570 of file class.ilChatroom.php.

571 {
572 return $this->settings;
573 }

References $settings.

◆ getTitle()

ilChatroom::getTitle ( )

Definition at line 1045 of file class.ilChatroom.php.

1046 {
1047 if (!$this->object) {
1048 $this->object = ilObjectFactory::getInstanceByObjId($this->getSetting('object_id'));
1049 }
1050
1051 return $this->object->getTitle();
1052 }

References ilObjectFactory\getInstanceByObjId(), and getSetting().

+ Here is the call graph for this function:

◆ getUniquePrivateRoomTitle()

ilChatroom::getUniquePrivateRoomTitle (   $title)

Definition at line 1246 of file class.ilChatroom.php.

1247 {
1248 global $DIC;
1249
1250 $query = 'SELECT title FROM ' . self::$privateRoomsTable . ' WHERE parent_id = %s and closed = 0';
1251 $rset = $DIC->database()->queryF($query, array('integer'), array($this->roomId));
1252
1253 $titles = array();
1254
1255 while ($row = $DIC->database()->fetchAssoc($rset)) {
1256 $titles[] = $row['title'];
1257 }
1258
1259 $suffix = '';
1260 $i = 0;
1261 do {
1262 if (!in_array($title . $suffix, $titles)) {
1263 $title .= $suffix;
1264 break;
1265 }
1266
1267 ++$i;
1268
1269 $suffix = ' (' . $i . ')';
1270 } while (true);
1271
1272 return $title;
1273 }
$i
Definition: metadata.php:24

References $DIC, $i, and $query.

◆ getUntrashedChatReferences()

static ilChatroom::getUntrashedChatReferences (   $filter = array())
static

Definition at line 276 of file class.ilChatroom.php.

277 {
278 global $DIC;
279
280 // Check for parent because of an invalid parent node for the old public chat (thx @ jposselt ;-)).
281 // We cannot find this old public chat and clean this automatically
282 $query = '
283 SELECT od.obj_id, od.title, ore.ref_id, od.type, odp.title parent_title
284 FROM object_data od
285 INNER JOIN object_reference ore ON ore.obj_id = od.obj_id
286 INNER JOIN tree t ON t.child = ore.ref_id
287 INNER JOIN tree p ON p.child = t.parent
288 INNER JOIN object_reference orep ON orep.ref_id = p.child
289 INNER JOIN object_data odp ON odp.obj_id = orep.obj_id
290 INNER JOIN object_reference pre ON pre.ref_id = t.parent
291 INNER JOIN object_data pod ON pod.obj_id = pre.obj_id
292 ';
293
294 if (isset($filter['last_activity'])) {
295 $threshold = $DIC->database()->quote($filter['last_activity'], 'integer');
296 $query .= "
297 INNER JOIN chatroom_settings ON chatroom_settings.object_id = od.obj_id
298 INNER JOIN chatroom_history ON chatroom_history.room_id = chatroom_settings.room_id AND chatroom_history.timestamp > $threshold
299 ";
300 }
301
302 $query .= '
303 WHERE od.type = %s AND t.tree > 0 AND ore.deleted IS NULL
304 GROUP BY od.obj_id, od.title, ore.ref_id, od.type, odp.title
305 ORDER BY od.title
306 ';
307 $res = $DIC->database()->queryF($query, array('text'), array('chtr'));
308
309 $chats = array();
310 while ($row = $DIC->database()->fetchAssoc($res)) {
311 $chats[] = $row;
312 }
313
314 return $chats;
315 }

References $DIC, $query, and $res.

◆ initialize()

ilChatroom::initialize ( array  $rowdata)

Sets $this->roomId by given array $rowdata and calls setSetting method foreach available setting in $this->availableSettings.

Parameters
array$rowdata

Definition at line 170 of file class.ilChatroom.php.

171 {
172 $this->roomId = $rowdata['room_id'];
173
174 foreach ($this->availableSettings as $setting => $type) {
175 if (isset($rowdata[$setting])) {
176 settype($rowdata[$setting], $this->availableSettings[$setting]);
177 $this->setSetting($setting, $rowdata[$setting]);
178 }
179 }
180 }
setSetting($name, $value)
Sets given name and value as setting into $this->settings array.
$type

References $type, and setSetting().

+ Here is the call graph for this function:

◆ inviteUserToPrivateRoom()

ilChatroom::inviteUserToPrivateRoom (   $user_id,
  $proom_id 
)
Parameters
int$user_id
int$proom_id

Definition at line 1081 of file class.ilChatroom.php.

1082 {
1083 global $DIC;
1084
1085 $DIC->database()->replace(self::$privateRoomsAccessTable, array(
1086 'user_id' => array('integer', $user_id),
1087 'proom_id' => array('integer', $proom_id)
1088 ), array());
1089 }

References $DIC.

Referenced by inviteUserToPrivateRoomByLogin().

+ Here is the caller graph for this function:

◆ inviteUserToPrivateRoomByLogin()

ilChatroom::inviteUserToPrivateRoomByLogin (   $login,
  $proom_id 
)

Definition at line 1071 of file class.ilChatroom.php.

1072 {
1073 $user_id = ilObjUser::_lookupId($login);
1074 $this->inviteUserToPrivateRoom($user_id, $proom_id);
1075 }
inviteUserToPrivateRoom($user_id, $proom_id)
static _lookupId($a_user_str)
Lookup id by login.
$login
Definition: cron.php:13

References $login, ilObjUser\_lookupId(), and inviteUserToPrivateRoom().

+ Here is the call graph for this function:

◆ isAllowedToEnterPrivateRoom()

ilChatroom::isAllowedToEnterPrivateRoom (   $chat_userid,
  $proom_id 
)

Definition at line 599 of file class.ilChatroom.php.

600 {
601 global $DIC;
602
603 $query = 'SELECT count(user_id) cnt FROM ' . self::$privateRoomsAccessTable .
604 ' WHERE proom_id = %s AND user_id = %s';
605
606 $types = array('integer', 'integer');
607 $values = array($proom_id, $chat_userid);
608 $rset = $DIC->database()->queryF($query, $types, $values);
609
610 if ($rset && ($row = $DIC->database()->fetchAssoc($rset)) && $row['cnt'] == 1) {
611 return true;
612 }
613
614 $query = 'SELECT count(*) cnt FROM ' . self::$privateRoomsTable .
615 ' WHERE proom_id = %s AND owner = %s';
616
617 $types = array('integer', 'integer');
618 $values = array($proom_id, $chat_userid);
619 $rset = $DIC->database()->queryF($query, $types, $values);
620
621 if ($rset && ($row = $DIC->database()->fetchAssoc($rset)) && $row['cnt'] == 1) {
622 return true;
623 }
624
625 return false;
626 }

References $DIC, and $query.

Referenced by ilChatroomViewGUI\showRoom().

+ Here is the caller graph for this function:

◆ isOwnerOfPrivateRoom()

ilChatroom::isOwnerOfPrivateRoom (   $user_id,
  $proom_id 
)

Definition at line 941 of file class.ilChatroom.php.

942 {
943 global $DIC;
944
945 $query = 'SELECT proom_id FROM ' . self::$privateRoomsTable . ' WHERE proom_id = %s AND owner = %s';
946 $types = array('integer', 'integer');
947 $values = array($proom_id, $user_id);
948
949 $rset = $DIC->database()->queryF($query, $types, $values);
950
951 if ($rset && $DIC->database()->fetchAssoc($rset)) {
952 return true;
953 }
954 return false;
955 }

References $DIC, and $query.

◆ isSubscribed()

ilChatroom::isSubscribed (   $chat_userid)

Returns true if entry exists in userTable matching given $chat_userid and $this->roomId.

Parameters
integer$chat_userid
Returns
boolean

Definition at line 581 of file class.ilChatroom.php.

582 {
583 global $DIC;
584
585 $query = 'SELECT count(user_id) as cnt FROM ' . self::$userTable .
586 ' WHERE room_id = %s AND user_id = %s';
587
588 $types = array('integer', 'integer');
589 $values = array($this->roomId, $chat_userid);
590 $rset = $DIC->database()->queryF($query, $types, $values);
591
592 if ($rset && ($row = $DIC->database()->fetchAssoc($rset)) && $row['cnt'] == 1) {
593 return true;
594 }
595
596 return false;
597 }

References $DIC, and $query.

Referenced by ilChatroomViewGUI\showRoom().

+ Here is the caller graph for this function:

◆ isUserBanned()

ilChatroom::isUserBanned (   $user_id)

Returns true if there's an entry in banTable matching roomId and given $user_id.

Parameters
integer$user_id
Returns
boolean

Definition at line 804 of file class.ilChatroom.php.

805 {
806 global $DIC;
807
808 $query = 'SELECT COUNT(user_id) cnt FROM ' . self::$banTable . ' WHERE user_id = %s AND room_id = %s';
809
810 $types = array('integer', 'integer');
811 $values = array($user_id, $this->getRoomId());
812
813 $rset = $DIC->database()->queryF($query, $types, $values);
814
815 if ($rset && ($row = $DIC->database()->fetchAssoc($rset)) && $row['cnt']) {
816 return true;
817 }
818
819 return false;
820 }

References $DIC, $query, and getRoomId().

Referenced by ilChatroomViewGUI\showRoom().

+ Here is the call graph for this function:
+ Here is the caller graph for this function:

◆ listUsersInPrivateRoom()

ilChatroom::listUsersInPrivateRoom (   $private_room_id)

Definition at line 1118 of file class.ilChatroom.php.

1119 {
1120 global $DIC;
1121
1122 $query = '
1123 SELECT chatroom_users.user_id FROM ' . self::$privateSessionsTable . '
1124 INNER JOIN chatroom_users ON chatroom_users.user_id = ' . self::$privateSessionsTable . '.user_id WHERE proom_id = %s AND disconnected = 0
1125 ';
1126 $types = array('integer');
1127 $values = array($private_room_id);
1128 $rset = $DIC->database()->queryF($query, $types, $values);
1129
1130 $users = array();
1131
1132 while ($row = $DIC->database()->fetchAssoc($rset)) {
1133 $users[$row['user_id']] = $row['user_id'];
1134 }
1135
1136 return array_values($users);
1137 }

References $DIC, and $query.

Referenced by getActivePrivateRooms().

+ Here is the caller graph for this function:

◆ lookupPrivateRoomTitle()

static ilChatroom::lookupPrivateRoomTitle (   $proom_id)
static

Definition at line 1054 of file class.ilChatroom.php.

1055 {
1056 global $DIC;
1057
1058 $query = 'SELECT title FROM ' . self::$privateRoomsTable . ' WHERE proom_id = %s';
1059 $types = array('integer');
1060 $values = array($proom_id);
1061
1062 $rset = $DIC->database()->queryF($query, $types, $values);
1063
1064 if ($row = $DIC->database()->fetchAssoc($rset)) {
1065 return $row['title'];
1066 }
1067
1068 return 'unkown';
1069 }

References $DIC, and $query.

Referenced by ilContactGUI\inviteToChat().

+ Here is the caller graph for this function:

◆ phpTypeToMDBType()

ilChatroom::phpTypeToMDBType (   $type)
private

Definition at line 384 of file class.ilChatroom.php.

385 {
386 switch ($type) {
387 case 'string':
388 return 'text';
389 default:
390 return $type;
391 }
392 }

References $type.

Referenced by saveSettings().

+ Here is the caller graph for this function:

◆ save()

ilChatroom::save ( )

Saves settings using $this->settings.

Definition at line 339 of file class.ilChatroom.php.

340 {
341 $this->saveSettings($this->settings);
342 }
saveSettings(array $settings)
Saves settings into settingsTable using given settings array.

References saveSettings(), and settings().

+ Here is the call graph for this function:

◆ saveFileUploadToDb()

ilChatroom::saveFileUploadToDb (   $user_id,
  $filename,
  $type 
)

Saves information about file uploads in DB.

Parameters
integer$user_id
string$filename
string$type

Definition at line 733 of file class.ilChatroom.php.

734 {
735 global $DIC;
736
737 $upload_id = $DIC->database()->nextId(self::$uploadTable);
738
739 $DIC->database()->insert(
740 self::$uploadTable,
741 array(
742 'upload_id' => array('integer', $upload_id),
743 'room_id' => array('integer', $this->roomId),
744 'user_id' => array('integer', $user_id),
745 'filename' => array('text', $filename),
746 'filetype' => array('text', $type),
747 'timestamp' => array('integer', time())
748 )
749 );
750 }
$filename
Definition: buildRTE.php:89

References $DIC, $filename, and $type.

◆ saveSettings()

ilChatroom::saveSettings ( array  $settings)

Saves settings into settingsTable using given settings array.

Parameters
array$settings

Definition at line 348 of file class.ilChatroom.php.

349 {
350 global $DIC;
351
352 $localSettings = array();
353
354 foreach ($this->availableSettings as $setting => $type) {
355 if (isset($settings[$setting])) {
356 if ($type == 'boolean') {
357 $settings[$setting] = (boolean) $settings[$setting];
358 }
359 $localSettings[$setting] = array($this->phpTypeToMDBType($type), $settings[$setting]);
360 }
361 }
362
363 if (!$localSettings['room_type'][1]) {
364 $localSettings['room_type'][1] = 'repository';
365 }
366
367 if ($this->roomId) {
368 $DIC->database()->update(
369 self::$settingsTable,
370 $localSettings,
371 array('room_id' => array('integer', $this->roomId))
372 );
373 } else {
374 $this->roomId = $DIC->database()->nextId(self::$settingsTable);
375
376 $localSettings['room_id'] = array(
377 $this->availableSettings['room_id'], $this->roomId
378 );
379
380 $DIC->database()->insert(self::$settingsTable, $localSettings);
381 }
382 }
phpTypeToMDBType($type)

References $DIC, $settings, $type, and phpTypeToMDBType().

Referenced by save().

+ Here is the call graph for this function:
+ Here is the caller graph for this function:

◆ setSetting()

ilChatroom::setSetting (   $name,
  $value 
)

Sets given name and value as setting into $this->settings array.

Parameters
string$name
mixed$value

Definition at line 187 of file class.ilChatroom.php.

188 {
189 $this->settings[$name] = $value;
190 }

References $name, and settings().

Referenced by initialize().

+ Here is the call graph for this function:
+ Here is the caller graph for this function:

◆ subscribeUserToPrivateRoom()

ilChatroom::subscribeUserToPrivateRoom (   $room_id,
  $user_id 
)

Definition at line 1139 of file class.ilChatroom.php.

1140 {
1141 global $DIC;
1142
1143 if (!$this->userIsInPrivateRoom($room_id, $user_id)) {
1144 $id = $DIC->database()->nextId(self::$privateSessionsTable);
1145 $DIC->database()->insert(
1146 self::$privateSessionsTable,
1147 array(
1148 'psess_id' => array('integer', $id),
1149 'proom_id' => array('integer', $room_id),
1150 'user_id' => array('integer', $user_id),
1151 'connected' => array('integer', time()),
1152 'disconnected' => array('integer', 0),
1153 )
1154 );
1155 }
1156 }
userIsInPrivateRoom($room_id, $user_id)

References $DIC, and userIsInPrivateRoom().

Referenced by ilChatroomViewGUI\showRoom().

+ Here is the call graph for this function:
+ Here is the caller graph for this function:

◆ unbanUser()

ilChatroom::unbanUser (   $user_id)

Deletes entry from banTable matching roomId and given $user_id and returns true if sucessful.

Parameters
mixed$user_id
Returns
boolean

Definition at line 782 of file class.ilChatroom.php.

783 {
784 global $DIC;
785
786 if (!is_array($user_id)) {
787 $user_id = array($user_id);
788 }
789
790 $query = 'DELETE FROM ' . self::$banTable . ' WHERE room_id = %s AND ' . $DIC->database()->in('user_id', $user_id, false, 'integer');
791
792 $types = array('integer');
793 $values = array($this->getRoomId());
794
795 return $DIC->database()->manipulateF($query, $types, $values);
796 }

References $DIC, $query, and getRoomId().

+ Here is the call graph for this function:

◆ unsubscribeUserFromPrivateRoom()

ilChatroom::unsubscribeUserFromPrivateRoom (   $room_id,
  $user_id 
)
Parameters
integer$room_id
integer$user_id

Definition at line 1176 of file class.ilChatroom.php.

1177 {
1178 global $DIC;
1179
1180 $DIC->database()->update(
1181 self::$privateSessionsTable,
1182 array(
1183 'disconnected' => array('integer', time())
1184 ),
1185 array(
1186 'proom_id' => array('integer', $room_id),
1187 'user_id' => array('integer', $user_id)
1188 )
1189 );
1190 }

References $DIC.

◆ userIsInPrivateRoom()

ilChatroom::userIsInPrivateRoom (   $room_id,
  $user_id 
)

Definition at line 1158 of file class.ilChatroom.php.

1159 {
1160 global $DIC;
1161
1162 $query = 'SELECT proom_id id FROM ' . self::$privateSessionsTable . ' WHERE user_id = %s AND proom_id = %s AND disconnected = 0';
1163 $types = array('integer', 'integer');
1164 $values = array($user_id, $room_id);
1165 $rset = $DIC->database()->queryF($query, $types, $values);
1166 if ($DIC->database()->fetchAssoc($rset)) {
1167 return true;
1168 }
1169 return false;
1170 }

References $DIC, and $query.

Referenced by subscribeUserToPrivateRoom().

+ Here is the caller graph for this function:

Field Documentation

◆ $availableSettings

ilChatroom::$availableSettings
private
Initial value:
= array(
'object_id' => 'integer',
'online_status' => 'integer',
'allow_anonymous' => 'boolean',
'allow_custom_usernames' => 'boolean',
'enable_history' => 'boolean',
'restrict_history' => 'boolean',
'autogen_usernames' => 'string',
'room_type' => 'string',
'allow_private_rooms' => 'integer',
'display_past_msgs' => 'integer',
'private_rooms_enabled' => 'boolean'
)

Definition at line 28 of file class.ilChatroom.php.

◆ $banTable

ilChatroom::$banTable = 'chatroom_bans'
staticprivate

Definition at line 16 of file class.ilChatroom.php.

◆ $historyTable

ilChatroom::$historyTable = 'chatroom_history'
staticprivate

Definition at line 13 of file class.ilChatroom.php.

◆ $object

ilChatroom::$object
private

Definition at line 43 of file class.ilChatroom.php.

◆ $privateRoomsAccessTable

ilChatroom::$privateRoomsAccessTable = 'chatroom_proomaccess'
staticprivate

Definition at line 20 of file class.ilChatroom.php.

◆ $privateRoomsTable

ilChatroom::$privateRoomsTable = 'chatroom_prooms'
staticprivate

Definition at line 17 of file class.ilChatroom.php.

◆ $privateSessionsTable

ilChatroom::$privateSessionsTable = 'chatroom_psessions'
staticprivate

Definition at line 18 of file class.ilChatroom.php.

◆ $roomId

ilChatroom::$roomId
private

Definition at line 41 of file class.ilChatroom.php.

Referenced by getRoomId().

◆ $sessionTable

ilChatroom::$sessionTable = 'chatroom_sessions'
staticprivate

Definition at line 15 of file class.ilChatroom.php.

◆ $settings

ilChatroom::$settings = array()
private

Definition at line 21 of file class.ilChatroom.php.

Referenced by addPrivateRoom(), getSettings(), and saveSettings().

◆ $settingsTable

ilChatroom::$settingsTable = 'chatroom_settings'
staticprivate

Definition at line 12 of file class.ilChatroom.php.

◆ $uploadTable

ilChatroom::$uploadTable = 'chatroom_uploads'
staticprivate

Definition at line 19 of file class.ilChatroom.php.

◆ $userTable

ilChatroom::$userTable = 'chatroom_users'
staticprivate

Definition at line 14 of file class.ilChatroom.php.


The documentation for this class was generated from the following file: