ILIAS  release_9 Revision v9.13-25-g2c18ec4c24f
ilSystemStyleLoggerMock Class Reference
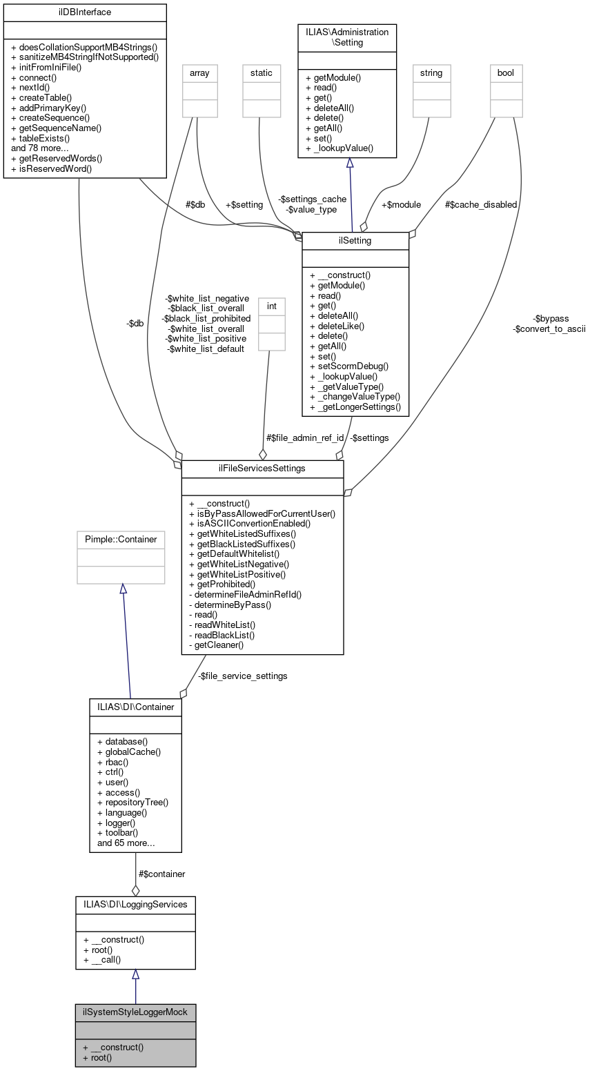
+ Inheritance diagram for ilSystemStyleLoggerMock:
+ Collaboration diagram for ilSystemStyleLoggerMock:

Public Member Functions

 __construct (\ILIAS\DI\Container $DIC)
 
 root ()
 
- Public Member Functions inherited from ILIAS\DI\LoggingServices
 __construct (Container $container)
 
 root ()
 Get interface to the global logger. More...
 
 __call (string $method_name, array $args)
 Get a component logger. More...
 

Additional Inherited Members

- Protected Attributes inherited from ILIAS\DI\LoggingServices
Container $container
 

Detailed Description

Definition at line 5 of file ilSystemStyleLoggerMock.php.

Constructor & Destructor Documentation

◆ __construct()

ilSystemStyleLoggerMock::__construct ( \ILIAS\DI\Container  $DIC)

Definition at line 7 of file ilSystemStyleLoggerMock.php.

References $DIC.

8  {
9  $this->container = $DIC;
10  }
global $DIC
Definition: feed.php:28

Member Function Documentation

◆ root()

ilSystemStyleLoggerMock::root ( )

The documentation for this class was generated from the following file: