ILIAS  release_9 Revision v9.13-25-g2c18ec4c24f
ILIAS\BookingManager\getObjectSettingsCommandHandler Class Reference
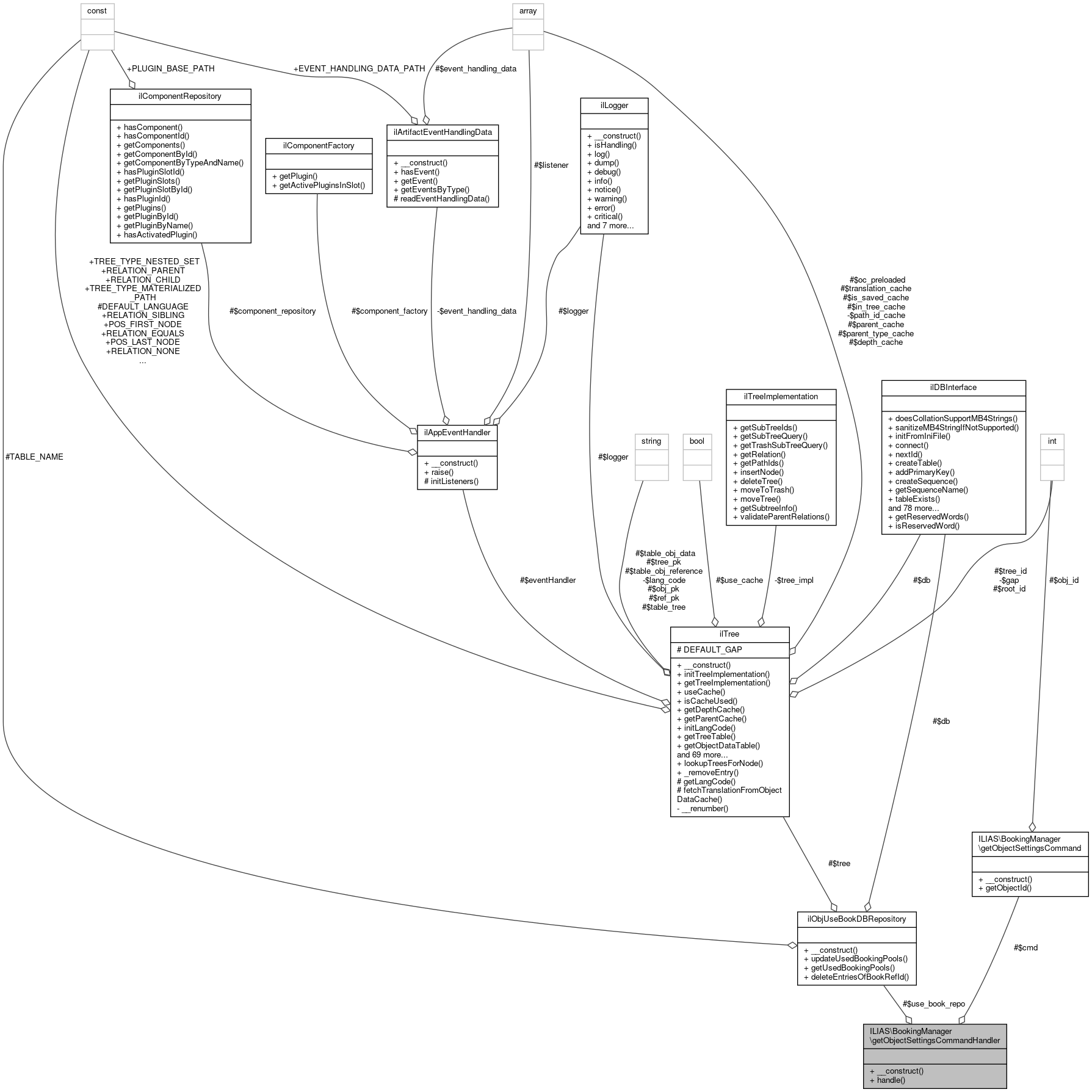
+ Collaboration diagram for ILIAS\BookingManager\getObjectSettingsCommandHandler:

Public Member Functions

 __construct (getObjectSettingsCommand $cmd, \ilObjUseBookDBRepository $use_book_repo)
 
 handle ()
 

Protected Attributes

getObjectSettingsCommand $cmd
 
ilObjUseBookDBRepository $use_book_repo
 

Detailed Description

Constructor & Destructor Documentation

◆ __construct()

ILIAS\BookingManager\getObjectSettingsCommandHandler::__construct ( getObjectSettingsCommand  $cmd,
\ilObjUseBookDBRepository  $use_book_repo 
)

Member Function Documentation

◆ handle()

ILIAS\BookingManager\getObjectSettingsCommandHandler::handle ( )

Definition at line 37 of file class.getObjectSettingsCommandHandler.php.

References ILIAS\BookingManager\getObjectSettingsCommandHandler\$use_book_repo, and ilObjUseBookDBRepository\getUsedBookingPools().

37  : getObjectSettingsResponse
38  {
39  $obj_id = $this->cmd->getObjectId();
40  $repo = $this->use_book_repo;
41 
42  $used_book_ids = $repo->getUsedBookingPools($obj_id, false);
43 
44  return new getObjectSettingsResponse(new \ilObjBookingServiceSettings($obj_id, $used_book_ids));
45  }
This file is part of ILIAS, a powerful learning management system published by ILIAS open source e-Le...
getUsedBookingPools(int $obj_id, bool $include_deleted=true)
+ Here is the call graph for this function:

Field Documentation

◆ $cmd

getObjectSettingsCommand ILIAS\BookingManager\getObjectSettingsCommandHandler::$cmd
protected

◆ $use_book_repo

ilObjUseBookDBRepository ILIAS\BookingManager\getObjectSettingsCommandHandler::$use_book_repo
protected

The documentation for this class was generated from the following file: