| 
    ILIAS
    release_9 Revision v9.13-25-g2c18ec4c24f
    
   | 
  
Logging factory. More...
 Collaboration diagram for ilLogLevel:Static Public Member Functions | |
| static | getLevels () | 
| static | getLevelOptions () | 
Data Fields | |
| const | DEBUG = 100 | 
| const | INFO = 200 | 
| const | NOTICE = 250 | 
| const | WARNING = 300 | 
| const | ERROR = 400 | 
| const | CRITICAL = 500 | 
| const | ALERT = 550 | 
| const | EMERGENCY = 600 | 
| const | OFF = 1000 | 
Logging factory.
This class supplies an implementation for the locator. The locator will send its output to ist own frame, enabling more flexibility in the design of the desktop.
Definition at line 16 of file class.ilLogLevel.php.
      
  | 
  static | 
Definition at line 47 of file class.ilLogLevel.php.
References $DIC, $lng, and ILIAS\MetaData\Editor\Http\DEBUG.
Referenced by ilLogComponentTableGUI\fillRow(), and ilObjLoggingSettingsGUI\initFormSettings().
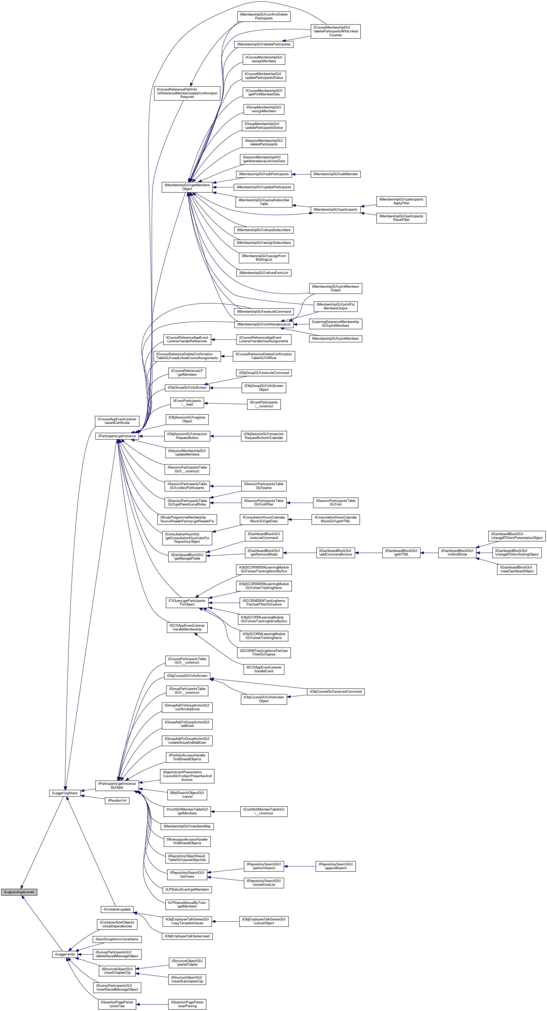
 Here is the caller graph for this function:
      
  | 
  static | 
Definition at line 31 of file class.ilLogLevel.php.
References ILIAS\MetaData\Editor\Http\DEBUG.
Referenced by ilLogger\logStack(), and ilLogger\write().
 Here is the caller graph for this function:| const ilLogLevel::ALERT = 550 | 
Definition at line 24 of file class.ilLogLevel.php.
| const ilLogLevel::CRITICAL = 500 | 
Definition at line 23 of file class.ilLogLevel.php.
Referenced by ilLog\__construct(), and ilLogComponentLevelTest\testLevel().
| const ilLogLevel::DEBUG = 100 | 
Definition at line 18 of file class.ilLogLevel.php.
Referenced by ilLoggingDBSettings\__construct(), ilObjRole\adjustPermissions(), ilCourseAppEventListener\awardCertificate(), ilLDAPQuery\checkGroupMembership(), ilOerHarvester\collect(), ilRbacAdmin\copyRolePermissionIntersection(), ilRbacAdmin\copyRolePermissionSubtract(), ilRbacAdmin\copyRolePermissionUnion(), ilRbacAdmin\copyRoleTemplatePermissions(), ilRbacAdmin\deleteRole(), ilRbacAdmin\deleteRolePermission(), ilECSCourseCreationHandler\doAttributeMapping(), ilAuthProviderOpenIdConnect\doAuthentication(), ilObjRoleFolderGUI\doChangeExistingObjects(), ilECSCmsCourseMemberCommandQueueHandler\doUpdate(), ilECSMappingSettingsGUI\dSynchronizeTrees(), ilOerHarvester\filter(), ilLoggerFactory\getComponentLogger(), ilUserAutoComplete\getList(), ilRbacAdmin\grantPermission(), ilAuthFrontend\handleAccountMigration(), ilECSCmsTreeCommandQueueHandler\handleCreate(), ilCourseReferenceAppEventListener\handleReferences(), ilECSCmsTreeCommandQueueHandler\handleUpdate(), ilLTIAppEventListener\handleUpdateStatus(), ilAuthFrontendCredentialsApache\initFromRequest(), ilTimingsUser\lookupTimings(), ilOpenIdConnectUserSync\needsCreation(), ilDidacticTemplateImport\parseLocalPolicyAction(), ilUserAutoComplete\parseQueryString(), ilOpenIdConnectUserSync\parseRoleAssignments(), ilECSConnector\prepareConnection(), ILIAS\Export\Schema\ilXmlSchemaFactory\readSchemaFiles(), ilLDAPUserSynchronisation\readUserData(), ilECSCmsCourseMemberCommandQueueHandler\refreshAssignmentStatus(), ilRbacAdmin\revokePermission(), ilRbacAdmin\revokePermissionList(), ilMDGeneral\save(), ilLTIDataConnector\saveResourceLink(), ilOpenIdConnectSettingsGUI\saveRoles(), and ilAuthProviderLDAP\updateAccount().
| const ilLogLevel::EMERGENCY = 600 | 
Definition at line 25 of file class.ilLogLevel.php.
| const ilLogLevel::ERROR = 400 | 
Definition at line 22 of file class.ilLogLevel.php.
Referenced by ilTree\__construct(), ilCourseObjectivesGUI\__initCourseObject(), ilLPStatusFactory\_getClassById(), ilLPStatusFactory\_getClassByIdAndType(), ilLPStatusFactory\_getInstance(), ilTree\deleteTree(), ilTree\getNodeTreeData(), ilTree\getPathId(), ilECSAppEventListener\handleMembership(), ilTestPlayerAbstractGUI\handleTearsAndAngerQuestionIsNull(), ilAuthProviderOpenIdConnect\handleUpdate(), ilRemoteObjectBase\handleUpdate(), ilAuthSession\init(), ilNestedSetTree\insertNode(), ilMaterializedPathTree\insertNode(), ilTree\insertNode(), ilRandom\int(), ilParticipants\isGroupingMember(), ilTree\moveToTrash(), ilMaterializedPathTree\moveTree(), ilNestedSetTree\moveTree(), ilAdministrationSettingsFormHandler\parseFieldValue(), ilObjRole\read(), ilTree\removeTree(), ilMailNotification\sendMail(), and ilRandomTest\testLogIfPossible().
| const ilLogLevel::INFO = 200 | 
Definition at line 19 of file class.ilLogLevel.php.
Referenced by ilLoggingDBSettings\__construct(), ilLog\__construct(), ilLoggingSetupSettings\getCacheLevel(), ilLoggingSetupSettings\getLevel(), ilLogger\logStack(), and ilLogger\write().
| const ilLogLevel::NOTICE = 250 | 
Definition at line 20 of file class.ilLogLevel.php.
Referenced by ilRbacAdmin\deleteLocalRole(), and ilUserExportFileTableGUI\parse().
| const ilLogLevel::OFF = 1000 | 
Definition at line 27 of file class.ilLogLevel.php.
| const ilLogLevel::WARNING = 300 | 
Definition at line 21 of file class.ilLogLevel.php.
Referenced by ilECSConnector\__construct(), ilLog\__construct(), ilObjectMetaDataGUI\__construct(), ilObjRoleFolderGUI\doChangeExistingObjects(), ilParticipants\getInstanceByObjId(), ilObjSession\initDefaultRoles(), ilTree\insertNodeFromTrash(), ilSessionParticipants\sendNotification(), ilDateTime\setDate(), and ilObjMediaObject\uploadVideoPreviewPic().