ILIAS  release_9 Revision v9.13-25-g2c18ec4c24f
ILIAS\Repository\Resources\DomainService Class Reference
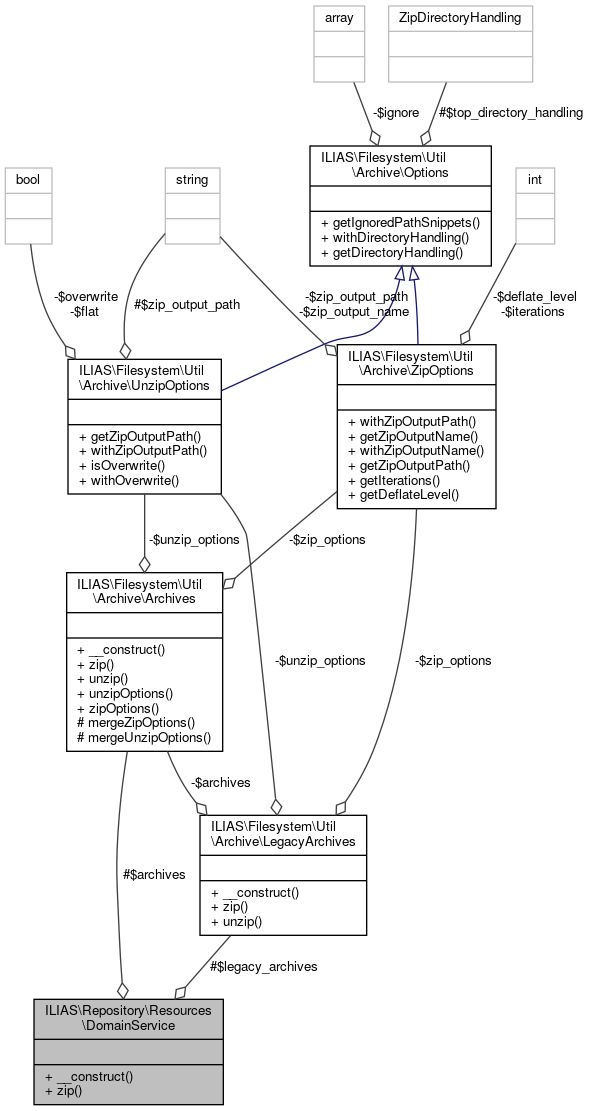
+ Collaboration diagram for ILIAS\Repository\Resources\DomainService:

Public Member Functions

 __construct (Archives $archives, LegacyArchives $legacy_archives)
 
 zip ()
 

Protected Attributes

LegacyArchives $legacy_archives
 
Archives $archives
 

Detailed Description

Definition at line 27 of file DomainService.php.

Constructor & Destructor Documentation

◆ __construct()

ILIAS\Repository\Resources\DomainService::__construct ( Archives  $archives,
LegacyArchives  $legacy_archives 
)

Member Function Documentation

◆ zip()

ILIAS\Repository\Resources\DomainService::zip ( )

Definition at line 40 of file DomainService.php.

40  : ZipAdapter
41  {
42  return new ZipAdapter(
43  $this->archives,
44  $this->legacy_archives
45  );
46  }

Field Documentation

◆ $archives

Archives ILIAS\Repository\Resources\DomainService::$archives
protected

◆ $legacy_archives

LegacyArchives ILIAS\Repository\Resources\DomainService::$legacy_archives
protected

The documentation for this class was generated from the following file: