ILIAS  release_9 Revision v9.13-25-g2c18ec4c24f
ilCertificatePdfAction Class Reference
+ Collaboration diagram for ilCertificatePdfAction:

Public Member Functions

 __construct (private readonly ilPdfGenerator $pdfGenerator, ?ilCertificateUtilHelper $ilUtilHelper=null, private readonly string $translatedErrorText='', ?ilErrorHandling $errorHandler=null)
 
 createPDF (int $userId, int $objectId)
 
 downloadPdf (int $userId, int $objectId)
 

Private Attributes

readonly ilCertificateUtilHelper $ilUtilHelper
 
readonly ilErrorHandling $errorHandler
 

Detailed Description

Constructor & Destructor Documentation

◆ __construct()

ilCertificatePdfAction::__construct ( private readonly ilPdfGenerator  $pdfGenerator,
?ilCertificateUtilHelper  $ilUtilHelper = null,
private readonly string  $translatedErrorText = '',
?ilErrorHandling  $errorHandler = null 
)

Definition at line 29 of file class.ilCertificatePdfAction.php.

References $DIC, $errorHandler, and $ilUtilHelper.

34  {
35  if (null === $ilUtilHelper) {
37  }
38  $this->ilUtilHelper = $ilUtilHelper;
39 
40  if (null === $errorHandler) {
41  global $DIC;
42  $errorHandler = $DIC['ilErr'];
43  }
44  $this->errorHandler = $errorHandler;
45  }
readonly ilErrorHandling $errorHandler
readonly ilCertificateUtilHelper $ilUtilHelper
global $DIC
Definition: feed.php:28
Just a wrapper class to create Unit Test for other classes.

Member Function Documentation

◆ createPDF()

ilCertificatePdfAction::createPDF ( int  $userId,
int  $objectId 
)

Definition at line 47 of file class.ilCertificatePdfAction.php.

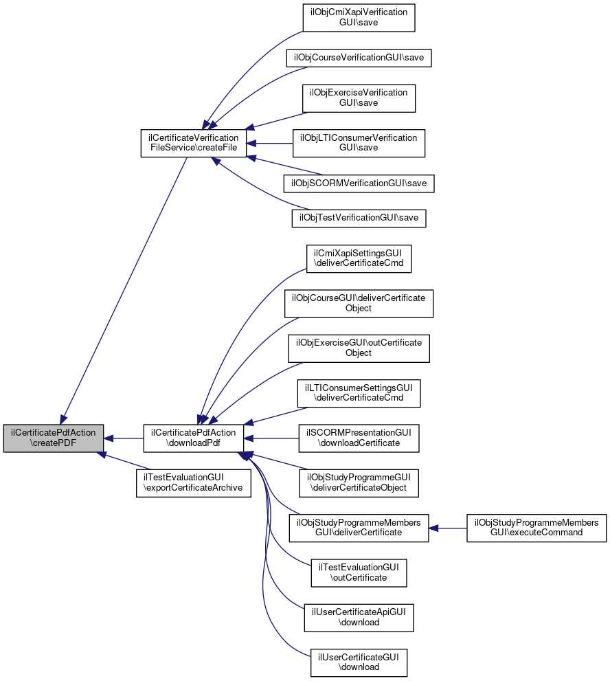
Referenced by ilCertificateVerificationFileService\createFile(), downloadPdf(), and ilTestEvaluationGUI\exportCertificateArchive().

47  : string
48  {
49  return $this->pdfGenerator->generateCurrentActiveCertificate($userId, $objectId);
50  }
+ Here is the caller graph for this function:

◆ downloadPdf()

ilCertificatePdfAction::downloadPdf ( int  $userId,
int  $objectId 
)

Definition at line 52 of file class.ilCertificatePdfAction.php.

References createPDF().

Referenced by ilObjStudyProgrammeMembersGUI\deliverCertificate(), ilLTIConsumerSettingsGUI\deliverCertificateCmd(), ilCmiXapiSettingsGUI\deliverCertificateCmd(), ilObjStudyProgrammeGUI\deliverCertificateObject(), ilObjCourseGUI\deliverCertificateObject(), ilUserCertificateApiGUI\download(), ilUserCertificateGUI\download(), ilSCORMPresentationGUI\downloadCertificate(), ilTestEvaluationGUI\outCertificate(), and ilObjExerciseGUI\outCertificateObject().

52  : string
53  {
54  try {
55  $pdfScalar = $this->createPDF($userId, $objectId);
56 
57  $fileName = $this->pdfGenerator->generateFileName($userId, $objectId);
58 
59  $this->ilUtilHelper->deliverData(
60  $pdfScalar,
61  $fileName,
62  'application/pdf'
63  );
64  } catch (ilException) {
65  $this->errorHandler->raiseError($this->translatedErrorText, $this->errorHandler->MESSAGE);
66  return '';
67  }
68 
69  return $pdfScalar;
70  }
createPDF(int $userId, int $objectId)
+ Here is the call graph for this function:
+ Here is the caller graph for this function:

Field Documentation

◆ $errorHandler

readonly ilErrorHandling ilCertificatePdfAction::$errorHandler
private

Definition at line 27 of file class.ilCertificatePdfAction.php.

Referenced by __construct().

◆ $ilUtilHelper

readonly ilCertificateUtilHelper ilCertificatePdfAction::$ilUtilHelper
private

Definition at line 26 of file class.ilCertificatePdfAction.php.

Referenced by __construct().


The documentation for this class was generated from the following file: