◆ setGlobalVariable()
  
  
      
        
          | ilBuddySystemBaseTest::setGlobalVariable  | 
          ( | 
          string  | 
          $name,  | 
         
        
           | 
           | 
            | 
          $value  | 
         
        
           | 
          ) | 
           |  | 
         
       
   | 
  
protected   | 
  
 
- Parameters
 - 
  
  
 
Definition at line 54 of file ilBuddySystemBaseTest.php.
References Vendor\Package\$c, $DIC, and $GLOBALS.
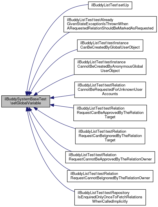
Referenced by ilBuddyListTest\setUp(), ilBuddyListTest\testAlreadyGivenStateExceptionIsThrownWhenARequestedRelationShouldBeMarkedAsRequested(), ilBuddyListTest\testInstanceCanBeCreatedByGlobalUserObject(), ilBuddyListTest\testInstanceCannotBeCreatedByAnonymousGlobalUserObject(), ilBuddyListTest\testRelationCannotBeRequestedForUnknownUserAccounts(), ilBuddyListTest\testRelationRequestCanBeApprovedByTheRelationTarget(), ilBuddyListTest\testRelationRequestCanBeIgnoredByTheRelationTarget(), ilBuddyListTest\testRelationRequestCannotBeApprovedByTheRelationOwner(), ilBuddyListTest\testRelationRequestCannotBeIgnoredByTheRelationOwner(), and ilBuddyListTest\testRepositoryIsEnquiredOnlyOnceToFetchRelationsWhenCalledImplicitly().
   61         $DIC[$name] = 
static function (
$c) use ($name) {
 
 
 
 
◆ setUp()
  
  
      
        
          | ilBuddySystemBaseTest::setUp  | 
          ( | 
           | ) | 
           | 
         
       
   | 
  
protected   | 
  
 
 
◆ tearDown()
  
  
      
        
          | ilBuddySystemBaseTest::tearDown  | 
          ( | 
           | ) | 
           | 
         
       
   | 
  
protected   | 
  
 
 
◆ $dic
The documentation for this class was generated from the following file: