ILIAS  release_9 Revision v9.13-25-g2c18ec4c24f
ilSCORM2004StoreData Class Reference

Class ilSCORM2004StoreData. More...

+ Collaboration diagram for ilSCORM2004StoreData:

Static Public Member Functions

static scormPlayerUnload (int $packageId, int $refId, bool $time_from_lms, ?int $userId=null)
 
static checkIfAllowed (int $packageId, int $userId, int $hash)
 
static persistCMIData (int $packageId, int $refId, string $defaultLessonMode, bool $comments, bool $interactions, bool $objectives, bool $time_from_lms, ?string $data=null, ?int $userId=null)
 
static setCMIData (int $userId, int $packageId, object $data, bool $getComments, bool $getInteractions, bool $getObjectives)
 
static writeGObjective (int $user, int $package, ?array $g_data)
 
static syncGlobalStatus (int $userId, int $packageId, int $refId, object $data, int $new_global_status, bool $time_from_lms)
 

Static Protected Member Functions

static setGlobalObjectives (int $userId, int $packageId, object $data)
 

Detailed Description

Member Function Documentation

◆ checkIfAllowed()

static ilSCORM2004StoreData::checkIfAllowed ( int  $packageId,
int  $userId,
int  $hash 
)
static

Definition at line 91 of file class.ilSCORM2004StoreData.php.

References $DIC, $GLOBALS, $ilDB, and $res.

91  : void
92  {
93  global $DIC;
94 
95  $ilDB = $DIC->database();
96  $res = $ilDB->queryF(
97  'select hash from sahs_user where obj_id=%s AND user_id=%s AND hash_end>%s',
98  array('integer', 'integer', 'timestamp'),
99  array($packageId, $userId, date('Y-m-d H:i:s'))
100  );
101  $rowtmp = $ilDB->fetchAssoc($res);
102  if ($rowtmp && (int) $rowtmp['hash'] == $hash) {
103  return;
104  }
105 
106  die("not allowed");
107  }
$res
Definition: ltiservices.php:69
$packageId
Definition: storeScorm.php:25
global $DIC
Definition: feed.php:28

◆ persistCMIData()

static ilSCORM2004StoreData::persistCMIData ( int  $packageId,
int  $refId,
string  $defaultLessonMode,
bool  $comments,
bool  $interactions,
bool  $objectives,
bool  $time_from_lms,
?string  $data = null,
?int  $userId = null 
)
static

Definition at line 125 of file class.ilSCORM2004StoreData.php.

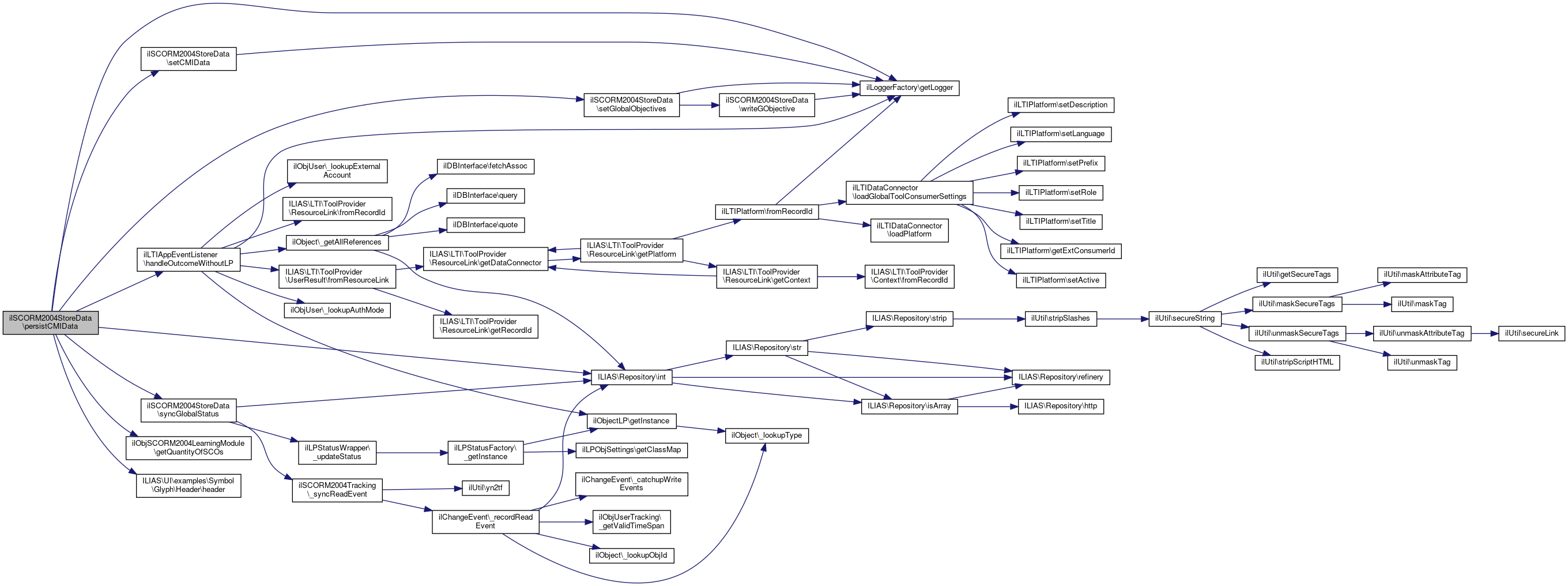
References $_SERVER, $data, $DIC, ilLoggerFactory\getLogger(), ilObjSCORM2004LearningModule\getQuantityOfSCOs(), ilLTIAppEventListener\handleOutcomeWithoutLP(), ILIAS\UI\examples\Symbol\Glyph\Header\header(), ILIAS\Repository\int(), setCMIData(), setGlobalObjectives(), and syncGlobalStatus().

Referenced by ilSCORM13PlayerGUI\executeCommand().

135  : void {
136  global $DIC;
137 
138  $ilLog = ilLoggerFactory::getLogger('sc13');
139 
140  if ($defaultLessonMode === "browse") {
141  return;
142  }
143 
144  $jsMode = strpos($_SERVER['HTTP_ACCEPT'], 'text/javascript') !== false;//ToDo: Avoid $_SERVER
145 
146  $data = json_decode(is_string($data) ? $data : file_get_contents('php://input'));
147  $ilLog->debug("dataTo_setCMIData: " . file_get_contents('php://input'));
148  if (!$data) {
149  return;
150  }
151  if ($userId == null) {
152  $userId = (int) $data->p;
153  self::checkIfAllowed($packageId, $userId, $data->hash);
154  // header('Access-Control-Allow-Origin: http://localhost:50012');//just for tests - not for release UK
155  }
157  $userId,
158  $packageId,
159  $data,
160  $comments,
163  );
164 
165  //$new_global_status=ilSCORM2004StoreData::setGlobalObjectivesAndGetGlobalStatus($userId, $packageId, $data);
167  $new_global_status = $data->now_global_status;
168  $return["new_global_status"] = $new_global_status;
169 
170  // mantis #30293
171  $score_scaled = $data->node[0][35];
172  if ($score_scaled != null) {
174  ilLTIAppEventListener::handleOutcomeWithoutLP($packageId, $userId, $score_scaled * 100);
175  }
176  }
177 
179 
180  $ilLog->debug("SCORM: return of persistCMIData: " . json_encode($return));
181  if ($jsMode) {
182  header('Content-Type: text/javascript; charset=UTF-8');
183  print(json_encode($return));
184  } else {
185  header('Content-Type: text/html; charset=UTF-8');
186  print(var_export($return, true));
187  }
188  }
$time_from_lms
static getLogger(string $a_component_id)
Get component logger.
if($DIC->http() ->wrapper() ->query() ->has('do')) $defaultLessonMode
$packageId
Definition: storeScorm.php:25
$refId
Definition: xapitoken.php:58
static setCMIData(int $userId, int $packageId, object $data, bool $getComments, bool $getInteractions, bool $getObjectives)
$interactions
static syncGlobalStatus(int $userId, int $packageId, int $refId, object $data, int $new_global_status, bool $time_from_lms)
global $DIC
Definition: feed.php:28
$objectives
static setGlobalObjectives(int $userId, int $packageId, object $data)
$_SERVER['HTTP_HOST']
Definition: raiseError.php:10
$comments
static handleOutcomeWithoutLP(int $a_obj_id, int $a_usr_id, ?float $a_percentage)
+ Here is the call graph for this function:
+ Here is the caller graph for this function:

◆ scormPlayerUnload()

static ilSCORM2004StoreData::scormPlayerUnload ( int  $packageId,
int  $refId,
bool  $time_from_lms,
?int  $userId = null 
)
static

Definition at line 28 of file class.ilSCORM2004StoreData.php.

References $data, $DIC, $ilDB, ilSCORM2004Tracking\_syncReadEvent(), ILIAS\UI\examples\Symbol\Glyph\Header\header(), and ILIAS\Repository\int().

Referenced by ilSCORM13PlayerGUI\executeCommand().

28  : void
29  {
30  global $DIC;
31 
32  $ilDB = $DIC->database();
33 
34  // $data = json_decode(is_string($data) ? $data : file_get_contents('php://input'));
35  $data = json_decode(file_get_contents('php://input'));
36  if (!$data) {
37  return;
38  }
39  if ($userId == null) {
40  $userId = (int) $data->p;
41  self::checkIfAllowed($packageId, $userId, $data->hash);
42  }
43  $last_visited = null;
44  if ($data->last != "") {
45  $last_visited = $data->last;
46  }
47  $endDate = date(
48  'Y-m-d H:i:s',
49  mktime(
50  (int) date('H'),
51  (int) date('i') + 5,
52  (int) date('s'),
53  (int) date('m'),
54  (int) date('d'),
55  (int) date('Y')
56  )
57  );
58  $total_time_sec = null;
59  if ($data->total_time_sec != "") {
60  $total_time_sec = $data->total_time_sec;
61  $ilDB->manipulateF(
62  'UPDATE sahs_user
63  SET total_time_sec = %s, last_visited = %s, hash_end =%s, last_access = %s
64  WHERE obj_id = %s AND user_id = %s',
65  array('integer', 'text', 'timestamp', 'timestamp', 'integer', 'integer'),
66  array($total_time_sec, $last_visited, $endDate, date('Y-m-d H:i:s'), $packageId, $userId)
67  );
68  if ($time_from_lms == true) {
69  self::ensureObjectDataCacheExistence();
70  global $DIC;
71 
72  $ilObjDataCache = $DIC["ilObjDataCache"];
73  // sync access number and time in read event table
75  //end sync access number and time in read event table
76  }
77  } else {
78  $ilDB->manipulateF(
79  'UPDATE sahs_user
80  SET last_visited = %s, hash_end =%s, last_access = %s
81  WHERE obj_id = %s AND user_id = %s',
82  array('text', 'timestamp', 'timestamp', 'integer', 'integer'),
83  array($last_visited, $endDate, date('Y-m-d H:i:s'), $packageId, $userId)
84  );
85  }
86 
87  header('Content-Type: text/plain; charset=UTF-8');
88  print("");
89  }
$time_from_lms
$packageId
Definition: storeScorm.php:25
$refId
Definition: xapitoken.php:58
global $DIC
Definition: feed.php:28
static _syncReadEvent(int $a_obj_id, int $a_user_id, string $a_type, int $a_ref_id, ?bool $time_from_lms=null)
Synch read event table.
+ Here is the call graph for this function:
+ Here is the caller graph for this function:

◆ setCMIData()

static ilSCORM2004StoreData::setCMIData ( int  $userId,
int  $packageId,
object  $data,
bool  $getComments,
bool  $getInteractions,
bool  $getObjectives 
)
static
Returns
mixed[]

Definition at line 193 of file class.ilSCORM2004StoreData.php.

References $DIC, $ilDB, $q, $res, and ilLoggerFactory\getLogger().

Referenced by persistCMIData().

200  : array {
201  global $DIC;
202 
203  $ilDB = $DIC->database();
204  $ilLog = ilLoggerFactory::getLogger('sc13');
205 
206  $result = array();
207 
208  if (!$data) {
209  return $result;
210  }
211 
212  $i_check = $data->i_check;
213  $i_set = $data->i_set;
214  $b_node_update = false;
215  $cmi_node_id = null;
216  $a_map_cmi_interaction_id = array();
217 
218  $tables = array('node', 'comment', 'interaction', 'objective', 'correct_response');
219 
220  foreach ($tables as $table) {
221  if (!is_array($data->$table)) {
222  continue;
223  }
224 
225  $ilLog->debug("SCORM: setCMIData, table -" . $table . "-");
226 
227  // now iterate through data rows from input
228  foreach ($data->$table as &$row) {
229  $ilLog->debug("Checking table: " . $table);
230 
231  switch ($table) {
232  case 'node': //is always first and has only 1 row
233 
234  $res = $ilDB->queryF(
235  'SELECT cmi_node_id FROM cmi_node WHERE cp_node_id = %s and user_id = %s',
236  array('integer', 'integer'),
237  array($row[19], $userId)
238  );
239  $rowtmp = $ilDB->fetchAssoc($res);
240 
241  if ($rowtmp != null) {
242  $cmi_node_id = $rowtmp['cmi_node_id'];
243  $b_node_update = true;
244  } else {
245  $cmi_node_id = $ilDB->nextId('cmi_node');
246  $b_node_update = false;
247  }
248  $ilLog->debug("setCMIdata with cmi_node_id = " . $cmi_node_id);
249  $a_data = array(
250  'accesscount' => array('integer', $row[0]),
251  'accessduration' => array('text', $row[1]),
252  'accessed' => array('text', $row[2]),
253  'activityabsduration' => array('text', $row[3]),
254  'activityattemptcount' => array('integer', $row[4]),
255  'activityexpduration' => array('text', $row[5]),
256  'activityprogstatus' => array('integer', $row[6]),
257  'attemptabsduration' => array('text', $row[7]),
258  'attemptcomplamount' => array('float', $row[8]),
259  'attemptcomplstatus' => array('integer', $row[9]),
260  'attemptexpduration' => array('text', $row[10]),
261  'attemptprogstatus' => array('integer', $row[11]),
262  'audio_captioning' => array('integer', $row[12]),
263  'audio_level' => array('float', $row[13]),
264  'availablechildren' => array('text', $row[14]),
265  'cmi_node_id' => array('integer', $cmi_node_id),
266  'completion' => array('float', $row[16]),
267  'completion_status' => array('text', $row[17]),
268  'completion_threshold' => array('text', $row[18]),
269  'cp_node_id' => array('integer', $row[19]),
270  'created' => array('text', $row[20]),
271  'credit' => array('text', $row[21]),
272  'delivery_speed' => array('float', $row[22]),
273  'c_entry' => array('text', $row[23]),
274  'c_exit' => array('text', $row[24]),
275  'c_language' => array('text', $row[25]),
276  'launch_data' => array('clob', $row[26]),
277  'learner_name' => array('text', $row[27]),
278  'location' => array('text', $row[28]),
279  'c_max' => array('float', $row[29]),
280  'c_min' => array('float', $row[30]),
281  'c_mode' => array('text', $row[31]),
282  'modified' => array('text', $row[32]),
283  'progress_measure' => array('float', $row[33]),
284  'c_raw' => array('float', $row[34]),
285  'scaled' => array('float', $row[35]),
286  'scaled_passing_score' => array('float', $row[36]),
287  'session_time' => array('text', $row[37]),
288  'success_status' => array('text', $row[38]),
289  'suspend_data' => array('clob', $row[39]),
290  'total_time' => array('text', $row[40]),
291  'user_id' => array('integer', $userId),
292  'c_timestamp' => array('timestamp', date('Y-m-d H:i:s')),
293  'additional_tables' => array('integer', $i_check)
294  );
295 
296  if ($b_node_update == false) {
297  $ilDB->insert('cmi_node', $a_data);
298  $ilLog->debug("inserted");
299  } else {
300  $ilDB->update('cmi_node', $a_data, array('cmi_node_id' => array('integer', $cmi_node_id)));
301  $ilLog->debug("updated");
302  }
303 
304  if ($b_node_update == true) {
305  //remove
306  if ($i_set > 7) {
307  $i_set -= 8;
308  if ($getComments) {
309  $q = 'DELETE FROM cmi_comment WHERE cmi_node_id = %s';
310  $ilDB->manipulateF($q, array('integer'), array($cmi_node_id));
311  }
312  }
313  if ($i_set > 3) {
314  $i_set -= 4;
315  if ($getInteractions) {
316  $q = '
317  DELETE cmir
318  FROM cmi_correct_response cmir
319  INNER JOIN cmi_interaction cmii ON cmii.cmi_interaction_id = cmir.cmi_interaction_id
320  WHERE cmii.cmi_node_id = %s
321  ';
322  $ilDB->manipulateF($q, array('integer'), array($cmi_node_id));
323  }
324  }
325  if ($i_set > 1) {
326  $i_set -= 2;
327  if ($getInteractions) {
328  $q = 'DELETE FROM cmi_interaction WHERE cmi_node_id = %s';
329  $ilDB->manipulateF($q, array('integer'), array($cmi_node_id));
330  }
331  }
332  if ($i_set > 0) {
333  $i_set = 0;
334  if ($getObjectives) {
335  $q = 'DELETE FROM cmi_objective WHERE cmi_node_id = %s';
336  $ilDB->manipulateF($q, array('integer'), array($cmi_node_id));
337  }
338  }
339  //end remove
340  }
341  //to send to client
342  $result[(string) $row[19]] = $cmi_node_id;
343  break;
344 
345  case 'comment':
346  $row[0] = $ilDB->nextId('cmi_comment');
347 
348  $ilDB->insert('cmi_comment', array(
349  'cmi_comment_id' => array('integer', $row[0]),
350  'cmi_node_id' => array('integer', $cmi_node_id),
351  'c_comment' => array('clob', $row[2]),
352  'c_timestamp' => array('text', $row[3]),
353  'location' => array('text', $row[4]),
354  'sourceislms' => array('integer', $row[5])
355  ));
356  break;
357 
358  case 'interaction':
359  $cmi_interaction_id = $ilDB->nextId('cmi_interaction');
360  $a_map_cmi_interaction_id[] = array($row[0], $cmi_interaction_id);
361  $ilDB->insert('cmi_interaction', array(
362  'cmi_interaction_id' => array('integer', $cmi_interaction_id),
363  'cmi_node_id' => array('integer', $cmi_node_id),
364  'description' => array('clob', $row[2]),
365  'id' => array('text', $row[3]),
366  'latency' => array('text', $row[4]),
367  'learner_response' => array('clob', $row[5]),
368  'result' => array('text', $row[6]),
369  'c_timestamp' => array('text', $row[7]),
370  'c_type' => array('text', $row[8]),
371  'weighting' => array('float', $row[9])
372  ));
373  break;
374 
375  case 'objective':
376  $row[2] = $ilDB->nextId('cmi_objective');
377  $cmi_interaction_id = null;
378  if ($row[0] != null) {
379  foreach ($a_map_cmi_interaction_id as $i => $value) {
380  if ($row[0] == $value[0]) {
381  $cmi_interaction_id = $value[1];
382  }
383  }
384  }
385  $ilDB->insert('cmi_objective', array(
386  'cmi_interaction_id' => array('integer', $cmi_interaction_id),
387  'cmi_node_id' => array('integer', $cmi_node_id),
388  'cmi_objective_id' => array('integer', $row[2]),
389  'completion_status' => array('text', $row[3]),
390  'description' => array('clob', $row[4]),
391  'id' => array('text', $row[5]),
392  'c_max' => array('float', $row[6]),
393  'c_min' => array('float', $row[7]),
394  'c_raw' => array('float', $row[8]),
395  'scaled' => array('float', $row[9]),
396  'progress_measure' => array('float', $row[10]),
397  'success_status' => array('text', $row[11]),
398  'scope' => array('text', $row[12])
399  ));
400  break;
401 
402  case 'correct_response':
403  $cmi_interaction_id = null;
404  if ($row[1] !== null) {
405  foreach ($a_map_cmi_interaction_id as $i => $value) {
406  if ($row[1] == $value[0]) {
407  $cmi_interaction_id = $value[1];
408  }
409  }
410  $row[0] = $ilDB->nextId('cmi_correct_response');
411  $ilDB->insert('cmi_correct_response', array(
412  'cmi_correct_resp_id' => array('integer', $row[0]),
413  'cmi_interaction_id' => array('integer', $cmi_interaction_id),
414  'pattern' => array('text', $row[2])
415  ));
416  }
417  break;
418  }
419  }
420  }
421  return $result;
422  }
$res
Definition: ltiservices.php:69
static getLogger(string $a_component_id)
Get component logger.
global $DIC
Definition: feed.php:28
$q
Definition: shib_logout.php:21
+ Here is the call graph for this function:
+ Here is the caller graph for this function:

◆ setGlobalObjectives()

static ilSCORM2004StoreData::setGlobalObjectives ( int  $userId,
int  $packageId,
object  $data 
)
staticprotected

Definition at line 424 of file class.ilSCORM2004StoreData.php.

References ilLoggerFactory\getLogger(), and writeGObjective().

Referenced by persistCMIData().

424  : void
425  {
426  $ilLog = ilLoggerFactory::getLogger('sc13');
427  $changed_seq_utilities = $data->changed_seq_utilities;
428  $ilLog->debug("SCORM2004 adl_seq_utilities changed: " . $changed_seq_utilities);
429  if ($changed_seq_utilities == 1) {
430  $returnAr = ilSCORM2004StoreData::writeGObjective($userId, $packageId, (array) $data->adl_seq_utilities);
431  }
432  }
static getLogger(string $a_component_id)
Get component logger.
$packageId
Definition: storeScorm.php:25
static writeGObjective(int $user, int $package, ?array $g_data)
+ Here is the call graph for this function:
+ Here is the caller graph for this function:

◆ syncGlobalStatus()

static ilSCORM2004StoreData::syncGlobalStatus ( int  $userId,
int  $packageId,
int  $refId,
object  $data,
int  $new_global_status,
bool  $time_from_lms 
)
static

Definition at line 661 of file class.ilSCORM2004StoreData.php.

References $DIC, $ilDB, ilSCORM2004Tracking\_syncReadEvent(), ilLPStatusWrapper\_updateStatus(), and ILIAS\Repository\int().

Referenced by persistCMIData().

661  : void
662  {
663  global $DIC;
664  $ilDB = $DIC->database();
665  $ilLog = $DIC["ilLog"];
666  $saved_global_status = $data->saved_global_status;
667  $ilLog->write("saved_global_status=" . $saved_global_status);
668 
669  //update percentage_completed, sco_total_time_sec,status in sahs_user
670  $totalTime = (int) $data->totalTimeCentisec;
671  $totalTime = round($totalTime / 100);
672  $ilDB->queryF(
673  'UPDATE sahs_user SET sco_total_time_sec=%s, status=%s, percentage_completed=%s WHERE obj_id = %s AND user_id = %s',
674  array('integer', 'integer', 'integer', 'integer', 'integer'),
675  array($totalTime, $new_global_status, $data->percentageCompleted, $packageId, $userId)
676  );
677 
678  self::ensureObjectDataCacheExistence();
679 
680  $ilObjDataCache = $DIC["ilObjDataCache"];
681 
682  // update learning progress
683  if ($new_global_status != null) {//could only happen when synchronising from SCORM Offline Player
685 
686  // here put code for soap to MaxCMS e.g. when if($saved_global_status != $new_global_status)
687  }
688  // sync access number and time in read event table
689  if ($time_from_lms == false) {
691  }
692  //end sync access number and time in read event table
693  }
$time_from_lms
$packageId
Definition: storeScorm.php:25
$refId
Definition: xapitoken.php:58
global $DIC
Definition: feed.php:28
static _syncReadEvent(int $a_obj_id, int $a_user_id, string $a_type, int $a_ref_id, ?bool $time_from_lms=null)
Synch read event table.
static _updateStatus(int $a_obj_id, int $a_usr_id, ?object $a_obj=null, bool $a_percentage=false, bool $a_force_raise=false)
+ Here is the call graph for this function:
+ Here is the caller graph for this function:

◆ writeGObjective()

static ilSCORM2004StoreData::writeGObjective ( int  $user,
int  $package,
?array  $g_data 
)
static
Returns
mixed[]|null[]

Definition at line 440 of file class.ilSCORM2004StoreData.php.

References $DIC, $ilDB, ILIAS\LTI\ToolProvider\$key, $res, $scope, and ilLoggerFactory\getLogger().

Referenced by setGlobalObjectives().

440  : array
441  {
442  global $DIC;
443  $ilDB = $DIC->database();
444  $ilLog = ilLoggerFactory::getLogger('sc13');
445  $ilLog->debug("SCORM2004 writeGObjective");
446 
447  $returnAr = array(null, null, null);
448 
449  //iterate over assoziative array
450  if ($g_data == null) {
451  return $returnAr;
452  }
453 
454  $rows_to_insert = array();
455 
456  foreach ($g_data as $key => $value) {
457  $ilLog->debug("SCORM2004 writeGObjective -key: " . $key);
458  //objective
459  //learner = ilias learner id
460  //scope = null / course
461  foreach ($value as $skey => $svalue) {
462  $ilLog->debug("SCORM2004 writeGObjective -skey: " . $skey);
463  //we always have objective and learner id
464  // var_dump($svalue->$user->{"null"});
465  // die();
466  // if ($g_data->$key->$skey->$user->$package) { //check
467  // $o_value = $g_data->$key->$skey->$user->$package;
468  // $scope = $package;
469  // } else { //UK: is this okay? can $scope=0 and $user->{"null"}; when is $scope used?
470  // //scope 0
471  // $o_value = $g_data->$key->$skey->$user->{"null"};
472  // //has to be converted to NULL in JS Later
473  // $scope = 0;
474  // }
475  if (isset($svalue->$user->$package)) {
476  $o_value = $svalue->$user->$package;
477  $scope = $package;
478  } else { //UK: is this okay? can $scope=0 and $user->{"null"}; when is $scope used?
479  //scope 0
480  $o_value = null;
481  //has to be converted to NULL in JS Later
482  $scope = 0;
483  }
484 
485  //insert into database
486  $objective_id = $skey;
487  $toset = $o_value;
488  $dbuser = $user;
489  if ($key === "status") {
490  //special handling for status
491  // $completed = $g_data->$key->$skey->$user->{"completed"};
492  // $measure = $g_data->$key->$skey->$user->{"measure"};
493  // $satisfied = $g_data->$key->$skey->$user->{"satisfied"};
494  $completed = $svalue->$user->{"completed"};
495  $measure = $svalue->$user->{"measure"};
496  $satisfied = $svalue->$user->{"satisfied"};
497 
498  $returnAr = array($completed, $satisfied, $measure);
499 
500  $obj = '-course_overall_status-';
501  $pkg_id = $package;
502 
503  $res = $ilDB->queryF(
504  '
505  SELECT user_id FROM cmi_gobjective
506  WHERE objective_id =%s
507  AND user_id = %s
508  AND scope_id = %s',
509  array('text', 'integer', 'integer'),
510  array($obj, $dbuser, $pkg_id)
511  );
512  $ilLog->debug("SCORM2004 Count is: " . $ilDB->numRows($res));
513  if (!$ilDB->numRows($res)) {
514  $ilDB->manipulateF(
515  '
516  INSERT INTO cmi_gobjective
517  (user_id, status, scope_id, measure, satisfied, objective_id)
518  VALUES (%s, %s, %s, %s, %s, %s)',
519  array('integer', 'text', 'integer', 'text', 'text', 'text'),
520  array($dbuser, $completed, $pkg_id, $measure, $satisfied, $obj)
521  );
522  $ilLog->debug("SCORM2004 cmi_gobjective Insert status=" . $completed . " scope_id=" . $pkg_id . " measure=" . $measure . " satisfied=" . $satisfied . " objective_id=" . $obj);
523  } else {
524  $ilDB->manipulateF(
525  '
526  UPDATE cmi_gobjective
527  SET status = %s,
528  measure = %s,
529  satisfied = %s
530  WHERE objective_id = %s
531  AND user_id = %s
532  AND scope_id = %s',
533  array('text', 'text', 'text', 'text', 'integer', 'integer'),
534  array($completed, $measure, $satisfied, $obj, $dbuser, $pkg_id)
535  );
536  // $ilLog->debug("SCORM2004 cmi_gobjective Update status=" . $completed . " scope_id=" . $pkg_id . " measure=" . $measure . " satisfied=" . $satisfied . " objective_id=" . $obj);
537  }
538  } else { //add it to the rows_to_insert
539  //create the row if this is the first time it has been found
540  if ($rows_to_insert[$objective_id] == null) {
541  $rows_to_insert[$objective_id] = array();
542  }
543  $rows_to_insert[$objective_id][$key] = $toset;
544  }
545  }
546  }
547 
548  //Get the scope for all the global objectives!!!
549  $res = $ilDB->queryF(
550  "SELECT global_to_system FROM cp_package WHERE obj_id = %s",
551  array('text'),
552  array($package)
553  );
554 
555  $scope_id = ($ilDB->fetchObject($res)->global_to_system) ? 0 : $package;
556 
557  //build up the set to look for in the query
558  $existing_key_template = "";
559  foreach (array_keys($rows_to_insert) as $obj_id) {
560  $existing_key_template .= "'{$obj_id}',";
561  }
562  //remove trailing ','
563  $existing_key_template = substr($existing_key_template, 0, -1);
564  $existing_keys = array();
565 
566  if ($existing_key_template != "") {
567  //Get the ones that need to be updated in a single query
568  $res = $ilDB->queryF(
569  "SELECT objective_id
570  FROM cmi_gobjective
571  WHERE user_id = %s
572  AND scope_id = %s
573  AND objective_id IN ($existing_key_template)",
574  array('integer', 'integer'),
575  array($dbuser, $scope_id)
576  );
577 
578  while ($row = $ilDB->fetchAssoc($res)) {
579  $existing_keys[] = $row['objective_id'];
580  }
581  }
582 
583  foreach ($rows_to_insert as $obj_id => $vals) {
584  if (in_array($obj_id, $existing_keys)) {
585  $ilDB->manipulateF(
586  "UPDATE cmi_gobjective
587  SET satisfied=%s,
588  measure=%s,
589  score_raw=%s,
590  score_min=%s,
591  score_max=%s,
592  completion_status=%s,
593  progress_measure=%s
594  WHERE objective_id = %s
595  AND user_id = %s
596  AND scope_id = %s",
597  array('text',
598  'text',
599  'text',
600  'text',
601  'text',
602  'text',
603  'text',
604  'text',
605  'integer',
606  'integer'
607  ),
608  array($vals['satisfied'],
609  $vals["measure"],
610  $vals["score_raw"],
611  $vals["score_min"],
612  $vals["score_max"],
613  $vals["completion_status"],
614  $vals["progress_measure"],
615  $obj_id,
616  $dbuser,
617  $scope_id
618  )
619  );
620  } else {
621  $ilDB->manipulateF(
622  "INSERT INTO cmi_gobjective
623  (user_id, satisfied, measure, scope_id, status, objective_id,
624  score_raw, score_min, score_max, progress_measure, completion_status)
625  VALUES(%s, %s, %s, %s, %s, %s, %s, %s, %s, %s, %s)",
626  array('integer',
627  'text',
628  'text',
629  'integer',
630  'text',
631  'text',
632  'text',
633  'text',
634  'text',
635  'text',
636  'text'
637  ),
638  array($dbuser,
639  $vals['satisfied'],
640  $vals['measure'],
641  $scope_id,
642  null,
643  $obj_id,
644  $vals['score_raw'],
645  $vals['score_min'],
646  $vals['score_max'],
647  $vals['progress_measure'],
648  $vals['completion_status']
649  )
650  );
651  }
652  }
653 
654  // update learning progress here not necessary because integrated in setCMIdata
655  // check _updateStatus for cmi_gobjective
656  // ilLPStatusWrapper::_updateStatus($package, $user);
657 
658  return $returnAr;
659  }
$res
Definition: ltiservices.php:69
$scope
Definition: ltiregstart.php:53
static getLogger(string $a_component_id)
Get component logger.
global $DIC
Definition: feed.php:28
string $key
Consumer key/client ID value.
Definition: System.php:193
+ Here is the call graph for this function:
+ Here is the caller graph for this function:

The documentation for this class was generated from the following file: