ILIAS  release_9 Revision v9.13-25-g2c18ec4c24f
ilECSNodeMappingAssignment Class Reference
+ Collaboration diagram for ilECSNodeMappingAssignment:

Public Member Functions

 __construct (int $a_server_id, int $mid, int $cs_root, int $cs_id)
 
 isMapped ()
 
 getServerId ()
 
 setServerId (int $a_id)
 
 setMembershipId (int $a_member_id)
 
 getMembershipId ()
 
 getTreeId ()
 
 setTreeId (int $root)
 
 getCSId ()
 
 setCSId (int $id)
 
 getRefId ()
 
 setRefId (int $a_id)
 
 getObjId ()
 
 setObjId (int $id)
 
 isTitleUpdateEnabled ()
 
 enableTitleUpdate (bool $enabled)
 
 isPositionUpdateEnabled ()
 
 enablePositionUpdate (bool $enabled)
 
 isTreeUpdateEnabled ()
 
 enableTreeUpdate (bool $enabled)
 
 update ()
 Update node mapping. More...
 
 create ()
 
 delete ()
 Delete entry. More...
 

Static Public Member Functions

static deleteByServerId ($a_server_id)
 

Protected Member Functions

 read ()
 read settings More...
 

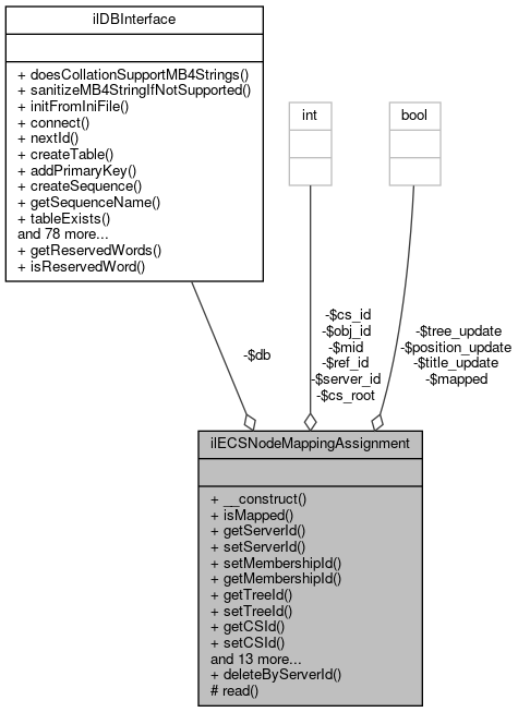
Private Attributes

int $server_id
 
int $mid
 
int $cs_root
 
int $cs_id
 
int $ref_id
 
int $obj_id
 
bool $title_update = false
 
bool $position_update = false
 
bool $tree_update = false
 
bool $mapped = false
 
ilDBInterface $db
 

Detailed Description

Constructor & Destructor Documentation

◆ __construct()

ilECSNodeMappingAssignment::__construct ( int  $a_server_id,
int  $mid,
int  $cs_root,
int  $cs_id 
)

Definition at line 40 of file class.ilECSNodeMappingAssignment.php.

References $cs_id, $cs_root, $DIC, $mid, and read().

41  {
42  global $DIC;
43 
44  $this->db = $DIC->database();
45 
46  $this->server_id = $a_server_id;
47  $this->mid = $mid;
48  $this->cs_root = $cs_root;
49  $this->cs_id = $cs_id;
50 
51  $this->read();
52  }
global $DIC
Definition: feed.php:28
+ Here is the call graph for this function:

Member Function Documentation

◆ create()

ilECSNodeMappingAssignment::create ( )

Definition at line 158 of file class.ilECSNodeMappingAssignment.php.

References getCSId(), getMembershipId(), getObjId(), getRefId(), getServerId(), getTreeId(), isPositionUpdateEnabled(), isTitleUpdateEnabled(), and isTreeUpdateEnabled().

Referenced by update().

158  : bool
159  {
160  $query = 'INSERT INTO ecs_node_mapping_a (server_id,mid,cs_root,cs_id,ref_id,obj_id,title_update,position_update,tree_update) ' .
161  'VALUES( ' .
162  $this->db->quote($this->getServerId(), 'integer') . ', ' .
163  $this->db->quote($this->getMembershipId(), 'integer') . ', ' .
164  $this->db->quote($this->getTreeId(), 'integer') . ', ' .
165  $this->db->quote($this->getCSId(), 'integer') . ', ' .
166  $this->db->quote($this->getRefId(), 'integer') . ', ' .
167  $this->db->quote($this->getObjId(), 'integer') . ', ' .
168  $this->db->quote($this->isTitleUpdateEnabled(), 'integer') . ', ' .
169  $this->db->quote($this->isPositionUpdateEnabled(), 'integer') . ', ' .
170  $this->db->quote($this->isTreeUpdateEnabled(), 'integer') . ' ' .
171  ')';
172  $this->db->manipulate($query);
173  return true;
174  }
+ Here is the call graph for this function:
+ Here is the caller graph for this function:

◆ delete()

ilECSNodeMappingAssignment::delete ( )

Delete entry.

Definition at line 180 of file class.ilECSNodeMappingAssignment.php.

References getCSId(), getMembershipId(), getServerId(), and getTreeId().

180  : void
181  {
182  $query = 'DELETE FROM ecs_node_mapping_a ' .
183  'WHERE server_id = ' . $this->db->quote($this->getServerId(), 'integer') . ' ' .
184  'AND mid = ' . $this->db->quote($this->getMembershipId(), 'integer') . ' ' .
185  'AND cs_root = ' . $this->db->quote($this->getTreeId(), 'integer') . ' ' .
186  'AND cs_id = ' . $this->db->quote($this->getCSId(), 'integer');
187  $this->db->manipulate($query);
188  }
+ Here is the call graph for this function:

◆ deleteByServerId()

static ilECSNodeMappingAssignment::deleteByServerId (   $a_server_id)
static

Definition at line 214 of file class.ilECSNodeMappingAssignment.php.

References $DIC, and $ilDB.

Referenced by ilECSSetting\delete().

214  : bool
215  {
216  global $DIC;
217 
218  $ilDB = $DIC['ilDB'];
219 
220  $query = 'DELETE FROM ecs_node_mapping_a' .
221  ' WHERE server_id = ' . $ilDB->quote($a_server_id, 'integer');
222  $ilDB->manipulate($query);
223  return true;
224  }
global $DIC
Definition: feed.php:28
+ Here is the caller graph for this function:

◆ enablePositionUpdate()

ilECSNodeMappingAssignment::enablePositionUpdate ( bool  $enabled)

Definition at line 134 of file class.ilECSNodeMappingAssignment.php.

References ILIAS\LTI\ToolProvider\$enabled.

Referenced by read().

134  : void
135  {
136  $this->position_update = $enabled;
137  }
bool $enabled
Whether the system instance is enabled to accept connection requests.
Definition: System.php:123
+ Here is the caller graph for this function:

◆ enableTitleUpdate()

ilECSNodeMappingAssignment::enableTitleUpdate ( bool  $enabled)

Definition at line 124 of file class.ilECSNodeMappingAssignment.php.

References ILIAS\LTI\ToolProvider\$enabled.

Referenced by read().

124  : void
125  {
126  $this->title_update = $enabled;
127  }
bool $enabled
Whether the system instance is enabled to accept connection requests.
Definition: System.php:123
+ Here is the caller graph for this function:

◆ enableTreeUpdate()

ilECSNodeMappingAssignment::enableTreeUpdate ( bool  $enabled)

Definition at line 144 of file class.ilECSNodeMappingAssignment.php.

References ILIAS\LTI\ToolProvider\$enabled.

Referenced by read().

144  : void
145  {
146  $this->tree_update = $enabled;
147  }
bool $enabled
Whether the system instance is enabled to accept connection requests.
Definition: System.php:123
+ Here is the caller graph for this function:

◆ getCSId()

ilECSNodeMappingAssignment::getCSId ( )

Definition at line 89 of file class.ilECSNodeMappingAssignment.php.

References $cs_id.

Referenced by create(), delete(), read(), and ilECSCmsTreeSynchronizer\syncCategory().

89  : int
90  {
91  return $this->cs_id;
92  }
+ Here is the caller graph for this function:

◆ getMembershipId()

ilECSNodeMappingAssignment::getMembershipId ( )

Definition at line 74 of file class.ilECSNodeMappingAssignment.php.

References $mid.

Referenced by create(), delete(), and read().

74  : int
75  {
76  return $this->mid;
77  }
+ Here is the caller graph for this function:

◆ getObjId()

ilECSNodeMappingAssignment::getObjId ( )

Definition at line 109 of file class.ilECSNodeMappingAssignment.php.

References $obj_id.

Referenced by create().

109  : int
110  {
111  return $this->obj_id;
112  }
+ Here is the caller graph for this function:

◆ getRefId()

ilECSNodeMappingAssignment::getRefId ( )

Definition at line 99 of file class.ilECSNodeMappingAssignment.php.

References $ref_id.

Referenced by ilECSCmsTreeSynchronizer\checkTreeUpdates(), create(), and ilECSCmsTreeSynchronizer\syncNode().

99  : int
100  {
101  return $this->ref_id;
102  }
+ Here is the caller graph for this function:

◆ getServerId()

ilECSNodeMappingAssignment::getServerId ( )

Definition at line 59 of file class.ilECSNodeMappingAssignment.php.

References $server_id.

Referenced by create(), delete(), and read().

59  : int
60  {
61  return $this->server_id;
62  }
+ Here is the caller graph for this function:

◆ getTreeId()

ilECSNodeMappingAssignment::getTreeId ( )

Definition at line 79 of file class.ilECSNodeMappingAssignment.php.

References $cs_root.

Referenced by create(), delete(), and read().

79  : int
80  {
81  return $this->cs_root;
82  }
+ Here is the caller graph for this function:

◆ isMapped()

ilECSNodeMappingAssignment::isMapped ( )

Definition at line 54 of file class.ilECSNodeMappingAssignment.php.

References $mapped.

54  : bool
55  {
56  return $this->mapped;
57  }

◆ isPositionUpdateEnabled()

ilECSNodeMappingAssignment::isPositionUpdateEnabled ( )

Definition at line 129 of file class.ilECSNodeMappingAssignment.php.

References $position_update.

Referenced by create().

129  : bool
130  {
131  return $this->position_update;
132  }
+ Here is the caller graph for this function:

◆ isTitleUpdateEnabled()

ilECSNodeMappingAssignment::isTitleUpdateEnabled ( )

Definition at line 119 of file class.ilECSNodeMappingAssignment.php.

References $title_update.

Referenced by create().

119  : bool
120  {
121  return $this->title_update;
122  }
+ Here is the caller graph for this function:

◆ isTreeUpdateEnabled()

ilECSNodeMappingAssignment::isTreeUpdateEnabled ( )

Definition at line 139 of file class.ilECSNodeMappingAssignment.php.

References $tree_update.

Referenced by create().

139  : bool
140  {
141  return $this->tree_update;
142  }
+ Here is the caller graph for this function:

◆ read()

ilECSNodeMappingAssignment::read ( )
protected

read settings

Definition at line 195 of file class.ilECSNodeMappingAssignment.php.

References $res, enablePositionUpdate(), enableTitleUpdate(), enableTreeUpdate(), ilDBConstants\FETCHMODE_OBJECT, getCSId(), getMembershipId(), getServerId(), getTreeId(), setObjId(), and setRefId().

Referenced by __construct().

195  : void
196  {
197  $query = 'SELECT * FROM ecs_node_mapping_a ' .
198  'WHERE server_id = ' . $this->db->quote($this->getServerId(), 'integer') . ' ' .
199  'AND mid = ' . $this->db->quote($this->getMembershipId(), 'integer') . ' ' .
200  'AND cs_root = ' . $this->db->quote($this->getTreeId(), 'integer') . ' ' .
201  'AND cs_id = ' . $this->db->quote($this->getCSId(), 'integer') . ' ';
202  $res = $this->db->query($query);
203 
204  while ($row = $res->fetchRow(ilDBConstants::FETCHMODE_OBJECT)) {
205  $this->setObjId($row->obj_id);
206  $this->setRefId($row->ref_id);
207  $this->enableTitleUpdate($row->title_update);
208  $this->enablePositionUpdate($row->position_update);
209  $this->enableTreeUpdate($row->tree_update);
210  $this->mapped = true;
211  }
212  }
$res
Definition: ltiservices.php:69
+ Here is the call graph for this function:
+ Here is the caller graph for this function:

◆ setCSId()

ilECSNodeMappingAssignment::setCSId ( int  $id)

Definition at line 94 of file class.ilECSNodeMappingAssignment.php.

References $id.

94  : void
95  {
96  $this->cs_id = $id;
97  }
$id
plugin.php for ilComponentBuildPluginInfoObjectiveTest::testAddPlugins
Definition: plugin.php:23

◆ setMembershipId()

ilECSNodeMappingAssignment::setMembershipId ( int  $a_member_id)

Definition at line 69 of file class.ilECSNodeMappingAssignment.php.

69  : void
70  {
71  $this->mid = $a_member_id;
72  }

◆ setObjId()

ilECSNodeMappingAssignment::setObjId ( int  $id)

Definition at line 114 of file class.ilECSNodeMappingAssignment.php.

References $id.

Referenced by read().

114  : void
115  {
116  $this->obj_id = $id;
117  }
$id
plugin.php for ilComponentBuildPluginInfoObjectiveTest::testAddPlugins
Definition: plugin.php:23
+ Here is the caller graph for this function:

◆ setRefId()

ilECSNodeMappingAssignment::setRefId ( int  $a_id)

Definition at line 104 of file class.ilECSNodeMappingAssignment.php.

Referenced by read().

104  : void
105  {
106  $this->ref_id = $a_id;
107  }
+ Here is the caller graph for this function:

◆ setServerId()

ilECSNodeMappingAssignment::setServerId ( int  $a_id)

Definition at line 64 of file class.ilECSNodeMappingAssignment.php.

64  : void
65  {
66  $this->server_id = $a_id;
67  }

◆ setTreeId()

ilECSNodeMappingAssignment::setTreeId ( int  $root)

Definition at line 84 of file class.ilECSNodeMappingAssignment.php.

84  : void
85  {
86  $this->cs_root = $root;
87  }

◆ update()

ilECSNodeMappingAssignment::update ( )

Update node mapping.

Definition at line 152 of file class.ilECSNodeMappingAssignment.php.

References create().

152  : void
153  {
154  $this->delete();
155  $this->create();
156  }
+ Here is the call graph for this function:

Field Documentation

◆ $cs_id

int ilECSNodeMappingAssignment::$cs_id
private

Definition at line 28 of file class.ilECSNodeMappingAssignment.php.

Referenced by __construct(), and getCSId().

◆ $cs_root

int ilECSNodeMappingAssignment::$cs_root
private

Definition at line 27 of file class.ilECSNodeMappingAssignment.php.

Referenced by __construct(), and getTreeId().

◆ $db

ilDBInterface ilECSNodeMappingAssignment::$db
private

Definition at line 38 of file class.ilECSNodeMappingAssignment.php.

◆ $mapped

bool ilECSNodeMappingAssignment::$mapped = false
private

Definition at line 36 of file class.ilECSNodeMappingAssignment.php.

Referenced by isMapped().

◆ $mid

int ilECSNodeMappingAssignment::$mid
private

Definition at line 26 of file class.ilECSNodeMappingAssignment.php.

Referenced by __construct(), and getMembershipId().

◆ $obj_id

int ilECSNodeMappingAssignment::$obj_id
private

Definition at line 30 of file class.ilECSNodeMappingAssignment.php.

Referenced by getObjId().

◆ $position_update

bool ilECSNodeMappingAssignment::$position_update = false
private

Definition at line 33 of file class.ilECSNodeMappingAssignment.php.

Referenced by isPositionUpdateEnabled().

◆ $ref_id

int ilECSNodeMappingAssignment::$ref_id
private

Definition at line 29 of file class.ilECSNodeMappingAssignment.php.

Referenced by getRefId().

◆ $server_id

int ilECSNodeMappingAssignment::$server_id
private

Definition at line 25 of file class.ilECSNodeMappingAssignment.php.

Referenced by getServerId().

◆ $title_update

bool ilECSNodeMappingAssignment::$title_update = false
private

Definition at line 32 of file class.ilECSNodeMappingAssignment.php.

Referenced by isTitleUpdateEnabled().

◆ $tree_update

bool ilECSNodeMappingAssignment::$tree_update = false
private

Definition at line 34 of file class.ilECSNodeMappingAssignment.php.

Referenced by isTreeUpdateEnabled().


The documentation for this class was generated from the following file: