ILIAS  release_9 Revision v9.13-25-g2c18ec4c24f
ILIAS\LTI\ToolProvider\ResourceLink Class Reference

Class to represent a platform resource link. More...

+ Collaboration diagram for ILIAS\LTI\ToolProvider\ResourceLink:

Public Member Functions

 __construct ()
 Class constructor. More...
 
 initialize ()
 Initialise the resource link. More...
 
 initialise ()
 Initialise the resource link. More...
 
 save ()
 Save the resource link to the database. More...
 
 delete ()
 Delete the resource link from the database. More...
 
 getPlatform ()
 Get tool consumer. More...
 
 getPlatformId ()
 Get platform ID. More...
 
 setPlatformId (?int $platformId)
 Set platform ID. More...
 
 getContext ()
 Get context. More...
 
 getContextId ()
 Get context record ID. More...
 
 setContext (Context $context)
 Set context. More...
 
 setContextId (?int $contextId)
 Set context ID. More...
 
 getKey ()
 Get consumer key. More...
 
 getId ()
 Get resource link ID. More...
 
 getRecordId ()
 Get resource link record ID. More...
 
 setRecordId (int $id)
 Set resource link record ID. More...
 
 getDataConnector ()
 Get the data connector. More...
 
 getSetting (string $name, string $default='')
 Get a setting value. More...
 
 setSetting (string $name, string $value=null)
 Set a setting value. More...
 
 getSettings ()
 Get an array of all setting values. More...
 
 setSettings (array $settings)
 Set an array of all setting values. More...
 
 saveSettings ()
 Save setting values. More...
 
 hasOutcomesService ()
 Check if an Outcomes service is available. More...
 
 hasMembershipsService ()
 Check if a Memberships service is available. More...
 
 hasSettingService ()
 Check if the Setting extension service is available. More...
 
 hasLineItemService ()
 Check if the Line Item service is available. More...
 
 hasScoreService ()
 Check if the Score service is available. More...
 
 hasResultService ()
 Check if the Result service is available. More...
 
 hasAssessmentControlService ()
 Check if the Assessment Control service is available. More...
 
 doOutcomesService (int $action, Outcome $ltiOutcome, UserResult $userResult)
 Perform an Outcomes service request. More...
 
 doSettingService (int $action, string $value=null)
 Perform a Memberships extension service request. More...
 
 hasToolSettingsService ()
 Check if the Tool Settings service is available. More...
 
 getToolSettings (int $mode=Service\ToolSettings::MODE_CURRENT_LEVEL, bool $simple=true)
 Get Tool Settings. More...
 
 setToolSettings (array $settings=array())
 Set Tool Settings. More...
 
 hasMembershipService ()
 Check if the Membership service is supported. More...
 
 getMembership ()
 Get Membership. More...
 
 getMemberships (bool $withGroups=false)
 Get Memberships. More...
 
 getUserResultSourcedIDs (bool $localOnly=false, int $idScope=null)
 Obtain an array of UserResult objects for users with a result sourcedId. More...
 
 getShares ()
 Get an array of ResourceLinkShare objects for each resource link which is sharing this context. More...
 
 getLineItems (string $resourceId=null, string $tag=null, int $limit=null)
 Get line items. More...
 
 createLineItem (LineItem $lineItem)
 Create a new line item. More...
 
 getOutcomes (int $limit=null)
 Get all outcomes. More...
 
 doAssessmentControlAction (AssessmentControlAction $assessmentControlAction, User $user, int $attemptNumber)
 Perform an Assessment Control action. More...
 

Static Public Member Functions

static fromPlatform (Platform $platform, string $ltiResourceLinkId, string $tempId=null)
 Class constructor from consumer. More...
 
static fromContext (Context $context, string $ltiResourceLinkId, string $tempId=null)
 Class constructor from context. More...
 
static fromRecordId (int $id, DataConnector $dataConnector)
 Load the resource link from the database. More...
 

Data Fields

const EXT_READ = 1
 Read action. More...
 
const EXT_WRITE = 2
 Write (create/update) action. More...
 
const EXT_DELETE = 3
 Delete action. More...
 
const EXT_CREATE = 4
 Create action. More...
 
const EXT_UPDATE = 5
 Update action. More...
 
const EXT_TYPE_DECIMAL = 'decimal'
 Decimal outcome type. More...
 
const EXT_TYPE_PERCENTAGE = 'percentage'
 Percentage outcome type. More...
 
const EXT_TYPE_RATIO = 'ratio'
 Ratio outcome type. More...
 
const EXT_TYPE_LETTER_AF = 'letteraf'
 Letter (A-F) outcome type. More...
 
const EXT_TYPE_LETTER_AF_PLUS = 'letterafplus'
 Letter (A-F) with optional +/- outcome type. More...
 
const EXT_TYPE_PASS_FAIL = 'passfail'
 Pass/fail outcome type. More...
 
const EXT_TYPE_TEXT = 'freetext'
 Free text outcome type. More...
 
string $title = null
 Context title. More...
 
string $ltiResourceLinkId = null
 Resource link ID as supplied in the last connection request. More...
 
array $groupSets = null
 User group sets (null if the platform does not support the groups enhancement) More...
 
array $groups = null
 User groups (null if the platform does not support the groups enhancement) More...
 
HTTPMessage $lastServiceRequest = null
 HttpMessage object for last service request. More...
 
string $extRequest = null
 Request for last service request. More...
 
 $extRequestHeaders = null
 Request headers for last service request. More...
 
string $extResponse = null
 Response from last service request. More...
 
 $extResponseHeaders = null
 Response header from last service request. More...
 
string $primaryResourceLinkId = null
 Primary key value for resource link being shared (if any). More...
 
bool $shareApproved = null
 Whether the sharing request has been approved by the primary resource link. More...
 
int $created = null
 Timestamp for when the object was created. More...
 
int $updated = null
 Timestamp for when the object was last updated. More...
 

Private Member Functions

 load (int $id=null)
 Load the resource link from the database. More...
 
 checkValueType (Outcome $ltiOutcome, array $supportedTypes=null)
 Convert data type of value to a supported type if possible. More...
 
 doService (string $type, string $url, array $params, string $scope)
 Send an unofficial LTI service request to the platform. More...
 
 doResultService (UserResult $userResult, string $url)
 Send a request to the Result service endpoint. More...
 
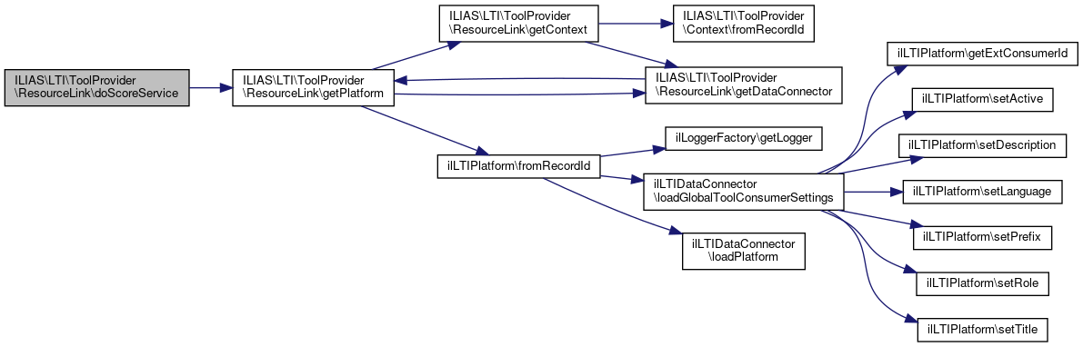
 doScoreService (Outcome $ltiOutcome, UserResult $userResult, string $url)
 Send a service request to the Score service endpoint. More...
 
 doLTI11Service (string $type, string $url, string $xml)
 Send an LTI 1.1 service request to the platform. More...
 
 getLineItemService ()
 Get the Line Item service object. More...
 
 domnodeToArray ($node)
 Convert DOM nodes to array. More...
 

Private Attributes

int $id = null
 Record ID for this resource link. More...
 
Platform $platform = null
 Platform for this resource link. More...
 
int $platformId = null
 Platform ID for this resource link. More...
 
Context $context = null
 Context for this resource link. More...
 
int $contextId = null
 Context ID for this resource link. More...
 
array $settings = null
 Setting values (LTI parameters, custom parameters and local parameters). More...
 
bool $settingsChanged = false
 Whether the settings value have changed since last saved. More...
 
DOMDocument $extDoc = null
 XML document for the last extension service request. More...
 
array $extNodes = null
 XML node array for the last extension service request. More...
 
DataConnector $dataConnector = null
 Data connector object or string. More...
 

Detailed Description

Class to represent a platform resource link.

Author
Stephen P Vickers steph.nosp@m.en@s.nosp@m.pvsof.nosp@m.twar.nosp@m.eprod.nosp@m.ucts.nosp@m..com

Definition at line 35 of file ResourceLink.php.

Constructor & Destructor Documentation

◆ __construct()

ILIAS\LTI\ToolProvider\ResourceLink::__construct ( )

Class constructor.

Definition at line 276 of file ResourceLink.php.

References ILIAS\LTI\ToolProvider\ResourceLink\initialize().

277  {
278  $this->initialize();
279  }
+ Here is the call graph for this function:

Member Function Documentation

◆ checkValueType()

ILIAS\LTI\ToolProvider\ResourceLink::checkValueType ( Outcome  $ltiOutcome,
array  $supportedTypes = null 
)
private

Convert data type of value to a supported type if possible.

Parameters
Outcome$ltiOutcomeOutcome object
array | null$supportedTypesArray of outcome types to be supported (optional, default is null to use supported types reported in the last launch for this resource link)
Returns
bool True if the type/value are valid and supported

Definition at line 1467 of file ResourceLink.php.

References $parts, ILIAS\LTI\ToolProvider\ResourceLink\getSetting(), ILIAS\LTI\ToolProvider\Outcome\getValue(), and ILIAS\LTI\ToolProvider\Outcome\setValue().

Referenced by ILIAS\LTI\ToolProvider\ResourceLink\doOutcomesService().

1467  : bool
1468  {
1469  if (empty($supportedTypes)) {
1470  $supportedTypes = explode(
1471  ',',
1472  str_replace(' ', '', strtolower($this->getSetting('ext_ims_lis_resultvalue_sourcedids', self::EXT_TYPE_DECIMAL)))
1473  );
1474  }
1475  $type = $ltiOutcome->type;
1476  $value = $ltiOutcome->getValue();
1477  // Check whether the type is supported or there is no value
1478  $ok = in_array($type, $supportedTypes) || empty($value);
1479  if (!$ok) {
1480  // Convert numeric values to decimal
1481  if ($type === self::EXT_TYPE_PERCENTAGE) {
1482  if (substr($value, -1) === '%') {
1483  $value = substr($value, 0, -1);
1484  }
1485  $ok = is_numeric($value) && ($value >= 0) && ($value <= 100);
1486  if ($ok) {
1487  $ltiOutcome->setValue($value / 100);
1488  $ltiOutcome->type = self::EXT_TYPE_DECIMAL;
1489  }
1490  } elseif ($type === self::EXT_TYPE_RATIO) {
1491  $parts = explode('/', $value, 2);
1492  $ok = (count($parts) === 2) && is_numeric($parts[0]) && is_numeric($parts[1]) && ($parts[0] >= 0) && ($parts[1] > 0);
1493  if ($ok) {
1494  $ltiOutcome->setValue($parts[0] / $parts[1]);
1495  $ltiOutcome->type = self::EXT_TYPE_DECIMAL;
1496  }
1497  // Convert letter_af to letter_af_plus or text
1498  } elseif ($type === self::EXT_TYPE_LETTER_AF) {
1499  if (in_array(self::EXT_TYPE_LETTER_AF_PLUS, $supportedTypes)) {
1500  $ok = true;
1501  $ltiOutcome->type = self::EXT_TYPE_LETTER_AF_PLUS;
1502  } elseif (in_array(self::EXT_TYPE_TEXT, $supportedTypes)) {
1503  $ok = true;
1504  $ltiOutcome->type = self::EXT_TYPE_TEXT;
1505  }
1506  // Convert letter_af_plus to letter_af or text
1507  } elseif ($type === self::EXT_TYPE_LETTER_AF_PLUS) {
1508  if (in_array(self::EXT_TYPE_LETTER_AF, $supportedTypes) && (strlen($value) === 1)) {
1509  $ok = true;
1510  $ltiOutcome->type = self::EXT_TYPE_LETTER_AF;
1511  } elseif (in_array(self::EXT_TYPE_TEXT, $supportedTypes)) {
1512  $ok = true;
1513  $ltiOutcome->type = self::EXT_TYPE_TEXT;
1514  }
1515  // Convert text to decimal
1516  } elseif ($type === self::EXT_TYPE_TEXT) {
1517  $ok = is_numeric($value) && ($value >= 0) && ($value <= 1);
1518  if ($ok) {
1519  $ltiOutcome->type = self::EXT_TYPE_DECIMAL;
1520  } elseif (substr($value, -1) === '%') {
1521  $value = substr($value, 0, -1);
1522  $ok = is_numeric($value) && ($value >= 0) && ($value <= 100);
1523  if ($ok) {
1524  if (in_array(self::EXT_TYPE_PERCENTAGE, $supportedTypes)) {
1525  $ltiOutcome->type = self::EXT_TYPE_PERCENTAGE;
1526  } else {
1527  $ltiOutcome->setValue($value / 100);
1528  $ltiOutcome->type = self::EXT_TYPE_DECIMAL;
1529  }
1530  }
1531  }
1532  }
1533  }
1534 
1535  return $ok;
1536  }
if($clientAssertionType !='urn:ietf:params:oauth:client-assertion-type:jwt-bearer'|| $grantType !='client_credentials') $parts
Definition: ltitoken.php:64
+ Here is the call graph for this function:
+ Here is the caller graph for this function:

◆ createLineItem()

ILIAS\LTI\ToolProvider\ResourceLink::createLineItem ( LineItem  $lineItem)

Create a new line item.

Parameters
LineItem$lineItemLine item object
Returns
bool True if successful

Definition at line 1289 of file ResourceLink.php.

References ILIAS\LTI\ToolProvider\ResourceLink\$ltiResourceLinkId, and ILIAS\LTI\ToolProvider\ResourceLink\getLineItemService().

1289  : bool
1290  {
1291  $ok = false;
1292  $lineItemService = $this->getLineItemService();
1293  if (!empty($lineItemService)) {
1294  $lineItem->ltiResourceLinkId = $this->ltiResourceLinkId;
1295  $ok = $lineItemService->createLineItem($lineItem);
1296  }
1297 
1298  return $ok;
1299  }
+ Here is the call graph for this function:

◆ delete()

ILIAS\LTI\ToolProvider\ResourceLink::delete ( )

Delete the resource link from the database.

Returns
bool True if the resource link was successfully deleted.

Definition at line 326 of file ResourceLink.php.

References ILIAS\LTI\ToolProvider\ResourceLink\getDataConnector().

326  : bool
327  {
328  return $this->getDataConnector()->deleteResourceLink($this);
329  }
+ Here is the call graph for this function:

◆ doAssessmentControlAction()

ILIAS\LTI\ToolProvider\ResourceLink::doAssessmentControlAction ( AssessmentControlAction  $assessmentControlAction,
User  $user,
int  $attemptNumber 
)

Perform an Assessment Control action.

Parameters
AssessmentControlAction$assessmentControlActionAssessment control object
User$userUser object
int$attemptNumberNumber of attempt
Returns
string|bool The response status or false if the request was not successfully processed

Definition at line 1336 of file ResourceLink.php.

References $http, $url, and ILIAS\LTI\ToolProvider\ResourceLink\getSetting().

1337  {
1338  $status = false;
1339  $this->extRequest = '';
1340  $this->extRequestHeaders = '';
1341  $this->extResponse = '';
1342  $this->extResponseHeaders = '';
1343  $this->lastServiceRequest = null;
1344  $url = $this->getSetting('custom_ap_acs_url');
1345  if (!empty($url)) {
1346  $assessmentControlService = new Service\AssessmentControl($this, $url);
1347  $status = $assessmentControlService->submitAction($assessmentControlAction, $user, $attemptNumber);
1348  $http = $assessmentControlService->getHttpMessage();
1349  $this->extResponse = $http->response;
1350  $this->extResponseHeaders = $http->responseHeaders;
1351  $this->extRequest = $http->request;
1352  $this->extRequestHeaders = $http->requestHeaders;
1353  $this->lastServiceRequest = $http;
1354  }
1355 
1356  return $status;
1357  }
$url
Definition: ltiregstart.php:35
$http
Definition: raiseError.php:7
+ Here is the call graph for this function:

◆ doLTI11Service()

ILIAS\LTI\ToolProvider\ResourceLink::doLTI11Service ( string  $type,
string  $url,
string  $xml 
)
private

Send an LTI 1.1 service request to the platform.

Parameters
string$typeMessage type value
string$urlURL to send request to
string$xmlXML of message request
Returns
bool True if the request successfully obtained a response

Definition at line 1681 of file ResourceLink.php.

References ILIAS\LTI\ToolProvider\Tool\$defaultTool, Vendor\Package\$e, $http, $scope, ILIAS\LTI\ToolProvider\ResourceLink\domnodeToArray(), ILIAS\LTI\ToolProvider\ResourceLink\getPlatform(), and ILIAS\LTI\ToolProvider\useOAuth1().

Referenced by ILIAS\LTI\ToolProvider\ResourceLink\doOutcomesService().

1681  : bool
1682  {
1683  $ok = false;
1684  $this->extRequest = '';
1685  $this->extRequestHeaders = '';
1686  $this->extResponse = '';
1687  $this->extResponseHeaders = '';
1688  $this->lastServiceRequest = null;
1689  if (!empty($url)) {
1690  $id = uniqid();
1691  $xmlRequest = <<< EOD
1692 <?xml version = "1.0" encoding = "UTF-8"?>
1693 <imsx_POXEnvelopeRequest xmlns = "http://www.imsglobal.org/services/ltiv1p1/xsd/imsoms_v1p0">
1694  <imsx_POXHeader>
1695  <imsx_POXRequestHeaderInfo>
1696  <imsx_version>V1.0</imsx_version>
1697  <imsx_messageIdentifier>{$id}</imsx_messageIdentifier>
1698  </imsx_POXRequestHeaderInfo>
1699  </imsx_POXHeader>
1700  <imsx_POXBody>
1701  <{$type}Request>
1702 {$xml}
1703  </{$type}Request>
1704  </imsx_POXBody>
1705 </imsx_POXEnvelopeRequest>
1706 EOD;
1707  $scope = 'https://purl.imsglobal.org/spec/lti-bo/scope/basicoutcome';
1708  $retry = false;
1709  $newToken = false;
1710  if (!$this->getPlatform()->useOAuth1()) {
1711  $accessToken = $this->platform->getAccessToken();
1712  $retry = true;
1713  if (empty($accessToken)) {
1714  $accessToken = new AccessToken($this->platform);
1715  $this->platform->setAccessToken($accessToken);
1716  }
1717  if (!$accessToken->hasScope($scope) && (empty(Tool::$defaultTool) || !in_array(
1718  $scope,
1719  Tool::$defaultTool->requiredScopes
1720  ))) {
1721  $accessToken->expires = time();
1722  $accessToken->get($scope, true);
1723  $this->platform->setAccessToken($accessToken);
1724  $newToken = true;
1725  }
1726  }
1727  do {
1728  // Add message signature
1729  $header = $this->getPlatform()->addSignature($url, $xmlRequest, 'POST', 'application/xml');
1730  // Connect to platform
1731  $http = new \ILIAS\LTI\ToolProvider\Http\HttpMessage($url, 'POST', $xmlRequest, $header);
1732  if ($http->send()) {
1733  // Parse XML response
1734  $this->extResponse = $http->response;
1735  $this->extResponseHeaders = $http->responseHeaders;
1736  try {
1737  $this->extDoc = new DOMDocument();
1738  $this->extDoc->loadXML($http->response);
1739  $this->extNodes = $this->domnodeToArray($this->extDoc->documentElement);
1740  if (isset($this->extNodes['imsx_POXHeader']['imsx_POXResponseHeaderInfo']['imsx_statusInfo']['imsx_codeMajor']) &&
1741  ($this->extNodes['imsx_POXHeader']['imsx_POXResponseHeaderInfo']['imsx_statusInfo']['imsx_codeMajor'] === 'success')) {
1742  $ok = true;
1743  }
1744  } catch (\Exception $e) {
1745  }
1746  }
1747  $retry = $retry && !$newToken && !$ok;
1748  if ($retry) { // Obtain a new access token just for the required scope
1749  $accessToken = $this->platform->getAccessToken();
1750  $accessToken->expires = time();
1751  $accessToken->get($scope, true);
1752  $this->platform->setAccessToken($accessToken);
1753  $newToken = true;
1754  }
1755  } while ($retry);
1756  $this->extRequest = $http->request;
1757  $this->extRequestHeaders = $http->requestHeaders;
1758  $this->lastServiceRequest = $http;
1759  }
1760 
1761  return $ok;
1762  }
$scope
Definition: ltiregstart.php:53
static Tool $defaultTool
Default tool for use with service requests.
Definition: Tool.php:299
$url
Definition: ltiregstart.php:35
$http
Definition: raiseError.php:7
useOAuth1()
Determine whether this consumer is using the OAuth 1 security model.
Definition: System.php:698
+ Here is the call graph for this function:
+ Here is the caller graph for this function:

◆ domnodeToArray()

ILIAS\LTI\ToolProvider\ResourceLink::domnodeToArray (   $node)
private

Convert DOM nodes to array.

Parameters
DOMElement | \DOMText$nodeXML element
Returns
array|string Array of XML document elements

Definition at line 1786 of file ResourceLink.php.

Referenced by ILIAS\LTI\ToolProvider\ResourceLink\doLTI11Service(), and ILIAS\LTI\ToolProvider\ResourceLink\doService().

1787  {
1788  $output = array();
1789  switch ($node->nodeType) {
1790  case XML_CDATA_SECTION_NODE:
1791  case XML_TEXT_NODE:
1792  $output = trim($node->textContent);
1793  break;
1794  case XML_ELEMENT_NODE:
1795  for ($i = 0; $i < $node->childNodes->length; $i++) {
1796  $child = $node->childNodes->item($i);
1797  $v = $this->domnodeToArray($child);
1798  if (isset($child->tagName)) {
1799  $output[$child->tagName][] = $v;
1800  } else {
1801  $s = (string) $v;
1802  if (!empty($s)) {
1803  $output = $s;
1804  }
1805  }
1806  }
1807  if (is_array($output)) {
1808  if ($node->hasAttributes()) {
1809  foreach ($node->attributes as $attrNode) {
1810  $output['@attributes'][$attrNode->name] = (string) $attrNode->value;
1811  }
1812  }
1813  foreach ($output as $t => $v) {
1814  if (is_array($v) && (count($v) === 1) && ($t !== '@attributes')) {
1815  $output[$t] = $v[0];
1816  }
1817  }
1818  }
1819  break;
1820  }
1821 
1822  return $output;
1823  }
+ Here is the caller graph for this function:

◆ doOutcomesService()

ILIAS\LTI\ToolProvider\ResourceLink::doOutcomesService ( int  $action,
Outcome  $ltiOutcome,
UserResult  $userResult 
)

Perform an Outcomes service request.

Parameters
int$actionThe action type constant
Outcome$ltiOutcomeOutcome object
UserResult$userResultUserResult object
Returns
bool True if the request was successfully processed

Definition at line 718 of file ResourceLink.php.

References $comment, ILIAS\LTI\ToolProvider\ApiHook\$OUTCOMES_SERVICE_HOOK, $params, $response, ILIAS\LTI\ToolProvider\ResourceLink\checkValueType(), ILIAS\LTI\ToolProvider\ResourceLink\doLTI11Service(), ILIAS\LTI\ToolProvider\ResourceLink\doResultService(), ILIAS\LTI\ToolProvider\ResourceLink\doScoreService(), ILIAS\LTI\ToolProvider\ResourceLink\doService(), ILIAS\LTI\ToolProvider\ApiHook\getApiHook(), ILIAS\LTI\ToolProvider\ResourceLink\getPlatform(), ILIAS\LTI\ToolProvider\Outcome\getPointsPossible(), ILIAS\LTI\ToolProvider\UserResult\getResourceLink(), ILIAS\LTI\ToolProvider\Outcome\getValue(), ILIAS\LTI\ToolProvider\ApiHook\hasConfiguredApiHook(), ILIAS\UI\examples\Symbol\Glyph\Language\language(), and ILIAS\LTI\ToolProvider\Outcome\setValue().

718  : bool
719  {
720  $ok = false;
721  $this->extResponse = '';
722  // Lookup service details from the source resource link appropriate to the user (in case the destination is being shared)
723  $sourceResourceLink = $userResult->getResourceLink();
724  $sourcedId = $userResult->ltiResultSourcedId;
725 
726  // Use LTI 1.1 service in preference to extension service if it is available
727  $urlAGS = $sourceResourceLink->getSetting('custom_lineitem_url');
728  $urlLTI11 = $sourceResourceLink->getSetting('lis_outcome_service_url');
729  $urlExt = $sourceResourceLink->getSetting('ext_ims_lis_basic_outcome_url');
730 
731  if (!empty($urlAGS)) {
732  if (($action === self::EXT_READ) && ($ltiOutcome->type === self::EXT_TYPE_DECIMAL) && $sourceResourceLink->hasResultService()) {
733  $ltiOutcome = $this->doResultService($userResult, $urlAGS);
734  $ok = !empty($ltiOutcome);
735  } elseif ((($action === self::EXT_WRITE) && $this->checkValueType($ltiOutcome, array(self::EXT_TYPE_DECIMAL)) && $sourceResourceLink->hasScoreService()) ||
736  ($action === self::EXT_DELETE)) {
737  if ($action === self::EXT_DELETE) {
738  $ltiOutcome->setValue(null);
739  $ltiOutcome->activityProgress = 'Initialized';
740  $ltiOutcome->gradingProgress = 'NotReady';
741  }
742  $ok = $this->doScoreService($ltiOutcome, $userResult, $urlAGS);
743  }
744  }
745  if (!$ok && is_null($ltiOutcome->getValue())) {
746  $ltiOutcome->setValue('');
747  }
748  if (!$ok && !empty($urlLTI11)) {
749  $do = '';
750  $outcome = $ltiOutcome->getValue();
751  if (($action === self::EXT_READ) && ($ltiOutcome->type === self::EXT_TYPE_DECIMAL)) {
752  $do = 'readResult';
753  } elseif (($action === self::EXT_WRITE) && $this->checkValueType($ltiOutcome, array(self::EXT_TYPE_DECIMAL))) {
754  $do = 'replaceResult';
755  if (($ltiOutcome->getPointsPossible() <> 1) && ($ltiOutcome->getPointsPossible() > 0)) {
756  $outcome = $outcome / $ltiOutcome->getPointsPossible();
757  }
758  } elseif ($action === self::EXT_DELETE) {
759  $do = 'deleteResult';
760  }
761  if (!empty($do)) {
762  $xml = '';
763  if ($action === self::EXT_WRITE) {
764  $comment = (empty($ltiOutcome->comment)) ? '' : trim($ltiOutcome->comment);
765  if (!empty($comment) && !empty($sourceResourceLink->getSetting('ext_outcome_data_values_accepted'))) {
766  $resultDataTypes = explode(',', $sourceResourceLink->getSetting('ext_outcome_data_values_accepted'));
767  $resultDataType = '';
768  if (count($resultDataTypes) === 1) {
769  $resultDataType = $resultDataTypes[0];
770  } elseif (count($resultDataTypes) > 1) {
771  $isUrl = (strpos($comment, 'http://') === 0) || (strpos($comment, 'https://') === 0);
772  if ($isUrl && in_array('ltiLaunchUrl', $resultDataTypes)) {
773  $resultDataType = 'ltiLaunchUrl';
774  } elseif ($isUrl && in_array('url', $resultDataTypes)) {
775  $resultDataType = 'url';
776  } elseif (in_array('text', $resultDataTypes)) {
777  $resultDataType = 'text';
778  }
779  }
780  if (!empty($resultDataType)) {
781  $xml = <<< EOF
782 
783  <resultData>
784  <{$resultDataType}>{$comment}</{$resultDataType}>
785  </resultData>
786 EOF;
787  }
788  }
789  $xml = <<< EOF
790 
791  <result>
792  <resultScore>
793  <language>{$ltiOutcome->language}</language>
794  <textString>{$outcome}</textString>
795  </resultScore>{$xml}
796  </result>
797 EOF;
798  }
799  $sourcedId = htmlentities($sourcedId);
800  $xml = <<<EOF
801  <resultRecord>
802  <sourcedGUID>
803  <sourcedId>{$sourcedId}</sourcedId>
804  </sourcedGUID>{$xml}
805  </resultRecord>
806 EOF;
807  if ($this->doLTI11Service($do, $urlLTI11, $xml)) {
808  switch ($action) {
809  case self::EXT_READ:
810  if (!isset($this->extNodes['imsx_POXBody']["{$do}Response"]['result']['resultScore']['textString'])) {
811  break;
812  } else {
813  $ltiOutcome->setValue($this->extNodes['imsx_POXBody']["{$do}Response"]['result']['resultScore']['textString']);
814  }
815  // no break
816  case self::EXT_WRITE:
817  case self::EXT_DELETE:
818  $ok = true;
819  break;
820  }
821  }
822  }
823  }
824  if (!$ok && !empty($urlExt)) {
825  $do = '';
826  $outcome = $ltiOutcome->getValue();
827  if (($action === self::EXT_READ) && ($ltiOutcome->type === self::EXT_TYPE_DECIMAL)) {
828  $do = 'basic-lis-readresult';
829  } elseif (($action === self::EXT_WRITE) && $this->checkValueType($ltiOutcome, array(self::EXT_TYPE_DECIMAL))) {
830  $do = 'basic-lis-updateresult';
831  if (($ltiOutcome->getPointsPossible() <> 1) && ($ltiOutcome->getPointsPossible() > 0)) {
832  $outcome = $outcome / $ltiOutcome->getPointsPossible();
833  }
834  } elseif ($action === self::EXT_DELETE) {
835  $do = 'basic-lis-deleteresult';
836  }
837  if (!empty($do)) {
838  $params = array();
839  $params['sourcedid'] = $sourcedId;
840  $params['result_resultscore_textstring'] = $outcome;
841  if (!empty($ltiOutcome->language)) {
842  $params['result_resultscore_language'] = $ltiOutcome->language;
843  }
844  if (!empty($ltiOutcome->status)) {
845  $params['result_statusofresult'] = $ltiOutcome->status;
846  }
847  if (!empty($ltiOutcome->date)) {
848  $params['result_date'] = $ltiOutcome->date;
849  }
850  if (!empty($ltiOutcome->type)) {
851  $params['result_resultvaluesourcedid'] = $ltiOutcome->type;
852  }
853  if (!empty($ltiOutcome->dataSource)) {
854  $params['result_datasource'] = $ltiOutcome->dataSource;
855  }
856  if ($this->doService($do, $urlExt, $params, 'https://purl.imsglobal.org/spec/lti-ext/scope/outcomes')) {
857  switch ($action) {
858  case self::EXT_READ:
859  if (isset($this->extNodes['result']['resultscore']['textstring'])) {
860  $ltiOutcome->setValue($this->extNodes['result']['resultscore']['textstring']);
861  }
862  // no break
863  case self::EXT_WRITE:
864  case self::EXT_DELETE:
865  $ok = true;
866  break;
867  }
868  }
869  }
870  }
871  if ((!$ok) && $this->hasConfiguredApiHook(self::$OUTCOMES_SERVICE_HOOK, $this->getPlatform()->getFamilyCode(), $this)) {
872  $className = $this->getApiHook(self::$OUTCOMES_SERVICE_HOOK, $this->getPlatform()->getFamilyCode());
873  $hook = new $className($this);
874  $response = $hook->doOutcomesService($action, $ltiOutcome, $userResult);
875  if ($response !== false) {
876  $ok = true;
877  if ($action === self::EXT_READ) {
878  $ltiOutcome->setValue($response);
879  }
880  }
881  }
882 
883  return $ok;
884  }
static hasConfiguredApiHook(string $hookName, string $familyCode, $sourceObject)
Check if an API hook is registered and configured.
Definition: ApiHook.php:115
if(! $DIC->user() ->getId()||!ilLTIConsumerAccess::hasCustomProviderCreationAccess()) $params
Definition: ltiregstart.php:33
$response
Definition: xapitoken.php:93
static getApiHook(string $hookName, string $familyCode)
Get the class name for an API hook.
Definition: ApiHook.php:88
static string $OUTCOMES_SERVICE_HOOK
Outcomes service hook name.
Definition: ApiHook.php:53
$comment
Definition: buildRTE.php:72
+ Here is the call graph for this function:

◆ doResultService()

ILIAS\LTI\ToolProvider\ResourceLink::doResultService ( UserResult  $userResult,
string  $url 
)
private

Send a request to the Result service endpoint.

Parameters
UserResult$userResultUserResult object
string$urlURL to send request to
Returns
Outcome Outcome object

Definition at line 1622 of file ResourceLink.php.

References $http, and ILIAS\LTI\ToolProvider\ResourceLink\getPlatform().

Referenced by ILIAS\LTI\ToolProvider\ResourceLink\doOutcomesService().

1622  : ?Outcome
1623  {
1624  $outcome = null;
1625  $this->extRequest = '';
1626  $this->extRequestHeaders = '';
1627  $this->extResponse = '';
1628  $this->extResponseHeaders = '';
1629  $this->lastServiceRequest = null;
1630  if (!empty($url)) {
1631  $resultService = new Service\Result($this->getPlatform(), $url);
1632  $outcome = $resultService->get($userResult);
1633  $http = $resultService->getHttpMessage();
1634  $this->extResponse = $http->response;
1635  $this->extResponseHeaders = $http->responseHeaders;
1636  $this->extRequest = $http->request;
1637  $this->extRequestHeaders = $http->requestHeaders;
1638  $this->lastServiceRequest = $http;
1639  }
1640 
1641  return $outcome;
1642  }
$url
Definition: ltiregstart.php:35
$http
Definition: raiseError.php:7
+ Here is the call graph for this function:
+ Here is the caller graph for this function:

◆ doScoreService()

ILIAS\LTI\ToolProvider\ResourceLink::doScoreService ( Outcome  $ltiOutcome,
UserResult  $userResult,
string  $url 
)
private

Send a service request to the Score service endpoint.

Parameters
Outcome$ltiOutcomeOutcome object
UserResult$userResultUserResult object
string$urlURL to send request to
Returns
bool True if the request successfully obtained a response

Definition at line 1651 of file ResourceLink.php.

References $http, and ILIAS\LTI\ToolProvider\ResourceLink\getPlatform().

Referenced by ILIAS\LTI\ToolProvider\ResourceLink\doOutcomesService().

1651  : bool
1652  {
1653  $ok = false;
1654  $this->extRequest = '';
1655  $this->extRequestHeaders = '';
1656  $this->extResponse = '';
1657  $this->extResponseHeaders = '';
1658  $this->lastServiceRequest = null;
1659  if (!empty($url)) {
1660  $scoreService = new Service\Score($this->getPlatform(), $url);
1661  $scoreService->submit($ltiOutcome, $userResult);
1662  $http = $scoreService->getHttpMessage();
1663  $this->extResponse = $http->response;
1664  $this->extResponseHeaders = $http->responseHeaders;
1665  $ok = $http->ok;
1666  $this->extRequest = $http->request;
1667  $this->extRequestHeaders = $http->requestHeaders;
1668  $this->lastServiceRequest = $http;
1669  }
1670 
1671  return $ok;
1672  }
$url
Definition: ltiregstart.php:35
$http
Definition: raiseError.php:7
+ Here is the call graph for this function:
+ Here is the caller graph for this function:

◆ doService()

ILIAS\LTI\ToolProvider\ResourceLink::doService ( string  $type,
string  $url,
array  $params,
string  $scope 
)
private

Send an unofficial LTI service request to the platform.

Parameters
string$typeMessage type value
string$urlURL to send request to
array$paramsAssociative array of parameter values to be passed
string$scopeScope for service
Returns
bool True if the request successfully obtained a response

Definition at line 1546 of file ResourceLink.php.

References ILIAS\LTI\ToolProvider\Tool\$defaultTool, Vendor\Package\$e, $http, ILIAS\LTI\ToolProvider\ResourceLink\domnodeToArray(), ILIAS\LTI\ToolProvider\ResourceLink\getPlatform(), and ILIAS\LTI\ToolProvider\useOAuth1().

Referenced by ILIAS\LTI\ToolProvider\ResourceLink\doOutcomesService(), ILIAS\LTI\ToolProvider\ResourceLink\doSettingService(), and ILIAS\LTI\ToolProvider\ResourceLink\getMemberships().

1546  : bool
1547  {
1548  $ok = false;
1549  $this->extRequest = '';
1550  $this->extRequestHeaders = '';
1551  $this->extResponse = '';
1552  $this->extResponseHeaders = '';
1553  $this->lastServiceRequest = null;
1554  if (!empty($url)) {
1555  $params['lti_version'] = $this->getPlatform()->ltiVersion;
1556  $params['lti_message_type'] = $type;
1557  $retry = false;
1558  $newToken = false;
1559  if (!$this->getPlatform()->useOAuth1()) {
1560  $accessToken = $this->platform->getAccessToken();
1561  $retry = true;
1562  if (empty($accessToken)) {
1563  $accessToken = new AccessToken($this->platform);
1564  $this->platform->setAccessToken($accessToken);
1565  }
1566  if (!$accessToken->hasScope($scope) && (empty(Tool::$defaultTool) || !in_array(
1567  $scope,
1568  Tool::$defaultTool->requiredScopes
1569  ))) {
1570  $accessToken->expires = time();
1571  $accessToken->get($scope, true);
1572  $this->platform->setAccessToken($accessToken);
1573  $newToken = true;
1574  }
1575  }
1576  do {
1577  // Add message signature
1578  $signed = $this->getPlatform()->addSignature($url, $params, 'POST', 'application/x-www-form-urlencoded');
1579  // Connect to platform
1580  if (is_array($signed)) {
1581  $http = new HttpMessage($url, 'POST', $signed);
1582  } else {
1583  $http = new HttpMessage($url, 'POST', $params, $signed);
1584  }
1585  if ($http->send()) {
1586  // Parse XML response
1587  $this->extResponse = $http->response;
1588  $this->extResponseHeaders = $http->responseHeaders;
1589  try {
1590  $this->extDoc = new DOMDocument();
1591  $this->extDoc->loadXML($http->response);
1592  $this->extNodes = $this->domnodeToArray($this->extDoc->documentElement);
1593  if (isset($this->extNodes['statusinfo']['codemajor']) && ($this->extNodes['statusinfo']['codemajor'] === 'Success')) {
1594  $ok = true;
1595  }
1596  } catch (\Exception $e) {
1597  }
1598  }
1599  $retry = $retry && !$newToken && !$ok;
1600  if ($retry) { // Obtain a new access token just for the required scope
1601  $accessToken = $this->platform->getAccessToken();
1602  $accessToken->expires = time();
1603  $accessToken->get($scope, true);
1604  $this->platform->setAccessToken($accessToken);
1605  $newToken = true;
1606  }
1607  } while ($retry);
1608  $this->extRequest = $http->request;
1609  $this->extRequestHeaders = $http->requestHeaders;
1610  $this->lastServiceRequest = $http;
1611  }
1612 
1613  return $ok;
1614  }
$scope
Definition: ltiregstart.php:53
if(! $DIC->user() ->getId()||!ilLTIConsumerAccess::hasCustomProviderCreationAccess()) $params
Definition: ltiregstart.php:33
static Tool $defaultTool
Default tool for use with service requests.
Definition: Tool.php:299
$url
Definition: ltiregstart.php:35
$http
Definition: raiseError.php:7
useOAuth1()
Determine whether this consumer is using the OAuth 1 security model.
Definition: System.php:698
+ Here is the call graph for this function:
+ Here is the caller graph for this function:

◆ doSettingService()

ILIAS\LTI\ToolProvider\ResourceLink::doSettingService ( int  $action,
string  $value = null 
)

Perform a Memberships extension service request.

The userResult table is updated with any user objects with lis_result_sourcedid values.

Parameters
bool$withGroupsTrue is group information is to be requested as well
Returns
mixed Array of UserResult objects or False if the request was not successful
Deprecated:
Use getMemberships() instead
See also
ResourceLink::getMemberships() Perform a Setting service request.
Parameters
int$actionThe action type constant
string | null$valueThe setting value (optional, default is null)
Returns
mixed The setting value for a read action, true if a write or delete action was successful, otherwise false

Definition at line 907 of file ResourceLink.php.

References $params, $response, $url, ILIAS\LTI\ToolProvider\ResourceLink\doService(), ILIAS\LTI\ToolProvider\ResourceLink\getSetting(), ILIAS\LTI\ToolProvider\ResourceLink\saveSettings(), and ILIAS\LTI\ToolProvider\ResourceLink\setSetting().

908  {
909  $response = false;
910  $this->extResponse = '';
911  switch ($action) {
912  case self::EXT_READ:
913  $do = 'basic-lti-loadsetting';
914  break;
915  case self::EXT_WRITE:
916  $do = 'basic-lti-savesetting';
917  break;
918  case self::EXT_DELETE:
919  $do = 'basic-lti-deletesetting';
920  break;
921  }
922  if (isset($do)) {
923  $url = $this->getSetting('ext_ims_lti_tool_setting_url');
924  $params = array();
925  $params['id'] = $this->getSetting('ext_ims_lti_tool_setting_id');
926  if (is_null($value)) {
927  $value = '';
928  }
929  $params['setting'] = $value;
930 
931  if ($this->doService($do, $url, $params, 'https://purl.imsglobal.org/spec/lti-ext/scope/setting')) {
932  switch ($action) {
933  case self::EXT_READ:
934  if (isset($this->extNodes['setting']['value'])) {
935  $response = $this->extNodes['setting']['value'];
936  if (is_array($response)) {
937  $response = '';
938  }
939  }
940  break;
941  case self::EXT_WRITE:
942  $this->setSetting('ext_ims_lti_tool_setting', $value);
943  $this->saveSettings();
944  $response = true;
945  break;
946  case self::EXT_DELETE:
947  $response = true;
948  break;
949  }
950  }
951  }
952 
953  return $response;
954  }
if(! $DIC->user() ->getId()||!ilLTIConsumerAccess::hasCustomProviderCreationAccess()) $params
Definition: ltiregstart.php:33
$response
Definition: xapitoken.php:93
$url
Definition: ltiregstart.php:35
+ Here is the call graph for this function:

◆ fromContext()

static ILIAS\LTI\ToolProvider\ResourceLink::fromContext ( Context  $context,
string  $ltiResourceLinkId,
string  $tempId = null 
)
static

Class constructor from context.

Parameters
Context$contextContext object
string$ltiResourceLinkIdResource link ID value
string | null$tempIdTemporary Resource link ID value (optional, default is null)
Returns
ResourceLink

Definition at line 1410 of file ResourceLink.php.

References ILIAS\LTI\ToolProvider\ResourceLink\$ltiResourceLinkId, and ILIAS\LTI\ToolProvider\Context\getDataConnector().

Referenced by ILIAS\LTI\ToolProvider\Tool\authenticate().

1410  : ResourceLink
1411  {
1412  $resourceLink = new ResourceLink();
1413  $resourceLink->setContext($context);
1414  $resourceLink->dataConnector = $context->getDataConnector();
1415  $resourceLink->ltiResourceLinkId = $ltiResourceLinkId;
1416  if (!empty($ltiResourceLinkId)) {
1417  $resourceLink->load();
1418  if (is_null($resourceLink->id) && !empty($tempId)) {
1419  $resourceLink->ltiResourceLinkId = $tempId;
1420  $resourceLink->load();
1421  $resourceLink->ltiResourceLinkId = $ltiResourceLinkId;
1422  }
1423  $resourceLink->setContext($context); // Ensure context remains set
1424  }
1425 
1426  return $resourceLink;
1427  }
getDataConnector()
Get the data connector.
Definition: Context.php:302
+ Here is the call graph for this function:
+ Here is the caller graph for this function:

◆ fromPlatform()

static ILIAS\LTI\ToolProvider\ResourceLink::fromPlatform ( Platform  $platform,
string  $ltiResourceLinkId,
string  $tempId = null 
)
static

Class constructor from consumer.

Deprecated:
Use fromPlatform() instead
See also
ResourceLink::fromPlatform()
Parameters
ToolConsumer$consumerConsumer object
string$ltiResourceLinkIdResource link ID value
string$tempIdTemporary Resource link ID value (optional, default is null)
Returns
ResourceLink Class constructor from platform.
Parameters
Platform$platformPlatform object
string$ltiResourceLinkIdResource link ID value
string | null$tempIdTemporary Resource link ID value (optional, default is null)
Returns
ResourceLink

Definition at line 1385 of file ResourceLink.php.

References ILIAS\LTI\ToolProvider\ResourceLink\$ltiResourceLinkId, ILIAS\LTI\ToolProvider\ResourceLink\$platform, and ILIAS\LTI\ToolProvider\Platform\getDataConnector().

Referenced by ILIAS\LTI\ToolProvider\Tool\authenticate().

1385  : ResourceLink
1386  {
1387  $resourceLink = new ResourceLink();
1388  $resourceLink->platform = $platform;
1389  $resourceLink->dataConnector = $platform->getDataConnector();
1390  $resourceLink->ltiResourceLinkId = $ltiResourceLinkId;
1391  if (!empty($ltiResourceLinkId)) {
1392  $resourceLink->load();
1393  if (is_null($resourceLink->id) && !empty($tempId)) {
1394  $resourceLink->ltiResourceLinkId = $tempId;
1395  $resourceLink->load();
1396  $resourceLink->ltiResourceLinkId = $ltiResourceLinkId;
1397  }
1398  }
1399 
1400  return $resourceLink;
1401  }
getDataConnector()
Get the data connector.
Definition: Platform.php:328
+ Here is the call graph for this function:
+ Here is the caller graph for this function:

◆ fromRecordId()

static ILIAS\LTI\ToolProvider\ResourceLink::fromRecordId ( int  $id,
DataConnector  $dataConnector 
)
static

Load the resource link from the database.

Parameters
int$idRecord ID of resource link
DataConnector$dataConnectorDatabase connection object
Returns
ResourceLink ResourceLink object

Definition at line 1435 of file ResourceLink.php.

References ILIAS\LTI\ToolProvider\ResourceLink\$dataConnector.

Referenced by ILIAS\LTI\ToolProvider\Tool\checkForShare(), ILIAS\LTI\ToolProvider\UserResult\getResourceLink(), ilLTIAppEventListener\handleOutcomeWithoutLP(), and ilLTIAppEventListener\tryOutcomeService().

1435  : ResourceLink
1436  {
1437  $resourceLink = new ResourceLink();
1438  $resourceLink->dataConnector = $dataConnector;
1439  $resourceLink->load($id);
1440 
1441  return $resourceLink;
1442  }
+ Here is the caller graph for this function:

◆ getContext()

ILIAS\LTI\ToolProvider\ResourceLink::getContext ( )

Get context.

Returns
Context|null LTIContext object for this resource link.

Definition at line 420 of file ResourceLink.php.

References ILIAS\LTI\ToolProvider\ResourceLink\$context, ILIAS\LTI\ToolProvider\Context\fromRecordId(), and ILIAS\LTI\ToolProvider\ResourceLink\getDataConnector().

Referenced by ILIAS\LTI\ToolProvider\ResourceLink\getMemberships(), ILIAS\LTI\ToolProvider\ResourceLink\getPlatform(), ILIAS\LTI\ToolProvider\ResourceLink\hasMembershipsService(), ilLTIDataConnector\loadResourceLink(), and ilLTIDataConnector\saveResourceLink().

420  : ?Context
421  {
422  if (is_null($this->context) && !is_null($this->contextId)) {
423  $this->context = Context::fromRecordId($this->contextId, $this->getDataConnector());
424  }
425 
426  return $this->context;
427  }
static fromRecordId(int $id, \ILIAS\LTI\ToolProvider\DataConnector\DataConnector $dataConnector)
Load the context from the database.
Definition: Context.php:664
+ Here is the call graph for this function:
+ Here is the caller graph for this function:

◆ getContextId()

ILIAS\LTI\ToolProvider\ResourceLink::getContextId ( )

Get context record ID.

Returns
int|null Context record ID for this resource link.

Definition at line 434 of file ResourceLink.php.

References ILIAS\LTI\ToolProvider\ResourceLink\$contextId.

Referenced by ILIAS\LTI\ToolProvider\ResourceLink\getMemberships(), ILIAS\LTI\ToolProvider\ResourceLink\hasMembershipsService(), and ilLTIDataConnector\saveResourceLink().

434  : ?int
435  {
436  if (is_null($this->contextId) && !is_null($this->context)) {
437  $this->contextId = $this->context->getRecordId();
438  }
439 
440  return $this->contextId;
441  }
+ Here is the caller graph for this function:

◆ getDataConnector()

ILIAS\LTI\ToolProvider\ResourceLink::getDataConnector ( )

Get the data connector.

Returns
DataConnector|null Data connector object or string

Definition at line 509 of file ResourceLink.php.

References ILIAS\LTI\ToolProvider\ResourceLink\$dataConnector, and ILIAS\LTI\ToolProvider\ResourceLink\getPlatform().

Referenced by ILIAS\LTI\ToolProvider\ResourceLinkShareKey\__construct(), ILIAS\LTI\ToolProvider\ResourceLink\delete(), ILIAS\LTI\ToolProvider\UserResult\fromResourceLink(), ILIAS\LTI\ToolProvider\ResourceLink\getContext(), ILIAS\LTI\ToolProvider\ResourceLink\getPlatform(), ILIAS\LTI\ToolProvider\ResourceLink\getShares(), ILIAS\LTI\ToolProvider\ResourceLink\getUserResultSourcedIDs(), ILIAS\LTI\ToolProvider\ResourceLink\load(), and ILIAS\LTI\ToolProvider\ResourceLink\save().

509  : ?DataConnector
510  {
511  if (empty($this->dataConnector)) {
512  $this->getPlatform();
513  if (!empty($this->platform)) {
514  $this->dataConnector = $this->platform->getDataConnector();
515  }
516  }
517 
518  return $this->dataConnector;
519  }
+ Here is the call graph for this function:
+ Here is the caller graph for this function:

◆ getId()

ILIAS\LTI\ToolProvider\ResourceLink::getId ( )

Get resource link ID.

Returns
string ID for this resource link.

Definition at line 480 of file ResourceLink.php.

References ILIAS\LTI\ToolProvider\ResourceLink\$ltiResourceLinkId.

Referenced by ilLTIDataConnector\loadResourceLink(), and ilLTIDataConnector\saveResourceLink().

480  : ?string
481  {
483  }
+ Here is the caller graph for this function:

◆ getKey()

ILIAS\LTI\ToolProvider\ResourceLink::getKey ( )

Get consumer key.

Returns
string Consumer key value for this resource link.

Definition at line 470 of file ResourceLink.php.

References ILIAS\LTI\ToolProvider\ResourceLink\getPlatform().

470  : string
471  {
472  return $this->getPlatform()->getKey();
473  }
+ Here is the call graph for this function:

◆ getLineItems()

ILIAS\LTI\ToolProvider\ResourceLink::getLineItems ( string  $resourceId = null,
string  $tag = null,
int  $limit = null 
)

Get line items.

Parameters
string | null$resourceIdTool resource ID
string | null$tagTag
int | null$limitLimit of line items to be returned in each request, null for service default
Returns
Service[]|bool Array of LineItem objects or false on error

Definition at line 1262 of file ResourceLink.php.

References $http, and ILIAS\LTI\ToolProvider\ResourceLink\getLineItemService().

1263  {
1264  $lineItems = false;
1265  $this->extRequest = '';
1266  $this->extRequestHeaders = '';
1267  $this->extResponse = '';
1268  $this->extResponseHeaders = '';
1269  $this->lastServiceRequest = null;
1270  $lineItemService = $this->getLineItemService();
1271  if (!empty($lineItemService)) {
1272  $lineItems = $lineItemService->getAll($this->ltiResourceLinkId, $resourceId, $tag, $limit);
1273  $http = $lineItemService->getHttpMessage();
1274  $this->extResponse = $http->response;
1275  $this->extResponseHeaders = $http->responseHeaders;
1276  $this->extRequest = $http->request;
1277  $this->extRequestHeaders = $http->requestHeaders;
1278  $this->lastServiceRequest = $http;
1279  }
1280 
1281  return $lineItems;
1282  }
$http
Definition: raiseError.php:7
+ Here is the call graph for this function:

◆ getLineItemService()

ILIAS\LTI\ToolProvider\ResourceLink::getLineItemService ( )
private

Get the Line Item service object.

Returns
bool|Service Line Item service, or false if not available //erased Service\LineItem

Definition at line 1769 of file ResourceLink.php.

References $url, ILIAS\LTI\ToolProvider\ResourceLink\getPlatform(), and ILIAS\LTI\ToolProvider\ResourceLink\getSetting().

Referenced by ILIAS\LTI\ToolProvider\ResourceLink\createLineItem(), and ILIAS\LTI\ToolProvider\ResourceLink\getLineItems().

1770  {
1771  $url = $this->getSetting('custom_lineitems_url');
1772  if (!empty($url)) {
1773  $lineItemService = new Service\LineItem($this->getPlatform(), $url);
1774  } else {
1775  $lineItemService = false;
1776  }
1777 
1778  return $lineItemService;
1779  }
$url
Definition: ltiregstart.php:35
+ Here is the call graph for this function:
+ Here is the caller graph for this function:

◆ getMembership()

ILIAS\LTI\ToolProvider\ResourceLink::getMembership ( )

Get Membership.

Deprecated:
Use getMemberships() instead
See also
ResourceLink::getMemberships()
Returns
mixed The array of UserResult objects if successful, otherwise false

Definition at line 1044 of file ResourceLink.php.

References ILIAS\LTI\ToolProvider\ResourceLink\getMemberships(), and ILIAS\LTI\ToolProvider\Util\logDebug().

1045  {
1047  'Method ceLTIc\LTI\ResourceLink::getMembership() has been deprecated; please use ceLTIc\LTI\ResourceLink::getMemberships() instead.',
1048  true
1049  );
1050  return $this->getMemberships();
1051  }
static logDebug(string $message, bool $showSource=false)
Log a debug message.
Definition: Util.php:363
+ Here is the call graph for this function:

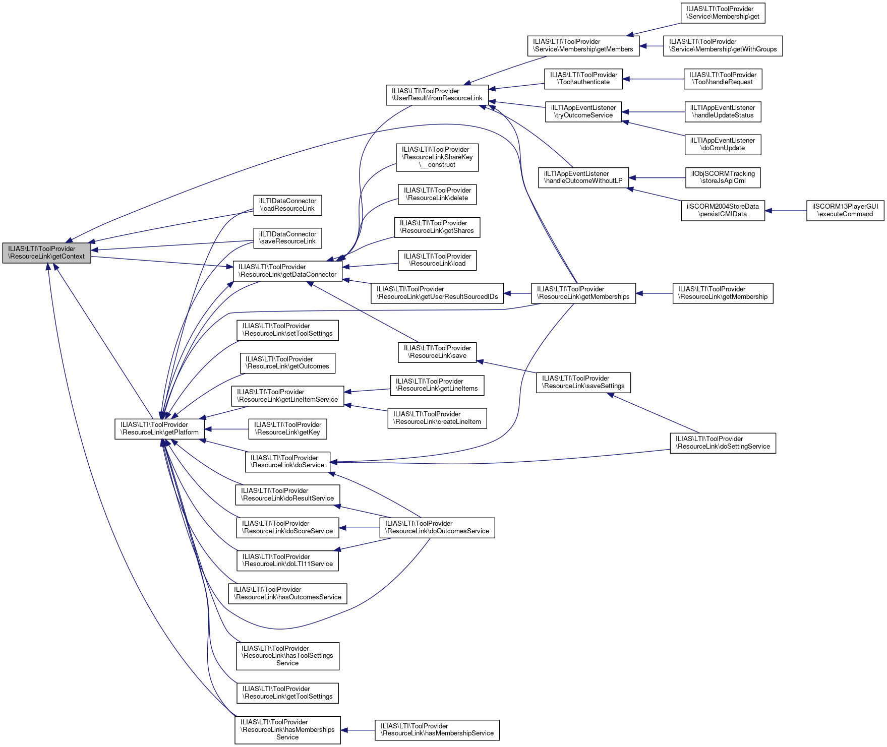
◆ getMemberships()

ILIAS\LTI\ToolProvider\ResourceLink::getMemberships ( bool  $withGroups = false)

Get Memberships.

Parameters
bool$withGroupsTrue is group information is to be requested as well
Returns
mixed The array of UserResult objects if successful, otherwise false

Definition at line 1058 of file ResourceLink.php.

References ILIAS\LTI\ToolProvider\ResourceLink\$id, ILIAS\LTI\ToolProvider\ApiHook\$MEMBERSHIPS_SERVICE_HOOK, $params, $service, $url, ILIAS\LTI\ToolProvider\ResourceLink\doService(), ILIAS\LTI\ToolProvider\UserResult\fromResourceLink(), ILIAS\LTI\ToolProvider\ApiHook\getApiHook(), ILIAS\LTI\ToolProvider\ResourceLink\getContext(), ILIAS\LTI\ToolProvider\ResourceLink\getContextId(), ILIAS\LTI\ToolProvider\ResourceLink\getPlatform(), ILIAS\LTI\ToolProvider\ResourceLink\getSetting(), ILIAS\LTI\ToolProvider\ResourceLink\getUserResultSourcedIDs(), ILIAS\LTI\ToolProvider\ApiHook\hasConfiguredApiHook(), ILIAS\LTI\ToolProvider\Tool\ID_SCOPE_RESOURCE, ILIAS\LTI\ToolProvider\Service\Membership\MEDIA_TYPE_MEMBERSHIPS_NRPS, ILIAS\LTI\ToolProvider\Service\Membership\MEDIA_TYPE_MEMBERSHIPS_V1, and ILIAS\LTI\ToolProvider\parseRoles().

Referenced by ILIAS\LTI\ToolProvider\ResourceLink\getMembership().

1059  {
1060  $ok = false;
1061  $userResults = array();
1062  $hasLtiLinkService = !empty($this->getSetting('custom_link_memberships_url'));
1063  $hasLtiContextService = !empty($this->getContextId()) &&
1064  (!empty($this->getContext()->getSetting('custom_context_memberships_url')) || !empty($this->getContext()->getSetting('custom_context_memberships_v2_url')));
1065  $hasGroupsService = !empty($this->getContextId()) && !empty($this->getContext()->getSetting('custom_context_groups_url'));
1066  $hasExtService = !empty($this->getSetting('ext_ims_lis_memberships_url'));
1067  $hasApiHook = $this->hasConfiguredApiHook(self::$MEMBERSHIPS_SERVICE_HOOK, $this->getPlatform()->getFamilyCode(), $this);
1068  if (($hasLtiContextService && (!$withGroups || $hasGroupsService)) || (!$hasExtService && !$hasApiHook)) {
1069  if (!empty($this->getContextId()) && !empty($this->getContext()->getSetting('custom_context_memberships_v2_url'))) {
1070  $url = $this->getContext()->getSetting('custom_context_memberships_v2_url');
1072  } else {
1073  $url = $this->getContext()->getSetting('custom_context_memberships_url');
1075  }
1076  $service = new Service\Membership($this, $url, $format);
1077  if (!$withGroups) {
1078  $userResults = $service->get();
1079  } else {
1080  $userResults = $service->getWithGroups();
1081  }
1082  $this->lastServiceRequest = $service->getHttpMessage();
1083  $ok = $userResults !== false;
1084  } elseif ($hasLtiLinkService) {
1085  $id = $this->id;
1086  $this->id = null;
1087  $url = $this->getSetting('custom_link_memberships_url');
1089  $service = new Service\Membership($this, $url, $format);
1090  if (!$withGroups) {
1091  $userResults = $service->get();
1092  } else {
1093  $userResults = $service->getWithGroups();
1094  }
1095  $this->lastServiceRequest = $service->getHttpMessage();
1096  $this->id = $id;
1097  $ok = $userResults !== false;
1098  }
1099  if (!$ok && $hasExtService) {
1100  $this->extResponse = '';
1101  $url = $this->getSetting('ext_ims_lis_memberships_url');
1102  $params = array();
1103  $params['id'] = $this->getSetting('ext_ims_lis_memberships_id');
1104  if ($withGroups) {
1105  $ok = $this->doService(
1106  'basic-lis-readmembershipsforcontextwithgroups',
1107  $url,
1108  $params,
1109  'https://purl.imsglobal.org/spec/lti-ext/scope/memberships'
1110  );
1111  }
1112  if (!$ok) {
1113  $ok = $this->doService(
1114  'basic-lis-readmembershipsforcontext',
1115  $url,
1116  $params,
1117  'https://purl.imsglobal.org/spec/lti-ext/scope/memberships'
1118  );
1119  }
1120  if ($ok) {
1121  $this->groupSets = array();
1122  $this->groups = array();
1123  if (isset($this->extNodes['memberships'])) {
1124  $memberships = $this->extNodes['memberships'];
1125  } elseif (isset($this->extNodes['members'])) {
1126  $memberships = $this->extNodes['members'];
1127  } else {
1128  $ok = false;
1129  }
1130  }
1131  if ($ok) {
1132  if (!isset($memberships['member'])) {
1133  $members = array();
1134  } elseif (!isset($memberships['member'][0])) {
1135  $members = array();
1136  $members[0] = $memberships['member'];
1137  } else {
1138  $members = $memberships['member'];
1139  }
1140 
1141  for ($i = 0; $i < count($members); $i++) {
1142  $userresult = UserResult::fromResourceLink($this, $members[$i]['user_id']);
1143 
1144  // Set the user name
1145  $firstname = (isset($members[$i]['person_name_given'])) ? $members[$i]['person_name_given'] : '';
1146  $lastname = (isset($members[$i]['person_name_family'])) ? $members[$i]['person_name_family'] : '';
1147  $fullname = (isset($members[$i]['person_name_full'])) ? $members[$i]['person_name_full'] : '';
1148  $userresult->setNames($firstname, $lastname, $fullname);
1149 
1150  // Set the sourcedId
1151  if (isset($members[$i]['person_sourcedid'])) {
1152  $userresult->sourcedId = $members[$i]['person_sourcedid'];
1153  }
1154 
1155  // Set the user email
1156  $email = (isset($members[$i]['person_contact_email_primary'])) ? $members[$i]['person_contact_email_primary'] : '';
1157  $userresult->setEmail($email, $this->getPlatform()->defaultEmail);
1158 
1159  // Set the user roles
1160  if (isset($members[$i]['roles'])) {
1161  $userresult->roles = Tool::parseRoles($members[$i]['roles']);
1162  }
1163 
1164  // Set the user groups
1165  if (!isset($members[$i]['groups']['group'])) {
1166  $groups = array();
1167  } elseif (!isset($members[$i]['groups']['group'][0])) {
1168  $groups = array();
1169  $groups[0] = $members[$i]['groups']['group'];
1170  } else {
1171  $groups = $members[$i]['groups']['group'];
1172  }
1173  for ($j = 0; $j < count($groups); $j++) {
1174  $group = $groups[$j];
1175  if (isset($group['set'])) {
1176  $set_id = $group['set']['id'];
1177  if (!isset($this->groupSets[$set_id])) {
1178  $this->groupSets[$set_id] = array('title' => $group['set']['title'], 'groups' => array(),
1179  'num_members' => 0, 'num_staff' => 0, 'num_learners' => 0);
1180  }
1181  $this->groupSets[$set_id]['num_members']++;
1182  if ($userresult->isStaff()) {
1183  $this->groupSets[$set_id]['num_staff']++;
1184  }
1185  if ($userresult->isLearner()) {
1186  $this->groupSets[$set_id]['num_learners']++;
1187  }
1188  if (!in_array($group['id'], $this->groupSets[$set_id]['groups'])) {
1189  $this->groupSets[$set_id]['groups'][] = $group['id'];
1190  }
1191  $this->groups[$group['id']] = array('title' => $group['title'], 'set' => $set_id);
1192  } else {
1193  $this->groups[$group['id']] = array('title' => $group['title']);
1194  }
1195  $userresult->groups[] = $group['id'];
1196  }
1197  if (isset($members[$i]['lis_result_sourcedid'])) {
1198  $userresult->ltiResultSourcedId = $members[$i]['lis_result_sourcedid'];
1199  }
1200  $userResults[] = $userresult;
1201  }
1202  } else {
1203  $userResults = false;
1204  }
1205  $ok = $userResults !== false;
1206  }
1207  if (!$ok && $hasApiHook) {
1208  $className = $this->getApiHook(self::$MEMBERSHIPS_SERVICE_HOOK, $this->getPlatform()->getFamilyCode());
1209  $hook = new $className($this);
1210  $userResults = $hook->getMemberships($withGroups);
1211  $ok = $userResults !== false;
1212  }
1213  if ($ok) {
1214  $oldUsers = $this->getUserResultSourcedIDs(true, Tool::ID_SCOPE_RESOURCE);
1215  foreach ($userResults as $userresult) {
1216  // If a result sourcedid is provided save the user
1217  if (!empty($userresult->ltiResultSourcedId)) {
1218  $userresult->save();
1219  }
1220  // Remove old user (if it exists)
1221  unset($oldUsers[$userresult->getId(Tool::ID_SCOPE_RESOURCE)]);
1222  }
1223  // Delete any old users which were not in the latest list from the platform
1224  foreach ($oldUsers as $id => $userresult) {
1225  $userresult->delete();
1226  }
1227  }
1228 
1229  return $userResults;
1230  }
static string $MEMBERSHIPS_SERVICE_HOOK
Memberships service hook name.
Definition: ApiHook.php:48
static hasConfiguredApiHook(string $hookName, string $familyCode, $sourceObject)
Check if an API hook is registered and configured.
Definition: ApiHook.php:115
const MEDIA_TYPE_MEMBERSHIPS_NRPS
Media type for Names and Role Provisioning service.
Definition: Membership.php:42
if(! $DIC->user() ->getId()||!ilLTIConsumerAccess::hasCustomProviderCreationAccess()) $params
Definition: ltiregstart.php:33
const MEDIA_TYPE_MEMBERSHIPS_V1
Media type for version 1 of Memberships service.
Definition: Membership.php:37
static getApiHook(string $hookName, string $familyCode)
Get the class name for an API hook.
Definition: ApiHook.php:88
$url
Definition: ltiregstart.php:35
static parseRoles($roles, string $ltiVersion=Util::LTI_VERSION1)
Get an array of fully qualified user roles.
Definition: System.php:538
$service
Definition: ltiservices.php:43
const ID_SCOPE_RESOURCE
Prefix the ID with the consumer key and resource ID.
Definition: Tool.php:66
static fromResourceLink(ResourceLink $resourceLink, string $ltiUserId)
Class constructor from resource link.
Definition: UserResult.php:265
+ Here is the call graph for this function:
+ Here is the caller graph for this function:

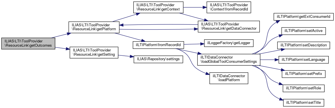
◆ getOutcomes()

ILIAS\LTI\ToolProvider\ResourceLink::getOutcomes ( int  $limit = null)

Get all outcomes.

Parameters
int | null$limitLimit of outcomes to be returned in each request, null for service default
Returns
Outcome[]|bool Array of Outcome objects or false on error

Definition at line 1306 of file ResourceLink.php.

References $http, $url, ILIAS\LTI\ToolProvider\ResourceLink\getPlatform(), and ILIAS\LTI\ToolProvider\ResourceLink\getSetting().

1307  {
1308  $outcomes = false;
1309  $this->extRequest = '';
1310  $this->extRequestHeaders = '';
1311  $this->extResponse = '';
1312  $this->extResponseHeaders = '';
1313  $this->lastServiceRequest = null;
1314  $url = $this->getSetting('custom_lineitem_url');
1315  if (!empty($url)) {
1316  $resultService = new Service\Result($this->getPlatform(), $url);
1317  $outcomes = $resultService->getAll($limit);
1318  $http = $resultService->getHttpMessage();
1319  $this->extResponse = $http->response;
1320  $this->extResponseHeaders = $http->responseHeaders;
1321  $this->extRequest = $http->request;
1322  $this->extRequestHeaders = $http->requestHeaders;
1323  $this->lastServiceRequest = $http;
1324  }
1325 
1326  return $outcomes;
1327  }
$url
Definition: ltiregstart.php:35
$http
Definition: raiseError.php:7
+ Here is the call graph for this function:

◆ getPlatform()

ILIAS\LTI\ToolProvider\ResourceLink::getPlatform ( )

Get tool consumer.

Deprecated:
Use getPlatform() instead
See also
Context::getPlatform()
Returns
ToolConsumer Tool consumer object for this resource link. Get tool consumer ID.
Deprecated:
Use getPlatformId() instead
See also
Context::getPlatformId()
Returns
int|null Tool Consumer ID for this resource link. Set tool consumer ID.
Deprecated:
Use setPlatformId() instead
See also
Context::setPlatformId()
Parameters
int$consumerIdTool Consumer ID for this resource link. Get platform.
Returns
Platform Platform object for this resource link.

Definition at line 381 of file ResourceLink.php.

References ILIAS\LTI\ToolProvider\ResourceLink\$platform, ilLTIPlatform\fromRecordId(), ILIAS\LTI\ToolProvider\ResourceLink\getContext(), and ILIAS\LTI\ToolProvider\ResourceLink\getDataConnector().

Referenced by ILIAS\LTI\ToolProvider\ResourceLink\doLTI11Service(), ILIAS\LTI\ToolProvider\ResourceLink\doOutcomesService(), ILIAS\LTI\ToolProvider\ResourceLink\doResultService(), ILIAS\LTI\ToolProvider\ResourceLink\doScoreService(), ILIAS\LTI\ToolProvider\ResourceLink\doService(), ILIAS\LTI\ToolProvider\ResourceLink\getDataConnector(), ILIAS\LTI\ToolProvider\ResourceLink\getKey(), ILIAS\LTI\ToolProvider\ResourceLink\getLineItemService(), ILIAS\LTI\ToolProvider\ResourceLink\getMemberships(), ILIAS\LTI\ToolProvider\ResourceLink\getOutcomes(), ILIAS\LTI\ToolProvider\ResourceLink\getToolSettings(), ILIAS\LTI\ToolProvider\ResourceLink\hasMembershipsService(), ILIAS\LTI\ToolProvider\ResourceLink\hasOutcomesService(), ILIAS\LTI\ToolProvider\ResourceLink\hasToolSettingsService(), ilLTIDataConnector\loadResourceLink(), ilLTIDataConnector\saveResourceLink(), and ILIAS\LTI\ToolProvider\ResourceLink\setToolSettings().

381  : ?Platform
382  {
383  if (is_null($this->platform)) {
384  if (!is_null($this->context) || !is_null($this->contextId)) {
385  $this->platform = $this->getContext()->getPlatform();
386  } else {
387  //UK changed from $this->platform = Platform::fromRecordId($this->platformId, $this->getDataConnector());
388  $this->platform = \ilLTIPlatform::fromRecordId($this->platformId, $this->getDataConnector());
389  }
390  }
391 
392  return $this->platform;
393  }
static fromRecordId(int $id, ilLTIDataConnector $dataConnector)
Load the platform from the database by its record ID.
+ Here is the call graph for this function:
+ Here is the caller graph for this function:

◆ getPlatformId()

ILIAS\LTI\ToolProvider\ResourceLink::getPlatformId ( )

Get platform ID.

Returns
int|null Platform ID for this resource link.

Definition at line 400 of file ResourceLink.php.

References ILIAS\LTI\ToolProvider\ResourceLink\$platformId.

400  : ?int
401  {
402  return $this->platformId;
403  }

◆ getRecordId()

ILIAS\LTI\ToolProvider\ResourceLink::getRecordId ( )

Get resource link record ID.

Returns
int|null Record ID for this resource link.

Definition at line 490 of file ResourceLink.php.

References ILIAS\LTI\ToolProvider\ResourceLink\$id.

Referenced by ILIAS\LTI\ToolProvider\ResourceLinkShareKey\__construct(), ilLTIDataConnector\deleteResourceLink(), ILIAS\LTI\ToolProvider\UserResult\fromResourceLink(), ilLTIDataConnector\loadResourceLink(), and ilLTIDataConnector\saveResourceLink().

490  : ?int
491  {
492  return $this->id;
493  }
+ Here is the caller graph for this function:

◆ getSetting()

ILIAS\LTI\ToolProvider\ResourceLink::getSetting ( string  $name,
string  $default = '' 
)

Get a setting value.

Parameters
string$nameName of setting
string$defaultValue to return if the setting does not exist (optional, default is an empty string)
Returns
string Setting value

Definition at line 527 of file ResourceLink.php.

References ILIAS\Repository\settings().

Referenced by ILIAS\LTI\ToolProvider\ResourceLink\checkValueType(), ILIAS\LTI\ToolProvider\ResourceLink\doAssessmentControlAction(), ILIAS\LTI\ToolProvider\ResourceLink\doSettingService(), ILIAS\LTI\ToolProvider\ResourceLink\getLineItemService(), ILIAS\LTI\ToolProvider\ResourceLink\getMemberships(), ILIAS\LTI\ToolProvider\ResourceLink\getOutcomes(), ILIAS\LTI\ToolProvider\ResourceLink\getToolSettings(), ILIAS\LTI\ToolProvider\ResourceLink\hasAssessmentControlService(), ILIAS\LTI\ToolProvider\ResourceLink\hasLineItemService(), ILIAS\LTI\ToolProvider\ResourceLink\hasMembershipsService(), ILIAS\LTI\ToolProvider\ResourceLink\hasOutcomesService(), ILIAS\LTI\ToolProvider\ResourceLink\hasResultService(), ILIAS\LTI\ToolProvider\ResourceLink\hasScoreService(), ILIAS\LTI\ToolProvider\ResourceLink\hasSettingService(), ILIAS\LTI\ToolProvider\ResourceLink\hasToolSettingsService(), ILIAS\LTI\ToolProvider\ResourceLink\setSetting(), and ILIAS\LTI\ToolProvider\ResourceLink\setToolSettings().

527  : string
528  {
529  if (array_key_exists($name, $this->settings)) {
530  $value = $this->settings[$name];
531  } else {
532  $value = $default;
533  }
534 
535  return $value;
536  }
+ Here is the call graph for this function:
+ Here is the caller graph for this function:

◆ getSettings()

ILIAS\LTI\ToolProvider\ResourceLink::getSettings ( )

Get an array of all setting values.

Returns
array Associative array of setting values

Definition at line 561 of file ResourceLink.php.

References ILIAS\LTI\ToolProvider\ResourceLink\$settings.

Referenced by ilLTIDataConnector\saveResourceLink().

561  : ?array
562  {
563  return $this->settings;
564  }
+ Here is the caller graph for this function:

◆ getShares()

ILIAS\LTI\ToolProvider\ResourceLink::getShares ( )

Get an array of ResourceLinkShare objects for each resource link which is sharing this context.

Returns
ResourceLinkShare[] Array of ResourceLinkShare objects

Definition at line 1250 of file ResourceLink.php.

References ILIAS\LTI\ToolProvider\ResourceLink\getDataConnector().

1250  : array
1251  {
1252  return $this->getDataConnector()->getSharesResourceLink($this);
1253  }
+ Here is the call graph for this function:

◆ getToolSettings()

ILIAS\LTI\ToolProvider\ResourceLink::getToolSettings ( int  $mode = Service\ToolSettings::MODE_CURRENT_LEVEL,
bool  $simple = true 
)

Get Tool Settings.

Parameters
int$modeMode for request (optional, default is current level only)
bool$simpleTrue if all the simple media type is to be used (optional, default is true)
Returns
mixed The array of settings if successful, otherwise false

Definition at line 976 of file ResourceLink.php.

References $service, ILIAS\LTI\ToolProvider\ResourceLink\$settings, ILIAS\LTI\ToolProvider\ApiHook\$TOOL_SETTINGS_SERVICE_HOOK, $url, ILIAS\LTI\ToolProvider\ApiHook\getApiHook(), ILIAS\LTI\ToolProvider\ResourceLink\getPlatform(), ILIAS\LTI\ToolProvider\ResourceLink\getSetting(), and ILIAS\LTI\ToolProvider\ApiHook\hasConfiguredApiHook().

977  {
978  $ok = false;
979  $settings = array();
980  if (!empty($this->getSetting('custom_link_setting_url'))) {
981  $url = $this->getSetting('custom_link_setting_url');
982  $service = new Service\ToolSettings($this, $url, $simple);
983  $settings = $service->get($mode);
984  $this->lastServiceRequest = $service->getHttpMessage();
985  $ok = $settings !== false;
986  }
987  if (!$ok && $this->hasConfiguredApiHook(self::$TOOL_SETTINGS_SERVICE_HOOK, $this->getPlatform()->getFamilyCode(), $this)) {
988  $className = $this->getApiHook(self::$TOOL_SETTINGS_SERVICE_HOOK, $this->getPlatform()->getFamilyCode());
989  $hook = new $className($this);
990  $settings = $hook->getToolSettings($mode, $simple);
991  }
992 
993  return $settings;
994  }
static hasConfiguredApiHook(string $hookName, string $familyCode, $sourceObject)
Check if an API hook is registered and configured.
Definition: ApiHook.php:115
static getApiHook(string $hookName, string $familyCode)
Get the class name for an API hook.
Definition: ApiHook.php:88
$url
Definition: ltiregstart.php:35
$service
Definition: ltiservices.php:43
static string $TOOL_SETTINGS_SERVICE_HOOK
Tool Settings service hook name.
Definition: ApiHook.php:58
+ Here is the call graph for this function:

◆ getUserResultSourcedIDs()

ILIAS\LTI\ToolProvider\ResourceLink::getUserResultSourcedIDs ( bool  $localOnly = false,
int  $idScope = null 
)

Obtain an array of UserResult objects for users with a result sourcedId.

The array may include users from other resource links which are sharing this resource link. It may also be optionally indexed by the user ID of a specified scope.

Parameters
bool$localOnlyTrue if only users from this resource link are to be returned, not users from shared resource links (optional, default is false)
int | null$idScopeScope to use for ID values (optional, default is null for platform default)
Returns
UserResult[] Array of UserResult objects

Definition at line 1240 of file ResourceLink.php.

References ILIAS\LTI\ToolProvider\ResourceLink\getDataConnector().

Referenced by ILIAS\LTI\ToolProvider\ResourceLink\getMemberships().

1240  : array
1241  {
1242  return $this->getDataConnector()->getUserResultSourcedIDsResourceLink($this, $localOnly, $idScope);
1243  }
+ Here is the call graph for this function:
+ Here is the caller graph for this function:

◆ hasAssessmentControlService()

ILIAS\LTI\ToolProvider\ResourceLink::hasAssessmentControlService ( )

Check if the Assessment Control service is available.

Returns
bool True if this resource link supports the Assessment Control service

Definition at line 704 of file ResourceLink.php.

References $url, and ILIAS\LTI\ToolProvider\ResourceLink\getSetting().

704  : bool
705  {
706  $url = $this->getSetting('custom_ap_acs_url');
707 
708  return !empty($url);
709  }
$url
Definition: ltiregstart.php:35
+ Here is the call graph for this function:

◆ hasLineItemService()

ILIAS\LTI\ToolProvider\ResourceLink::hasLineItemService ( )

Check if the Line Item service is available.

Returns
bool True if this resource link supports the Line Item service

Definition at line 650 of file ResourceLink.php.

References $scopes, and ILIAS\LTI\ToolProvider\ResourceLink\getSetting().

650  : bool
651  {
652  $has = false;
653  if (!empty($this->getSetting('custom_ags_scopes'))) {
654  $scopes = explode(',', $this->getSetting('custom_ags_scopes'));
655  if (in_array(Service\LineItem::$SCOPE, $scopes) || in_array(Service\LineItem::$SCOPE_READONLY, $scopes)) {
656  $has = !empty($this->getSetting('custom_lineitems_url'));
657  }
658  }
659 
660  return $has;
661  }
$scopes
Definition: ltitoken.php:99
+ Here is the call graph for this function:

◆ hasMembershipService()

ILIAS\LTI\ToolProvider\ResourceLink::hasMembershipService ( )

Check if the Membership service is supported.

Deprecated:
Use hasMembershipsService() instead
See also
ResourceLink::hasMembershipsService()
Returns
bool True if this resource link supports the Membership service

Definition at line 1027 of file ResourceLink.php.

References ILIAS\LTI\ToolProvider\ResourceLink\hasMembershipsService(), and ILIAS\LTI\ToolProvider\Util\logDebug().

1027  : bool
1028  {
1030  'Method ceLTIc\LTI\ResourceLink::hasMembershipService() has been deprecated; please use ceLTIc\LTI\ResourceLink::hasMembershipsService() instead.',
1031  true
1032  );
1033  return $this->hasMembershipsService();
1034  }
static logDebug(string $message, bool $showSource=false)
Log a debug message.
Definition: Util.php:363
+ Here is the call graph for this function:

◆ hasMembershipsService()

ILIAS\LTI\ToolProvider\ResourceLink::hasMembershipsService ( )

Check if a Memberships service is available.

Returns
bool True if this resource link supports a Memberships service

Definition at line 614 of file ResourceLink.php.

References ILIAS\LTI\ToolProvider\ApiHook\$MEMBERSHIPS_SERVICE_HOOK, ILIAS\LTI\ToolProvider\ResourceLink\getContext(), ILIAS\LTI\ToolProvider\ResourceLink\getContextId(), ILIAS\LTI\ToolProvider\ResourceLink\getPlatform(), ILIAS\LTI\ToolProvider\ResourceLink\getSetting(), and ILIAS\LTI\ToolProvider\ApiHook\hasConfiguredApiHook().

Referenced by ILIAS\LTI\ToolProvider\ResourceLink\hasMembershipService().

614  : bool
615  {
616  $has = false;
617  if (!empty($this->getContextId())) {
618  $has = !empty($this->getContext()->getSetting('custom_context_memberships_url')) || !empty($this->getContext()->getSetting('custom_context_memberships_v2_url'));
619  }
620  if (!$has) {
621  $has = !empty($this->getSetting('custom_link_memberships_url'));
622  }
623  if (!$has) {
624  $has = !empty($this->getSetting('ext_ims_lis_memberships_url'));
625  }
626  if (!$has) {
627  $has = self::hasConfiguredApiHook(self::$MEMBERSHIPS_SERVICE_HOOK, $this->getPlatform()->getFamilyCode(), $this);
628  }
629 
630  return $has;
631  }
static string $MEMBERSHIPS_SERVICE_HOOK
Memberships service hook name.
Definition: ApiHook.php:48
static hasConfiguredApiHook(string $hookName, string $familyCode, $sourceObject)
Check if an API hook is registered and configured.
Definition: ApiHook.php:115
+ Here is the call graph for this function:
+ Here is the caller graph for this function:

◆ hasOutcomesService()

ILIAS\LTI\ToolProvider\ResourceLink::hasOutcomesService ( )

Check if an Outcomes service is available.

Returns
bool True if this resource link supports an Outcomes service

Definition at line 596 of file ResourceLink.php.

References ILIAS\LTI\ToolProvider\ApiHook\$OUTCOMES_SERVICE_HOOK, ILIAS\LTI\ToolProvider\Service\Score\$SCOPE, ILIAS\LTI\ToolProvider\Service\Result\$SCOPE, $scopes, ILIAS\LTI\ToolProvider\ResourceLink\getPlatform(), ILIAS\LTI\ToolProvider\ResourceLink\getSetting(), and ILIAS\LTI\ToolProvider\ApiHook\hasConfiguredApiHook().

596  : bool
597  {
598  $has = !empty($this->getSetting('ext_ims_lis_basic_outcome_url')) || !empty($this->getSetting('lis_outcome_service_url'));
599  if (!$has && !empty($this->getSetting('custom_lineitem_url')) && !empty($this->getSetting('custom_ags_scopes'))) {
600  $scopes = explode(',', $this->getSetting('custom_ags_scopes'));
601  $has = in_array(Service\Score::$SCOPE, $scopes) && in_array(Service\Result::$SCOPE, $scopes);
602  }
603  if (!$has) {
604  $has = self::hasConfiguredApiHook(self::$OUTCOMES_SERVICE_HOOK, $this->getPlatform()->getFamilyCode(), $this);
605  }
606  return $has;
607  }
static hasConfiguredApiHook(string $hookName, string $familyCode, $sourceObject)
Check if an API hook is registered and configured.
Definition: ApiHook.php:115
$scopes
Definition: ltitoken.php:99
static string $OUTCOMES_SERVICE_HOOK
Outcomes service hook name.
Definition: ApiHook.php:53
static string $SCOPE
Access scope.
Definition: Result.php:36
static string $SCOPE
Access scope.
Definition: Score.php:35
+ Here is the call graph for this function:

◆ hasResultService()

ILIAS\LTI\ToolProvider\ResourceLink::hasResultService ( )

Check if the Result service is available.

Returns
bool True if this resource link supports the Result service

Definition at line 686 of file ResourceLink.php.

References ILIAS\LTI\ToolProvider\Service\Result\$SCOPE, $scopes, and ILIAS\LTI\ToolProvider\ResourceLink\getSetting().

686  : bool
687  {
688  $has = false;
689  if (!empty($this->getSetting('custom_ags_scopes'))) {
690  $scopes = explode(',', $this->getSetting('custom_ags_scopes'));
691  if (in_array(Service\Result::$SCOPE, $scopes)) {
692  $has = !empty($this->getSetting('custom_lineitem_url'));
693  }
694  }
695 
696  return $has;
697  }
$scopes
Definition: ltitoken.php:99
static string $SCOPE
Access scope.
Definition: Result.php:36
+ Here is the call graph for this function:

◆ hasScoreService()

ILIAS\LTI\ToolProvider\ResourceLink::hasScoreService ( )

Check if the Score service is available.

Returns
bool True if this resource link supports the Score service

Definition at line 668 of file ResourceLink.php.

References ILIAS\LTI\ToolProvider\Service\Score\$SCOPE, $scopes, and ILIAS\LTI\ToolProvider\ResourceLink\getSetting().

668  : bool
669  {
670  $has = false;
671  if (!empty($this->getSetting('custom_ags_scopes'))) {
672  $scopes = explode(',', $this->getSetting('custom_ags_scopes'));
673  if (in_array(Service\Score::$SCOPE, $scopes)) {
674  $has = !empty($this->getSetting('custom_lineitem_url'));
675  }
676  }
677 
678  return $has;
679  }
$scopes
Definition: ltitoken.php:99
static string $SCOPE
Access scope.
Definition: Score.php:35
+ Here is the call graph for this function:

◆ hasSettingService()

ILIAS\LTI\ToolProvider\ResourceLink::hasSettingService ( )

Check if the Setting extension service is available.

Returns
bool True if this resource link supports the Setting extension service

Definition at line 638 of file ResourceLink.php.

References $url, and ILIAS\LTI\ToolProvider\ResourceLink\getSetting().

638  : bool
639  {
640  $url = $this->getSetting('ext_ims_lti_tool_setting_url');
641 
642  return !empty($url);
643  }
$url
Definition: ltiregstart.php:35
+ Here is the call graph for this function:

◆ hasToolSettingsService()

ILIAS\LTI\ToolProvider\ResourceLink::hasToolSettingsService ( )

Check if the Tool Settings service is available.

Returns
bool True if this resource link supports the Tool Settings service

Definition at line 961 of file ResourceLink.php.

References ILIAS\LTI\ToolProvider\ApiHook\$TOOL_SETTINGS_SERVICE_HOOK, ILIAS\LTI\ToolProvider\ResourceLink\getPlatform(), ILIAS\LTI\ToolProvider\ResourceLink\getSetting(), and ILIAS\LTI\ToolProvider\ApiHook\hasConfiguredApiHook().

961  : bool
962  {
963  $has = !empty($this->getSetting('custom_link_setting_url'));
964  if (!$has) {
965  $has = self::hasConfiguredApiHook(self::$TOOL_SETTINGS_SERVICE_HOOK, $this->getPlatform()->getFamilyCode(), $this);
966  }
967  return $has;
968  }
static hasConfiguredApiHook(string $hookName, string $familyCode, $sourceObject)
Check if an API hook is registered and configured.
Definition: ApiHook.php:115
static string $TOOL_SETTINGS_SERVICE_HOOK
Tool Settings service hook name.
Definition: ApiHook.php:58
+ Here is the call graph for this function:

◆ initialise()

ILIAS\LTI\ToolProvider\ResourceLink::initialise ( )

Initialise the resource link.

Synonym for initialize().

Definition at line 301 of file ResourceLink.php.

References ILIAS\LTI\ToolProvider\ResourceLink\initialize().

302  {
303  $this->initialize();
304  }
+ Here is the call graph for this function:

◆ initialize()

ILIAS\LTI\ToolProvider\ResourceLink::initialize ( )

Initialise the resource link.

Definition at line 284 of file ResourceLink.php.

References ILIAS\Repository\settings().

Referenced by ILIAS\LTI\ToolProvider\ResourceLink\__construct(), ILIAS\LTI\ToolProvider\DataConnector\DataConnector\deleteResourceLink(), ilLTIDataConnector\deleteResourceLink(), ILIAS\LTI\ToolProvider\ResourceLink\initialise(), and ILIAS\LTI\ToolProvider\ResourceLink\load().

285  {
286  $this->title = '';
287  $this->settings = array();
288  $this->groupSets = null;
289  $this->groups = null;
290  $this->primaryResourceLinkId = null;
291  $this->shareApproved = null;
292  $this->created = null;
293  $this->updated = null;
294  }
+ Here is the call graph for this function:
+ Here is the caller graph for this function:

◆ load()

ILIAS\LTI\ToolProvider\ResourceLink::load ( int  $id = null)
private

Load the resource link from the database.

Parameters
int | null$idRecord ID of resource link (optional, default is null)
Returns
bool True if resource link was successfully loaded

Definition at line 1453 of file ResourceLink.php.

References ILIAS\LTI\ToolProvider\ResourceLink\$id, ILIAS\LTI\ToolProvider\ResourceLink\getDataConnector(), and ILIAS\LTI\ToolProvider\ResourceLink\initialize().

1453  : bool
1454  {
1455  $this->initialize();
1456  $this->id = $id;
1457 
1458  return $this->getDataConnector()->loadResourceLink($this);
1459  }
+ Here is the call graph for this function:

◆ save()

ILIAS\LTI\ToolProvider\ResourceLink::save ( )

Save the resource link to the database.

Returns
bool True if the resource link was successfully saved.

Definition at line 311 of file ResourceLink.php.

References ILIAS\LTI\ToolProvider\ResourceLink\getDataConnector().

Referenced by ILIAS\LTI\ToolProvider\ResourceLink\saveSettings().

311  : bool
312  {
313  $ok = $this->getDataConnector()->saveResourceLink($this);
314  if ($ok) {
315  $this->settingsChanged = false;
316  }
317 
318  return $ok;
319  }
+ Here is the call graph for this function:
+ Here is the caller graph for this function:

◆ saveSettings()

ILIAS\LTI\ToolProvider\ResourceLink::saveSettings ( )

Save setting values.

Returns
bool True if the settings were successfully saved

Definition at line 580 of file ResourceLink.php.

References ILIAS\LTI\ToolProvider\ResourceLink\save().

Referenced by ILIAS\LTI\ToolProvider\ResourceLink\doSettingService().

580  : bool
581  {
582  if ($this->settingsChanged) {
583  $ok = $this->save();
584  } else {
585  $ok = true;
586  }
587 
588  return $ok;
589  }
+ Here is the call graph for this function:
+ Here is the caller graph for this function:

◆ setContext()

ILIAS\LTI\ToolProvider\ResourceLink::setContext ( Context  $context)

Set context.

Parameters
Context$contextContext for this resource link.

Definition at line 447 of file ResourceLink.php.

References ILIAS\LTI\ToolProvider\ResourceLink\$context, and ILIAS\LTI\ToolProvider\Context\getRecordId().

448  {
449  $this->context = $context;
450  $this->contextId = $context->getRecordId();
451  }
getRecordId()
Get the context record ID.
Definition: Context.php:283
+ Here is the call graph for this function:

◆ setContextId()

ILIAS\LTI\ToolProvider\ResourceLink::setContextId ( ?int  $contextId)

Set context ID.

Parameters
int | null$contextIdContext ID for this resource link. //UK: added |null

Definition at line 457 of file ResourceLink.php.

References ILIAS\LTI\ToolProvider\ResourceLink\$contextId.

Referenced by ilLTIDataConnector\loadResourceLink().

458  {
459  if ($this->contextId !== $contextId) {
460  $this->context = null;
461  $this->contextId = $contextId;
462  }
463  }
+ Here is the caller graph for this function:

◆ setPlatformId()

ILIAS\LTI\ToolProvider\ResourceLink::setPlatformId ( ?int  $platformId)

Set platform ID.

Parameters
int | null$platformIdPlatform ID for this resource link. //UK: added |null

Definition at line 409 of file ResourceLink.php.

References ILIAS\LTI\ToolProvider\ResourceLink\$platformId.

Referenced by ilLTIDataConnector\loadResourceLink().

410  {
411  $this->platform = null;
412  $this->platformId = $platformId;
413  }
+ Here is the caller graph for this function:

◆ setRecordId()

ILIAS\LTI\ToolProvider\ResourceLink::setRecordId ( int  $id)

Set resource link record ID.

Parameters
int$idRecord ID for this resource link.

Definition at line 499 of file ResourceLink.php.

References ILIAS\LTI\ToolProvider\ResourceLink\$id.

Referenced by ilLTIDataConnector\loadResourceLink(), and ilLTIDataConnector\saveResourceLink().

500  {
501  $this->id = $id;
502  }
+ Here is the caller graph for this function:

◆ setSetting()

ILIAS\LTI\ToolProvider\ResourceLink::setSetting ( string  $name,
string  $value = null 
)

Set a setting value.

Parameters
string$nameName of setting
string | null$valueValue to set, use an empty value to delete a setting (optional, default is null)

Definition at line 543 of file ResourceLink.php.

References ILIAS\LTI\ToolProvider\ResourceLink\getSetting(), and ILIAS\Repository\settings().

Referenced by ILIAS\LTI\ToolProvider\ResourceLink\doSettingService().

544  {
545  $old_value = $this->getSetting($name);
546  if ($value !== $old_value) {
547  if (!empty($value)) {
548  $this->settings[$name] = $value;
549  } else {
550  unset($this->settings[$name]);
551  }
552  $this->settingsChanged = true;
553  }
554  }
+ Here is the call graph for this function:
+ Here is the caller graph for this function:

◆ setSettings()

ILIAS\LTI\ToolProvider\ResourceLink::setSettings ( array  $settings)

Set an array of all setting values.

Parameters
array$settingsAssociative array of setting values

Definition at line 570 of file ResourceLink.php.

References ILIAS\LTI\ToolProvider\ResourceLink\$settings, and ILIAS\Repository\settings().

Referenced by ilLTIDataConnector\loadResourceLink().

571  {
572  $this->settings = $settings;
573  }
+ Here is the call graph for this function:
+ Here is the caller graph for this function:

◆ setToolSettings()

ILIAS\LTI\ToolProvider\ResourceLink::setToolSettings ( array  $settings = array())

Set Tool Settings.

Parameters
array$settingsAn associative array of settings (optional, default is none)
Returns
bool True if action was successful, otherwise false

Definition at line 1001 of file ResourceLink.php.

References $service, ILIAS\LTI\ToolProvider\ApiHook\$TOOL_SETTINGS_SERVICE_HOOK, $url, ILIAS\LTI\ToolProvider\ApiHook\getApiHook(), ILIAS\LTI\ToolProvider\ResourceLink\getPlatform(), ILIAS\LTI\ToolProvider\ResourceLink\getSetting(), and ILIAS\LTI\ToolProvider\ApiHook\hasConfiguredApiHook().

1001  : bool
1002  {
1003  $ok = false;
1004  if (!empty($this->getSetting('custom_link_setting_url'))) {
1005  $url = $this->getSetting('custom_link_setting_url');
1006  $service = new Service\ToolSettings($this, $url);
1007  $ok = $service->set($settings);
1008  $this->lastServiceRequest = $service->getHttpMessage();
1009  }
1010  if (!$ok && $this->hasConfiguredApiHook(self::$TOOL_SETTINGS_SERVICE_HOOK, $this->getPlatform()->getFamilyCode(), $this)) {
1011  $className = $this->getApiHook(self::$TOOL_SETTINGS_SERVICE_HOOK, $this->getPlatform()->getFamilyCode());
1012  $hook = new $className($this);
1013  $ok = $hook->setToolSettings($settings);
1014  }
1015 
1016  return $ok;
1017  }
static hasConfiguredApiHook(string $hookName, string $familyCode, $sourceObject)
Check if an API hook is registered and configured.
Definition: ApiHook.php:115
static getApiHook(string $hookName, string $familyCode)
Get the class name for an API hook.
Definition: ApiHook.php:88
$url
Definition: ltiregstart.php:35
$service
Definition: ltiservices.php:43
static string $TOOL_SETTINGS_SERVICE_HOOK
Tool Settings service hook name.
Definition: ApiHook.php:58
+ Here is the call graph for this function:

Field Documentation

◆ $context

Context null ILIAS\LTI\ToolProvider\ResourceLink::$context = null
private

◆ $contextId

int null ILIAS\LTI\ToolProvider\ResourceLink::$contextId = null
private

◆ $created

int null ILIAS\LTI\ToolProvider\ResourceLink::$created = null

Timestamp for when the object was created.

Definition at line 194 of file ResourceLink.php.

◆ $dataConnector

DataConnector null ILIAS\LTI\ToolProvider\ResourceLink::$dataConnector = null
private

◆ $extDoc

DOMDocument null ILIAS\LTI\ToolProvider\ResourceLink::$extDoc = null
private

XML document for the last extension service request.

Definition at line 257 of file ResourceLink.php.

◆ $extNodes

array null ILIAS\LTI\ToolProvider\ResourceLink::$extNodes = null
private

XML node array for the last extension service request.

Definition at line 264 of file ResourceLink.php.

◆ $extRequest

string null ILIAS\LTI\ToolProvider\ResourceLink::$extRequest = null

Request for last service request.

Definition at line 152 of file ResourceLink.php.

◆ $extRequestHeaders

array null string ILIAS\LTI\ToolProvider\ResourceLink::$extRequestHeaders = null

Request headers for last service request.

Definition at line 159 of file ResourceLink.php.

◆ $extResponse

string null ILIAS\LTI\ToolProvider\ResourceLink::$extResponse = null

Response from last service request.

Definition at line 166 of file ResourceLink.php.

◆ $extResponseHeaders

array null string ILIAS\LTI\ToolProvider\ResourceLink::$extResponseHeaders = null

Response header from last service request.

Definition at line 173 of file ResourceLink.php.

◆ $groups

array null ILIAS\LTI\ToolProvider\ResourceLink::$groups = null

User groups (null if the platform does not support the groups enhancement)

A group is represented by an associative array with the following elements:

  • title
  • set (ID of group set, array of IDs if the group belongs to more than one set, omitted if the group is not part of a set) The array key value is the group ID.

Definition at line 138 of file ResourceLink.php.

◆ $groupSets

array null ILIAS\LTI\ToolProvider\ResourceLink::$groupSets = null

User group sets (null if the platform does not support the groups enhancement)

A group set is represented by an associative array with the following elements:

  • title
  • groups (array of group IDs)
  • num_members
  • num_staff
  • num_learners The array key value is the group set ID.

Definition at line 126 of file ResourceLink.php.

◆ $id

int null ILIAS\LTI\ToolProvider\ResourceLink::$id = null
private

◆ $lastServiceRequest

HttpMessage null ILIAS\LTI\ToolProvider\ResourceLink::$lastServiceRequest = null

HttpMessage object for last service request.

Definition at line 145 of file ResourceLink.php.

◆ $ltiResourceLinkId

string null ILIAS\LTI\ToolProvider\ResourceLink::$ltiResourceLinkId = null

◆ $platform

Platform null ILIAS\LTI\ToolProvider\ResourceLink::$platform = null
private

◆ $platformId

int null ILIAS\LTI\ToolProvider\ResourceLink::$platformId = null
private

◆ $primaryResourceLinkId

string null ILIAS\LTI\ToolProvider\ResourceLink::$primaryResourceLinkId = null

Primary key value for resource link being shared (if any).

Definition at line 180 of file ResourceLink.php.

◆ $settings

array null ILIAS\LTI\ToolProvider\ResourceLink::$settings = null
private

Setting values (LTI parameters, custom parameters and local parameters).

Definition at line 243 of file ResourceLink.php.

Referenced by ILIAS\LTI\ToolProvider\ResourceLink\getSettings(), ILIAS\LTI\ToolProvider\ResourceLink\getToolSettings(), and ILIAS\LTI\ToolProvider\ResourceLink\setSettings().

◆ $settingsChanged

bool ILIAS\LTI\ToolProvider\ResourceLink::$settingsChanged = false
private

Whether the settings value have changed since last saved.

Definition at line 250 of file ResourceLink.php.

◆ $shareApproved

bool null ILIAS\LTI\ToolProvider\ResourceLink::$shareApproved = null

Whether the sharing request has been approved by the primary resource link.

Definition at line 187 of file ResourceLink.php.

◆ $title

string null ILIAS\LTI\ToolProvider\ResourceLink::$title = null

Context title.

Definition at line 104 of file ResourceLink.php.

◆ $updated

int null ILIAS\LTI\ToolProvider\ResourceLink::$updated = null

Timestamp for when the object was last updated.

Definition at line 201 of file ResourceLink.php.

◆ EXT_CREATE

const ILIAS\LTI\ToolProvider\ResourceLink::EXT_CREATE = 4

Create action.

Definition at line 57 of file ResourceLink.php.

◆ EXT_DELETE

const ILIAS\LTI\ToolProvider\ResourceLink::EXT_DELETE = 3

Delete action.

Definition at line 52 of file ResourceLink.php.

◆ EXT_READ

const ILIAS\LTI\ToolProvider\ResourceLink::EXT_READ = 1

Read action.

Definition at line 42 of file ResourceLink.php.

◆ EXT_TYPE_DECIMAL

const ILIAS\LTI\ToolProvider\ResourceLink::EXT_TYPE_DECIMAL = 'decimal'

Decimal outcome type.

Definition at line 67 of file ResourceLink.php.

◆ EXT_TYPE_LETTER_AF

const ILIAS\LTI\ToolProvider\ResourceLink::EXT_TYPE_LETTER_AF = 'letteraf'

Letter (A-F) outcome type.

Definition at line 82 of file ResourceLink.php.

◆ EXT_TYPE_LETTER_AF_PLUS

const ILIAS\LTI\ToolProvider\ResourceLink::EXT_TYPE_LETTER_AF_PLUS = 'letterafplus'

Letter (A-F) with optional +/- outcome type.

Definition at line 87 of file ResourceLink.php.

◆ EXT_TYPE_PASS_FAIL

const ILIAS\LTI\ToolProvider\ResourceLink::EXT_TYPE_PASS_FAIL = 'passfail'

Pass/fail outcome type.

Definition at line 92 of file ResourceLink.php.

◆ EXT_TYPE_PERCENTAGE

const ILIAS\LTI\ToolProvider\ResourceLink::EXT_TYPE_PERCENTAGE = 'percentage'

Percentage outcome type.

Definition at line 72 of file ResourceLink.php.

◆ EXT_TYPE_RATIO

const ILIAS\LTI\ToolProvider\ResourceLink::EXT_TYPE_RATIO = 'ratio'

Ratio outcome type.

Definition at line 77 of file ResourceLink.php.

◆ EXT_TYPE_TEXT

const ILIAS\LTI\ToolProvider\ResourceLink::EXT_TYPE_TEXT = 'freetext'

Free text outcome type.

Definition at line 97 of file ResourceLink.php.

◆ EXT_UPDATE

const ILIAS\LTI\ToolProvider\ResourceLink::EXT_UPDATE = 5

Update action.

Definition at line 62 of file ResourceLink.php.

◆ EXT_WRITE

const ILIAS\LTI\ToolProvider\ResourceLink::EXT_WRITE = 2

Write (create/update) action.

Definition at line 47 of file ResourceLink.php.


The documentation for this class was generated from the following file: